最新高中数学思想方法(附经典例题及详解)
- 格式:doc
- 大小:4.87 MB
- 文档页数:86
我们时常会遇到这样一些问题,若要直接解决会较为困难,若通过问题的转化、归类,就会使问题变得简单,这类问题的解决方法就是转化与化归思想,它在高考中占有十分重要的地位,数学问题的解决,总离不开转化与化归.转化与化归思想,指的是在研究和解决有关数学问题时,通过某种转化过程,归结到一类已经解决或比较容易解决的问题,最终使问题得到解决的一种思想。
利用化归与转化的思想可以实现问题的规范化、模式化,以便应用已知的理论、方法和技巧来解决问题.数学解题过程,就是不断转化的过程,不断把问题由陌生转化成熟悉的来解决,几乎所有问题的解决都离不开转化与化归。
在其他的数学思想中明显体现了转化与化归的思想,比如,数形结合思想体现了数与形的相互转化,函数与方程思想体现了函数、方程、不等式等问题之间的相互转化,分类讨论思想体现了局部与整体的相互转化.一、常见的转化与化归的形式常见的有:陌生问题向熟悉问题的转化,复杂问题向简单问题的转化,不同数学问题之间的互相转化,实际问题向数学问题转化等。
二、常见的转化策略常见的有:正与反的转化、数与形的转化、整体与局部的转化、常量与变量的转化、相等与不等的转化、空间与平面的转化、数学语言之间的转化等。
三、常见的实现转化与化归的方法:1.直接转化法:把原问题直接转化为学过的基本定理、基本公式或基本图形问题.2.换元法:解数学题时,把某个式子看成一个整体,用一个变量去代替它,从而使问题得到简化。
3。
数形结合法,即数与形的转化。
将比较抽象的问题化为比较直观的问题来解决.例如在函数与图象的联系中可以体现出,把繁琐的代数问题转化为直观的几何图形来解决4。
特殊化方法:即特殊与一般的转化,把原问题的形式向特殊化形式转化,并证明特殊化后的问题、结论适合原问题。
5。
补集法,即正与反的相互转化.当问题正面讨论遇到困难时,可考虑问题的反面,正难则反,设法从问题的反面去探讨,使问题获解.6.等价转化法:把原问题转化为一个易于解决的等价命题,即原问题的充要条件,达到化归的目的.7。
最新高中数学思想办法(附经典例题及详解) 最新高中数学思想办法经典例题经典解析名目前言 (2)第一章高中数学解题基本办法 (3)一、配办法 (3)二、换元法 (7)三、待定系数法 (14)四、定义法 (19)五、数学归纳法 (23)六、参数法 (28)七、反证法 (32)八、消去法………………………………………九、分析与综合法………………………………十、特别与普通法………………………………十一、类比与归纳法…………………………十二、观看与实验法…………………………第二章高中数学常用的数学思想 (35)一、数形结合思想 (35)二、分类讨论思想 (41)三、函数与方程思想 (47)四、转化(化归)思想 (54)第三章高考热点咨询题和解题策略 (59)一、应用咨询题 (59)二、探究性咨询题 (65)三、挑选题解答策略 (71)四、填空题解答策略 (77)附录………………………………………………………一、高考数学试卷分析…………………………二、两套高考模拟试卷…………………………三、参考答案……………………………………前言美国闻名数学教育家波利亚讲过,掌握数学就意味着要善于解题。
而当我们解题时遇到一具新咨询题,总想用熟悉的题型去“套”,这不过满脚于解出来,惟独对数学思想、数学办法明白透彻及融会贯穿时,才干提出新看法、巧解法。
高考试题十分重视关于数学思想办法的考查,特殊是突出考查能力的试题,其解答过程都蕴含着重要的数学思想办法。
我们要故意识地应用数学思想办法去分析咨询题解决咨询题,形成能力,提高数学素养,使自个儿具有数学头脑和眼光。
高考试题要紧从以下几个方面对数学思想办法举行考查:①常用数学办法:配办法、换元法、待定系数法、数学归纳法、参数法、消去法等;②数学逻辑办法:分析法、综合法、反证法、归纳法、演绎法等;③数学思维办法:观看与分析、概括与抽象、分析与综合、特别与普通、类比、归纳和演绎等;④常用数学思想:函数与方程思想、数形结合思想、分类讨论思想、转化(化归)思想等。
函数与方程的思想是中学数学的基本思想,也是历年高考的重点。
题型涉及选择题、填空题、解答题,难度有大有小,且试题中的大部分压轴题都与函数方程有关。
本讲讲述其中的方程思想.可以说所有的习题中,凡是需要列等式来求解未知量的值,都需要方程,方程思想是一个宏观、抽象的思维,几乎遍布所有需要计算的习题中,接下来我们主要来看看,在高中数学习题中方程思想的应用.一、什么是方程思想方程的思想,就是从问题的数量关系入手,分析数学问题中变量间的等量关系,建立方程、方程组,或者构造方程,通过解方程或方程组,或运用方程的根等性质去解决问题。
函数思想是动态的变量关系,方程思想则是静态的等量关系,是动中求静,两者密切联系.体现方程思想的方法,主要包括待定系数法、换元法、转换法和构造方程等四个方面.二、方程思想在解题中的应用主要表现在四个层面: 1。
解方程,主要是指解一次、二次方程,指数、对数方程,三角方程,复数方程等;2.对含参数方程的讨论,常涉及一元二次方程的判别式、根与系数的关系、区间根、区间上恒成立等知识应用;3。
转化为对方程的研究,如直线与二次曲线的位置关系等;4。
构造方程求解问题.例如一个常用的基本方法待定系数法,它的实质就是方程思想的应用.三、以下通过几种常见的问题,看一下方程思想的应用:1。
利用方程思想解决函数问题,函数式y=f(x)可以看做二元方程y-f(x)=0;对于函数y=f(x),求f(x)的零点,就相当于求方程f(x)=0的根;求两个函数图象的交点,可以通过联立方程组来求解.2。
利用方程思想来求函数的反函数,判别式法求函数的值域。
3.利用方程思想处理解析几何问题,例如直线和二次曲线的位置关系,需要通过联立方程组,化成一元二次方程,通过方程的根的个数,得到直线和二次曲线的位置关系.4.用于解决数列问题,例如已知等差数列的除首项外的某两项的值,可以利用通项公式列出关于首项和公差的方程组,来求解等差数列的相关问题.例:已知实数a,b,c成等差数列,a+1,b+1,c+4成等比数列,且a+b+c=15,求a,b,c.故1=cb=a或.=bca=11,=,8,5,5=,2-经验算,上述两组数符合题意。
高中数学中的思想方法(通用2篇)高中数学中的思想方法篇一(一)引导学生做到数形有机结合数形结合是将抽象与具体相融合的过程,在这一过程中能够有效实现数与形的优势互补,将二者之间的本质联系凸显出来。
如在学习《圆的面积》一节时,之前学生已对圆有了基本认识,因此,在教学如何计算圆的面积时,教师可先引导学生猜想圆的面积同什么要素有关。
为了让学生有更为直观的感受,教师还可要求学生自己在练习本上分别画出半径是3cm、4cm和5cm的圆。
然后,再询问学生,这三个圆的大小不一样,那它们的面积大小是什么关系呢?是等于还是半径越小的面积越大,或是半径越大圆的面积越大?学生在思考了一下后大都认为半径为5cm的那个圆最大,半径是3cm的圆的面积最小。
在有了这样的认识后,学生就会在头脑中形成圆的面积同半径有关这样一个认识,之后教师就可据此引导学生如何求得圆的面积。
综上所述,在引入圆的面积之前,我先让学生对圆同半径之间的关系有了一个清晰的了解,为了达到这个目的采取的是让学生自己动手将头脑中抽象的东西通过图形展示出来并结合具体的数字印证出来的方法。
这种数形结合的思想方法能够使问题直观化,将学生学习的积极性和主动性调动起来,提高了课堂教学质量。
(二)学会转化,化难为易转化的思想就是用联系、运动和发展的观点去看问题,通过变换问题的形式,把未解决的或复杂的问题归结到已经能解决的或简单的问题中,从而获得对原问题的解决,因此转化的思想方法也叫划归的思想方法。
在数学教学中转化的思想方法随处可见,特别是在解题时,我们可根据已知条件将问题转化,从另一个角度进行思考将难化易。
如在讲完《圆的周长》这一节后,课后习题中有一道题是将长方形和正方形同圆结合起来,让学生在已知半径的情况下分别求出圆、长方形和正方形的周长。
我将这道题中的一个小题做了改编,让学生在已知正方形周长的情况下去求圆的周长。
圆位于正方形内,二者是相切的关系,这就要求学生能够根据正方形的周长求出正方形的边长,而正方形的边长就是圆的直径,再套用周长C=d的公式就能求得圆的周长。
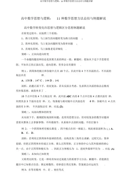
高中数学思想与逻辑:11 种数学思想方法总结与例题解说高中数学转变化归思想与逻辑区分思想例题解说在转变过程中,应按照三个原则:1、熟习化原则,马上陌生的问题转变为熟习的问题;2、简单化原则,马上复杂问题转变为简单问题;3、直观化原则,马上抽象老是详细化.策略一:正向向逆向转变一个命题的题设和结论是因果关系的辨证一致,解题时,假如从下边下手思想受阻,不如从它的正面出发,逆向思想,常常会还有捷径.例 1 :四周体的极点和各棱中点共 10 个点,在此中取 4 个不共面的点,不共面的取法共有 __________ 种 .A、150 B 、147 C 、144 D 、141剖析:此题正面下手,状况复杂,若从反面去考虑,先求四点共面的取法总数再用补集思想,就简单多了.10 个点中任取 4 个点取法有种,此中面 ABC 内的 6 个点中任取 4 点都共面有种,同理其余 3 个面内也有种,又,每条棱与相对棱中点共面也有 6 种,各棱中点 4 点共面的有 3 种,不共面取法有种,应选 (D).策略二:局部向整体的转变从局部下手,循规蹈矩地剖析问题,是常用思想方法,但对较复杂的数学识题却需要从整体上去掌握事物,不纠葛细节,从系统中去剖析问题,不但打独斗.例2:一个四周体所有棱长都是,四个极点在同一球面上,则此球表面积为( ) A、B、 C、 D、剖析:若利用正四周体外接球的性质,结构直角三角形去求解,过程冗长,简单犯错,但把正四周体补形成正方体,那么正四周体,正方体的中心与其外接球的球心共一点,由于正四周体棱长为,因此正方体棱长为1,进而外接球半径为,应选(A).策略三:未知向已知转变又称类比转变,它是一种培育知识迁徙能力的重要学习方法,解题中,若能抓住题目中已知要点信息,锁定相像性,奇妙进行类比变换,答案就会应运而生.例 3:在等差数列中,若,则有等式( 成立,类比上述性质,在等比数列中,,则有等式_________成立.剖析:等差数列中,,必有,故有类比等比数列,由于,故成立.二、逻辑区分思想例题 1、已知会合 A= ,B= ,若 B A ,务实数 a 取值的会合 .解 A= :分两种状况议论(1)B= ¢,此时 a=0;(2)B 为一元会合, B= ,此时又分两种状况议论:(i) B={-1} ,则 =-1 ,a=-1(ii)B={1} ,则 =1 , a=1.( 二级分类 )综合上述所求会合为 .例题 2、设函数 f(x)=ax -2x+2 ,关于知足 1≤x≤4的全部 x 值都有 f(x) ≥,0务实数a 的取值范围 .例题 3、已知,试比较的大小 .【剖析】于是能够知道解此题一定分类议论,其区分点为.小结:分类议论的一般步骤:(1)明确议论对象及对象的范围 P.(即对哪一个参数进行议论 );(2)确立分类标准,将 P 进行合理分类,标准一致、不重不漏,不越级议论 .;(3)逐类议论,获得阶段性结果 .(化整为零,各个击破 );(4)归纳小结,综合得出结论 .(主元求并,副元分类作答 ).十一种数学思想方法总结与详解数学思想,是指现实世界的空间形式和数目关系反应到人们的意识之中,经过思维活动而产生的结果。
高中数学19种答题方法 6种解题思想1.函数函数题目,先直接思考后建立三者的联系。
首先考虑定义域,其次使用三合一定理。
2.方程或不等式如果在方程或是不等式中出现超越式,优先选择数形结合的思想方法;3.初等函数面对含有参数的初等函数来说,在研究的时候应该抓住参数没有影响到的不变的性质。
如所过的定点,二次函数的对称轴4.选择与填空中的不等式选择与填空中出现不等式的题目,优选特殊值法;5.参数的取值范围求参数的取值范围,应该建立关于参数的等式或是不等式,用函数的定义域或是值域或是解不等式完成,在对式子变形的过程中,优先选择分离参数的方法;6.恒成立问题恒成立问题或是它的反面,可以转化为最值问题,注意二次函数的应用,灵活使用闭区间上的最值,分类讨论的思想,分类讨论应该不重复不遗漏;7.圆锥曲线问题圆锥曲线的题目优先选择它们的定义完成,直线与圆锥曲线相交问题,若与弦的中点有关,选择设而不求点差法,与弦的中点无关,选择韦达定理公式法;使用韦达定理必须先考虑是否为二次及根的判别式;8.曲线方程求曲线方程的题目,如果知道曲线的形状,则可选择待定系数法,如果不知道曲线的形状,则所用的步骤为建系、设点、列式、化简(注意去掉不符合条件的特殊点);9.离心率求椭圆或是双曲线的离心率,建立关于a、b、c之间的关系等式即可;10.三角函数三角函数求周期、单调区间或是最值,优先考虑化为一次同角弦函数,然后使用辅助角公式解答;解三角形的题目,重视内角和定理的使用;与向量联系的题目,注意向量角的范围;11.数列问题数列的题目与和有关,优选和通公式,优选作差的方法;注意归纳、猜想之后证明;猜想的方向是两种特殊数列;解答的时候注意使用通项公式及前n项和公式,体会方程的思想;12.立体几何问题立体几何第一问如果是为建系服务的,一定用传统做法完成,如果不是,可以从第一问开始就建系完成;注意向量角与线线角、线面角、面面角都不相同,熟练掌握它们之间的三角函数值的转化;锥体体积的计算注意系数1/3,而三角形面积的计算注意系数1/2 ;与球有关的题目也不得不防,注意连接心心距创造直角三角形解题;13.导数导数的题目常规的一般不难,但要注意解题的层次与步骤,如果要用构造函数证明不等式,可从已知或是前问中找到突破口,必要时应该放弃;重视几何意义的应用,注意点是否在曲线上;14.概率概率的题目如果出解答题,应该先设事件,然后写出使用公式的理由,当然要注意步骤的多少决定解答的详略;如果有分布列,则概率和为1是检验正确与否的重要途径;15.换元法遇到复杂的式子可以用换元法,使用换元法必须注意新元的取值范围,有勾股定理型的已知,可使用三角换元来完成;16.二项分布注意概率分布中的二项分布,二项式定理中的通项公式的使用与赋值的方法,排列组合中的枚举法,全称与特称命题的否定写法,取值范或是不等式的解的端点能否取到需单独验证,用点斜式或斜截式方程的时候考虑斜率是否存在等;17.绝对值问题绝对值问题优先选择去绝对值,去绝对值优先选择使用定义;18.平移与平移有关的,注意口诀左加右减,上加下减只用于函数,沿向量平移一定要使用平移公式完成;19.中心对称关于中心对称问题,只需使用中点坐标公式就可以,关于轴对称问题,注意两个等式的运用:一是垂直,一是中点在对称轴上。
高中数学常用的思想方法在高中数学里,思想方法是数学学科的灵魂,应用在教学内容里,体现在解决问题中,是知识和能力连接的桥梁。
学生若能掌握一些常用的思想方法,在问题处理上将变被动为主动,积极探索,引领着步入数学的王国。
下面总结一些常见的数学方法,以例题来进一步领会探究。
一、函数的思想函数的思想,是用运动和变化的观点分析和研究数学的数量关系,是对函数概念的本质认识,建立函数关系和构造函数,运用函数的图像和性质去分析问题,转化问题,从而使问题获得解决,经常利用的函数性质有单调性、奇偶性、周期性、对称性、最大值和最小值以及图像的变换等。
例1:已知函数f(x)=kx,g(x)= ,若不等式f(x)≥g(x)在区间(0,+∞)上恒成立,求k的取值范围。
分析:由f(x)≥g(x)可知k≥恒成立,转化为求k大于等于函数f(x)= 的最大值。
解:由题意可得 k≥在区间(0,+∞)上恒成立,令f(x)= 又f’(x)= 令f’(x)=0得x=∴函数f(x)在区间(0,)上单调递增,在(,+∞)上单调递减,当x= 时,函数f(x)有最大值,且最大值为。
∴k的取值范围为k≥二、方程的思想方程的思想,是分析数学问题中变量间的等量关系,建立方程或方程组,或者构造方程,通过解方程或方程组,或者运用方程的性质去分析转化问题,使问题得以解决,方程的教学是对方程概念的本质认识,用于指导解题就是善于利用方程或方程组的观点观察处理问题。
例2:已知成等差数列的四个数之和为26,而第二个数与第三个数之积为40,求这个等差数列。
分析:常规方法利用已知求出a1与 d ,再求这四个数,此方法计算复杂,由于四个数的和已知,不如设这四个数依次为a-3d,a-d,a+d,a+3d.这样列方程求a和d会更简单,但应注意公差为2d。
解:设成等差数列的这四个数依次是:a-3d,a-d,a+d,a+3d。
由题设可知(a-3d)+(a-d)+(a+d)+(a+3d)=26(a-d)(a+d)=40解得a= d= 或a= d=-∴这个数列为2,5,8,11或11,8,5,2函数思想和方程思想是密切相关的。
分类讨论思想是高中重要数学思想之一,是历年高考数学的重点与难点.突出考察思维的逻辑性、全面严谨性,比如在不等式、数列、导数应用相关的习题中,分类讨论思想很常见。
一、什么是分类讨论思想:每个数学结论都有其成立的条件,每一种数学方法的使用也往往有其适用范围,在我们所遇到的数学问题中,有些问题的结果不能唯一确定,有些问题的结论不能以统一的形式进行研究,还有些含参数的问题,参数的取值不同也会影响问题的结果,那么就要根据题目的要求,将题目分成若干类型,转化成若干个小问题来解决,这种按不同情况分类,然后再对分好的每类逐一研究、解决问题的数学思想,就是分类讨论思想。
二、分类讨论的一般步骤:第一,明确讨论对象,确定对象的取值范围;第二,确定分类标准,进行合理分类,不重不漏;第三,对分好的每类进行讨论,获得阶段性结果;第四,归纳总结,得出结论。
三、分类讨论的常见情形:1.由数学概念引起的分类:有的概念本身就是分类给出的,在不同条件下有不同结论,则必须进行分类讨论求解,如绝对值、指数与对数函数、直线和平面所成的角等。
2.由性质、定理、公式的限制引起的分类:有的数学定理、公式、性质是分类给出的,在不同条件下结论不一致,如二次函数y=ax2+bx+c(a≠0),由a的正负而导致开口方向不确定;等比数列前n项和公式因公比q是否为1而导致公式的表达式不确定等.3。
由某些数学运算要求引起的分类讨论:如解不等式ax2+bx+c >0,a=0,a<0,a>0解法是不同的;除法运算中除数不为零,偶次方根为非负,对数真数与底数的要求,指数中底数的要求,不等式两边同乘以一个正数、负数时不等号的方向,三角函数的定义域等.4。
由图形引的不确定性起的分类:有的图形的类型、位置需要分类,比如角的终边所在象限;立体几何中点、线、面的位置关系等。
5.由实际意义引起的分类:此类问题在实际应用题中常见.特别是在解决排列、组合中的计数问题时常用.6。
由参数变化引起的分类:如含参数的方程、不等式,由于参数的取值不同会导致所得结果不同,所以必须对参数的不同取值进行分类讨论;或对于不同的参数值运用不同的求解或证明方法.四、下面我们通过几种具体问题来看看常见的分类讨论情形:1。
思想方法一、函数与方程思想方法1 构造函数关系,利用函数性质解题根据题设条件把所求的问题转化为对某一函数性质的讨论,从而使问题得到解决,称为构造函数解题。
通过构造函数,利用函数的单调性解题,在解方程和证明不等式中最为广泛,解题思路简洁明快。
例1 (10安徽)设232555322(),(),(),555a b c ===则,,a b c 的大小关系是( ) ....A a c bB a b cC c a bD b c a >>>>>>>>例2 已知函数21()(1)ln , 1.2f x x ax a x a =-+-> (1) 讨论函数()f x 的单调性;(2) 证明:若5,a <则对任意12121212()(),(0,),, 1.f x f x x x x x x x -∈+∞≠>--有方法2 选择主从变量,揭示函数关系含有多个变量的数学问题中,对变量的理解要选择更加合适的角度,先选定合适的主变量,从而揭示其中的函数关系,再利用函数性质解题。
例3 对于满足04p ≤≤的实数p ,使243x px x p +>+-恒成立的x 的取值范围是 .方法3 变函数为方程,求解函数性质实际问题→数学问题→代数问题→方程问题。
宇宙世界,充斥着等式和不等式,我们知道,哪里有等式,哪里就有方程;哪里有公式,哪里就有方程;求值问题一般是通过方程来实现的……函数与方程是密切相关的。
列方程、解方程和研究方程的特性,都是应用方程思想时需要重点考虑的。
例4函数()2)f x x π=≤≤的值域是( ) 11111122.,.,.,.,44332233A B C D ⎡⎤⎡⎤⎡⎤⎡⎤----⎢⎥⎢⎥⎢⎥⎢⎥⎣⎦⎣⎦⎣⎦⎣⎦方法1 函数与不等式问题中的数形结合研究函数的性质可以借助于函数的图像,从函数图像上能直观地观察单调性、周期性、对称性等性质。
不等式问题与函数的图像也有密切的联系,比如应用二次函数的图像解决一元二次不等式,就体现了数形结合的思想方法。
高中数学思想方法专题(一)——函数与方程的思想方法一、知识要点概述函数与方程的思想是中学数学的基本思想,高考数学题中函数与方程的思想占较大的比例,题型涉及选择题、填空题、解答题,难度有大有小,且试题中的大部分压轴题都与函数方程有关。
函数的思想,就是运用运动和变化的观点,集合与对应的思想,去分析和研究数学问题中的等量关系,建立或构造函数关系,再运用函数的图像和性质去分析问题,转化问题,从而使问题获得解决。
方程的思想,就是从问题的数量关系入手,运用数学语言将问题中的条件转化为数学模型——方程或方程组,通过解方程或方程组,或者运用方程的性质去分析、转化问题,使获得解决。
二、解题方法指导运用函数观点解决问题主要从以下四个方面着手:一是根据方程与函数的密切关系,可将二元方程转化为函数来解决;二是根据不等式与函数的密切关系,常将不等式问题转化为函数问题,利用函数的图象和性质进行处理;三是在解决实际问题中,常涉及到最值问题,通常是通过建立目标函数,利用求函数最值的方法加以解决;四是中学数学中的某些数学模型(如数列的通项或前n项和、含有一个未知量的二项式定理等)可转化为函数问题,利用函数相关知识或借助处理函数问题的方法进行解决。
运用方程观点解决问题主要从以下四个方面着手:一是把问题中对立的已知与未知通过建立相等关系统一在方程中,通过解方程解决;二是从分析问题的结构入手,找出主要矛盾,抓住某一个关键变量,将等式看成关于这个主变元(常称为主元)的方程,利用方程的特征解决;三是根据几个变量间的关系,判断符合哪些方程的性质和特征(如利用根与系数的关系构造方程等),通过研究方程所具有的性质和特征解决;四是在中学数学中常见数学模型(如函数、曲线等),经常转化为方程问题去解决。
三、范例剖析例1已知f(t)=log2t,t[ ,8],对于f(t)值域内的所有实数m,不等式2x2+mx+4>2m+4x恒成立,求x的取值范围。
高中数学解题思想方法全解析第一章高中数学解题基本方法一、配方法配方法是对数学式子进行一种定向变形(配成“完全平方”的技巧,通过配方找到已知和未知的联系,从而化繁为简。
何时配方,需要我们适当预测,并且合理运用“裂项”与“添项”、“配”与“凑”的技巧,从而完成配方。
有时也将其称为“凑配法”。
最常见的配方是进行恒等变形,使数学式子出现完全平方。
它主要适用于:已知或者未知中含有二次方程、二次不等式、二次函数、二次代数式的讨论与求解,或者缺xy项的二次曲线的平移变换等问题。
配方法使用的最基本的配方依据是二项完全平方公式(a+b=a+2ab+b,将这个公式灵活运用,可得到各种基本配方形式,如:a+b=(a+b-2ab=(a-b+2ab;a+ab+b=(a+b-ab=(a-b+3ab=(a++(b;a+b+c+ab+bc+ca=[(a+b+(b+c+(c+a]a+b+c=(a+b+c-2(ab+bc+ca=(a+b-c-2(ab-bc-ca=…结合其它数学知识和性质,相应有另外的一些配方形式,如:1+sin2α=1+2sinαcosα=(sinα+cosα;x+=(x+-2=(x-+2;……等等。
Ⅰ、再现性题组:1.在正项等比数列{a}中,a?a+2a?a+a?a=25,则a+a=_______。
2.方程x+y-4kx-2y+5k=0表示圆的充要条件是_____。
A.<k<1B.k<或k>1C.k∈R D.k=或k =13.已知sinα+cosα=1,则sinα+cosα的值为______。
A.1B.-1C.1或-1D.04.函数y=log(-2x+5x +3的单调递增区间是_____。
A.(-∞,]B.[,+∞C.(-,]D.[,35.已知方程x+(a-2x+a-1=0的两根x、x,则点P(x,x在圆x+y=4上,则实数a=_____。
【简解】1小题:利用等比数列性质a a=a,将已知等式左边后配方(a+a易求。
待定系数法在初中数学就已经涉及,主要应用其来求解函数解析式。
在高中阶段,仍然是数学解题的重要方法,接下来主要研究待定系数法在解题中的应用。
一、什么是待定系数法:待定系数法就是把具有某种确定形式的数学问题,引入一些待定的系数,然后列出系数相关的方程组来解出系数,从而求得相关答案.二、待定系数法的使用:如果所求解的数学问题具有某种确定的数学表达式,当未知表达式时,就可以用待定系数法求解表达式.例如很常见的:求函数解析式,数列通项、求和,解析几何中直线、圆以及圆锥曲线的方程,等这些问题都具有确定的数学表达形式,所以都可以用待定系数法求解。
当然,在其他的内容当中也会涉及到待定系数法.三、使用待定系数法解题的基本步骤是:第一步,确定所求问题的表达式,列出含有待定系数的表达式;第二步,根据已知的恒等条件,列出一组含待定系数的方程;第三步,解方程组得出系数的值或者消去待定系数,从而使问题得到解决.下面来看几个常见的习题:来体会是如何利用待定系数法来解决的。
(一)求函数解析式:例1:已知()f x 是一次函数,且满足3(1)2(1)217f x f x x +--=+,求()f x 。
解:设()(0)f x ax b a =+≠,则3(1)2(1)333222f x f x ax a b ax a b +--=++-+-,5217ax b a x =++=+,2,517a b a =⎧∴⎨+=⎩,得2,7a b =⎧⎨=⎩,∴()27f x x =+.待定系数法求函数解析式,就是已知函数类型,设出待有未知系数的解析式,根据已知列出关于未知系数的方程或方程组,进行求解。
(二)求平面解析几何中曲线的方程:例2:已知中心在原点的双曲线C 的一个焦点是1(3,0)F -,一条渐20y -=.求双曲线C 的方程。
对于直线、圆、圆锥曲线,它们都有确定的方程表示,求解这些曲线的方程,就是求解当中系数的值,所以如同求函数解析式,根据已知列出关于未知系数的方程或方程组进行求解。
高中数学十大思想、61大方法、八大技巧1.基本思想:(1)函数思想(2)分类讨论思想(3)换元思想(4)配凑思想(5)整体思想(6)数形结合思想(7)逆向思维思想(8)相对思想(9)对称思想(10)转化思想2.常规方法:(1)图示法(2)图象法(3)公式法(4)换元法(主要包括五种换元)(5)配凑法(主要包括七种配凑)(6)移分母法(7)判别式法(8)补集法(9)反客为主法(10)定义法(11)单调性法(12)求导法(13)待定系数法(14)不等式法(15)平方法(16)共厄法(17)斜率法(18)错位相减(19)倒序相加法(20)裂项相消法(21)分组转化法(22)九九归一法(23)脚标法(24)中项法(25)向量法(26)对偶式法(27)比较法(28)分析法(29)综合法(30)放缩法(31)1的代换法(32)化归法(33)纳入法(34)反证法(35)同一法(36)定理、公理法(37)性质法(38)升维法(39)降维法(40)平移法(41)补形法(42)垂面、垂线法(43)延伸法(44)摄影法(45)等积法(46)捆绑法(47)插空法(48)插板法(49)特殊公式法(50)赋值法(51)数学归纳法(52)构造法(53)枚举法(54)定量分析法(55)定性分析法(56)特征分析法(57)联想类比法(58)曲直转化法(59)方程法(60)复数法,(61)根轴法,其他方法不再列举。
3.主要技巧(是指几倍甚至数十倍提高速度和准确率的方法):(1)逻辑推理法(2)特值法(3)代入法(4)估算法(5)三角观察法(6)不等式观察法(7)猜测法(8)寻规律法怎样解题G . 波利亚第一:你必须弄清问题弄清问题:未知数是什么?已知数据是什么?条件是什么?满足条件是否可能?要确定未知数,条件是否充分?或者它是否不充分?或者是多余的?或者是矛盾的?把条件的各部分分开。
你能否把它们写下来?第二:找出已知数与未知数之间的联系。
高中数学21种解题方法及例题在高中数学学习中,解题方法的灵活运用是学生们提高解题能力的关键。
掌握不同的解题思路和方法,能够使学生更加深入地理解数学知识,提高问题解决的效率。
本文将介绍21种高中数学解题方法,并通过例题进行详细说明,以帮助学生更好地应用这些方法。
【一、代数运算类解题方法】1. 一元一次方程求解法例题:已知方程2x + 3 = 7,求解x的值。
2. 一次函数的图像法例题:给定函数y = 3x + 2,绘制出其图像,并解析求解函数的相关特征。
3. 因式分解法例题:将方程x² - 4x + 4 = 0进行因式分解,并求解方程。
【二、几何推理类解题方法】4. 同位角性质运用法例题:已知两条平行线被一条截线所交,求解各个角的度数。
5. 对称性运用法例题:已知某几何图形具有对称性,利用对称性进行证明或求解问题。
6. 三角函数运用法例题:利用正弦定理求解三角形的未知边长或角度。
【三、数列与数数法】7. 等差数列求和法例题:已知等差数列的首项为2,公差为3,求解前10项的和。
8. 递推数列求通项法例题:已知数列的前两项为1和2,公差为3,求解数列的通项公式。
9. 迭代运算法例题:已知数列递推式为an+1 = 2an - 1, a1 = 1,求解前10项的数值。
【四、概率统计类解题方法】10. 样本空间与事件法例题:已知一枚骰子,求解投掷两次,求得的点数和为9的概率。
11. 求解总数法例题:已知有5个红球和3个蓝球,从中随机抽取2个球,求解两球不同色的概率。
12. 排列组合法例题:有8个人参加篮球比赛,其中3人为前锋,4人为后卫,求解一种排列和组合的方式。
【五、解析几何类解题方法】13. 直线与圆的位置关系法例题:已知直线方程为y = 2x + 1,圆的标准方程为(x-2)² + (y-3)² = 4,求解两者的位置关系。
14. 曲线与切线法例题:已知曲线方程为y = x²,求曲线上某一点的切线斜率。
~4、方程思想当一个问题可能与某个方程建立关联时,可以构造方程并对方程的性质进行研究以解决这个问题。
例如证明柯西不等式的时候,就可以把柯西不等式转化成一个二次方程的判别式。
5、整体思想从问题的整体性质出发,突出对问题的整体结构的分析和改造,发现问题的整体结构特征,善于用“集成”的眼光,把某些式子或图形看成一个整体,把握它们之间的关联,进行有目的的、有意识的整体处理。
整体思想方法在代数式的化简与求值、解方程(组)、几何解证等方面都有广泛的应用,整体代入、叠加叠乘处理、整体运算、整体设元、整体处理、几何中的补形等都是整体思想方法在解数学问题中的具体运用。
6、化归思想在于将未知的,陌生的,复杂的问题通过演绎归纳转化为已知的,熟悉的,简单的问题。
三角函数,几何变换,因式分解,解析几何,微积分,乃至古代数学的尺规作图等数学理论无不渗透着转化的思想。
常见的转化方式有:一般特殊转化,等价转化,复杂简单转化,数形转化,构造转化,联想转化,类比转化等。
转化思想亦可在狭义上称为化归思想。
化归思想就是将待解决的或者难以解决的问题A经过某种转化手段,转化为有固定解决模式的或者容易解决的问题B,通过解决问题B来解决问题A的方法。
7、隐含条件思想没有明文表述出来,但是根据已有的明文表述可以推断出来的条件,或者是没有明文表述,但是该条件是一个常规或者真理。
例如一个等腰三角形,一条线段垂直于底边,那么这条线段所在的直线也平分底边和顶角。
8、类比思想把两个(或两类)不同的数学对象进行比较,如果发现它们在某些方面有相同或类似之处,那么就推断它们在其他方面也可能有相同或类似之处。
9、建模思想为了更具科学性,逻辑性,客观性和可重复性地描述一个实际现象,人们采用一种普遍认为比较严格的语言来描述各种现象,这种语言就是数学。
使用数学语言描述的事物就称为数学模型。
有时候我们需要做一些实验,但这些实验往往用抽象出来了的数学模型作为实际物体的代替而进行相应的实验,实验本身也是实际操作的一种理论替代。
高中数学七大基本思想方法讲解高中数学的七大基本思想方法是:分类讨论法、递推法、画图法、符号法、假设法、构造法和倒推法。
第一,分类讨论法。
分类讨论法是指将问题中的条件按照具有共同特征的情况分别讨论,从而对问题进行全面深入的解析。
通过逐个分类讨论,找出各个情况的共性和特点,以及不同情况下的不同解决方法。
这种方法可以将复杂的问题变得简单明了,易于理解与解答。
举个例子,假设有一道题目要求求解方程2x+3=5的解集。
我们可以将其分为两类:当x为正数时,方程有且仅有一个解;当x为负数时,方程无解。
通过将问题进行分类讨论,我们可以得到方程的解集为{x,x=1}。
第二,递推法。
递推法是指通过已知的初始值或者关系式来推导出未知项的计算方法。
这一方法常常用于求解数列中的其中一项或一些项,以及解决一些逻辑推理问题。
在递推的过程中,可以发现规律,从而推导出一般项、通项、边界条件等重要信息。
以求解斐波那契数列为例,斐波那契数列的前两项为1,从第三项开始,每一项都是前两项的和。
我们可以利用这个关系式进行递推:F(n)=F(n-1)+F(n-2)。
通过递推,我们可以得到斐波那契数列的通项公式。
第三,画图法。
画图法是通过绘制几何图形的方法,对问题进行可视化的处理。
它可以使抽象的数学问题变得具体明了,通过观察图形的性质和特点,可以得到问题的解。
举个例子,假设要求解一个三角形的内角和。
我们可以通过画一个三角形,并在其中一点做垂线,将三角形划分为若干个小三角形。
通过观察这些小三角形,我们可以发现它们的内角和等于一个直角。
然后,我们可以用这个结论推导出原始三角形的内角和。
第四,符号法。
符号法是指通过引入合适的符号和代数运算,将实际问题抽象成为可以用代数式描述的数学问题。
通过对符号及其运算规则的运用,可以更加简洁地表达数学问题,进而进行求解。
比如,假设有一道题目要求求两个数的和,可以用符号法表示为a+b=x。
通过引入符号a、b和运算符号+,我们将实际问题抽象成了一个代数问题。
高中数学解题方法思想高中数学解题方法思想高中数学往往不是那么容易学的好,想要考好高中数学,提升数学成绩,一些解题方法必不可少,下面是就来和大家说说这些高中数学解题方法思想吧!高中数学解题方法思想为了使回想、联想、猜想的方向更明确,思路更加活泼,进一步提高探索的成效,我们必须掌握一些解题的策略。
一切解题的策略的基本出发点在于“变换”,即把面临的问题转化为一道或几道易于解答的新题,以通过对新题的考察,发现原题的解题思路,最终达到解决原题的目的。
基于这样的认识,常用的解题策略有:熟悉化、简单化、直观化、特殊化、一般化、整体化、间接化等。
一、熟悉化策略所谓熟悉化策略,就是当我们面临的是一道以前没有接触过的陌生题目时,要设法把它化为曾经解过的或比较熟悉的题目,以便充分利用已有的知识、经验或解题模式,顺利地解出原题。
一般说来,对于题目的熟悉程度,取决于对题目自身结构的认识和理解。
从结构上来分析,任何一道解答题,都包含条件和结论(或问题)两个方面。
因此,要把陌生题转化为熟悉题,可以在变换题目的条件、结论(或问题)以及它们的联系方式上多下功夫。
常用的途径有:(一)、充分联想回忆基本知识和题型:按照波利亚的观点,在解决问题之前,我们应充分联想和回忆与原有问题相同或相似的知识点和题型,充分利用相似问题中的方式、方法和结论,从而解决现有的问题。
(二)、全方位、多角度分析题意:对于同一道数学题,常常可以不同的侧面、不同的角度去认识。
因此,根据自己的知识和经验,适时调整分析问题的视角,有助于更好地把握题意,找到自己熟悉的解题方向。
(三)恰当构造辅助元素:数学中,同一素材的题目,常常可以有不同的表现形式;条件与结论(或问题)之间,也存在着多种联系方式。
因此,恰当构造辅助元素,有助于改变题目的形式,沟通条件与结论(或条件与问题)的内在联系,把陌生题转化为熟悉题。
数学解题中,构造的辅助元素是多种多样的,常见的有构造图形(点、线、面、体),构造算法,构造多项式,构造方程(组),构造坐标系,构造数列,构造行列式,构造等价性命题,构造反例,构造数学模型等等。
最新高中数学思想方法经典例题经典解析目录前言 (2)第一章高中数学解题基本方法 (3)一、配方法 (3)二、换元法 (7)三、待定系数法 (14)四、定义法 (19)五、数学归纳法 (23)六、参数法 (28)七、反证法 (32)八、消去法………………………………………九、分析与综合法………………………………十、特殊与一般法………………………………十一、类比与归纳法…………………………十二、观察与实验法…………………………第二章高中数学常用的数学思想 (35)一、数形结合思想 (35)二、分类讨论思想 (41)三、函数与方程思想 (47)四、转化(化归)思想 (54)第三章高考热点问题和解题策略 (59)一、应用问题 (59)二、探索性问题 (65)三、选择题解答策略 (71)四、填空题解答策略 (77)附录………………………………………………………一、高考数学试卷分析…………………………二、两套高考模拟试卷…………………………三、参考答案……………………………………前言美国著名数学教育家波利亚说过,掌握数学就意味着要善于解题。
而当我们解题时遇到一个新问题,总想用熟悉的题型去“套”,这只是满足于解出来,只有对数学思想、数学方法理解透彻及融会贯通时,才能提出新看法、巧解法。
高考试题十分重视对于数学思想方法的考查,特别是突出考查能力的试题,其解答过程都蕴含着重要的数学思想方法。
我们要有意识地应用数学思想方法去分析问题解决问题,形成能力,提高数学素质,使自己具有数学头脑和眼光。
高考试题主要从以下几个方面对数学思想方法进行考查:①常用数学方法:配方法、换元法、待定系数法、数学归纳法、参数法、消去法等;②数学逻辑方法:分析法、综合法、反证法、归纳法、演绎法等;③数学思维方法:观察与分析、概括与抽象、分析与综合、特殊与一般、类比、归纳和演绎等;④常用数学思想:函数与方程思想、数形结合思想、分类讨论思想、转化(化归)思想等。
数学思想方法与数学基础知识相比较,它有较高的地位和层次。
数学知识是数学内容,可以用文字和符号来记录和描述,随着时间的推移,记忆力的减退,将来可能忘记。
而数学思想方法则是一种数学意识,只能够领会和运用,属于思维的范畴,用以对数学问题的认识、处理和解决,掌握数学思想方法,不是受用一阵子,而是受用一辈子,即使数学知识忘记了,数学思想方法也还是对你起作用。
数学思想方法中,数学基本方法是数学思想的体现,是数学的行为,具有模式化与可操作性的特征,可以选用作为解题的具体手段。
数学思想是数学的灵魂,它与数学基本方法常常在学习、掌握数学知识的同时获得。
可以说,“知识”是基础,“方法”是手段,“思想”是深化,提高数学素质的核心就是提高学生对数学思想方法的认识和运用,数学素质的综合体现就是“能力”。
为了帮助学生掌握解题的金钥匙,掌握解题的思想方法,本书先是介绍高考中常用的数学基本方法:配方法、换元法、待定系数法、数学归纳法、参数法、消去法、反证法、分析与综合法、特殊与一般法、类比与归纳法、观察与实验法,再介绍高考中常用的数学思想:函数与方程思想、数形结合思想、分类讨论思想、转化(化归)思想。
最后谈谈解题中的有关策略和高考中的几个热点问题,并在附录部分提供了近几年的高考试卷。
在每节的内容中,先是对方法或者问题进行综合性的叙述,再以三种题组的形式出现。
再现性题组是一组简单的选择填空题进行方法的再现,示范性题组进行详细的解答和分析,对方法和问题进行示范。
巩固性题组旨在检查学习的效果,起到巩固的作用。
每个题组中习题的选取,又尽量综合到代数、三角、几何几个部分重要章节的数学知识。
第一章高中数学解题基本方法一、配方法配方法是对数学式子进行一种定向变形(配成“完全平方”)的技巧,通过配方找到已知和未知的联系,从而化繁为简。
何时配方,需要我们适当预测,并且合理运用“裂项”与“添项”、“配”与“凑”的技巧,从而完成配方。
有时也将其称为“凑配法”。
最常见的配方是进行恒等变形,使数学式子出现完全平方。
它主要适用于:已知或者未知中含有二次方程、二次不等式、二次函数、二次代数式的讨论与求解,或者缺xy项的二次曲线的平移变换等问题。
配方法使用的最基本的配方依据是二项完全平方公式(a+b)2=a2+2ab+b2,将这个公式灵活运用,可得到各种基本配方形式,如:a2+b2=(a+b)2-2ab=(a-b)2+2ab;a2+ab+b2=(a+b)2-ab=(a-b)2+3ab=(a+b2)2+(32b)2;a2+b2+c2+ab+bc+ca=12[(a+b)2+(b+c)2+(c+a)2]a2+b2+c2=(a+b+c)2-2(ab+bc+ca)=(a+b-c)2-2(ab-bc-ca)=…结合其它数学知识和性质,相应有另外的一些配方形式,如:1+sin2α=1+2sinαcosα=(sinα+cosα)2;x2+12x=(x+1x)2-2=(x-1x)2+2 ;……等等。
Ⅰ、再现性题组:1. 在正项等比数列{an }中,a1♦a5+2a3♦a5+a3∙a7=25,则 a3+a5=_______。
2. 方程x2+y2-4kx-2y+5k=0表示圆的充要条件是_____。
A. 14<k<1 B. k<14或k>1 C. k∈R D. k=14或k=13. 已知sin4α+cos4α=1,则sinα+cosα的值为______。
A. 1B. -1C. 1或-1D. 04. 函数y=log12(-2x2+5x+3)的单调递增区间是_____。
A. (-∞, 54] B. [54,+∞) C. (-12,54] D. [54,3)5. 已知方程x2+(a-2)x+a-1=0的两根x1、x2,则点P(x1,x2)在圆x2+y2=4上,则实数a=_____。
【简解】 1小题:利用等比数列性质am p-am p+=am2,将已知等式左边后配方(a3+a5)2易求。
答案是:5。
2小题:配方成圆的标准方程形式(x-a)2+(y-b)2=r2,解r2>0即可,选B。
3小题:已知等式经配方成(sin 2α+cos 2α)2-2sin 2αcos 2α=1,求出sin αcos α,然后求出所求式的平方值,再开方求解。
选C 。
4小题:配方后得到对称轴,结合定义域和对数函数及复合函数的单调性求解。
选D 。
5小题:答案3-11。
Ⅱ、示范性题组:例1. 已知长方体的全面积为11,其12条棱的长度之和为24,则这个长方体的一条对角线长为_____。
A. 23 B. 14 C. 5 D. 6【分析】 先转换为数学表达式:设长方体长宽高分别为x,y,z ,则211424()()xy yz xz x y z ++=++=⎧⎨⎩ ,而欲求对角线长x y z 222++,将其配凑成两已知式的组合形式可得。
【解】设长方体长宽高分别为x,y,z ,由已知“长方体的全面积为11,其12条棱的长度之和为24”而得:211424()()xy yz xz x y z ++=++=⎧⎨⎩。
长方体所求对角线长为:x y z 222++=()()x y z xy yz xz ++-++22=6112-=5所以选B 。
【注】本题解答关键是在于将两个已知和一个未知转换为三个数学表示式,观察和分析三个数学式,容易发现使用配方法将三个数学式进行联系,即联系了已知和未知,从而求解。
这也是我们使用配方法的一种解题模式。
例2. 设方程x 2+kx +2=0的两实根为p 、q ,若(p q )2+(q p)2≤7成立,求实数k 的取值范围。
【解】方程x 2+kx +2=0的两实根为p 、q ,由韦达定理得:p +q =-k ,pq =2 , (p q )2+(q p )2=p q pq 442+()=()()p q p q pq 2222222+-=[()]()p q pq p q pq +--2222222=()k 22484--≤7, 解得k ≤-10或k ≥10 。
又 ∵p 、q 为方程x 2+kx +2=0的两实根, ∴ △=k 2-8≥0即k ≥22或k ≤-22综合起来,k 的取值范围是:-10≤k ≤-22 或者 22≤k ≤10。
【注】 关于实系数一元二次方程问题,总是先考虑根的判别式“Δ”;已知方程有两根时,可以恰当运用韦达定理。
本题由韦达定理得到p +q 、pq 后,观察已知不等式,从其结构特征联想到先通分后配方,表示成p +q 与pq 的组合式。
假如本题不对“△”讨论,结果将出错,即使有些题目可能结果相同,去掉对“△”的讨论,但解答是不严密、不完整的,这一点我们要尤为注意和重视。
例3. 设非零复数a 、b 满足a 2+ab +b 2=0,求(a ab +)1998+(b a b+)1998 。
【分析】 对已知式可以联想:变形为(a b )2+(a b )+1=0,则a b =ω (ω为1的立方虚根);或配方为(a +b)2=ab 。
则代入所求式即得。
【解】由a 2+ab +b 2=0变形得:(a b )2+(a b )+1=0 , 设ω=a b ,则ω2+ω+1=0,可知ω为1的立方虚根,所以:1ω=b a ,ω3=ω3=1。
又由a 2+ab +b 2=0变形得:(a +b)2=ab ,所以 (a a b +)1998+(b a b+)1998=(a ab 2)999+(b ab 2)999=(a b )999+(b a )999=ω999+ω999=2 。
【注】 本题通过配方,简化了所求的表达式;巧用1的立方虚根,活用ω的性质,计算表达式中的高次幂。
一系列的变换过程,有较大的灵活性,要求我们善于联想和展开。
【另解】由a 2+ab +b 2=0变形得:(a b )2+(a b )+1=0 ,解出b a =-±132i 后,化成三角形式,代入所求表达式的变形式(a b )999+(b a)999后,完成后面的运算。
此方法用于只是未-±132i 联想到ω时进行解题。
假如本题没有想到以上一系列变换过程时,还可由a 2+ab +b 2=0解出:a =-±132i b ,直接代入所求表达式,进行分式化简后,化成复数的三角形式,利用棣莫佛定理完成最后的计算。
Ⅲ、巩固性题组:1. 函数y =(x -a)2+(x -b)2 (a 、b 为常数)的最小值为_____。
A. 8 B. ()a b -22 C. a b 222+ D.最小值不存在 2. α、β是方程x 2-2ax +a +6=0的两实根,则(α-1)2 +(β-1)2的最小值是_____。
A. -494B. 8C. 18D.不存在3. 已知x 、y ∈R +,且满足x +3y -1=0,则函数t =2x +8y 有_____。