员工借支及工资统计表
- 格式:doc
- 大小:50.50 KB
- 文档页数:1
公司工资支出表格范本
公司工资支出表格是公司财务管理中非常重要的一部分,它记
录了公司每个员工的工资情况,包括基本工资、津贴、奖金、扣减
项等。
这个表格的具体格式可能会因公司的规模和财务管理系统的
不同而有所差异,但一般包括以下几个方面的内容:
1. 员工信息,包括员工姓名、员工编号、部门、职位等基本信息。
2. 工资项目,列出员工的工资构成,包括基本工资、绩效奖金、加班费、餐补、交通补贴等。
3. 扣减项,包括社会保险、个人所得税、其他扣款等。
4. 实发工资,计算出员工实际到手的工资数额。
5. 总支出,包括公司在该期间内的总工资支出数额。
具体的表格格式可以根据公司的实际情况进行调整,但一般来说,应该清晰明了,便于财务人员进行核对和管理。
此外,还需要
注意保护员工个人隐私信息,在表格中不要透露过多的个人信息。
总的来说,公司工资支出表格的设计应该符合公司的财务管理制度和相关法律法规的要求,能够清晰地反映出公司的工资支出情况,便于财务管理人员进行核对和统计分析。
希望这些信息对你有所帮助。
项目名称
本次申请借支金额(元)
A
申请人姓名
账户名
开户行
账号
项目负责人建议:
总工建议:
副经理建议:
总经理建议:
本次申请借支金额(元)
A
财务部建议:企业职工借支申请
先期累计借支金额(元)本期累计借支金额(元)
B A+B
申请人有关信息
申请人署名确认:
年月
日
项目负责人:
年月日
署名:
年月日
署名:
年月日
署名:
年月日企业财务部审查
先期累计借支金额(元)本期累计借支金额(元)
B A+B
署名:
年月
日
注:申请人对所填内容署名确认,保证信息正确无误,本表由企业财务归档。
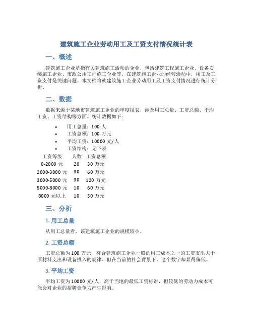
建筑施工企业劳动用工及工资支付情况统计表一、概述建筑施工企业是指有关建筑施工活动的企业,包括建筑工程施工企业、设备安装施工企业、市政公用工程施工企业等。
在建筑施工企业的经营活动中,用工及工资支付是关键问题。
本文档将就建筑施工企业劳动用工及工资支付情况进行统计分析。
二、数据数据来源于某地市建筑施工企业的年度报表,涉及用工总量、工资总额、平均工资、工资结构等方面。
统计数据如下:•用工总量:100人•工资总额:100万元•平均工资:10000元/人•工资结构:见下表工资等级人数工资总额0-2000元20 30万元2000-3000元30 60万元3000-5000元30 120万元5000-8000元10 60万元8000元以上10 30万元三、分析1. 用工总量从用工总量看,该建筑施工企业的规模较小。
2. 工资总额工资总额为100万元,符合建筑施工企业一般的用工成本之一的工资支出大于原材料支出和设备投入的规律。
但在当前的社会背景下,这个数字却显得偏低。
3. 平均工资平均工资为10000元/人,高于当地的最低工资标准,但较低的劳动力成本可能会对企业的招聘竞争力产生影响。
4. 工资结构从工资结构中可以看出,该建筑施工企业的薪酬分配存在一定差距。
其中,3000-5000元工资等级的人数最多,工资总额也最高,达到了120万元,占全部工资总额的60%。
而0-2000元工资等级的人数和工资总额,则居于较低水平。
此外,高于8000元的高薪人员仅占总用工量的10%。
四、建议鉴于以上分析,为了提高该建筑施工企业的竞争力,以下建议可供企业考虑:1.扩大企业规模,尤其是提高用工总量。
2.提高员工薪资水平,适当提升平均工资水平,以吸引更多的劳动力。
3.合理调整工资结构,加强劳动力激励,提高企业的生产效率和经济效益。
五、结论综上所述,该建筑施工企业的用工及工资支付情况相对较稳定,但当前仍需要加强企业的规模扩大与薪资调整相关工作,以提高企业的市场竞争力和经济效益。