绿叶中色素的提取与分离
- 格式:docx
- 大小:36.98 KB
- 文档页数:3
绿叶中色素的提取和分离实验的完善和改进绿叶中色素的提取和分离实验是生物科学实验中常见的内容之一,在研究植物叶片的色素成分、色素的结构和功能以及色素对植物生长发育和环境适应的作用等方面具有重要的意义。
为了更好地提取和分离绿叶中的色素,我们可以针对原有的实验方法进行完善和改进,从而提高实验的稳定性、重复性和可比性。
下面就我们对绿叶中色素的提取和分离实验进行改进的一些思路和方案作一详细介绍。
一、实验方法改进:原有的绿叶中色素提取和分离实验方法通常采用醇浸提取法或乙醚提取法,其中醇浸提取法主要是利用酒精或丙酮等有机溶剂将绿叶中的色素溶解出来,然后通过过滤、浓缩和干燥等步骤得到色素样品,而乙醚提取法则主要是利用乙醚将绿叶中的色素溶解出来,然后通过离心、蒸发和干燥等步骤得到色素样品。
在这两种提取方法中,都存在一些缺点:醇浸提取法中化学品使用较多,有机溶剂挥发性大、易燃易爆,操作较为复杂和危险;乙醚提取法中乙醚对实验人员和环境有一定的毒性和危害;两种方法得到的色素提取物中还存在着较多的杂质和难以分离的成分。
基于上述问题,我们可以针对原有实验方法进行改进,提出如下实验方法改进方案:1. 优化提取条件:可以通过对不同溶剂的选择和不同浸提条件(如浸提时间、浸提温度、浸提溶液酸碱度等)的优化,以优化提取效果和提取效率,降低对有机溶剂使用量、降低对环境和实验人员的危害。
2. 加强预处理步骤:在提取之前,可以对叶片进行一些预处理步骤,如叶片的颞片化、叶绿素的去除、颞片的破碎等,以增加提取效果和减少提取难度。
3. 优化分离条件:在得到色素提取物后,可以采用现代色谱或电泳技术对色素提取物进行分离和纯化,以得到更纯净、更单一的色素成分;在分离时还能测定每种色素的含量和比例,从而对色素的成分和结构进行更详细的分析。
在实验的实际操作过程中,还有一些需要改进的地方:1. 严格操作规程:在操作时,要严格遵守实验规程和操作规范,特别是在使用有机溶剂时要注意防火防爆和防毒防害措施。
高一生物必修一绿叶中色素的提取和分离
绿叶中色素的提取和分离是生物学中常见的实验。
这些色素包括叶绿素和类胡萝卜素等,它们在植物中扮演着重要的角色。
这里我们将介绍一种用酒精提取绿叶中色素的实验方法。
实验材料:
绿叶片、95%酒精、滤纸、试管、注射器、酒精灯、热水浴
实验步骤:
1.取一片新鲜的绿叶,用滤纸将叶面的水分吸干。
2.将绿叶放置于试管中,加入适量的95%酒精,使酒精淹没叶片。
3.用注射器搅拌试管中的溶液,使绿叶中的色素充分溶解到酒精中。
4.将试管放置于酒精灯上,加热使溶液沸腾,继续加热2-3分钟。
5.将试管从酒精灯上取下,放入热水浴中冷却。
6.待溶液冷却后,用滤纸过滤,将滤液收集到干净的试管中。
7.观察滤液的颜色,可以看到其中含有绿色的叶绿素和黄色的类胡萝卜素等色素。
实验原理:
绿叶中的色素可溶于有机溶剂如酒精中,通过加热使其溶解速度加快。
经过过滤等步骤,可将色素分离出来并得到纯净的溶液。
实验注意事项:
1.实验中要注意安全,避免烧伤或其他意外。
2.使用的酒精必须是95%的,以保证溶解效果。
3.加热时要注意控制温度,避免溶液沸腾溢出。
4.过滤时要用干净的滤纸,避免杂质进入溶液中。
总结:
本实验通过酒精提取的方法,成功地从绿叶中分离出了色素,可以观察到叶绿素和类胡萝卜素等色素。
这种方法简单易行,是初学生物实验的一种不错的选择。
绿叶中色素的提取和分离实验的完善和改进绿叶中色素的提取和分离实验是一种常见的生物学实验,通过这种实验可以研究绿叶中的色素组成和含量。
在进行绿叶中色素的提取和分离实验时,我们可以根据实验目的的不同,选择不同的实验方法和改进措施,以提高实验的准确性和可靠性。
对于绿叶中色素的提取,常用的方法有溶剂提取法和酸碱提取法。
溶剂提取法适用于提取叶绿素和类胡萝卜素等脂溶性色素,而酸碱提取法适用于提取叶黄素等水溶性色素。
在进行溶剂提取时,可以选择使用乙醇、丙酮等有机溶剂进行提取,提取时间一般为30分钟至1小时。
为了提高提取效果,在提取前可以将绿叶样品粉碎或冷冻研磨,以增加色素与溶剂接触的表面积。
在提取过程中可以进行加热或超声处理,以促进色素的溶解和释放。
对于绿叶中色素的分离,常用的方法有薄层色谱法和色素柱层析法。
薄层色谱法适用于对不同色素进行分离和定性分析,而色素柱层析法则适用于对不同色素进行定量分析。
在进行薄层色谱法分离时,可以选择合适的色谱板材料和溶剂系统,以提高色素的分离效果。
在分离的过程中可以通过添加小麦胚芽素、矿物油等物质,以提高色素的展开和分离效果。
在进行色素柱层析法分离时,可以选择合适的色素柱和移液速度,以保证色素在柱上的分离和扩散效果。
1. 优化提取条件:可以通过实验设计方法,对提取物的溶剂种类、浓度、提取时间、提取温度等条件进行优化。
通过比较不同实验条件下的提取效果,选择最佳的提取条件。
2. 增加内标物:在提取和分离过程中可以加入内标物,以便定量测定色素含量。
内标物可以选择具有稳定性和易检测的物质,如胆固醇酸等。
3. 确定色素成分:可以使用切割和标记方法,将薄层色谱上的色素切割下来,然后进行质谱分析或核磁共振分析,以确定色素的成分和结构。
4. 标准曲线法:在进行色素定量分析时,可以通过建立标准曲线,以提高分析结果的准确性。
可以选择纯色素溶液,按一定浓度进行稀释,然后测定吸光度,建立浓度与吸光度的线性关系。
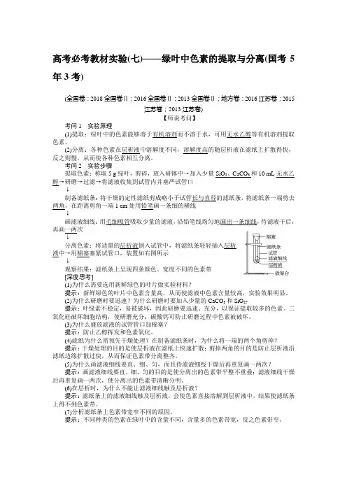
高考必考教材实验(七)——绿叶中色素的提取与分离(国考5年3考)(全国卷:2018全国卷Ⅱ;2016全国卷Ⅱ;2013全国卷Ⅱ;地方卷:2016江苏卷;2015江苏卷;2013江苏卷)【师说考问】考问1实验原理(1)提取:绿叶中的色素能够溶于有机溶剂而不溶于水,可用无水乙醇等有机溶剂提取色素。
(2)分离:各种色素在层析液中溶解度不同,溶解度高的随层析液在滤纸上扩散得快,反之则慢,从而使各种色素相互分离。
考问2实验步骤提取色素:称取5 g绿叶,剪碎,放入研钵中→加入少量SiO2、CaCO3和10 mL无水乙醇→研磨→过滤→将滤液收集到试管内并塞严试管口↓制备滤纸条:将干燥的定性滤纸剪成略小于试管长与直径的滤纸条,将滤纸条一端剪去两角,在距离剪角一端1 cm处用铅笔画一条细的横线↓画滤液细线:用毛细吸管吸取少量的滤液,沿铅笔线均匀地画出一条细线,待滤液干后,再画一两次↓分离色素:将适量的层析液倒入试管中,将滤纸条轻轻插入层析液中→用棉塞塞紧试管口,装置如右图所示↓观察结果:滤纸条上呈现四条颜色、宽度不同的色素带[深度思考](1)为什么需要选用新鲜绿色的叶片做实验材料?提示:新鲜绿色的叶片中色素含量高,从而使滤液中色素含量较高,实验效果明显。
(2)为什么研磨时要迅速?为什么研磨时要加入少量的CaCO3和SiO2?提示:叶绿素不稳定,易被破坏,因此研磨要迅速、充分,以保证提取较多的色素。
二氧化硅破坏细胞结构,使研磨充分;碳酸钙可防止研磨过程中色素被破坏。
(3)为什么盛放滤液的试管管口加棉塞?提示:防止乙醇挥发和色素氧化。
(4)滤纸为什么需预先干燥处理?在制备滤纸条时,为什么将一端的两个角剪掉?提示:干燥处理的目的是使层析液在滤纸上快速扩散;剪掉两角的目的是防止层析液沿滤纸边缘扩散过快,从而保证色素带分离整齐。
(5)为什么画滤液细线要直、细、匀,而且待滤液细线干燥后再重复画一两次?提示:画滤液细线要直、细、匀的目的是使分离出的色素带平整不重叠;滤液细线干燥后再重复画一两次,使分离出的色素带清晰分明。
绿叶中色素的提取与分离
一、绿叶中色素的种类及作用
绿叶中含有多种色素,其中最主要的是叶绿素。
除此之外,还有类胡萝卜素、花青素等。
1. 叶绿素:是植物体内最常见的绿色色素,其结构与血红蛋白相似。
在光合作用中,叶绿素能够吸收光能并将其转化为化学能。
2. 类胡萝卜素:是植物中的一类黄色或橙色的脂溶性色素,具有很强的抗氧化作用。
3. 花青素:是一类水溶性色素,在植物中广泛存在,具有良好的抗氧化和抗癌作用。
二、提取和分离方法
1. 提取方法
(1)酒精提取法:将新鲜叶片切碎后加入95%乙醇中浸泡数小时,过滤后得到混合液。
将混合液蒸馏干燥即可得到叶绿素。
(2)丙酮提取法:将新鲜叶片切碎后加入丙酮中浸泡数小时,过滤后得到混合液。
将混合液蒸馏干燥即可得到叶绿素。
(3)液液萃取法:将新鲜叶片切碎后加入有机溶剂中,如苯、甲醇等,振荡数小时后过滤,得到混合液。
将混合液进行蒸馏干燥即可得到色素。
2. 分离方法
(1)色谱法:通过色谱柱分离不同种类的色素,如硅胶柱层析、薄层层析等。
(2)电泳法:利用电场作用使不同种类的色素在凝胶中移动,从而分离出不同种类的色素。
(3)超滤法:利用超滤膜对混合液进行筛选,将不同分子量的物质分离出来。
三、应用
1. 食品工业:叶绿素可以作为食品着色剂使用,也可以作为一种天然
的防腐剂。
2. 医药工业:叶绿素和类胡萝卜素具有很好的抗氧化作用,可以应用于医药制品中。
3. 美容保健:花青素可以抑制黑色素形成,具有美白作用,可以应用于美容保健产品中。
四、注意事项
在提取和分离过程中,需要注意以下几点:
1. 操作时要注意安全,避免有机溶剂的毒性和易燃性对人体和环境的危害。
2. 提取和分离的条件要适宜,如温度、时间、pH值等。
3. 色素的质量要求高,需要对提取后的色素进行检测和分析。