业余游泳等级标准(教学参考)
- 格式:doc
- 大小:377.00 KB
- 文档页数:12
国家游泳运动员等级标准国家游泳运动员等级标准是指根据运动员在比赛中的表现和成绩,对其进行评定和等级划分的标准。
这些标准通常由国家体育相关部门或游泳协会制定,旨在对运动员的水平和能力进行客观评价,为其提供相应的培训、比赛和奖励。
在中国,国家游泳运动员等级标准是对游泳运动员进行评定的重要依据,下面将介绍一些常见的国家游泳运动员等级标准。
首先,国家游泳运动员等级标准通常包括对运动员技术水平、成绩和比赛经验等方面的评定。
在技术水平方面,通常会对运动员的姿势、动作、转身、出发和抓水等方面进行评定,以此来判断其在比赛中的技术表现。
在成绩方面,通常会根据运动员在各类比赛中取得的成绩进行评定,包括50米、100米、200米、400米、800米和1500米自由泳、蝶泳、仰泳、蛙泳和混合泳等项目。
在比赛经验方面,通常会根据运动员参加的比赛数量、级别和成绩进行评定,以此来判断其在比赛中的经验积累。
其次,国家游泳运动员等级标准通常包括对运动员身体素质、体能水平和心理素质等方面的评定。
在身体素质方面,通常会对运动员的身高、体重、臂展、柔韧性和肌肉力量等方面进行评定,以此来判断其在水中的适应能力。
在体能水平方面,通常会对运动员的耐力、爆发力、速度和敏捷性等方面进行评定,以此来判断其在比赛中的体能表现。
在心理素质方面,通常会对运动员的意志力、自信心、抗压能力和比赛状态等方面进行评定,以此来判断其在比赛中的心理素质。
最后,国家游泳运动员等级标准通常会根据运动员的综合表现对其进行等级划分,包括一级运动员、二级运动员、三级运动员和四级运动员等。
一级运动员通常是指在国内外重要比赛中取得过优异成绩,具有较高的竞技水平和比赛经验的运动员;二级运动员通常是指在国内重要比赛中取得过较好成绩,具有一定的竞技水平和比赛经验的运动员;三级运动员通常是指在地区性比赛中取得过一般成绩,具有一定的竞技水平和比赛经验的运动员;四级运动员通常是指在业余比赛中取得过一般成绩,具有一定的游泳技能和比赛经验的运动员。
游泳考级标准
游泳考级标准可以根据不同的国家或地区而有所不同。
以下是一般的游泳考级标准:
1. 初级水平:能够在水中保持平衡,能够浮在水面上,并能够进行基础的踩水、扑腾和划手臂动作。
2. 初级浮动:能够进行前浮、后浮和侧浮,并能够在水中保持一定时间。
3. 基础会泳:能够完成25米的自由泳、背泳和蛙泳,熟练掌
握踩水和呼吸技巧。
4. 进阶会泳:能够完成50米的自由泳、背泳和蛙泳,熟练掌
握转身和换气技巧。
5. 精通会泳:能够完成100米以上的自由泳、背泳和蛙泳,熟练掌握游泳节奏和技巧。
6. 高级技巧:能够进行蝶泳和仰泳,并能够完成一些高级技巧,如翻滚、翻腾和潜水。
这只是一般的游泳考级标准,具体的考级内容和标准可能会因不同组织、机构或国家而有所不同。
建议参加游泳培训课程或咨询当地游泳协会或游泳俱乐部,以了解具体的考级标准和要求。
业余游泳等级标准业余健将一级二级三级50米池 25米池 50米池 25米池 50米池 25米池 50米池 25米池 50米自由泳 35.00 34.00 39.00 38.00 46.50 45.50 58.00 57.00 100米自由泳 1:19.00 1:17.50 1:25.00 1:23.50 1:42.00 1:40.50 2:07.00 2:05.50 200米自由泳2:47.00 2:44.00 3:02.00 2:59.00 3:39.00 3:36.00 4:33.00 4:30.00 400米自由泳 5:47.50 5:40.50 6:18.00 6:11.00 7:35.00 7:28.00 9:26.00 9:19.00 50米蛙泳 44.00 43.00 49.00 48.00 59.00 58.00 1:14.00 1:13.00 100米蛙泳1:36.00 1:34.00 1:45.00 1:43.00 2:06.00 2:04.00 2:37.50 2:35.50 200米蛙泳 3:28.00 3:24.00 4:47.00 4:43.00 4:34.00 4:30.00 5:42.50 5:38.50 50米仰泳 40.50 39.50 44.00 43.00 52.50 51.50 1:05.00 1:04.00 50米蝶泳 38.50 37.50 41.00 40.00 50.50 49.50 1:02.50 1:01.50 业余锻炼标准(男子)儿童7--8岁组一段飞鱼二段鲸鱼三段海豚四段海豹50米池 25米池 50米池 25米池 50米池 25米池 50米池 25米池 50米自由泳 51.00 51.00 1:01.00 1:01.00 1:21.00 1:21.00 1:51.00 1:51.00 100米自由泳 1:52.00 1:51.50 2:12.00 2:11.00 2:52.00 2:51.00 3:52.00 3:51.00 200米自由泳 3:59.00 3:57.00 4:39.00 4:37.00 5:59.00 5:57.00 7:59.00 7:57.00 400米自由泳 8:18.00 8:15.00 9:38.00 9:35.00 12:18.00 12:15.00 16:18.00 16:15.00 50米蛙泳 1:00.00 1:00.00 1:10.00 1:10.00 1:30.00 1:30.002:00.00 2:00.00 100米蛙泳 2:10.00 2:09.00 2:30.00 2:29.00 3:10.003:09.00 4:10.00 4:09.00 200米蛙泳 4:35.00 4:33.00 5:15.00 5:13.006:35.00 6:33.00 8:35.00 8:33.00 50米仰泳 59.00 59.00 1:09.00 1:09.001:29.00 1:29.00 1:59.00 1:59.00 50米蝶泳 1:00.00 1:00.00 1:10.001:10.00 1:30.00 1:30.00 2:00.00 2:00.00 儿童9--10岁组一段飞鱼二段鲸鱼三段海豚四段海豹50米池 25米池 50米池 25米池 50米池 25米池 50米池 25米池 50米自由泳 50.00 50.00 1:00.00 1:00.00 1:20.00 1:20.00 1:50.00 1:50.00 100米自由泳 1:50:00 1:49:00 2:10.00 2:09.00 2:50.00 2:49.00 3:50.00 3:49.00 200米自由泳 3:55.00 3:53.00 4:35.00 4:33.00 5:55.00 5:53.00 7:55.00 7:53.00 400米自由泳 8:10.00 8:07.00 9:30.00 9:27.00 12:10.00 12:07.00 16:10.00 16:07.00 50米蛙泳 59.00 59.00 1:09.00 1:09.00 1:29.00 1:29.00 1:59.00 1:59.00 100米蛙泳 2:08.00 2:07.00 2:28.00 2:27.00 3:08.00 3:07.004:08.00 4:07.00 200米蛙泳 4:31.00 4:29.00 5:11.00 5:09.00 6:31.006:29.00 8:31.00 8:29.00 50米仰泳 58.00 58.00 1:08.00 1:08.00 1:28.001:28.00 1:58.00 1:58.00 50米蝶泳 59.00 59.00 1:09.00 1:09.00 1:29.001:29.00 1:59.00 1:59.00 儿童11--12岁组一段飞鱼二段鲸鱼三段海豚四段海豹50米池 25米池 50米池 25米池 50米池 25米池 50米池 25米池 50米自由泳 47.50 47.50 57.50 57.50 1:17.50 1:17.50 1:47.50 1:47.50 100米自由泳1:45.00 1:44.00 2:05.00 2:04.00 2:45.00 2:44.00 3:45.00 3:44.00 200米自由泳 3:45.00 3:43.00 4:25.00 4:23.00 5:45.00 5:43.00 7:45.00 7:43.00 400米自由泳 7:50.00 7:47.00 9:10.00 9:07.00 11:50.00 11:47.00 15:50.0015:47.00 50米蛙泳 56.50 56.50 1:06.50 1:06.50 1:26.50 1:26.50 1:56.50 1:56.50 100米蛙泳 2:03.00 2:02.00 2:23.00 2:22.00 3:03.00 3:02.004:03.00 4:02.00 200米蛙泳 4:21.00 4:19.00 5:01.00 4:59.00 6:21.006:19.00 8:21.00 8:19.00 50米仰泳 55.00 55.00 1:05.00 1:05.00 1:25.001:25.00 1:55.00 1:55.00 50米蝶泳 56.00 56.00 1:06.00 1:06.00 1:26.00 1:26.00 1:56.00 1:56.00 男子13--15岁组一段飞鱼二段鲸鱼三段海豚四段海豹50米池 25米池 50米池 25米池 50米池 25米池 50米池 25米池 50米自由泳 43.00 43.00 53.00 53.00 1:13.00 1:13.00 1:43.00 1:43.00 100米自由泳1:36.00 1:35.00 1:56.00 1:55.00 2:36.00 2:35.00 3:36.00 3:35.00 200米自由泳 3:27.00 3:25.00 4:07.00 4:05.00 5:27.00 5:25.00 7:27.00 7:25.00 400米自由泳 7:14.00 7:11.00 8:34.00 8:31.00 11:14.00 11:11.00 15:14.00 15:11.00 50米蛙泳 52.00 52.00 1:02.00 1:02.00 1:22.00 1:22.00 1:52.00 1:52.00 100米蛙泳 1:54.00 1:53.00 2:14.00 2:13.00 2:54.00 2:53.003:54.00 3:53.00 200米蛙泳 4:03.00 4:01.00 4:33.00 4:31.00 6:03.006:01.00 8:03.00 8:00.00 50米仰泳 51.00 51.00 1:01.00 1:01.00 1:21.00 1:21.00 1:51.00 1:51.00 50米蝶泳 50.00 50.00 1:00.00 1:00.00 1:20.00 1:20.00 1:50.00 1:50.00 男子16--18岁组一段飞鱼二段鲸鱼三段海豚四段海豹50米池 25米池 50米池 25米池 50米池 25米池 50米池 25米池 50米自由泳 39.50 39.50 49.50 49.50 1:09.50 1:09.50 1:39.50 1:39.50 100米自由泳1:29.00 1:28.00 1:49.00 1:48.00 2:29.00 2:28.00 3:29.00 3:28.00 200米自由泳 3:13.00 3:11.00 3:53.00 3:51.00 5:13.00 5:11.00 7:13.00 7:11.00 400米自由泳 6:46.00 6:43.00 8:06.00 8:03.00 10:46.00 10:43.00 14:46.00 14:43.00 50米蛙泳 48.00 48.00 58.00 58.00 1:18.00 1:18.00 1:48.001:48.00 100米蛙泳 1:46.00 1:45.00 2:06.00 2:05.00 2:46.00 2:45.003:46.00 3:45.00 200米蛙泳 3:47.00 3:45.00 4:27.00 4:25.00 5:47.005:45.00 7:47.00 7:45.00 50米仰泳 47.00 47.00 57.00 57.00 1:17.001:17.00 1:47.00 1:47.00 50米蝶泳 46.00 46.00 56.00 56.00 1:16.001:16.00 1:46.00 1:46.00 男子19--24岁组一段飞鱼二段鲸鱼三段海豚四段海豹50米池 25米池 50米池 25米池 50米池 25米池 50米池 25米池 50米自由泳 35.00 35.00 37.00 37.00 40.00 40.00 45.00 45.00 100米自由泳 1:20.00 1:19.00 1:24.00 1:23.00 1:30.00 1:29.00 1:40.00 1:39.00 200米自由泳2:55.00 2:53.00 3:03.00 3:01.00 3:15.00 3:13.00 3:35.00 3:33.00 400米自由泳 6:10.00 6:07.00 6:26.00 6:23.00 6:50.00 6:47.00 7:30.00 7:27.00 50米蛙泳 43.00 43.00 45.00 45.00 48.00 48.00 53.00 53.00100米蛙泳 1:36.00 1:35.00 1:40.00 1:39.00 1:46.00 1:45.00 1:56.00 1:55.00 200米蛙泳 3:27.00 3:25.00 3:35.00 3:33.00 3:47.00 3:45.004:07.00 4:05.00 50米仰泳 42.00 42.00 44.00 44.00 47.00 47.00 52.0052.00 50米蝶泳 41.00 41.00 43.00 43.00 46.00 46.00 51.00 51.00 男子19--24岁组五段六段七段八段50米池 25米池 50米池 25米池 50米池 25米池 50米池 25米池 50米自由泳 53.00 53.00 1:03.00 1:03.00 1:18.00 1:18.00 1:38.00 1:38.00 100米自由泳 1:46.00 1:45.00 2:16.00 2:15.00 2:46.00 2:45.00 3:26.00 3:25.00 200米自由泳 3:47.00 3:45.00 4:47.00 4:45.00 5:47.00 5:45.00 7:07.00 7:05.00 400米自由泳 7:54.00 7:51.00 9:54.00 9:51.00 11:54.00 11:51.00 14:34.00 14:31.00 50米蛙泳 1:01.00 1:01.00 1:11.00 1:11.00 1:26.00 1:26.001:46.00 1:46.00 100米蛙泳 2:12.00 2:11.00 2:32.00 2:31.00 3:02.003:01.00 3:42.00 3:41.00 200米蛙泳 4:39.00 4:37.00 5:19.00 5:17.006:19.00 6:17.00 7:39.00 7:37.00 50米仰泳 1:00.00 1:00.00 1:10.001:10.00 1:25.00 1:25.00 1:45.00 1:45.00 50米蝶泳 59.00 59.00 1:09.001:09.00 1:24.00 1:24.00 1:44.00 1:44.00 男子25--34岁组一段飞鱼二段鲸鱼三段海豚四段海豹50米池 25米池 50米池 25米池 50米池 25米池 50米池 25米池 50米自由泳 37.00 37.00 39.00 39.00 42.00 42.00 47.00 47.00 100米自由泳 1:24.00 1:23.00 1:28.00 1:27.00 1:38.00 1:37.00 1:44.00 1:43.00 200米自由泳3:03.00 3:01.00 3:11.00 3:09.00 3:31.00 3:29.00 3:43.00 3:41.00 400米自由泳 6:26.00 6:23.00 6:42.00 6:39.00 7:22.00 7:19.00 7:46.00 7:43.00 50米蛙泳 46.00 46.00 48.00 48.00 51.00 51.00 56.00 56.00 100米蛙泳1:42.00 1:41.00 1:46.00 1:45.00 1:52.00 1:51.00 2:02.00 2:01.00 200米蛙泳 3:39.00 3:37.00 3:47.00 3:45.00 3:59.00 3:57.00 4:19.00 4:17.00 50米仰泳 45.00 45.00 47.00 47.00 50.00 50.00 55.00 55.00 50米蝶泳 44.00 44.00 46.00 46.00 49.00 49.00 54.00 54.00 男子25--34岁组五段六段七段八段50米池 25米池 50米池 25米池 50米池 25米池 50米池 25米池 50米自由泳 55.00 55.00 1:05.00 1:05.00 1:15.00 1:15.00 1:35.00 1:35.00 100米自由泳 2:00.00 1:59.00 2:20.00 2:19.00 2:40.00 2:39.00 3:20.00 3:19.00 200米自由泳 4:15.00 4:13.00 4:55.00 4:53.00 5:35.00 5:33.00 6:55.00 6:53.00 400米自由泳 8:50.00 8:47.00 10:10.00 10:07.00 11:30.00 11:27.0014:10.00 14:07.00 50米蛙泳 1:04.00 1:04.00 1:14.00 1:14.00 1:29.001:29.00 1:49.00 1:49.00 100米蛙泳 2:18.00 2:17.00 2:38.00 2:37.003:08.00 3:07.00 3:48.00 3:47.00 200米蛙泳 4:51.00 4:49.00 5:31.005:29.00 6:31.00 6:29.00 7:51.00 7:49.00 50米仰泳 1:03.00 1:03.001:13.00 1:13.00 1:28.00 1:28.00 1:48.00 1:48.00 50米蝶泳 1:02.001:02.00 1:12.00 1:12.00 1:27.00 1:27.00 1:47.00 1:47.00 男子35--44岁组一段飞鱼二段鲸鱼三段海豚四段海豹50米池 25米池 50米池 25米池 50米池 25米池 50米池 25米池 50米自由泳 40.00 40.00 42.00 42.00 45.00 45.00 50.00 50.00 100米自由泳 1:30.00 1:29.00 1:34.00 1:33.00 1:40.00 1:39.00 1:50.00 1:49.00 200米自由泳3:15.00 3:13.00 3:23.00 3:21.00 3:35.00 3:33.00 3:55.00 3:53.00 400米自由泳 6:50.00 6:47.00 7:06.00 7:03.00 7:30.00 7:27.00 8:10.00 8:07.00 50米蛙泳 48.50 48.50 50.50 50.50 53.50 53.50 58.50 58.50 100米蛙泳1:47:00 1:46:00 1:51.00 1:50.00 1:57.00 1:56.00 2:07.00 2:06.00 200米蛙泳 3:49:00 3:47:00 3:57.00 3:55.00 4:14.00 4:12.00 4:29.00 4:27.00 50米仰泳 47.00 47.00 49.00 49.00 52.00 52.00 57.00 57.00 50米蝶泳 46.00 46.00 48.00 48.00 51.00 51.00 56.00 56.00 男子35--44岁组五段六段七段八段50米池 25米池 50米池 25米池 50米池 25米池 50米池 25米池 50米自由泳 58.00 58.00 1:08.00 1:08.00 1:23.00 1:23.00 1:43.00 1:43.00 100米自由泳 2:06.00 2:05.00 2:26.00 2:25.00 2:56.00 2:55.00 3:36.00 3:35.00 200米自由泳 4:27.00 4:25.00 5:07.00 5:05.00 6:07.00 6:05.00 7:27.00 7:25.00 400米自由泳 9:14.00 9:11.00 10:34.00 10:31.00 12:34.00 12:31.0015:18.00 15:15.00 50米蛙泳 1:06.50 1:06.50 1:16.50 1:16.50 1:31.501:31.50 1:51.50 1:51.50 100米蛙泳 2:23.00 2:22.00 2:43.00 2:42.003:13.00 3:12.00 3:53.00 3:52.00 200米蛙泳 5:01.00 4:59.00 5:41.005:39.00 6:41.00 6:39.00 8:01.00 7:59.00 50米仰泳 1:05.00 1:05.001:15.00 1:15.00 1:30.00 1:30.00 1:50.00 1:50.00 50米蝶泳 1:04.001:04.00 1:14.00 1:14.00 1:29.00 1:29.00 1:49.00 1:49.00 男子45--54岁组一段飞鱼二段鲸鱼三段海豚四段海豹50米池 25米池 50米池 25米池 50米池 25米池 50米池 25米池 50米自由泳 43.00 43.00 45.00 45.00 48.00 48.00 53.00 53.00 100米自由泳 1:36:00 1:35:00 1:40:00 1:39:00 1:46.00 1:45.00 1:56.00 1:55.00 200米自由泳3:27.00 3:25.00 3:35.00 3:33.00 3:47.00 3:45.00 4:07.00 4:05.00 400米自由泳 7:14.00 7:11.00 7:30.00 7:27.00 7:54.00 7:51.00 8:34.00 8:31.00 50米蛙泳 51.00 51.00 53.00 53.00 56.00 56.00 1:01.00 1:01.00 100米蛙泳1:52.00 1:51.00 1:56.00 1:55.00 2:02.00 2:01.00 2:12.00 2:11.00 200米蛙泳 3:59.00 3:57.00 4:07.00 4:05.00 4:19.00 4:17.00 4:39.00 4:37.00 50米仰泳 50.00 50.00 52.00 52.00 55.00 55.00 1:00.00 1:00.00 50米蝶泳 49.00 49.00 51.00 51.00 54.00 54.00 59.00 59.00 男子45--54岁组五段六段七段八段50米池 25米池 50米池 25米池 50米池 25米池 50米池 25米池 50米自由泳 1:01.00 1:01.00 1:11.00 1:11.00 1:26.00 1:26.00 1:46.00 1:46.00 100米自由泳 2:12.00 2:11.00 2:32.00 2:31.00 3:02.00 3:01.00 3:42.00 3:41.00 200米自由泳 4:39.00 4:37.00 5:19.00 5:17.00 6:19.00 6:17.00 7:39.007:37.00 400米自由泳 9:38.00 9:35.00 10:48.00 10:45.00 12:58.00 12:55.00 15:38.00 15:32.0050米蛙泳 1:09.00 1:09.00 1:19.00 1:18.00 1:34.00 1:34.00 1:54.001:54.00 100米蛙泳 2:28.00 2:27.00 2:48.00 2:46.00 3:18.00 3:17.003:58.00 3:57.00 200米蛙泳 5:11.00 5:09.00 5:49.00 5:47.00 6:51.006:47.00 8:11.00 8:09.00 50米仰泳 1:08.00 1:08.00 1:18.00 1:18.001:33.00 1:33.00 1:53.00 1:53.00 50米蝶泳 1:07.00 1:07.00 1:17.001:17.00 1:32.00 1:32.00 1:52.00 1:52.00男女55岁以上组一段飞鱼二段鲸鱼三段海豚四段海豹50米池 25米池 50米池 25米池 50米池 25米池 50米池 25米池 50米自由泳 56.00 56.00 58.00 58.00 1:01.00 1:01.00 1:06.00 1:06.00 100米自由泳2:02.00 2:01.00 2:06.00 2:05.00 2:12.00 2:11.00 2:22.00 2:21.00 200米自由泳 4:19.00 4:17.00 4:27.00 4:25.00 4:39.00 4:37.00 4:59.00 4:57.00 400米自由泳 8:58.00 8:55.00 9:14.00 9:11.00 9:38.00 9:35.00 10:18.0010:15.00 50米蛙泳 1:03.00 1:03.00 1:05.00 1:05.00 1:08.00 1:08.001:13.00 1:13.00 100米蛙泳 2:16.00 2:15.00 2:20.00 2:19.00 2:26.002:25.00 2:36.00 2:35.00 200米蛙泳 4:47.00 4:45.00 4:55.00 4:53.005:07.00 5:05.00 5:27.00 5:25.00 50米仰泳 1:02.00 1:02.00 1:04.001:04.00 1:07.00 1:07.00 1:12.00 1:12.00 50米蝶泳 1:03.00 1:03.001:05.00 1:05.00 1:08.00 1:08.00 1:13.00 1:13.00 男女55岁以上组五段六段七段八段50米池 25米池 50米池 25米池 50米池 25米池 50米池 25米池 50米自由泳 1:14.00 1:14.00 1:24.00 1:24.00 1:39.00 1:39.00 1:59.00 1:59.00 100米自由泳 2:38.00 2:37.00 2:58.00 2:57.00 3:28.00 3:27.00 4:08.00 4:07.00 200米自由泳 5:31.00 5:29.00 6:11.00 6:09.00 7:11.00 7:09.00 8:31.008:29.00 400米自由泳 11:22.00 11:19.00 12:42.00 12:39.00 14:42.0014:39.00 17:22.00 17:19.00 50米蛙泳 1:21.00 1:21.00 1:31.00 1:31.001:46.00 1:46.00 2:06.00 2:06.00 100米蛙泳 2:52.00 2:51.00 3:12.003:11.00 3:42.00 3:41.00 4:22.00 4:21.00 200米蛙泳 5:59.00 5:57.006:39.00 6:37.00 7:39.00 7:37.00 8:59.00 8:57.00 50米仰泳 1:20.001:20.00 1:30.00 1:30.00 1:45.00 1:45.00 2:05.00 2:05.00 50米蝶泳1:21.00 1:21.00 1:31.00 1:31.00 1:46.00 1:46.00 2:06.00 2:06.00 业余锻炼标准(女子)女子13-15岁组一段飞鱼二段鲸鱼三段海豚四段海豹50米池 25米池 50米池 25米池 50米池 25米池 50米池 25米池 50米自由泳 47.00 47.00 57.00 57.00 1:17.00 1:17.00 1:47.00 1:47.00 100米自由泳1:44.00 1:43.00 2:04.00 2:03.00 2:44.00 2:43.00 3:44.00 3:43.00 200米自由泳 3:43.00 3:41.00 4:23.00 4:21.00 5:43.00 5:41.00 7:43.00 7:41.00 400米自由泳 7:46.00 7:43.00 9:06.00 9:03.00 11:46.00 11:43.00 15:46.00 15:43.00 50米蛙泳 56.00 56.00 1:06.00 1:06.00 1:26.00 1:26.00 1:56.00 1:56.00 100米蛙泳 2:02.00 2:01.00 2:22.00 2:21.00 3:02.00 3:01.004:02.00 4:01.00 200米蛙泳 4:19.00 4:17.00 4:59.00 4:57.00 6:19.006:17.00 8:19.00 8:17.0050米仰泳 55.00 55.00 1:05.00 1:05.00 1:25.00 1:25.00 1:55.00 1:55.00 50米蝶泳 56.00 56.00 1:06.00 1:06.00 1:26.00 1:26.00 1:56.00 1:56.00 女子16-18岁组一段飞鱼二段鲸鱼三段海豚四段海豹50米池 25米池 50米池 25米池 50米池 25米池 50米池 25米池 50米自由泳 44.00 44.00 54.00 54.00 1:14.00 1:14.00 1:44.00 1:44.00 100米自由泳1:38.00 1:37.00 1:58.00 1:57.00 2:38.00 2:37.00 3:38.00 3:37.00 200米自由泳 3:31.00 3:29.00 4:11.00 4:09.00 5:31.00 5:29.00 7:31.00 7:29.00 400米自由泳 7:22.00 7:19.00 8:42.00 8:39.00 11:22.00 11:19.00 15:22.0015:19.00 50米蛙泳 53.00 53.00 1:03.00 1:03.00 1:23.00 1:23.00 1:53.00 1:53.00 100米蛙泳 1:56.00 1:55.00 2:16.00 2:15.00 2:56.00 2:55.003:56.00 3:55.00 200米蛙泳 4:07.00 4:05.00 4:47.00 4:45.00 6:07.006:05.00 8:07.00 8:05.00 50米仰泳 52.00 52.00 1:02.00 1:02.00 1:22.001:22.00 1:52.00 1:52.00 50米蝶泳 53.00 53.00 1:03.00 1:03.00 1:23.001:23.00 1:53.00 1:53.00 女子19-24岁组一段飞鱼二段鲸鱼三段海豚四段海豹50米池 25米池 50米池 25米池 50米池 25米池 50米池 25米池 50米自由泳 41.00 41.00 43.00 43.00 46.00 46.00 51.00 51.00 100米自由泳 1:32.00 1:31.00 1:36.00 1:35.00 1:42.00 1:41.00 1:52.00 1:51.00 200米自由泳3:19.00 3:17.00 3:27.00 3:25.00 3:39.00 3:37.00 3:59.00 3:57.00 400米自由泳 6:58.00 6:55.00 7:14.00 7:11.00 7:38.00 7:35.00 8:18.00 8:15.00 50米蛙泳 50.00 50.00 52.00 52.00 55.00 55.00 1:00.00 1:00.00 100米蛙泳1:50.00 1:49.00 1:54.00 1:53.00 2:00.00 1:59.00 2:10.00 2:09.00 200米蛙泳 3:55.00 3:53.00 4:03.00 4:01.00 4:15.00 4:13.00 4:35.00 4:33.00 50米仰泳 49.00 49.00 51.00 51.00 54.00 54.00 59.00 59.00 50米蝶泳 50.00 50.00 52.00 52.00 55.00 55.00 1:00.00 1:00.00 女子19-24岁组五段六段七段八段50米池 25米池 50米池 25米池 50米池 25米池 50米池 25米池 50米自由泳 59.00 59.00 1:09.00 1:09.00 1:24.00 1:24.00 1:44.00 1:44.00 100米自由泳 2:08.00 2:07.00 2:28.00 2:27.00 2:58.00 2:57.00 3:38.00 3:37.00 200米自由泳 4:31.00 4:29.00 5:11.00 5:09.00 6:11.00 6:09.00 7:31.00 7:29.00 400米自由泳 9:22.00 9:19.00 10:42.00 10:39.00 12:42.00 12:39.0015:22.00 15:19.00 50米蛙泳 1:08.00 1:08.00 1:18.00 1:18.00 1:33.001:33.00 1:53.00 1:53.00 100米蛙泳 2:26.00 2:25.00 2:46.00 2:45.003:16.00 3:15.00 3:56.00 3:55.00 200米蛙泳 5:07.00 5:05.00 5:47.005:45.00 6:47.00 6:45.00 8:07.00 8:05.00 50米仰泳 1:07.00 1:07.001:17.00 1:17.00 1:32.00 1:32.00 1:52.00 1:52.00 50米蝶泳 1:08.001:08.00 1:18.00 1:18.00 1:33.00 1:33.00 1:53.00 1:53.00 女子25-34岁组一段飞鱼二段鲸鱼三段海豚四段海豹50米池 25米池 50米池 25米池 50米池 25米池 50米池 25米池50米自由泳 44.50 44.50 46.50 46.50 49.50 49.50 54.50 54.50 100米自由泳 1:39:00 1:38:00 1:43:00 1:42:00 1:49.00 1:48.00 1:59.00 1:58.00 200米自由泳 3:33.00 3:31.00 3:41.00 3:39.00 3:53.00 3:51.00 4:13.00 4:11.00 400米自由泳 7:26.00 7:23.00 7:42.00 7:39.00 8:06.00 8:03.00 8:46.008:43.00 50米蛙泳 54.00 54.00 56.00 56.00 59.00 59.00 1:04.00 1:04.00 100米蛙泳 1:58.00 1:57.00 2:02.00 2:01.00 2:08.00 2:07.00 2:18.002:17.00 200米蛙泳 4:11.00 4:09.00 4:19.00 4:17.00 4:31.00 4:29.004:51.00 4:49.00 50米仰泳 53.00 53.00 55.00 55.00 58.00 58.00 1:03.001:03.00 50米蝶泳 54.00 54.00 56.00 56.00 59.00 59.00 1:04.00 1:04.00 女子25-34岁组五段六段七段八段50米池 25米池 50米池 25米池 50米池 25米池 50米池 25米池 50米自由泳 1:02.50 1:02.50 1:12.50 1:12.50 1:27.50 1:27.50 1:47.50 1:47.50 100米自由泳 2:15.00 2:14.00 2:35.00 2:34.00 3:05.00 3:04.00 3:45.00 3:44.00 200米自由泳 4:45.00 4:43.00 5:25.00 5:23.00 6:25.00 6:23.00 7:45.007:43.00 400米自由泳 9:50.00 9:47.00 11:00.00 10:57.00 13:10.00 13:07.00 15:50.00 15:47.0 50米蛙泳 1:12.00 1:12.00 1:22.00 1:22.00 1:37.001:37.00 1:57.00 1:57.00 100米蛙泳 2:34.00 2:33.00 2:54.00 2:53.003:24.00 3:23.00 4:04.00 4:03.00 200米蛙泳 5:23.00 5:21.00 6:03.006:01.00 7:03.00 7:01.00 8:23.00 8:21.00 50米仰泳 1:11.00 1:11.001:21.00 1:21.00 1:41.00 1:41.00 2:01.00 2:01.00 50米蝶泳 1:12.001:12.00 1:22.00 1:22.00 1:37.00 1:37.00 1:57.00 1:57.00 女子35-44岁组一段飞鱼二段鲸鱼三段海豚四段海豹50米池 25米池 50米池 25米池 50米池 25米池 50米池 25米池 50米自由泳 48.00 48.00 50.00 50.00 53.00 53.00 58.00 58.00 100米自由泳 1:46.00 1:45.00 1:50.00 1:49.00 1:56.00 1:55.00 2:06.00 2:05.00 200米自由泳3:47.00 3:45.00 3:55.00 3:53.00 4:07.00 4:05.00 4:27.00 4:25.00 400米自由泳 7:54.00 7:51.00 8:10.00 8:07.00 8:34.00 8:31.00 9:14.00 9:11.00 50米蛙泳 57.00 57.00 59.00 59.00 1:02.00 1:02.00 1:07.00 1:07.00 100米蛙泳 2:04.00 2:03.00 2:08.00 2:07.00 2:14.00 2:13.00 2:24.00 2:23.00 200米蛙泳 4:23.00 4:21.00 4:31.00 4:29.00 4:43.00 4:41.00 5:03.00 5:01.00 50米仰泳 56.00 56.00 58.00 58.00 1:01.00 1:01.00 1:06.00 1:06.00 50米蝶泳 57.00 57.00 59.00 59.00 1:02.00 1:02.00 1:07.00 1:07.00 女子35-44岁组五段六段七段八段50米池 25米池 50米池 25米池 50米池 25米池 50米池 25米池 50米自由泳 1:06.00 1:06.00 1:16.00 1:16.00 1:31.00 1:31.00 1:51.00 1:51.00 100米自由泳 2:22.00 2:21.00 2:42.00 2:41.00 3:12.00 3:11.00 3:52.00 3:51.00 200米自由泳 4:59.00 4:57.00 5:39.00 5:37.00 6:39.00 6:37.00 7:59.007:57.00 400米自由泳 10:18.00 10:15.00 11:38.00 11:35.00 13:38.0013:35.00 16:18.00 16:15.00 50米蛙泳 1:15.00 1:15.00 1:25.00 1:25.001:40.00 1:40.00 2:00.00 2:00.00 100米蛙泳 2:40.00 2:39.00 3:00.002:59.00 3:50.00 3:49.00 4:10.00 4:09.00200米蛙泳 5:35.00 5:33.00 6:15.00 6:13.00 7:55.00 7:53.00 8:40.00 8:38.00 50米仰泳 1:14.00 1:14.00 1:24.00 1:24.00 1:39.00 1:39.001:59.00 1:59.00 50米蝶泳 1:15.00 1:15.00 1:25.00 1:25.00 1:40.001:40.00 2:00.00 2:00.00女子45-54岁组一段飞鱼二段鲸鱼三段海豚四段海豹50米池 25米池 50米池 25米池 50米池 25米池 50米池 25米池 50米自由泳 52.00 52.00 54.00 54.00 57.00 57.00 1:02.00 1:02.00 100米自由泳1:54.00 1:53.00 1:58.00 1:57.00 2:04.00 2:03.00 2:14.00 2:13.00 200米自由泳 4:03.00 4:01.00 4:11.00 4:09.00 4:23.00 4:21.00 4:43.00 4:41.00 400米自由泳 8:26.00 8:23.00 8:42.00 8:39.00 9:06.00 9:03.00 9:46.00 9:43.00 50米蛙泳 1:00.00 1:00.00 1:02.00 1:02.00 1:05.00 1:05.00 1:10.001:10.00 100米蛙泳 2:10.00 2:09.00 2:14.00 2:13.00 2:20.00 2:19.002:30.00 2:29.00 200米蛙泳 4:35.00 4:33.00 4:43.00 4:41.00 4:55.004:53.00 5:15.00 5:13.00 50米仰泳 59.00 59.00 1:01.00 1:01.00 1:04.001:04.00 1:09.00 1:09.00 50米蝶泳 1:00.00 1:00.00 1:02.00 1:02.001:05.00 1:05.00 1:10.00 1:10.00 女子45-54岁组五段六段七段八段50米池 25米池 50米池 25米池 50米池 25米池 50米池 25米池 50米自由泳 1:10.00 1:10.00 1:20.00 1:20.00 1:35.00 1:35.00 1:55.00 1:55.00 100米自由泳 2:30.00 2:29.00 2:50.00 2:49.00 3:20.00 3:19.00 4:00.00 3:59.00 200米自由泳 5:15.00 5:13.00 5:55.00 5:53.00 6:55.00 6:53.00 8:15.008:13.00 400米自由泳 10:50.00 10:47.00 12:10.00 12:07.00 14:10.0014:07.00 16:50.00 16:47.00 50米蛙泳 1:18.00 1:18.00 1:28.00 1:28.001:43.00 1:43.00 2:03.00 2:03.00 100米蛙泳 2:46.00 2:45.00 3:06.003:05.00 3:36.00 3:35.00 4:16.00 4:15.00 200米蛙泳 5:47.00 5:45.006:27.00 6:25.00 7:27.00 7:25.00 8:47.00 8:45.00 50米仰泳 1:17.001:17.00 1:27.00 1:27.00 1:42.00 1:42.00 2:02.00 2:02.00 50米蝶泳1:18.00 1:18.00 1:28.00 1:28.00 1:43.00 1:43.00 2:03.00 2:03.00 男女55岁以上组一段飞鱼二段鲸鱼三段海豚四段海豹50米池 25米池 50米池 25米池 50米池 25米池 50米池 25米池 50米自由泳 56.00 56.00 58.00 58.00 1:01.00 1:01.00 1:06.00 1:06.00 100米自由泳2:02.00 2:01.00 2:06.00 2:05.00 2:12.00 2:11.00 2:22.00 2:21.00 200米自由泳 4:19.00 4:17.00 4:27.00 4:25.00 4:39.00 4:37.00 4:59.00 4:57.00 400米自由泳 8:58.00 8:55.00 9:14.00 9:11.00 9:38.00 9:35.00 10:18.0010:15.00 50米蛙泳 1:03.00 1:03.00 1:05.00 1:05.00 1:08.00 1:08.001:13.00 1:13.00 100米蛙泳 2:16.00 2:15.00 2:20.00 2:19.00 2:26.002:25.00 2:36.00 2:35.00 200米蛙泳 4:47.00 4:45.00 4:55.00 4:53.005:07.00 5:05.00 5:27.00 5:25.00 50米仰泳 1:02.00 1:02.00 1:04.001:04.00 1:07.00 1:07.00 1:12.00 1:12.00 50米蝶泳 1:03.00 1:03.001:05.00 1:05.00 1:08.00 1:08.00 1:13.00 1:13.00男女55岁以上组五段六段七段八段50米池 25米池 50米池 25米池 50米池 25米池 50米池 25米池 50米自由泳 1:14.00 1:14.00 1:24.00 1:24.00 1:39.00 1:39.00 1:59.00 1:59.00 100米自由泳 2:38.00 2:37.00 2:58.00 2:57.00 3:28.00 3:27.00 4:08.00 4:07.00 200米自由泳 5:31.00 5:29.00 6:11.00 6:09.00 7:11.00 7:09.00 8:31.008:29.00 400米自由泳 11:22.00 11:19.00 12:42.00 12:39.00 14:42.0014:39.00 17:22.00 17:19.00 50米蛙泳 1:21.00 1:21.00 1:31.00 1:31.001:46.00 1:46.00 2:06.00 2:06.00 100米蛙泳 2:52.00 2:51.00 3:12.003:11.00 3:42.00 3:41.00 4:22.00 4:21.00 200米蛙泳 5:59.00 5:57.006:39.00 6:37.00 7:39.00 7:37.00 8:59.00 8:57.00 50米仰泳 1:20.001:20.00 1:30.00 1:30.00 1:45.00 1:45.00 2:05.00 2:05.00 50米蝶泳1:21.00 1:21.00 1:31.00 1:31.00 1:46.00 1:46.00 2:06.00 2:06.00 许多MM在减肥的过程中困难重重,用尽方法却瘦不下来,其实只有在数不清的技巧,推敲中找到属于跟适合自己的最佳方式,才能在健康的瘦身道路上走下去,下面一些瘦身的小技巧,一定可以帮到你,1、慢慢吃我们都曾在美味佳肴面前狼吞虎咽。
游泳锻炼等级标准
第一级别,初学者。
初学者是指对游泳技术不太熟练,或者对水性不太适应的人群。
他们可能只能进行简单的浮水和划水动作,对于游泳的技术要求还
不太了解。
针对初学者,游泳锻炼的主要内容是学习基本的浮水和
划水动作,掌握正确的呼吸方法,逐渐提高水性和游泳技术。
第二级别,入门者。
入门者是指已经掌握了基本的浮水和划水动作,能够在水中自
如地移动,但对于一些高难度的技术动作还不太熟练的人群。
针对
入门者,游泳锻炼的主要内容是进一步提高游泳技术,学习蛙泳、
蝶泳等高难度的技术动作,增强耐力和柔韧性。
第三级别,进阶者。
进阶者是指已经掌握了基本的游泳技术,能够游泳一定距离,
并且对于一些高难度的技术动作已经比较熟练的人群。
针对进阶者,游泳锻炼的主要内容是提高游泳速度,增强耐力和爆发力,学习翻
滚、转身等高级技术动作,为参加比赛做好准备。
第四级别,高级者。
高级者是指在游泳领域已经具有一定的专业水平,能够游泳长距离,并且掌握了各种高级技术动作的人群。
针对高级者,游泳锻炼的主要内容是进一步提高游泳速度和耐力,增强肌肉力量和爆发力,为参加专业比赛做好充分准备。
总之,游泳锻炼等级标准是根据个人的游泳技术和身体素质来划分的,不同等级的人群需要进行不同的游泳锻炼内容。
通过科学合理的游泳锻炼,可以更好地提高游泳技术,增强身体素质,达到健身减肥的效果。
因此,建议大家在进行游泳锻炼时,根据自己的实际情况选择适合自己的等级,科学合理地进行游泳锻炼,才能收到更好的效果。
游泳考级成绩标准
游泳考级的成绩标准通常依据不同国家或地区的体育总局、游泳协会或专业游泳机构制定的规范。
这些标准可能会根据年龄、性别、游泳项目(例如自由泳、蛙泳、蝶泳、仰泳)等因素有所不同。
以下是一些常见的游泳考级成绩标准的一般内容:
一、初级水平
1.目标:掌握基本的游泳技能和水中安全知识。
2.标准:能够在水中漂浮、踩水和进行简单的游泳动
作,如自由泳或蛙泳25米。
二、中级水平
1.目标:提高游泳技巧,增强水中适应能力。
2.标准:能够连续游泳50米以上,掌握至少两种泳
姿,并了解基本的救生技巧。
三、高级水平
1.目标:完善游泳技术,提高速度和耐力。
2.标准:能够连续游泳100米以上,掌握所有主要泳
姿,具备较强的水中适应能力和一定的竞技水平。
四、特殊技能与救生
1.目标:掌握专业游泳技能和救生技巧。
2.标准:能够进行高难度泳姿,掌握救生技巧,通过
相关的救生和急救测试。
五、注意事项
1.成绩标准可能会根据不同机构和教练的要求有所调
整。
2.对于儿童和青少年,考级标准可能会考虑到年龄和
身体发育水平。
3.安全始终是游泳考级的首要考虑,考生需要遵循所
有安全指导和规则。
为了获得准确的考级标准,建议直接咨询当地的游泳协会或参加考级的游泳俱乐部。
不同国家和地区,甚至不同的游泳学校可能会有自己的一套评估体系和标准。
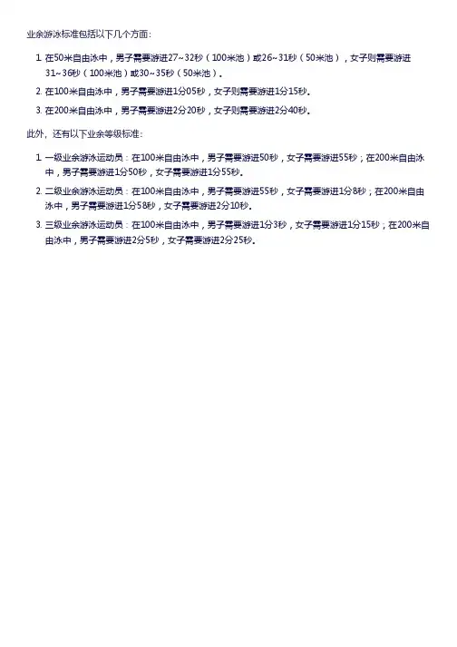
业余游泳标准包括以下几个方面:
1. 在50米自由泳中,男子需要游进27~32秒(100米池)或26~31秒(50米池),女子则需要游进
31~36秒(100米池)或30~35秒(50米池)。
2. 在100米自由泳中,男子需要游进1分05秒,女子则需要游进1分15秒。
3. 在200米自由泳中,男子需要游进2分20秒,女子则需要游进2分40秒。
此外,还有以下业余等级标准:
1. 一级业余游泳运动员:在100米自由泳中,男子需要游进50秒,女子需要游进55秒;在200米自由泳
中,男子需要游进1分50秒,女子需要游进1分55秒。
2. 二级业余游泳运动员:在100米自由泳中,男子需要游进55秒,女子需要游进1分8秒;在200米自由
泳中,男子需要游进1分58秒,女子需要游进2分10秒。
3. 三级业余游泳运动员:在100米自由泳中,男子需要游进1分3秒,女子需要游进1分15秒;在200米自
由泳中,男子需要游进2分5秒,女子需要游进2分25秒。
游泳运动员评级标准表游泳是一项全面发展人体素质的运动,许多人喜欢参与其中。
游泳运动员评级是对游泳运动员技术水平和能力的一种量化评估体系,它被广泛用于游泳比赛和培训中。
游泳运动员评级标准通常会根据不同的年龄组别和性别制定。
下面是一个普遍适用的游泳运动员评级参考内容。
1.入门级(初学者):对于初学者来说,他们可能刚刚接触游泳并且对技术和规则都不太熟悉。
在这个阶段,评价重点通常是对基本泳姿的掌握程度,如自由泳、仰泳和蛙泳。
还包括对游泳池环境的适应能力评估。
2.初级游泳员:初级游泳员应该具备自由泳、仰泳、蛙泳和蝶泳四种泳姿的基本技巧。
他们能够游上一定的距离而不感到疲劳,并且熟悉基本的转身和翻滚姿势。
此外,他们需要正确使用救生器材和应急处理能力。
3.中级游泳员:中级游泳员在技术和水性方面都有了明显的进步。
他们具备了更高程度的技术掌握能力,例如深入了解正确的姿势、呼吸技巧和姿态调整。
他们能够游上较长的距离,并掌握了更复杂的转身和翻滚动作。
中级游泳员通常具备良好的身体力量和耐力。
4.高级游泳员:高级游泳员是具备高水平技术和出众水性的游泳选手。
他们能够游泳各种泳姿,并且在各项技术指标上都表现出色。
高级游泳员不仅可以游上较长的距离,还能保持较快的速度和稳定的姿势。
他们还具备出色的转身和翻滚能力。
5.精英游泳员:精英游泳员是顶级的游泳选手,他们达到了最高的技术和水平。
他们具备非常高的水性,表现出色的技术掌握能力,并在各项指标上达到了专业水平。
精英游泳员通常具备出色的爆发力、速度和耐力。
游泳运动员评级标准的制定有助于促进游泳运动的发展。
它对培养合格的游泳教练和选拔优秀运动员起到了积极的推动作用。
评级体系也为游泳比赛提供了参考,保证选手在相应水平组别中的竞技对手匹配。
总之,游泳运动员评级标准是对游泳选手技术水平和能力的一种评估体系。
评级标准根据年龄和性别进行分类,对不同级别游泳员的技术要求有所不同。
它有助于推动游泳运动的发展,并为游泳比赛提供准确的对手匹配。
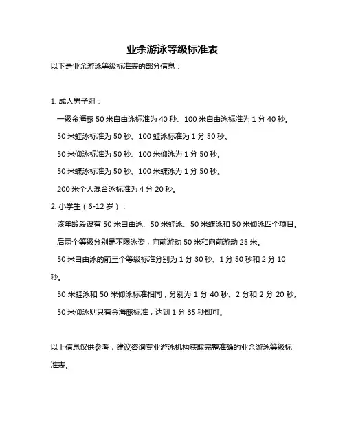
业余游泳等级标准表
以下是业余游泳等级标准表的部分信息:
1. 成人男子组:
一级金海豚50米自由泳标准为40秒、100米自由泳标准为1分40秒。
50米蛙泳标准为50秒、100蛙泳标准为1分50秒。
50米仰泳标准为50秒、100米仰泳为1分50秒。
50米蝶泳标准为50秒、100米蝶泳为1分50秒。
200米个人混合泳标准为4分20秒。
2. 小学生(6-12岁):
该年龄段设有50米自由泳、50米蛙泳、50米蝶泳和50米仰泳四个项目。
后两个等级分别是不限泳姿,向前游动50米和向前游动25米。
50米自由泳的前三个等级标准分别为1分30秒、1分50秒和2分10秒。
50米蛙泳和50米仰泳标准相同,分别为1分40秒、2分和2分20秒。
50米仰泳则只有金海豚标准,达到1分35秒即可。
以上信息仅供参考,建议咨询专业游泳机构获取完整准确的业余游泳等级标准表。
业余蛙泳速度对照表业余蛙泳速度对照表是指用来区分蛙泳游泳速度的表格。
对于业余游泳的人来说,掌握蛙泳速度对照表不仅能帮助他们更好地评估自己的游泳能力,还可以对比和提高自己的表现。
本文将系统地介绍业余蛙泳速度对照表,并提供一些提高蛙泳速度的技巧。
1. 什么是业余蛙泳速度对照表?业余蛙泳速度对照表是一个较为简单的表格,用于比较不同水平蛙泳运动员的速度和耗时。
根据该表格中的标准,可以统计出每个游泳者的速度段位。
表格通常根据不同年龄、性别、距离和时间差来列出不同等级的速度,可以为业余运动员提供有效的信息,以改善他们的游泳表现。
2. 业余蛙泳速度对照表的内容根据通用标准,业余蛙泳速度对照表通常将速度等级分为五个等级:1. 新手级别:每游50米需要耗费50秒以上2. 普及级别:每游50米耗时40~50秒3. 初级级别:每游50米耗时35~40秒4. 中级级别:每游50米耗时30~35秒5. 高级级别:每游50米耗时30秒以下根据个人的游泳表现和成绩,可以确定自己的等级和所受训练的难度,以改进自己的游泳速度和技巧。
3. 提高蛙泳速度的技巧提高蛙泳速度是很多业余运动员都想要达到的目标,下面列出一些有帮助的技巧:1. 做好底下推进在蛙泳的游法中,底下推进是非常重要的。
一般来说,高速下推犁田的力度应该很大,但同时要注意手势要快而稳定。
2. 节奏和呼吸在游泳中,节奏和呼吸都非常重要。
通过平稳的节奏来保持良好的速度和技巧,并通过正确的呼吸技巧让身体获得充足的氧气。
3. 手臂与腿协同正确运用手臂和腿的力量,配合良好的节奏和呼吸,可以帮助您提高蛙泳速度。
在下推阶段,要运用好背部和臀部的力量,胸腹部要保持平稳。
总之,掌握业余蛙泳速度对照表是提高游泳速度的重要一步,它为您提供了更好的衡量标准。
同时,良好的游泳技巧和恰当的训练方法也是练好蛙泳速度的必要条件。
希望每位业余游泳员都可以坚持锻炼,提高自己的水平和体验。
全国游泳考级一到九级标准一级:1、单泳50米,男子需要完成在1分钟10秒以内,女子在1分钟20秒以内;2、仰泳25米,男子需要完成在35秒以内,女子在45秒以内;3、蛙泳25米,男子需要完成在40秒以内,女子在50秒以内。
二级:1、单泳100米,男子需要完成在2分钟30秒以内,女子在2分钟45秒以内;2、仰泳50米,男子需要完成在1分钟10秒以内,女子在1分钟20秒以内;3、蛙泳50米,男子需要完成在1分钟15秒以内,女子在1分钟25秒以内。
三级:1、单泳200米,男子需要完成在5分钟以内,女子在5分半以内;2、仰泳100米,男子需要完成在2分钟20秒以内,女子在2分钟35秒以内;3、蛙泳100米,男子需要完成在2分钟30秒以内,女子在2分钟50秒以内。
四级:1、单泳400米,男子需要完成在11分钟以内,女子在11分半以内;2、仰泳200米,男子需要完成在4分钟20秒以内,女子在4分钟50秒以内;3、蛙泳200米,男子需要完成在5分钟以内,女子在5分钟25秒以内。
五级:1、单泳800米,男子需要完成在24分钟以内,女子在25分钟以内;2、仰泳400米,男子需要完成在9分钟以内,女子在10分钟以内;3、蛙泳400米,男子需要完成在11分钟以内,女子在12分钟15秒以内。
六级:1、单泳1500米,男子需要完成在38分钟以内,女子在40分钟以内;2、仰泳800米,男子需要完成在19分钟以内,女子在20分钟30秒以内;3、蛙泳800米,男子需要完成在24分钟以内,女子在25分钟30秒以内。
七级:1、单泳3000米,男子需要完成在1小时20分钟以内,女子在1小时27分钟以内;2、仰泳1500米,男子需要完成在41分钟以内,女子在43分钟以内;3、蛙泳1500米,男子需要完成在47分钟以内,女子在50分钟以内。
八级:1、单泳5000米,男子需要完成在2小时15分钟以内,女子在2小时20分钟以内;2、仰泳3000米,男子需要完成在1小时40分钟以内,女子在1小时45分钟以内;3、蛙泳3000米,男子需要完成在2小时10分钟以内,女子在2小时20分钟以内。
业余游泳等级标准业余健将一级二级三级50米池25米池50米池25米池50米池 25米池50米池25米池50米自由泳35.00 34.00 39.00 38.00 46.50 45.50 58.00 57.00100米自由泳 1:19.00 1:17.50 1:25.00 1:23.50 1:42.00 1:40.50 2:07.00 2:05.50200米自由泳 2:47.00 2:44.00 3:02.00 2:59.00 3:39.00 3:36.00 4:33.00 4:30.00400米自由泳 5:47.50 5:40.50 6:18.00 6:11.00 7:35.00 7:28.00 9:26.00 9:19.0050米蛙泳44.00 43.00 49.00 48.00 59.00 58.00 1:14.00 1:13.00100米蛙泳 1:36.00 1:34.00 1:45.00 1:43.00 2:06.00 2:04.00 2:37.50 2:35.50200米蛙泳 3:28.00 3:24.00 4:47.00 4:43.00 4:34.00 4:30.00 5:42.50 5:38.5050米仰泳40.50 39.50 44.00 43.00 52.50 51.50 1:05.00 1:04.0050米蝶泳38.50 37.50 41.00 40.00 50.50 49.50 1:02.50 1:01.50业余锻炼标准(男子)儿童7--8岁组一段飞鱼二段鲸鱼三段海豚四段海豹50米池25米池50米池25米池50米池 25米池50米池25米池50米自由泳51.00 51.00 1:01.00 1:01.00 1:21.00 1:21.00 1:51.00 1:51.00100米自由泳 1:52.00 1:51.50 2:12.00 2:11.00 2:52.00 2:51.00 3:52.00 3:51.00200米自由泳 3:59.00 3:57.00 4:39.00 4:37.00 5:59.00 5:57.00 7:59.00 7:57.00400米自由泳 8:18.00 8:15.00 9:38.00 9:35.00 12:18.00 12:15.00 16:18.00 16:15.00 50米蛙泳1:00.00 1:00.00 1:10.00 1:10.00 1:30.00 1:30.00 2:00.00 2:00.00100米蛙泳 2:10.00 2:09.00 2:30.00 2:29.00 3:10.00 3:09.00 4:10.00 4:09.00200米蛙泳 4:35.00 4:33.00 5:15.00 5:13.00 6:35.00 6:33.00 8:35.00 8:33.0050米仰泳59.00 59.00 1:09.00 1:09.00 1:29.00 1:29.00 1:59.00 1:59.0050米蝶泳1:00.00 1:00.00 1:10.00 1:10.00 1:30.00 1:30.00 2:00.00 2:00.00儿童9--10岁组一段飞鱼二段鲸鱼三段海豚四段海豹50米池25米池50米池25米池50米池 25米池50米池25米池50米自由泳50.00 50.00 1:00.00 1:00.00 1:20.00 1:20.00 1:50.00 1:50.00100米自由泳 1:50:00 1:49:00 2:10.00 2:09.00 2:50.00 2:49.00 3:50.00 3:49.00200米自由泳 3:55.00 3:53.00 4:35.00 4:33.00 5:55.00 5:53.00 7:55.00 7:53.00400米自由泳 8:10.00 8:07.00 9:30.00 9:27.00 12:10.00 12:07.00 16:10.00 16:07.00 50米蛙泳59.00 59.00 1:09.00 1:09.00 1:29.00 1:29.00 1:59.00 1:59.00100米蛙泳 2:08.00 2:07.00 2:28.00 2:27.00 3:08.00 3:07.00 4:08.00 4:07.00200米蛙泳 4:31.00 4:29.00 5:11.00 5:09.00 6:31.00 6:29.00 8:31.00 8:29.0050米仰泳58.00 58.00 1:08.00 1:08.00 1:28.00 1:28.00 1:58.00 1:58.0050米蝶泳59.00 59.00 1:09.00 1:09.00 1:29.00 1:29.00 1:59.00 1:59.00儿童11--12岁组一段飞鱼二段鲸鱼三段海豚四段海豹50米池25米池50米池25米池50米池 25米池50米池25米池50米自由泳47.50 47.50 57.50 57.50 1:17.50 1:17.50 1:47.50 1:47.50100米自由泳 1:45.00 1:44.00 2:05.00 2:04.00 2:45.00 2:44.00 3:45.00 3:44.00200米自由泳 3:45.00 3:43.00 4:25.00 4:23.00 5:45.00 5:43.00 7:45.00 7:43.00400米自由泳 7:50.00 7:47.00 9:10.00 9:07.00 11:50.00 11:47.00 15:50.00 15:47.00 50米蛙泳56.50 56.50 1:06.50 1:06.50 1:26.50 1:26.50 1:56.50 1:56.50100米蛙泳 2:03.00 2:02.00 2:23.00 2:22.00 3:03.00 3:02.00 4:03.00 4:02.00200米蛙泳 4:21.00 4:19.00 5:01.00 4:59.00 6:21.00 6:19.00 8:21.00 8:19.0050米仰泳55.00 55.00 1:05.00 1:05.00 1:25.00 1:25.00 1:55.00 1:55.0050米蝶泳56.00 56.00 1:06.00 1:06.00 1:26.00 1:26.00 1:56.00 1:56.00男子13--15岁组一段飞鱼二段鲸鱼三段海豚四段海豹50米池25米池50米池25米池50米池 25米池50米池25米池50米自由泳43.00 43.00 53.00 53.00 1:13.00 1:13.00 1:43.00 1:43.00100米自由泳 1:36.00 1:35.00 1:56.00 1:55.00 2:36.00 2:35.00 3:36.00 3:35.00200米自由泳 3:27.00 3:25.00 4:07.00 4:05.00 5:27.00 5:25.00 7:27.00 7:25.00400米自由泳 7:14.00 7:11.00 8:34.00 8:31.00 11:14.00 11:11.00 15:14.00 15:11.00 50米蛙泳52.00 52.00 1:02.00 1:02.00 1:22.00 1:22.00 1:52.00 1:52.00100米蛙泳 1:54.00 1:53.00 2:14.00 2:13.00 2:54.00 2:53.00 3:54.00 3:53.00200米蛙泳 4:03.00 4:01.00 4:33.00 4:31.00 6:03.00 6:01.00 8:03.00 8:00.0050米仰泳51.00 51.00 1:01.00 1:01.00 1:21.00 1:21.00 1:51.00 1:51.0050米蝶泳50.00 50.00 1:00.00 1:00.00 1:20.00 1:20.00 1:50.00 1:50.00男子16--18岁组一段飞鱼二段鲸鱼三段海豚四段海豹50米池25米池50米池25米池50米池 25米池50米池25米池50米自由泳39.50 39.50 49.50 49.50 1:09.50 1:09.50 1:39.50 1:39.50100米自由泳 1:29.00 1:28.00 1:49.00 1:48.00 2:29.00 2:28.00 3:29.00 3:28.00200米自由泳 3:13.00 3:11.00 3:53.00 3:51.00 5:13.00 5:11.00 7:13.00 7:11.00400米自由泳 6:46.00 6:43.00 8:06.00 8:03.00 10:46.00 10:43.00 14:46.00 14:43.00 50米蛙泳48.00 48.00 58.00 58.00 1:18.00 1:18.00 1:48.00 1:48.00100米蛙泳 1:46.00 1:45.00 2:06.00 2:05.00 2:46.00 2:45.00 3:46.00 3:45.00200米蛙泳 3:47.00 3:45.00 4:27.00 4:25.00 5:47.00 5:45.00 7:47.00 7:45.0050米仰泳47.00 47.00 57.00 57.00 1:17.00 1:17.00 1:47.00 1:47.0050米蝶泳46.00 46.00 56.00 56.00 1:16.00 1:16.00 1:46.00 1:46.00男子19--24岁组一段飞鱼二段鲸鱼三段海豚四段海豹50米池25米池50米池25米池50米池 25米池50米池25米池50米自由泳35.00 35.00 37.00 37.00 40.00 40.00 45.00 45.00100米自由泳 1:20.00 1:19.00 1:24.00 1:23.00 1:30.00 1:29.00 1:40.00 1:39.00200米自由泳 2:55.00 2:53.00 3:03.00 3:01.00 3:15.00 3:13.00 3:35.00 3:33.00400米自由泳 6:10.00 6:07.00 6:26.00 6:23.00 6:50.00 6:47.00 7:30.00 7:27.0050米蛙泳43.00 43.00 45.00 45.00 48.00 48.00 53.00 53.00100米蛙泳 1:36.00 1:35.00 1:40.00 1:39.00 1:46.00 1:45.00 1:56.00 1:55.00200米蛙泳 3:27.00 3:25.00 3:35.00 3:33.00 3:47.00 3:45.00 4:07.00 4:05.0050米仰泳42.00 42.00 44.00 44.00 47.00 47.00 52.00 52.0050米蝶泳41.00 41.00 43.00 43.00 46.00 46.00 51.00 51.00男子19--24岁组五段六段七段八段50米池25米池50米池25米池50米池 25米池50米池25米池50米自由泳53.00 53.00 1:03.00 1:03.00 1:18.00 1:18.00 1:38.00 1:38.00100米自由泳 1:46.00 1:45.00 2:16.00 2:15.00 2:46.00 2:45.00 3:26.00 3:25.00200米自由泳 3:47.00 3:45.00 4:47.00 4:45.00 5:47.00 5:45.00 7:07.00 7:05.00400米自由泳 7:54.00 7:51.00 9:54.00 9:51.00 11:54.00 11:51.00 14:34.00 14:31.00 50米蛙泳1:01.00 1:01.00 1:11.00 1:11.00 1:26.00 1:26.00 1:46.00 1:46.00100米蛙泳 2:12.00 2:11.00 2:32.00 2:31.00 3:02.00 3:01.00 3:42.00 3:41.00200米蛙泳 4:39.00 4:37.00 5:19.00 5:17.00 6:19.00 6:17.00 7:39.00 7:37.0050米仰泳1:00.00 1:00.00 1:10.00 1:10.00 1:25.00 1:25.00 1:45.00 1:45.0050米蝶泳59.00 59.00 1:09.00 1:09.00 1:24.00 1:24.00 1:44.00 1:44.00男子25--34岁组一段飞鱼二段鲸鱼三段海豚四段海豹50米池25米池50米池25米池50米池 25米池50米池25米池50米自由泳37.00 37.00 39.00 39.00 42.00 42.00 47.00 47.00100米自由泳 1:24.00 1:23.00 1:28.00 1:27.00 1:38.00 1:37.00 1:44.00 1:43.00200米自由泳 3:03.00 3:01.00 3:11.00 3:09.00 3:31.00 3:29.00 3:43.00 3:41.00400米自由泳 6:26.00 6:23.00 6:42.00 6:39.00 7:22.00 7:19.00 7:46.00 7:43.0050米蛙泳46.00 46.00 48.00 48.00 51.00 51.00 56.00 56.00100米蛙泳 1:42.00 1:41.00 1:46.00 1:45.00 1:52.00 1:51.00 2:02.00 2:01.00200米蛙泳 3:39.00 3:37.00 3:47.00 3:45.00 3:59.00 3:57.00 4:19.00 4:17.0050米仰泳45.00 45.00 47.00 47.00 50.00 50.00 55.00 55.0050米蝶泳44.00 44.00 46.00 46.00 49.00 49.00 54.00 54.00男子25--34岁组五段六段七段八段50米池25米池50米池25米池50米池 25米池50米池25米池50米自由泳55.00 55.00 1:05.00 1:05.00 1:15.00 1:15.00 1:35.00 1:35.00100米自由泳 2:00.00 1:59.00 2:20.00 2:19.00 2:40.00 2:39.00 3:20.00 3:19.00200米自由泳 4:15.00 4:13.00 4:55.00 4:53.00 5:35.00 5:33.00 6:55.00 6:53.00400米自由泳 8:50.00 8:47.00 10:10.00 10:07.00 11:30.00 11:27.00 14:10.00 14:07.00 50米蛙泳1:04.00 1:04.00 1:14.00 1:14.00 1:29.00 1:29.00 1:49.00 1:49.00100米蛙泳 2:18.00 2:17.00 2:38.00 2:37.00 3:08.00 3:07.00 3:48.00 3:47.00200米蛙泳 4:51.00 4:49.00 5:31.00 5:29.00 6:31.00 6:29.00 7:51.00 7:49.0050米仰泳1:03.00 1:03.00 1:13.00 1:13.00 1:28.00 1:28.00 1:48.00 1:48.0050米蝶泳1:02.00 1:02.00 1:12.00 1:12.00 1:27.00 1:27.00 1:47.00 1:47.00男子35--44岁组一段飞鱼二段鲸鱼三段海豚四段海豹50米池25米池50米池25米池50米池 25米池50米池25米池50米自由泳40.00 40.00 42.00 42.00 45.00 45.00 50.00 50.00100米自由泳 1:30.00 1:29.00 1:34.00 1:33.00 1:40.00 1:39.00 1:50.00 1:49.00200米自由泳 3:15.00 3:13.00 3:23.00 3:21.00 3:35.00 3:33.00 3:55.00 3:53.00400米自由泳 6:50.00 6:47.00 7:06.00 7:03.00 7:30.00 7:27.00 8:10.00 8:07.0050米蛙泳48.50 48.50 50.50 50.50 53.50 53.50 58.50 58.50100米蛙泳 1:47:00 1:46:00 1:51.00 1:50.00 1:57.00 1:56.00 2:07.00 2:06.00200米蛙泳 3:49:00 3:47:00 3:57.00 3:55.00 4:14.00 4:12.00 4:29.00 4:27.0050米仰泳47.00 47.00 49.00 49.00 52.00 52.00 57.00 57.0050米蝶泳46.00 46.00 48.00 48.00 51.00 51.00 56.00 56.00男子35--44岁组五段六段七段八段50米池25米池50米池25米池50米池 25米池50米池25米池50米自由泳58.00 58.00 1:08.00 1:08.00 1:23.00 1:23.00 1:43.00 1:43.00100米自由泳 2:06.00 2:05.00 2:26.00 2:25.00 2:56.00 2:55.00 3:36.00 3:35.00200米自由泳 4:27.00 4:25.00 5:07.00 5:05.00 6:07.00 6:05.00 7:27.00 7:25.00400米自由泳 9:14.00 9:11.00 10:34.00 10:31.00 12:34.00 12:31.00 15:18.00 15:15.00 50米蛙泳1:06.50 1:06.50 1:16.50 1:16.50 1:31.50 1:31.50 1:51.50 1:51.50100米蛙泳 2:23.00 2:22.00 2:43.00 2:42.00 3:13.00 3:12.00 3:53.00 3:52.00200米蛙泳 5:01.00 4:59.00 5:41.00 5:39.00 6:41.00 6:39.00 8:01.00 7:59.0050米仰泳1:05.00 1:05.00 1:15.00 1:15.00 1:30.00 1:30.00 1:50.00 1:50.0050米蝶泳1:04.00 1:04.00 1:14.00 1:14.00 1:29.00 1:29.00 1:49.00 1:49.00男子45--54岁组一段飞鱼二段鲸鱼三段海豚四段海豹50米池25米池50米池25米池50米池 25米池50米池25米池50米自由泳43.00 43.00 45.00 45.00 48.00 48.00 53.00 53.00100米自由泳 1:36:00 1:35:00 1:40:00 1:39:00 1:46.00 1:45.00 1:56.00 1:55.00200米自由泳 3:27.00 3:25.00 3:35.00 3:33.00 3:47.00 3:45.00 4:07.00 4:05.00400米自由泳 7:14.00 7:11.00 7:30.00 7:27.00 7:54.00 7:51.00 8:34.00 8:31.0050米蛙泳51.00 51.00 53.00 53.00 56.00 56.00 1:01.00 1:01.00100米蛙泳 1:52.00 1:51.00 1:56.00 1:55.00 2:02.00 2:01.00 2:12.00 2:11.00200米蛙泳 3:59.00 3:57.00 4:07.00 4:05.00 4:19.00 4:17.00 4:39.00 4:37.0050米仰泳50.00 50.00 52.00 52.00 55.00 55.00 1:00.00 1:00.0050米蝶泳49.00 49.00 51.00 51.00 54.00 54.00 59.00 59.00男子45--54岁组五段六段七段八段50米池25米池50米池25米池50米池 25米池50米池25米池50米自由泳1:01.00 1:01.00 1:11.00 1:11.00 1:26.00 1:26.00 1:46.00 1:46.00100米自由泳 2:12.00 2:11.00 2:32.00 2:31.00 3:02.00 3:01.00 3:42.00 3:41.00200米自由泳 4:39.00 4:37.00 5:19.00 5:17.00 6:19.00 6:17.00 7:39.00 7:37.00400米自由泳 9:38.00 9:35.00 10:48.00 10:45.00 12:58.00 12:55.00 15:38.00 15:32.0050米蛙泳1:09.00 1:09.00 1:19.00 1:18.00 1:34.00 1:34.00 1:54.00 1:54.00100米蛙泳 2:28.00 2:27.00 2:48.00 2:46.00 3:18.00 3:17.00 3:58.00 3:57.00200米蛙泳 5:11.00 5:09.00 5:49.00 5:47.00 6:51.00 6:47.00 8:11.00 8:09.0050米仰泳1:08.00 1:08.00 1:18.00 1:18.00 1:33.00 1:33.00 1:53.00 1:53.0050米蝶泳1:07.00 1:07.00 1:17.00 1:17.00 1:32.00 1:32.00 1:52.00 1:52.00男女55岁以上组一段飞鱼二段鲸鱼三段海豚四段海豹50米池25米池50米池25米池50米池 25米池50米池25米池50米自由泳56.00 56.00 58.00 58.00 1:01.00 1:01.00 1:06.00 1:06.00100米自由泳 2:02.00 2:01.00 2:06.00 2:05.00 2:12.00 2:11.00 2:22.00 2:21.00200米自由泳 4:19.00 4:17.00 4:27.00 4:25.00 4:39.00 4:37.00 4:59.00 4:57.00400米自由泳 8:58.00 8:55.00 9:14.00 9:11.00 9:38.00 9:35.00 10:18.00 10:15.0050米蛙泳1:03.00 1:03.00 1:05.00 1:05.00 1:08.00 1:08.00 1:13.00 1:13.00100米蛙泳 2:16.00 2:15.00 2:20.00 2:19.00 2:26.00 2:25.00 2:36.00 2:35.00200米蛙泳 4:47.00 4:45.00 4:55.00 4:53.00 5:07.00 5:05.00 5:27.00 5:25.0050米仰泳1:02.00 1:02.00 1:04.00 1:04.00 1:07.00 1:07.00 1:12.00 1:12.0050米蝶泳1:03.00 1:03.00 1:05.00 1:05.00 1:08.00 1:08.00 1:13.00 1:13.00男女55岁以上组五段六段七段八段50米池25米池50米池25米池50米池 25米池50米池25米池50米自由泳1:14.00 1:14.00 1:24.00 1:24.00 1:39.00 1:39.00 1:59.00 1:59.00100米自由泳 2:38.00 2:37.00 2:58.00 2:57.00 3:28.00 3:27.00 4:08.00 4:07.00200米自由泳 5:31.00 5:29.00 6:11.00 6:09.00 7:11.00 7:09.00 8:31.00 8:29.00400米自由泳 11:22.00 11:19.00 12:42.00 12:39.00 14:42.00 14:39.00 17:22.00 17:19.00 50米蛙泳1:21.00 1:21.00 1:31.00 1:31.00 1:46.00 1:46.00 2:06.00 2:06.00100米蛙泳 2:52.00 2:51.00 3:12.00 3:11.00 3:42.00 3:41.00 4:22.00 4:21.00200米蛙泳 5:59.00 5:57.00 6:39.00 6:37.00 7:39.00 7:37.00 8:59.00 8:57.0050米仰泳1:20.00 1:20.00 1:30.00 1:30.00 1:45.00 1:45.00 2:05.00 2:05.0050米蝶泳1:21.00 1:21.00 1:31.00 1:31.00 1:46.00 1:46.00 2:06.00 2:06.00业余锻炼标准(女子)女子13-15岁组一段飞鱼二段鲸鱼三段海豚四段海豹50米池25米池50米池25米池50米池 25米池50米池25米池50米自由泳47.00 47.00 57.00 57.00 1:17.00 1:17.00 1:47.00 1:47.00 100米自由泳 1:44.00 1:43.00 2:04.00 2:03.00 2:44.00 2:43.00 3:44.00 3:43.00 200米自由泳 3:43.00 3:41.00 4:23.00 4:21.00 5:43.00 5:41.00 7:43.00 7:41.00 400米自由泳 7:46.00 7:43.00 9:06.00 9:03.00 11:46.00 11:43.00 15:46.00 15:43.00 50米蛙泳56.00 56.00 1:06.00 1:06.00 1:26.00 1:26.00 1:56.00 1:56.00 100米蛙泳 2:02.00 2:01.00 2:22.00 2:21.00 3:02.00 3:01.00 4:02.00 4:01.00 200米蛙泳 4:19.00 4:17.00 4:59.00 4:57.00 6:19.00 6:17.00 8:19.00 8:17.0050米仰泳55.00 55.00 1:05.00 1:05.00 1:25.00 1:25.00 1:55.00 1:55.0050米蝶泳56.00 56.00 1:06.00 1:06.00 1:26.00 1:26.00 1:56.00 1:56.00女子16-18岁组一段飞鱼二段鲸鱼三段海豚四段海豹50米池25米池50米池25米池50米池 25米池50米池25米池50米自由泳44.00 44.00 54.00 54.00 1:14.00 1:14.00 1:44.00 1:44.00100米自由泳 1:38.00 1:37.00 1:58.00 1:57.00 2:38.00 2:37.00 3:38.00 3:37.00200米自由泳 3:31.00 3:29.00 4:11.00 4:09.00 5:31.00 5:29.00 7:31.00 7:29.00400米自由泳 7:22.00 7:19.00 8:42.00 8:39.00 11:22.00 11:19.00 15:22.00 15:19.00 50米蛙泳53.00 53.00 1:03.00 1:03.00 1:23.00 1:23.00 1:53.00 1:53.00100米蛙泳 1:56.00 1:55.00 2:16.00 2:15.00 2:56.00 2:55.00 3:56.00 3:55.00200米蛙泳 4:07.00 4:05.00 4:47.00 4:45.00 6:07.00 6:05.00 8:07.00 8:05.0050米仰泳52.00 52.00 1:02.00 1:02.00 1:22.00 1:22.00 1:52.00 1:52.0050米蝶泳53.00 53.00 1:03.00 1:03.00 1:23.00 1:23.00 1:53.00 1:53.00女子19-24岁组一段飞鱼二段鲸鱼三段海豚四段海豹50米池25米池50米池25米池50米池 25米池50米池25米池50米自由泳41.00 41.00 43.00 43.00 46.00 46.00 51.00 51.00100米自由泳 1:32.00 1:31.00 1:36.00 1:35.00 1:42.00 1:41.00 1:52.00 1:51.00200米自由泳 3:19.00 3:17.00 3:27.00 3:25.00 3:39.00 3:37.00 3:59.00 3:57.00400米自由泳 6:58.00 6:55.00 7:14.00 7:11.00 7:38.00 7:35.00 8:18.00 8:15.0050米蛙泳50.00 50.00 52.00 52.00 55.00 55.00 1:00.00 1:00.00100米蛙泳 1:50.00 1:49.00 1:54.00 1:53.00 2:00.00 1:59.00 2:10.00 2:09.00200米蛙泳 3:55.00 3:53.00 4:03.00 4:01.00 4:15.00 4:13.00 4:35.00 4:33.0050米仰泳49.00 49.00 51.00 51.00 54.00 54.00 59.00 59.0050米蝶泳50.00 50.00 52.00 52.00 55.00 55.00 1:00.00 1:00.00女子19-24岁组五段六段七段八段50米池25米池50米池25米池50米池 25米池50米池25米池50米自由泳59.00 59.00 1:09.00 1:09.00 1:24.00 1:24.00 1:44.00 1:44.00100米自由泳 2:08.00 2:07.00 2:28.00 2:27.00 2:58.00 2:57.00 3:38.00 3:37.00200米自由泳 4:31.00 4:29.00 5:11.00 5:09.00 6:11.00 6:09.00 7:31.00 7:29.00400米自由泳 9:22.00 9:19.00 10:42.00 10:39.00 12:42.00 12:39.00 15:22.00 15:19.00 50米蛙泳1:08.00 1:08.00 1:18.00 1:18.00 1:33.00 1:33.00 1:53.00 1:53.00100米蛙泳 2:26.00 2:25.00 2:46.00 2:45.00 3:16.00 3:15.00 3:56.00 3:55.00200米蛙泳 5:07.00 5:05.00 5:47.00 5:45.00 6:47.00 6:45.00 8:07.00 8:05.0050米仰泳1:07.00 1:07.00 1:17.00 1:17.00 1:32.00 1:32.00 1:52.00 1:52.0050米蝶泳1:08.00 1:08.00 1:18.00 1:18.00 1:33.00 1:33.00 1:53.00 1:53.00女子25-34岁组一段飞鱼二段鲸鱼三段海豚四段海豹50米池25米池50米池25米池50米池 25米池50米池25米池50米自由泳44.50 44.50 46.50 46.50 49.50 49.50 54.50 54.50100米自由泳 1:39:00 1:38:00 1:43:00 1:42:00 1:49.00 1:48.00 1:59.00 1:58.00200米自由泳 3:33.00 3:31.00 3:41.00 3:39.00 3:53.00 3:51.00 4:13.00 4:11.00400米自由泳 7:26.00 7:23.00 7:42.00 7:39.00 8:06.00 8:03.00 8:46.00 8:43.0050米蛙泳54.00 54.00 56.00 56.00 59.00 59.00 1:04.00 1:04.00100米蛙泳 1:58.00 1:57.00 2:02.00 2:01.00 2:08.00 2:07.00 2:18.00 2:17.00200米蛙泳 4:11.00 4:09.00 4:19.00 4:17.00 4:31.00 4:29.00 4:51.00 4:49.0050米仰泳53.00 53.00 55.00 55.00 58.00 58.00 1:03.00 1:03.0050米蝶泳54.00 54.00 56.00 56.00 59.00 59.00 1:04.00 1:04.00女子25-34岁组五段六段七段八段50米池25米池50米池25米池50米池 25米池50米池25米池50米自由泳1:02.50 1:02.50 1:12.50 1:12.50 1:27.50 1:27.50 1:47.50 1:47.50100米自由泳 2:15.00 2:14.00 2:35.00 2:34.00 3:05.00 3:04.00 3:45.00 3:44.00200米自由泳 4:45.00 4:43.00 5:25.00 5:23.00 6:25.00 6:23.00 7:45.00 7:43.00400米自由泳 9:50.00 9:47.00 11:00.00 10:57.00 13:10.00 13:07.00 15:50.00 15:47.0 50米蛙泳1:12.00 1:12.00 1:22.00 1:22.00 1:37.00 1:37.00 1:57.00 1:57.00100米蛙泳 2:34.00 2:33.00 2:54.00 2:53.00 3:24.00 3:23.00 4:04.00 4:03.00200米蛙泳 5:23.00 5:21.00 6:03.00 6:01.00 7:03.00 7:01.00 8:23.00 8:21.0050米仰泳1:11.00 1:11.00 1:21.00 1:21.00 1:41.00 1:41.00 2:01.00 2:01.0050米蝶泳1:12.00 1:12.00 1:22.00 1:22.00 1:37.00 1:37.00 1:57.00 1:57.00女子35-44岁组一段飞鱼二段鲸鱼三段海豚四段海豹50米池25米池50米池25米池50米池 25米池50米池25米池50米自由泳48.00 48.00 50.00 50.00 53.00 53.00 58.00 58.00100米自由泳 1:46.00 1:45.00 1:50.00 1:49.00 1:56.00 1:55.00 2:06.00 2:05.00200米自由泳 3:47.00 3:45.00 3:55.00 3:53.00 4:07.00 4:05.00 4:27.00 4:25.00400米自由泳 7:54.00 7:51.00 8:10.00 8:07.00 8:34.00 8:31.00 9:14.00 9:11.0050米蛙泳57.00 57.00 59.00 59.00 1:02.00 1:02.00 1:07.00 1:07.00100米蛙泳 2:04.00 2:03.00 2:08.00 2:07.00 2:14.00 2:13.00 2:24.00 2:23.00200米蛙泳 4:23.00 4:21.00 4:31.00 4:29.00 4:43.00 4:41.00 5:03.00 5:01.0050米仰泳56.00 56.00 58.00 58.00 1:01.00 1:01.00 1:06.00 1:06.0050米蝶泳57.00 57.00 59.00 59.00 1:02.00 1:02.00 1:07.00 1:07.00女子35-44岁组五段六段七段八段50米池25米池50米池25米池50米池 25米池50米池25米池50米自由泳1:06.00 1:06.00 1:16.00 1:16.00 1:31.00 1:31.00 1:51.00 1:51.00100米自由泳 2:22.00 2:21.00 2:42.00 2:41.00 3:12.00 3:11.00 3:52.00 3:51.00200米自由泳 4:59.00 4:57.00 5:39.00 5:37.00 6:39.00 6:37.00 7:59.00 7:57.00400米自由泳 10:18.00 10:15.00 11:38.00 11:35.00 13:38.00 13:35.00 16:18.00 16:15.00 50米蛙泳1:15.00 1:15.00 1:25.00 1:25.00 1:40.00 1:40.00 2:00.00 2:00.00100米蛙泳 2:40.00 2:39.00 3:00.00 2:59.00 3:50.00 3:49.00 4:10.00 4:09.00200米蛙泳 5:35.00 5:33.00 6:15.00 6:13.00 7:55.00 7:53.00 8:40.00 8:38.0050米仰泳1:14.00 1:14.00 1:24.00 1:24.00 1:39.00 1:39.00 1:59.00 1:59.0050米蝶泳1:15.00 1:15.00 1:25.00 1:25.00 1:40.00 1:40.00 2:00.00 2:00.00女子45-54岁组一段飞鱼二段鲸鱼三段海豚四段海豹50米池25米池50米池25米池50米池 25米池50米池25米池50米自由泳52.00 52.00 54.00 54.00 57.00 57.00 1:02.00 1:02.00100米自由泳 1:54.00 1:53.00 1:58.00 1:57.00 2:04.00 2:03.00 2:14.00 2:13.00200米自由泳 4:03.00 4:01.00 4:11.00 4:09.00 4:23.00 4:21.00 4:43.00 4:41.00400米自由泳 8:26.00 8:23.00 8:42.00 8:39.00 9:06.00 9:03.00 9:46.00 9:43.0050米蛙泳1:00.00 1:00.00 1:02.00 1:02.00 1:05.00 1:05.00 1:10.00 1:10.00100米蛙泳 2:10.00 2:09.00 2:14.00 2:13.00 2:20.00 2:19.00 2:30.00 2:29.00200米蛙泳 4:35.00 4:33.00 4:43.00 4:41.00 4:55.00 4:53.00 5:15.00 5:13.0050米仰泳59.00 59.00 1:01.00 1:01.00 1:04.00 1:04.00 1:09.00 1:09.0050米蝶泳1:00.00 1:00.00 1:02.00 1:02.00 1:05.00 1:05.00 1:10.00 1:10.00女子45-54岁组五段六段七段八段50米池25米池50米池25米池50米池 25米池50米池25米池50米自由泳1:10.00 1:10.00 1:20.00 1:20.00 1:35.00 1:35.00 1:55.00 1:55.00100米自由泳 2:30.00 2:29.00 2:50.00 2:49.00 3:20.00 3:19.00 4:00.00 3:59.00200米自由泳 5:15.00 5:13.00 5:55.00 5:53.00 6:55.00 6:53.00 8:15.00 8:13.00400米自由泳 10:50.00 10:47.00 12:10.00 12:07.00 14:10.00 14:07.00 16:50.00 16:47.00 50米蛙泳1:18.00 1:18.00 1:28.00 1:28.00 1:43.00 1:43.00 2:03.00 2:03.00100米蛙泳 2:46.00 2:45.00 3:06.00 3:05.00 3:36.00 3:35.00 4:16.00 4:15.00200米蛙泳 5:47.00 5:45.00 6:27.00 6:25.00 7:27.00 7:25.00 8:47.00 8:45.0050米仰泳1:17.00 1:17.00 1:27.00 1:27.00 1:42.00 1:42.00 2:02.00 2:02.0050米蝶泳1:18.00 1:18.00 1:28.00 1:28.00 1:43.00 1:43.00 2:03.00 2:03.00男女55岁以上组一段飞鱼二段鲸鱼三段海豚四段海豹50米池25米池50米池25米池50米池 25米池50米池25米池50米自由泳56.00 56.00 58.00 58.00 1:01.00 1:01.00 1:06.00 1:06.00100米自由泳 2:02.00 2:01.00 2:06.00 2:05.00 2:12.00 2:11.00 2:22.00 2:21.00200米自由泳 4:19.00 4:17.00 4:27.00 4:25.00 4:39.00 4:37.00 4:59.00 4:57.00400米自由泳 8:58.00 8:55.00 9:14.00 9:11.00 9:38.00 9:35.00 10:18.00 10:15.0050米蛙泳1:03.00 1:03.00 1:05.00 1:05.00 1:08.00 1:08.00 1:13.00 1:13.00100米蛙泳 2:16.00 2:15.00 2:20.00 2:19.00 2:26.00 2:25.00 2:36.00 2:35.00200米蛙泳 4:47.00 4:45.00 4:55.00 4:53.00 5:07.00 5:05.00 5:27.00 5:25.0050米仰泳1:02.00 1:02.00 1:04.00 1:04.00 1:07.00 1:07.00 1:12.00 1:12.0050米蝶泳1:03.00 1:03.00 1:05.00 1:05.00 1:08.00 1:08.00 1:13.00 1:13.00男女55岁以上组五段六段七段八段50米池25米池50米池25米池50米池 25米池50米池25米池50米自由泳1:14.00 1:14.00 1:24.00 1:24.00 1:39.00 1:39.00 1:59.00 1:59.00100米自由泳 2:38.00 2:37.00 2:58.00 2:57.00 3:28.00 3:27.00 4:08.00 4:07.00200米自由泳 5:31.00 5:29.00 6:11.00 6:09.00 7:11.00 7:09.00 8:31.00 8:29.00400米自由泳 11:22.00 11:19.00 12:42.00 12:39.00 14:42.00 14:39.00 17:22.00 17:19.00 50米蛙泳1:21.00 1:21.00 1:31.00 1:31.00 1:46.00 1:46.00 2:06.00 2:06.00100米蛙泳 2:52.00 2:51.00 3:12.00 3:11.00 3:42.00 3:41.00 4:22.00 4:21.00200米蛙泳 5:59.00 5:57.00 6:39.00 6:37.00 7:39.00 7:37.00 8:59.00 8:57.0050米仰泳1:20.00 1:20.00 1:30.00 1:30.00 1:45.00 1:45.00 2:05.00 2:05.0050米蝶泳1:21.00 1:21.00 1:31.00 1:31.00 1:46.00 1:46.00 2:06.00 2:06.00。
游泳锻炼等级标准游泳是一项非常受欢迎的运动项目,不仅可以锻炼身体,还可以提高心肺功能和增强体质。
对于想要通过游泳锻炼来提高自身健康水平的人来说,了解游泳锻炼的等级标准是非常重要的。
下面将为大家介绍游泳锻炼的等级标准,希望能够对大家有所帮助。
一级,入门级。
对于初学者来说,游泳锻炼的入门级别是非常重要的。
在这个阶段,主要是学习基本的游泳姿势和呼吸技巧,掌握漂浮和踢腿的动作。
一般来说,初学者可以选择在浅水区进行练习,通过教练的指导来逐步掌握游泳的基本技能。
在这个阶段,不需要追求速度和耐力,主要是要保证动作的正确和流畅。
二级,初级。
一旦掌握了基本的游泳技能,就可以进入到游泳锻炼的初级阶段。
在这个阶段,主要是加强游泳的基本动作,提高游泳的速度和耐力。
可以选择在深水区进行练习,逐渐增加游泳的距离和时间。
同时,可以尝试不同的泳姿和转向动作,丰富游泳锻炼的内容。
在这个阶段,可以根据自己的实际情况,制定合理的锻炼计划,逐步提高游泳的水平。
三级,中级。
当游泳的速度和耐力达到一定水平后,就可以进入到游泳锻炼的中级阶段。
在这个阶段,可以尝试不同的游泳项目,如蛙泳、自由泳、蝶泳和仰泳等。
可以参加一些游泳比赛或者挑战自己的游泳记录,逐步提高游泳的水平。
同时,可以结合其他有氧运动,如慢跑、健身操等,来提高全身的耐力和协调能力。
在这个阶段,可以根据自己的实际情况,制定更加科学和系统的游泳锻炼计划,以达到更好的锻炼效果。
四级,高级。
当游泳的水平达到一定高度后,就可以进入到游泳锻炼的高级阶段。
在这个阶段,可以尝试一些高难度的游泳动作和技巧,如翻滚、翻腾、转体等。
可以参加一些更加专业的游泳比赛或者挑战更高的游泳记录,不断提高自己的游泳水平。
同时,可以结合一些力量训练和柔韧性训练,来提高全身肌肉的力量和灵活性。
在这个阶段,可以根据自己的实际情况,制定更加个性化和专业化的游泳锻炼计划,以达到更高的锻炼效果。
总结:通过以上介绍,我们可以看到,游泳锻炼的等级标准是非常清晰的,每个阶段都有明确的目标和要求。
游泳锻炼等级标准
游泳是一项非常受欢迎的运动项目,不仅可以锻炼身体,还可以带来放松和愉悦的感觉。
在游泳锻炼中,我们需要根据自己的水平和目标制定合适的等级标准,以便更好地进行训练和提高游泳技能。
下面将介绍游泳锻炼的等级标准,希望能对大家有所帮助。
一、初级游泳者。
初级游泳者通常是指那些刚刚接触游泳的人,或者只能进行简单的漂浮和划水动作的人。
针对初级游泳者,他们需要掌握基本的浮水能力和划水姿势,能够在水中保持平衡和前进。
在进行游泳锻炼时,初级游泳者可以选择进行简单的蛙泳、自由泳等动作,以提高自己的游泳水平和耐力。
二、中级游泳者。
中级游泳者是指已经掌握了基本的游泳技能,能够进行一定时间的游泳训练,并且能够游出一定距离的人。
中级游泳者在游泳锻炼中,可以选择进行更加复杂的游泳动作,如蝶泳、仰泳等,以提高自己的技术水平和游泳速度。
同时,中级游泳者还可以进行一些
深水训练,以增强自己的耐力和水性。
三、高级游泳者。
高级游泳者是指在游泳技术和水性方面都已经达到较高水平的人,他们能够进行长时间、高强度的游泳训练,并且能够游出较长距离。
对于高级游泳者来说,他们可以选择进行更加专业的游泳训练,如进行间歇训练、蛙泳踢腿训练等,以提高自己的游泳速度和耐力。
同时,高级游泳者还可以参加一些游泳比赛或者长距离游泳活动,以检验自己的游泳水平和挑战自我。
总之,游泳锻炼的等级标准是根据个人的游泳水平和目标来制定的,每个人都可以根据自己的实际情况选择适合自己的游泳训练内容和强度。
希望大家在游泳锻炼中能够根据自己的实际情况制定合理的训练计划,不断提高自己的游泳水平,享受游泳带来的快乐和健康。
业余游泳等级标准业余健将一级二级三级25米池50米池25米池50米池25米池50米池25米池50米池50米自由泳35.00 34.00 39.00 38.00 46.50 45.50 58.00 57.00100米自由泳1:19.00 1:17.50 1:25.00 1:23.50 1:42.00 1:40.50 2:07.00 2:05.50200米自由泳2:47.00 2:44.00 3:02.00 2:59.00 3:39.00 3:36.00 4:33.00 4:30.00400米自由泳5:47.50 5:40.50 6:18.00 6:11.00 7:35.00 7:28.00 9:26.00 9:19.0050米蛙泳44.00 43.00 49.00 48.00 59.00 58.00 1:14.00 1:13.00100米蛙泳1:36.00 1:34.00 1:45.00 1:43.00 2:06.00 2:04.00 2:37.50 2:35.50200米蛙泳3:28.00 3:24.00 4:47.00 4:43.00 4:34.00 4:30.00 5:42.50 5:38.5050米仰泳40.50 39.50 44.00 43.00 52.50 51.50 1:05.00 1:04.0050米蝶泳38.50 37.50 41.00 40.00 50.50 49.50 1:02.50 1:01.50 业余锻炼标准(男子)儿童7--8岁组一段飞鱼二段鲸鱼三段海豚四段海豹25米池50米池25米池50米池25米池50米池25米池50米池50米自由泳51.00 51.00 1:01.00 1:01.00 1:21.00 1:21.00 1:51.00 1:51.00 100米自由泳1:52.00 1:51.50 2:12.00 2:11.00 2:52.00 2:51.00 3:52.00 3:51.00 200米自由泳3:59.00 3:57.00 4:39.00 4:37.00 5:59.00 5:57.00 7:59.00 7:57.00 400米自由泳8:18.00 8:15.00 9:38.00 9:35.00 12:18.00 12:15.00 16:18.00 16:15.00 50米蛙泳1:00.00 1:00.00 1:10.00 1:10.00 1:30.00 1:30.00 2:00.00 2:00.00 100米蛙泳2:10.00 2:09.00 2:30.00 2:29.00 3:10.00 3:09.00 4:10.00 4:09.00 200米蛙泳4:35.00 4:33.00 5:15.00 5:13.00 6:35.00 6:33.00 8:35.00 8:33.00 50米仰泳59.00 59.00 1:09.00 1:09.00 1:29.00 1:29.00 1:59.00 1:59.00 50米蝶泳1:00.00 1:00.00 1:10.00 1:10.00 1:30.00 1:30.00 2:00.00 2:00.00儿童9--10岁组一段飞鱼二段鲸鱼三段海豚四段海豹25米池50米池25米池50米池25米池50米池25米池50米池50米自由泳50.00 50.00 1:00.00 1:00.00 1:20.00 1:20.00 1:50.00 1:50.00 100米自由泳1:50:00 1:49:00 2:10.00 2:09.00 2:50.00 2:49.00 3:50.00 3:49.00 200米自由泳3:55.00 3:53.00 4:35.00 4:33.00 5:55.00 5:53.00 7:55.00 7:53.00 400米自由泳8:10.00 8:07.00 9:30.00 9:27.00 12:10.00 12:07.00 16:10.00 16:07.00 50米蛙泳59.00 59.00 1:09.00 1:09.00 1:29.00 1:29.00 1:59.00 1:59.00 100米蛙泳2:08.00 2:07.00 2:28.00 2:27.00 3:08.00 3:07.00 4:08.00 4:07.00 200米蛙泳4:31.00 4:29.00 5:11.00 5:09.00 6:31.00 6:29.00 8:31.00 8:29.00 50米仰泳58.00 58.00 1:08.00 1:08.00 1:28.00 1:28.00 1:58.00 1:58.00 50米蝶泳59.00 59.00 1:09.00 1:09.00 1:29.00 1:29.00 1:59.00 1:59.00 儿童11--12岁组一段飞鱼二段鲸鱼三段海豚四段海豹25米池50米池25米池50米池25米池50米池25米池50米池50米自由泳47.50 47.50 57.50 57.50 1:17.50 1:17.50 1:47.50 1:47.50 100米自由泳1:45.00 1:44.00 2:05.00 2:04.00 2:45.00 2:44.00 3:45.00 3:44.00 200米自由泳3:45.00 3:43.00 4:25.00 4:23.00 5:45.00 5:43.00 7:45.00 7:43.00 400米自由泳7:50.00 7:47.00 9:10.00 9:07.00 11:50.00 11:47.00 15:50.00 15:47.00 50米蛙泳56.50 56.50 1:06.50 1:06.50 1:26.50 1:26.50 1:56.50 1:56.50 100米蛙泳2:03.00 2:02.00 2:23.00 2:22.00 3:03.00 3:02.00 4:03.00 4:02.00 200米蛙泳4:21.00 4:19.00 5:01.00 4:59.00 6:21.00 6:19.00 8:21.00 8:19.00 50米仰泳55.00 55.00 1:05.00 1:05.00 1:25.00 1:25.00 1:55.00 1:55.00 50米蝶泳56.00 56.00 1:06.00 1:06.00 1:26.00 1:26.00 1:56.00 1:56.00男子13--15岁组一段飞鱼二段鲸鱼三段海豚四段海豹50米池25米池50米池25米池50米25米池50米池25米池池50米自由泳43.00 43.00 53.00 53.00 1:13.00 1:13.00 1:43.00 1:43.00 100米自由泳1:36.00 1:35.00 1:56.00 1:55.00 2:36.00 2:35.00 3:36.00 3:35.00 200米自由泳3:27.00 3:25.00 4:07.00 4:05.00 5:27.00 5:25.00 7:27.00 7:25.00 400米自由泳7:14.00 7:11.00 8:34.00 8:31.00 11:14.00 11:11.00 15:14.00 15:11.00 50米蛙泳52.00 52.00 1:02.00 1:02.00 1:22.00 1:22.00 1:52.00 1:52.00 100米蛙泳1:54.00 1:53.00 2:14.00 2:13.00 2:54.00 2:53.00 3:54.00 3:53.00 200米蛙泳4:03.00 4:01.00 4:33.00 4:31.00 6:03.00 6:01.00 8:03.00 8:00.00 50米仰泳51.00 51.00 1:01.00 1:01.00 1:21.00 1:21.00 1:51.00 1:51.00 50米蝶泳50.00 50.00 1:00.00 1:00.00 1:20.00 1:20.00 1:50.00 1:50.00男子16--18岁组一段飞鱼二段鲸鱼三段海豚四段海豹25米池50米池25米池50米池25米池50米池25米池50米池50米自由泳39.50 39.50 49.50 49.50 1:09.50 1:09.50 1:39.50 1:39.50 100米自由泳1:29.00 1:28.00 1:49.00 1:48.00 2:29.00 2:28.00 3:29.00 3:28.00 200米自由泳3:13.00 3:11.00 3:53.00 3:51.00 5:13.00 5:11.00 7:13.00 7:11.00 400米自由泳6:46.00 6:43.00 8:06.00 8:03.00 10:46.00 10:43.00 14:46.00 14:43.00 50米蛙泳48.00 48.00 58.00 58.00 1:18.00 1:18.00 1:48.00 1:48.00 100米蛙泳1:46.00 1:45.00 2:06.00 2:05.00 2:46.00 2:45.00 3:46.00 3:45.00 200米蛙泳3:47.00 3:45.00 4:27.00 4:25.00 5:47.00 5:45.00 7:47.00 7:45.00 50米仰泳47.00 47.00 57.00 57.00 1:17.00 1:17.00 1:47.00 1:47.00 50米蝶泳46.00 46.00 56.00 56.00 1:16.00 1:16.00 1:46.00 1:46.00 男子19--24岁组一段飞鱼二段鲸鱼三段海豚四段海豹25米池50米池25米池50米池25米池50米池25米池50米池50米自由泳35.00 35.00 37.00 37.00 40.00 40.00 45.00 45.00100米自由泳1:20.00 1:19.00 1:24.00 1:23.00 1:30.00 1:29.00 1:40.00 1:39.00 200米自由泳2:55.00 2:53.00 3:03.00 3:01.00 3:15.00 3:13.00 3:35.00 3:33.00 400米自由泳6:10.00 6:07.00 6:26.00 6:23.00 6:50.00 6:47.00 7:30.00 7:27.0050米蛙泳43.00 43.00 45.00 45.00 48.00 48.00 53.00 53.00100米蛙泳1:36.00 1:35.00 1:40.00 1:39.00 1:46.00 1:45.00 1:56.00 1:55.00 200米蛙泳3:27.00 3:25.00 3:35.00 3:33.00 3:47.00 3:45.00 4:07.00 4:05.0050米仰泳42.00 42.00 44.00 44.00 47.00 47.00 52.00 52.0050米蝶泳41.00 41.00 43.00 43.00 46.00 46.00 51.00 51.00男子19--24岁组五段六段七段八段50米池25米池50米池25米池50米25米池50米池25米池池50米自由泳53.00 53.00 1:03.00 1:03.00 1:18.00 1:18.00 1:38.00 1:38.00100米自由泳1:46.00 1:45.00 2:16.00 2:15.00 2:46.00 2:45.00 3:26.00 3:25.00200米自由泳3:47.00 3:45.00 4:47.00 4:45.00 5:47.00 5:45.00 7:07.00 7:05.00400米自由泳7:54.00 7:51.00 9:54.00 9:51.00 11:54.00 11:51.00 14:34.00 14:31.0050米蛙泳1:01.00 1:01.00 1:11.00 1:11.00 1:26.00 1:26.00 1:46.00 1:46.00100米蛙泳2:12.00 2:11.00 2:32.00 2:31.00 3:02.00 3:01.00 3:42.00 3:41.00200米蛙泳4:39.00 4:37.00 5:19.00 5:17.00 6:19.00 6:17.00 7:39.00 7:37.0050米仰泳1:00.00 1:00.00 1:10.00 1:10.00 1:25.00 1:25.00 1:45.00 1:45.0050米蝶泳59.00 59.00 1:09.00 1:09.00 1:24.00 1:24.00 1:44.00 1:44.00男子25--34岁组一段飞鱼二段鲸鱼三段海豚四段海豹50米池25米池50米池25米池50米池25米池50米池25米池50米自由泳37.00 37.00 39.00 39.00 42.00 42.00 47.00 47.00 100米自由泳1:24.00 1:23.00 1:28.00 1:27.00 1:38.00 1:37.00 1:44.00 1:43.00 200米自由泳3:03.00 3:01.00 3:11.00 3:09.00 3:31.00 3:29.00 3:43.00 3:41.00 400米自由泳6:26.00 6:23.00 6:42.00 6:39.00 7:22.00 7:19.00 7:46.00 7:43.00 50米蛙泳46.00 46.00 48.00 48.00 51.00 51.00 56.00 56.00 100米蛙泳1:42.00 1:41.00 1:46.00 1:45.00 1:52.00 1:51.00 2:02.00 2:01.00 200米蛙泳3:39.00 3:37.00 3:47.00 3:45.00 3:59.00 3:57.00 4:19.00 4:17.00 50米仰泳45.00 45.00 47.00 47.00 50.00 50.00 55.00 55.00 50米蝶泳44.00 44.00 46.00 46.00 49.00 49.00 54.00 54.00男子25--34岁组五段六段七段八段50米池25米池50米池25米池50米25米池50米池25米池池50米自由泳55.00 55.00 1:05.00 1:05.00 1:15.00 1:15.00 1:35.00 1:35.00100米自由泳2:00.00 1:59.00 2:20.00 2:19.00 2:40.00 2:39.00 3:20.00 3:19.00200米自由泳4:15.00 4:13.00 4:55.00 4:53.00 5:35.00 5:33.00 6:55.00 6:53.00400米自由泳8:50.00 8:47.00 10:10.00 10:07.00 11:30.00 11:27.00 14:10.00 14:07.0050米蛙泳1:04.00 1:04.00 1:14.00 1:14.00 1:29.00 1:29.00 1:49.00 1:49.00100米蛙泳2:18.00 2:17.00 2:38.00 2:37.00 3:08.00 3:07.00 3:48.00 3:47.00200米蛙泳4:51.00 4:49.00 5:31.00 5:29.00 6:31.00 6:29.00 7:51.00 7:49.0050米仰泳1:03.00 1:03.00 1:13.00 1:13.00 1:28.00 1:28.00 1:48.00 1:48.0050米蝶泳1:02.00 1:02.00 1:12.00 1:12.00 1:27.00 1:27.00 1:47.00 1:47.00男子35--44岁组一段飞鱼二段鲸鱼三段海豚四段海豹50米池25米池50米池25米池50米池25米池50米池25米池50米自由泳40.00 40.00 42.00 42.00 45.00 45.00 50.00 50.00 100米自由泳1:30.00 1:29.00 1:34.00 1:33.00 1:40.00 1:39.00 1:50.00 1:49.00 200米自由泳3:15.00 3:13.00 3:23.00 3:21.00 3:35.00 3:33.00 3:55.00 3:53.00 400米自由泳6:50.00 6:47.00 7:06.00 7:03.00 7:30.00 7:27.00 8:10.00 8:07.00 50米蛙泳48.50 48.50 50.50 50.50 53.50 53.50 58.50 58.50 100米蛙泳1:47:00 1:46:00 1:51.00 1:50.00 1:57.00 1:56.00 2:07.00 2:06.00 200米蛙泳3:49:00 3:47:00 3:57.00 3:55.00 4:14.00 4:12.00 4:29.00 4:27.00 50米仰泳47.00 47.00 49.00 49.00 52.00 52.00 57.00 57.00 50米蝶泳46.00 46.00 48.00 48.00 51.00 51.00 56.00 56.00男子35--44岁组五段六段七段八段25米池50米池25米池50米池25米池50米池25米池50米池50米自由泳58.00 58.00 1:08.00 1:08.00 1:23.00 1:23.00 1:43.00 1:43.00100米自由泳2:06.00 2:05.00 2:26.00 2:25.00 2:56.00 2:55.00 3:36.00 3:35.00200米自由泳4:27.00 4:25.00 5:07.00 5:05.00 6:07.00 6:05.00 7:27.00 7:25.00400米自由泳9:14.00 9:11.00 10:34.00 10:31.00 12:34.00 12:31.00 15:18.00 15:15.0050米蛙泳1:06.50 1:06.50 1:16.50 1:16.50 1:31.50 1:31.50 1:51.50 1:51.50100米蛙泳2:23.00 2:22.00 2:43.00 2:42.00 3:13.00 3:12.00 3:53.00 3:52.00200米蛙泳5:01.00 4:59.00 5:41.00 5:39.00 6:41.00 6:39.00 8:01.00 7:59.0050米仰泳1:05.00 1:05.00 1:15.00 1:15.00 1:30.00 1:30.00 1:50.00 1:50.0050米蝶泳1:04.00 1:04.00 1:14.00 1:14.00 1:29.00 1:29.00 1:49.00 1:49.00男子45--54岁组一段飞鱼二段鲸鱼三段海豚四段海豹50米池25米池50米池25米池50米25米池50米池25米池池50米自由泳43.00 43.00 45.00 45.00 48.00 48.00 53.00 53.00100米自由泳1:36:00 1:35:00 1:40:00 1:39:00 1:46.00 1:45.00 1:56.00 1:55.00200米自由泳3:27.00 3:25.00 3:35.00 3:33.00 3:47.00 3:45.00 4:07.00 4:05.00400米自由泳7:14.00 7:11.00 7:30.00 7:27.00 7:54.00 7:51.00 8:34.00 8:31.0050米蛙泳51.00 51.00 53.00 53.00 56.00 56.00 1:01.00 1:01.00100米蛙泳1:52.00 1:51.00 1:56.00 1:55.00 2:02.00 2:01.00 2:12.00 2:11.00200米蛙泳3:59.00 3:57.00 4:07.00 4:05.00 4:19.00 4:17.00 4:39.00 4:37.0050米仰泳50.00 50.00 52.00 52.00 55.00 55.00 1:00.00 1:00.0050米蝶泳49.00 49.00 51.00 51.00 54.00 54.00 59.00 59.00男子45--54岁组五段六段七段八段25米池50米池25米池50米池25米池50米池25米池50米池50米自由泳1:01.00 1:01.00 1:11.00 1:11.00 1:26.00 1:26.00 1:46.00 1:46.00 100米自由泳2:12.00 2:11.00 2:32.00 2:31.00 3:02.00 3:01.00 3:42.00 3:41.00 200米自由泳4:39.00 4:37.00 5:19.00 5:17.00 6:19.00 6:17.00 7:39.00 7:37.00 400米自由泳9:38.00 9:35.00 10:48.00 10:45.00 12:58.00 12:55.00 15:38.00 15:32.00 50米蛙泳1:09.00 1:09.00 1:19.00 1:18.00 1:34.00 1:34.00 1:54.00 1:54.00 100米蛙泳2:28.00 2:27.00 2:48.00 2:46.00 3:18.00 3:17.00 3:58.00 3:57.00 200米蛙泳5:11.00 5:09.00 5:49.00 5:47.00 6:51.00 6:47.00 8:11.00 8:09.00 50米仰泳1:08.00 1:08.00 1:18.00 1:18.00 1:33.00 1:33.00 1:53.00 1:53.00 50米蝶泳1:07.00 1:07.00 1:17.00 1:17.00 1:32.00 1:32.00 1:52.00 1:52.00男女55岁以上组一段飞鱼二段鲸鱼三段海豚四段海豹25米池50米池25米池50米池25米池50米池25米池50米池50米自由泳56.00 56.00 58.00 58.00 1:01.00 1:01.00 1:06.00 1:06.00100米自由泳2:02.00 2:01.00 2:06.00 2:05.00 2:12.00 2:11.00 2:22.00 2:21.00200米自由泳4:19.00 4:17.00 4:27.00 4:25.00 4:39.00 4:37.00 4:59.00 4:57.00400米自由泳8:58.00 8:55.00 9:14.00 9:11.00 9:38.00 9:35.00 10:18.00 10:15.0050米蛙泳1:03.00 1:03.00 1:05.00 1:05.00 1:08.00 1:08.00 1:13.00 1:13.00100米蛙泳2:16.00 2:15.00 2:20.00 2:19.00 2:26.00 2:25.00 2:36.00 2:35.00200米蛙泳4:47.00 4:45.00 4:55.00 4:53.00 5:07.00 5:05.00 5:27.00 5:25.0050米仰泳1:02.00 1:02.00 1:04.00 1:04.00 1:07.00 1:07.00 1:12.00 1:12.0050米蝶泳1:03.00 1:03.00 1:05.00 1:05.00 1:08.00 1:08.00 1:13.00 1:13.00男女55岁以上组五段六段七段八段25米池50米池25米池50米池25米池50米池25米池50米池50米自由泳1:14.00 1:14.00 1:24.00 1:24.00 1:39.00 1:39.00 1:59.00 1:59.00 100米自由泳2:38.00 2:37.00 2:58.00 2:57.00 3:28.00 3:27.00 4:08.00 4:07.00 200米自由泳5:31.00 5:29.00 6:11.00 6:09.00 7:11.00 7:09.00 8:31.00 8:29.00 400米自由泳11:22.00 11:19.00 12:42.00 12:39.00 14:42.00 14:39.00 17:22.00 17:19.00 50米蛙泳1:21.00 1:21.00 1:31.00 1:31.00 1:46.00 1:46.00 2:06.00 2:06.00 100米蛙泳2:52.00 2:51.00 3:12.00 3:11.00 3:42.00 3:41.00 4:22.00 4:21.00 200米蛙泳5:59.00 5:57.00 6:39.00 6:37.00 7:39.00 7:37.00 8:59.00 8:57.00 50米仰泳1:20.00 1:20.00 1:30.00 1:30.00 1:45.00 1:45.00 2:05.00 2:05.00 50米蝶泳1:21.00 1:21.00 1:31.00 1:31.00 1:46.00 1:46.00 2:06.00 2:06.00业余锻炼标准(女子)女子13-15岁组一段飞鱼二段鲸鱼三段海豚四段海豹50米池25米池50米池25米池50米25米池50米池25米池池50米自由泳47.00 47.00 57.00 57.00 1:17.00 1:17.00 1:47.00 1:47.00 100米自由泳1:44.00 1:43.00 2:04.00 2:03.00 2:44.00 2:43.00 3:44.00 3:43.00 200米自由泳3:43.00 3:41.00 4:23.00 4:21.00 5:43.00 5:41.00 7:43.00 7:41.00 400米自由泳7:46.00 7:43.00 9:06.00 9:03.00 11:46.00 11:43.00 15:46.00 15:43.00 50米蛙泳56.00 56.00 1:06.00 1:06.00 1:26.00 1:26.00 1:56.00 1:56.00 100米蛙泳2:02.00 2:01.00 2:22.00 2:21.00 3:02.00 3:01.00 4:02.00 4:01.00 200米蛙泳4:19.00 4:17.00 4:59.00 4:57.00 6:19.00 6:17.00 8:19.00 8:17.00 50米仰泳55.00 55.00 1:05.00 1:05.00 1:25.00 1:25.00 1:55.00 1:55.00 50米蝶泳56.00 56.00 1:06.00 1:06.00 1:26.00 1:26.00 1:56.00 1:56.00女子16-18岁组一段飞鱼二段鲸鱼三段海豚四段海豹25米池50米池25米池50米池25米池50米池25米池50米池50米自由泳44.00 44.00 54.00 54.00 1:14.00 1:14.00 1:44.00 1:44.00 100米自由泳1:38.00 1:37.00 1:58.00 1:57.00 2:38.00 2:37.00 3:38.00 3:37.00 200米自由泳3:31.00 3:29.00 4:11.00 4:09.00 5:31.00 5:29.00 7:31.00 7:29.00 400米自由泳7:22.00 7:19.00 8:42.00 8:39.00 11:22.00 11:19.00 15:22.00 15:19.00 50米蛙泳53.00 53.00 1:03.00 1:03.00 1:23.00 1:23.00 1:53.00 1:53.00 100米蛙泳1:56.00 1:55.00 2:16.00 2:15.00 2:56.00 2:55.00 3:56.00 3:55.00 200米蛙泳4:07.00 4:05.00 4:47.00 4:45.00 6:07.00 6:05.00 8:07.00 8:05.00 50米仰泳52.00 52.00 1:02.00 1:02.00 1:22.00 1:22.00 1:52.00 1:52.00 50米蝶泳53.00 53.00 1:03.00 1:03.00 1:23.00 1:23.00 1:53.00 1:53.00女子19-24岁组一段飞鱼二段鲸鱼三段海豚四段海豹25米池50米池25米池50米池25米池50米池25米池50米池50米自由泳41.00 41.00 43.00 43.00 46.00 46.00 51.00 51.00 100米自由泳1:32.00 1:31.00 1:36.00 1:35.00 1:42.00 1:41.00 1:52.00 1:51.00 200米自由泳3:19.00 3:17.00 3:27.00 3:25.00 3:39.00 3:37.00 3:59.00 3:57.00 400米自由泳6:58.00 6:55.00 7:14.00 7:11.00 7:38.00 7:35.00 8:18.00 8:15.00 50米蛙泳50.00 50.00 52.00 52.00 55.00 55.00 1:00.00 1:00.00 100米蛙泳1:50.00 1:49.00 1:54.00 1:53.00 2:00.00 1:59.00 2:10.00 2:09.00 200米蛙泳3:55.00 3:53.00 4:03.00 4:01.00 4:15.00 4:13.00 4:35.00 4:33.00 50米仰泳49.00 49.00 51.00 51.00 54.00 54.00 59.00 59.00 50米蝶泳50.00 50.00 52.00 52.00 55.00 55.00 1:00.00 1:00.00 女子19-24岁组五段六段七段八段50米池25米池50米池25米池50米25米池50米池25米池池50米自由泳59.00 59.00 1:09.00 1:09.00 1:24.00 1:24.00 1:44.00 1:44.00 100米自由泳2:08.00 2:07.00 2:28.00 2:27.00 2:58.00 2:57.00 3:38.00 3:37.00 200米自由泳4:31.00 4:29.00 5:11.00 5:09.00 6:11.00 6:09.00 7:31.00 7:29.00 400米自由泳9:22.00 9:19.00 10:42.00 10:39.00 12:42.00 12:39.00 15:22.00 15:19.00 50米蛙泳1:08.00 1:08.00 1:18.00 1:18.00 1:33.00 1:33.00 1:53.00 1:53.00 100米蛙泳2:26.00 2:25.00 2:46.00 2:45.00 3:16.00 3:15.00 3:56.00 3:55.00 200米蛙泳5:07.00 5:05.00 5:47.00 5:45.00 6:47.00 6:45.00 8:07.00 8:05.00 50米仰泳1:07.00 1:07.00 1:17.00 1:17.00 1:32.00 1:32.00 1:52.00 1:52.00 50米蝶泳1:08.00 1:08.00 1:18.00 1:18.00 1:33.00 1:33.00 1:53.00 1:53.00 女子25-34岁组一段飞鱼二段鲸鱼三段海豚四段海豹25米池50米池25米池50米池25米池50米池25米池50米池50米自由泳44.50 44.50 46.50 46.50 49.50 49.50 54.50 54.50 100米自由泳1:39:00 1:38:00 1:43:00 1:42:00 1:49.00 1:48.00 1:59.00 1:58.00 200米自由泳3:33.00 3:31.00 3:41.00 3:39.00 3:53.00 3:51.00 4:13.00 4:11.00 400米自由泳7:26.00 7:23.00 7:42.00 7:39.00 8:06.00 8:03.00 8:46.00 8:43.00 50米蛙泳54.00 54.00 56.00 56.00 59.00 59.00 1:04.00 1:04.00 100米蛙泳1:58.00 1:57.00 2:02.00 2:01.00 2:08.00 2:07.00 2:18.00 2:17.00 200米蛙泳4:11.00 4:09.00 4:19.00 4:17.00 4:31.00 4:29.00 4:51.00 4:49.0050米仰泳53.00 53.00 55.00 55.00 58.00 58.00 1:03.00 1:03.00 50米蝶泳54.00 54.00 56.00 56.00 59.00 59.00 1:04.00 1:04.00女子25-34岁组五段六段七段八段25米池50米池25米池50米池25米池50米池25米池50米池50米自由泳1:02.50 1:02.50 1:12.50 1:12.50 1:27.50 1:27.50 1:47.50 1:47.50 100米自由泳2:15.00 2:14.00 2:35.00 2:34.00 3:05.00 3:04.00 3:45.00 3:44.00 200米自由泳4:45.00 4:43.00 5:25.00 5:23.00 6:25.00 6:23.00 7:45.00 7:43.00 400米自由泳9:50.00 9:47.00 11:00.00 10:57.00 13:10.00 13:07.00 15:50.00 15:47.050米蛙泳1:12.00 1:12.00 1:22.00 1:22.00 1:37.00 1:37.00 1:57.00 1:57.00 100米蛙泳2:34.00 2:33.00 2:54.00 2:53.00 3:24.00 3:23.00 4:04.00 4:03.00 200米蛙泳5:23.00 5:21.00 6:03.00 6:01.00 7:03.00 7:01.00 8:23.00 8:21.0050米仰泳1:11.00 1:11.00 1:21.00 1:21.00 1:41.00 1:41.00 2:01.00 2:01.0050米蝶泳1:12.00 1:12.00 1:22.00 1:22.00 1:37.00 1:37.00 1:57.00 1:57.00女子35-44岁组一段飞鱼二段鲸鱼三段海豚四段海豹50米池25米池50米池25米池50米池25米池50米池25米池50米自由泳48.00 48.00 50.00 50.00 53.00 53.00 58.00 58.00 100米自由泳1:46.00 1:45.00 1:50.00 1:49.00 1:56.00 1:55.00 2:06.00 2:05.00 200米自由泳3:47.00 3:45.00 3:55.00 3:53.00 4:07.00 4:05.00 4:27.00 4:25.00 400米自由泳7:54.00 7:51.00 8:10.00 8:07.00 8:34.00 8:31.00 9:14.00 9:11.00 50米蛙泳57.00 57.00 59.00 59.00 1:02.00 1:02.00 1:07.00 1:07.00 100米蛙泳2:04.00 2:03.00 2:08.00 2:07.00 2:14.00 2:13.00 2:24.00 2:23.00 200米蛙泳4:23.00 4:21.00 4:31.00 4:29.00 4:43.00 4:41.00 5:03.00 5:01.00 50米仰泳56.00 56.00 58.00 58.00 1:01.00 1:01.00 1:06.00 1:06.00 50米蝶泳57.00 57.00 59.00 59.00 1:02.00 1:02.00 1:07.00 1:07.00女子35-44岁组五段六段七段八段25米池50米池25米池50米池25米池50米池25米池50米池50米自由泳1:06.00 1:06.00 1:16.00 1:16.00 1:31.00 1:31.00 1:51.00 1:51.00 100米自由泳2:22.00 2:21.00 2:42.00 2:41.00 3:12.00 3:11.00 3:52.00 3:51.00 200米自由泳4:59.00 4:57.00 5:39.00 5:37.00 6:39.00 6:37.00 7:59.00 7:57.00 400米自由泳10:18.00 10:15.00 11:38.00 11:35.00 13:38.00 13:35.00 16:18.00 16:15.00 50米蛙泳1:15.00 1:15.00 1:25.00 1:25.00 1:40.00 1:40.00 2:00.00 2:00.00 100米蛙泳2:40.00 2:39.00 3:00.00 2:59.00 3:50.00 3:49.00 4:10.00 4:09.00 200米蛙泳5:35.00 5:33.00 6:15.00 6:13.00 7:55.00 7:53.00 8:40.00 8:38.00 50米仰泳1:14.00 1:14.00 1:24.00 1:24.00 1:39.00 1:39.00 1:59.00 1:59.00 50米蝶泳1:15.00 1:15.00 1:25.00 1:25.00 1:40.00 1:40.00 2:00.00 2:00.00女子45-54岁组一段飞鱼二段鲸鱼三段海豚四段海豹25米池50米池25米池50米池25米池50米池25米池50米池50米自由泳52.00 52.00 54.00 54.00 57.00 57.00 1:02.00 1:02.00 100米自由泳1:54.00 1:53.00 1:58.00 1:57.00 2:04.00 2:03.00 2:14.00 2:13.00 200米自由泳4:03.00 4:01.00 4:11.00 4:09.00 4:23.00 4:21.00 4:43.00 4:41.00 400米自由泳8:26.00 8:23.00 8:42.00 8:39.00 9:06.00 9:03.00 9:46.00 9:43.00 50米蛙泳1:00.00 1:00.00 1:02.00 1:02.00 1:05.00 1:05.00 1:10.00 1:10.00 100米蛙泳2:10.00 2:09.00 2:14.00 2:13.00 2:20.00 2:19.00 2:30.00 2:29.00 200米蛙泳4:35.00 4:33.00 4:43.00 4:41.00 4:55.00 4:53.00 5:15.00 5:13.00 50米仰泳59.00 59.00 1:01.00 1:01.00 1:04.00 1:04.00 1:09.00 1:09.00 50米蝶泳1:00.00 1:00.00 1:02.00 1:02.00 1:05.00 1:05.00 1:10.00 1:10.00 女子45-54岁组五段六段七段八段25米池50米池25米池50米池25米池50米池25米池50米池50米自由泳1:10.00 1:10.00 1:20.00 1:20.00 1:35.00 1:35.00 1:55.00 1:55.00 100米自由泳2:30.00 2:29.00 2:50.00 2:49.00 3:20.00 3:19.00 4:00.00 3:59.00 200米自由泳5:15.00 5:13.00 5:55.00 5:53.00 6:55.00 6:53.00 8:15.00 8:13.00 400米自由泳10:50.00 10:47.00 12:10.00 12:07.00 14:10.00 14:07.00 16:50.00 16:47.00 50米蛙泳1:18.00 1:18.00 1:28.00 1:28.00 1:43.00 1:43.00 2:03.00 2:03.00100米蛙泳2:46.00 2:45.00 3:06.00 3:05.00 3:36.00 3:35.00 4:16.00 4:15.00 200米蛙泳5:47.00 5:45.00 6:27.00 6:25.00 7:27.00 7:25.00 8:47.00 8:45.00 50米仰泳1:17.00 1:17.00 1:27.00 1:27.00 1:42.00 1:42.00 2:02.00 2:02.00 50米蝶泳1:18.00 1:18.00 1:28.00 1:28.00 1:43.00 1:43.00 2:03.00 2:03.00男女55岁以上组一段飞鱼二段鲸鱼三段海豚四段海豹25米池50米池25米池50米池25米池50米池25米池50米池50米自由泳56.00 56.00 58.00 58.00 1:01.00 1:01.00 1:06.00 1:06.00 100米自由泳2:02.00 2:01.00 2:06.00 2:05.00 2:12.00 2:11.00 2:22.00 2:21.00 200米自由泳4:19.00 4:17.00 4:27.00 4:25.00 4:39.00 4:37.00 4:59.00 4:57.00 400米自由泳8:58.00 8:55.00 9:14.00 9:11.00 9:38.00 9:35.00 10:18.00 10:15.0050米蛙泳1:03.00 1:03.00 1:05.00 1:05.00 1:08.00 1:08.00 1:13.00 1:13.00 100米蛙泳2:16.00 2:15.00 2:20.00 2:19.00 2:26.00 2:25.00 2:36.00 2:35.00 200米蛙泳4:47.00 4:45.00 4:55.00 4:53.00 5:07.00 5:05.00 5:27.00 5:25.0050米仰泳1:02.00 1:02.00 1:04.00 1:04.00 1:07.00 1:07.00 1:12.00 1:12.0050米蝶泳1:03.00 1:03.00 1:05.00 1:05.00 1:08.00 1:08.00 1:13.00 1:13.00男女55岁以上组五段六段七段八段50米池25米池50米池25米池50米池25米池50米池25米池50米自由泳1:14.00 1:14.00 1:24.00 1:24.00 1:39.00 1:39.00 1:59.00 1:59.00 100米自由泳2:38.00 2:37.00 2:58.00 2:57.00 3:28.00 3:27.00 4:08.00 4:07.00 200米自由泳5:31.00 5:29.00 6:11.00 6:09.00 7:11.00 7:09.00 8:31.00 8:29.00 400米自由泳11:22.00 11:19.00 12:42.00 12:39.00 14:42.00 14:39.00 17:22.00 17:19.00 50米蛙泳1:21.00 1:21.00 1:31.00 1:31.00 1:46.00 1:46.00 2:06.00 2:06.00 100米蛙泳2:52.00 2:51.00 3:12.00 3:11.00 3:42.00 3:41.00 4:22.00 4:21.00 200米蛙泳5:59.00 5:57.00 6:39.00 6:37.00 7:39.00 7:37.00 8:59.00 8:57.00 50米仰泳1:20.00 1:20.00 1:30.00 1:30.00 1:45.00 1:45.00 2:05.00 2:05.00 50米蝶泳1:21.00 1:21.00 1:31.00 1:31.00 1:46.00 1:46.00 2:06.00 2:06.00。