公司金融计算题(有答案)
- 格式:doc
- 大小:176.00 KB
- 文档页数:7
资金时间价值习题1.李先生打算在每年年初存入一笔相等的资金以备第三年末使用,假定存款年利率为 3 %,单利计息,李先生第三年末需用的资金总额为 31800 元,则每年初需存入的资金额是多少?解答:设每年年初存入的资金的数额为 A 元,则:第一次存入的资金在第三年末的终值为:AX(1 + 3 %X 3)=1.09A第二次存入的资金在第三年末的终值为:AX(| + 3%X 2)=1.06A第三次存入的资金在第三年末的终值为:AX(| + 3 %)= 1.03A所以,第三年末的资金总额= 1.09A + 1.06A + 1.03A = 3.18A即:3.18A=31800,所以:A = 10000注意:因为是单利计息,所以,该题不是已知终值求年金的问题,不能按照先付年金终值公式计算。
2.某人采用分期付款方式购买一套房子,贷款共计为 50 万元,在 20 年内等额偿还,年利率为 6% ,按复利计息,计算每年应偿还的金额为多少?(P/A,6%,20) = 11.4699解答:本题是一个已知年金现值求年金的问题,也就是资本回收额的问题,其中P = 500000 , i=6% , n = 20,所以:P=AX( P/A , i, n)即:500000=AX (P/A,6%,20)A=5000 00- (P/A,6%,20)=42592.36 ( 元)所以,每年应偿还的金额为 42592.36 元。
3.某公司拟进行一项投资。
目前有甲、乙两种方案可供选择。
如果投资于甲方案其原始投资额会比乙方案高40000 元,但每年可获得的收益比乙方案多 8000 元。
假设该公司要求的最低报酬率为8% ,则甲方案应持续多少年,该公司投资于甲方案才会更合算?(P/A , 8% , 6 )= 4.6229(P/A , 8% , 7 )= 5.2064解答:计算 8000 元的现值,至少应使之等于 40000 元才是合算的,所以有:40000 = 8000 X( P/A , 8% , n)即:(P/A , 8% , n )= 5查年金现值系数表可知:(P/A , 8% , 6 )= 4.6229(P/A , 8% , 7 )= 5.2064由内插法可知:[7-n]/[7-6]=[5.2064-5]/[5.2064-4.6229]n = 6.6所以甲方案至少应持续 6.6 年,该公司选择甲方案才是合算的。
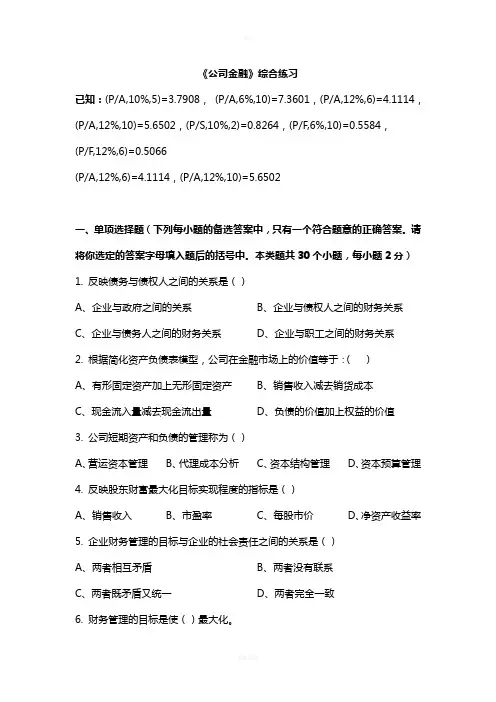
《公司金融》综合练习已知:(P/A,10%,5)=3.7908,(P/A,6%,10)=7.3601,(P/A,12%,6)=4.1114,(P/A,12%,10)=5.6502,(P/S,10%,2)=0.8264,(P/F,6%,10)=0.5584,(P/F,12%,6)=0.5066(P/A,12%,6)=4.1114,(P/A,12%,10)=5.6502一、单项选择题(下列每小题的备选答案中,只有一个符合题意的正确答案。
请将你选定的答案字母填入题后的括号中。
本类题共30个小题,每小题2分)1. 反映债务与债权人之间的关系是()A、企业与政府之间的关系B、企业与债权人之间的财务关系C、企业与债务人之间的财务关系D、企业与职工之间的财务关系2. 根据简化资产负债表模型,公司在金融市场上的价值等于:()A、有形固定资产加上无形固定资产B、销售收入减去销货成本C、现金流入量减去现金流出量D、负债的价值加上权益的价值3. 公司短期资产和负债的管理称为()A、营运资本管理B、代理成本分析C、资本结构管理D、资本预算管理4. 反映股东财富最大化目标实现程度的指标是()A、销售收入B、市盈率C、每股市价D、净资产收益率5. 企业财务管理的目标与企业的社会责任之间的关系是()A、两者相互矛盾B、两者没有联系C、两者既矛盾又统一D、两者完全一致6. 财务管理的目标是使()最大化。
A、公司的净利润B、每股收益C、公司的资源D、现有股票的价值7. 下列陈述正确的是()。
A、合伙制企业和公司制企业都有双重征税的问题B、独资企业和合伙制企业在纳税问题上属于同一类型C、合伙者企业是三种企业组织形式忠最为复杂的一种D、各种企业组织形式都只有有限的寿命期8. 公司制这种企业组织形式最主要的缺点是()A、有限责任B、双重征税C、所有权与经营权相分离D、股份易于转让9. 违约风险的大小与债务人信用等级的高低()A、成反比B、成正比C、无关D、不确定10. 反映企业在一段时期内的经营结果的报表被称为()A、损益表B、资产负债表C、现金流量表D、税务报表11. 将损益表和资产负债表与时间序列某一时点的价值进行比较的报表称为()。
公司金融第5章-资本预算的一些问题习题及答案公司金融第5章-资本预算的一些问题习题及答案一、概念题增量现金流量、沉没成本、、营运资本、折旧、名义现金流量,实际现金流量、净现值等价年度成本、更新决策、扩展决策二、单项选择1、与投资决策有关的现金流量包括()A初始投资+营业现金流量 B 初始投资+营业现金流量+终结现金流量C初始投资+终结现金流量 D 初始投资+投资现金流量+终结现金流量2、以下说法正确的是()A沉没成本应该计入增量现金流量 B第五章资本预算中的一些问题机会成本是投入项目中的资源成本C营运资本是流动资产与流动负债的差额 D 计算增量现金流量不应考虑项目附加效应3、折旧的税盾效应说法正确的是()A 原因是折旧税前扣减B税盾效应随利率增加而减小C依赖于未来的通货膨胀率降低了项目现金流量4、名义利率为7%,通货膨胀率为2%,实际利率是()A 7% B6% C 4.9%D 2%5、在一个5年期和7年期的项目中选择,应该使用的资本预算决策是:A盈利指数B周期匹配C扩展决策D等价年度成本6、投资时机的决策原则是选择()时间进行投资A增量现金流量最高B项目税后利润最高C净现值最高D成本最小二、多项选择题1、现金流量估算原则正确的是()A现金流量应该是税前现金流量B现金流量应该是税后现金流量C现金流量应该是增量的D如果现金流量是公司现金流量,折现率使用权益资本成本E现金流量是名义现金流量,折现率使用名义折现率2、在对是否投资新工厂时,下面那些科目应作为增量现金流量处理()A场地与现有建筑物的市场价值B拆迁成本与场地清理费用C上一年度新建通道成本D新设备使管理者精力分散,导致其他产品利润下降E总裁专用喷气飞机的租赁费用分摊3、税率提高对净现值影响包括()A折旧税盾效应增加B折旧税盾效应减小C所得税增加D所得税减小E无影响4在更新决策中,现金流量的变化正确的是()A新设备购置成本B新设备购置成本一旧设备金额C新设备降低经营成本D新设备使用增加折旧的节税效应E新设备试用期末残值5、以下说法正确的是()A净现值法只能用于相同寿命期的项目比较 B 净现值法可应用于对不同寿命期的项目比较C当公司面临有限资源时,可使用盈利指数法D寿命不同期的项目,可使用等价现金年度法或周期匹配法6以下对净现值计算说法正确的是()A可以用名义现金流量与名义折现率来计算B可以用实际现金流量与实际折算率计算C A,B两种方法计算结果不同D按照名义现金流量与实际利率计算的净现值偏大E 按照实际现金流量与名义利率计算的净现值偏大7、以下说法正确的是()A等价年度成本大的项目可以采纳 B 等价年度成本小的项目可以采纳C在项目寿命期内是收到现金流量,等价年度成本大的项目应该被采纳D在项目寿命期内是支出现金流量,等价年度成本小的项目应该被采纳E等价年度成本=净现值/项目持续期限四、计算题1、某公司5年中每年都会得到100000元,名义折现率为8%,通货膨胀率为4%,分别用名义折现率和实际折算率计算净现值。
《公司金融》计算题(答案是我自己找的,准确性有待考证,不过应该没错吧)备注:部分题目有一定难度,考试不做要求。
仅供深入学习使用。
第3章资本预算决策某企业拟投资一个项目,固定资产投资额为100万元,按直线法计提折旧,使用寿命为5年,期末无残值。
另需投入30万元的配套流动资金。
该项目于当年投产,预计该项目投产后每年可使企业销售收入增加30万元。
请计算该项目的NPV、PI指数和投资回收期,并对该项目进行财务可行性评价。
【P149】原题没有(假设公司所得税率为40%)解:NPV=每期现金流贴现值之和tNPV=∑tt=0(1+rt)n初始现金流量NCFo(t=0时)=-[100(即固定资产投资额)+30(投入配套流动资金)]=-130各期现金流NCF相等=【每年增加的销售收入30-每期折旧额(投资额100/5年)】*(1-40%) +每期折旧额(投资额100/5年)=26万元NPV=-130/【1+r(折现率,此题未给出)】^0+26/(1+r)^1+26/(1+r)^2+26/(1+r)^3+流动资金收回30/(1+r)^3^0为0次方 ^1为1次方 ^2为2次方 ^3为3次方PI(获利能力指数)=净现金流量+初始投资额/初始投资额=NPV+130/130=...=投资后各期现金流之和/初始金额=(26/(1+r)^1+26/(1+r)^2+26/(1+r)^3+30/(1+r)^3) /130投资回收期(回收初始成本130万元所需的时间):因为该项目投产后每年可使企业销售收入增加30万元第一年回收30万元,第二年回收60万元,第三年回收90万元,即在第二年已回收90万元,剩余40万元在第三年收回,根据40/90(第三年收回的金额)=0.44,所以回收期为2.44年。
财务可行性评价:NPV大于或等于0项目可行,PI大于或等于1投资项目可行。
第4章资本结构决策1、某公司拟筹资1亿元。
其中向银行贷款2000万,票面利率8%,筹资费率2%;发行优先股2000万,股利率为10%,筹资费率3%;发行普通股4000万,筹资费率5%,预计第一年股利为10%,以后每年按5%递增;留存收益为2000万元,第一年末的股利率为10%,以后每年增长为5%。
公司金融-学习指南一、单项选择题1、我国企业采用的较为合理的金融管理目标是:()。
A、利润最大化B、每股利润最大化C、资本利润率最大化D、资本收益最大化2、甲方案的标准离差是1。
42,乙方案的标准离差是1.06,如甲、乙两方案的期望值相同,则甲方案的风险( )乙方案的风险。
A、大于B、小于C、等于D、无法确定3。
某企业2001年销售收入净额为250万元,销售毛利率为20%,年末流动资产90万元,年初流动资产110万元,则该企业成本流动资产周转率为( )A.2次B。
2.22次C。
2.5次D。
2。
78次4、下列长期投资决策评价指标中,其计算结果不受建设期的长短、资金投入的方式、回收额的有无以及净现金流量的大小等条件影响的是()。
A、投资利润率B、投资回收期C、内部收益率D、净现值率5、某投资项目在建设期内投入全部原始投资,该项目的净现值率为25%,则该项目的获利指数为()。
A、0.75B、1.25C、4.0D、256、某公司负债和权益筹资额的比例为2:5,综合资金成本率为12%,若资金结构不变,当发行100万长期债券时,筹资总额分界点为()。
A、1200元B、200元C、350元D、100元7、债券成本一般票低于普通股成本,这主要是因为( )。
A、债券的发行量小B、债券的筹资费用少C、债券的利息固定D、债券利息可以在利润总额中支付,具有抵税效应。
8、剩余政策的根本目的是().A、调整资金结构B、增加留存收益C、更多地使用自有资金进行投资D、降低综合资金成本9、资本收益最大化目标强调的是企业的( )。
A、实际利润额B、资本运作的效率C、生产规模D、生产能力10、某人将1000元存入银行,银行的年利率为10%,按复利计算。
则4年后此人可从银行取出()元.A、1200B、1464C、1350D、140011。
为使债权人感到其债权是有安全保障的,营运资金与长期债务之比应( )A。
≥1 B。
≤1C。
〉1 D.〈112、已知某投资项目的原始投资额为100万元,建设期为2年,投产后第1~8年每年NCF=25万元,第9~10年每年NCF=20万元。
最新财贸校《公司金融》综合测试题(一)及参考答案《公司金融》综合测试题(一)一、单项选择题1.如果企业速动比率很小,下列结论成立的是()。
A.企业流动资金占用过多B.企业短期偿债能力较强C.企业短期偿债风险较大D.企业资产流动性较强2.我国企业利润分配的一般顺序为()。
A.被没收财物损失,违反税法规定支付的滞纳金和罚款→提取公益金→提取法定公积金→弥补企业以前年度的亏损→向投资者分配利润B.被没收财物损失,违反税法规定支付的滞纳金和罚款→弥补企业以前年度的亏损→提取法定公积金→提取公益金→向投资者分配利润C.弥补企业以前年度的亏损→被没收财物损失,违反税法规定支付的滞纳金和罚款→提取法定公积金→提取公益金→向投资者分配利润D.被没收财物损失,违反税法规定支付的滞纳金和罚款→提取法定公积金→弥补企业以前年度的亏损→提取公益金→向投资者分配利润3.设项目A的年收益率的期望值为30%,标准离差为2%,项目B的年收益率的期望值为20%,标准离差为0%,则应选择()比较合理。
A.选择AB.选择BC.选择A、B是一样的D.无法选择4.股利政策的无关论和相关论争论的焦点是股利政策是否影响()。
A.企业的股东权益B.企业的获利能力C.企业的市场价值D.企业的可持续发展5.某公司从本年度起每年年末存入银行一笔固定金额的款项,若按复利制用最简便算法计算第n年末可以从银行取出的本利和,则应选用的时间价值系数是()。
A.复利终值数B.复利现值系数C.普通年金终值系数D.普通年金现值系数6.企业现有资金不能满足企业经营的需要,采取短期借款的方式筹措所需资金,属于()。
A.筹资活动B.投资活动C.营运活动D.分配活动7.相对于负债融资方式,吸收直接投资方式筹集资金的优点是()。
A.有利于降低资金成本B.有利于集中企业控制权C.有利于降低财务风险D.有利于发挥财务杠杆作用8.普通股和优先股筹资方式共有的缺点是()。
A.财务风险大B.筹资成本高C.容易分散控制权D.筹资限制多9.公司治理需要解决的首要问题是()。
第一章习题:计算远期汇率的原理:(1)远期汇水:“点数前小后大” f远期汇率升水远期汇率=即期汇率+远期汇水(2)远期汇水:”点数前大后小” f 远期汇率贴水远期汇率=即期汇率-远期汇水举例说明:即期汇率为:US$=DM1.7640/501个月期的远期汇水为:49/44试求1个月期的远期汇率?解:买入价=1.7640-0.0049=1.7591卖出价=1.7650-0.0044=1.7606US$=DM1.7591/1.7606例2市场即期汇率为:£1=US$1.6040/503个月期的远期汇水:64/80试求3个月期的英镑对美元的远期汇率?练习题1伦敦外汇市场英镑对美元的汇率为:即期汇率:1.5305/151个月远期差价:20/302个月远期差价:60/706个月远期差价:130/150求英镑对美元的1个月、2个月、6个月的远期汇率?练习题2纽约外汇市场上美元对德国马克:即期汇率:1.8410/203个月期的远期差价:50/406个月期的远期差价:60/50求3个月期、6个月期美元的远期汇率?标价方法相同,交叉相除标价方法不同,平行相乘例如:1.根据下面的银行报价回答问题:美元/日元103.4/103.7英镑/美元 1.304 0/1.3050请问:某进出口公司要以英镑支付日元,那么该公司以英镑买进日元的套汇价是多少?(134.83/135.32; 134.83)2.根据下面的汇价回答问题:美元/日元153.40/50美元/港元7.801 0/20请问:某公司以港元买进日元支付货款,日元兑港元汇价是多少?(19.662/19.667; 19.662)练习1.根据下面汇率:美元/瑞典克朗6.998 0/6.998 6美元/加拿大元1.232 9/1.235 9请问:某中加合资公司要以加拿大元买进瑞典克郎朗,汇率是多少?(1 加元=5.6623/5.6765 克朗;5.6623)2.假设汇率为:美元/日元145.30/40英镑/美元 1.848 5/95请问:某公司要以日元买进英镑,汇率是多少?(1 英镑=268.59/268.92;268.92)货币升值与贬值的幅度:口直接标价法本币汇率变化=(旧汇率+新汇率-1)x100%外汇汇率变化=(新汇率+旧汇率-1)x100%口间接标价法本币汇率变化=(新汇率+旧汇率-1)x100%外汇汇率变化=(旧汇率+新汇率-1)x100%如果是正数表示本币或外汇升值;如果是负数表示本币或外汇贬值。
一、选择题1.假设某股票的当前价格为50元,预计一年后的价格为60元,无风险年利率为5%,则该股票的预期收益率是多少?A.10%B.15%C.20%(答案)D.25%2.某公司发行了面值为1000元,票面利率为8%,期限为5年的债券,若市场利率为10%,则该债券的理论价格是多少?A.800元B.900元C.924.49元(答案)D.1000元3.假设某投资组合包含两种资产,资产A的预期收益率为12%,资产B的预期收益率为18%,若投资组合中资产A的权重为60%,则该投资组合的预期收益率是多少?A.12%B.14%C.15%(答案)D.18%4.某投资者以10元的价格购买了一股股票,一年后以12元的价格卖出,同时获得1元的股息,则该投资者的总收益率为多少?A.10%B.20%C.30%(答案)D.40%5.假设某股票的贝塔系数为1.5,市场组合的预期收益率为12%,无风险利率为4%,则该股票的预期收益率是多少?A.8%B.12%C.14%(答案)D.18%6.某公司计划发行新股,发行价格为20元,预计每股收益为2元,若市场平均市盈率为10倍,则该公司的理论市盈率是多少?A.5倍B.10倍(答案)C.15倍D.20倍7.假设某投资组合的标准差为0.2,市场组合的标准差为0.1,若该投资组合与市场组合的相关系数为0.5,则该投资组合的贝塔系数是多少?A.0.25B.0.5C.1(答案)D.28.某投资者持有一个包含两种资产的投资组合,资产A的权重为40%,资产B的权重为60%,若资产A的预期收益率为10%,资产B的预期收益率为20%,则该投资组合的预期收益率是多少?A.12%B.14%C.16%(答案)D.18%。
公司金融习题及答案集团标准化工作小组 [Q8QX9QT-X8QQB8Q8-NQ8QJ8-M8QMN]第二章货币的时间价值一、概念题货币的时间价值单利复利终值现值年金普通年金先付年金递延年金永续年金二、单项选择题1、资金时间价值通常()A 包括风险和物价变动因素 B不包括风险和物价变动因素C包括风险因素但不包括物价变动因素 D包括物价变动因素但不包括风险因素2、以下说法正确的是()A 计算偿债基金系数,可根据年金现值系数求倒数B 普通年金现值系数加1等于同期、同利率的预付年金现值系数C 在终值一定的情况下,贴现率越低、计算期越少,则复利现值越大D 在计算期和现值一定的情况下,贴现率越低,复利终值越大3、若希望在3年后取得500元,利率为10%,则单利情况下现在应存入银行()A B 650 C D4、一定时期内每期期初等额收付的系列款项称为()A 永续年金B预付年金C普通年金D递延年金5、某项存款利率为6%,每半年复利一次,其实际利率为()A3% B% C6% D%6、在普通年金终值系数的基础上,期数加1、系数减1所得到的结果,在数值上等于()A普通年金现值系数B先付年金现值系数C普通年金终值系数D先付年金终值系数7、表示利率为10%,期数为5年的()A复利现值系数B复利终值系数C年金现值系数D年金终值系数8、下列项目中,不属于投资项目的现金流出量的是()A固定资产投资 B营运成本C垫支流动资金 D固定资产折旧9、某投资项目的年营业收入为500万元,年经营成本为300万元,年折旧费用为10万元,所得税税率为33%,则该投资方案的年经营现金流量为()万元200 C D14410、递延年金的特点是()A没有现值 B没有终值C没有第一期的收入或支付额 D上述说法都对三、多项选择题1、资金时间价值计算的四个因素包括()A资金时间价值额B资金的未来值C资金现值D单位时间价值率E时间期限2、下面观点正确的是()A 在通常情况下,资金时间价值是在既没有风险也没有通货膨胀条件下的社会平均利润率B 没有经营风险的企业也就没有财务风险;反之,没有财务风险的企业也就没有经营风险C 永续年金与其他年金一样,既有现值又有终值D 递延年金终值的大小,与递延期无关,所以计算方法和普通年金终值相同E 在利息率和计息期相同的条件下,复利现值系数和复利终值系数互为倒数3、年金按其每期收付款发生的时点不同,可分为()A 普通年金B 先付年金C 递延年金D 永续年金E 特殊年金4、属于递延年金的特点有()A 年金的第一次支付发生在若干期之后B 没有终值C 年金的现值与递延期无关D 年金的终值与递延期无关E 现值系数是普通年金系数的倒数5、下列各项中属于年金形式的有()A 直线法计提的折旧额B 等额分期付款C 优先股股利D 按月发放的养老金E 定期支付的保险金6、下列关于资金的时间价值的表述中正确的有()A 资金的时间价值是由时间创造的B 资金的时间价值是劳动创造的C资金的时间价值是在资金周转中产生的D资金的时间价值可用社会资金利润率表示E资金的时间价值是不可以计算的7、下列表述中,正确的有()A复利终止系数和复利现值系数互为倒数B复利终值系数和资本回收系数互为倒数C普通年金终值系数和偿债基金系数互为倒数D普通年金终值系数和资本回收系数互为倒数E普通年金终值系数和普通年金现值系数互为倒数8、下列关于利率的说法正确的是()A 利率是资金的增值额同投入资金价值的比率B 利率是衡量资金增值程度的数量指标C 利率是特定时期运用资金的交易价格D 利率有名义利率和实际利率之分E 利率反映的是单位资金时间价值量四、计算题1、某项永久性奖学金,每年计划颁发50,000元,若年利率为8%,采用复利方式计息,该奖学金的本金为多少钱2、某企业2005年初向银行借入50,000元贷款,为期10年期,在每年末等额偿还。
《公司金融学》题集一、选择题(每题2分,共20分)1.以下哪项不是公司金融的核心内容?A. 资本预算B. 投资决策C. 市场营销D. 资本结构2.NPV(净现值)的计算公式是?A. NPV = 未来现金流的现值 - 初始投资B. NPV = 初始投资 - 未来现金流的现值C. NPV = 未来现金流的总和D. NPV = 初始投资 / 未来现金流的现值3.当一个项目的IRR(内部收益率)大于公司的资本成本时,该项目应:A. 被接受B. 被拒绝C. 重新评估D. 忽略IRR,只考虑NPV4.以下哪项不是资本结构的决定因素?A. 债务成本B. 税收C. 行业规范D. 公司的盈利能力5.关于WACC(加权平均资本成本),以下说法错误的是:A. WACC是公司所有资本来源的成本的加权平均B. WACC通常用于评估一个项目是否值得投资C. WACC只包括债务成本,不包括股权成本D. WACC是公司资本结构的反映二、填空题(每空1分,共10分)1.公司金融主要研究的是如何有效地______、______和______公司的资金。
2.在进行资本预算时,如果项目的NPV大于0,说明该项目能够为公司带来______价值。
3.资本结构是指公司______和______的比例关系。
4.股权融资的主要方式包括发行______和______。
5.WACC的计算考虑了债务成本、股权成本和______的影响。
三、判断题(每题1分,共10分)1.在进行投资决策时,只考虑NPV而不考虑IRR是可行的。
( )2.资本预算的目的是确定公司应该如何分配其有限的资本资源以最大化公司的市场价值。
( )3.公司的资本结构对公司的盈利能力和风险没有影响。
( )4.债务融资通常比股权融资的成本更低,因为利息支付是在税前进行的。
()5.当一个项目的NPV为正时,其IRR必然大于WACC。
( )6.公司的股权成本通常高于债务成本,因为股权投资者承担的风险更高。
企业金融复习四、计算题 1、时间价值P —现值; S —终值; i —利率〔折现率〕;n —计息期数; I —利息一年以 360 天计;一季度以 90 天计;一个月以 30 天计。
单利 ——每期均按本金计算下期的利息,利息不计息。
〔一〕单利终值I =P ·i ·nS =P +I =P 〔1+i ·n 〕[例 1]某人有 5000 元存入银行, 3 个月到期,如利率为8%,那么,当前本利和为:S 5000 (1 8%) 5100元12 3〔二〕单利现值SP =〔1 i n 〕[例 2]某人要想在 3 年后获得 3 400 元购置电视机,在利率为 6%,单利计息条件下,现需存入多少钱?= 3400 = 〔元〕 P6% 3〕 2881〔1复利 ——每期以期末的本利和计算下期的利息。
〔一〕复利终值S n = P 〔1+i 〕nn〔1+i 〕 :复利终值系数,记为〔 S / F , i ,n 〕,可查表。
[例 3] 某人现存入银行 800 元,利率为 10%, 8 年到期,问到期可拿多少钱?S = 800×〔 1+10%〕 8= 800×〔 S/F ,10%, 8〕 = 800×〔元〕〔二〕复利现值=1nP S〔 + 〕1 i1复利现值系数,记为〔P / F , i , n 〕可查表。
写为: P = S 〔 P / F , i , n 〕n〔1+ i 〕[例 4] 例 2 中,某人要想在3 年后获得 3 400 元购置电视机,在利率为6%,假设以复利计息条件下,现需存入多少钱?= S1nP〔 + 〕1 iP = 3 400×〔 P / F , 6%, 3〕= 3 400×= 〔元〕[例 5]假设方案在 3 年今后获得 400 元,利息率为 8%,现在应存金额可计算以下:P S [1]n (1i)=400× [1/ (1+8%)3]=317.6( 元 )或查复利现值系数表计算以下: P=S ×〔 P / F , 8%, 3〕 =400× 0.794=317.6( 元)一般年金 —— 〔后付年金〕期末收付 〔一〕 一般年金终值A —— 年金数额n〔1+i 〕-1S =Ain上式中〔1+i 〕-1为年金终值系数,可写成〔S /A , i , n 〕,经过查表获得。
第二章:2.编制利润表:Papa Roach Exterminators公司的销售收入为586 000美元,成本为247 000美元,折旧费为43 000美元,利息费用为32 000美元,税率为35%。
该企业的净利润是多少?答:净利润=利润总额(1-所得税率)=(527000-280000-38000-15000)(1-35%)=194000*0.65=126100(美元)=(586000-247000-43000-32000)(1-35%)=264000*0.65=171600(美元)3.股利和留存收益:假设第2题中的企业支付了73000美元的现金股利,新增的留存收益是多少?986004. 每股盈余和股利:假设第3题中的企业发行在外的普通股股数为85000股,EPS是多少?每股股利是多少?答:每股股利=85000/73000=1.16(美元);EPS(每股收益)=净利润÷总股数=171600/85000=2.02(美元)14. 计算总的现金流量:Bedrock Gravel公司2009年的利润表列示了以下信息:销售收入= 196 000美元;成本= 104000美元;其他费用=6800美元;折旧费=9100美元;利息费用=14800美元;税=21455美元;股利=10400美元。
此外,你还被告知该企业2009年发售了5700美元的新权益,并赎回了7300美元现存的长期债务。
a. 2009年的经营现金流量是多少?b. 2009年流向债权人的现金流量是多少?c.2009年流向股东的现金流量是多少?d.如果该年固定资产净值增加27000美元,新增的NWC是多少?答:A:OCF=息税前利润+折旧-税=76100+9100-21455=63745(美元);B:流向债权人的现金流=利息支出-新借款净额14800-(-7300)=22100;C:流向股东的现金流量=派发的股利-新筹集的净权益10400-5700=4700;D:来自资产的现金流量=流向债权人的现金流量+流向股东的现金流22100+4700=26800净资本性支出=期末固定资产净值-期初固定资产净值+折旧2700+9100=36100∆NWC=经营现金流量-净资本性支出-来自资产的现金流量=63745-36100-26800=845第四章:1. 预计报表Phillips公司的简化财务报表如下(假设没有所得税):(单位:美元)利润表销售收入23 000成本16700 净利润6300 资产负债表资产15800 债务5200 权益10600 总计15800 总计15800 Phillips公司预计的销售收入增长率为10%。
公司金融复习四、计算题1、时间价值P—现值;S—终值;i—利率(折现率);n—计息期数;I—利息一年以360天计;一季度以90天计;一个月以30天计。
单利——每期均按本金计算下期的利息,利息不计息。
(一)单利终值I=P·i·nS=P+I=P(1+i·n)[例1]8%,则,当前本利和为:(二)[例2] 3 400元购买电视机,在利率为6%,单利计息条件下,现需复利——每期以期末的本利和计算下期的利息。
(一)复利终值S n=P(1+i)n(1+i)n:复利终值系数,记为(S / F,i,n),可查表。
写为:S=P(S/F,i,n)[例3] 某人现存入银行800元,利率为10%,8年到期,问到期可拿多少钱?S =800×(1+10%)8=800×(S/F,10%,8)=800×2.1436 = 1 714.88(元)P / F,i,n)可查表。
写为:P=S(P / F,i,n)[例4] 例2中,某人要想在3年后得到3 400元购买电视机,在利率为6%,若以复利计息条件下,现需存入多少钱?,6%,3)=3 400×0.8369 =2 845.46(元)[例400元,利息率为8%,现在应存金额可计算如下: =400×[1/ (1+8%)3]=317.6(元)或查复利现值系数表计算如下:P=S ×(P / F ,8%,3) =400×0.794=317.6(元)普通年金 ——(后付年金)期末收付 (一)普通年金终值为年金终值系数,可写成(S /A ,i ,n ),通过查表得到。
则: S =A (S /A ,i ,n )[例6] 某人参加零存整取储蓄,每年末存入300元,利率为5%,5年末可得本利和多少? S =300×(S /A ,5%,5)= 1 657.68(元)[例7] 某人要求6年以后得到8 000元,年利率为10%,问每年末应存入多少钱?(二)普通年金现值为年金现值系数,可写成(P/A ,i ,n ),通过查表得到。
净现值的计算P/F复利现值是针对一次性收付款所计算的现值,年金是每隔相同时间发生的等额收款或付款,比如说5期的年金,就会发生5次等额收款或付款,那么P/A年金现值是计算这5期年金现在的价值,而复利现值只计算某年发生的一笔收款或付款现在的价值.净现值NPV=相等的营业现金流量×年金现值系数-初始投资的现值若净现值大于零,则项目可行。
反之不可行。
P/A年金现值系数P/F复利现值系数(P/A,i,n)=((1+i)n -1)/ i(1+i)n =(P/F,i,n)=1 / (1+i)n1. 某公司准备购买一台新设备,购买价为30000元,一次付款,可使用4年,预计报废时有残值2000元。
该设备投入使用后,公司每年可新增利润3000元。
假设公司要求的最低投资报酬率为12%。
求净现值解: 每年现金净流量=3000+(30000-2000)÷4=10000(元)该项目净现值=10000×(P/A,12%,4)+2000×(P/F,12%,4)—30000=10000×3.0373+2000×0。
6355—30000=1644(元)计算结果表明,该项目净现值为正数,说明方案自身报酬率大于12%,所以该方案可行。
2. 某公司计划开发新产品需购置设备一台,计120000元寿命10年,残值20000元,采用直线计提折旧(平均年限法折旧),需垫与营运资金60000元, 生产该产品每年获销售收入70000元,每年付现成本40000元,资金成本10%, 税率33%,试用净现值法对该项目的可行情况做出评价。
解:该设备每年折旧额=(120000-20000)/10=10000(元)净利=(70000-40000-10000)*(1—33%)=13400(元)营业现金净流量(NCF)=13400+10000=23400(元)净现值(NPV)=[23400*(P/A 10% 9)+(23400+20000+60000)*(P/F 10%10)]—180000 = [23400*5。
第二章1.编制资产负债表企鹅冰球(Penguin Pucks)公司的流动资产为5 000美元,固定资产净值为23800美元,流动负债为4 300美元,长期债务为13 000美元。
该企业股东权益的价值是多少?净营运资本是多少?企业股东权益=总资产-总负债5000+23800-4300-13000=11500(美元)净营运资本=流动资产-流动负债5000-4300=700(美元)14. 计算总的现金流量Bedrock Gravel 公司2009年的利润表列示了以下信息:销售收入= 196000美元;成本= 104 000美元;其他费用= 6800美元;折旧费= 9100美元;利息费用= 14 800美元;税= 21 455美元;股利= 10400美元。
此外,你还被告知该企业2009年发售5700美元的新权益,并赎回了7 300美元现存的长期债务。
a. 2009年的经营现金流量是多少?OCF=息税前利润+折旧-税=76100+9100-21455=63745(美元)b. 2009年流向债权人的现金流量是多少?流向债权人的现金流=利息支出-新借款净额14800-(-7300)=22100c. 2009年流向股东的现金流量是多少?流向股东的现金流量=派发的股利-新筹集的净权益10400-5700=4700d. 如果该年固定资产净值增加27 000美元,新增的NWC 是多少?来自资产的现金流量=流向债权人的现金流量+流向股东的现金流22100+4700=26800净资本性支出=期末固定资产净值-期初固定资产净值+折旧2700+9100=36100∆NWC=经营现金流量-净资本性支出-来自资产的现金流量=63745-36100-26800=845第四章5. EFN Summer Tyme公司最近年度的财务报表如下所示:(单位:美元)资产、成本和流动负债与销售收入成比例。
长期债务和权益则不。
公司保持40% 的固定的股利支付率。
同本行业的其他企业一样,预计下一年度的销售收入增长率正好为15%。
所需的外部筹资是多少?预计利润表 预计资产负债表销售收入 成本 应税所得额 所得税 净利润 4830 3795 1035 351.9 683.1 流动资产 4140 固定资产 9085 总计 13225流动负债 2415 长期负债 3650 权益 6159.86 总计 12224.86其中,预计留存收益增加额=683.1×(1-40%)=409.86美元权益=5750+409.86=6159.86美元所需的外部筹资为132225-12224.86=1000.1415. 可持续增长率 假设下列比率是稳定的,可持续增长率是多少?总资产周转率= 2.50利润率= 7.8%权益乘数= 1.80股利支付率= 60%ROE=利润率×总资产周转率×权益乘数= 7.8%×2.50×1.80=0.351留存收益率 b=1-股利支付率=1-60%=40%可持续增长率=b ROE b ROE ⨯⨯-1=%40351.0-1%40351.0⨯⨯=16.33% 第六章1. 现值和多期现金流量 Conoly 公司有一项投资的现金流量如下表所示。
如果贴现率是10%,这些现金流量的现值是多少?如果贴现率是18%呢?24% 呢?① r 1=10%4433221)(1)(1)(11r C r C r C r C PV +++++++==432%)10(11075%)10(11130%)10(11040%101950+++++++=3306. 37 ② r 2=18%时 =PV③ r 3=24%时 =PV20. 计算贷款付款额 你想要买一辆56850美元的新双人跑车,经销商的融资部为你提供一个为期60个月、8.2%APR 的贷款,用来购买这辆车。
你每月必须付多少钱?这笔贷款的实际年利率是多少?① 每月利率=0.68%128.2%12==APR ⎥⎥⎥⎥⎦⎤⎢⎢⎢⎢⎣⎡+⨯=0.68%0.68%)(11-15685060C 所以 C=1157.07美元② 1-)(1m mAPR EAR += 1-)12%2.8(112+==8.51%58. 计算年金值 你在考虑购买一辆新车,你既可以租这辆车,也可能用一笔3年期贷款购买它。
你想买的这辆车价值32000美元。
经纪商有一项特别的租赁安排,你今天付99美元,并在接下来的3年中每个月支付450美元。
如果你购买这辆车,你将要在接下来的3年中以7% 的APR 按月还款。
你相信你能在3年后以23000美元的价格把这辆车卖出去。
你是应该购买这辆车,还是应该租赁?要想使购买和租赁没有什么区别,你在3年后转卖这辆车的价格应该是多少?① %583.012%712===APR r 租赁现值()14672.91145099361≈++=∑=t t r (美元) 购买现值()13345.18123000-320036≈+=r (美元) 因为购买现值<租赁现值 , 所以应选购买② 当购买与租赁无差别时: 32000-14672.91=17327.09(美元)17327.09(1+r)36=21363.01(美元)69. 计算“气球款” 你刚刚安排了一笔750000美元的抵押贷款,作为购置一块土地的资金。
这个抵押贷款的利率是8.1%APR ,要求在今后的30年中逐月付款。
然而,8年后有一笔气球款,意味着到时必须还清所有贷款。
这笔气球款有多大?每月利率=APR/12=8.1%/12=0.675%每月付款额C:()⎥⎥⎥⎥⎦⎤⎢⎢⎢⎢⎣⎡+⨯=⨯0.675%0.675%11-175001230C 所以C=5555.64(美元) 又因为30-8=22年所以,贷款余额=()⎥⎥⎥⎥⎦⎤⎢⎢⎢⎢⎣⎡+⨯⨯0.675%0.675%11-15555.611222=683700.55(美元)第七章31. 债券估价 The Mckeegan 公司有两种不同债券流通在外。
M 债券的面值为20 000美元,20年后到期,前6年不付利息,接下来的8年每半年付1 100美元,最后6年则每半年付1400美元。
N 债券的面值也是20000美元,20年后到期,但是,它在债券存在期间内都不付利息。
如果这两种债券的必要报酬率都是7% ,每半年复利一次,那么M 债券现在的价格是多少?N 债券呢?M 债券:每半年的必要报酬率=7% / 2=3.5%()()()19018.7812000011400111004040292813≈+++++=∑∑=r r r P t t t M N 债券:()5051.443.5%12000040≈+=N P (美元) 第八章1. 股票价值 Jackson-Timberlake Wardrobe 公司刚派发每股1.95美元的股利。
预期股利将以每年6% 的比率无限期地稳定增长,如果投资者对Jackson-Timberlake Wardrobe 公司股票所要求的报酬率为11%,股票的当前价格是多少?3年后的价格是多少?15年后呢?① 34.41%6-%11%6195.1-100=+⨯=+⨯=g R g D P ② ()()()24.49%6-1%16%195.1-g 1--g 1440433=+=+==+=g R D g R D g R D P (美元) ③ ()()07.99%6-1%16%195.1-g 1-161601615=+=+==g R D g R D P (美元)第九章12. NPV 与IRR Mahjong 公司有下列两个互斥项目: (金额单位:美元)a. 这两个项目的IRR 分别是多少?如果你采用IRR 法则,公司应该接受哪一个项目?这样的决定一定正确吗?IRR 就是NPV 等于0时的贴现率A 公司: 4131211)(19400)(112400)1(179001230004300r r r r +++++++= 所以1r =20.44 B 公司: 4232222)(126000)(102400)1(13800170004300r r r r +++++++=所以2r =8.84% 如用IRR 法则,,公司应接受项目A ,但不一定正确.b. 如果必要报酬率是11%,这两个项目的NPV 分别是多少?如果你采用NPV 法则,应该接受哪个项目?A 公司现值: 43211%)(1940011%)(11240011%)1(1790011%123000+++++++ =20720.721+14528.042+9066.77+6192.07=50507.60(美元)NPV 1=50507.60-43000=7507.60(美元)B 公司NPV 2= 9182.294300-11%)(12600011%)(12400011%)1(1380011%17000432=+++++++(美元) 如用NPV 法则,公司应该接受项目Bc. 贴现率在什么范围之内,你会选择项目A ?在什么范围之内,你会选择项目B ?贴现率在什么范围之下,这两个项目对你而言没有区别?当A,B 公司的NPV 相等时4300-)(126000)(124000)1(13800170004300-)(19400)(112400)1(17900123000432432r r r r r r r r +++++++=+++++++ 得r=15.30%当贴现率大于15.30%时,选项目A;当贴现率小雨15.30%时,选项目B;当贴现率为15.30%,两个项目没有差别.18. NPV 与贴现率 一项投资的安装成本为684 680美元。
该投资在4年寿命周期内的现金流量依次为263279美元、 294060美元、227604美元和174356美元。
如果贴现率是0 ,NPV 是多少?如果贴现率是无穷大,NPV 是多少?贴现率是多少时,NPV 正好等于0 ?请根据这3个点画出净现值曲线。
① 当贴现率为0,则现值=95929911743561227604129406012623279432=+++(美元) NPV=959299-684680=274619(美元)② 当贴现率无穷大时,则现值无穷小,接近于0NPV=0-684680=-684680③ 当NPV 为0时,现值=成本=684680设贴现率为x,684680)(11743596)(1227604)1(2940601263279432=+++++++x x x x 得x=16.3%④图略24. 比较互斥项目 Vandalay 实业公司正在考虑购买一台新机器来生产乳胶。
机器A 需要花费2 900 000美元,可以使用6年。
变动成本为销售收入的35% ,每年的固定成本为170 000美元。