营利性和非营利性医疗机构的税收优惠政策
- 格式:doc
- 大小:12.52 KB
- 文档页数:5
非营利性医疗机构税收政策引言随着社会的进步和人民生活质量的提高,医疗服务的需求日益增长。
为满足人民的医疗需求,非营利性医疗机构在社会中扮演着重要角色。
不同于营利性医疗机构,非营利性医疗机构以提供无偿医疗服务或以社会福利为目的运行。
在税收政策方面,非营利性医疗机构享受一定的优惠和特殊待遇,本文将对非营利性医疗机构税收政策进行详细介绍。
1. 非营利性医疗机构的定义非营利性医疗机构是指为提供医疗服务,并以社会目标、公益宗旨为主的机构。
其主要特点有:•平衡收支:非营利性医疗机构主要通过社会捐赠、政府补助等非商业性资金支持的形式运行,收益主要用于投入医疗服务的改善与发展。
•公开透明:非营利性医疗机构对于其财务状况、治理结构等信息要向社会公开,以增强透明度和公信力。
•无偿服务:非营利性医疗机构提供免费或低收费的医疗服务,关注弱势群体和公益事业。
2. 非营利性医疗机构的税收政策非营利性医疗机构与营利性医疗机构在税收政策上有所不同,主要体现在以下几个方面:2.1 免税政策非营利性医疗机构在一定条件下可以享受税收免征的政策,如免征企业所得税、增值税等。
具体免税政策包括:•企业所得税免税:非营利性医疗机构的非营利性经营收入可以免征企业所得税。
但需要满足一定条件,如纳税人的收入主要来源是非营利性医疗服务,且利润主要用于实现社会福利目标。
•增值税免税:非营利性医疗机构提供的医疗服务可以免征增值税。
但需要满足一定条件,如纳税人的收入主要来源是非营利性医疗服务,且纳税人不享受增值税进项税额抵扣等特殊政策。
2.2 免征印花税和土地使用税除了免税政策外,非营利性医疗机构还可以享受免征印花税和土地使用税的待遇。
•印花税免征:非营利性医疗机构在开展捐赠活动时,可以免征印花税。
这样可以鼓励社会各界积极参与公益事业,并减轻企业的负担。
•土地使用税免征:非营利性医疗机构在用于医疗服务的土地上不需要缴纳土地使用税。
这有利于降低非营利性医疗机构的运营成本,提高其服务能力。
一、营利性和非营利性医疗机构的定义《城镇医疗机构分类登记暂行条例》第六条规定:营利性医疗机构服务所得的收益,可用于投资者经济回报的医疗机构。
它根据市场需求自主确定医疗服务项目并报医疗卫生行政部门批准,参照执行企业财务、会计制度和有关政策,它依法自主经营,医疗服务价格放开,实行市场调节价,根据实际服务成本和市场需求情况,自主制订价格。
非营利性医疗机构指为公共利益服务而设立和运营的医疗机构,不以营利为目的,收入用于弥补医疗服务成本,实际经营中的结余只能用于自身的发展,改善医疗条件,引进先进技术,开展新的医疗服务项目。
二、营利性与非营利性医疗机构的区别1、经营目标不同.营利性医疗机构运行的目标是追求利润最大化;非营利性医疗机构运行目标是为特定社会目标,不以赚钱为目的。
2、分配方式不同。
营利性医疗机构盈利后,投资者对税后利润可以分红,非营利性医疗机构不以赚钱为目的,但为了扩大医疗规模,也可适当盈利,但这种盈利只能用于自身发展,不能分红。
3、处置财产方式不同。
营利性医疗机构经营不善而终止服务,投资者个人可以自行处置其剩余财产;而非营利性医疗机构终止服务后,其剩余财产只能由社会管理部门或其他非营利性医疗机构处置。
4、收支结束的用途不同.营利性医疗机构的收支结余是用于投资者回报。
非营利性医疗机构的收支、结余不能用于投资者回报,也不能为其职工变相分配,所有利润和盈余只能投入到机构的再发展中,用于购买设备,引进技术,开展新的服务项目或向公民提供低成本的医疗卫生服务。
5、是否享受财产补贴。
政府办的县及县以上非营利性医疗机构,以定向补助为主,由同级财政安排。
营利性医疗机构没有任何财政补助.6、价格标准不同.营利性医疗机构提供的医疗服务实行市场调节价,医疗机构根据实际服务成本或市场供求情况自主制订价格,非营利性医疗机构提供的医疗服务实行政府指导价,医疗机构按照主管部门制订的基准价,并在其浮动范围内,确定其本单位实际医疗服务价格。
营利性和非营利性医疗机构的税收优惠政策This manuscript was revised on November 28, 2020一、对非营利性医疗机构的税收优惠政策《财政部国家税务总局关于医疗卫生机构有关税收政策的通知》(财税〔2000〕42号)第一条“关于非营利性医疗机构的税收政策”规定:“(1)对非营利性医疗机构按照国家规定的价格取得的医疗服务收入,免征各项税收。
不按照国家规定价格取得的医疗服务收入不得享受这项政策。
医疗服务是指医疗服务机构对患者进行检查、诊断、治疗、康复和提供预防保健、接生、计划生育方面的服务,以及与这些服务有关的提供药品、医用材料器具、救护车、病房住宿和伙食的业务(下同)。
(2)对非营利性医疗机构从事非医疗服务取得的收入,如租赁收入、财产转让收入、培训收入、对外投资收入等应按规定征收各项税收。
非营利性医疗机构将取得的非医疗服务收入,直接用于改善医疗卫生服务条件的部分,经税务部门审核批准可抵扣其应纳税所得额,就其余额征收企业所得税。
(3)对非营利性医疗机构自产自用的制剂,免征增值税。
(4)非营利性医疗机构的药房分离为独立的药品零售企业,应按规定征收各项税收。
(5)对非营利性医疗机构自用的房产、土地、车船,免征房产税、城镇土地使用税和车船使用税。
”关于“自用”的证明材料: A1有关房屋产权及用途证明材料、收入用途书面说明(必报); B1取得房屋的买卖合同#B2自建房屋的有关报批证明材料(必报); C1购置房屋的发票#C2自建房屋的有关发票补充:(6)需要代扣代缴个人所得税。
(7)各类应税合同、凭证,权利许可证照等应当缴纳印花税。
二、对营利性医疗结构的税收优惠政策根据《财政部、国家税务总局关于医疗卫生机构有关税收政策的通知》(财税[2000]42号)文件第二条关于营利性医疗机构的税收政策的规定:(一)对营利性医疗机构取得的收入,按规定征收各项税收。
但为了支持营利性医疗机构的发展,对营利性医疗机构取得的收入,直接用于改善医疗卫生条件的,自其取得执业登记之日起,3年内给予下列优惠:(1)对其取得的医疗服务收入免征营业税;(2)对其自产自用的制剂免征增值税;(3)对营利性医疗机构自用的房产、土地、车船免征房产税、城镇土地使用税和车船使用税。
非营利性医院财税政策非营利性医疗机构指为社会公众利益服务而设立运营的医疗机构,不以营利为目的,其收入用于弥补医疗服务成本。
以下是店铺整理的非营利性医院财税政策的相关资料,希望对你有帮助!非营利性医院财税政策对社会资本举办非营利性医疗机构,可享受与公立医疗机构同样的税收优惠政策:一是对其按照国家规定价格取得的医疗服务收入,免征各项税收。
二是对其取得的非医疗服务收入直接用于改善医疗卫生服务条件的部分,经税务部门审核批准可抵扣其应纳税所得额,就其余额征收企业所得税。
三是对其自产自用的制剂,免征增值税。
四是对其自用的房产、土地、车船免征房产税、城镇土地使用税和车船使用税。
五是鼓励对社会资本举办的非营利性医疗机构进行捐赠,符合税收法律法规规定的可享受相关税收优惠政策。
非营利性医院财税政策性质区别1、经营目标不同营利性医疗机构运行的目标是追求利润最大化;非营利性医疗机构运行目标是为特定社会目标,不以赚钱为目的。
2、分配方式不同营利性医疗机构盈利后,投资者对税后利润可以分红,非营利性医疗机构不以赚钱为目的,但为了扩大医疗规模,也可适当盈利,但这种盈利只能用于自身发展,不能分红。
3、处置财产方式不同营利性医疗机构经营不善而终止服务,投资者个人可以自行处置其剩余财产;而非营利性医疗机构终止服务后,其剩余财产只能由社会管理部门或其他非营利性医疗机构处置。
4、收支结余的用途不同营利性医疗机构的收支结余是用于投资者回报。
非营利性医疗机构的收支、结余不能用于投资者回报,也不能为其职工变相分配,所有利润和盈余只能投入到机构的再发展中,用于购买设备,引进技术,开展新的服务项目或向公民提供低成本的医疗卫生服务。
5、是否享受财产补贴政府办的县及县以上非营利性医疗机构,以定向补助为主,由同级财政安排。
营利性医疗机构没有任何财政补助。
6、价格标准不同营利性医疗机构提供的医疗服务实行市场调节价,医疗机构根据实际服务成本或市场供求情况自主制订价格.,非营利性医疗机构提供的医疗服务实行政府指导价,医疗机构按照主管部门制订的基准价,并在其浮动范围内,确定其本单位实际医疗服务价格。
谈非营利性医疗机构税收政策什么是非营利性医疗机构?非营利性医疗机构是指为了促进医疗卫生事业的发展和人民群众的福利而成立的机构。
其主要的宗旨是服务社会,为群众提供公益性的医疗服务,而非以盈利为目的。
非营利性医疗机构在我国医疗行业中有着重要的地位,是医疗卫生事业中不可或缺的一部分。
政府对于非营利性医疗机构的支持和鼓励,同时也对其的税收政策做出了一定的规定。
非营利性医疗机构的税收政策非营利性医疗机构按照国家有关税收政策的规定,享有税收优惠政策。
具体来说,主要有以下几个方面。
1. 免征某些税费根据《中华人民共和国非营利组织税收优惠政策》,非营利性医疗机构可以享受以下税费的免征:•城市维护建设税和教育费附加•土地增值税•个人所得税•企业所得税•个体工商户所得税2. 部分税费减半征收非营利性医疗机构还可以享受据《财政部国家税务总局关于京外特殊性人员和非营利性医疗卫生机构附加应税消费品税政策问题执行意见》一文提出的部分税费减半征收政策。
2015年4月,国家税务总局和财政部发布通知,对于一些特殊的非营利性机构,实行部分税费减半征收政策。
具体而言,卫生机构在纳税时,除了应缴纳增值税等税费外,还要缴纳应税消费品税。
但是,非营利性医疗机构在该项税费中可以享受减半或免征的政策。
3. 按照实际情况确定所得额非营利性医疗机构还可以根据实际情况中的客观因素确定所得额。
这些因素可能包括:•组织所提供的服务和商品的性质•服务和商品的质量和比较价格•当地市场提供的服务和商品的数量和水平非营利性医疗机构按照实际情况确定所得额,可以有效提高其效益,推进其稳健发展。
非营利性医疗机构的重要性非营利性医疗机构在医疗行业中发挥着非常重要的作用,具体表现在以下方面。
1. 政府职能的补充和拓展非营利性医疗机构是政府职能的重要补充和拓展。
因为政府鼓励社会力量参与医疗行业的投资和经营,非营利性医疗机构可以填补政府投资不足的缺口,以达到更好地服务和促进医疗卫生事业的目的。
《医疗机构管理条例》第九条单位或者个人设置医疗机构,必须经县级以上地方人民政府卫生行政部门审查批准,并取得设置医疗机构批准书,方可向有关部门办理其他手续。
第十一条单位或者个人设置医疗机构,应当按照以下规定提出设置申请:(一)不设床位或者床位不满100的医疗机构,向所在地的县级人民政府卫生行政部门申请;(二)床位在100以上的医疗机构和专科医院按照省级人民政府卫生行政部门的规定申请。
第十二条县级以上地方人民政府卫生行政部门应当自受理设置申请之日起30日,作出批准或者不批准的书面答复;批准设置的,发给设置医疗机构批准书。
关于进一步鼓励和引导社会资本举办医疗机构的意见(摘录)一、放宽社会资本举办医疗机构的准入围(一)鼓励和支持社会资本举办各类医疗机构。
社会资本可按照经营目的,自主申办营利性或非营利性医疗机构。
卫生、民政、工商、税务等相关部门要依法登记,分类管理。
鼓励社会资本举办非营利性医疗机构,支持举办营利性医疗机构。
鼓励有资质人员依法开办个体诊所。
(五)允许境外资本举办医疗机构。
进一步扩大医疗机构对外开放,将境外资本举办医疗机构调整为允许类外商投资项目。
允许境外医疗机构、企业和其他经济组织在我国境与我国的医疗机构、企业和其他经济组织以合资或合作形式设立医疗机构,逐步取消对境外资本的股权比例限制。
对具备条件的境外资本在我国境设立独资医疗机构进行试点,逐步放开。
境外资本既可举办营利性医疗机构,也可以举办非营利性医疗机构。
鼓励境外资本在我国中西部地区举办医疗机构。
二、进一步改善社会资本举办医疗机构的执业环境(七)落实非公立医疗机构税收和价格政策。
社会资本举办的非营利性医疗机构按国家规定享受税收优惠政策,用电、用水、用气、用热与公立医疗机构同价,提供的医疗服务和药品要执行政府规定的相关价格政策。
营利性医疗机构按国家规定缴纳企业所得税,提供的医疗服务实行自主定价,免征营业税。
(十三)鼓励对社会资本举办的非营利性医疗机构进行捐赠。
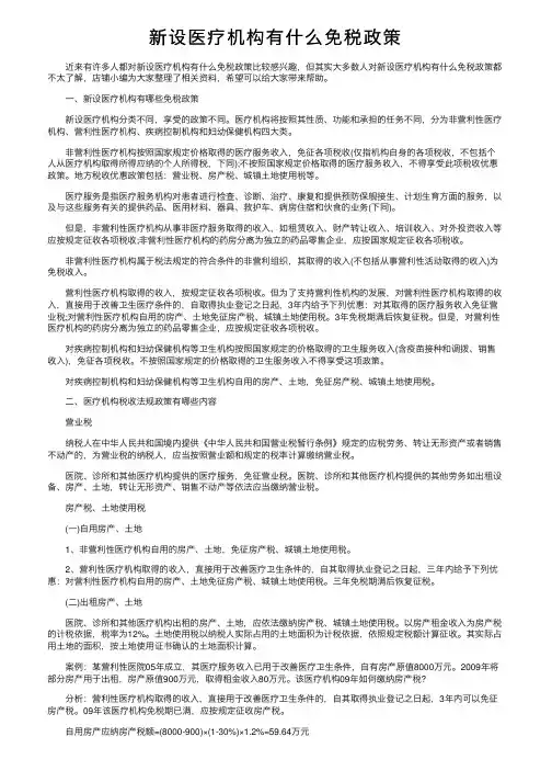
新设医疗机构有什么免税政策近来有许多⼈都对新设医疗机构有什么免税政策⽐较感兴趣,但其实⼤多数⼈对新设医疗机构有什么免税政策都不太了解,店铺⼩编为⼤家整理了相关资料,希望可以给⼤家带来帮助。
⼀、新设医疗机构有哪些免税政策新设医疗机构分类不同,享受的政策不同。
医疗机构将按照其性质、功能和承担的任务不同,分为⾮营利性医疗机构、营利性医疗机构、疾病控制机构和妇幼保健机构四⼤类。
⾮营利性医疗机构按照国家规定价格取得的医疗服务收⼊,免征各项税收(仅指机构⾃⾝的各项税收,不包括个⼈从医疗机构取得所得应纳的个⼈所得税,下同);不按照国家规定价格取得的医疗服务收⼊,不得享受此项税收优惠政策。
地⽅税收优惠政策包括:营业税、房产税、城镇⼟地使⽤税等。
医疗服务是指医疗服务机构对患者进⾏检查、诊断、治疗、康复和提供预防保舰接⽣、计划⽣育⽅⾯的服务,以及与这些服务有关的提供药品、医⽤材料、器具、救护车、病房住宿和伙⾷的业务(下同)。
但是,⾮营利性医疗机构从事⾮医疗服务取得的收⼊,如租赁收⼊、财产转让收⼊、培训收⼊、对外投资收⼊等应按规定征收各项税收;⾮营利性医疗机构的药房分离为独⽴的药品零售企业,应按国家规定征收各项税收。
⾮营利性医疗机构属于税法规定的符合条件的⾮营利组织,其取得的收⼊(不包括从事营利性活动取得的收⼊)为免税收⼊。
营利性医疗机构取得的收⼊,按规定征收各项税收。
但为了⽀持营利性机构的发展,对营利性医疗机构取得的收⼊,直接⽤于改善卫⽣医疗条件的,⾃取得执业登记之⽇起,3年内给予下列优惠:对其取得的医疗服务收⼊免征营业税;对营利性医疗机构⾃⽤的房产、⼟地免征房产税、城镇⼟地使⽤税。
3年免税期满后恢复征税。
但是,对营利性医疗机构的药房分离为独⽴的药品零售企业,应按规定征收各项税收。
对疾病控制机构和妇幼保健机构等卫⽣机构按照国家规定的价格取得的卫⽣服务收⼊(含疫苗接种和调拨、销售收⼊),免征各项税收。
不按照国家规定的价格取得的卫⽣服务收⼊不得享受这项政策。
营利性医疗卫生机构税收优惠政策如何掌握营利性医疗卫生机构是指以经营和盈利为目的的医疗机构,其在提供医疗服务的同时也追求经济利益和发展。
为了促进医疗卫生事业的发展,政府对营利性医疗卫生机构给予了一定的税收优惠政策。
掌握这些政策,对于医疗机构的经营者来说具有重要的意义,可有效减轻负担,提高经营效益。
在本文中,我们将探讨营利性医疗卫生机构税收优惠政策的相关内容以及如何有效掌握这些政策。
首先,营利性医疗卫生机构税收优惠政策主要包括两个方面:所得税优惠和增值税优惠。
在所得税方面,根据国家相关法律法规,符合条件的营利性医疗卫生机构可以享受企业所得税的优惠政策,包括减免税和税收优惠。
具体来说,医疗机构可以根据其所得情况,选择适用合适的纳税方式,比如选择按照征收实际利润的比例缴纳企业所得税或者享受减按收入总额计算税款的优惠政策。
此外,对于一些符合条件的非营利性医疗卫生机构,政府还给予了特殊的税收优惠政策。
这些机构可以享受免征企业所得税或者按照特定税率征税的优惠政策,以鼓励更多医疗卫生机构投身于公益事业。
这种优惠政策的实施有助于提高医疗卫生事业的质量和水平。
其次,营利性医疗卫生机构还可以享受增值税的税收优惠政策。
根据国家税收政策,医疗卫生机构提供的一些医疗服务可以按免税或者减按一定比例征收增值税。
这些优惠政策的实施,既可以鼓励医疗机构提供更多的医疗服务,又可以降低医疗费用,提高公众的就医满意度。
如何掌握这些税收优惠政策呢?首先,医疗机构的经营者需要关注国家税务部门相关政策的发布和更新。
政府在税收方面一直有不断更新和调整的情况,经营者应及时了解最新政策动态,以便及时调整经营策略和想法。
其次,经营者可以寻求专业税务咨询师的帮助,咨询师可以根据机构的具体情况和需求,给出最适合的税收优惠政策建议和方案。
这对于经营者来说,不仅可以有效避免犯税务违法行为,还可以提供合法合规的便利。
此外,医疗机构的经营者还可通过学习相关税收政策和规定,提高自身对税收优惠政策的理解和应用能力,以更好地运用这些政策来实现经营目标。
财政部国家税务总局关于医疗卫生机构有关税收政策的通知财税[2000]42号颁布时间:2000-07-10 00:00发文单位:财政部国家税务总局各省、自治区、直辖市、计划单列市财政厅(局)、国家税务局、地方税务局:(中华会计网校编辑注:根据财税[2009]61号文件规定,有关营业税政策的规定失效。
)为了贯彻落实《国务院办公厅转发国务院体改办等部门关于城镇医药卫生体制改革指导意见的通知》(国办发[2000]16号),促进我国医疗卫生事业的发展,经国务院批准,现将医疗卫生机构有关税收政策通知如下:一、关于非营利性医疗机构的税收政策。
(一)对非营利性医疗机构按照国家规定的价格取得的医疗服务收入,免征各项税收。
不按照国家规定价格取得的医疗服务收入不得享受这项政策。
医疗服务是指医疗服务机构对患者进行检查、诊断、治疗、康复和提供预防保健、接生、计划生育方面的服务,以及与这些服务有关的提供药品、医用材料器具、救护车、病房住宿和伙食的业务(下同)。
(二)对非营利性医疗机构从事非医疗服务取得的收入,如租赁收入、财产转让收入、培训收入、对外投资收入等应按规定征收各项税收。
非营利性医疗机构将取得的非医疗服务收入,直接用于改善医疗卫生服务条件的部分,经税务部门审核批准可抵扣其应纳税所得额,就其余额征收企业所得税。
(三)对非营利性医疗机构自产自用的制剂,免征增值税。
(四)非营利性医疗机构的药房分离为独立的药品零售企业,应按规定征收各项税收。
(五)对非营利性医疗机构自用的房产、土地、车船,免征房产税,城镇土地使用税和车船使用税。
二、关于营利性医疗机构的税收政策。
(一)对营利性医疗机构取得的收入,按规定征收各项税收。
但为了支持营利性医疗机构的发展,对营利性医疗机构取得的收入,直接用于改善医疗卫生条件的,自其取得执业登记之日起,3年内给予下列优惠:对其取得的医疗服务收入免征营业税;对其自产自用的制剂免征增值税;对营利性医疗机构自用的房产、土地、车船免征房产税、城镇土地使用税和车船使用税。
财政部国家税务总局关于医疗卫生机构有关税收政策的通知[条款失效]财税[2000]42号2000-07-10 注:根据《财政部、国家税务总局关于公布若干废止和失效的营业税规范性文件的通知》(财税[2009]61号),本文有关营业税规定自2009.01.01日起停止执行。
各省、自治区、直辖市、计划单列市财政厅(局)、国家税务局、地方税务局:为了贯彻落实《国务院办公厅转发国务院体改办关于城镇医疗卫生体制改革指导意见的通知》(国办发[2000]16号),促进我国医疗卫生事业的发展,经国务院批准,现将医疗卫生机构有关税收政策通知如下:一、关于非营利性医疗机构的税收政策(一)对非营利性医疗机构按照国家规定的价格取得的医疗服务收入,免征各项税收。
不按照国家规定价格取得的医疗服务收入不得享受这项政策。
医疗服务是指医疗服务机构对患者进行检查、诊断、治疗、康复和提供预防保健、接生、计划生育方面的服务,以及与这些服务有关的提供药品、医用材料器具、救护车、病房住宿和伙食的业务(下同)。
(二)对非营利性医疗机构从事非医疗服务取得的收入,如租赁收入、财产转让收入、培训收入、对外投资收入等应按规定征收各项税收。
非营利性医疗机构将取得的非医疗服务收入,直接用于改善医疗卫生服务条件的部分,经税务部门审核批准可抵扣其应纳税所得额,就其余额征收企业所得税。
(三)对非营利性医疗机构自产自用的制剂,免征增值税。
(四)非营利性医疗机构的药房分离为独立的药品零售企业,应按规定征收各项税收。
(五)对非营利性医疗机构自用的房产、土地、车船,免征房产税、城镇土地使用税和车船使用税。
二、关于营利性医疗机构的税收政策(一)对营利性医疗机构取得的收入,按规定征收各项税收。
但为了支持营利性医疗机构的发展,对营利性医疗机构取得的收入,直接用于改善医疗卫生条件的,自其取得执业登记之日起,3年内给予下列优惠:对其取得的医疗服务收入免征营业税;对其自产自用的制剂免征增值税;对营利性医疗机构自用的房产、土地、车船免征房产税、城镇土地使用税和车船使用税。
营利性和非营利性医疗机构的税收优惠政策一、对非营利性医疗机构的税收优惠政策《财政部国家税务总局关于医疗卫生机构有关税收政策的通知》(财税〔2000〕42号)第一条“关于非营利性医疗机构的税收政策”规定:“(1)对非营利性医疗机构按照国家规定的价格取得的医疗服务收入,免征各项税收。
不按照国家规定价格取得的医疗服务收入不得享受这项政策。
医疗服务是指医疗服务机构对患者进行检查、诊断、治疗、康复和提供预防保健、接生、计划生育方面的服务,以及与这些服务有关的提供药品、医用材料器具、救护车、病房住宿和伙食的业务(下同)。
(2)对非营利性医疗机构从事非医疗服务取得的收入,如租赁收入、财产转让收入、培训收入、对外投资收入等应按规定征收各项税收。
非营利性医疗机构将取得的非医疗服务收入,直接用于改善医疗卫生服务条件的部分,经税务部门审核批准可抵扣其应纳税所得额,就其余额征收企业所得税。
(3)对非营利性医疗机构自产自用的制剂,免征增值税。
(4)非营利性医疗机构的药房分离为独立的药品零售企业,应按规定征收各项税收。
(5)对非营利性医疗机构自用的房产、土地、车船,免征房产税、城镇土地使用税和车船使用税。
”关于“自用”的证明材料: A1有关房屋产权及用途证明材料、收入用途书面说明(必报); B1取得房屋的买卖合同#B2自建房屋的有关报批证明材料(必报); C1购置房屋的发票#C2自建房屋的有关发票补充:(6)需要代扣代缴个人所得税。
(7)各类应税合同、凭证,权利许可证照等应当缴纳印花税。
二、对营利性医疗结构的税收优惠政策根据《财政部、国家税务总局关于医疗卫生机构有关税收政策的通知》(财税[2000]42号)文件第二条关于营利性医疗机构的税收政策的规定:(一)对营利性医疗机构取得的收入,按规定征收各项税收。
但为了支持营利性医疗机构的发展,对营利性医疗机构取得的收入,直接用于改善医疗卫生条件的,自其取得执业登记之日起,3年内给予下列优惠:(1)对其取得的医疗服务收入免征营业税;(2)对其自产自用的制剂免征增值税;(3)对营利性医疗机构自用的房产、土地、车船免征房产税、城镇土地使用税和车船使用税。
财政部、国家税务总局关于医疗卫生机构有关税收政策的通知文章属性•【制定机关】财政部,国家税务总局•【公布日期】2000.07.10•【文号】财税[2000]42号•【施行日期】2000.07.10•【效力等级】部门规范性文件•【时效性】部分失效•【主题分类】税收征管正文*注:本篇法规中的有关营业税规定已被《财政部、国家税务总局关于公布若干废止和失效的营业税规范性文件的通知》(发布日期:2009年5月18日实施日期:2009年1月1日)宣布失效或废止财政部、国家税务总局关于医疗卫生机构有关税收政策的通知(财税[2000]42号)各省、自治区、直辖市、计划单列市财政厅(局)、国家税务局、地方税务局:了贯彻落实《国务院办公厅转发国务院体改办等部门关于城镇医药卫生体制改革指导意见的通知》(国办发[2000]16号),促进我国医疗卫生事业的发展,经国务院批准,现将医疗卫生机构有关税收政策通知如下:一、关于非营利性医疗机构的税收政策(一)对非营利性医疗机构按照国家规定的价格取得的医疗服务收入,免征各项税收。
不按照国家规定价格取得的医疗服务收入不得享受这项政策。
医疗服务是指医疗服务机构对患者进行检查、诊断、治疗、康复和提供预防保健、接生、计划生育方面的服务,以及与这些服务有关的提供药品、医用材料器具、救护车、病房住宿和伙食的业务(下同)。
(二)对非营利性医疗机构从事非医疗服务取得的收入,如租赁收入、财产转让收入、培训收入、对外投资收入等应按规定征收各项税收。
非营利性医疗机构将取得的非医疗服务收入,直接用于改善医疗卫生服务条件的部分,经税务部门审核批准可抵扣其应纳税所得额,就其余额征收企业所得税。
(三)对非营利性医疗机构自产自用的制剂,免征增值税。
(四)非营利性医疗机构的药房分离为独立的药品零售企业,应按规定征收各项税收。
(五)对非营利性医疗机构自用的房产、土地、车船,免征房产税、城镇土地使用税和车船使用税。
二、关于营利性医疗机构的税收政策(一)对营利性医疗机构取得的收入,按规定征收各项税收。
医疗机构税收优惠政策分类医疗机构作为社会公共服务机构,常常享受到税收优惠政策的支持和鼓励,以促进其发展和提供更好的医疗服务。
根据不同的目的和对象,医疗机构的税收优惠政策可以分为以下几个分类:1.免税政策免税政策是指医疗机构在特定条件下可以免除一些税种的缴纳义务。
免税政策常常针对非营利性医疗机构,包括公立医院、慈善医院等。
这些机构通过提供医疗和卫生服务来回报社会,因此可以获得一些税种的免税待遇。
免税政策的具体内容和标准由国家相关法律法规规定。
2.减免政策减免政策是指医疗机构在特定条件下可以减少一些税种的缴纳额度。
减免政策常常面向民营医疗机构和合作制医疗机构,以鼓励和支持其发展。
减免政策的具体内容和标准根据地区和政策的不同而有所差异,可以包括减免营业税、所得税、城市维护建设税等。
3.增值税优惠政策增值税是医疗机构常常需要缴纳的一种税种,而增值税优惠政策是为了支持医疗机构的发展而出台的一种税收政策。
增值税优惠政策常常包括以下几个方面:减免税率、简化办税手续、免征税、退税等。
具体的优惠政策可以根据医疗机构的性质和地区的不同而有所不同。
4.奖励政策奖励政策是指为了激励医疗机构提供优质医疗服务而设立的一种税收政策。
奖励政策可以包括对医疗机构的税前扣除,对医疗机构的奖金和津贴给予税前豁免等。
这些政策旨在提高医疗机构的服务质量和效率,同时也可以提高医疗机构的竞争力和吸引力。
5.投资引导政策投资引导政策是为了吸引更多的资金和资源投入医疗机构的建设和发展而设立的一种税收政策。
投资引导政策可以包括对医疗机构的税收减免、税收优惠等。
这些政策旨在降低投资成本,促进医疗机构的发展,提高医疗服务的供给能力。
医疗机构税收优惠政策的分类虽然不尽相同,但都是为了推动医疗机构的发展和提供更好的医疗服务而设立的。
不同的政策分类可以针对不同的医疗机构和发展需求,提供更加精准和有针对性的支持和鼓励,从而促进医疗机构的健康发展和社会效益的提升。
营利性医疗机构与⾮营利性的有什么区别那么,营利性医疗机构与⾮营利性的有什么区别?主要是是否以营利为⽬的。
营利性医疗机构的经营⽬标是以营利为⽬的,主要是争取利润的最⼤化,因此⼀般情况下营利性医疗机构的医疗措施更加⾼级,同样的医疗费⽤也⽐较⾼,⼤家在选择医疗机构时⼀定要慎重。
下⾯店铺⼩编为您解答。
⼀、营利性医疗机构与⾮营利性的有什么区别1、⾮营利性医疗机构,是指为社会公共利益服务⽽设⽴和运营的医疗机构。
它不以营利为⽬的,收⼊⽤于弥补医疗服务成本,实际运营中的收⽀结余只能⽤于⾃⾝的发展、改善医疗条件、引进先进技术、开展新的医疗服务项⽬等。
2、营利性医疗机构是指医疗服务所得收益可⽤于投资者经济回报的医疗机构。
它根据市场需求⾃主确定医疗服务项⽬并报卫⽣⾏政部门核准,参照执⾏企业财务、会计制度和有关政策。
它依法⾃主经营,医疗服务价格放开,实⾏市场调节价,根据实际服务成本和市场供求情况⾃主制订价格。
⼆、营利性医疗机构税收政策1、对营利性医疗机构取得的收⼊,按规定征收各项税收。
但为了⽀持营利性医疗机构的发展,对营利性医疗机构取得的收⼊,直接⽤于改善医疗卫⽣条件的,⾃其取得执业登记之⽇起,3年内给予下列优惠:对其取得的医疗服务收⼊免征营业税;对其⾃产⾃⽤的制剂免征增值税;对营利性医疗机构⾃⽤的房产、⼟地、车船,免征房产税、城镇⼟地使⽤税和车般使⽤税。
3年免税期满后恢复征税。
2、对营利性医疗机构的药房分离为独⽴的药品零售企业,应按规定征收各项税收。
三、营利性医疗机构与⾮营利性医疗机构的性质区别1、经营⽬标不同营利性医疗机构运⾏的⽬标是追求利润最⼤化;⾮营利性医疗机构运⾏⽬标是为特定社会⽬标,不以赚钱为⽬的。
2、分配⽅式不同营利性医疗机构盈利后,投资者对税后利润可以分红,⾮营利性医疗机构不以赚钱为⽬的,但为了扩⼤医疗规模,也可适当盈利,但这种盈利只能⽤于⾃⾝发展,不能分红。
3、处置财产⽅式不同营利性医疗机构经营不善⽽终⽌服务,投资者个⼈可以⾃⾏处置其剩余财产;⽽⾮营利性医疗机构终⽌服务后,其剩余财产只能由社会管理部门或其他⾮营利性医疗机构处置。
论非营利性医疗机构税收政策前言非营利性医疗机构是指不以盈利为主要目的来进行医疗服务的机构,而以服务社会、保障人民健康为目标。
我国非营利性医疗机构的发展是医疗卫生事业改革的一项重要内容,可以有效地弥补政府医疗资源不足的缺陷,为广大群众提供更为全面、优质的医疗服务。
非营利性医疗机构的税收政策也是非常重要的一个方面,本文将从多个角度分析其税收政策与实际情况。
现状目前,我国对非营利性医疗机构的税收政策主要包括以下几方面:•免征企业所得税和个人所得税•免征城市维护建设税和教育费附加税•免征房产税和土地使用税•半税收费率征收印花税、资源税、环保税这些政策的出台,对于减轻非营利性医疗机构的负担,提高她们的经营效益,保障正常运作起到了重要的作用。
但是,非营利性医疗机构在实际运作过程中还需面对不少困难。
问题核心问题非营利性医疗机构纷繁的免税政策,虽减轻了其财政负担,但也使得这些机构不能享受更多优惠,如不能像营利性医疗机构一样筹集资金,无法扩大规模,提高服务水平,这直接影响到了社会公平生态的建设。
经费问题另外,非营利性医疗机构的经费主要来源于社会捐赠、国家财政拨款和服务收入。
然而,由于医改导致医疗机构之间的竞争加剧,难以通过收费来获得足够的经费。
而且,社会捐赠也存在着程序不公、资金缺乏披露等问题。
这些困难使得非营利性医疗机构的获利能力大幅下降,无法有效地保证服务质量和医疗技术的更新换代。
管理问题由于非营利性医疗机构经营不以盈利为目的,往往存在着一些严重的管理问题。
例如,组织架构不合理、管理体系不完善,出现了“一股势力”、“一肚皮念头”、“一言堂”等问题,导致了医疗服务质量难以达标,也影响了医疗机构的声誉和信誉。
对策完善政策针对非营利性医疗机构所面临的问题,应当进一步完善税收政策。
例如,政府可以加大对这些机构的资金支持,提高对其收费标准的审查力度,鼓励扩大规模,以此来弥补免税所带来的收益减小。
除此之外,应当建立一个科学合理的管理体系,完善组织架构,加强财务监管和公示制度,严禁权力滥用,确保医疗服务水平和诚信形象、公信力的提高,增强公共信任。
⾮营利性的医疗机构有哪些税收优惠
医疗机构,是指依法定程序设⽴的从事疾病诊断、治疗活动的卫⽣机构的总称。
⾮营利性的医疗机构有哪些税收优惠?下⾯,店铺⼩编整理了有关法律知识,供⼤家学习参考。
⾮营利性的医疗机构有哪些税收优惠
⾮营利性医疗机构属于税法规定的符合条件的⾮营利组织,其取得的收⼊(不包括从事营利性活动取得的收⼊)为免税收⼊。
⾮营利性医疗机构和营利性医疗机构需要书⾯向卫⽣⾏政主管部门申明其性质,按《医疗机构管理条例》进⾏设置审批和登记注册,并由接受其登记注册的卫⽣⾏政部门核定,在执业登记中注明“⾮营利性医疗机构”或“营利性医疗机构”。
⾮营利性医疗机构按照国家规定价格取得的医疗服务收⼊,免征各项税收(仅指机构⾃⾝的各项税收,不包括个⼈从医疗机构取得所得应纳的个⼈所得税,下同);不按照国家规定价格取得的医疗服务收⼊,不得享受此项税收优惠政策。
地⽅税收优惠政策包括:营业税、房产税、城镇⼟地使⽤税等。
医疗服务是指医疗服务机构对患者进⾏检查、诊断、治疗、康复和提供预防保舰接⽣、计划⽣育⽅⾯的服务,以及与这些服务有关的提供药品、医⽤材料、器具、救护车、病房住宿和伙⾷的业务(下同)。
但是,⾮营利性医疗机构从事⾮医疗服务取得的收⼊,如租赁收⼊、财产转让收⼊、培训收⼊、对外投资收⼊等应按规定征收各项税收;⾮营利性医疗机构的药房分离为独⽴的药品零售企业,应按国家规定征收各项税收。
如果还有什么疑问,店铺也提供律师在线咨询服务,欢迎您进⾏法律咨询。
正确区分营利性和非营利性医疗机构一、营利性和非营利性医疗机构的定义《城镇医疗机构分类登记暂行条例》第六条规定:营利性医疗机构服务所得的收益,可用于投资者经济回报的医疗机构。
它根据市场需求自主确定医疗服务项目并报医疗卫生行政部门批准,参照执行企业财务、会计制度和有关政策,它依法自主经营,医疗服务价格放开,实行市场调节价,根据实际服务成本和市场需求情况,自主制订价格。
非营利性医疗机构指为公共利益服务而设立和运营的医疗机构,不以营利为目的,收入用于弥补医疗服务成本,实际经营中的结余只能用于自身的发展,改善医疗条件,引进先进技术,开展新的医疗服务项目。
二、营利性与非营利性医疗机构的区别1、经营目标不同营利性医疗机构运行的目标是追求利润最大化;非营利性医疗机构运行目标是为特定社会目标,不以赚钱为目的。
2、分配方式不同营利性医疗机构盈利后,投资者对税后利润可以分红,非营利性医疗机构不以赚钱为目的,但为了扩大医疗规模,也可适当盈利,但这种盈利只能用于自身发展,不能分红。
3、处置财产方式不同营利性医疗机构经营不善而终止服务,投资者个人可以自行处置其剩余财产;而非营利性医疗机构终止服务后,其剩余财产只能由社会管理部门或其他非营利性医疗机构处置。
4、收支结束的用途不同营利性医疗机构的收支结余是用于投资者回报。
非营利性医疗机构的收支、结余不能用于投资者回报,也不能为其职工变相分配,所有利润和盈余只能投入到机构的再发展中,用于购买设备,引进技术,开展新的服务项目或向公民提供低成本的医疗卫生服务。
5、是否享受财产补贴政府办的县及县以上非营利性医疗机构,以定向补助为主,由同级财政安排。
营利性医疗机构没有任何财政补助。
6、价格标准不同营利性医疗机构提供的医疗服务实行市场调节价,医疗机构根据实际服务成本或市场供求情况自主制订价格.,非营利性医疗机构提供的医疗服务实行政府指导价,医疗机构按照主管部门制订的基准价,并在其浮动范围内,确定其本单位实际医疗服务价格。
一、对非营利性医疗机构的税收优惠政策
《财政部国家税务总局关于医疗卫生机构有关税收政策的通知》(财税〔2000〕42号)第一条“关于非营利性医疗机构的税收政策”规定:“
(1)对非营利性医疗机构按照国家规定的价格取得的医疗服务收入,免征各项税收。
不按照国家规定价格取得的医疗服务收入不得享受这项政策。
医疗服务是指医疗服务机构对患者进行检查、诊断、治疗、康复和提供预防保健、接生、计划生育方面的服务,以及与这些服务有关的提供药品、医用材料器具、救护车、病房住宿和伙食的业务(下同)。
(2)对非营利性医疗机构从事非医疗服务取得的收入,如租赁收入、财产转让收入、培训收入、对外投资收入等应按规定征收各项税收。
非营利性医疗机构将取得的非医疗服务收入,直接用于改善医疗卫生服务条件的部分,经税务部门审核批准可抵扣其应纳税所得额,就其余额征收企业所得税。
(3)对非营利性医疗机构自产自用的制剂,免征增值税。
(4)非营利性医疗机构的药房分离为独立的药品零售企业,应按规定征收各项税收。
(5)对非营利性医疗机构自用的房产、土地、车船,免征房产税、城镇土
地使用税和车船使用税。
”关于“自用”的证明材料: A1有关房屋产权及用途证明材料、收入用途书面说明(必报); B1取得房屋的买卖合同#B2自建房屋的有关报批证明材料(必报); C1购置房屋的发票#C2自建房屋的有关发票补充:
(6)需要代扣代缴个人所得税。
(7)各类应税合同、凭证,权利许可证照等应当缴纳印花税。
二、对营利性医疗结构的税收优惠政策
根据《财政部、国家税务总局关于医疗卫生机构有关税收政策的通知》(财税[2000]42号)文件第二条关于营利性
医疗机构的税收政策的规定:
(一)对营利性医疗机构取得的收入,按规定征收各项税收。
但为了支持营利性医疗机构
的发展,对营利性医疗机构取得的收入,直接用于改善医疗卫生条件的,自其取得执业登记之日起,3年内给予下列优惠:
(1)对其取得的医疗服务收入免征营业税;
(2)对其自产自用的制剂免征增值税;
(3)对营利性医疗机构自用的房产、土地、车船免征房产税、城镇土地使用税和车船使用税。
3年免税期满后恢复
征税。
(二)对营利性医疗机构的药房分离为独立的药品零售企业,应按规定征收各项税。
补充:(4)需要缴纳企业所得税;
(5)需要代扣代缴个人所得税;
(6)各类应税合同、凭证,权利许可证照等应当缴纳印花税。