【重庆医科大学】细胞生物学---第十一章-细胞工程
- 格式:ppt
- 大小:4.61 MB
- 文档页数:3
以下是名词解释,王敏老师书上勾的那些主要是英译汉,请大家自己看书。
1.生命大分子(Biological macromolecules):细胞内由若干小的分子亚单位相连组成的具有复杂结构和独特性质的多聚体,能够执行细胞内生命活动的所有功能,主要包括蛋白质、核酸。
2.双亲媒性分子:磷脂酰胆碱分子中含磷酸和胆碱的一端是亲水的,为极性头部;两条几乎平行的是脂肪酸链式疏水的,为非极性尾部,这种一头亲水另一头疏水的分子叫……3.主动转运(active transport):细胞膜利用代谢能驱动物质逆浓度梯度(从低浓度向高浓度)方向的运输,在这种方式的运输中,需要有膜上的特异性载体蛋白参与。
4.简单扩散(simple diffusion)是最简单的一种运输方式,它不需要消耗细胞的代谢能,也不需要专一的膜蛋白分子,重要物质在膜两侧保持一定的浓度差,即可发生这种运输。
5.胞吐作用(exocytosis),也称外排作用,它是一种与胞吞运送物质相反的过程。
细胞内某些物质由膜包围成小泡从细胞内部逐级步移到质膜下方,小泡膜与质膜融合,把物质排到胞外,根据其作用方式不同分为结构性分泌和调节性分泌。
6.胞吞作用(endocytosis)是细胞表面发生内陷,由细胞膜把环境中的大分子和颗粒物质包围成小泡,脱离细胞膜进入细胞的过程。
根据吞入物质的状态、大小及特异程度等不同分为吞噬作用、胞饮作用和受体介导的胞吞作用三种方式。
7.细胞识别(cell recognition):是指细胞间相互的辨认和鉴别,以及对自己和异己物质分子认识的现象,它具有种属、组织、细胞特异性。
多细胞生物有机体中有三种识别系统:抗原-抗体的识别、酶与底物的识别及细胞间的识别。
8.信号转导(signal transduction):细胞外环境中的化学信号分子与靶细胞的受体结合,通过信号转换把细胞外信号转变为细胞能“感知”的信号/第二信使,从而诱发细胞对外界信号作出相应的反应,此过程称信号转导。
细胞工程期末复习(必考)细胞工程:研究真核细胞的核—质关系以及细胞器、细胞质基因转移的技术。
组织工程:研究开发用于修复或改善人体病损组织或器官的结构、功能的生物活性替代物的一门科学。
染色体工程:是按照一定的设计,有计划的消减添加或替换同种或异种染色体从而达到定向改变遗传特性和选育新品种的一种技术。
细胞连接:使细胞间的联系结构。
细胞表面的特化结构或特化区域,是细胞间建立长期组织上联系的结构基础。
涉及细胞外基质蛋白、跨膜蛋白、胞质溶胶蛋白、细胞骨架蛋白等。
细胞全能性:指分化细胞保留着全部的核基因组,具有生物个体成长、发育所需要的全部遗传信息,具有发育成完整个体的潜能。
细胞分化:指细胞在形态、结构和功能上发生差异的过程。
包括时间和空间上的分化。
脱分化:又称去分化,指分化细胞失去特有的结构和功能变为具有未分化细胞特性的过程。
即分化的细胞在适当条件下转变为胚性状态而重新获得分裂能力的过程。
再分化:是指在离体条件下,无序生长的脱分化细胞在适当条件下重新进入有序生长和分化状态的过程。
细胞培养:指从体内组织分离细胞,模拟体内环境,在无菌适当的条件使其生长繁殖的技术。
人工种子:又称合成种子或体细胞种子,指将植物离体培养中产生的胚状体或芽包裹在含有养分和保护功能的人工胚乳和人工种皮中形成的类似种子的颗粒。
植物胚胎培养:指对植物的胚及胚器官进行人工离体无菌培养,使其发育成幼苗的技术。
试管受精:指在无菌条件下离体培养未受精子房或胚珠和花粉萌发产生的花粉管进入胚珠从而完成受精过程。
细胞核移植:一种利用显微操作技术将一种动物的细胞核移入同种或异种动物的去核成熟卵细胞内的技术。
体外受精:指使哺乳动物的精子和卵子在体外人工控制的环境中完成受精过程的技术。
胚胎移植:指将受精卵或发育到一定阶段的胚胎移植到与供体同时发情排卵但为配种的受体母畜输卵管或子宫的技术。
人工受精:指将采集的精子注入人发情处理的母体内完成受精过程。
试管婴儿:指将卵子与精子取出在体外受精,培养发育成早期胚胎,再植回母体子宫内发育出生的婴儿,也就是采用体外受惊联合胚胎移植技术培育的婴儿。
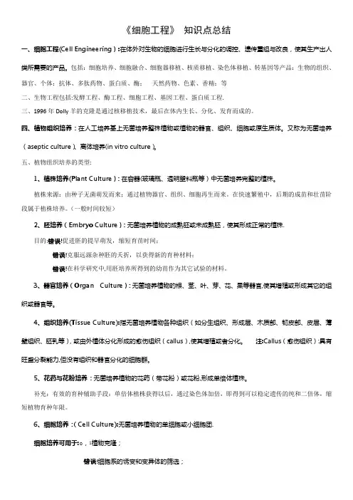
《细胞工程》知识点总结一、细胞工程(Cell Engineering):在体外对生物的细胞进行生长与分化的调控、遗传重组与改良,使其生产出人类所需要的产品。
包括:细胞培养、细胞融合、细胞器移植、核质移植、染色体移植、转基因等产品:生物的组织、器官、个体;抗体、多肽药物、蛋白质、酶;天然药物、色素、香精;等二、生物工程包括:发酵工程、酶工程、细胞工程、基因工程、蛋白质工程.三、1996年Dolly羊的克隆是通过核移植技术,最后在体内生长、分化、发育而成的。
四、植物组织培养:在人工培养基上无菌培养整株植物或植物的器官、组织、细胞或原生质体。
又称为无菌培养(aseptic culture)、离体培养(in vitro culture)。
五、植物组织培养的类型:1、植株培养(Plant Culture):在容器(玻璃瓶、透明塑料瓶等)中无菌培养完整的植株。
植株来源:由种子无菌萌发而来;通过植物器官、组织、细胞再生而来。
在快速繁殖中,后期的成苗和壮苗阶段属于植株培养。
(一般时间较短)2、胚培养(Embryo Culture):无菌培养植物的成熟胚或未成熟胚,使其形成正常的植株.目的:错误!促进胚的提早萌发,缩短育苗时间;错误!克服远源杂种胚的夭折,以获得新的育种材料;错误!在科学研究中,用胚培养所得到的幼苗作为其它试验的材料。
3、器官培养(Organ Culture):无菌培养植物的根、茎、叶、芽、花、果等器官,使其增殖或形成其它的组织或器官等。
4、组织培养(Tissue Culture):指无菌培养植物各种组织(如分生组织、形成层、木质部、韧皮部、皮层、薄壁组织、胚乳等),或由外植体分化形成的愈伤组织(callus),使其增殖或者分化。
注:Callus(愈伤组织):具有旺盛分裂能力,但没有组织和器官分化的细胞群。
5、花药与花粉培养:无菌培养植物的花药(带花粉)或花粉,形成单倍体植株。
补充:有效的育种辅助手段:单倍体植株获得以后,通过染色体加倍,即得到可以稳定遗传的纯和二倍体,缩短植物育种年限。
细胞生物学:以细胞为研究对象,应用近代物理学、化学、实验生物学及分子生物学的技术和方法,从细胞整体水平、亚显微水平和分子水平三个层面来研究细胞的结构及其生命活动规律的科学。
医学细胞生物学:以细胞生物学和分子生物学为基础,研究和探讨人体细胞的结构、功能、发生、发展、成长、衰老、死亡的生命活动规律及其发病机理和防治的科学。
膜内在蛋白:又称膜整合蛋白质或镶嵌蛋白。
占膜蛋白总量的70%-80%,其部分镶嵌于膜中,以非极性氨基酸与脂双层膜脂疏水区共价紧密结合,不易从膜上分离下来,跨膜蛋白也属此列。
膜外在蛋白:他们不直接与脂双层疏水部分直接相连,而通过静电作用、离子键、氢键与脂分子极性头部或膜整合蛋白质分子亲水部分相互作用间接结合。
主要分布在膜的内在表面,为水溶性蛋白质。
细胞外被:存在于细胞表面的覆盖物,富含糖类,也称糖萼。
一般指与质膜相连的糖类物质,是质膜中糖蛋白和糖脂向外延伸的寡糖部分。
脂筏模型:脂筏是指质膜外层富含胆固醇和鞘磷脂,富集而形成有序脂相的微结构域,是一种动态结构。
脂筏像一个蛋白质停泊的平台,其上载有蛋白质,与膜信号转到有密切关系。
①许多蛋白质聚集于脂筏,便于相互作用②脂筏提供蛋白质一个有利于构象变化的环境,形成有效构象。
通道蛋白:由a螺旋构成的介导被动运输的跨膜蛋白,其形成亲水性通道。
具有离子选择性,转运速率高,瞬间。
包括电压门控通道,配体门控通道等。
载体蛋白:细胞膜上的某种与物质运输有关的跨膜蛋白,它通过与特定溶质分子可逆性结合而改变自身构象,使溶质分子穿越细胞膜。
协同运输:一些载体蛋白如离子泵在转运一种溶质分子时,同时或随后伴随转运另一种溶质分子的运输方式。
后者逆浓度梯度运输时其动力不是直接水解ATP,而是借助前者的形成的浓度梯度,以其为动力。
钠钾泵:为嵌在质膜类脂双层上的跨膜蛋白,由α,β两个亚基组成。
具有载体和酶活性。
实际上就是Na+-K+ATP酶。
驱动Na+、K+的对向运输,主动的逆电化梯度把Na+泵出细胞外,把K+摄入细胞内。
细胞工程学第三版知识点总结归纳一、细胞工程概述。
1. 定义。
- 细胞工程是应用细胞生物学和分子生物学的理论和方法,按照人们的设计蓝图,进行在细胞水平上的遗传操作及进行大规模的细胞和组织培养。
2. 研究内容。
- 动植物细胞与组织培养,细胞融合(如植物体细胞杂交、动物细胞融合),细胞核移植,染色体工程,胚胎工程等。
3. 细胞工程的发展历程。
- 起步阶段:20世纪初,植物组织培养技术开始发展,Haberlandt提出细胞全能性概念,为细胞工程奠定了理论基础。
- 发展阶段:20世纪中叶后,植物细胞工程取得了一系列成果,如植物体细胞杂交等。
动物细胞工程也逐渐兴起,包括动物细胞培养技术的不断完善等。
- 现代细胞工程:随着基因工程等现代生物技术的发展,细胞工程与之相结合,在生物制药、动植物品种改良等多方面发挥着越来越重要的作用。
二、植物细胞工程。
1. 植物细胞的全能性。
- 概念:植物的每个细胞都包含着该物种的全部遗传信息,从而具备发育成完整植株的遗传能力。
- 实现全能性的条件:细胞处于离体状态、提供适宜的营养物质(如大量元素、微量元素、有机物等)、植物激素(如生长素和细胞分裂素的比例合适)、适宜的环境条件(温度、光照、pH等)。
2. 植物组织培养。
- 基本过程。
- 外植体选取:通常选择植物的幼嫩组织或器官,如茎尖、根尖、叶片等。
- 消毒:对外植体进行严格的消毒处理,以防止微生物污染。
- 接种:将消毒后的外植体接种到含有营养物质和植物激素的培养基上。
- 脱分化:外植体在适宜条件下形成愈伤组织,愈伤组织细胞的特点是排列疏松、无规则,是一种高度液泡化的薄壁细胞。
- 再分化:愈伤组织在一定条件下重新分化形成根、芽等器官,进而发育成完整植株。
- 培养基的组成。
- 大量元素:包括N、P、K、Ca、Mg、S等,提供植物生长所需的基本营养。
- 微量元素:如Fe、Mn、Zn、Cu、B、Mo、Cl等,虽然需求量少,但对植物生长发育不可或缺。
细胞生物学:以细胞为研究对象,应用近代物理学、化学、实验生物学及分子生物学的技术和方法,从细胞整体水平、亚显微水平和分子水平三个层面来研究细胞的结构及其生命活动规律的科学。
医学细胞生物学:以细胞生物学和分子生物学为基础,研究和探讨人体细胞的结构、功能、发生、发展、成长、衰老、死亡的生命活动规律及其发病机理和防治的科学。
膜内在蛋白:又称膜整合蛋白质或镶嵌蛋白。
占膜蛋白总量的70%-80%,其部分镶嵌于膜中,以非极性氨基酸与脂双层膜脂疏水区共价紧密结合,不易从膜上分离下来,跨膜蛋白也属此列。
膜外在蛋白:他们不直接与脂双层疏水部分直接相连,而通过静电作用、离子键、氢键与脂分子极性头部或膜整合蛋白质分子亲水部分相互作用间接结合。
主要分布在膜的内在表面,为水溶性蛋白质。
细胞外被:存在于细胞表面的覆盖物,富含糖类,也称糖萼。
一般指与质膜相连的糖类物质,是质膜中糖蛋白和糖脂向外延伸的寡糖部分。
脂筏模型:脂筏是指质膜外层富含胆固醇和鞘磷脂,富集而形成有序脂相的微结构域,是一种动态结构。
脂筏像一个蛋白质停泊的平台,其上载有蛋白质,与膜信号转到有密切关系。
①许多蛋白质聚集于脂筏,便于相互作用②脂筏提供蛋白质一个有利于构象变化的环境,形成有效构象。
通道蛋白:由a螺旋构成的介导被动运输的跨膜蛋白,其形成亲水性通道。
具有离子选择性,转运速率高,瞬间。
包括电压门控通道,配体门控通道等。
载体蛋白:细胞膜上的某种与物质运输有关的跨膜蛋白,它通过与特定溶质分子可逆性结合而改变自身构象,使溶质分子穿越细胞膜。
协同运输:一些载体蛋白如离子泵在转运一种溶质分子时,同时或随后伴随转运另一种溶质分子的运输方式。
后者逆浓度梯度运输时其动力不是直接水解ATP,而是借助前者的形成的浓度梯度,以其为动力。
钠钾泵:为嵌在质膜类脂双层上的跨膜蛋白,由α,β两个亚基组成。
具有载体和酶活性。
实际上就是Na+-K+ATP酶。
驱动Na+、K+的对向运输,主动的逆电化梯度把Na+泵出细胞外,把K+摄入细胞内。
细胞生物学概念细胞生物学是研究细胞结构、功能及相互关系的科学。
三个研究层次细胞、亚细胞、分子三个水平膜内在蛋白直接插入细胞膜内,以疏水氨基酸与脂双层膜脂疏水端共价结合,与膜结合紧密,不易从膜上分离下来,又称镶嵌蛋白,跨膜蛋白也属此列。
膜周边蛋白分布于质膜内、外表面,不直接与脂双层疏水部分互相连接,常常通过内在蛋白间接与膜相连,或直接与脂类分子极性头部结合,这种蛋白与膜结合疏松,较易从膜上分离下来,又称外在蛋白。
脂筏在生物膜的脂双分子层的外层,富含胆固醇和鞘磷脂的介于无序液体与晶体之间载着蛋白质的超微结构域细胞外被细胞表面富含糖类的边缘区,由膜糖蛋白、蛋白聚糖和糖脂的侧链向外伸展交织而成。
它对细胞有保护和支持作用,还可形成稳定的微环境,提供细胞各种生命活动的场所,并成为细胞相互识别、粘着、信号接收、通讯联络、免疫应答等的分子基础。
通道蛋白镶嵌在膜上的跨膜蛋白,它可以形成一种充满水溶液的通道,贯穿脂双层之间,当孔开放时,特定的溶质(一般是无机离子)可以经过通道穿越细胞膜。
载体蛋白细胞膜上的某种与物质运输有关的跨膜蛋白,它通过与特定溶质分子结合而改变自身构象,使溶质分子穿越细胞膜。
协同运输一些载体蛋白在转运一种溶质分子时,同时或随后伴随转运另一种溶质分子的运输方式。
钠钾泵同时运输Na+、K+的一种ATP酶。
由A TP功能主动运输。
网格蛋白由3条长的多肽链和3条较短的多肽链构成的三叉辐射型结构,在膜有被小窝和有被小泡表面形成特征性的多角形衣被,此蛋白高度保守,参与受体介导的胞吞作用和细胞内蛋白质的分选运输。
细胞内受体胞外亲脂性信号分子能透过细胞膜,与靶细胞内细胞质或细胞核内的此类受体结合。
膜受体存在于细胞膜上的某种可以选择性识别配体(外来信号),并与之结合而在细胞内产生继发信号,产生相应的细胞效应的物质,多为蛋白质。
配体闸门离子通道闸门的开闭手化学物质(统称配体)调节的离子通道。
当某一配体(如神经递质等化学物质)与通道蛋白的相应部位(受体)结合,则引起通道蛋白的构象变化,导致闸门反应性开放。
exocytosis 胞吐作用residual body残余小体protein sorting 蛋白质分选Telomere 端粒antiport 对向运输Peroxisome 过氧化物酶体ubiquitin 泛素nuclear skeleton 核骨架nuclear lamina 核纤层Actin 肌动蛋白Check point 检查点Respiratory chain 呼吸链Ligand 配体Ion channel 离子通道Simple diffusion 简单扩散Lysosome 溶酶体growth factor 生长因子microsome 微粒体Receptor 受体microbody 微体death domain,DD死亡结构域apoptosis 细胞凋亡cytoskeleton 细胞骨架channel protein 通道蛋白cell cycle 细胞周期Restriction point 限制点Cell recognition 细胞识别Signal peptide 信号肽cyclin 周期蛋白Vesicular transport 小泡运输Liposome 脂质体Carrier protein 载体蛋白lipid raft model 脂筏模型Transmembrane transport 穿膜运输Second messenger 第二信使programmed cell death,PCD 程序性细胞死亡apoptosis body 凋亡小体Maturation promoting factor 促成熟因子kinetochore microtubule 动粒微管Nuclear localization signal,NLS 核定位信号nuclear pore complex 核孔复合体Transmembrane protein 跨膜蛋白membrane protein 膜蛋白Peripheral protein 膜外周蛋白integral protein 膜整合蛋白Endomembrane system 内膜系统karyophilic protein 亲核蛋白Cell surface receptor 细胞表面受体cell aging,cell senescence 细胞衰老Peroxisome 过氧化物酶体1.兼性分子(双亲媒性分子):指一头具有亲水另一头疏水的分子,称为兼性分子或者双亲媒性分子。
重庆医科大学2018年《细胞生物学》考试大纲细胞生物学Ⅰ。
考试性质细胞生物学考试是为高等院校和科研院所招收基础医学、生物学相关专业的硕士研究生而设置具有选拔性质的考试科目,其目的是科学、公平、有效地测试考生是否具有备继续攻读硕士学位所需要的细胞生物学有关学科的基础知识,评价的标准是高等学校医学专业优秀本科毕业生能达到的及格或及格以上水平,以利于各高等院校和科研院所择优选拔,确保硕士研究生的招生质量。
Ⅱ。
考查目标细胞生物学考试范围为医学细胞生物学。
要求考生系统掌握医学细胞生物学的基本理论、基本知识和基本技能,能够运用所学的基本理论、基本知识和基本技能综合分析、判断和解决有关理论问题和实际问题。
Ⅲ。
考试形式和试卷结构一、试卷满分及考试时间本试卷满分为150分,考试时间为180分钟。
二、答题方式答题方式为闭卷、笔试。
三、试卷内容结构细胞生物学基础知识约50%细胞生物学基本实验知识约10%细胞生物学综合分析问题约20%细胞生物学研究进展和动态约20%四、试卷题型结构1.名词解释每小题3分,共10题,共30分2.填空题每空1分,共6小题,共20分3.问答题每小题6分,共10题,共60分4.论述题每小题10分,共4小题,共40分Ⅳ。
参考书翟中和,王喜忠,丁明孝细胞生物学(第4版).北京:高等教育出版社,2011Ⅴ。
考查内容一、绪论二、细胞生物学的主要研究方法三、细胞的起源与进化的概论和过程四、细胞的分子基础的结构和功能五、细胞连接和细胞外基质的结构和功能六、细胞膜及其表面的的结构和功能七、核糖体的结构和功能八、细胞的内膜系统的结构和功能九、线粒体的结构和功能十、细胞骨架的结构和功能十一、细胞核的结构和功能十二、细胞的信号转导的概念、组成及主要途径十三、细胞增殖的概念、类型和细胞周期概念、各时相的特征及调控十四、细胞分化的概念、特征及调控十五、细胞的衰老与死亡概念、特征及主要途径和机制十六、细胞工程的概念及主要内容和进展十七、干细胞的概念、分类及临床应用前景十大、细胞生物学的研究动态和发展趋势文章来源:文彦考研。
Chapter 1 绪论一、名词解释1、细胞(cell):2、细胞生物学(cell biology):3、细胞工程(Cell Engineering ):二、填空题1、1665年,英国学者()首次发现细胞,他看到是死细胞,是植物细胞的()。
2、1674年,荷兰布商()利用自制的高倍显微镜首次发现了活细胞。
3、1839年,德国植物学家()和德国动物学家()提出了细胞学说,即();1858年,德国医生和病理学家魏尔肖( )对细胞学说进行了重要补充并提出:()。
4、非细胞生物包括()和()。
三、选择题1、第一个观察到活细胞有机体的是()。
A Robert HookeB Leeuwen HoekC GrewD Virchow2、细胞学说是由()提出来的。
A Robert Hooke和Leeuwen HoekB Crick和WatsonC Schleiden和SchwannD Sichold和Virchow3、细胞学说中不包括的内容是( )A 细胞是构成一切动植物的基本单位B 个体发育过程就是细胞不断增殖和连续分化的过程C 一切动植物都是有细胞构成的D 细胞的来源只能是细胞四、判断题1、细胞生物学是研究细胞基本结构的科学。
()2、细胞是生命体的结构和生命活动的基本单位。
()3、英国学者Robert Hooke第一次观察到细胞。
()4、细胞学说、进化论、遗传学的基本定律被列为19世纪自然科学的“三大发现”。
()5、罗伯特·胡克观察到的是植物的活细胞()6、不管原核生物还是真核生物,都有两种核酸(DNA和RNA)()五、问答题1、细胞学说(cell theory)的主要内容是什么有何重要意义六、思考题1、如何鉴别太岁是不是生物2、如何理解生物学大师Wilson于1925年提出的“一切生物的关键问题都要到细胞中去寻找答案”这一观点3、恩格斯把细胞学说列为19世纪自然科学的“三大发现”之一。
细胞学说的建立有何重要意义Chapter 2 细胞的统一性与多样性一、名词解释(每小题3分)1、原核细胞(prokaryotic cell):2、真核细胞(eucaryotic cell):3、中膜体(mesosome):4、细胞器(organelle):二、填空题(每空1分)1、最复杂的原核细胞是();最简单的原核细胞是(),它没有细胞壁,DNA 为()状,并()分布在细胞内,没有拟核,惟一的细胞器是(),具感染性,可在培养基上培养。