2020届高考历史一轮复习课时作业:第28讲 宗教改革和启蒙运动(含解析)
- 格式:doc
- 大小:80.50 KB
- 文档页数:10
课时规范练28 宗教改革和启蒙运动一、选择题1.(2020广西贺州一模)1456年,德国谷登堡发明金属活字印刷机,推动《圣经》的大规模印刷,此外“九十五条论纲”也得以大量印刷,迅速传遍德国甚至欧洲,让民众能直接接触到这类文本媒介。
印刷术的进步( )2.德意志宗教改革时期,以路德为代表的市民阶级同以萨克森选侯为代表的世俗贵族阶级结成了反对罗马教廷的同盟。
这一现象出现的根本原因是( )3.(2020山东威海一模)16世纪以前,德意志各地语言迥异,彼此之间难以交流。
但随着路德所译《圣经》的流行,它所用的德语不久就成为整个德意志地区的标准语言。
这表明宗教改革( )4.16世纪的英国,天主教会及其信条遭到变革,传统宗教机构被大量解散,使得延续数个世纪之久的社会调节剂和润滑剂几近消逝,给城市的社会秩序带来比较大的麻烦。
这说明宗教改革( )5.在卢梭看来,人类社会所共有的自由是人性的产物,人性的首要法则是要维护自身的安全与生存,故为了人类社会安全的缘故,人们将一部分权利让渡给另一些人。
这表明卢梭认为( )6.(2020海南普通高中高考调研测试)17—18世纪中期,欧洲许多著名的思想家、文学家、戏剧家等经常出入王宫,新的剧本也往往在宫中首演。
但自18世纪中期起,哲学家和文学家们的活动中心逐渐转移到具有自由主义气氛的沙龙里。
造成这一转变的根本原因是( )7.18世纪的欧洲,法国人在反对教会和国家、争取言论自由和人道的斗争中获取快乐;英国的文人则对本国的社会政治体制比较满意;德国的启蒙学者则几乎完全回避政治。
这表明( )8.(2020河北张家口期末)伏尔泰在《论宽容》中告诫人们,企图使所有的人都用同样的方式就形而上学进行思考,是绝顶荒唐的想法。
使用武力征服整个世界,这比制服一个城市所有人的头脑容易得多。
据此可知,伏尔泰意在( )9.(2020湖南益阳期末)孟德斯鸠认为,平民政治的国家里执行法律的人本身也要服从法律,并负担责任,判例(即法院可以援引作为审理同类案件依据的判决)则应该固定,以便做到裁判只能是法律条文的准确解释。
考点训练33宗教改革与启蒙运动[题组一基础小题]1.(2019·福建永安一中月考)德意志宗教改革时期,以路德为代表的市民阶级同以萨克森选侯为代表的世俗贵族阶级结成了反对罗马教廷的同盟。
这一现象出现的主要原因是()A.二者都有发展资本主义的要求B.宗教矛盾成为德意志主要矛盾C.文艺复兴促进了人们思想解放D.建立资产阶级廉俭教会的需求答案 B解析市民代表和世俗贵族联合反对教廷,是资产阶级与地主阶级对本民族权益的捍卫,是欧洲民族国家兴起的表现,故宗教矛盾成为德意志主要矛盾,故选B项。
世俗贵族没有发展资本主义的要求,排除A项;材料与宗教改革相关,排除C项;材料没有反映资产阶级建立廉俭教会的需求,排除D项。
2.(2019·湖南雅礼中学月考)马丁·路德宣称,人只要信仰上帝,就可以被上帝称为“义人”,于是信徒就不再是“罪人”,就得救了。
这种主张在当时的主要进步意义在于()A.打破了罗马教会神圣不可侵犯的地位B.使个人获得了与教皇同等的宗教地位C.打击了宗教权和专制王权D.使人们获得精神自由和灵魂救赎的自主权答案 D解析马丁·路德认为人人都可以直接与上帝沟通,否认了教皇和教士是通往天堂钥匙的掌管者,使人们获得灵魂得救的自主权和精神的自由,马丁·路德的主张是从神学的角度论证了人的自由和独立性,故答案为D项。
A项不符合材料主旨,排除;通过宗教改革,个人并没有取得与教皇同等的宗教地位,排除B项;宗教改革没有打击王权,排除C项。
3.(2019·山东淄博实验中学诊断)马丁·路德认为:政府必须掌握在世俗统治者手里,家庭必须对政府负责,人世间的教会作为一种世俗组织,也要归世俗政府管理。
这一观点()A.否定了神学对人们的精神控制B.有利于加强世俗君主的权力C.使德意志建立起统一的国家D.得到欧洲贵族的普遍支持答案 B解析根据“政府必须掌握在世俗统治者手里……人世间的教会作为一种世俗组织,也要归世俗政府管理”可知,马丁·路德主张世俗君主不仅掌握世俗权力,而且应该控制教会,这有利于加强世俗君主的权力,故B项正确。
第27讲宗教改革和启蒙运动宗教改革辨析比较——“因行称义”“因信称义”“信仰得救这三种主张是基督教不同教派的主张,都属于基督教的教义。
“因行称义”的本质是为加强罗马天主教会的绝对权威、为封建宗教神学的精神垄断而服启蒙运动[史论术语——填后背诵]①启蒙运动是新兴资产阶级掀起的反对封建教权、王权的思想解放运动。
②与文艺复兴时期相比,启蒙思想家摆脱了宗教的束缚,1.教会认为,人们要获救,只有通过教会。
因此教会规定了许多所谓教徒获救必经的手续和仪式,这些仪式统称为“圣事”。
对此,马丁·路德提出()A.信仰教会即可得救B.简化宗教仪式C.国家权力高于教会D.信徒有直接解释《圣经》的权力解析:选B由题干可知教会仪式繁杂,不利于思想解放,结合宗教改革的知识可知马丁·路德主张简化宗教仪式,故B项正确。
2.黑格尔在《历史哲学》中指出:“人类必须在他自身内寻求那种属于神性的世间生存,主观性因此取得了绝对的认可,而在自己本身获得了对于神明的关系的决定……它把绝对的真理关系被(教会)歪曲的地方,发掘的纤毫毕露,并设法把这种歪曲彻底摧毁。
”材料中的“它”最有可能是()A.智者运动B.文艺复兴C.宗教改革D.启蒙运动解析:选C材料强调反对教会控制思想,提倡人自己与上帝的沟通,因此应为宗教改革,故C项正确。
3.孟德斯鸠在其出版的《罗马盛衰原因论》中认为,共和时期的罗马之所以强盛,是因为当时的罗马公民享有政治权利,人人都是国家的主人翁,具有爱国家、爱荣誉、爱自由的美德。
据此可知,该篇文章的主旨是()A.为阐发启蒙思想寻找历史渊源B.赞美罗马共和制度诸多优点C.研究不同政体产生的不同影响D.为法国大革命奠定理论基础解析:选A结合所学知识,孟德斯鸠属于启蒙运动时期的思想家,根据题目中“共和时期的罗马之所以强盛,是因为当时的罗马公民享有政治权利”得出,文章主旨是为阐发启蒙思想寻找历史渊源,故A项正确。
4.启蒙运动时期,启蒙思想家不但创作出诸如现实小说、哲理戏剧和讽刺诗歌等文艺作品,而且还印刷了大量的报刊、小册子等印刷品,让下层群众了解新观念。
13.2宗教改革和启蒙运动本试卷分第Ⅰ卷(选择题)和第Ⅱ卷(非选择题)两部分。
考试时间40分钟,满分100分。
一、选择题1.马克思认为:“他把人从外在宗教中解放出来,又把宗教变成了人的内在世界。
他把肉体从枷锁中解放出来,又给人的心灵套上了枷锁”。
“他”的主要思想是() A.因行称义B.君权神授C.因信称义D.人非工具解析:根据对材料的理解,判断“他”指的是马丁·路德,其主要思想是因信称义,主张人只有靠信仰才能得救。
答案:C2.英国学者韦尔斯认为:“他们反对教皇不是因为他是世界的宗教领袖,而他却是一个富有的世俗君主。
”由此可见宗教改革的本质是() A.反教皇的宗教斗争B.反世俗君主的民主革命C.反宗教的民族革命D.反封建的政治斗争解析:题干强调反对教皇是因为他“是一个富有的世俗君主”,说明宗教改革的性质是反封建的政治斗争,D项正确。
答案:D3.马丁·路德这样描述他在奥古斯丁修道院塔楼的“福音体验”:“我夜以继日地思索‘上帝公义’的问题,直到我看出它与‘义人必因信得生’的关系。
不久我便明白‘上帝的公义’真正指的是上帝以恩惠和怜悯使我们因信称义。
我立即感到自己已得重生,乐园的门大开,让我进入。
圣经的一切话语有了新意义。
”马丁·路德“福音体验”的重大意义在于它()A.动摇了上帝在人们心中的地位B.使人们获得精神自由和灵魂得救的自主权C.是人类自我意识的第一次觉醒D.使宗教神权、专制王权和贵族特权遭到沉重打击解析:本题主要考查欧洲的宗教改革。
材料中的信息“义人必因信得生”体现了马丁·路德的“因信称义”思想,即只要信仰即可得救,这实际上否定了教皇和教会的权威,使人们获得精神自由和灵魂得救的自主权,故答案为B。
答案:B4.西方现代哲学的开创者尼采曾在《快乐的科学》中借疯子之口喊出了“上帝死了”,疯子接着承认,是“我们”杀死了他。
这里的“我们”是() A.文艺复兴文学家B.宗教改革家C.启蒙运动思想家D.社会主义者解析:启蒙思想家认为判断是非的唯一标准只有自己的“理性”,把斗争矛头直指封建专制制度及其宗教思想体系,因此题干中“我们”是启蒙思想家,答案为C项。
课后限时集训(二十八) 宗教改革和启蒙运动(时间:45分钟分值:85分)一、选择题(本大题共12小题,每小题4分,共48分)1.“‘宗教改革’一词像‘文艺复兴’一词一样容易使人产生误解……表面上看,宗教改革可以理解为对教会某些弊病的反应……这些弊病很容易激怒人们,但它们只是新教徒进行宗教改革的借口,而不是根源。
”下列表述与材料主题意思相符的是( )A.宗教改革是采取宗教异端的形式进行的B.宗教改革一词没有准确地揭示运动实质C.宗教改革是因为教会出售赎罪券而引发D.宗教改革没有对天主教进行彻底的改革B[材料并未涉及“异端的形式”,故A项错误;材料“易激怒人们,但它们只是……宗教改革的借口,而不是根源”说明宗教改革一词并不能反映该运动的根源、本质,故B项正确;材料论及宗教改革的本质,非引发改革的原因,故C项错误;D项表述在材料中没有体现,排除。
]2.(2017·大连模拟)1517 年,传教士马丁·路德揭露赎罪券的欺诈,宗教改革像野火一样烧遍欧洲,教徒自读白话文《圣经》,直接跟上帝交谈,不要教会做中介。
材料反映了这场宗教改革( )A.否定信仰上帝B.主张废除教阶制与宗教仪式C.挑战教会权威D.极力宣扬《圣经》的至高无上C[否定信仰上帝与材料“教徒自读白话文《圣经》,直接跟上帝交谈”不符,故A项错误;材料反映的宗教改革的内容没有涉及废除教阶制与宗教仪式,故B项错误;从材料“教徒自读白话文《圣经》,直接跟上帝交谈,不要教会做中介”可知,马丁·路德的改革否定了教皇和教会的权威,故C项正确;D项内容在材料中没有体现,与题意不符。
]3.马丁·路徳废除了教士的豁免权以及牧师、僧侣、修女不交纳赋税、不履行城市义务的权利,从而把他们纳入了正常的社会生活。
通过培训市民出身的传教士进行布道,减少了圣礼和繁琐的宗教仪式,提高了传教的质量。
这反映了德国宗教改革( )A.破除了天主教对人们的束缚B.倡导因信称义,宣扬理性主义C.适应社会变革,促进社会进步D.关注民众疾苦,体现人文主义C[题干材料有关马丁·路德宗教改革的内容反映了新兴资产阶级建立“廉价教会”的要求,破除了天主教对人们的束缚不符合题意,故A项错误;马丁·路德倡导因信称义不是宣扬理性主义而是人文主义,故B项错误;适应社会变革促进社会进步符合题意,故C项正确;材料信息体现不出德国宗教改革关注民众疾苦,故D项错误。
——————————教育资源共享步入知识海洋————————第28讲宗教改革和启蒙运动(时间:45分钟分值:85分)一、选择题(本大题共12小题,每小题4分,共48分)1.“‘宗教改革’一词像‘文艺复兴’一词一样容易使人产生误解……表面上看,宗教改革可以理解为对教会某些弊病的反应……这些弊病很容易激怒人们,但它们只是新教徒进行宗教改革的借口,而不是根源。
”下列表述与材料主题意思相符的是( )A.宗教改革是采取宗教异端的形式进行的B.宗教改革一词没有准确地揭示运动实质C.宗教改革是因为教会出售赎罪券而引发D.宗教改革没有对天主教进行彻底的改革B[材料并未涉及“异端的形式”,故A项错误;材料“易激怒人们,但它们只是……宗教改革的借口,而不是根源”说明宗教改革一词并不能反映该运动的根源、本质,故B项正确;材料论及宗教改革的本质,非引发改革的原因,故C项错误;D项表述在材料中没有体现,排除。
]2.(2017·大连模拟)1517 年,传教士马丁·路德揭露赎罪券的欺诈,宗教改革像野火一样烧遍欧洲,教徒自读白话文《圣经》,直接跟上帝交谈,不要教会做中介。
材料反映了这场宗教改革( )A.否定信仰上帝B.主张废除教阶制与宗教仪式C.挑战教会权威D.极力宣扬《圣经》的至高无上C[否定信仰上帝与材料“教徒自读白话文《圣经》,直接跟上帝交谈”不符,故A项错误;材料反映的宗教改革的内容没有涉及废除教阶制与宗教仪式,故B项错误;从材料“教徒自读白话文《圣经》,直接跟上帝交谈,不要教会做中介”可知,马丁·路德的改革否定了教皇和教会的权威,故C项正确;D项内容在材料中没有体现,与题意不符。
]3.马丁·路徳废除了教士的豁免权以及牧师、僧侣、修女不交纳赋税、不履行城市义务的权利,从而把他们纳入了正常的社会生活。
通过培训市民出身的传教士进行布道,减少了圣礼和繁琐的宗教仪式,提高了传教的质量。
这反映了德国宗教改革( )A.破除了天主教对人们的束缚B.倡导因信称义,宣扬理性主义C.适应社会变革,促进社会进步D.关注民众疾苦,体现人文主义C[题干材料有关马丁·路德宗教改革的内容反映了新兴资产阶级建立“廉价教会”的要求,破除了天主教对人们的束缚不符合题意,故A项错误;马丁·路德倡导因信称义不是宣扬理性主义而是人文主义,故B项错误;适应社会变革促进社会进步符合题意,故C项正确;材料信息体现不出德国宗教改革关注民众疾苦,故D项错误。
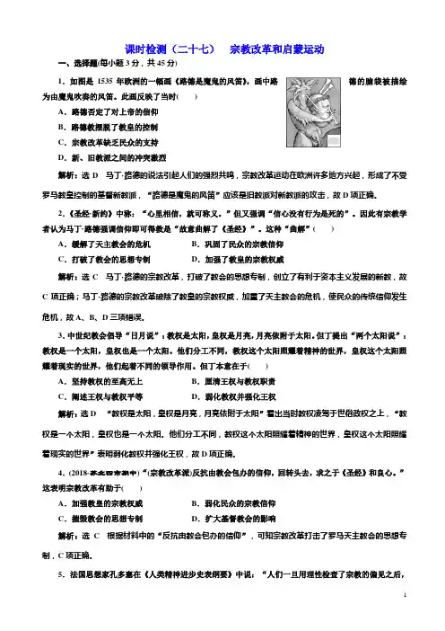
课时检测(二十七)宗教改革和启蒙运动一、选择题(每小题3分,共45分)1.如图是1535年欧洲的一幅画《路德是魔鬼的风笛》,画中路德的脑袋被描绘为由魔鬼吹奏的风笛。
此画反映了当时()A.路德否定了对上帝的信仰B.路德教摆脱了教皇的控制C.宗教改革缺乏民众的支持D.新、旧教派之间的冲突激烈解析:选D马丁·路德的说法引起人们的强烈共鸣,宗教改革运动在欧洲许多地方兴起,形成了不受罗马教皇控制的基督新教派,“路德是魔鬼的风笛”应该是旧教派对新教派的攻击,故D项正确。
2.《圣经·新约》中称:“心里相信,就可称义。
”但又强调“信心没有行为是死的”。
因此有宗教学者认为马丁·路德强调信仰即可得救是“故意曲解了《圣经》”。
这种“曲解”() A.缓解了天主教会的危机B.巩固了民众的宗教信仰C.打破了教会的思想专制D.加强了教皇的宗教权威解析:选C马丁·路德的宗教改革,打破了教会的思想专制,创立了有利于资本主义发展的新教,故C项正确;马丁·路德的宗教改革破除了教皇的宗教权威,加重了天主教会的危机,使民众的传统信仰发生危机,故A、B、D三项错误。
3.中世纪教会倡导“日月说”:教权是太阳,皇权是月亮,月亮依附于太阳。
但丁提出“两个太阳说”:教权是一个太阳,皇权也是一个太阳。
他们分工不同,教权这个太阳照耀着精神的世界,皇权这个太阳照耀着现实的世界,他们起着不同的领导作用。
但丁本意在于()A.坚持教权的至高无上B.厘清王权与教权职责C.阐述王权与教权平等D.弱化教权并强化王权解析:选D“教权是太阳,皇权是月亮,月亮依附于太阳”看出当时教权凌驾于世俗政权之上,“教权是一个太阳,皇权也是一个太阳。
他们分工不同,教权这个太阳照耀着精神的世界,皇权这个太阳照耀着现实的世界”表明弱化教权并强化王权,故D项正确。
4.(2018·苏北四市期中)“(宗教改革派)反抗由教会包办的信仰,回转头去,求之于《圣经》和良心。
(新课标)高考历史一轮复习课后限时集训28宗教改革和启蒙运动(含解析)课后限时集训(二十八) 宗教改革和启蒙运动(建议用时:45分钟)一、选择题1.(2018·西安模拟)1521年,神圣罗马帝国皇帝传召贴出“九十五条论纲”的路德参加帝国会议,企图让他在会上公开放弃自己的观点。
路德却这样回复:“我不能,也不愿放弃,因为反抗良心既不安全也不正确,这是我的立场,我别无选择。
”这表明 ( ) A.王权取代教权获得宗教裁判权B.路德坚持人文主义宗教观C.封建势力与罗马教廷立场一致D.德国拉开宗教改革的序幕B[从材料的描述中可知,马丁·路德坚持自己的“良心”,也就是坚持信仰自主和精神自由,这是人文主义宗教观的反映,故选B项。
]2.路德认为,“信”不是外在修炼的结果,而是与之俱来的、是深深地植根于人的内在经验之中的东西。
路德把最基本的宗教信条直接建立在个人内心之中,也就是说他在人的内心世界中发现了宗教。
这一主张( )A.使人获得精神上的自由和灵魂得救的自主权B.把人从外在的善功和圣事的枷锁中解放出来C.使天主教会及其神职人员失去了存在的必要D.与宋明时期“陆王心学”的思想本质上一致A[根据材料中“路德认为,‘信’不是外在修炼的结果,而是与之俱来的、是深深地植根于人的内在经验之中的东西”“也就是说他在人的内心世界中发现了宗教”,得出他主张“因信称义”,认为人可以通过自己发现“义”,从而获得精神上的自由和灵魂得救的自主权,故A项正确。
]3.马丁·路德曾指出:“所有节日都应当废除,唯有礼拜日应该保留。
假若有意要保留圣母和较大圣徒的节日,就应当把它们并入礼拜日,或在节日仅举行一个早晨弥撒,把那日的其余时间仍用为工作的时间。
”这一观点( )A.有利于促进工商业发展B.将矛头指向“因信称义”C.强调市民要禁欲和节制D.揭开了宗教改革的序幕A[材料内容说明马丁·路德主张将宗教节日与宗教仪式简约化,以便节省时间与金钱发展工商业,故A项正确;将矛头指向“因信称义”与史实不符,故B项错误;材料内容与禁欲和节制无关,故C项错误;马丁·路德发表“九十五条论纲”,揭开了宗教改革的序幕,与题干材料无关,故D项错误。
宗教改革和启蒙运动一、选择题1.当沉浸于对文艺复兴时期的思索之中时,人们能够回想起来探索与发现的诸种辉煌成就……看起来仿佛是在每一个方面,人类行动的疆界都变得更为广阔。
能反映此观点的是()①哥伦布发现新大陆②马丁·路德倡导宗教改革③莎士比亚的《哈姆雷特》④拜伦的《唐璜》A.①②③B.①②④C.①③④D.②③④解析本题考查文艺复兴的影响。
拜伦的《唐璜》反映的是18世纪后期至19世纪中叶,人们对资产阶级革命后现实社会的不满,与题意不符,排除④,故选A项。
哥伦布发现新大陆,马丁·路德倡导宗教改革,莎士比亚的《哈姆雷特》属于文艺复兴的影响,符合题意。
答案 A2. “人民的议员就不是、也不可能是人民的代表,他们只不过是人民的办事员罢了;他们并不能作出任何肯定的决定。
凡是不曾为人民所亲自批准的法律,都是无效的;那根本就不是法律。
”这段话体现了下列哪位思想家的主张()A.卢梭B.伏尔泰C.孟德斯鸠D.康德解析题干材料体现了卢梭的人民主权的思想。
答案 A3. “这一启蒙运动除了自由而外并不需要任何别的东西,而且还确乎是一切可以称之为自由的东西之中最无害的东西,那就是在一切事情上都有公开运用自己理性的自由。
”作出这一论述的思想家应该是()A.孟德斯鸠B.伏尔泰C.卢梭D.康德解析本题为材料理解题。
通过材料中“启蒙运动”以及选项内容可对应至启蒙思想家。
材料中多次提到“自由”,最后又具体到“运用自己理性的自由”,可得到关键词“理性”。
启蒙思想家中强调“理性”为康德的特点,总结自他的著作《纯粹理性批判》。
答案 D4.观察下图,图一反映的文学作品的内容与图二的内容相比,最突出的特点是()A.反皇权专制B.反封建礼教C.反殖民侵略D.反教会压迫答案 D5.薄伽丘的《十日谈》讲了一百个故事,主要诉说了天下有情人的种种悲欢离合的遭遇,其思想价值在于()A.宣传主权在民思想B.高举民主、科学的旗帜C.弘扬人文主义思想D.倡导宗教改革解析薄伽丘的《十日谈》的文艺复兴时期的代表作品之一。
第27讲宗教改革和启蒙运动
宗教改革
辨析比较——“因行称义”“因信称义”“信仰得救”
这三种主张是基督教不同教派的主张,都属于基督教的教义。
“因行称义”的本质是为加强罗马天主教会的绝对权威、为封建宗教神学的精神垄断而服
启蒙运动
[史论术语——填后背诵]
①启蒙运动是新兴资产阶级掀起的反对封建教权、王权的思想解放运动。
1.教会认为,人们要获救,只有通过教会。
因此教会规定了许多所谓教徒获救必经的手续和仪式,这些仪式统称为“圣事”。
对此,马丁·路德提出( )
A.信仰教会即可得救
B.简化宗教仪式
C.国家权力高于教会。
课时检测(三十八)宗教改革与启蒙运动一、选择题(每小题分,共分).“它在一般人和虔诚信徒中唤醒了宗教,将宗教几乎逐出了政治。
它的主要性质,即人类心灵的解放以及精神领域内绝对权力的废黜。
”这里的“它”( ) .冲破了宗教对人的精神控制.借助古希腊罗马文化弘扬人文主义.打破民众对罗马教会的迷信.宣扬进化论挑战基督教神学创世说解析:选根据材料“在一般人和虔诚信徒中”“心灵的解放”等说明是宗教改革,故项正确。
.瑞士学者雅各布·布克哈特曾说:“一个奇怪的事实是:这个新文化的某些最热心的提倡者是最虔诚地敬上帝的人乃至是禁欲主义者……所有这些倾向的结果就是:佛罗伦萨的柏拉图学院有意识地以调和古代精神和基督教精神作为它的目标,这是那个时代的人文主义者中一个引人注目的绿洲。
”这一时期的“人文主义”().主张信仰得救,倡导王权至上.追求民主法制,反对禁欲苦行.体现新旧交替,彰显人性价值.抨击君主专制,提倡信仰自由解析:选依据题中的“这个新文化的某些最热心的提倡者是最虔诚地敬上帝的人乃至是禁欲主义者”可以推导出这一时期的“人文主义”体现了新旧交替,彰显人性价值,故项正确。
题文中没有“王权至上”“民主法制”“抨击君主专制”的相关表述,故、、三项错误。
.有学者认为,宗教改革涉及上帝观、自然观和人性观三个层面的重大转变,都直接或间接地为近代科学之树的破土而出松动了土壤,输送了营养。
其含义是指宗教改革( ) .为近代科学发展消除了体制障碍.为近代科学产生奠定了思想基础.从根本上消除了科学与宗教对立.直接呼唤了科学革命时代的到来解析:选体制障碍包括宗教、政治等方面,材料只涉及宗教,不能说消除了体制障碍,故项错误;思想解放成为近代科学兴起的前提,与材料相符,故项正确;“根本上消除了”表述绝对化,故项错误;直接呼唤与材料中“或间接地”不符,故项错误。
.“军官说:不许争辩,只许操练。
税吏说:不许争辩,只许纳税。
神甫说:不许争辩,只许信仰……到处都有对自由的限制,必须永远有公开运用自己理性的自由,并且唯有它才能带来人类的启蒙。
第28讲宗教改革和启蒙运动题组一宗教改革1.马丁·路德提出:“让每一个知道自己是基督徒的人确知:我们都是祭司,我们彼此没有分别,即是说,我们对于圣道和一切圣礼都有同等的权利。
”这一主张在当时最主要的积极意义在于()A.破除了人们对宗教神学的迷信B.顺应了资本原始积累的需要C.有利于各民族国家的形成D.否定了教皇和教会的特权解析:马丁·路德强调的仍是宗教的信仰,故A 项错误;材料与资本积累没有关系,故B项错误;材料没有涉及民族国家,故C项错误;路德教剥下了教士神圣的外衣,否认了他们的特权,体现了人与人的平等,故D项正确。
答案:D2.宗教改革家加尔文提出“先定论”,主张信徒不仅要信仰上帝,还要做荣耀上帝的“善功”(对职业劳动和简朴生活的热爱)。
这一思想的提出()A.巩固了民众对宗教的信仰B.扩大了路德教的社会影响C.强化了天主教的禁欲思想D.拉近了宗教与世俗的距离解析:巩固了民众对宗教的信仰与材料强调的主旨不符,故A项错误;加尔文思想影响下宗教派别是加尔文派,故B项错误;强化了天主教的禁欲思想与材料中“还要做荣耀上帝的‘善功’(对职业劳动和简朴生活的热爱)”相左,故C 项错误;在材料中对于上帝的信仰(即宗教)与对职业劳动和简朴生活的热爱(世俗生活)相提并论,故D项正确。
答案:D3.马丁·路德说:“除非《圣经》或理由清楚地说服我,我受所引用的《圣经》约束,我的良心受神的话捆绑。
我不能,也不愿收回任何的意见,因为违背良心既不安全,也不正当。
我不能那样做。
这是我的立场,求神帮助我。
”由此可知马丁·路德()A.主张信仰即可得救B.反对信仰基督教C.主张人是自由和独立的D.认为人人都可直接阅读《圣经》解析:材料中没有体现马丁·路德信仰方面的改革,故A项错误;宗教改革只是改变信仰方式,不是反对基督教,故B项错误;材料中“我不能,也不愿收回任何的意见”说明思想自由的主张,故C项正确;材料中没有提及宗教改革内容,故D项错误。
一、选择题(每小题4分,共48分)1.马丁·路德认为:灵魂得救只须靠个人虔诚的信仰,根本不需要教会的繁琐仪式。
上帝的恩典是上帝给人的礼物,只有上帝才能赦免罪人。
信徒得救不靠行为,全凭信仰。
要得救上天堂,不靠教会或行善,更不靠赎罪券。
从材料中可以看出()A.天主教、专制王权遭到沉重打击B.马丁·路德强调信仰的重要性C.教会腐败是宗教改革运动爆发的根本缘由D.马丁·路德完全否定了天主教教义解析:材料仅说明白马丁·路德的观点,并不能看出天主教受到打击,在整个运动中专制王权都没有受到打击,故A项错误;依据材料可知马丁·路德主见因信称义,强调信仰的重要性,故B 项正确;材料并没有提到宗教改革的根本缘由,依据所学学问可知,根本缘由是资本主义经济的进展,故C项错误;马丁·路德并没有完全否定天主教的教义,只是对天主教会的一些主见和做法予以否定,故D项错误。
答案:B2.赵林在《西方宗教文化》中指出:“当路德把神圣的东西降低到世俗的水平常,他也同时把世俗的东西提高到神圣的地位……驱散了罗马教会加之于神职人员头上的神圣光环,而将它们降至俗人的地位;另一方面,他也把日常生活中一切正值的手艺和职业提高到善功和圣事的高度。
”对此话理解错误的是()A.否定教会对神学的垄断地位,促进思想解放B.强调世俗生活是上帝认可的,否定天主教会的善功论C.主见“因信称义”,强调信徒凭借信仰可以和上帝建立直接联系D.其主见分为精神和世俗两个领域,有利于动员社会底层群众解析:材料“把神圣的东西降低到世俗的水平”,实际上就是否定了教会对神学的垄断地位,故A项正确,不符合题意;材料“把日常生活中一切正值的手艺和职业提高到善功和圣事的高度”,体现了马丁·路德对世俗生活的认可,故B项正确,不符合题意;马丁·路德认为只要有虔诚的信仰即可获救,这被称之为“因信称义”,这在材料中没有反映,故C项错误,符合题意;依据材料所述,马丁·路德把信仰从精神领域扩展至世俗领域,其目的在于发动底层群众,故D项正确,不符合题意。
一、选择题(每小题4分,共48分)1.马丁·路德认为:灵魂得救只须靠个人虔诚的信仰,根本不需要教会的繁琐仪式。
上帝的恩典是上帝给人的礼物,只有上帝才能赦免罪人。
信徒得救不靠行为,全凭信仰。
要得救上天堂,不靠教会或行善,更不靠赎罪券。
从材料中可以看出() A.天主教、专制王权遭到沉重打击B.马丁·路德强调信仰的重要性C.教会腐败是宗教改革运动爆发的根本原因D.马丁·路德完全否定了天主教教义解析:材料仅说明了马丁·路德的观点,并不能看出天主教受到打击,在整个运动中专制王权都没有受到打击,故A项错误;根据材料可知马丁·路德主张因信称义,强调信仰的重要性,故B项正确;材料并没有提到宗教改革的根本原因,根据所学知识可知,根本原因是资本主义经济的发展,故C项错误;马丁·路德并没有完全否定天主教的教义,只是对天主教会的一些主张和做法予以否定,故D项错误。
答案:B2.赵林在《西方宗教文化》中指出:“当路德把神圣的东西降低到世俗的水平时,他也同时把世俗的东西提高到神圣的地位……驱散了罗马教会加之于神职人员头上的神圣光环,而将它们降至俗人的地位;另一方面,他也把日常生活中一切正当的手艺和职业提高到善功和圣事的高度。
”对此话理解错误的是() A.否定教会对神学的垄断地位,促进思想解放B.强调世俗生活是上帝认可的,否定天主教会的善功论C.主张“因信称义”,强调信徒凭借信仰可以和上帝建立直接联系D.其主张分为精神和世俗两个领域,有利于动员社会底层群众解析:材料“把神圣的东西降低到世俗的水平”,实际上就是否定了教会对神学的垄断地位,故A项正确,不符合题意;材料“把日常生活中一切正当的手艺和职业提高到善功和圣事的高度”,体现了马丁·路德对世俗生活的认可,故B 项正确,不符合题意;马丁·路德认为只要有虔诚的信仰即可获救,这被称之为“因信称义”,这在材料中没有反映,故C项错误,符合题意;按照材料所述,马丁·路德把信仰从精神领域扩展至世俗领域,其目的在于发动底层群众,故D 项正确,不符合题意。
答案:C3.(2017·泰州市高三模拟)有学者指出:文艺复兴中的人文主义者通过文学、艺术及其他形式对天主教会的腐败现象揭露得淋漓尽致,为马丁·路德提供了攻击天主教的炮弹;路德的宗教改革思想是用神学的理论与话语表达了人文主义自由、平等的思想。
对材料理解正确的是()A.都抨击了宗教神学思想B.两者相互推动C.都直接猛烈地批判了天主教会D.都从根本上否定了上帝的权威解析:材料反映出文艺复兴中的人文主义者揭露的是天主教会的腐败现象,未体现抨击宗教神学思想,故A项错误;文艺复兴中的人文主义者对教会的揭露为马丁·路德提供了攻击天主教的炮弹,而路德的宗教改革思想反过来体现了人文主义思想,两者相互推动,故B项正确;文艺复兴中的人文主义者通过文学、艺术及其他形式间接批判天主教会,故C项错误;两者否定的都是天主教会而非上帝的权威,故D项错误。
答案:B4.学者钱乘旦指出:“值得注意的是宗教改革运动的直接后果并不是社会生活的世俗化。
恰恰相反,16、17世纪的欧洲正是由于新教的出现才使得宗教情绪变得更为强烈。
”其依据在于新教()A.排斥世俗生活B.对人的束缚更严苛C.主张信仰自由D.加剧宗教信仰狂热解析:传统的天主教实行禁欲主义,排斥世俗生活,不是新教,故A项错误;新教主体上代表了新兴资产阶级追求自由的趋势,故B项错误;材料没有涉及信仰自由的信息,故C项错误;因为新教基本上都主张信仰得救和《圣经》是唯一权威,在事实上让更多的人摆脱了教会权威的干涉,故D项正确。
答案:D5.以下是16世纪东西方两位思想家的言论,其共同之处是()马丁·路德:“教皇和自己的会议,只有当其行动和法令与《圣经》相一致时,人们才有必要服从。
”李贽:“耕稼陶渔之人即无不可取,则千圣万贤之善,独不可取乎?又何必专门学孔子而后为正脉也。
”A.挑战权威B.否定神性C.崇尚理性D.倡导民主解析:马丁·路德对以教皇为权威的教会进行批判,李贽对孔子权威进行批判,故A项正确;马丁·路德虽然对天主教教义不满,但是并不否定基督教的信仰,故B项错误;马丁·路德不否定基督教的信仰,并非崇尚理性,故C项错误;无论是马丁·路德还是李贽都没有提出民主的思想主张,故D项错误。
答案:A6.刘新利《欧洲文艺复兴史·宗教卷》在评论马丁·路德发表“九十五条论纲”时说:“原本只是那个时代教会改革呼声中的一声……就像一个在黑暗森林中行走的小孩,他划着一支火柴本来是为了看清脚下的路,却点燃了整片森林。
”这说明德意志宗教改革是()A.必然性与偶然性的统一B.偶然性与必然性的分离C.革命性与妥协性的冲突D.革命性与妥协性的平衡解析:从“他划着一支火柴本来是为了看清脚下的路,却点燃了整片森林”可知,偶然的行为带来了巨大影响,符合事物发展的必然趋势,是必然性与偶然性的统一,故A项正确。
答案:A7.有人说,文艺复兴和宗教改革只是刚刚撕开了套在人类身上的“笼子”;启蒙运动在进一步撕裂套在人类身上“笼子”的同时,把统治者关进了“笼子”。
据此可知,启蒙运动的进一步发展主要体现在()A.反对封建专制制度B.批判宗教神学C.提出民主制度构想D.促进思想解放解析:反对封建专制制度只能体现出“撕开笼子”而不能体现出“把统治者关进笼子”,故A项错误;批判宗教神学同样属于“撕开笼子”,故B项错误;启蒙思想家提出了一系列民主政治的蓝图,在批判封建专制的基础上又防止新的专制的出现,后者属于“把统治者关进笼子”,故C项正确;启蒙运动时期人文思想的进一步发展,是理性的盛行,它是通过人们在政治制度方面的创新体现出来的,但是并不等于其本身,故D项错误。
答案:C8.伏尔泰抨击天主教会,但他并不是一个无神论者,而是一个自然神论者。
他认为要统治人们,宗教是不可少的。
“即使没有上帝,也要造出一个上帝来。
”材料主要说明伏尔泰()A.重视发挥人的主观能动性B.背离了启蒙运动的宗旨C.没有摆脱宗教神学的束缚D.意识到宗教的社会功能解析:发挥人的主观能动性最终还是要为政治服务,故A项错误;启蒙运动提倡理性,反对天主教会,但不反对宗教,故B项错误;伏尔泰反对天主教会思想的束缚,故C项错误;根据材料“即使没有上帝,也要造出一个上帝来”可知,创造一个上帝的目的就是服务于政治,故D项正确。
答案:D9.孟德斯鸠曾说:“自由是做法律所许可的一切事情的权利;如果一个公民能够做法律所禁止的事情,他就不再有自由了。
因为其他的人也同样会有这个权利。
”这一观点体现的主要思想主张是()A.三权分立思想B.法律应当是理性的体现C.天赋人权思想D.社会契约思想解析:三权分立思想是指国家的立法权、行政权、司法权由三个不同机构掌握,与材料内容不符,故A项错误;从“自由是做法律所许可的一切事情的权利;如果一个公民能够做法律所禁止的事情,他就不再有自由了”,可知材料反映出公民的自由应该保持理性,符合法律,故B项正确;天赋人权思想是指人生来就享有的权利,材料没有体现,故C项错误;社会契约思想是卢梭的思想,故D 项错误。
答案:B10.按照卢梭的理论,“社会契约”由共同体各个成员之间加以确定,而不是在上者和下者之间的一种规定。
每个人都向全体奉献出自己的权利,全体人民通过订立“社会契约”构成一个“大我”。
这个“大我”是指()A.民主自由B.法律至上C.主权在民D.公共意志解析:“社会契约”是指以契约建立的国家,任务是遵守自然法,保护公民的生命、财产和自由,因此这个“大我”是指公共意志,故D项符合题意。
答案:D11.卢梭设想了一种取代基督教的“真诚教”,其终极依据是人内心深处的一种自然情感,是一种心灵的“真诚”。
就连看不惯卢梭的伏尔泰为此也忍不住击节赞赏。
据此说明卢梭的思想()A.忽视人的理性价值B.与启蒙思想大相径庭C.重视人本主义价值D.反对激进的民主革命解析:卢梭是启蒙思想家,提倡理性,故A项错误;理性与感性是启蒙运动的两面,故B项错误;重视人的自然情感是人文主义的表现,故C项正确;卢梭是小资产阶级的代表,主张激烈的民主革命,故D项错误。
答案:C12.康德说,如果现在有人问:“我们目前是不是生活在一个启蒙了的时代?”那么回答就是:“并不是,但确实是在一个启蒙的时代。
”康德意在说明() A.人的主体地位并未真正确立B.启蒙运动一直会延续C.人的社会价值没有得到认可D.理性是启蒙时代的核心解析:根据康德说的话可知倡导人的主体地位的启蒙并未完成,所以这意味着人的主体地位尚未真正确立,故A项正确;根据材料可知,启蒙已经来到,但是尚未实现,是否一直延续,在材料中未体现,故B项错误;材料中康德肯定启蒙时代的存在,故人的社会价值是逐步肯定的,故C项错误;理性是启蒙时代的核心这种说法是正确的,但是与材料无关,故D项错误。
答案:A二、非选择题(第13题25分,第14题12分,共37分)13.(2017·潍坊市高三模拟)(25分)阅读材料,完成下列要求。
材料一明清商人笃信儒家“君子喻于义,小人喻于利”的信条,形成了“重义轻利、贵理贱利”的主导思想,功利行为严格受传统道德的约束。
在经营过程中恪守儒家“诚实守信”的原则,个别商人如有背信弃义的事情发生,就会受到其他商人与顾客的谴责和冷落,最终被排除出局,从此无颜归故里面对父老乡亲。
贯穿他们业务及生存之道的仍是“以商致财,以财守本”的儒家观念,他们向往的最佳典范是“陶朱事业”,“修建宅院,光显门楣,是晋中商人最终的归途”。
——摘编自《中国传统文化对晋商兴衰的影响》材料二宗教改革后的新教把获利视为上帝对于选民的期望。
它强调,要想成为上帝的选民,除了靠上帝预先安排之外,还必须在自己的事业上有所作为。
新教伦理不仅鼓励人们通过勤奋劳动获得财富,而且把劳动看作是远离罪恶和堕落的手段之一。
一个人是虔诚的信徒,首要条件就是他必须做好自己的世俗工作——劳动,只有努力完成好自己的工作,才可以更好地荣耀上帝。
即使是经济上富有的人也不能逃避劳动。
新教禁欲主义的节俭必然要导致资本的积累,强加在财富消费上的种种限制,使资本用于生产性投资成为可能,从而也就自然而然地增加了财富。
——摘编自马克斯·韦伯《新教伦理与资本主义精神》(1)根据材料一、二,概括传统儒学和新教伦理财富观念的不同之处,并指出导致两者不同的社会根源。
(12分)(2)根据材料一、二并结合所学知识,分析两种财富观念对经济发展的影响。
(9分)(3)综上所述,如何认识经济发展中的道德伦理观?(4分)解析:(1)第一小问“不同”,据材料一“明清商人笃信儒家‘君子喻于义,小人喻于利’的信条,形成了‘重义轻利、贵理贱利’的主导思想,功利行为严格受传统道德的约束”得出儒家主张重义轻利,据材料一“他们向往的最佳典范是‘陶朱事业’,‘修建宅院,光显门楣,是晋中商人最终的归途’”得出儒家获取财富的目的是固守本业、光宗耀祖,据材料二“新教伦理不仅鼓励人们通过勤奋劳动获得财富,而且把劳动看作是远离罪恶和堕落的手段之一”得出新教伦理鼓励劳动致富,据材料二“只有努力完成好自己的工作,才可以更好地荣耀上帝”得出新教获利的目的是为了荣耀上帝,据材料二“新教禁欲主义的节俭必然要导致资本的积累,强加在财富消费上的种种限制,使资本用于生产性投资成为可能,从而也就自然而然地增加了财富”得出新教鼓励禁欲、节俭;第二小问“社会根源”,联系明清和宗教改革时期中国、西欧的经济发展状况,得出中国小农经济根深蒂固,西方资本主义勃然兴起。