五项考核标准说明书
- 格式:docx
- 大小:13.61 KB
- 文档页数:2
部队基础体能五项考核标准主要包括:5000米跑、俯卧撑、仰卧起坐、单杠引体向上和双杠臂屈伸。
1.5000米跑:主要考核考生的耐力水平,要求考生在9分30秒内完成。
2.俯卧撑:主要考核考生的上肢力量和核心力量素质,要求考生连续做4个,
每次双手支撑身体后,两手臂完全伸直,手背先接触地面,然后依次推至
胸部、腹部、臀部等部位接触地面。
3.仰卧起坐:主要考核考生的腹肌耐力和核心力量素质,要求考生在60秒
内连续做4个,每次起身时两肘触及或超过双膝。
4.单杠引体向上:主要考核考生的背部肌肉和核心力量素质,要求考生正握
单杠,连续做4个,每次将身体悬垂于横杠上不少于1分钟,然后向下拉动身体,直至肘关节达到或接近躯干后方可停止。
5.双杠臂屈伸:主要考核考生的肩臂力量和核心力量素质,要求考生两手分
别握住双杠的杠面,两腿并拢并伸直,连续做4个,每个动作间歇不超过30秒。
1讲述故事:
要求:自选幼儿故事1个,内容健康,有教育意义,有创新点,声情并茂,普通话好,语言流畅,时间在5分钟以内故事讲述完成。
2。
自弹自唱:
要求:根据提前发放的幼儿歌曲练习进行现场抽签自弹自唱曲目。
弹奏完整、流畅、和谐,整体视听效果好.指法正确!伴唱口齿清析.
3。
舞蹈:
要求:根据本学期教师培训的选择一支舞蹈比赛,时间控制在5分钟以内完成。
舞蹈音乐、服装等用品自备。
注重舞蹈动作的表演和内在情绪的表现力,具有一定的艺术感染力。
4.绘画:
要求:以命题画的形式进行,除纸张外,油画棒等材料自备。
同一时间同时开始作画在1小时内完成。
作品主题突出,体现时代性和艺术性;布局合理,画面丰满、优美;构图新颖,有创意;色彩协调,色调统一、丰富。
5. 手工:
要求:根据指定的废旧材料材料(辅助材料自带),通过画、剪、折、粘等各种手工制作方法,将各种物品巧妙地组合在一起,制作出各色各样、别具匠心的幼儿教玩具.作品教育教学实用性强,形象逼
真,线条流畅,空间想像力强,细致准确。
成品要附说明名称、材料、适合年龄段、玩法等.。
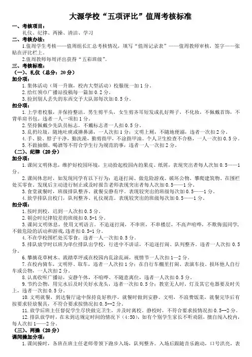
大源学校“五项评比”值周考核标准一、考核项目:礼仪、纪律、两操、清洁、学习二、考核办法:1.值周学生考核——值周组长汇总考核情况,填写“值周记录表”——值周教师审核,签字——张贴在评比栏上。
2.值周教师每周评出获得“五彩班级”。
三、考核标准:(一)、礼仪(总分:20分)加分项:1.集体活动(周一升旗,校内大型活动)校服统一加1分。
2.给红领巾广播站投稿每一篇加0.2分。
3.捡到别人丢失的东西交予大队部每次加0.5分。
扣分项:1.上学着校服,并保持整洁。
男生剪平头,女生剪齐耳短发或扎好辫子,不化妆,不佩戴首饰,不背单肩书包。
违者一人一项扣1分。
2.坚持佩戴少先队员标志,不戴标志者一人扣0.5分。
3.乱扔垃圾,随地吐痰或擤鼻涕,一人次扣1分;文明上厕,不随地便溺,违者一次扣2分。
4.手、脸、脖子干净,勤洗澡,勤剪指甲,不涂指甲油。
个人卫生检查不合格,一人一次扣0.5分。
5.不做抽烟、喝酒等不符合学生行为规范的事,违者一人一次扣2分。
(二)、纪律(20分)加分项:1.课间文明休息,维护好校园环境,主动拾起校园内的果皮、纸屑,表现突出者每人次加0.5——1分。
2.课间休息时,如发现同学有以下行为:追逐打闹、做危险游戏、破坏公物、攀爬建筑物、在围栏处买零食。
发现后主动进行制止或及时报告老师表现突出者每人次加0.5——1分。
3.食堂就餐时,班级排队整齐、就餐安静有序。
表现较突出的班级每次加0.5——1分。
4.放学排队出校门,队列整齐、礼仪规范。
表现较突出的班级每次加0.5——1分。
扣分项:1.按时到校,迟到一人次扣0.5分。
2.朝会时纪律较差的班级扣0.5-1分。
3.课间文明休息,使用文明语言。
不追逐打闹,不串班,不串楼层,不高声喧哗,不欺侮弱同学,不做危险的活动和游戏,违者扣0.5-1分。
4.不在学校围栏处买零食,违者一人一次扣0.5分。
5.排队放学时以班为单位排队出学校,行进中不讲话,不追逐打闹、队列整齐。
中学年段五项评比纪律检查评分细则(试行)
一、五项评比(纪律)项目及组织工作
1. 评比项目:校服和仪表、迟到和早退、课间操/跑操、眼操
2. 组织工作:纪律评比工作由年段负责,评比的具体工作由学生纪律督查组执行,德育处负责监督管理
3.评比时间:上午课间操和眼操,下午眼操、傍晚晚自习前5分钟。
二、各项目评比的具体内容:
(一)校服和仪表10分
1.没穿校服(穿外套内侧不扣)1人扣0.5分,累加
2.穿奇装异服1人扣0.5分,累加
3.男生前发遮眼两侧长发过耳,男女生染发1人扣0.5分,累加
4.戴耳环,穿拖鞋1人扣0.5分,累加
(二)迟到和早退10分
(1)早读、下午第一节课,晚自习建议铃响前2分钟要进入教室,、铃声响起还在走廊的属于迟到,1人扣0.5分,累加
(2)早退1人扣1分,累加
(三)课间操/跑操10分
(1)跑操比要求到场人数少1-2人扣0.5分,少3-5人扣1分,少5人以上扣2分(2)未喊口号扣0.5分
(3)跑操队伍混乱、无队形扣0.5分
(4)被点名批评扣0.5分
(5)领跑员未穿戴号码牌衣服扣0.5分
(四)眼操10分
(1)没穿校服(穿外套内侧不扣)1人扣0.5分,累加
(2)在班级走动或者做作业1人扣0.5分,累加
三、注意:
(1)每周日晚上报本周表格给年段
(2)评分员不负责解释,如对分数有疑问,班委汇总报班主任,班主任报年段处理(3)学生在校要全天穿校服,年段日常巡视中如发现则补扣纪律分
(4)早读迟到,自习早退由年段负责登记扣分
高*年段2023年*月。
部队5项考核标准部队的考核标准是非常重要的,它直接关系到部队的战斗力和作战效能。
以下是部队常见的5项考核标准。
第一项是军事素质考核。
这是军队首要考核的内容,军事素质是军人的基本素质,包括军事能力、作战能力、战斗力等。
在军事素质考核中,会考察士兵的军事知识掌握程度,作战技能水平,军事思维能力和决策能力等。
通过这项考核,可以评估士兵在军事方面的能力和潜力,为后续的训练和岗位分配提供依据。
第二项是体能素质考核。
体能是军人的基本素质之一,直接关系到部队战斗力的提升和持久力的保持。
体能素质考核包括体能测试项目和体能训练项目。
体能测试项目通常包括耐力跑、俯卧撑、引体向上、仰卧起坐等项目,旨在测试士兵的耐力、力量、速度等方面的素质水平。
体能训练项目则是根据士兵的不同特点和任务需求进行个性化的体能训练,提高士兵的体能素质。
第三项是政治素质考核。
政治素质是军人的灵魂所在,是军人坚决拥护党的领导和党的路线方针政策的核心素质。
政治素质考核包括政治表现、党风廉政建设、队伍思想政治教育等方面的考核。
在政治素质考核中,会考察士兵是否遵纪守法,是否坚定拥护党的领导和党的路线方针政策,是否具备为党和人民的事业奋斗终身的信念和决心。
第四项是组织纪律考核。
组织纪律是部队正常运转和有效战斗的重要保证。
在组织纪律考核中,会考察士兵是否严守军纪,是否服从命令,是否按照军事组织的规定和要求履行职责和义务等。
组织纪律考核旨在检验士兵的组织观念、纪律观念和集体观念是否牢固,是否具备服从命令、执行任务的决心和勇气。
第五项是综合素质考核。
综合素质考核是对士兵全面素质的评估,包括军事素质、体能素质、政治素质、组织纪律素质等方面。
在综合素质考核中,会评估士兵的能力水平、责任心和担当精神等。
通过综合素质考核,可以全面了解士兵的整体素质和综合能力,为岗位晋升和选拔培养提供科学依据。
上述5项考核标准是部队对士兵进行考核的基本内容,不同军种和部队可能会根据具体情况有所调整。
油田企业“五项劳动竞赛”考核标准及量化考核办法一、红旗采油(气)厂、优胜采油(气)厂考核指标及评比标准(一)采油厂考核指标1.参评资格指标(1)全面完成下达的年度原油产量和商品量;(2)单位操作成本控制在上级下达的计划指标内;(3)无上报集团公司安全生产、环境保护责任事故;(4)完成上级下达的综合能耗指标;(5)在区块目标管理年度评比中,参评单位所辖区块超过30%的指标在油田内部排名处于前半数之内。
2.综合管理指标(占30%)—1 —3.开发管理单元指标(占60%)对开发管理单元指标分中高渗整装砂岩油藏、复杂断块油藏、常压低渗砂岩油藏、高压低渗砂岩油藏、裂缝碳酸盐岩油藏、稠油热采油藏等六种油藏类型进行考核。
(1)中高渗整装砂岩油藏考核标准(2)复杂断块油藏考核标准—2 —(3)常压低渗砂岩油藏考核标准(4)高压(原始压力系数>1.2)低渗砂岩油藏考核标准—3 —(5)裂缝碳酸盐岩油藏考核标准(6)稠油热采油藏考核标准4.三项重要指标(10%)(二)采气厂考核指标1.参评资格指标(1)全面完成下达的年度天然气产量和商品量;(2)千立方气操作成本控制在上级下达的计划指标内;—4 —(3)无上报集团公司安全生产、环境保护责任事故;(4)完成上级下达的综合能耗指标;(5)在区块目标管理年度评比中,参评单位所辖区块超过30%的指标在油田内部排名处于前半数之内。
2.综合管理指标(占30%)3.开发管理单元指标(占60%)采气厂的开发单元分中高渗断块砂岩气藏、低渗砂岩气藏、小型浅层砂岩气藏等三种气藏类型进行考核。
碳酸盐岩气藏参照砂岩气藏的考核标准。
(1)中高渗断块砂岩气藏考核标准(2)低渗砂岩气藏考核标准—5 —(3)小型浅层砂岩气藏考核标准4.三项重要指标(10%)二、金牌、银牌、达标基层单位和星级站所考核指标及评比标准(一)参评资格指标1.全面完成生产经营任务;2.干部、职工中无受到党纪、政纪等处分或发生犯罪案件被追究法律责任的;3.完成上级下达的综合能耗指标;—6 —4.未发生重伤1人以上或出现一次直接经济损失10000元以上的安全、环保、质量责任事故的。
现代五项考试标准一、考核指标与所占分值二、考试方法与评分标准考试方法:采用击剑—游泳—跑步的顺序测试。
考生在每项比赛结束后须按照考评员要求及时赶到相应考场准备下一项测试,若未能按规定时间到达比赛场地进行考试,则取消该考生当场比赛资格。
(一)击剑1.考试方法:采用先循环赛后直接淘汰赛方法(重剑);小组循环赛采用3剑循环制,直接淘汰赛采用9剑制,直至最后产生击剑最终名次。
小组循环赛每名考生与小组内的其他考生分别交手(简称“1个相遇”),1个相遇采用3剑2胜制,直接淘汰赛采用9剑5胜制(每剑1分钟,附优先裁判权,同时剑不能得分)。
犯规和处罚情况参照中国击剑协会审定的击剑竞赛规则执行。
2.评分标准:比赛成绩=(N-R+1)/N×15+15其中N为该专项考试人数,R为比赛名次。
小组循环赛中各场次按照以下顺序进行:(1)7人循环组:1-4 2-5 3-6 7-1 5-4 2-3 6-7 5-1 4-3 6-2 5-7 3-1 4-6 7-2 3-5 1-6 2-4 7-3 6-5 1-2 4-7(2)6人循环组:1-2 4-3 6-5 3-1 2-6 5-4 1-6 3-5 4-2 5-1 6-4 2-3 1-4 5-2 3-6直接淘汰赛表如图28-1所示。
(二)200米自由泳1.考试方法:采用200米自由泳项目进行测试。
采用一次性比赛,使用电动计时或手计时计取成绩,使用手计时,每道须由三名计时员计取成绩,所计成绩的中间值或相同值为最终成绩。
按中国游泳协会审定的最新游泳竞赛规则执行。
执行此标准池长要求为符合国家规定标准的50米池,误差范围为+0.03米,-0.00米。
安装自动计时装置触板后,误差不得超出此范围。
2.评分标准:计取成绩换算成得分(表28-1),按照权重再乘以相应比例(35%)为最终成绩。
(三)3000米跑1.考试方法:采用标准田径场3000米测试。
径赛项目考试采用一次性比赛,使用电动计时或手计时计取成绩,使用手计时,每道须由三名计时员计取成绩,所计成绩的中间值或相同值为最终成绩。
月度五项考核管理办法__________________________________________________ Q/AVC' -G-010-20091•目的和作用月度五项考核是对全厂所有员工当月各项工作完成情况和绩效结果的监督和检查,是对员工各项工作的综合测评。
从而全面倡导求实、高质、勤奋、开拓的企业精神,鼓励员工为自己、为企业、为社会积极、努力工作,实现本厂科技创新、强厂富民、勤奋严谨、雄绘明天的企业宗旨。
2.管理职责2.1生产计划部考核操作岗位员工生产任务完成情况。
各部主任考核管理岗位人员的工作任务、工作方法。
2.2技术一部委派工艺员考核操作人员遵守工艺纪律。
技术一部主任考核工艺员的工艺管理。
2.3品管部人员、内审员考核操作岗位、管理岗位的人员实施保持质量环境管理体系情况。
2.4品管部考核操作岗位人员,过程检验员未达到产品质量口标情况。
品管部按统计结果组织车间技术、质量主管,技术一部(产品开发部)产品主管对未达目标产品进行分析、评审、纠正。
厂办考核企业管理人员、操作人员未达到环境LI 标情况。
各部主任考核部内管理人员工作质量。
2.5厂办考核企业管理人员、操作人员安全生产、劳动纪律和“5S”管理。
2.6厂部考核各部主任的五项管理。
3、月度五项考核细则操作岗位考核按生产任务、生产工艺、产品质量和管理体系、安全生产和劳动纪律以及“5S”五大项目进行考核打分,合计满分为50分。
管理岗位考核按工作任务、工作方法、工作质量和管理体系、安全生产和劳动纪律以及“5S”五大项目进行考核打分,合计满分为50分,月度五项考核主要是从产品实现全过程的各项工作要求出发,确保生产任务的完成、产品质量U标、环境U标的实现和安全生产等的需要。
而对全体员工的当月各项工作开展情况、完成悄况和绩效惜况进行检查、考核和评价。
真正做到工资与绩效挂钩的LI的,起到奖励先进,敦促后进的作用。
1/73.1.生产计划任务完成满分10分,考核细则详见《附表1》;3.2.工艺纪律执行好满分10分,考核细则详见《附表2》;3.3.质量环境管理体系满分6分,考核细则详见《附表3》;3.4.产品质量满分12分,考核细则详见《附表4》;3.5.安全、劳动纪律和“5S”,满分12分考核细则详见《附表5》;4、月度五项考核规定4.1.月度五项考核的汇总五大项U考核主管部门将当月的检查考核结果在本月度结算日交厂办,由厂办进行汇总,填写月度五项考核汇总表。
舞台上采用情景模拟的方式展示个人礼仪风采。
考核细则见下表:硬笔书法规范要求与考核标准一、钢笔字1.书写内容:一般为名篇名段自选。
2.评比标准书写(30%):格式标准、规范,必须用正楷或行楷书写,笔画清楚到位,无错别字、漏字、多字。
结构(30%):结构合理,笔画流畅,明亮度高,力量感强,分布匀称。
字形(20%):章法自然,整体感观舒适,字形大小适中;字迹清楚、优美。
效果(20%):美观大方,卷面整洁,无涂改。
二、粉笔字1. 考核内容:二十个单字或一首绝句诗2. 评比标准字法(20%):结构平正,均匀,字迹工整、规范、紧凑。
笔法(20%):有轻重、粗细,讲究笔法,富有变化,起笔、落笔动作明显。
章法(20%):版面安排合理,整体布局美观,字距行距合理。
书写规范(20%):写规范汉字,无错别字、漏字、多字。
书写顺序(10%):掌握基本笔画的起笔、行笔、收笔的运笔方法。
楷体字按笔顺规则书写,不写倒画笔;行楷字笔顺可按传统习惯或书法习惯书写。
书写效果(10%)美观大方,写错之处宜用黑板擦改正,不得用手涂改。
教师口语规范要求与考核标准一、教师口语训练内容教师口语训练包括普通话训练、一般交际口语训练、教师职业口语训练三类。
普通话训练,目标是让教师能达到国家规定的教师普通话合格等级,以更好从事教育教学工作。
一般口语技能训练,目标是让教师了解一般口语交际的特点,掌握口语表达的基本技巧和基本形式,有一定辨析能力,说话清晰、流畅、得体,有一定应变能力,语态自然大方。
教师职业口语训练,目标是让教师掌握教育、教学口语的运用规律、基本技巧,能够根据不同的教育、教学以及其他工作情境的需要,有针对性地运用教师的职业口语,基本做到职业口语表达科学、严谨、简明、生动,具有启发性和感染力。
二、推荐学习与训练指导书目与刊物月版。
(二)秦学武:《教师口语技能训练》,中国农业科技出版社,2000年4月版。
(三)欧阳友权、谢伦浩:《口才学》,中南大学出版社,1996年版。
金清三中五项竞赛评比评分细则一、纪律1、检查时间:早(7:00---7:20)有以下情况之一,各扣1分,可以累计(1)在教室里外游逛(2)在教室里外讲话(3)在教室里外追逐打闹(4)在教室里外做作业中(11:40----11:45)下(16:30---16:35)有以下情况之一,各扣1分,可以累计(1)在教室里外游逛(2)在教室里外讲话(3)在教室里外追逐打闹2、检查方式(1)在以上时间段内,不定期检查(2)落实到个人(第几组第几桌,教室从南到北依次为第1---8组)二、出勤1、由眼操检查组负责检查2、根据缺位(值日生、开会、生病有病历卡等除外)扣1分三、眼操1、眼操有以下情况之一,各扣1分(1)缺席(因病有病历卡的除外)(2)做操期间有人讲闲话(3)做操时睁着眼2、检查方式(1)眼操,检查两同学自始至终在教室检查(2)全部落实到人四、仪表有以下情况之一,各扣1分,可以累记(1)校门口检查没戴校牌(2)眼操检查时没戴校牌(3)男生留长发(政教处专项检查)(4)指甲不达标(政教处专项检查)五、卫生卫生检查1、检查时间:上午(7:30—7:40)午自修(12:40—12:50)下午(16:40—16:50)2、地点:每班班级内及包干区3、检查标准有以下情况之一,各扣1分(1)教室、包干区有较大纸屑、杂物(2)垃圾桶未倒(3)自行车没整理附:周一、周三上午检查包干区瓷砖是否擦净,未擦净扣1分注:有以下情况之一,由政教处直接扣2---5分在相应的项目1、出现严重违纪(如校内外打架等),经政教处确认情况属实2、眼操没做,直接去上其他课(特殊情况除外)3、没有值日生打扫卫生有以下情况之一,由政教处直接加分在相应的项目1、早(7:00----7:20)自主学习气氛浓厚,可以加1---3分(加入纪律项)2、好人好事,由政教处签发红卡,酌情加1---5分(加入纪律项)政教处。
海南师范大学教育科学学院学前教育专业本科毕业生五项技能考核标准一、指导思想为促进幼儿教育事业培养工作的全面开展,提高我院学前教育专业毕业生的整体素质,选拔和造就一批优秀幼教人才,全面提升我院学前教育专业的教育教学质量。
现决定在我院学前教育专业的毕业生中开展“五项技能”考核活动,即要求学前教育专业毕业生就幼儿教师必备的五项基本技能进行考核,以追求刻苦训练,精益求精,人人达到技能过关、过硬的目标。
二、考核目标为培养高素质、高能力的学前教育专业人才打好坚实的基础。
“五项技能”考核成绩,分优秀、良好、合格、不合格四个等次,与毕业证挂钩。
三、考核对象海南师范大学教育科学学院08学前教育专业学生四、考核内容与标准(一)会唱一首歌任选以下其中之一:1、自选一首成人歌曲,伴奏方式自定(钢伴或伴奏带)。
2、自选一首儿童歌曲,自弹自唱。
要求:1、歌唱的发音规范、字正腔圆,演唱出歌曲的所要求的情感。
2、音准准确,不走调。
节奏节拍正确无误,不拖拍、不抢拍。
演唱曲目要完整。
3、能熟练弹唱幼儿歌曲。
音准、节奏基本无误,演唱连贯,能较好地表现歌曲内容。
4、面对观众,表情自然大方。
完全达到以上要求为优秀,一般为良好,能够勉强完成为合格,有明显缺陷为不及格。
(二)会弹一首曲任选以下其中之一:1、自选成人曲目一首演奏。
2、在规定范围内任选儿童歌曲一首,即兴伴奏。
(考试曲目参考《钢琴实用教程(下)》后面的幼儿歌曲集。
曲目全部脱稿完成。
)要求:1、弹奏熟练、流畅,基本把握曲目内容,奏出基本情感基调。
2、弹奏时节奏节拍准确,不弹错音。
3、即兴伴奏歌曲,和弦编配准确,伴奏音型把握准确,对歌曲的情绪色彩把握准确。
4、选择适合自己的曲目演奏。
完全达到以上要求为优秀,一般为良好,能够勉强完成为合格,有明显缺陷为不及格。
2018全军通用五项考核标准
一、国际级运动健将:
凡符合下列条件之一者,可申请授予国际级运动健将称号。
在国际军体理事会军事五项世界锦标赛或世界军人运动会比赛中,获得个人总分前三名者;男于个人成绩达到5490分者,女子个人成绩达到5300分者;获团体总分冠军的编队队员,男子个人成绩达到5470分者,女子个人成绩达到5270分者。
二、运动健将:
凡符合下列条件之一者,可申请授予运动健将称号。
(一)在国际军体理事会军事五项世界锦标赛或世界军人运动会比赛中,获得个人总分第四至六名者;男子个人成绩达到5450分者,女子个人成绩达到5250分者;获团体总分冠军的编队队员,男子个人成绩达到5400分者,女子个人成绩达到5200分者。
(二)在全军运动会比赛中(无全军运动会的年度则在总参军训部组织的达标考核中,下同),男子个人成绩达到5480分者;女子个人成绩达到5350分者。
三、一级运动员:
在国际军体理事会军事五项世界锦标赛或世界军人运动会比赛中,获得个人总分第七至八名者;在全军运动会比赛中,男子个人成绩达到5350分者,女子个人成绩达到5250分者。
四、二级运动员:
在全军运动会比赛中,男子个人成绩达到5300分者,女子个人成绩达到5200分者。
五、三级运动员:
在全军运动会比赛中,男子个人成绩达到5250分者,女子个人成绩达到5150分者。
XXX有限公司五项指标考核规定共3页第1页1 目的为了加强企业管理,调动员工积极性,提高公司效益,公司制定本规定。
以便建立指标体系,实施考核。
2 适用范围适用于本公司所有责任部门。
3 职责3.1 行政副总负责对公司所有责任部门实施考核。
3.2 各部门负责人负责对本部门员工的考核。
3.3 相关部门之间由相关部门负责人实施相互考核。
3.4 项目经理部负责收集信息资料。
3.5 人力资源部负责工资奖金结算。
4 总则五项指标是指:销售指标,生产指标,质量指标,安全指标,环境指标。
虽然五项指标的考核部门有所侧重,但都是互相关联,相互作用的。
应根据部门的主要职责,规定考核内容和考核指标。
5指标体系5.1销售指标:5.1.1主考核部门为营销中心,相关部门为技术中心,制造中心,物流中心,财务中心,行政中心。
5.1.2 部门重要度为:营销中心8,技术中心0.5,制造中心0.6,物流中心0.4,财务中心0.3,行政中心0.2。
5.1.3 完不成销售指标扣10000元,各部门按重要度实施扣奖。
(如营销中心8000元,技术中心500元,制造中心600元,物流中心400元,财务中心300元,行政中心200元)5.2 生产指标5.2.1 主考核部门为制造中心,相关部门为技术中心,营销中心,物流中心,财务中心,行政中心。
5.2.2 部门重要度为:制造中心6,技术中心1,营销中心1,物流中心1.5,财务中心0.3,行政中心0.2。
5.2.3 少完成一台扣10元/台套,各部门按重要度分摊扣奖。
(如营销中心1元,技术中心1元,制造中心6元,物流中心1.5元,财务中心0.3元,行政中心0.2元)5.3 质量指标质量指标(包括工作质量)按《质量考核条例》,质量指标必须完成,完成不奖,完不成则罚。
5.4 安全指标安全指标(包括生产、工作安全和保安)按《安全考核条例》,进行有奖有罚。
5.5 环境指标环境指标按《环境考核条例》,进行有奖有罚。
医院五项测评制度范本一、前言为提高医院服务质量,加强医院内部管理,提升患者满意度,根据国家中医药管理局《中医医院评审规范》等相关规定,结合我院实际情况,制定本五项测评制度。
二、制度一:医德医风考核奖惩制度1. 建立医德医风考核档案,对全院医护人员进行动态考核、随时考核。
2. 考核内容包括:职业道德、服务态度、技术水平、工作效率等。
3. 设立严格的考核标准和奖惩办法,每月一通报,每季度一讲评,每半年一小结,每一年一总评。
4. 考核结果与工资、职称晋升、提拔重用等相结合,对优秀人员给予奖励,对不合格人员予以处理。
三、制度二:患者满意度测评制度1. 患者满意度测评分为定期与不定期,由精神文明办公室组织实施。
2. 测评形式采用明察暗访,以现场问卷调查方式向患者收集满意度信息。
3. 满意度测评分为满意、较满意、不满意三个类别,统计分析和汇总后,结合患者投诉举报记录,作出评定意见。
4. 测评结果与科室及医务人员医疗服务质量考核挂钩,实行奖优罚劣。
四、制度三:医疗服务质量持续改进制度1. 设立质量管理小组,负责全院医疗服务质量的持续改进工作。
2. 定期召开质量管理会议,分析医疗服务过程中存在的问题,制定整改措施。
3. 跟踪整改措施的实施效果,确保问题得到有效解决。
4. 建立健全医疗服务质量考核体系,对科室及医务人员进行定期考核。
五、制度四:患者回访制度1. 设立患者回访中心,配备专职人员负责患者回访工作。
2. 定期拨付专项资金用于患者回访,确保制度落实到位。
3. 回访内容包括:病情恢复、医疗服务满意度、建议和意见等。
4. 回访结果作为科室及医务人员医疗服务质量考核的重要依据。
六、制度五:医务人员培训制度1. 制定医务人员培训计划,确保医务人员业务水平不断提高。
2. 开展多种形式的培训,包括专业知识、技能培训、法律法规等。
3. 建立医务人员培训档案,记录培训情况,作为职称晋升、提拔重用的依据。
4. 鼓励医务人员参加各类学术活动,提升医院整体实力。
考核标准说明书
为了更好的激发大家对工作的热情,公司董事会特决定在原有员工管理手册制度的前提下进行评分考核制度,特立出以下几项作为考核重点,成绩优异者在月度、季度、年度颁发激励奖金,且所有考核分数与年终奖挂钩。
一、考核类型及权重:
1.卫生权重占比百分之三十(30%)。
2.礼仪、着装权重占比百分之二十(20%)。
3.执行力权重占比百分之十(20%)。
4.德道规范权重占比百分之十(10%)。
5.考勤权重占比百分之十(20%)。
二、考核评分标准
1.卫生:在无任何特殊情况下,按照《员工管理手册》第十五章《卫生管理规定》标准进行卫生考核。
(1)未进行卫生打扫者-30分,并取消月评选资格;
(2)有特殊贡献者按实际情况加分;
(3).保持本月卫生全达标者+30分。
2.礼仪、着装:在无任何特殊情况下,按照《员工管理手册》第十二章《商务礼仪制度》标准进行着装考核。
(1).礼仪不达标者每一项-2分;
(2).累计两项不达标者-10分;三项者-20分,以此类推,并取消月评比资格;
(3).保持本月礼仪、着装全达标者+10分。
3.执行力:在任为何特殊情况下。
按照《员工管理手册》第十九章《奖励与处罚规定、三奖惩制度第十二条(二)第十七条(7)》进行执行力考核。
(1).触犯第十二条(二)者-10分;
(2).触犯第十七(7)者-20分,并取消月评选资格;
(3).有特殊贡献者按照实际情况加分;
(4).本月内无违反员工《员工管理规章》制度者+20分。
4.道德规范:在无任何特殊情况下,按照《员工管理手册》第十七章《廉政建设管理制度及社会道德、公民道德》标准进行道德考核。
(1).违反道德行为者-20分,并取消月度、季度评选资格;
(2).好人好事并获得当事人表彰或领导认可、核实确有实事的+10分;
5.考勤:在无为何特殊情况下按照《员工管理手册》第十章《考勤管理制度》进行考勤考核。
(1).累计违反两项者-10分,三项者-20分,以此类推并取消月评比资格;
(2).本月全勤者加+20分。
所有评分作为月度、季度、年度员工评选依据,所有考核评分与激励金、年终奖挂钩。
此说明书对应《员工日常考核表格》同步使用,无奖励、惩罚在对应格式中打勾,若有奖励及惩罚在对应格式中填写加、减及分数,每月分数最高者为月度最佳员工奖励500元整激励金。
季度最佳员工由三个月总分除以三得出平均分,分数最高者为季度最佳员工奖励1000元整激励金。
年度最佳员工由十二个月总分除以十二得出平均分,分数最高者为年度最佳员工奖励10000元整激励金及公司盈利的高比例年底分红。
发单部门:行政部注:若有不明之处请咨询行政部。