推拉门-施工图
- 格式:pdf
- 大小:279.40 KB
- 文档页数:2
Xxx单元门厅铝合金玻璃门工程施工组织设计编制人:审核人:审批:编制单位:编制时间:二0一五年一月施工组织设计方案一、工程概况:1、工程名称:单元门厅铝合金玻璃门制做安装;2、工程地点:;3、建设单位:司;4、其主要施工范围如下:门厅铝合金玻璃门制做安装;5、施工周期:积极配合总包的进度计划,并在甲方的合理工期要求下完成。
二、施工准备:1、根据该工程技术及施工工期要求,结合现场实际情况,我们组织成立了以总经理为总指挥,以项目经理负责的工程项目部,实施该项目全过程管理职能,对工程的设计、材料采购、生产制造、运输到施工安装进行全方位的管理。
以质量、工期、安全为中心,以施工阶段为重点,积极配合建设方、总包方的各项工作,协调内部系统及外部的工作。
2、施工前期工作2.1 设计组织设计部进行深化设计,设计小组由工程负责人总负责,总工程师任组长。
首先对设计方案进行细化,出具详细分格图,结构节点图,设计小组还将进行现场测量放线、施工放线、对预埋件进行复核,偏差部分出具修改方案,设计零件、组件加工图,最后整理图纸、提供材料名细,出具施工图。
完成整个工程的设计工作。
施工图经甲方、设计院、监理、设计人员共同审核通过,方可施工。
在实际工作中,设计部门将根据施工进度和生产进度的需求,调整工作顺序和内容,并增派人力展开工作,以确保整体施工计划的顺利实施。
2.2 生产组织材料如期进厂是正常生产的先决条件,对比我们一方面要求设计部尽快设计,提前制定材料名细,另一方面要求材料厂商加快生产进度,保障我方生产需求。
为了做到这一点,我们将依靠与材料厂家的多年合作关系,派人常驻材料厂家,进行现场调度控制,使每种材料如期或提前进厂。
2.3 技术培训:组织安装对有关人员进行安全、技术培训、熟悉图纸,掌握工程施工内容,并与安装队签订安全等合同;做好安全、技术交底记录。
2.4材料准备根据总体工程计划进度安排,准备相关材料。
根据计划要求发往工地。
Xxx单元门厅铝合金玻璃门工程施工组织设计编制人:审核人:审批:编制单位:编制时间:二0一五年一月施工组织设计方案一、工程概况:1、工程名称:单元门厅铝合金玻璃门制做安装;2、工程地点:;3、建设单位:司;4、其主要施工范围如下:门厅铝合金玻璃门制做安装;5、施工周期:积极配合总包的进度计划,并在甲方的合理工期要求下完成。
二、施工准备:1、根据该工程技术及施工工期要求,结合现场实际情况,我们组织成立了以总经理为总指挥,以项目经理负责的工程项目部,实施该项目全过程管理职能,对工程的设计、材料采购、生产制造、运输到施工安装进行全方位的管理。
以质量、工期、安全为中心,以施工阶段为重点,积极配合建设方、总包方的各项工作,协调内部系统及外部的工作。
2、施工前期工作2.1 设计组织设计部进行深化设计,设计小组由工程负责人总负责,总工程师任组长。
首先对设计方案进行细化,出具详细分格图,结构节点图,设计小组还将进行现场测量放线、施工放线、对预埋件进行复核,偏差部分出具修改方案,设计零件、组件加工图,最后整理图纸、提供材料名细,出具施工图。
完成整个工程的设计工作。
施工图经甲方、设计院、监理、设计人员共同审核通过,方可施工。
在实际工作中,设计部门将根据施工进度和生产进度的需求,调整工作顺序和内容,并增派人力展开工作,以确保整体施工计划的顺利实施。
2.2 生产组织材料如期进厂是正常生产的先决条件,对比我们一方面要求设计部尽快设计,提前制定材料名细,另一方面要求材料厂商加快生产进度,保障我方生产需求。
为了做到这一点,我们将依靠与材料厂家的多年合作关系,派人常驻材料厂家,进行现场调度控制,使每种材料如期或提前进厂。
2.3 技术培训:组织安装对有关人员进行安全、技术培训、熟悉图纸,掌握工程施工内容,并与安装队签订安全等合同;做好安全、技术交底记录。
2.4材料准备根据总体工程计划进度安排,准备相关材料。
根据计划要求发往工地。
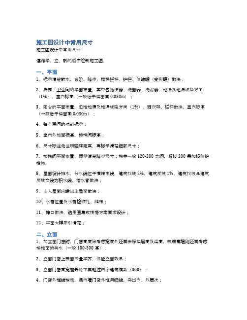
施工图设计中常用尺寸施工图设计中常用尺寸遵循平、立、剖的顺序绘制施工图。
一、平面1、标示清楚散水、台阶、踏步、楼梯栏杆、护栏、伸缩缝(变形缝)做法;2、厨房、卫生间的平面布置,其中包括便器、洗面器、洗浴器,地漏及地漏坡降方向(1%),室内标高(一般低于楼面高0.030m);3、阳台的平面布置,包括地漏及地漏坡降方向(1%)、晒衣架、栏杆做法,室内标高(一般低于楼面高0.030m);4、每个房间的功能标示;5、室内外地面标高,楼梯间标高;6、尺寸标注先注明轴跨距离,再标示清楚细部尺寸;7、楼梯间平面布置,标示清楚踏步尺寸;梯井一般120-200之间,超过200需加设防护措施。
8、屋面设计排水,分水线位于横跨中线,建筑找坡2%,建筑反坡1%,建筑找坡与建筑反坡交线为积水线,落水管做法;9、上人屋面应绘出出屋面做法;10、水箱位置及水箱检修孔、爬梯;11、檐口做法,选用图集或根据方案要求设计;12、平面大样索引清楚;二、立面1、加立面门窗时,门窗高度除考虑宽度外还要参照楼层高及梁高,玻璃幕墙则还要考虑楼地面的关水(一般100-300高);2、立面门窗上表面尽量平齐,保证立面效果;3、立面门窗高宽差最好不要超过两个建筑模数(300);4、门窗外框线稍粗,遇内墙门窗外框用细线。
突出内、外层次;5、立面尺寸标注尽量标注最近的洞口、分格尺寸,其它未示尺寸用标高和线性标注就近标示清楚;6、外墙装饰索引说明;三、剖面1、剖面要剖到楼梯间;2、设计楼梯踏步高宽、休息平台宽度,尽量保证两个梯梁之间的宽度不要超过4200m,踏步的高宽要求b+2h<620;3、表示清楚未剖到的梁、柱、门窗看线;4、纵向标注标注清楚窗洞尺寸、楼梯踏步尺寸标高及楼层关系,横向标注标注清楚各楼板、梁与轴线之间的关系;5、详图索引剖视位置要与平面图对应;四、大样1、表达清楚大样的所在位置,如楼层标高、与轴线关系;2、结构形式表达无误;3、阳台、走廊低于楼地面(一般0.030高);设计心得:1.首先注意层高问题,不要给自己找麻烦。
遵循平、立、剖的顺序绘制施工图。
一、平面1、标示清楚散水、台阶、踏步、楼梯栏杆、护栏、伸缩缝(变形缝)做法;2、厨房、卫生间的平面布置,其中包括便器、洗面器、洗浴器,地漏及地漏坡降方向(1%),室内标高(一般低于楼面高0.030m);3、阳台的平面布置,包括地漏及地漏坡降方向(1%)、晒衣架、栏杆做法,室内标高(一般低于楼面高0.030m);4、每个房间的功能标示;5、室内外地面标高,楼梯间标高;6、尺寸标注先注明轴跨距离,再标示清楚细部尺寸;7、楼梯间平面布置,标示清楚踏步尺寸;梯井一般120-200之间,超过200需加设防护措施。
8、屋面设计排水,分水线位于横跨中线,建筑找坡2%,建筑反坡1%,建筑找坡与建筑反坡交线为积水线,落水管做法;9、上人屋面应绘出出屋面做法;10、水箱位置及水箱检修孔、爬梯;11、檐口做法,选用图集或根据方案要求设计;12、平面大样索引清楚;二、立面1、加立面门窗时,门窗高度除考虑宽度外还要参照楼层高及梁高,玻璃幕墙则还要考虑楼地面的关水(一般100-300高);2、立面门窗上表面尽量平齐,保证立面效果;3、立面门窗高宽差最好不要超过两个建筑模数(300);4、门窗外框线稍粗,遇内墙门窗外框用细线。
突出内、外层次;5、立面尺寸标注尽量标注最近的洞口、分格尺寸,其它未示尺寸用标高和线性标注就近标示清楚;6、外墙装饰索引说明;三、剖面1、剖面要剖到楼梯间;2、设计楼梯踏步高宽、休息平台宽度,尽量保证两个梯梁之间的宽度不要超过4200m,踏步的高宽要求b+2h<620;3、表示清楚未剖到的梁、柱、门窗看线;4、纵向标注标注清楚窗洞尺寸、楼梯踏步尺寸标高及楼层关系,横向标注标注清楚各楼板、梁与轴线之间的关系;5、详图索引剖视位置要与平面图对应;四、大样1、表达清楚大样的所在位置,如楼层标高、与轴线关系;2、结构形式表达无误;3、阳台、走廊低于楼地面(一般0.030高);设计心得:1.首先注意层高问题,不要给自己找麻烦。
建筑专业施工图技术措施(住宅)住宅门窗住宅入户门及内门洞口尺寸(未注明者均为单开门)名称门洞宽门洞高备注住宅入户门12002100厅室门9002100留洞口,门不编号厨卫工人房8002100卫生间紧张时可取750宽。
留洞口,门不编号主阳台根据开间2100门高根据可根据立面需要调整阳台单开门800≥2100高度依立面需要入户门垛尺寸不小于100,户内门垛尺寸不小50。
相同类型房间窗洞口尺寸应统一,原则上为开间轴线尺寸,两边各留750。
主卧室以及开间≥3300的房间窗宽不小于1800,次卧室窗宽不小于1200,起居厅处阳台推拉门洞口宽不小于2400,且当厅开间大于4米时,门洞口宽不小于3000。
遇门连窗时,门洞不小于800。
开间尺寸18002100240027003000330036003600390042004500洞宽度900900120012001500180018002100240030003000凸窗窗台高一般取450或根据立面需要,凸窗台板外缘凸出外墙面500(做空调板的不小于600)。
凸窗顶板面应在墙根处设导流槽或顶面外坡1%,以免存水。
一般窗台高度900,低窗台高为450,厨房卫生间窗台高1000(以楼层标高H算起)。
一般落地窗根部应做结构上反150高反槛。
外门窗的可开启面积不应小于规范要求的最小窗地比和通风面积。
门窗可开启面积应扣除门窗框部分门窗统一编号要求:铝合金门窗(参照图集代号02J603-1)名称推拉窗推拉门平开窗平开门固定窗上悬窗幕墙代号TLC****TLM****PLC***PLM***GLC***SLC***LMQ****特种门窗(参照图集代号04J610—1)名称变压器室钢门变压器室钢窗配电所钢大门防射线门防射线窗冷藏库门保温门隔声门代号YM****YC****YDM****RM****RC****LM****BM****GM****天窗(参考图集05J621—1)名称统长开启上悬钢天窗分段开启上悬钢天窗中悬天窗平天窗穹体采光罩平天窗锥体采光罩平天窗平板光罩代号SCT****SCF****ZC****PTC1—****PTC2-****PTC3-****其他名称百叶门百叶窗地弹簧门木门户门防火门卷帘门代号BYM***BYC****DHM****MM****HM****()FM****()JM****()**门窗涉及到防火要求的,在编号后面标注(甲)、(乙)、(丙),区分类别;同编号门涉及到开启方向左右的后面加编号A—左开、B—右开,内外开启的a—内开、b—外开,如HM1021A、HM1021A(乙)低窗防护:二层以上外窗(外有阳台及平台者除外)以及一层室内外高差大于600的外窗,当窗台高度小于900时,应采取防护措施。
Xxx单元门厅铝合金玻璃门工程施工组织设计编制人:审核人:审批:编制单位:编制时间:二0一五年一月施工组织设计方案一、工程概况:1、工程名称:单元门厅铝合金玻璃门制做安装;2、工程地点:;3、建设单位:司;4、其主要施工范围如下:门厅铝合金玻璃门制做安装;5、施工周期:积极配合总包的进度计划,并在甲方的合理工期要求下完成。
二、施工准备:1、根据该工程技术及施工工期要求,结合现场实际情况,我们组织成立了以总经理为总指挥,以项目经理负责的工程项目部,实施该项目全过程管理职能,对工程的设计、材料采购、生产制造、运输到施工安装进行全方位的管理。
以质量、工期、安全为中心,以施工阶段为重点,积极配合建设方、总包方的各项工作,协调内部系统及外部的工作。
2、施工前期工作2.1 设计组织设计部进行深化设计,设计小组由工程负责人总负责,总工程师任组长。
首先对设计方案进行细化,出具详细分格图,结构节点图,设计小组还将进行现场测量放线、施工放线、对预埋件进行复核,偏差部分出具修改方案,设计零件、组件加工图,最后整理图纸、提供材料名细,出具施工图。
完成整个工程的设计工作。
施工图经甲方、设计院、监理、设计人员共同审核通过,方可施工。
在实际工作中,设计部门将根据施工进度和生产进度的需求,调整工作顺序和内容,并增派人力展开工作,以确保整体施工计划的顺利实施。
2.2 生产组织材料如期进厂是正常生产的先决条件,对比我们一方面要求设计部尽快设计,提前制定材料名细,另一方面要求材料厂商加快生产进度,保障我方生产需求。
为了做到这一点,我们将依靠与材料厂家的多年合作关系,派人常驻材料厂家,进行现场调度控制,使每种材料如期或提前进厂。
2.3 技术培训:组织安装对有关人员进行安全、技术培训、熟悉图纸,掌握工程施工内容,并与安装队签订安全等合同;做好安全、技术交底记录。
2.4材料准备根据总体工程计划进度安排,准备相关材料。
根据计划要求发往工地。