研发项目奖金分配管理办法
- 格式:docx
- 大小:632.65 KB
- 文档页数:3
研发团队奖金分配管理办法目的本文档旨在制定研发团队奖金分配的管理办法,准确、公正、合理地激励和回报研发团队成员的工作和贡献。
奖金分配原则1. 奖金分配应建立在研发团队成员的工作贡献和绩效表现基础上,兼顾公平和激励。
2. 奖金应有明确的目标和指标,可以根据研发项目的成果、完成情况、重要性等进行评估和考核。
奖金分配程序1. 确定奖金基数:根据公司财务状况确定研发团队奖金的总额,作为奖金分配的基础。
2. 设定奖金指标:每个研发项目应设定明确的目标和指标,包括项目进度、质量、成本控制等方面,作为奖金分配的依据。
3. 评估和考核:根据实际完成情况和绩效表现,对研发团队成员进行评估和考核,分别给予不同比例的奖金分配。
4. 奖金分配方案:将奖金分配结果按照一定比例分配给符合条件的研发团队成员,公布和通知有关人员。
奖金分配标准1. 工作贡献:根据研发团队成员在项目中的工作时间、工作量、工作难度和工作成果等方面的贡献程度进行评估和考核。
2. 绩效表现:综合考虑研发团队成员的工作态度、团队协作能力、创新能力、问题解决能力等因素进行评估和考核。
3. 公平公正:遵循公开、透明、客观、公正的原则,确保奖金分配的公平性和公正性。
奖金分配管理1. 管理责任:公司领导和人力资源部门负责制定和执行奖金分配的管理办法,确保规程的顺利实施。
2. 监督机制:建立奖金分配的监督机制,对奖金分配过程进行监督和审查,防止不当操作和个人偏好带来的不公平情况。
3. 信息公开:将奖金分配管理办法向研发团队成员进行公开和解释,使每个成员对奖金分配有清晰的认识和理解。
修改和解释对本文档的修改和解释权归公司领导和人力资源部门所有,如有需要,将根据实际情况进行相应的修改和解释。
以上为《研发团队奖金分配管理办法》的内容,旨在建立公正、合理的奖金分配机制,激励和回报研发团队成员的工作和贡献。
研发中心项目奖励制度背景作为研发中心,在激烈的市场竞争中,项目的成功率与质量直接关系着企业的盈利和发展。
因此,设计一套合理的项目奖励制度是必要的。
目的研发中心项目奖励制度作为一种激励机制,旨在促进员工的工作热情和创新能力,提高参与项目的积极性,增强企业的竞争力。
奖励对象制度适用于研发中心的所有项目成员。
奖励内容1. 新项目推荐奖励对于新项目的推荐,若该项目成功通过立项审核并最终上线,推荐人可获得新产品销售额的2%作为奖励,上限为50万元。
2. 认真执行奖励项目成员对于分配到的任务,如提前完成或结果出色,可获得相应奖励。
具体奖励标准如下:任务完成情况奖励金额优秀300-500元/次良好100-200元/次合格50-100元/次注:奖励金额根据任务的重要程度、难度以及完成质量综合评定确定。
3. 项目成果奖励对于项目成功完成,并且产生显著经济效益的,项目组成员均可获得项目额外经济奖励。
具体奖励金额,项目组长根据项目实际情况和贡献度进行综合评定确定。
奖励发放1. 发放周期奖励周期为季度,按季度进行奖励发放。
2. 发放方式奖励以公司员工工资制度发放,自动计算加到员工工资卡中。
奖励管理1. 多次获奖员工多次获奖时,奖励按次发放。
2. 评奖标准项目奖励的评定标准由公司制订,领导亲自负责评定。
3. 追回奖励如果奖励发放后发现奖励违反奖励发放标准,公司有权追回奖励。
研发中心项目奖励制度的出台,不仅仅是对员工的激励,更是对研发中心项目质量的一种监督机制。
只有奖惩分明,才能让员工更加认真、负责地完成项目任务,为企业做出更大的贡献。
1目的1.1为了让公司科研及研发项目顺利开展, 激发工作人员积极性, 使项目保质保量完成, 尽快实现成果转化以及效益的转化,特制定本项目考核及项目奖金管理制度。
2本制度旨在鼓励员工充分发挥创造力和工作积极性, 高质高效地完成公司分配的项目任务。
3适用范围及管理3.1本制度适用于X制药集团研发项目考核及项目奖金发放管理。
3.2本制度包括了自主研发项目、外部引进项目等, 其他项目参照本制度设定。
3.3所有项目奖金依据相应项目计划中考核节点申请、发放。
第一章本制度未涵盖之项目管理, 报请集团总经理办公会, 一报一批。
第二章总则第一条奖励方式包括: 项目开发奖金、加薪、职级晋升、带薪休假、培训机会以及其他方式等。
第二条奖励范围1.开发新产品, 满足奖励条件的;2.通过研发, 寻找到质优价廉的新材料、新配方或新工艺的;3、能积极收集信息, 提出产品开发项目的;4.成功申请中药品种保护的;5、新增检验项目, 有利于提高产品质量, 且被采纳的;第三条6.其他奖励参照集团公司相关规定。
第四条处罚方式包括: 罚款、降薪、调离岗位、辞退等。
第五条处罚范围1.非不可抗拒的未按时完成预定计划任务的;2.泄露公司科研秘密、技术资料的, 情节严重者追究法律责任;3、未经公司同意以公司或研究院名义从事其他活动的, 情节严重者追究法律责任;4.因本身工作质量问题导致申报失败的;第三章 5.其他处罚参照集团公司相关规定。
第四章新药研发阶段奖励第六条奖金分配阶段及分配比例原则由于新药研究周期长, 故采用分段奖励的办法, 具体分为以下阶段:1.完成临床前研究, 上报至国家CFDA, 取到受理号并通过现场检查并取得药检所合格报告, 发放奖金总额的40%。
1.1.小试阶段, 小试工艺及质量标准研究符合要求, 发放奖金总额的10%;1.2.中试阶段, 中试工艺及质量标准研究符合要求, 发放奖金总额的10%;1.3.药理毒理阶段, 完成实验, 取得报告, 发放奖金总额的10%;1.4、申报阶段, 申报资料通过省局初审并受理, 通过省局组织的现场检查, 现场生产出合格样品或取得省所的合格报告, 发放奖金总额的10%。
项目奖金管理制度一、目的为调动研发人员的工作积极性和主动性,鼓励创新,确保公司重要研发项目和紧急项目的顺利完成,提高新产品开发的速度,促进公司快速发展;同时使大家建立成本控制意识及风险控制意识,提高工作效率等,公司决定针对研发部所有人员,在执行公司现有办法的基础上,设立研发项目激励奖金。
二、适用范围本制度适用于参与公司研发部项目开发所有项目管理人员,设计人员相关人员。
三、基本分配原则在公开、公正的评审原则下,本着实现激励先进,体现价值的分配原则,根据项目的难易等级和个人对项目的贡献多少进行分配。
打破平均主义,奖金数额和个人对项目的贡献程度直接挂钩,实行多劳多得,以此达到激励的目的。
四、项目奖金分配比例五、项目开发等级标准6.1 项目等级对应奖金额度难度系数是根据实际项目的开发情况对奖金做调整,该系数由项目负责人,研发部主管,总经理讨论确定。
分为5个等级,如下:6.3调整后奖金额=开发等级对应奖金额 * 难度系数;七、研发人员分工及奖金比例分配7.1 所有开发人员所占奖金比例必须在项目开始时前确定。
7.2 项目分工和奖金占比由项目负责人,研发部主管,总经理等关键人员共同确定。
7.3 多名工程师共同承担同一子项目开发时,共享该子项奖金,每个人分工和占比由开发工程师、项目负责人,研发主管等人员共同确定。
7.4 公司外部支援工程师不占研发奖金比例,外援奖金不在本管理办法规定范围之内。
7.5 委外开发、合作开发的情况,应在《项目立项申请表》中说明外部人员工作量的分配情况。
7.6 后加入项目的开发人员根据实际情况由研发部主管对分工及奖金比例进行调整。
7.7工作内容及奖金占比八、项目考核(指标、时间、申诉)8.1 考核时间项目结案后2个月内完成项目考核评分。
8.2 项目整体考核评定主要考核指标:开发周期,项目质量,开发成本参考附表:《项目综合评分表》1.开发周期:按规定时间完成项目开发可得40分,提前1个月(或缩短10%开发周期)+10分;提前2个月(或缩短20%开发周期)+20分;延期1个月(或延长10%开发周期)-10分;延期2个月(或延长20%开发周期)-20分;延期3个月(或延长30%开发周期)以上,-30分;2.项目开发过程中,项目负责人可以根据实际情况申请调整开发周期 2 次,第一次申请延长开发周期,项目总体得分 -5分,第二次申请延长开发周期,项目总体得分 -15分;3.开发成本:正常开发费用完成开发,得20分;缩减20%计划开发费用,+10分;缩减10%计划开发费用,+5分;超支10%以上开发费用,-5分;超支20%以上开发费用,-10分。
研发人员项目奖励方案一、目的为调动研发人员的工作积极性,鼓励优秀人员快速成才,确保公司重要研发项目和紧急开发项目的按期完成,促进公司快速发展。
公司决定针对研发人员,在执行公司现有的员工收入的基础上,设立研发项目激励奖金。
二、适用范围:参与研发项目的全体成员。
三、基本原则:本着实现奖励先进、体现价值的原则,根据个人在对项目的贡献多少进行分配。
打破平均主义,激励奖金的数额与个人贡献挂钩,实行多劳多得。
达到激励、奖励的目的。
四、研发项目奖励办法:研发项目奖金分为项目开发奖及项目产品市场表现奖。
4.1项目开发奖根据相关规定,公司对已经批准立项开发的项目按类型确定档次,根据项目所属档次给予一定额度奖励,奖金数额分别如下:4.1.1项目奖金总体分配比例4.1.2 项目职责系数K确定K=0.8:非常容易、工作量少。
有现成的方案,不需要重新构思,不需要修改原理,只是移动或替换。
K=0.9:容易、工作量少。
公司内部有类似的方案,做局部的修改就可以完成,可以部分移植。
K=1.0:困难、工作量适中。
公司内部无类似的方案,需要找外部类似的方案做全新设计。
K=1.1:比较困难、工作量较多。
公司内无类似的方案,公司外有类似方案但我们无法寻找到,需要重新构思形成新的方案。
K=1.2:非常困难、工作量大。
寻找不到类似的方案,在同类产品中属于新功能、新外观,达到同行业领先水平,需要做全新设计。
4.1.3 M系数的评估系数的评估由各相关部门负责人评估,由研发总监和技术总监确认。
部门难度系数计算公式:Mi=Ki/∑Ki*100%各部门奖金比例公式:部门额度占比*难度系数4.2 项目产品市场表现奖项目产品市场表现奖按项目系列产品销售毛利的一定比例对研发项目组人员记奖。
按销售合同时间,从项目产品卖出第一台之时开始计算,奖励期限为三年。
其中第一年按当年度产品销售额的2%,第二年按当年产品销售额的1.5%,第三年按当年产品销售额0.5%对项目组成员进行奖励。
研发项目奖激励方案1.目的为调动研发人员的工作积极性,确保公司重要研发项目和紧急开发项目的按期完成,公司决定在执行现有员工的收入与公司效益挂钩的办法上,设立研发项目奖做激励。
2.适用范围研发部全体人员3.基本原则本着实现奖励先进、体现价值的原则,根据个人在对项目贡献多少进行分配。
激励奖金的金额与个人贡献挂钩,实现多劳多得,达到激励的目的。
4.研发项目奖励办法研发项目奖金分为项目开发奖及项目产品市场奖。
4.1项目开发奖根据相关规定,公司对已批准立项开发的项目按类型确定档次,根据项目所属档次给予4.2项目产品市场奖项目产品市场奖励是按新产品销售毛利的一定比例对研发项目组人员给予奖励。
按回款从项目卖出的第一台开始计算,奖励期限为三年。
其中第一年按项目回款毛利的2%,第二年按1.5%,第三年按0.5%的额度对项目组成员进行奖励。
4.3研发项目专利奖项目研发的新产品获得PCT国际发明专利团队获3万元奖励,项目团队获得国内发明专利获2万元奖励。
5.0项目考核项目考核以结果为导向,重点考核项目完成的质量及项目完成时间。
5.1项目质量考核项目开发中,以项目任务均已达到标准认定的项目完成。
项目过程中若发现项目条款需要修改,可向项目负责人申请修改项目任务一次。
项目质量考核,以第一台客户使用情况为考核要点,若客户发现产品设计有明显的错误或是严重有影响产品功能及性能缺陷、造成人身安全隐患等,最终造成客户投诉或要求退货。
每出现一次扣除项目开发奖的1%—10%。
5.2项目时间考核项目开发时间以项目立项确定的时间为准。
项目周期在1个月以内的,不得更改项目时间;项目周期超过1个月,但不足3个月的,可向项目负责人申请修改项目时间1次;项目周期超过3个月不足6个月的,可向项目负责人申请修改2次项目时间,项目周期超过6个月的,可向项目负责人申请修改项目时间3次。
第一次修改,扣除项目开发奖的3%,第二次修改再扣除项目开发奖的7%,第三次修改再扣除项目开发奖的10%。
研发项目奖励管理制度第一章总则第一条为了激励研发人员积极投入科研项目,提高研发项目的成果质量和效率,制定本管理制度。
第二条所有研发项目奖励均按照本管理制度执行,且不得违反国家有关规定。
第三条本管理制度的解释权归公司董事会所有。
第二章奖励对象第四条研发项目奖励对象包括公司全职研发人员和相关项目团队成员。
第五条个人研发项目奖励以个人为单位计算;团队研发项目奖励以整个团队为单位计算,团队成员按照一定比例分配。
第三章奖励标准第六条研发项目奖励的标准根据项目完成情况和质量确定,通过评审确定奖励金额。
第七条奖励金额包括固定奖金和浮动奖金两部分,其中固定奖金由公司根据项目完成情况确定,浮动奖金根据项目成果的实际贡献确定。
第四章奖励管理流程第八条研发项目奖励管理流程包括申请、评审、审批和发放四个环节。
第九条申请环节:研发人员或项目团队成员根据项目情况向公司提出奖励申请。
第十条评审环节:公司成立评审委员会对申请进行评审,确定奖励金额。
第十一条审批环节:董事会对评审结果进行审批,确定最终奖励金额。
第十二条发放环节:公司根据董事会批准的奖励金额,及时发放奖金给相关人员。
第五章奖励监督第十三条公司对研发项目奖励管理进行监督,确保奖励按照规定执行。
第十四条研发人员或项目团队成员对奖励管理有异议时,可以向公司领导提出申诉。
第十五条公司对奖励管理存在违规行为的,将严肃处理,追究相关责任人的责任。
第六章奖励制度宣传第十六条公司将研发项目奖励制度进行宣传,使全体员工了解奖励标准和管理流程。
第十七条公司定期对研发项目奖励制度进行评估,及时调整奖励标准和管理流程。
第七章附则第十八条本管理制度自颁布之日起实行,如有修改,经董事会批准后执行。
第十九条本管理制度解释权归公司董事会所有。
第二十条本管理制度未尽事宜,由公司领导根据实际情况制定具体实施方案。
第二十一条本管理制度最终解释权归公司董事会所有。
以上是关于公司研发项目奖励管理制度的详细规定,希望能够对公司的研发人员提供有效的激励,推动研发项目的顺利进行和高效完成。
研发项目奖励制度一、目的为规范研发项目管理工作,充分调动研发技术人员的工作积极性,最大限度地推进新产品研发项目和现有产品技术改进、工艺优化项目的进展,高质量、高效率、高经济性地完成公司研发工作任务,根据《中华人民共和国科学进步法》相关企业项目奖励办法及公司实际情况,特制定本制度。
二、适用范围本办法适用于涉及公司新产品研发、现有产品的技术改进、工艺优化等项目的考核奖惩。
三、研发项目奖励办法(一)项目分档及不同档次奖励额度根据有关规定,公司对已经批准立项开发的项目按类型确定档次,根据项目所属档次给予一定额度奖励,奖金数额分别如下(项目分档情况及各档奖励额度见下表):项目分档奖励金额档次奖励金额档次界定一挡15,30万元国内外均处于技术领先的新品二档 5,15万元国外已有、国内未有新品三档 1,5 万元国内有同类产品,技术领先四档 0.1,1万元现有产品较重大技术改进、工艺优化(二)定期目标、奖励阶段划分及各阶段支付比例1、该项目分档奖励表第一至三档中,项目研发人员占60,,市场开拓人员占40,;第四档中研发人员占60,,生产线人员占40,。
2、研发完成后,按照项目立项申请表的各项指标验收合格后,产品进入中试阶段,奖励研发人员该项目奖金总额的 20,(研发比例中)。
3、中试产品上市后,按照项目分档奖励全额,从销售收入中提取兑现。
4、对于独家或首家产品,公司根据项目的实际情况作特别奖励。
四、考核项目成立后,项目负责人或项目经理定期向研发中心负责人汇报项目进展情况,研发中心负责对所有研发项目的考核、监督和管理。
五、项目奖金的分配(一)项目奖金按项目进度分阶段兑现时,首先扣除本项目预先支付的加班费后,剩余的项目奖金再按照以下方案进行分配。
1、其中的10,作为其他配套部门人员(质量检定、研发中心内勤等人员)奖金。
2、其中的10,分配给负责项目整体管理、监督、组织实施等工作的项目总负责人。
3、其中的80,归项目组人员所有,项目负责人提取上述金额的 50,,80,,其余奖金由项目负责人或项目经理按照公平、合理、多劳多得的原则,根据项目组成员的贡献大小分配给项目组成员,若人员离开公司,则自动终止奖励提成,其项目提成继续在项目组内分配。
研发项目奖金管理办法第一条制定目的为激发研发团队的创新活力,提高研发项目的质量与效率,规范研发项目奖金的分配与使用,确保奖金发放的公正、公平和透明,特制定本管理办法。
第二条适用范围本办法适用于公司的研发人员及考评小组认定的非项目组成员。
第三条权责规定(一)研发部门负责提报新产品开发设计技术任务书、新产品项目规划书及有关项目的相关报告书和资料;(二)管理部负责审核;(三)经营管理委员会负责复核;(四)CEO批准。
第四条项目立项新产品研发立项需经过市场调查、产品可行性分析、拟定新产品研发技术任务书、拟定新产品项目规划书、立项批准等几个步骤。
新产品研发设计技术任务书是指产品的初步设计阶段内,由研发部门向上级对新产品研发任务提出体现产品合理设计方案的改进性和推荐性文件。
新产品项目规划书是由研发部门对新产品研发设计整个过程所作的总体规划的书面文件。
研发部门根据公司已审核确定的新产品研发设计技术任务书拟定新产品项目规划书、项目组成员、项目负责人等,报公司CEO核准后实行;研发部门组织该项目组成员及公司有关领导研究确定新产品研发周期、研发进度表、分工及具体责任人,报CEO批准。
第五条项目等级分类根据项目的技术水平、产品潜在的经济效益以及对公司发展的贡献等因素,分为一级项目、二级项目与三级项目。
(一)一级项目,具备以下条件之一者,可认定为一级项目:独立研发、具有独立自主知识产权且产品的技术水平层次达到以下标准之一者:1、达到国际先进水平以上(含国际先进水平);2、达到国内先进水平以上(含国内先进水平);3、对公司战略发展起重大作用或经济效益特别显著的重要研发项目。
(二)符合以下条件之一者,可认定为二级项目:1、与外部合作开发的新产品并联合拥有或独自拥有该项技术的所有权(若所开发产品的技术水平层次达到一级项目标准的,可以评为一级项目);2、所开发产品的技术水平达到国内同类产品水平标准;3、处于本行业先进水平或领先水平的项目;4、其他产品的经济效益较大,对公司发展具有较大贡献的项目。
项目及产品开发奖励管理办法第一章总则第一条为加强研发项目管理,充分调动技术人员的工作积极性,最大限度地推进新产品研发及项目研发进展,高质量、高效率、高经济性地完成公司研发工作任务,特制定本制度。
第二条本制度适用于公司技术团队承担的产品类项目与应用开发类项目的奖励管理。
第三条产品类项目定义为:根据技术发展趋势、公司发展方向、实际市场需求等需要,公司批准立项进行的产品开发的项目。
第四条应用开发类项目定义为:公司与客户签订正式合同或协议,按照客户需求进行应用系统开发的项目。
第二章职责第五条项目负责人负责向技术中心提出《项目立项申请报告》和《项目责任书》。
第六条技术中心负责组织项目的评审、最终成果评定和奖罚意见的提出,对《项目立项申请报告》、《项目责任书》的签发进行审核。
第七条总经理负责签发《项目立项申请报告》、《项目责任书》,对项目奖惩方案进行审批。
第八条财务部门负责向运营管理中心提交项目经济数据,执行经批准后的奖励。
第三章项目及产品考核与管理原则第九条项目负责人可通过自荐或公司推荐产生,技术中心申报《项目立项报告》时附项目人员组成名单和项目计划进度表,对项目中详尽的责任、质量要求、计划结点日期及考核办法等方面提出详细的要求。
经技术中心组织评审后,由主管领导、项目负责人、项目主要参与人员在《项目责任书》上签字,作为对项目组奖励依据。
第十条项目负责人承担项目期间,给予项目经理津贴,补贴金额为项目周期执行周期工作日内30元/天/项目,由公司在每月月薪发放时以“项目经理津贴”发放。
第十一条一个人独立完成的项目,按照项目经理基准奖金额计提并享受项目经理津贴。
一个研发人员也可在其能力范围内承担和负责多个研发项目,享受不同项目组的奖励。
第四章产品类项目奖励第十二条奖励原则:分研发和销售两阶段进行奖励。
第十三条研发阶段奖励一、奖励方式:产品类项目的奖励一般在产品的开发、产品化等任务完成后进行。
二、奖励额度:根据研发的技术难易程度、计划工期要求等因素,综合考虑确定产品类项目的奖励额度。
研发项目激励奖金分配办法第1条总则为调动研发人员的工作积极性,鼓励优秀人员快速成才,确保公司重要研发项目和紧急开发项目的按期完成,促进公司快速发展。
公司决定针对技术研发中心研发人员,在执行公司现有的员工收入与公司效益挂钩办法的基础上,设立研发项目激励奖金。
第2条适用范围本办法的原则上针对技术研发中心参加研发项目的研发和技术人员。
第3条权责公司确立激励奖金研发项目和每个项目激励奖金总额,技术研发中心负责研发项目的实施。
研发中心实行研发项目负责人制。
研发中心主任或副主任指定项目负责人,项目负责人与各专业室主任协商后,提出项目组初步人选,经研发中心主任批准后,成立研发项目组。
研发项目负责人负责项目的技术协调、工作进度和质量。
各专业和产品室主任为项目组提供必要的帮助,协助项目负责人完成项目,并结合日常工作对本部门人员工作表现、工作业绩、专业水平和履行职责等情况进行绩效考评。
第4条分配原则本着实现奖励先进、体现价值的原则,根据进行分配。
打破平均主义,激励奖金的数额与个人贡献挂钩,多劳多得。
达到激励、奖励的目的。
第5条项目分类项目分为开发项目、(预)研发项目和基础项目三类。
第6条分配方式每个项目采取记分法进行分配。
项目负责人会同计划员预先确定每个项目的总分数。
每个分值的奖金额=项目总金额/总分数。
个人奖金额=个人考核得分数×每个分值的奖金额。
第7条分配比例为避免引导员工片面追求激励奖金研发项目的工作,影响企业正常生产和工作,需要将项目组工作与非项目组工作有机的结合在一起,使之成为一个综合性激励体系。
因此,对项不同类型项目,各阶段分配比例。
总体方案阶段工作图阶段验收阶段第8条项目流程所有项目必须严格按造公司程序文件的流程规定开展各阶段的评审,并在PLM系统运行。
市场导入奖(是否设立按公司规定)公司设立市场导入效益奖金,市场导入效益奖按该型或产品延伸系列销售额的2%对研发项目组人员计奖。
自小批开始投产之日计奖,最多三年。
创新项目奖金分配管理办法一、背景介绍为了激励员工创新,提高企业的竞争力,特制定本《创新项目奖金分配管理办法》(以下简称“管理办法”)。
二、奖金分配原则根据创新项目的重要性和贡献度,奖金分配原则如下:1. 项目重要程度:根据项目的战略重要性和对企业发展的贡献程度,决定奖金分配的比例。
2. 项目贡献度:根据员工在创新项目中的工作量、质量和成果,评估其对项目的贡献程度,并据此决定奖金分配的比例。
三、奖金分配流程奖金分配的流程如下:1. 创新项目提案:员工可以向创新项目委员会提交项目提案。
2. 项目评审:创新项目委员会对提交的项目提案进行评审,评估项目的创新性、可行性和商业价值。
3. 奖金比例确定:基于项目的重要性和贡献度,创新项目委员会确定奖金分配的比例。
4. 项目实施:被选中的创新项目将被纳入公司战略,开展实施工作。
5. 项目成果评估:项目完成后,根据项目的实际成果评估每位参与者的贡献度。
6. 奖金分配:根据项目的贡献度,按照奖金分配比例计算每位参与者的奖金,并发放给相应人员。
四、奖金分配记录和公示为了确保奖金分配的公平公正,管理办法要求进行以下记录和公示:1. 项目提案记录:对所有提交的创新项目提案进行记录,包括项目内容和提交人信息。
2. 项目评审结果记录:记录创新项目委员会对各项目的评审结果。
3. 奖金分配比例记录:记录每个项目的奖金分配比例。
4. 项目成果评估记录:记录每位参与者的贡献度评估结果。
5. 奖金发放记录:记录每位参与者实际获得的奖金金额。
6. 奖金分配公示:公示奖金分配比例和实际发放金额,供员工参考和监督。
五、监督和申诉机制为了确保管理办法的执行和公正,建立监督和申诉机制如下:1. 员工监督:员工可以监督奖金分配的公平公正,并向创新项目委员会提出建议和意见。
2. 申诉机制:员工如对奖金分配结果存在异议,可向创新项目委员会提出申诉,并提供相应的证据和理由。
3. 申诉处理:创新项目委员会将组织专门小组对申诉进行审查和处理,并及时向申诉人反馈处理结果。
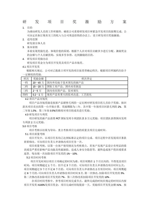
研发项目奖激励方案
1.目的
为调动研发人员的工作积极性,确保公司重要研发项目和紧急开发项目的按期完成,公司决定在执行现有员工的收入与公司效益挂钩的办法上,设立研发项目奖做激励。
2.适用范围
研发部全体人员
3.基本原则
本着实现奖励先进、体现价值的原则,根据个人在对项目贡献多少进行分配。
激励奖金的金额与个人贡献挂钩,实现多劳多得,达到激励的目的。
4.研发项目奖励办法
研发项目奖金分为项目开发奖及项目产品市场奖。
4.1项目开发奖
根据相关规定,公司对已批准立项开发的项目按类型确定档次,根据项目所属档次给予一定额度的奖励。
4.2项目产品市场奖
项目产品市场奖励是按新产品销售毛利的一定比例对研发项目组人员给予奖励。
按回款从项目卖出的第一台开始计算,奖励期限为三年。
其中第一年按项目回款毛利的2%,第二年按1.5%,第三年按0.5%的额度对项目组成员进行奖励。
4.3研发项目专利奖
项目研发的新产品获得PCT国际发明专利团队获3万元奖励,项目团队获得国内发明专利获2万元奖励。
5.0项目考核
项目考核以结果为导向,重点考核项目完成的质量及项目完成时间。
5.1项目质量考核
项目开发中,以项目任务均已达到标准认定的项目完成。
项目过程中若发现项目条款需要修改,可向项目负责人申请修改项目任务一次。
项目质量考核,以第一台客户使用情况为考核要点,若客户发现产品设计有明显的错误或是严重有影响产品功能及性能缺陷、造成人身安全隐患等,最终造成客户投诉或要求退货。
每出现一次扣除项目开发奖的1%—10%。
5.2项目时间考核
项目开发时间以项目立项确定的时间为准。
项目周期在1个月以内的,不得更改项目时间;项目周期超过1个月,但不足3个月的,可向项目负责人申请修改项目时间1次;项目周期超过3个月不足6个月的,可向项目负责人申请修改2次项目时间,项目周期超过6个月的,可向项目负责人申请修改项目时间3次。
第一次修改,扣除项目开发奖的3%,第二次修改再扣除项目开发奖的7%,第三次修改再扣除项目开发奖的10%。
在项目时间考核中,参考项目时间完成节点,最终完成的时间在规定的时间以内按
项目开发奖X100%发项目奖金;项目完成时间每提前一天,奖励项目开发奖金额X1%,按天数累计,最高奖励10%;项目完成时间超出规定,每超出1天,扣项目开发奖X1%,按天数累计,上至30%封顶。
5.项目奖金分配比例
5.1项目奖金总体分配比例
项目总奖金中,30%由研发部,计入研发总总奖金池;70%交由项目组自行分配。
在项目组可支配的奖金额中,项目负责人从中获20%剩余奖金由项目组全体成员按其工作对项目的贡献大小来确定比例进行分配。
5.2项目阶段及奖金额度占比
难度及工作量系数确定以后由项目负责人和研发部门主管审批备案。
5.4记录表由项目负责人负责保管,项目成员签字后生效。
5.5原则上项目开发完成后,产品后期维护不影响原项目奖金分配比例;若后期维护升级工作量较大,项目负责人可酌情调整后续项目奖金的分配比例。
5.6改型产品参考原产品项目奖金分配比例重新评定分配比例。
6.项目奖金发放
6.1发放条件:
6.1.1完成项目样机制作,并完成可靠性测试,可兑现项目开发奖的10%;
6.1.2整个项目验收合格(按卖出第一台设备在客户处使用验收为准)、所有技术资料归档后,兑现项目开发奖金的35%;
6.1.3项目开发的产品,第一次实现销售量产,并经客户验收合格,立即发放项目开发奖金的50%。
6.2在满足项目奖金发放的条件下,由项目负责人向研发部门主管提交《项目奖金发放申请书》,经审查批准后交财务部按研发项目奖兑现奖金。
7.本规定自签批日起生效。