电镀挂具
- 格式:doc
- 大小:46.50 KB
- 文档页数:4
塑胶件电镀挂具设计要点一、材质选择在塑胶件电镀挂具的设计中,材质选择是至关重要的。
挂具的材质应具有防腐蚀、抗老化、高导电性等特点。
常用的材质包括PP、PVC、PET等,其中PP 材料具有较好的抗腐蚀性和耐磨性,因此被广泛使用。
二、结构设计挂具的结构设计应考虑以下几点:1. 挂具的形状应与塑胶件的形状相适应,以确保电镀过程中挂具与塑胶件接触良好,防止出现晃动或变形。
2. 挂具的结构应简单、易于制造和维修,同时应具有足够的强度和刚度。
3. 挂具的设计应考虑到电镀后的脱卸问题,方便工人操作。
三、表面处理挂具的表面处理也是设计中需要注意的重要环节。
首先,挂具表面应平整、光滑,防止在电镀过程中产生麻点或凹凸不平的现象。
其次,挂具表面应进行防腐蚀处理,以提高挂具的使用寿命。
常用的表面处理方法包括涂层、镀层等。
四、导线设计导线设计是挂具设计中不可或缺的一部分。
导线应具有足够的截面积和长度,以确保在电镀过程中电流能够顺畅地通过。
同时,导线的设计应考虑到安全问题,如防止过热、防止短路等。
五、确保安全性在挂具设计中,安全性是最重要的考虑因素之一。
挂具的设计应符合相关的安全标准,如防电击、防腐蚀等。
此外,挂具的结构和材质也应经过严格的质量检测,确保其在使用过程中不会出现安全问题。
六、生产工艺考虑挂具的设计应考虑到生产工艺的可行性。
塑胶件的电镀过程需要经过多个步骤,如清洗、预处理、电镀等。
因此,挂具的设计应适应这些生产工艺流程,方便工人操作和提高生产效率。
七、成本考虑在挂具设计中,成本也是一个需要考虑的因素。
挂具的成本主要包括材料成本、制造成本、维护成本等。
在设计过程中,应尽量选择性价比高的材料和制造工艺,降低生产成本。
同时,挂具的设计也应考虑到使用过程中的维护成本,如方便维修和更换部件等。
八、维护方便性挂具的设计应考虑到维护的方便性。
在使用过程中,挂具可能会出现磨损或故障的情况,因此挂具的设计应方便工人进行维修和更换部件。
电镀廠挂具保养方法
电镀厂挂具是用于悬挂和固定待镀件的设备,保养挂具可以延长其使用寿命,并确保电镀工艺的稳定性和品质。
以下是电镀厂挂具的保养方法:
1. 定期检查:定期检查挂具的状况,包括检查挂具的表面是否有损坏、变形或者生锈等现象。
如发现有问题,及时修复或更换。
2. 清洁挂具:保持挂具的清洁,定期使用温水和中性清洁剂进行清洗,去除表面的污垢和化学残留物。
切忌使用强酸、强碱或者腐蚀性强的清洁剂,以免对挂具造成损坏。
3. 防止碰撞和摩擦:在使用和操作挂具时,应注意避免挂具与其他硬物的碰撞和摩擦,以免损坏挂具的表面和结构。
4. 防止过载:避免将过重或过大的待镀件悬挂在挂具上,以免超过挂具的承载能力,导致挂具变形或损坏。
5. 储存和保护:当挂具暂时不使用时,应妥善存放,避免阳光直射、高温或者潮湿环境。
可以使用防尘袋或者覆盖保护材料,保护挂具的表面不受损坏。
6. 定期维护:根据挂具的材质和使用情况,定期进行维护工作,如涂抹防腐润滑剂、更换磨损的部件等,以确保挂具的正常运行和耐用性。
以上是电镀厂挂具的一般保养方法,具体操作可根据挂具的类型和材质进行调整。
同时,要严格遵守安全操作规程,确保使用挂具的过程中不发生意外。
塑胶件电镀挂具设计要点《塑胶件电镀挂具设计要点》塑胶件电镀挂具设计是一项关键性工作,它涉及到挂具的功能性和外观性的同时,还需考虑电镀过程对塑胶件的影响。
以下是塑胶件电镀挂具设计的一些重要要点。
1.材料选择:选择适合电镀的塑胶材料非常重要。
常用的材料包括ABS、PC、PP等,它们具有良好的机械性能和耐化学性。
在选择材料时,还要考虑电镀过程对材料的影响,以确保在电镀后塑胶件的性能不受损。
2.结构设计:挂具的结构设计必须满足使用要求。
它应该能够承受挂具上的重物,同时还要考虑到挂具在使用过程中的稳定性和安全性。
设计时应注意优化结构,避免出现过多的缝隙和尖锐的边角,以免影响电镀效果和使用寿命。
3.表面处理:在电镀前,需要对塑胶件进行适当的表面处理。
这包括去除表面的油污、氧化物和其他杂质,以确保电镀层的附着力和均匀性。
表面处理的方法通常包括机械研磨、喷砂或化学溶液处理等。
4.电镀层选择:根据挂具的使用环境和外观要求,选择合适的电镀层。
常用的电镀层包括镀铬、镀镍、镀铜等。
这些电镀层不仅可以提供良好的装饰效果,还能增加挂具的耐腐蚀性和耐磨性。
5.生产工艺优化:为保证挂具电镀的一致性和质量稳定性,需要优化生产工艺。
从模具设计、注塑成型到电镀工艺,都需要严格控制每个环节的参数和工艺流程。
例如,注塑时要注意防止气泡和短斷,电镀时要控制镀层的厚度和均匀性。
综上所述,塑胶件电镀挂具的设计要点包括选择适合电镀的材料、优化结构设计、进行适当的表面处理、选择合适的电镀层以及优化生产工艺。
合理的设计和制造将确保挂具的功能和外观同时得到满足,提高产品质量和客户满意度。
浅谈电镀挂具的设计与制作摘要:在航空维修工程中对各种零件进行科学专业性的电镀设计和制作挂具,对于确保镀件的质量,提升维修的速度,减少劳动强度,降低污染物的排放,提升军事效益以及促进环境保护有着至关重要的作用,本文对此专业问题进行剖析分解。
关键词:电镀挂具;设计;制作挂具的设计应该按照镀件的技术要求,还要结合镀件的大小和重量等因素来确定其形式以及结构。
总结电镀挂具的设计和制作的经验,介绍电镀、氧化等挂具的设计原则以及制作方法。
1设计挂具的原则设计挂具的时候需要考虑它的机械强度,应该确保挂具承受悬挂镀件的重量,在一般条件下不发生形状变化,不论使用什么材料制造都需要适应工艺方法,镀件装挂应该牢固,在阴极移动或空气搅拌等机械震动的条件下,镀件不会掉落渡槽。
使用经济实用的金属材料。
在挂具设计的时候应该对镀件的尺寸、大小等要求有全面的了解,这样可以方便选择制作挂具的金属材料,另外,应该在保证产品质量的条件下选择非常好的金属材料进行制造,这样可以确保镀件质量,还能够减少成本。
在设计挂具的时候,按照电流密度的上限,计算出镀件的受镀面积,然后确定挂具的主杆以及支杆的电流量。
对于多工序的挂具,应该依据工序中最大的电流量进行计算。
要确保非常好的接触点。
挂具设计的时候需要对镀件的装串轧方法进行考虑,这样才可以设计出质量好的挂具。
因为设计不良好使挂具和阴极间出现接触电阻,使电流的传导受到影响,甚至造成镀层结合力不好和厚度不均匀等问题。
所以,挂具设计的时候应该注意吊钩的弯曲角度以及阴极棒的直径,不使它因为阴极移动或空气搅拌而出现摇晃。
还应该使极棒和挂具保持清洁[1]。
2设计制作的时候需要注意的问题设计制作的时候,需要按照挂具所挂的零件,先计算出受镀件的总面积以及所需的最大电流,然后按照最大电流密度的上限确定挂具的主杆和支杆的电流量。
对于多个工序流水线使用的挂具,需要依据流水线工序中的最大电流密度进行计算。
例如,镀铬流水线上的挂具在设计的时候需要依据镀铬工序的冲击电流密度进行计算。
电镀挂具的设计:计算方法(1)电流量。
电镀挂具的电流总量为全部镀件的有效面积乘以操作过程中最大电流密度,有效面积指被镀电镀部分的面积。
(2)镀件数目挂具的镀件数目应依据设计的总重量限制、镀槽尺寸、良好电流分布空间、直流电源的电量等决定,一般人力操作的挂具安全限制量是lOkg。
尺寸、形状、移动距离可有所变动。
舌尖必须具备足够的硬度、导电度,不发生烧焦、弧光、过热等现象。
镀件自重能维持与挂钩良好的接触,否则用弹簧连接。
要能够容易迅速上、下架,并确保电流接触。
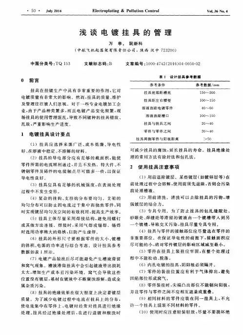
(3)导电截面计算挂具的剖面大小可按通过该零件或该组零件的电流大小来计算(表1)。
如图所示常用的形式各种目的电镀挂具的要求:挂具的设计方法①首先确定数量关系。
挂具的设计涉及一些数量的确定。
只有首先确定了这些与量有关的参数,才可能进一步进行挂具的设计。
与挂具设计有关的参数有如下几个。
首先是单挂质量。
即单挂具挂满被镀制件的质量。
要从人体工学的原理出发,考虑操作者的可连续操作性,即使是自动生产线上用的挂具,最终产品的装挂和卸挂仍然需要人工操作,不可以一挂太重,以lOkg以内为宜。
当然对于非金属电镀,要以每个挂具的装挂数量为依据,其质量不能作为要求。
其次是镀槽的大小。
镀槽的大小决定一个镀槽内可以装入几个挂具,以及每个挂具的外框尺寸。
一般每个挂具最上端的被镀件距镀液面至少3~5cm,下端距槽底至少l0~15cm。
左、右距槽壁都要在10cm以上。
最后是被镀零件的大小。
零件的大小是确定挂钩数量和分布的依据。
零件绝不能互相靠得太近,更不能互相遮盖。
在保证导电性的前提下,要让镀件表面电流分布尽量均匀,气体排出畅通,镀液在被镀件内没有存留,可以方便地排出。
对于零件之间的距离,有一个经验公式可供参考。
设零件之间距离为S,在金属电镀中:式中,D为镀件的直径;H为镀件的厚度。
当D≥5cm时: (5-2)当是塑料电镀的场合,S的值要放宽1.5~2倍。
②确定采用什么材料。
由于塑料电镀对导电接点要求很严,所以在制作挂具时采用什么样的材料才能适合导电需要也很重要。
电镀挂具使用时应注意的事项
石家庄蜀庄机械设备有限公司成立于1998年经过多年努力和不断发展,产品已得到客户的认肯.本公司专业生产:电镀挂具、钛挂具、不锈钢挂具、铜挂具、钛蓝、钛碟、钛冷却管、加热器、钛制品等。
下面由石家庄蜀庄机械设备有限公司介绍电镀挂具的使用:
通用电镀挂具的形式和结构,应根据镀件的几何形状、镀层的技术要求、工艺方法和设备的大小来决定。
例如,片状镀件在上下道工序之间会随镀液的阻力而漂落,在选用挂具时要将镀件夹紧或用铜丝扎紧。
若镀件较重而有孔时,可选用钩状的挂具。
使用要求如下:
(1)手工操作使用的挂具。
装载重量一般为1~3kg。
(2)吊钩应有足够的导电面积,其型式应使导电良好。
挂具吊钩应经常清洗。
(3)使用时,应注意轻装轻放,尽量不要损坏绝缘层。
否则会造成挂具与工件抢电,致使工件出现局部镀不上或粗糙等现象,影响镀层质量。
(4)挂具使用后,要清洗干净,集中妥善存放备用。
(5)使用一段时间后的挂具,要及时处理,退除挂具上的镀层,以保证导电良好。
挂具绝缘层出现裂纹,要及时修复或重新绝缘处理。
关于电镀挂具设计之规范
1、挂具设计原则:
1)、挂具及挂钩具备足够的横截面积,保证接触良好,不发生过热。
2)、挂具应具备足够的钢性和机械强度,能够承截零件重量。
3)、为确保镀层均匀,各零件重要面和阳极间的距离应尽可能相等,双面电镀应设法使零件位于两阳极中间。
4)、产品装挂后,应避免气袋几气流冲刷,防止镀液积留,而污染镀液或带出损耗。
5)、工件与挂钩之接触位应尽可能小,一般安排在非重要面。
6)、挂钩后工件应不互相遮蔽。
7)、装挂作业方便,易于操作。
8)、对于复杂工件可以使用辅助阳极,辅助阳极或不导电屏蔽物。
2、挂具尺寸确定:
1)、工件距液面在40mm~60mm,工件距槽底部150mm。
2)、工件间距光亮镍为:1.5S,铬为2S。
d≤50mm。
S=1/8(3d+2h+50)
d>50mm。
S=1/4(h+100)
3)、工件与阳极之间距离:保证阳极与工件的距离不小于150mm。
4)、在长度方向上,阳极的上下端应比工件上下端各短40~60mm。
5)、如果背面要求低,可尽量少镀层之产品挂具制作。
Ф
3、挂具构成:
由吊钩、主杆、支杆、挂钩构成。
4、
5、
1)、结合良好,有一定强度、硬度和韧性,耐磨、耐碰撞,不开裂。
2)、深层完整连续,无气泡,无砂尘等杂质。
3)、电绝缘性良好,能耐热。
4)、化学稳定性好,在溶液中不溶解,不含析出有害性物质。
电镀挂具包胶的材料嘿,朋友们!今天咱来聊聊电镀挂具包胶的材料那些事儿。
你说这电镀挂具包胶的材料,那可真是好比是战士手中的武器呀!要是这武器不给力,那可怎么在战场上冲锋陷阵呢?就像你要去爬山,没有一双好的鞋子,那不是得步步艰难嘛!咱先说说橡胶材料吧。
这橡胶啊,就像是个温柔又有韧性的小伙伴。
它柔软又有弹性,可以很好地保护挂具,还能让工件在电镀过程中稳稳当当的,就像给工件安了个舒适的小窝。
而且橡胶的价格相对来说也比较实惠,性价比很高哦!这就好比是咱日常生活中的家常菜,虽然普通,但是不可或缺呀!再来讲讲塑料材料。
嘿,这塑料可不得了,它轻巧又耐用。
就像一只灵活的小燕子,能在各种环境中穿梭自如。
它不容易被腐蚀,能长时间保持良好的性能。
用塑料做包胶材料,就好像给挂具穿上了一件轻便的铠甲,既能保护它,又不会给它增加太多负担。
还有一种材料叫硅胶。
硅胶啊,就像是个贴心的小棉袄。
它的耐高温性能特别好,在高温的电镀环境下也能安然无恙。
就像在炎炎夏日里,你有一把遮阳伞,能为你挡住酷热的阳光。
硅胶的柔韧性也很棒,能很好地贴合挂具,给它全方位的保护。
那我们该怎么选择这些材料呢?这可得好好琢磨琢磨。
要是你的电镀环境温度很高,那硅胶可能就是你的不二之选啦;要是你追求性价比,橡胶就很不错呀;要是你想要轻便又耐用的,那塑料准没错。
这就跟你选衣服一样,不同的场合要穿不同的衣服,对吧?你可别小瞧了这选择包胶材料的事儿,选对了,那你的电镀工作就能顺顺利利的;选错了,可能就会出现各种问题,就像车子没了油,跑不起来啦!所以啊,在选择的时候一定要慎重,多了解了解各种材料的特点和优势。
总之,电镀挂具包胶的材料就像是一个大家庭,每个成员都有自己独特的性格和本领。
我们要根据实际情况,选出最适合我们的那个“家庭成员”,让它为我们的电镀工作助力加油!大家说是不是这个理儿呀?。
电镀挂具胶粉使用温度:
电镀挂具胶粉的使用温度一般在**160-180度**之间。
需要注意的是,电镀挂具胶粉的具体使用温度可能会因产品类型、质量、使用环境等因素而有所不同,因此在使用前应仔细阅读产品说明书,并按照说明书上的要求进行操作。
拓展资料
电镀挂具胶粉是一种用于电镀挂具的胶水,具有高粘接强度、高柔韧性、耐高温、耐腐蚀等特性。
它可以在常温下固化,也可以通过加热加速固化。
电镀挂具胶粉广泛用于电镀、电泳、氧化等工艺中,可以用于各种金属表面的涂装和保护,也可以用于制作各种耐高温、耐腐蚀的胶带和胶条。
使用电镀挂具胶粉时,需要注意配比和施工工艺,以及使用环境和被粘物的表面处理情况。
电镀挂具胶粉的主要成分包括聚氨酯树脂、聚酯树脂、固化剂、助剂等。
其中,聚氨酯树脂和聚酯树脂是主要的胶粉基体,能够增强胶粉的粘结力和防水防潮性。
固化剂是用于胶粉硬化的主要成分,能
够提高胶粉的强度和耐久度。
助剂则包括流平剂、着色剂、抗氧化剂等,主要用于调节胶粉的性能和颜色。
此外,电镀用水胶粉的主要成分有氢氧化钠、氢氧化钙、氢氧化镁、氢氧化铝、氢氧化锌、氢氧化铁、氢氧化钾、氢氧化锰、氢氧化铬、氢氧化铜等。
电镀挂具电镀挂具是保证镀件获得符合工艺要求的重要因素之一。
尤其是某些镀种,如镀硬铬,电流密度较高,分散能力和覆盖能力又差、电流效率低,要获得均匀的镀层和良好的导电性能,必须掌握挂具的设计原则,设计理想的挂具,才能保证电镀的质量。
1. 挂具的设计原则1)应考虑零件的形状、镀液的性质、生产方式、阴极阳极的距离及位置、装挂数量等,同时考虑槽内电力线的分布因素。
2)应选择合理的挂具材料和绝缘材料。
例如,铝阳极氧化采用钛及钛合金挂具;铬采用铜和铜合金挂钩。
不镀部位采用合适的涂料或挂具胶,延长挂具的寿命。
3)挂具设计应注意其结构,保证地层厚度的均匀性。
必要是安放辅助阳极或保护阴极。
4)要有足够的导电截面积,保证镀件与挂具接触良好,导电良好。
5)应使装卸零件方便,挂件牢固,镀液容易洗掉。
2. 挂具常用的金属材料挂具材料应有足够的导电容量,不会污染镀液。
设计流水线生产的电镀挂具时,以高电流密度工序的电容量为依据,选定采用,确定导电截面积,做到整个流水线通用。
3. 挂具材料截面积的计算1)镀铜、锌、铜锡合金挂具的截面积:A=S*n*3I/5*m (mm2)2)镀镍挂具的截面积:A=S*n*5I/4*m (mm2)3)装饰镀铬和镀铁挂具的截面积:A=S*n*15I/3*m(mm2)4)镀硬铬挂具的截面积:A=S*n*(30~50)I/5*m (mm2)式中,S——镀件的有效面积(dm2);n——镀件数量;I——电流(A);m——主杆数量。
4. 挂具的导电接触挂具与阴极棒接触是否良好对电镀质量至关重要。
在镀硬铬、采用阴极移动和搅拌电镀时,可能由于接触不良造成断电现象,引起结合力不良、厚度不足、耐蚀性下降等。
挂具与阴极杆的接触处要保持清洁。
导电杆有圆形和矩形,钩挂方法如下:5. 挂具设计考虑电流分布的影响由于电解液的导电性差或分解电压较高,电力线分布不均匀,容易造成零件尖角镀层过厚或烧焦,在电流密度高时更严重。
可用绝缘物将自由空间堵住,使电力线分布均匀,从而获得均匀的镀层。
电镀挂具知识电镀挂具是一种常见的金属表面处理工艺,用于改变金属制品的外观和性能。
在电镀挂具过程中,通过电流作用,将金属离子沉积到工件表面,形成一层均匀、致密、具有特定功能的金属膜。
电镀挂具具有很多优点,如增加金属制品的硬度、耐磨性和耐腐蚀性,改善金属表面光洁度和外观等。
电镀挂具的基本原理是利用电解作用将金属离子还原成金属沉积在工件表面。
电镀过程中,需要使用电解液(即电镀液)和电源。
电解液是由金属盐和其他添加剂组成的溶液,能够提供金属离子和一些辅助成分。
电源提供所需的电流,使金属离子在工件表面沉积形成金属膜。
电镀挂具的工艺流程包括准备工作、表面处理、电镀、清洗和后处理等步骤。
准备工作主要包括选择合适的工艺参数、检查设备状态和准备电镀液等。
表面处理是为了去除工件表面的油污、氧化物和其他杂质,以保证电镀层与基材的结合力。
常见的表面处理方法包括酸洗、碱洗、机械抛光等。
电镀过程中,需要控制电流密度、温度、搅拌速度等因素,以获得均匀的电镀层。
清洗工序是为了去除电镀后产生的残留物和污染物,保证电镀层的质量。
后处理工序包括烘干、包装和质量检验等。
电镀挂具的电镀液种类繁多,常见的有镀铬、镀镍、镀锌、镀金等。
不同的电镀液适用于不同的金属材料和工艺要求。
例如,镀铬适用于提高金属制品的光洁度和耐腐蚀性,镀金适用于提高金属制品的装饰性和价值。
电镀挂具的应用范围广泛。
在家居用品、建筑装饰、汽车零部件、电子产品等领域,电镀挂具都扮演着重要的角色。
通过电镀挂具,金属制品的功能和外观可以得到显著的改善,增加了产品的附加值和竞争力。
然而,电镀挂具也存在一些问题和挑战。
首先,电镀过程中会产生一些废水和废气,对环境造成污染。
其次,电镀液中的一些成分可能对人体健康产生影响,需要采取相应的防护措施。
另外,电镀挂具的工艺参数和操作要求较为复杂,需要专业的技术人员进行控制和操作。
为了提高电镀挂具的质量和效率,需要不断改进和创新电镀技术。
例如,可以研究新型的电镀液和添加剂,优化工艺参数,提高电镀层的质量和附着力。
电镀挂具是如何实现绝缘的电镀用的挂具应能固定被镀件、保证导电和安装必要的辅助性阳极和屏蔽用的遮板。
典型的各种结构部分可以图为例。
挂钩部分用铜以保证导电良好。
如果通过的电流大或零件不稳时须配备螺丝夹紧。
电流通过的路径须能承受所通的电量而不致发热,所以铜大致能承受2A/mm2 ,铝1.5A/mm2,而钢只能1A/mm2.挂具与零件的接触宜紧以防电阻过大而发热,接触面积亦不应过大,否则会在镀层上显露触点和欠镀的斑点。
为了减小或消除这种印痕,保证镀层完整和均匀,电镀过程中要能方便的更换接触点。
挂具也不应设计得太笨重,用吊车的挂具要配备挂钩。
挂具上安置不止一个镀件时最常遇到的问题是电流分配不匀。
镀件应埋入镀槽液面下50mm而距槽底不少于200mm,阴阳极间的电流通道不应有额外的阻碍。
挂具上除挂钩等导电用的区域外须涂以保护层或以塑料带包裹以避免电流分散和无谓的损耗。
如有镀层积聚须及时除净。
零件的安排也不应相互干扰,并能使凹腔和孔内的气体顺利排出。
包扎不严而滞留镀液将使电镀槽间交叉污染。
促使电流分布均匀用的辅助阳极或挡板应能直接固定在挂具上(图 ),或者用其他方式安装以保证位置适宜而不致随意变动。
不论以何种方式来安排,其与镀件间的相对位置须按测试结果校正后确定。
挂具、镀件相互干扰的情况也常因为镀槽内过分满载,过量的装载镀件使镀液无法稳定而使零件间的镀厚无法保证均衡。
同时镀液的对流、搅拌和加热保温都无法保证正常。
镀件在挂具上和电镀槽内的不同部位镀出的镀层常有差异,有绝缘衬里和无绝缘衬里的镀槽效果也不一样。
无绝缘的镀槽还会出现漏电现象,所以对镀槽内各不同部位安置的镀件要定期抽查核实。
电镀电流大的场合,例如镀铬,零件装载量和安放位置影响尤其大,因为这种情况下镀液发热较多,易使温度难于控制,也使镀层容易不匀。
对于不太厚的镀层,特别是显露平面的镀件,利用设备上设计各种阻挡措施可以实现高速电镀与局部电镀的结合。
这样的设备近年发展很快,特别是在一些导电片、接插件镀贵金属方面。
第一章总则第一条为确保电镀厂挂具的合理使用、维护和管理,提高电镀产品质量和生产效率,特制定本制度。
第二条本制度适用于电镀厂所有挂具的管理,包括但不限于挂具的采购、使用、维护、报废等环节。
第三条本制度旨在规范挂具的管理流程,明确各部门和人员的职责,确保挂具的完好性和使用寿命。
第二章挂具的采购与验收第四条挂具的采购应遵循以下原则:1. 符合国家相关标准和法规要求;2. 选择质量可靠、性能稳定的供应商;3. 价格合理,性价比高;4. 供货及时,售后服务良好。
第五条挂具的采购流程:1. 生产部门根据生产计划提出挂具采购申请;2. 采购部门根据申请进行市场调研,选择合适的供应商;3. 采购部门与供应商签订采购合同,明确质量、价格、交货期等条款;4. 供应商按照合同约定时间交付挂具。
第六条挂具的验收流程:1. 采购部门收到挂具后,组织相关部门进行验收;2. 验收部门对挂具的外观、尺寸、材质等进行检查,确保符合要求;3. 验收合格后,由验收部门填写验收报告,并将报告报送生产部门;4. 验收不合格的挂具,由供应商负责退换。
第三章挂具的使用与维护第七条挂具的使用:1. 生产部门根据生产计划,合理分配挂具;2. 操作人员应按照操作规程使用挂具,不得擅自更改挂具的结构和参数;3. 使用过程中,如发现挂具损坏,应立即停止使用,并报告相关部门。
第八条挂具的维护:1. 操作人员应定期对挂具进行检查,发现异常情况及时报告;2. 挂具的清洁和保养应由专人负责,保持挂具的清洁和干燥;3. 定期对挂具进行润滑,减少磨损,延长使用寿命;4. 定期对挂具进行检测,确保其性能符合要求。
第九条挂具的报废:1. 挂具达到使用寿命或因损坏无法修复时,应予以报废;2. 报废的挂具应由相关部门进行评估,确定报废原因;3. 报废的挂具应妥善处理,防止环境污染。
第四章挂具的档案管理第十条挂具档案的建立:1. 挂具档案应包括采购合同、验收报告、使用记录、维护记录、报废报告等;2. 档案应按照挂具编号进行分类存放,便于查询和管理。
电镀挂具
电镀挂具是保证镀件获得符合工艺要求的重要因素之一。
尤其是某些镀种,如镀硬铬,电流密度较高,分散能力和覆盖能力又差、电流效率低,要获得均匀的镀层和良好的导电性能,必须掌握挂具的设计原则,设计理想的挂具,才能保证电镀的质量。
1. 挂具的设计原则
1)应考虑零件的形状、镀液的性质、生产方式、阴极阳极的距离及位置、
装挂数量等,同时考虑槽内电力线的分布因素。
2)应选择合理的挂具材料和绝缘材料。
例如,铝阳极氧化采用钛及钛合金
挂具;铬采用铜和铜合金挂钩。
不镀部位采用合适的涂料或挂具胶,延
长挂具的寿命。
3)挂具设计应注意其结构,保证地层厚度的均匀性。
必要是安放辅助阳极
或保护阴极。
4)要有足够的导电截面积,保证镀件与挂具接触良好,导电良好。
5)应使装卸零件方便,挂件牢固,镀液容易洗掉。
2. 挂具常用的金属材料
挂具材料应有足够的导电容量,不会污染镀液。
设计流水线生产的电镀挂具时,以高电流密度工序的电容量为依据,选定采用,确定导电截面积,做到整个流水线通用。
3. 挂具材料截面积的计算
1)镀铜、锌、铜锡合金挂具的截面积:
A=S*n*3I/5*m (mm2)
2)镀镍挂具的截面积:
A=S*n*5I/4*m (mm2)
3)装饰镀铬和镀铁挂具的截面积:
A=S*n*15I/3*m(mm2)
4)镀硬铬挂具的截面积:
A=S*n*(30~50)I/5*m (mm2)
式中,S——镀件的有效面积(dm2);n——镀件数量;I——电流(A);m——主杆数量。
4. 挂具的导电接触
挂具与阴极棒接触是否良好对电镀质量至关重要。
在镀硬铬、采用阴极移动和搅拌电镀时,可能由于接触不良造成断电现象,引起结合力不良、厚度不足、耐蚀
性下降等。
挂具与阴极杆的接触处要保持清洁。
导电杆有圆形和矩形,钩挂方法如下:
5. 挂具设计考虑电流分布的影响
由于电解液的导电性差或分解电压较高,电力线分布不均匀,容易造成零件尖角镀层过厚或烧焦,在电流密度高时更严重。
可用绝缘物将自由空间堵住,使电力线分布均匀,从而获得均匀的镀层。
6. 零件形状对电流分布的影响
对圆柱体,一般两端电流大一些,端头棱角的镀层较厚。
对平面件,一般偏中间部位的镀层偏薄,边缘较厚。
7. 阴极阳极之间电流的影响
镀槽中,阳极和阴极之间的距离,阳极板的长度都会造成镀层不均匀。
采用仿形辅助阳极或非导体保护隔离。
8. 通用挂具形式和结构
通用挂具一般用于镀层不太厚、允许零件在镀槽晃动及电流密度不太高的镀种,如锌、镉、铜、镍等。
有吊钩、提杆、立杆、支杆和挂钩组成。
零件与零件之间应考虑自由空间和电力线的影响,使镀层均匀。
9. 挂具制造和使用注意事项
1)工件浸入镀液的深度为液面下0~60mm左右,如镀槽要加热及电镀时间
长,应在80~100mm左右。
2)挂具与挂具之间的距离为20~40mm。
3)挂具低部距离槽底距离为150~200mm。
4)挂具距槽壁要大于50mm。
5)吊钩应有足够的导电截面积并导电良好。
6)手工操作的挂具的装载重量一般在3kg 左右。
7)对大电流加厚电镀的挂具应考虑端头及锐角处有保护阴极。
8)对复杂的零件且镀液的分散能力和覆盖能力差时,应挂具考虑安装象形
阳极或辅助阳极,或保护阴极。
9)要考虑装挂、取卸方便,电力线分布均匀。
不需要镀处应进行绝缘保护。
10. 专用挂具
11. 绝缘材料
为了使电镀过程电流集中在工件上,减少电能损耗,节约金属,减少挂具退镀和浸酸的腐蚀,延长挂具的使用寿命,对挂具非接触导电部分进行绝缘处理。
应选择适宜的材料。
对绝缘材料的要求:
耐热性:绝缘涂层在电镀溶液工作过程中不应有开裂、起泡、脱落的现象。
耐水性:经得起长期浸泡。
化学稳定性:耐电镀过程化学材料的腐蚀,不溶解、不破坏。
绝缘性:不导电。
机械强度和结合力:不应因磕碰而脱落。
其它:可以修复性能。
12. 绝缘处理方法
(1)包扎法
一般采用宽度为10~20mm的聚氯乙烯薄膜带,对挂具进行包扎。
在挂钩上可以用聚氯乙烯塑料管套上,只留出接触部位。
该方法存在包扎层会残留溶液。
(2)浸渍法
将挂具经过除油、浸蚀处理,待表面干燥后浸入绝缘材料中。
浸第一层时,黏度可低一些;可重复5~10次。
必须在第一层干燥后再浸第二层。
聚氯乙烯材料:用环己酮或甲苯作溶剂。
绝缘层耐酸性好,但耐热只有70℃,结合力不够理想。
过氯乙烯防护漆:浸渍后可在空气干燥。
绝缘层耐酸、耐碱,化学稳定性好,但耐热不超过80℃。
(3)无溶剂热固性涂料。
优点:施工时没有有害气体,不燃烧,安全防火;膜光滑、弹性好,耐磕碰;贮藏稳定性好;成膜浸涂次数少,只需1~2次。
该涂料有挂具胶底漆,可用稀释剂调节黏度,膜层约10微米。
底漆对金属的结合力好。
操作时将挂具浸入底漆中,然后在空气中干燥30min,再放入180℃烘箱中烘15min。
然后,涂无溶剂热固性涂料绿勾胶:
将挂具从烘箱取出,立即浸入绿勾胶2min,挂在空气中滴挂5min,然后在170~180 ℃鼓风恒温烘箱中烘20min即成。
若要求膜厚,可在重复一次。
在固化成膜时,烘箱出气孔要开放。
对挂具受破坏和剪口损伤处,可用挂具修补胶修补。
修补胶可自干,修补胶黏度可用稀释剂调节。