现代控制理论:4.5g 线性系统的结构分解和零极点相消
- 格式:ppt
- 大小:1.00 MB
- 文档页数:18
第三章 线性控制系统的能控性和能观性3-3-1 判断下列系统的状态能控性。
(1)⎥⎦⎤⎢⎣⎡=⎥⎦⎤⎢⎣⎡-=01,0101B A (2)⎥⎥⎥⎦⎤⎢⎢⎢⎣⎡-=⎥⎥⎥⎦⎤⎢⎢⎢⎣⎡---=111001,342100010B A (3)⎥⎥⎥⎦⎤⎢⎢⎢⎣⎡-=⎥⎥⎥⎦⎤⎢⎢⎢⎣⎡---=020011,100030013B A (4)⎥⎥⎥⎥⎦⎤⎢⎢⎢⎢⎣⎡=⎥⎥⎥⎥⎦⎤⎢⎢⎢⎢⎣⎡=1110,0000000011111B A λλλλ 【解】:(1)[]2,1011==⎥⎦⎤⎢⎣⎡-==n rankU AB BU c c ,所以系统完全能控。
(2)[]⎥⎥⎥⎦⎤⎢⎢⎢⎣⎡---==7111111010012B A ABBU c 前三列已经可使3==n rankU c ,所以系统完全能控(后续列元素不必计算)。
(3)A 为约旦标准型,且第一个约旦块对应的B 阵最后一行元素全为零,所以系统不完全能控。
(4)A 阵为约旦标准型的特殊结构特征,所以不能用常规标准型的判别方法判系统的能控性。
同一特征值对应着多个约旦块,只要是单输入系统,一定是不完全能控的。
可以求一下能控判别阵。
[]2,111321031211312113121121132=⎥⎥⎥⎥⎥⎦⎤⎢⎢⎢⎢⎢⎣⎡==c c rankU B A BA AB BU λλλλλλλλλλλ,所以系统不完全能控。
3-3-2 判断下列系统的输出能控性。
(1) ⎪⎪⎪⎩⎪⎪⎪⎨⎧⎥⎦⎤⎢⎣⎡-=⎥⎥⎥⎦⎤⎢⎢⎢⎣⎡-+⎥⎥⎥⎦⎤⎢⎢⎢⎣⎡---=xy u x x 011101020011100030013 (2) []⎪⎪⎩⎪⎪⎨⎧=⎥⎥⎥⎦⎤⎢⎢⎢⎣⎡+⎥⎥⎥⎦⎤⎢⎢⎢⎣⎡---=x y u x x 0011006116100010【解】: (1)已知⎥⎥⎥⎦⎤⎢⎢⎢⎣⎡-=⎥⎥⎥⎦⎤⎢⎢⎢⎣⎡---=020011,100030013B A ,⎥⎦⎤⎢⎣⎡-=011101C ,⎥⎦⎤⎢⎣⎡=0000D []⎥⎦⎤⎢⎣⎡--=111300002B CA CAB CB D前两列已经使[]22==m B CA CAB CB D rank ,所以系统输出能控。
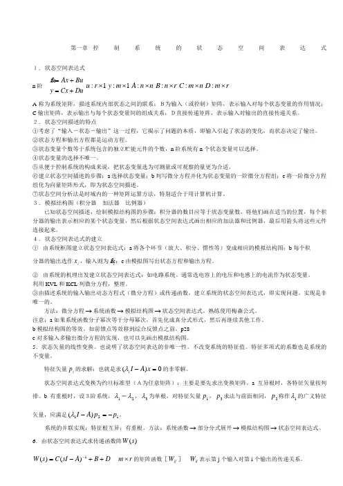
第一章 控制系统的状态空间表达式1. 状态空间表达式n 阶 DuCx y Bu Ax x +=+= 1:⨯r u 1:⨯m y n n A ⨯:r n B ⨯:n m C ⨯:r m D ⨯:A 称为系统矩阵,描述系统内部状态之间的联系;B为输入(或控制)矩阵,表示输入对每个状态变量的作用情况;C 输出矩阵,表示输出与每个状态变量间的组成关系,D直接传递矩阵,表示输入对输出的直接传递关系。
2. 状态空间描述的特点①考虑了“输入-状态-输出”这一过程,它揭示了问题的本质,即输入引起了状态的变化,而状态决定了输出。
②状态方程和输出方程都是运动方程。
③状态变量个数等于系统包含的独立贮能元件的个数,n 阶系统有n 个状态变量可以选择。
④状态变量的选择不唯一。
⑤从便于控制系统的构成来说,把状态变量选为可测量或可观察的量更为合适。
⑥建立状态空间描述的步骤:a 选择状态变量;b 列写微分方程并化为状态变量的一阶微分方程组;c 将一阶微分方程组化为向量矩阵形式,即为状态空间描述。
⑦状态空间分析法是时域内的一种矩阵运算方法,特别适合于用计算机计算。
3. 模拟结构图(积分器 加法器 比例器)已知状态空间描述,绘制模拟结构图的步骤:积分器的数目应等于状态变量数,将他们画在适当的位置,每个积分器的输出表示相应的某个状态变量,然后根据状态空间表达式画出相应的加法器和比例器,最后用箭头将这些元件连接起来。
4. 状态空间表达式的建立① 由系统框图建立状态空间表达式:a 将各个环节(放大、积分、惯性等)变成相应的模拟结构图;b 每个积分器的输出选作i x ,输入则为i x;c 由模拟图写出状态方程和输出方程。
② 由系统的机理出发建立状态空间表达式:如电路系统。
通常选电容上的电压和电感上的电流作为状态变量。
利用KVL 和KCL 列微分方程,整理。
③由描述系统的输入输出动态方程式(微分方程)或传递函数,建立系统的状态空间表达式,即实现问题。
2012年现代控制理论考试试卷一、(10分,每小题1分)试判断以下结论的正确性,若结论是正确的,(√)1.由一个状态空间模型可以确定惟一一个传递函数。
(√)2.若系统的传递函数不存在零极点对消,则其任意的一个实现均为最小实现。
(×)3.对一个给定的状态空间模型,若它是状态能控的,则也一定是输出能控的。
(√)4.对线性定常系统xAx =&,其Lyapunov 意义下的渐近稳定性和矩阵A 的特征值都具有负实部是一致的。
(√)5.一个不稳定的系统,若其状态完全能控,则一定可以通过状态反馈使其稳定。
(×)6.对一个系统,只能选取一组状态变量;(√)7.系统的状态能控性和能观性是系统的结构特性,与系统的输入和输出无关;(×)8.若传递函数1()()G s C sI A B -=-存在零极相消,则对应的状态空间模型描述的系统是不能控且不能观的;(×)9.若一个系统的某个平衡点是李雅普诺夫意义下稳定的,则该系统在任意平衡状态处都是稳定的;(×)10.状态反馈不改变系统的能控性和能观性。
二、已知下图电路,以电源电压u(t)为输入量,求以电感中的电流和电容中的电压作为状态变量的状态方程,和以电阻R2上的电压为输出量的输出方程。
(10分)解:(1)由电路原理得:二.(10分)图为R-L-C 电路,设u 为控制量,电感L 上的支路电流和电容C 上的电压2x 为状态变量,电容C 上的电压2x 为输出量,试求:网络的状态方程和输出方程,并绘制状态变量图。
解:此电路没有纯电容回路,也没有纯电感电路,因有两个储能元件,故有独立变量。
以电感L 上的电流和电容两端的电压为状态变量,即令:12,L c i x u x ==,由基尔霍夫电压定律可得电压方程为:从上述两式可解出1x •,2x •,即可得到状态空间表达式如下:⎥⎦⎤⎢⎣⎡21y y =⎥⎥⎦⎤⎢⎢⎣⎡++-211212110R R R R R R R ⎥⎦⎤⎢⎣⎡21x x +u R R R ⎥⎥⎦⎤⎢⎢⎣⎡+2120三、(每小题10分共40分)基础题(1)试求32y y y u u --=+&&&&&&&的一个对角规范型的最小实现。
现代控制理论刘豹课后习题答案现代控制理论刘豹课后习题答案现代控制理论是控制工程中的重要学科,它研究了如何通过数学模型和控制算法来实现对系统的稳定性、响应速度和鲁棒性等性能指标的优化。
刘豹是现代控制理论领域的著名学者,他的课后习题是学习该学科的重要组成部分。
本文将为大家提供一些现代控制理论刘豹课后习题的答案,希望能帮助读者更好地理解和掌握这门学科。
1. 请简述现代控制理论的基本概念和主要内容。
现代控制理论是在传统控制理论的基础上发展起来的,它采用了更加先进的数学模型和控制算法,旨在提高系统的控制性能。
其基本概念包括状态空间模型、传递函数和控制器设计等。
主要内容包括系统建模、系统分析和系统设计等方面。
2. 什么是状态空间模型?请简要介绍其基本形式和特点。
状态空间模型是现代控制理论中常用的一种数学模型,它通过描述系统的状态变量和输入输出关系来表示系统的动态行为。
其基本形式为:x(t+1) = Ax(t) + Bu(t)y(t) = Cx(t) + Du(t)其中,x(t)为系统的状态向量,u(t)为系统的输入向量,y(t)为系统的输出向量,A、B、C和D为系统的参数矩阵。
状态空间模型具有直观、灵活和适用于复杂系统的特点。
3. 请简述传递函数的定义和性质。
传递函数是描述系统输入输出关系的一种数学表达式,它是输出变量与输入变量的比值。
传递函数的定义为:G(s) = Y(s) / U(s)其中,G(s)为传递函数,Y(s)为系统的输出变量的拉普拉斯变换,U(s)为系统的输入变量的拉普拉斯变换。
传递函数具有线性、时不变和因果性等性质。
4. 请简述控制器设计的基本原则和方法。
控制器设计的基本原则是通过调节系统的输入信号来实现对系统的稳定性和性能的优化。
常用的控制器设计方法包括比例控制、积分控制和微分控制等。
其中,比例控制通过调节输入信号与误差之间的比例关系来实现对系统的稳定性和响应速度的调节;积分控制通过调节输入信号与误差的积分关系来消除系统的稳态误差;微分控制通过调节输入信号与误差的微分关系来提高系统的响应速度和鲁棒性。
第五章 状态反馈和状态观测器3-5-1 已知系统结构图如图题3-5-1图所示。
(1)写出系统状态空间表达式;(2)试设计一个状态反馈矩阵,将闭环极点特征值配置在j 53±-上。
)(t y题3-5-1图【解】:方法一:根据系统结构直接设状态变量如题3-5-1图所示,写状态空间表达式:[]x y u x x 10112101=⎥⎦⎤⎢⎣⎡-+⎥⎦⎤⎢⎣⎡--= 23111=⎥⎦⎤⎢⎣⎡--=c c U rank U系统能控,可以设计状态反馈阵。
设状态反馈阵为][21k k K = 状态反馈控制规律为:Kx r u -= 求希望特征多项式:34625)3()(*22++=++=s s s s f求加入反馈后的系统特征多项式:)22()3()(1212k s k k s bK A sI s f ++-++=+-=依据极点配置的定义求反馈矩阵:]1316[131634)22(6)3(21112=⎩⎨⎧==⇒⎩⎨⎧=+=+-K k k k k k 方法二:[][][]1316)346(311110)(*10211=++⎥⎦⎤⎢⎣⎡--==--I A A A f U K c方法三:(若不考虑原受控对象的结构,仅从配置极点位置的角度出发) 求系统传递函数写出能控标准型:2321)111()()(2++-=+-+=s s ss s s U s Y []xy u x x 10103210-=⎥⎦⎤⎢⎣⎡+⎥⎦⎤⎢⎣⎡--= 求系统希望特征多项式:34625)3()(*22++=++=s s s s f求状态反馈矩阵K ~:[][][]33236234~21=--==k k K [][][][]5.05.031111010111=⎥⎦⎤⎢⎣⎡--==--Ab bP⎥⎦⎤⎢⎣⎡-=⎥⎦⎤⎢⎣⎡=105.05.011A P P P []1316~==P K K【解】:依据系统传递函数写出能控标准型ss s s s s s U s Y 2310)2)(1(10)()(23++=++= []x y u x x 0010100320100010=⎥⎥⎥⎦⎤⎢⎢⎢⎣⎡+⎥⎥⎥⎦⎤⎢⎢⎢⎣⎡--=求系统希望特征多项式:464]1)1)[(2()(*232+++=+++=s s s s s s f求状态反馈矩阵:[][][]144342604321=---==k k k K 。
《现代控制理论》课程教学大纲一、课程基本信息1、课程代码:AU3022、课程名称(中/英文):现代控制理论(Modern Control System)3、学时/学分:54学时/3学分4、先修课程:自动控制理论5、面向对象:自动化专业本科生,相邻专业研究生6、开课院(系)、教研室:自动化系7、教材、教学参考书:教材:现代控制理论刘豹机械工业出版社2000教学参考书:Linear System Theory and Design Chi-Tsong Chen Oxford university press 1999二、本课程的性质和任务现代控制理论是自动化专业的高年级本科生的必修课程,课程包括了现代控制理论中的基础理论部分,主要内容为线性系统理论基础内容。
课程首先介绍了控制理论的发展概况和应用概况,说明了线性系统的特性,然后深入讲解系统的状态空间描述,状态空间表达式的求解,线性控制系统的能控性和能观性、系统的稳定性和李雅普诺夫方法、线性定常系统的综合,最优控制问题的概述和线性定常二次型最优控制问题。
通过本课程的学习,学生可以掌握线性系统的基本分析和设计方法,为学生学习后继课程、从事工程技术工作、科学研究及开拓性技术工作打下坚实的基础。
三、本课程教学内容和基本要求《现代控制理论》现代控制理论的教学内容分为七部分,对不同的内容提出不同的教学要求。
(数字表示供参考的相应的学时数)第一章概论(1)控制理论的发展、现代控制理论的特点及举例、线性系统的特点(1)要求:掌握现代控制理论与经典控制理论的不同点和线性系统的特点。
第二章控制系统的状态空间表达式(7)1.状态变量及状态空间表达式、状态空间表达式的模拟结构图(2)2.状态空间表达式的建立(一)(1)3.状态空间表达式的建立(二)(1)4.状态向量的线性变换(1)5.由状态空间表达式求传递函数阵、时变系统和非线性系统的状态空间表达式(2)要求:熟练掌握系统状态空间表达方法的概念、形式,掌握系统状态空间表达式的各种建立方法、掌握系统的线性变换方法、掌握模型转换方法。
现代控制理论总结共享知识分享快乐现代控制理论总结第一章:控制系统的状态空间表达式1、状态变量,状态空间与状态轨迹的概念:在描述系统运动的所有变量中,必定可以找到数目最少的一组变量,他们足以描述系统的全部运动,这组变量就称为系统的状态变量。
以状态变量X,X,X,……X为坐标轴所构成的n维欧式空间(实数域上的向量空间)n21,3称为状态空间。
随着时间的推移,x(t)在状态空间中描绘出一条轨迹,称为状态轨迹。
2、状态空间表达式:状态方程和输出方程合起来构成对一个系统完整的动态描述,称为系统的状态空间表达式。
3、实现问题:由描述系统输入输出关系的运动方程或传递函数建立系统的状态空间表达式,这样的问题称为实现问题W(s)=,实现存在的条件是系统必须满足单入单出系统传函:m<=n,否则是物理不可实现系统最小实现是在所有的实现形式中,其维数最低的实现。
即无零,极点对消的传函的实现。
三种常用最小实现:能控标准型实现,能观标准型实现,并联型实现(约旦型)4、能控标准型实现,能观标准型实现,并联型实现(约旦型)传函无零点系统矩阵A的主对角线上方元素为1,最后一行元素是传函特征多项式系数的负值,其余元素为0,A为友矩阵。
控制矩阵b除最后一个元素是1,其他为0,矩阵A,b具有上述特点的状态空间表达式称为能控标准型。
将b与c矩阵元素互换,另输出矩阵c除第一个元素为1外其他为0,矩阵A,c具有上述特点的状态空间表达式称为能观标准型。
传函有零点见书p17页……..5、建立空间状态表达式的方法:①由结构图建立②有系统分析基里建立③由系统外部描述建立(传函)6、子系统在各种连接时的传函矩阵:设子系统1为子系统2为页眉内容.共享知识分享快乐1)并联:的系统的状态空间表达式,y=y1+y2另u1=u2=u所以系统的传递函数矩阵为:串联:2)得系统的状态空间表达式为:,y=y2u2=y1由u1=u,(S)(S)WW(S)=W12注意不能写反,应为矩阵乘法不满足交换律反馈:3)系统状态空间表达式:第二章:状态空间表达式的解:、1状态方程解的结构特征:作用u线性系统的一个基本属性是满足叠加原理,把系统同时在初始状态和输入页眉内容.共享知识分享快乐分别单独作用所产生的运动u和)分解为由初始状态和输入下的状态运动(xt为系统的零输入响应,它代表由系统的初始状态所引起的叠加。
《现代控制理论》课程教学大纲课程名称:现代控制理论课程代码:ELEA3024英文名称:Modern Control Theory课程性质:专业选修课程学分/学时:2学分/36学时开课学期:第6学期适用专业:电气工程及其自动化先修课程:高等数学、线性代数、复变函数与积分变换、自动控制原理、普通物理、电路原理后续课程:无开课单位:机电工程学院课程负责人:杨歆豪大纲执笔人:高瑜大纲审核人:余雷一、课程性质和教学目标(在人才培养中的地位与性质及主要内容,指明学生需掌握知识与能力及应达到的水平)课程性质:《现代控制理论》是电气工程及自动化专业的一门专业选修课程。
区别于经典控制理论,现代控制理论以状态空间模型为基础,主要研究系统内部状态量的运动规律,并提出了能控性、能观测性、李雅普诺夫稳定性理论、极点配置、状态观测器设计、最优控制等线性系统分析方法。
重在培养学生扎实的理论基础及控制系统的设计能力。
教学目标:通过本课程的教学,使学生掌握现代控制理论的基本内容,为后续课程的学习以及从事复杂的过程控制工作打下基础。
本课程的具体教学目标如下:1.掌握如何根据系统物理机制建立状态空间表达式的具体方法,培养学生对电路、机械等实际控制系统的建模能力;2.掌握如何运用状态空间方法对实际系统的进行分析,培养学生对现代控制方法的设计能力。
教学目标与毕业要求的对应关系:二、课程教学内容及学时分配(含课程教学、自学、作业、讨论等内容和要求,指明重点内容和难点内容)(重点内容:★;难点内容:∆)1、绪论(2学时)(支撑教学目标1)1.1控制理论的性质1.2控制理论的发展1.3控制理论的应用1.4控制一个动态系统的几个基本步骤。
目标及要求:1)明确本课程的内容、性质和任务以及学习本课程的意义。
2)了解控制理论的发展概况,以及现代控制理论的主要特点,内容和研究方法。
讨论内容:现代控制理论与经典控制的特点比较。
作业内容:复习与回顾《线性代数》中矩阵的基本运算方法。
第1章控制系统的状态空间模型【内容提要】本章主要介绍系统的状态空间模型及其建立方法。
具体内容包括状态空间模型的机理建模方法,系统的传递函数和状态空间模型之间的相互转换、MATLAB的相关函数,状态空间模型的分析及相关性质。
【学习目标】本章从系统模型角度出发,重点介绍基于状态空间描述的系统模型及其建立方法,包括状态空间模型的机理建模方法,系统的传递函数和状态空间模型之间的相互转换、MATLAB 的相关函数,状态空间模型的分析及相关性质,等基本知识。
要求熟悉和掌握状态空间模型的机理建模方法、系统的传递函数和状态空间模型之间的相互转换、状态空间模型的分析及相关性质等相关知识,为后续章节的学习打下良好的基础。
【学习重点】(1)系统状态空间模型及其机理建模方法;(2)系统的传递函数和状态空间模型之间的相互转换;(3)系统状态空间模型的分析及相关性质。
【学习难点】(1)由系统的传递函数导出系统的状态空间模型;(2)系统状态空间模型的基本性质。
【学习方法】先从简单、特殊例子入手,总结归纳相关方法,再将该方法推广到复杂、一般的系统。
结合MatLab实验,验证所得结果的正确性。
【本章小结】本章重点讲解了系统状态空间模型的机理建模方法、系统传递函数与状态空间模型之间的相互转换、MATLAB的相关函数,以及系统状态空间模型的基本性质。
通过学习,要求学生熟悉和掌握状态空间模型的机理建模方法、系统的传递函数和状态空间模型之间的相互转换、状态空间模型的分析及相关性质等相关知识,为后续章节的学习打下良好的基础。
第2章系统的运动分析【内容提要】本章主要介绍系统的运动及其分析方法。
具体内容包括齐次状态方程的解、状态转移矩阵及其计算方法、非齐次状态方程的解、使用MATLAB对状态空间模型的分析、离散时间状态空间模型的分析。
【学习目标】本章从系统运动分析出发,重点介绍齐次状态方程的解、状态转移矩阵及其计算方法、非齐次状态方程的解、使用MA TLAB对状态空间模型的分析、离散时间状态空间模型的分析等相关知识,为后续章节的学习打下良好的基础。