机械制造技术基础试题及答案
- 格式:doc
- 大小:293.00 KB
- 文档页数:5
机械制造技术基础一、填空题(将正确答案填写在题中空缺的横线上。
每空1分,共1×20=20分。
)1.切削用量是指:切削速度、进给量、背吃刀量(切削深度)。
2.刀具角度标注的正交平面参考系由:基面、切削平面和正交平面组成。
3.YT类硬质合金主要由:碳化钨、碳化钛和钴组成。
4.工艺基准按照用途不同可以分为:定位基准、测量基准、装配基准和工序基准。
5.获得零件形状精度的方法有:轨迹法、成形法和展成法(范成法)。
6.机械加工工序安排的原则是:先基准面,后其它面、先主要表面,后次要表面、先主要平面,后主要孔及先安排粗加工工序,后安排精加工工序。
二、判断题(在每个小题前面的括号中做标记,正确者做“√”,错误者“×”。
每小题1分,共1×10=10分。
)(√)1.工件在夹具中定位时,欠定位是绝对不允许的,过定位特殊情况下是可以存在的。
(√)2.低碳钢的塑性太高,可以通过正火适当降低塑性,提高硬度。
(×)3.常见的预备热处理有退火和淬火等形式。
(×)4.修配装配法特别适合于大批大量生产方式下的高精度多环尺寸链的装配。
(√)5.主轴的纯径向跳动误差在用车床加工端面时不引起加工误差。
(×)6.自激振动的振动频率接近于或低于工艺系统的低频振型的固有频率。
(√)7.磨削的径向磨削力大,且作用在工艺系统刚性较差的方向上。
(×)8.切削厚度对切屑变形没有影响(×)9.砂轮的硬度与磨料的硬度是同一个概念。
(√)10.刃倾角主要影响刀头的强度和切屑流动的方向。
三、简答题(每小题4分,共4×5=20分。
)1.试述铣削过程中逆铣的加工特点。
关键点:(每个关键点1分,共4分。
答对4个关键点即可)逆铣时,刀齿由切削层内切入,从待加工表面切出,切削厚度由零增至最大。
由于刀刃并非绝对锋利,所以刀齿在刚接触工件的一段距离上不能切入工件,只是在加工表面上挤压、滑行,使工件表面产生严重冷硬层,降低表面质量,并加剧刀具磨损。
《机械制造基础》试题及答案一、单选题(共30 道试题,共90 分.)1。
钻孔有两种基本方式,其一是钻头不转,工件转,这种加工方式容易产生( B )误差。
A. 轴线歪斜B。
锥度 C。
轴线歪斜和锥度D. 轴线歪斜和腰鼓形2。
(C)时,前角应选大些.A. 加工脆性材料 B。
工件材料硬度高; C. 加工塑性材料D。
脆性或塑性材料3。
主要影响切屑流出方向的刀具角度为( C )A. 前角B. 后角C.刃倾角 D。
主偏角4。
减小主偏角,(A ).A。
使刀具寿命得到提高 B. 使刀具寿命降低 C。
利于避免工件产生变形和振动D。
对切削加工没影响5. 下列刀具材料中,适宜制作形状复杂机动刀具的材料是(B )A. 合金工具钢B.高速钢 C。
硬质合金钢 D. 人造聚晶金刚石6. 成批加工车床导轨面时,宜采用的半精加工方法是(A )A. 精刨B. 精铣C. 精磨D. 精拉7。
( B )时,选用软的砂轮。
A. 磨削软材料B。
磨削硬材料 C. 磨削断续表面 D。
精磨8. 机床主轴齿轮( B )要求高些。
A。
传递运动的准确性 B. 传动的平稳性 C。
载荷分布的均匀性 D。
侧隙9。
精加工时,应选用( C )进行冷却.A。
水溶液 B. 乳化液 C。
切削油 D。
温度较高的水溶液10. 加工φ100的孔,常采用的加工方法是(C )A。
钻孔 B。
扩孔C。
镗孔 D. 铰孔11。
在切削平面内测量的角度有(D )A. 前角B. 后角 C。
主偏角 D.刃倾角12. 车床刀架的横向运动方向与车床回转轴线不垂直,车出的工件将呈现出(D )。
A。
腰鼓形和锥度。
B. 腰鼓形 C. 锥度 D。
端面中凸形13. 数控机床主要适用的场合是(B )A。
定型产品的大批量生产 B。
多品种小批量生产 C. 中等精度的定型产品 D. 修配加工14。
主运动是由工件执行的机床有(A )A。
车床 B. 镗床 C。
磨床 D. 牛头刨床15。
积屑瘤很不稳定,时生时灭,在()产生积屑瘤有一定好处,在()时必须避免积屑的产生.(D )A。
机械制造技术基础试题及答案一、选择题1. 机械制造中的“三轴加工”指的是:A. X轴、Y轴、Z轴B. 车、铣、刨C. 钻、镗、磨D. 切割、焊接、铸造答案:A2. 下列哪一项不是机械加工中的常见误差来源?A. 材料硬度B. 操作者技能C. 设备精度D. 环境温度答案:A3. CNC(计算机数控)机床的主要优点是:A. 操作简便B. 生产效率高C. 精度高D. 所有上述选项答案:D二、填空题1. 机械加工中,_________是指在加工过程中,工件与刀具之间的相对运动。
答案:切削运动2. 机械制造中,_________是保证加工精度的关键因素之一。
答案:夹具3. 机械加工中,_________是用于测量工件尺寸的仪器。
答案:量具三、简答题1. 简述机械加工中的“五轴加工”与“三轴加工”的区别。
答:五轴加工是指在三轴加工的基础上增加了两个旋转轴,使得加工过程中工件或刀具可以进行两个方向的旋转。
这大大提高了加工的灵活性和复杂曲面的加工能力。
相比之下,三轴加工只能沿三个坐标轴方向移动,适用于较为简单的加工任务。
2. 描述机械制造中“热处理”的目的和基本类型。
答:热处理是金属加工中的一种重要工艺,其目的是改善金属材料的机械性能和物理性能。
基本类型包括退火、正火、淬火和回火。
退火用于降低硬度,消除内应力;正火用于细化晶粒,提高材料的塑性;淬火用于提高材料的硬度和强度;回火用于降低淬火后的脆性,提高韧性。
四、计算题1. 某工件需要在车床上进行外圆加工,已知工件原始直径为50mm,加工后直径要求为48mm,求切削深度。
答:切削深度等于原始直径减去加工后直径,即50mm - 48mm =2mm。
五、论述题1. 论述现代机械制造技术中自动化和信息化的重要性及其发展趋势。
答:现代机械制造技术中,自动化和信息化是提高生产效率、降低成本、保证产品质量的关键。
自动化技术使得生产过程可以无人或少人操作,减少了人为错误,提高了生产连续性和稳定性。
机械制造技术基础试题及答案一、单项选择题1. 机械加工中,精度最高的加工方法是()。
A. 车削B. 铣削C. 磨削D. 钻削答案:C2. 下列哪项不是机械加工过程中常见的误差来源?()。
A. 刀具磨损B. 材料硬度C. 操作者技能D. 机床精度答案:B3. 在金属切削加工中,进给量过大会导致()。
A. 加工表面粗糙度增加B. 切削温度降低C. 加工效率提高D. 刀具耐用度增加答案:A4. 金属材料的热处理不包括以下哪一项?()。
A. 退火B. 正火C. 淬火D. 塑性变形答案:D5. 下列哪项不是数控机床的优点?()。
A. 加工精度高B. 生产效率高C. 适应性强D. 操作复杂答案:D二、多项选择题6. 下列哪些因素会影响切削液的选择?()A. 刀具材料B. 工件材料C. 切削速度D. 机床类型答案:A B C7. 在机械加工中,哪些因素会导致刀具磨损?()A. 切削速度B. 工件硬度C. 刀具材料D. 冷却液的使用答案:A B C8. 机械加工中,为了提高生产率可以采取哪些措施?()A. 增加切削速度B. 增加进给量C. 使用更耐用的刀具D. 多轴加工答案:A B D三、判断题9. 所有的金属加工都必须使用切削液。
()答案:错误10. 机械加工中的“三要素”指的是切削速度、进给量和背吃刀量。
()答案:正确四、简答题11. 简述数控机床相对于传统机床的优势。
答:数控机床相较于传统机床具有以下优势:加工精度高,可以减少人为误差;生产效率更高,因为它可以自动连续加工;适应性强,能够适应复杂的工件加工需求;操作简便,减少了对操作者技能的依赖。
12. 描述热处理在机械制造中的作用。
答:热处理在机械制造中的作用主要包括:改变金属材料的内部结构,提高其硬度和耐磨性;消除内应力,防止工件变形和开裂;改善材料的切削性能,使其更易于加工。
五、计算题13. 已知一车床加工某轴类零件,切削速度为60m/min,进给量为0.2mm/转,求每分钟的金属去除率(MRR)。
机械制造技术基础试题题库及答案机械制造技术基础试题1及答案一. 名词解释(每题1分,共5分)1.模样由金属或其它材料制成,形成铸型型腔的工艺装备。
2.切削深度一般指工件已加工表面和待加工表面间的垂直距离。
3.工序—--一个或一组工人,在一个工作地对同一个或同时对几个工件所连续完成的那一部分工艺过程。
4.划线基准—划线时,在工件上所选定的用来确定其他点、线、面位置的基准。
5.轴承预紧—装配时给轴承内外圈加一预载荷,使轴承的内外圈产生轴向相对位移,消除轴承游隙,并使滚动体与内外圈滚道产生初始的接触弹性变形,从而提高轴承刚度的方法。
二. 简答题(每题各6分,共 30分)1.如何合理选用切削液?(6分)切削液应根据工件材料、刀具材料、加工方法、加工要求等因素综合考虑并加以合理选用。
(1分)一般切削塑性材料时需使用切削液,切削脆性材料时可不用用切削液;(1分)使用高速工具钢刀具切削时需使用切削液,(1分)使用硬质合金刀具切削时一般不用切削液;(1分)粗加工时选用冷却作用好的切削液,(1分)精加工时选用润滑作用好的切削液。
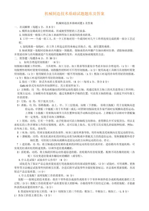
(1分)2.指出(下图)卧式车床的主要部件及功用。
(6 分)(每项1分,答全8分)CA6140卧式车床的外形如图所示。
其主要部件如下:1)主轴箱:功用:将电动机输出的回转运动传递给主轴,再通过装在主轴上的夹具盘带动工件回转,实现主运动。
主轴箱内有变速机构,通过变换箱外手柄的位置,可改变主轴的转速,以满足不同车削工作的需要。
2)刀架:功用:用于装夹刀具。
3)滑板:功用:俗称拖板,由上、中、下三层组成。
床鞍(下滑板,俗称大拖板)用于实现纵向进给运动;中滑板(中拖板)用于车外圆(或孔)时控制切削深度及车端平面时实现横向进给运动;上滑板(小拖板)用来纵向调节刀具位置和实现手动纵向进给运动。
上滑板还可以相对中滑板偏转一定角度,实现手动加工圆锥面。
4 )尾座:功用:它有一个套筒,由手轮驱动可沿主轴轴线方向移动。
例一:1、机床夹具通常由 、 、 等组成。
2、零件加工表面层的残余应力对其疲劳强度的影响很大。
磨削加工时,表面层的残余应力为 拉 应力,会降低零件的疲劳强度,采用 滚压(抛丸、喷沙……)工艺可使表面疲劳强度得到改善【定位装置 、夹紧装置、夹紧体、对刀装置、动力装置……(任答三个)】 例二:( √ )1. 在产品设计中应用成组技术可以大大减小新设计的工作量。
( × )2. 在加工工序中用作工件定位的基准称为工序基准。
( √ )3. 欠定位是不允许的。
例三: ( A )在球体上铣平面,要求保证尺寸H (图1),必须限制 个自由度。
A 、1B 、2C 、3D 、4( C ). 误差的敏感方向是 。
A 、主运动方向B 、进给运动方向C 、过刀尖的加工表面的法向D 、过刀尖的加工表面的切向( C ).在球体上铣平面,若采用图2所示方法定位,则实际限制 个自由度。
A 、 1B 、2C 、3D 、4例四: (BC )如图3所示,零件安装在车床三爪卡盘上车孔(内孔车刀安装在刀架上)。
加工后发现被加工孔出现外大里小的锥度误差。
产生该误图1图2差的可能原因有。
A、主轴径向跳动B、三爪装夹面与主轴回转轴线不同轴C、车床纵向导轨与主轴回转轴线不平行D、刀杆刚性不足(BCD). 下列误差因素中属于随机误差的因素有。
A、机床热变形B、工件定位误差C、夹紧误差D、毛坯余量不均引起的误差复映图3例五:欠定位、误差复映……例六:在车床上加工一批光轴的外圆,加工后经度量发现整批工件有下列几何形状误差。
①锥形(a),②鞍形(b),③腰鼓形(c),④喇叭形(d)。
试分别说明可能产生上述误差的主要因素?a)机床主轴、尾座不同轴;导轨与回转主轴不平行;误差复映等。
b)机床主轴、尾座刚度不够;导轨与回转主轴空间交错;误差复映。
c)工件刚度不够;导轨不直;误差复映等。
d)主轴倾角摆动;工件刚度不够;误差复映等。
(带下划线为主因)2.试分析图3所示的三种加工情况,加工后工件表面会产生何种形状误差?假设工件的刚度很大,且车床床头刚度大于尾座刚度。
专科《机械制造技术基础》一、(共75题,共150分)1. ( )夹紧机构具的自锁条件一般都能满足。
(2分)A.斜楔B.螺旋C.偏心D.定心.标准答案:B2. ( )是在基面内测量的切削刃在基面的投影与假定进给方向的夹角。
(2分)A.前角B.后角C.主偏角D.刃倾角.标准答案:C3. 一般,在滚齿机上滚切直齿圆柱齿轮可以不用( )传动链。
(2分)A.主运动B.展成运动C.轴向进给D.差动运动.标准答案:D4. 为了切除工件待加工表面上的多余金属,刀具和工件之间所做的相对运动叫( )。
(2分)A.主运动B.分度运动C.切削成形运动D.展成运动.标准答案:C5. 积屑瘤使( )减小。
(2分)A.工件表面粗糙度值B.切入深度C.刀具实际前角D.切削力.标准答案:D6. ( )切屑发生在加工塑性材料,特别是切削厚度较小时。
(2分)A.带状B.单元C.崩碎D.挤裂.标准答案:A7. 在加工表面、加工工具、主轴转速和进给量不变的情况下所连续完成的那部分工序,叫( )。
(2分)A.工序B.工步C.工位D.安装.标准答案:B8. 某轴类工件毛坯的圆度误差为4mm,工艺系统的误差复映系数为0.1,如果要求加工后轴的圆度误差不大于0.001mm,那么,车外圆时至少应走刀( )。
(2分)A.一次 B.二次 C.三次 D.四次.标准答案:D 9. 在尺寸链中,( )一般不以封闭环的形式出现. (2分)A.设计尺寸B.工序尺寸C.加工余量D.装配技术要求.标准答案:B10. 大量生产时,单件核算时间中可以不计入( )。
(2分)A.基本时间B.辅助时间C.休息与生理需要时间D.准备与终结时间.标准答案:D11. 下列关于砂轮特性的说法中,错误的是( )。
(2分)A.磨料应具有高硬度、高耐热性和一定的韧性B.一般来说,粒度号越大,砂的颗粒越大C.硬度越高,磨粒越不易脱落D.砂轮可以做成许多种形状.标准答案:B12. 关于支承点的说法中,正确的是( )。
机械制造技术基础(试题1)一、填空选择题(30分)1.刀具后角是指。
2.衡量切削变形的方法有两种,当切削速度提高时,切削变形(增加、减少)。
3.精车铸铁时应选用(YG3、YT10、YG8);粗车钢时,应选用(YT5、YG6、YT30)。
4.当进给量增加时,切削力(增加、减少),切削温度(增加、减少)。
5.粗磨时,应选择(软、硬)砂轮,精磨时应选择(紧密、疏松)组织砂轮。
6.合理的刀具耐用度包括与两种。
7.转位车刀的切削性能比焊接车刀(好,差),粗加工孔时,应选择(拉刀、麻花钻)刀具。
8.机床型号由与按一定规律排列组成,其中符号C代表(车床、钻床)。
9.滚斜齿与滚直齿的区别在于多了一条(范成运动、附加运动)传动链。
滚齿时,刀具与工件之间的相对运动称(成形运动、辅助运动)。
10.进行精加工时,应选择(水溶液,切削油),为改善切削加工性,对高碳钢材料应进行(退火,淬火)处理。
11.定位基准与工序基准不一致引起的定位误差称(基准不重合、基准位置)误差,工件以平面定位时,可以不考虑(基准不重合、基准位置)误差。
12.机床制造误差是属于(系统、随机)误差,一般工艺能力系数C p应不低于(二级、三级)。
13.在常用三种夹紧机构中,增力特性最好的是机构,动作最快的是机构。
14.一个浮动支承可以消除(0、1、2)个自由度,一个长的v型块可消除(3,4,5)个自由度。
15.工艺过程是指。
二、外圆车刀切削部分结构由哪些部分组成?绘图表示外圆车刀的六个基本角度。
(8分)三、简述切削变形的变化规律,积屑瘤对变形有什么影响?(8分)四、CA6140车床主传动系统如下所示,试列出正向转动时主传动路线及计算出最高转速与最低转速。
(8分)五、什么叫刚度?机床刚度曲线有什么特点?(8分)六、加工下述零件,以B面定位,加工表面A,保证尺寸10+0.2mm,试画出尺寸链并求出工序尺寸L及公差。
(8分)试题1参考答案一.1.后刀面与切削平面间的夹角。
机械制造技术基础(试题1)班级姓名学号成绩一、填空选择题(30分)1.刀具后角是指。
2.衡量切削变形的方法有两种,当切削速度提高时,切削变形(增加、减少)。
3.精车铸铁时应选用(YG3、YT10、YG8);粗车钢时,应选用(YT5、YG6、YT30)。
4.当进给量增加时,切削力(增加、减少),切削温度(增加、减少)。
5.粗磨时,应选择(软、硬)砂轮,精磨时应选择(紧密、疏松)组织砂轮。
6.合理的刀具耐用度包括与两种。
7.转位车刀的切削性能比焊接车刀(好,差),粗加工孔时,应选择(拉刀、麻花钻)刀具。
8.机床型号由与按一定规律排列组成,其中符号C代表(车床、钻床)。
9.滚斜齿与滚直齿的区别在于多了一条(范成运动、附加运动)传动链。
滚齿时,刀具与工件之间的相对运动称(成形运动、辅助运动)。
10.进行精加工时,应选择(水溶液,切削油),为改善切削加工性,对高碳钢材料应进行(退火,淬火)处理。
11.定位基准与工序基准不一致引起的定位误差称(基准不重合、基准位置)误差,工件以平面定位时,可以不考虑(基准不重合、基准位置)误差。
12.机床制造误差是属于(系统、随机)误差,一般工艺能力系数C p应不低于(二级、三级)。
13.在常用三种夹紧机构中,增力特性最好的是机构,动作最快的是机构。
14.一个浮动支承可以消除(0、1、2)个自由度,一个长的v型块可消除(3,4,5)个自由度。
15.工艺过程是指。
二、外圆车刀切削部分结构由哪些部分组成?绘图表示外圆车刀的六个基本角度。
(8分)三、简述切削变形的变化规律,积屑瘤对变形有什么影响?(8分)四、CA6140车床主传动系统如下所示,试列出正向转动时主传动路线及计算出最高转速与最低转速。
(8分)五、什么叫刚度?机床刚度曲线有什么特点?(8分)六、加工下述零件,以B面定位,加工表面A,保证尺寸10+0.2mm,试画出尺寸链并求出工序尺寸L及公差。
(8分)七、在一圆环形工件上铣键槽,用心轴定位,要求保证尺寸34.8-0.16mm,试计算定位误差并分析这种定位是否可行。
机械制造技术基础考试试题带答案一、金属切削基础知识1. 车削时,主轴转速升高后,也随之增加。
(AB)A 切削速度B 进给速度C 进给量D 切削深度2. 切削过程中,主运动是。
其特点是。
(切下切屑的运动、速度快,只有一个)3. 镗床镗孔时,其主运动是。
(镗刀连续转动)4. 当车床上的挂轮架和进给箱的速比一定时,如主轴转速变快,此时进给量加快。
(╳)5. 拉削加工时,机床无需进给运动。
(√)6. 切削加工时,须有一个进给运动的有。
(A)A 刨斜面B 磨外圆C 铣斜齿D 滚齿7. 切削加工时,须有两个进给运动的有。
(B、D)A 刨斜面B 磨外圆C 铣直齿D 滚齿8. 调整好切削用量后,过程中切削宽度、切削深度是变化的。
(C)A 车削B 刨削C 铣削D 镗削9. 所有机床都有主运动和进给运动。
(╳)10. 切削运动中,具有间歇运动特点的机床有。
(B、F)A 车床B 插床C 磨床D 镗削E 拉床F 刨床11. 切削运动中,具有往复运动特点的机床有。
(C、F)A 车床B 插床C 磨床D 镗削E 拉床F 刨床12. 任何表面的形成都可以看作是沿着运动而形成的。
(母线、导线)13. 切削用量包括、和。
(切削速度、进给量、背吃刀量)二、刀具知识14. 刀具的主偏角是在平面中测得的。
(A)A 基面B 切削平面C 正交平面D 进给平面15. 刀具的住偏角是和之间的夹角。
(刀具进给正方向、主切削刃)16. 刀具一般都由部分和部分组成。
(切削、夹持)17. 车刀的结构形式有:等几种。
(整体式、焊接式、机夹重磨式和机夹可转位式)18. 在车刀设计、制造、刃磨及测量时必须的主要角度有:。
(主偏角、副偏角、刃倾角、前角、后角)19. 后角主要作用是减少刀具后刀面与工件表面间的,并配合前角改变切削刃的与。
(摩擦;强度、锋利程度)20. 刀具的刃倾角在切削中的主要作用是。
(D)A 使主切削刃锋利B 减小摩擦C 控制切削力大小D 控制切屑流出方向21. 车刀刀尖安装高于工件回转轴线,车外圆时,。
机械制造基础测试题(含参考答案)一、单选题(共40题,每题1分,共40分)1、焊接金属管缝适于采用()。
A、高频焊B、电阻焊C、气压焊D、超声波焊正确答案:A2、分离工序中用剪刀或模具切断板材使其分离,切断线不封闭的是()工艺。
A、剖切B、切口C、切断D、切边正确答案:C3、气体在金属液结壳之前未及时逸出,在铸件内生成的孔洞类缺陷称为()。
A、气孔B、砂眼C、缩松D、粘砂正确答案:A4、下列加工中切削量最少的是( )。
A、细车B、高精磨削C、研磨D、超精磨削正确答案:C5、下列材料中焊接性能最好的是()。
A、低碳钢B、铝合金C、铜合金D、铸铁正确答案:A6、齿形加工中精度最高的是()。
A、剃齿B、磨齿C、插齿D、滚齿正确答案:B7、单件小批生产,装配精度要求高且零件数较多时选()装配。
A、修配装配B、完全互换C、调整装配D、分组选配正确答案:A8、工序集中是指工序数(),每道工序所含的工步数()。
A、多、多B、少、少C、少、多D、多、少正确答案:C9、安装柔性卡盘时需要 ( )。
A、将法兰盘的端面加工一刀B、安装完毕后要用校准规检查其位置精度C、将柔性卡盘与法兰盘做刚性联接D、以上都是正确答案:D10、()广泛用于成批大量生产中的未淬硬齿轮精加工。
A、剃齿B、磨齿C、滚齿D、插齿正确答案:A11、大厚度钢件的焊接应采用()。
A、气焊B、电弧焊C、激光焊D、质量最低正确答案:D12、T10钢的退火工艺为 ( )。
A、完全退火B、等温退火C、球化退火D、以上均可正确答案:C13、窄长平面粗加工应选用()。
A、刨削B、车削C、磨削D、铣削正确答案:A14、锻造毛坯粗加工时采用()。
A、夹具安装B、划线找正安装C、直接找正安装D、以上均可正确答案:B15、分离工序中将拉深或成型后的半成品边缘部分的多余材料切掉的是()工艺。
A、落料B、冲孔C、切边D、切断正确答案:C16、零件数稍多、批量大、零件加工精度可适当放宽时选()装配。
《机械制造技术基础》练习题(附答案)一、填空1、机械加工中,形状精度的获得方法有轨迹法、成形法、相切法、展成法四种。
2、切削加工中,工件上通常存在已加工表面、待加工表面、过渡表面三个表面。
3、切削用量是指切削速度、进给量和背吃刀量三者的总称。
4、切屑有带状切屑、节状切屑、粒状切屑、崩碎切屑四种。
5、刀具磨损的形式有前面磨损、后面磨损、前后面或边界三种。
6、刀具磨损的原因硬质点磨损、粘接、扩散、化学四个方面。
7、刀具磨损经历初期磨损、正常磨损、急剧磨损三个阶段。
8、目前用得最多的刀具材料仍为高速钢、硬质合金两种。
9、国际标准化组织将切削用硬质合金分为YG类、YT类、YW类三类。
10、切削液有冷却、润滑、清洗、防锈四个作用。
11、常见的切削液的使用方法喷淋法、高压冷却法、喷雾法有三种。
12、按照万能程度分机床可分为通用机床、专门化机床、专用机床三种类型。
13、为了实现切削加工过程所需的各种运动,机床必须具备执行件、动力源、传动装置三个基本部分的元件。
14、车刀按其用途,可分为外圆车刀、端面车刀、切断车刀三种类型。
15、砂轮的特性取决于磨料、粒度、结合剂、硬度和组织五个参数。
16、工业上常用的人造磨料有刚玉类、碳化硅类、高硬度磨料类等三类。
17、砂轮的组织是指磨料、结合剂和孔隙三者体积的比例关系。
18、外圆磨削方式可分为纵磨法和横磨法两种形式。
19、无心外圆磨削有贯穿磨法和切入磨法两种磨削方式。
20、齿轮加工按其加工原理可分为成形法和展成法两类。
21、齿轮精加工常用剃齿、珩齿和磨齿三种方法。
22、圆周铣削有逆铣和顺铣两种方式。
23、在孔加工中,钻孔和扩孔统称为钻削。
24、刨床类机床主要有牛头刨床、龙门刨床和插床三种类型。
25、配合选择常用的方法有类比法、计算法和实验法三种。
26、加工精度包括尺寸精度、形状精度、位置精度三个方面。
27、加工表面质量是指表面粗糙度、波度、及表面层的物理机械性能。
28、表面层冷作硬化程度,从冷硬层深度h、表面层的显微硬度及硬化程度N表示。
金属切削机床一、单项选择题1.机床型号的首位字母“S”表示该机床是( )。
DA.钻床 B.齿轮加工机床 C.铣床 D.螺纹加工机床2.按工作精度来划分,磨床属于( )。
BA.高精度机床 B.精密机床 C.普通机床 D.组合机床3.龙门刨床的主参数代号是最大刨削( )。
DA.长度的1/10 B.长度的1/100 C.宽度的1/10 D.宽度的1/1004.下列四种机床为同一机床厂家生产的,其出厂价最高的是( )。
BA.CX6136 B.CH6136 C.CJ6136 D.CK61365.在机床型号规定中,首位字母为“Y”表示该机床是( )。
BA.水压机 B.齿轮加工机床 C.压力机 D.液压机6.下列说法中不正确的是( )。
CA.主轴在轴承上运转的平稳性直接影响工件的加工精度B.进给箱中装有进给运动的变速机构,调整变速机构,可得到所需的进给量或螺距C.光杠是专门用来车削各种螺纹而设置的;在进行其它表面车削时,只用丝杠D.溜板箱实际上是车床进给运动的操纵箱7.一般车床的加工精度可达( )。
AA.ITl0~IT8 B.IT2~IT6 C.IT6~IT4 D.ITl2~ITl08.龙门刨床在切削工件时,刨刀作( )。
BA.旋转运动 B.直线运动 C.间歇运动 D.不动9.以工件旋转作为主运动的机床是( )。
AA.车床 B.铣床 C.刨床 D.磨床10.外圆磨床的类别代号为( )。
AA.M B.1M C.2M D.3M二、多项选择题1.机床技术经济指标中的“三化”指的是( )。
BCDA.专门化 B.通用化 C.系列化 D.标准化 E.现代化2.衡量一台机床质量的主要指标有( )。
ABCDEA.加工精度高 B.寿命高 C.生产率高 D.价格低 E.“三化”程度高3.MGB8240是机床型号,它表示的意思有( )。
BCDA.刨床 B.磨床 C.高精度 D.主参数为400mm E.半自动4.下述运动中属于主运动的是( )。
机械制造技术基础题库试题及答案机械制造技术基础试题1及答案一. 名词说明(每题1分,共5分)1.模样由金属或其它材料制成,形成铸型型腔的工艺装备。
2.切削深度一样指工件已加工表面和待加工表面间的垂直距离。
3.工序—--一个或一组工人,在一个工作地对同一个或同时对几个工件所连续完成的那一部分工艺过程。
4.划线基准—划线时,在工件上所选定的用来确定其他点、线、面位置的基准。
5.轴承预紧—装配时给轴承内外圈加一预载荷,使轴承的内外圈产生轴向相对位移,排除轴承游隙,并使滚动体与内外圈滚道产生初始的接触弹性变形,从而提高轴承刚度的方法。
二. 简答题(每题各6分,共 30分)1.如何合理选用切削液?(6分)切削液应依照工件材料、刀具材料、加工方法、加工要求等因素综合考虑并加以合理选用。
(1分)一样切削塑性材料时需使用切削液,切削脆性材料时可不用用切削液;(1分)使用高速工具钢刀具切削时需使用切削液,(1分)使用硬质合金刀具切削时一样不用切削液;(1分)粗加工时选用冷却作用好的切削液,(1分)精加工时选用润滑作用好的切削液。
(1分)2.指出(下图)卧式车床的要紧部件及功用。
(6 分)(每项1分,答全8分)CA6140卧式车床的外形如图所示。
其要紧部件如下:1)主轴箱:功用:将电动机输出的回转运动传递给主轴,再通过装在主轴上的夹具盘带动工件回转,实现主运动。
主轴箱内有变速机构,通过变换箱外手柄的位置,可改变主轴的转速,以满足不同车削工作的需要。
2)刀架:功用:用于装夹刀具。
3)滑板:功用:俗称拖板,由上、中、下三层组成。
床鞍(下滑板,俗称大拖板)用于实现纵向进给运动;中滑板(中拖板)用于车外圆(或孔)时操纵切削深度及车端平面时实现横向进给运动;上滑板(小拖板)用来纵向调剂刀具位置和实现手动纵向进给运动。
上滑板还能够相对中滑板偏转一定角度,实现手动加工圆锥面。
4 )尾座:功用:它有一个套筒,由手轮驱动可沿主轴轴线方向移动。
机械制造基础测试题(附答案)一、单选题(共40题,每题1分,共40分)1、板类零件的平面精加工常采用( )。
A、磨削B、刨削C、刮削D、研磨正确答案:A2、冷冲压的生产对象大多是不同规格的()。
A、棒料B、板料C、管料D、以上都是正确答案:B3、关于三坐标测量系统,下列表述中错误的是 ( )。
A、不可以自动检测B、0.0001mm测量系统的分辨率为C、测头分接触式和非接触式D、安装柔性夹盘后,实现加工过程中的检测正确答案:A4、板类零件主要表面的位置精度要求主要是()。
A、同轴度B、垂直度C、平行度D、位置度正确答案:C5、()式柔性制造系统的经济性好,生产率较高。
A、混合B、随机C、互替正确答案:C6、凸焊、缝焊、对焊都属于()。
A、气压焊B、高频焊C、电阻焊D、摩擦焊正确答案:C7、软钎焊使用的钎料是()。
A、锡B、铜基钎料C、银基钎料D、钢正确答案:A8、外圆磨床上使用的砂轮其结合剂通常为()。
A、金属B、橡胶C、陶瓷D、树脂正确答案:C9、台阶轴前端有全螺纹时,其根部应 ( )。
A、留有退刀槽B、留有圆角C、做成直角D、留有越程槽正确答案:A10、下列安装方式中用于粗加工的是( )。
A、直接找正安装B、划线找正安装C、夹具安装D、以上都是正确答案:D11、对于()式柔性制造系统,当一台机床发生故障时,全系统将瘫痪。
A、互替B、随机C、混合正确答案:A12、在工件的几个互成不同角度的表面上划线才能明确表明加工界限的称为 ( )。
A、多面划线B、空间划线C、立体划线D、平面划线正确答案:C13、车削较长的刚性轴应采用()装夹。
A、两顶尖、中心架B、一夹一顶C、顶尖、卡箍D、两顶尖、跟刀架正确答案:B14、通过改变调整件的相对位置来保证装配精度的方法是()。
A、固定调整法B、误差抵消法C、随机调整法D、可动调整法正确答案:D15、当L/D ( )时即属于深孔。
A、≥5B、≥10C、≥15D、≥20正确答案:A16、铰削带键槽的孔应选用()。
《机械制造基础》试题库第一章金属切削的基本理论一、填空题1。
切削液的作用主要有:润滑、冷却、洗涤与防锈,排屑。
2. 目前生产中最常用的两种刀具材料是: 高数与硬质合金,制造形状复杂的刀具时常用高数刚。
3。
从球墨铸铁的牌号上可看出其_____最低抗拉强度______与_____最低伸长率______两个性能指标.4。
在普通低合金结构钢中主要加入的合金元素为____硅锰_______,以强化材料基体。
5。
切削用量三要素是指_____速度______、___深度________与____进给量_______。
6。
基准根据功用不同可分为_____设计基准_____与___工艺基准_______两大类。
7.刀具磨损的三种形式是____前刀面磨损_______、____后刀面磨损_______与____前后刀面磨损_______。
8.钢在淬火后能达到的最高硬度叫___淬硬性________。
二、单项选择题1. 下列刀具材料中,强度与韧性最好的是:( A )A、高速钢B、YG类硬质合金C、YT类硬质合金D、立方氮化硼2 。
一般当工件的强度、硬度、塑性越高时,刀具耐用度:( D )A、不变B、有时高,有时低C、越高D、越低3。
磨削加工时一般采用低浓度的乳化液,这主要是因为: ( B )A、润滑作用强B、冷却、清洗作用强C、防锈作用好D、成本低4。
影响刀头强度与切屑流出方向的刀具角度是: ( D )A、主偏角B、前角C、副偏角D、刃倾角5. 淬火处理一般安排在: ( B )A、毛坯制造之后B、粗加工后C、半精加工之后D、精加工之后6 .在刀具方面能使主切削刃的实际工作长度增大的因素是:( C )A、减小前角B、增大后角C、减小主偏角D、减小副偏角7.选择金属材料的原则,首先应满足( A )A。
零件使用性能要求B。
零件工艺性能要求C。
材料经济性 D.加工成本8.合金钢的可焊性可依据( C )大小来估计.A.钢含碳量B。
1.刀具后角就是指后刀面与切削平面间的夹角。
3.精车铸铁时应选用(YG3);粗车钢时,应选用(YT5)。
4.当进给量增加时,切削力(增加),切削温度(增加)。
8.机床型号由字母与数字按一定规律排列组成,其中符号C代表(车床)。
11.定位基准与工序基准不一致引起的定位误差称(基准不重合)误差,工件以平面定位时,可以不考虑(基准位置)误差。
12.机床制造误差就是属于(系统)误差,一般工艺能力系数C p应不低于(二级)。
15.工艺过程就是指用机械加工方法直接改变原材料或毛坯的形状、尺寸与性能,使之成为合格零件的过程。
一、简述切削变形的变化规律,积屑瘤对变形有什么影响?(8分)
变形规律:ro↑,Λh↓;Vc↑,Λh↓;f↑, Λh↓; HB↑, Λh↓
积屑瘤高度Hb↑,引起刀具前角增加,使Λh↓
六、加工下述零件,以B面定位,加工表面A,保证尺寸10+0、2mm,试画出尺寸链并求出工序尺寸L及公差。
(8分)
L=mm
2201.0-
九、在六角自动车床上加工一批18
03 .0 08 .0
φ+-mm滚子,用抽样检验并计算得到全部工件的平均尺寸为Φ17、979mm,均方根偏差为0、04mm,求尺寸分散范围与废品率。
尺寸分散范围:17、859-18、099mm
废品率: 17、3%
1.工序就是指一个工人在一台机床上对一个(或多个)零件所连续完成的那部分工艺过程。
2.剪切角增大,表明切削变形(减少);当切削速度提高时,切削变形(减少)。
3.当高速切削时,宜选用(硬质合金)刀具;粗车钢时,应选用(YT5)。
4.CA6140车床可加工公制,英制,模数与径节等四种螺纹。
5.不经修配与调整即能达到装配精度的方法称为(互换法)。
6.当主偏角增大时,刀具耐用度(减少),当切削温度提高时,耐用度(减少)。
11.定位基准面与定位元件制造误差引起的定位误差称(基准位置)误差,工件以平面定位时,可以不考虑(基准位置)误差。
12.测量误差就是属于(随机)误差,对误差影响最大的方向称误差敏感方向。
13.夹紧力的方向应与切削力方向(相同),夹紧力的作用点应该(靠近)工件加工表面。
一、金属切削过程的本质就是什么?如何减少金属切削变形?(8分)
被切金属在刀刃的挤压作用下,产生剪切滑移变形,并转变为切屑的过程。
要减少切削变形,可增大前角,提高速度,增大进给量,适当提高工件材料硬度。
加工下述零件,要求保证孔的尺寸B =30
+0、2,试画出尺寸链,并求工序尺寸L 。
(8分) L = mm 6004
.008.0--
六、磨一批d =12
016.0043.0φ--mm 销轴,工件尺寸呈正态分布,工件的平均尺寸X =11、974,均方根偏差σ=0、
废品率等于2、28%,改进措施:将算术平均值移至公差带中心,即使砂轮向前移动Δ,
Δ=0、0035mm 。
1.刀具前角就是指 前刀面与基面的夹角, 用符号 ro 表示。
2.当工件材料硬度提高时,切削力(增加);
当切削速度提高时,切削变形(减少)。
3.制造复杂刀具宜选用(高速钢);粗车钢时,应选用(YT5)。
6.精基准的选择原则就是 基准重合、统一、自为、互为、可靠原则。
7.进给量越大,表面粗糙度(愈高);精加工孔时,应选择(拉刀)刀具。
11.夹紧力作用点应(靠近)工件的加工表面;工件以平面定位时,可以不考虑(基准位置)误差。
12.完全互换法适用于(大量)生产,所有零件公差之与应(小于)装配公差。
13.工艺系统刚度等于(Fy/y),工艺系统刚度大,误差复映(小)。
14.一个支承钉可以消除(1)个自由度,消除六个自由度的定位称(完全定位)。
四、在热平衡条件下,磨一批Φ18-0、035的光轴,工件尺寸呈正态分布,现测得平均尺寸X =17、975,标准偏
差σ=0、
01,试计算工件的分散尺寸范围与废品率。
(8分)
分散范围:Φ17、945-Φ18、005mm,废品率为6、2%
五、 加工下述零件,以B 面定位,加工表面A,保证尺寸10+0、2mm,试画出尺寸链并求出工序尺寸L 及公差。
(8分)
L =mm 301
.005.0++ A B
±0.05
六、 指出下列定位方案所消除的自由度。
(8分)
x ,y ,z ,y ),z
);
y ,z x ,y ,z );
x ,y ,z ,x ),y ),z )
七、 列出提高零件加工质量的措施。
提高加工精度的措施:减少误差,误差补偿,误差分组,误差转移,就地加工,误差平均,误差控制。
提高表面质量措施:采用合理的切削用量与刀具参数,采用冷压强化与光整工艺,采用良好的切削液,减少积屑瘤、鳞刺与震动。
1、 当有色金属(如铜、铝等)的轴类零件外圆表面要求尺寸精度较高、表面粗糙度值较低时,一般只能采
用的加工方案为……(C )
(A)粗车-精车-磨削 (B)粗铣-精铣(C)粗车-精车—超精车 (D)粗磨—精磨
2、 加工铸铁时,产生表面粗糙度主要原因就是残留面积与 等因素引( D )
(A)塑性变形(B)塑性变形与积屑瘤(C)积屑瘤 (D)切屑崩碎
3、 在车削细长轴时,为了减小工件的变形与振动,故采用较大
的车刀进行切削,以减小径向切削
分力。
( A )(A)主偏角(B)副偏角(C)后角(D)副偏角与后角
5、 在主轴箱体的加工中,以主轴毛坯孔作为粗基准,目的就是( A )。
(A)、保证主轴孔表面加工余量均匀 (B)保证箱体顶面的加工余量均匀
(C)保证主轴与其它不加工面的相互位置 (D)减少箱体总的加工余量
6、 在大量生产零件时,为了提高机械加工效率,通常加工尺寸精度的获得方法为……( B )
(A)试切法 (B)调整法(C)成形运动法 (D)划线找正安装法
7、 工件在安装定位时,根据加工技术要求实际限制的自由度数少于六个,且不能满足加工要求,这种情况称为。
………………………………………………… (A )
(A)欠定位 (B)部分定位 (C)完全定位 (D)重复定位
8、 在机械加工工艺过程中安排零件表面加工顺序时,要“基准先行”的目的就是…… ( D )
(A)避免孔加工时轴线偏斜 (B)避免加工表面产生加工硬化
(C)消除工件残余应力 (D)使后续工序有精确的定位基面
9、 车床上安装镗孔刀时,刀尖低于工件回转中心,其工作角度将会比标注角度……( D )
(A)前、后角均变小 (B)前、后角均变大
(C)前角变小,后角变大 (D)前角变大,后角变小
10.既可加工铸铁,又可加工钢料,也适合加工不锈钢等难加工钢料的硬质合金就是 ( A )
(A)YW 类 (B)YT 类 (C)YN 类 (D)YG 类
1、加工一批小轴其直径尺寸要求为0
0.035-18φmm,加工测量后有X =17、988mm,σ=0、006mm,属正态分布。
求合格率与废品率
2、下图所示零件,各平面与孔已加工完毕,现在工件上铣槽,试:⑴ 指出必须限制的自由度有哪些;⑵选择定位基准面;⑶ 选择定位元件,并指出各定位元件限制的自由度数目。
解:⑴ 必须限制的自由度:⋂⋂⋂Z Y X 、、
⑵ 选择定位基准面:第一基准:工件底平面A;第二基准:工件上侧面B;第三基准C:孔(允许不选)
⑶ 选择定位元件:第一基准采用支承板定位(限制了3个自由度)
第二基准采用两个支承销定位(限制了2个自由度) 第三基准采用削边销定位(限制了1个自由度)
3、如下图所示轴套零件的轴向尺寸,其外圆、内孔及端面均已加工完毕。
试求:当以B 面定位钻直径为φ10mm 孔时的工序尺寸A1及其偏差。
(要求画出尺寸链图、指出封闭环、增环与减环)
解:⑴ 画出工艺尺寸链图
A 0=25±0.1
A 1
600-0.1
500-0.05
分析可知:封闭环1.0250±=A ,增环、减环如图所示。
⑵ 计算工序尺寸1A :
由封闭环的基本尺寸公式: 25=1A +50-60 解得: 1A =35 由封闭环的上偏差公式: 0、1=ES 1A +0-(-0、1)解得:ES 1A =0 由封闭环的下偏差公式:-0、1=EI
1A -0、05-0 解得:EI 1A =- 0、05 故 1A =0
05.035-。