第一章光学天文望远镜基础
- 格式:doc
- 大小:293.50 KB
- 文档页数:8
天文望远镜入门知识目录一、天文望远镜概述 (2)1. 天文望远镜的定义 (3)2. 天文望远镜的发展历程 (3)3. 天文望远镜在现代天文学中的重要性 (4)二、天文望远镜的类型 (6)1. 折射式天文望远镜 (7)1.1 折射式望远镜的原理 (8)1.2 折射式望远镜的优缺点 (9)2. 反射式天文望远镜 (10)2.1 反射式望远镜的原理 (11)2.2 反射式望远镜的优缺点 (12)3. 折反射式天文望远镜 (13)3.1 折反射式望远镜的原理 (15)3.2 折反射式望远镜的特点 (16)三、天文望远镜的主要部件与功能 (17)1. 镜头或透镜 (19)1.1 作用与分类 (20)1.2 透镜的质量对观测效果的影响 (21)2. 主镜筒 (22)2.1 主镜筒的结构与功能 (23)2.2 主镜筒的材质与工艺 (24)3. 寻找装置与跟踪系统 (25)3.1 寻找装置的类型与使用 (26)3.2 跟踪系统的原理与应用 (28)四、天文望远镜的使用与维护 (29)1. 使用前的准备与注意事项 (30)1.1 选择合适的观测场地与环境 (31)1.2 使用前的设备检查与校准 (32)2. 使用方法与步骤 (33)2.1 开机与观测前的设置 (34)2.2 观测过程中的操作与记录 (35)3. 维护与保养知识 (36)3.1 日常清洁与保养要求 (37)3.2 长期存储与管理建议 (38)五、天文望远镜的观测技巧与体验提升方法 (40)一、天文望远镜概述天文望远镜是一种用于观测天体的光学仪器,它通过收集并放大远处天体发出的光信号,使我们能够更清晰地观察到它们。
望远镜的基本原理是利用透镜或透镜系统来聚集并引导光线,从而实现对远处天体的观测。
根据望远镜的构造和用途,我们可以将其分为两大类:折射望远镜和反射望远镜。
折射望远镜使用透镜来聚集光线,而反射望远镜则使用曲面镜子(如抛物面或椭圆面)来收集光线。
教您天文望远镜基础知识入门一、望远镜种类(一)折射式望远镜折射式望远镜的构造如下图:折射式望远镜由两个透镜组成:固定在镜筒前端的是物镜(其口径大小直接决定望远镜的性能);在镜筒尾端可以调换的是目镜。
上图为星特朗AstroMaster系列 90EQ优点:视野较大、星像明亮,使用和维护比较方便,反差及锐利度较同口径的反射镜佳,摄影及高倍行星观测,效果都相当不错。
缺点:有色像差(色差)问题,会降低分辨率。
(二)反射式望远镜反射式望远镜的构造如下图:上图为牛顿式反射式望远镜。
上图为星特朗AstroMaster系列130EQ优点:无色差、强光力和大视场,非常适合深空天体的目视观测。
缺点:彗差和像散较大,视野边缘像质变差,操作不太容易, 维护相对复杂。
(三)折反射式望远镜折反射式望远镜的构造如下图:上图为星特朗Omni XLT 127综合了折射镜和反射镜的优点:视野大、像质好、镜筒短、携带方便。
有施密特-卡塞格林式和马克苏托夫-卡塞格林2种。
三种类型望远镜优缺点对比:(1)折射式:通常小型(口径80毫米以下)折射望远镜具有便携优势,结构简单可靠性高,可以在旅行时随身携带。
在拍摄要求不高的情况完全可以满足摄影需求,而且与相机连接简单可以作为长焦镜头使用。
(2)反射式:大口径反射虽然不便携,但比其他类型望远镜有很多优势。
首先,造价低廉,很多爱好者可以自己磨制。
其次,大口径成像效果更好,利于高倍观测,而且焦比较小,适合观测和拍摄深空天体。
(3)折反式:折反同时具备折射式望远镜的便携和反射式望远镜的成像优势,但价格较贵。
三种望远镜优缺点对比:折射式优点:结构简单,便携,成像锐度好,缺点:镜筒封闭维护保养容易有色差、球差,口径大的价格相对较贵光学结构:物镜——目镜结构反射式优点:口径大,成像亮度高,无色差,价格相对便宜缺点:不便携,有球差,镜筒开放维护保养相对困难光学结构:反射镜——副镜——目镜结构折反式优点:便携,成像质量较好,镜筒封闭维护保养容易,缺点:口径相对较大结构复杂,在同口径其他类型望远镜中价格最贵光学结构:改正镜——反射镜——副镜——目镜结构二、常见的天文望远镜光学名词口径:指望远镜物镜的有效直径,口径大小直接决定望远镜性能。
教您天文望远镜基础知识入门一、望远镜种类(一)折射式望远镜折射式望远镜的构造如下图:折射式望远镜由两个透镜组成:固定在镜筒前端的是物镜(其口径大小直接决定望远镜的性能);在镜筒尾端可以调换的是目镜。
上图为星特朗AstroMaster系列 90EQ优点:视野较大、星像明亮,使用和维护比较方便,反差及锐利度较同口径的反射镜佳,摄影及高倍行星观测,效果都相当不错。
缺点:有色像差(色差)问题,会降低分辨率。
(二)反射式望远镜反射式望远镜的构造如下图:上图为牛顿式反射式望远镜。
上图为星特朗AstroMaster系列130EQ优点:无色差、强光力和大视场,非常适合深空天体的目视观测。
缺点:彗差和像散较大,视野边缘像质变差,操作不太容易, 维护相对复杂。
(三)折反射式望远镜折反射式望远镜的构造如下图:上图为星特朗Omni XLT 127综合了折射镜和反射镜的优点:视野大、像质好、镜筒短、携带方便。
有施密特-卡塞格林式和马克苏托夫-卡塞格林2种。
三种类型望远镜优缺点对比:(1)折射式:通常小型(口径80毫米以下)折射望远镜具有便携优势,结构简单可靠性高,可以在旅行时随身携带。
在拍摄要求不高的情况完全可以满足摄影需求,而且与相机连接简单可以作为长焦镜头使用。
(2)反射式:大口径反射虽然不便携,但比其他类型望远镜有很多优势。
首先,造价低廉,很多爱好者可以自己磨制。
其次,大口径成像效果更好,利于高倍观测,而且焦比较小,适合观测和拍摄深空天体。
(3)折反式:折反同时具备折射式望远镜的便携和反射式望远镜的成像优势,但价格较贵。
三种望远镜优缺点对比:折射式优点:结构简单,便携,成像锐度好,缺点:镜筒封闭维护保养容易有色差、球差,口径大的价格相对较贵光学结构:物镜——目镜结构反射式优点:口径大,成像亮度高,无色差,价格相对便宜缺点:不便携,有球差,镜筒开放维护保养相对困难光学结构:反射镜——副镜——目镜结构折反式优点:便携,成像质量较好,镜筒封闭维护保养容易,缺点:口径相对较大结构复杂,在同口径其他类型望远镜中价格最贵光学结构:改正镜——反射镜——副镜——目镜结构二、常见的天文望远镜光学名词口径:指望远镜物镜的有效直径,口径大小直接决定望远镜性能。
天文望远镜基础知识天文望远镜的光学系统根据物镜的结构不同,天文望远镜大致可以分为三大类:以透镜作为物镜的,称为折射望远镜;用反射镜作为物镜的,称为反射望远镜;既包含透镜,又有反射镜的,称为折反射望远镜。
往往有的天文爱好者买了一块透镜,以为这就解决了望远镜的物镜问题。
其实,一块透镜成像会产生象差,现在,正规的折射天文望远镜的物镜大都由2~4块透镜组成。
相比之下,折射天文望远镜用途较广,使用方便,比较适合做天文普及工作。
反射望远镜的光路可分为牛顿系统和卡塞格林系统等。
一般说来,对天文普及工作,特别是对观测经验不足的爱好者来说,牛顿式反射望远镜使用起来不太方便,其物镜又需经常镀膜,维护起来也麻烦。
折反射望远镜是由透镜和反射镜组成。
天体的光线要受到折射和反射。
这类望远镜具有光力强,视场大和能消除几种主要像差的优点。
这类望远镜又分施密特系统、马克苏托夫系统和施密特卡塞格林系统等。
根据我们多年实践的经验,中国科学院南京天文仪器厂生产的120折射天文望远镜对于天文普及工作和广大天文爱好者来说,是一种既方便又实用的仪器。
望远镜的光学性能在天文观测的对象中,有的天体有视面,有的没有可分辨的视面;有的天体光极强,有的又特微弱;有的是自己发光,有的是反射光。
观测者应根据观测目的,选用不同的望远镜,或采用不同的方法进行观测;一般说来,普及性的天文观测多属于综合性的,要考虑“一镜多用”。
选择天文望远镜时,一定要充分了解它的基本光学性能。
口径--指物镜的有效直径,常用D来表示;相对口径--指物镜的有效口径和它的焦距之比,也称为焦比,常用A表示;即A=D/F。
一般说来,折射望远镜的相对口径都比较小,通常在1/15~1/20,而反射望远镜的相对口径都比较大,通常在1/3.5~1/5。
观测有一定视面的天体时,其视面的线大小和F成正比,其面积与F2成正比。
象的光度与收集到的光量成正比,即与D2成正比,和象的面积成反比,即与F2成反比。
教您天文望远镜基础知识入门目录一、天文望远镜概述 (2)1.1 望远镜的定义与分类 (3)1.2 望远镜的工作原理 (4)1.3 天文望远镜的发展历程 (5)二、望远镜的基本构造 (6)2.1 主要部件介绍 (7)2.2 望远镜的类型 (9)三、天文望远镜的选择与使用 (10)3.1 如何根据需求选择望远镜 (11)3.2 望远镜的使用与保养 (12)3.3 常见问题及解决方法 (14)四、观测技巧与实践 (14)4.1 观测前的准备 (16)4.2 实际观测案例分享 (17)4.3 提升观测效果的技巧 (19)五、天文望远镜的辅助工具 (20)5.1 星图与星表 (21)5.2 天气预报与观测计划 (22)5.3 其他辅助设备 (23)六、天文望远镜的科学研究价值 (24)6.1 对恒星与行星的研究 (25)6.2 对星系与宇宙学的研究 (27)6.3 天文望远镜在教育中的应用 (29)七、望远镜技术的未来展望 (30)7.1 新型望远镜技术介绍 (32)7.2 天文望远镜在太空探索中的作用 (34)7.3 科技发展对望远镜的影响 (35)一、天文望远镜概述天文望远镜是一种用于观察和观测天体的特殊仪器,其历史源远流长,追溯到古埃及和古希腊时期。
现代天文望远镜的设计和用途多种多样,但它们的共同目标是提供更清晰和放大的天体图像,以便科学家和爱好者可以更好地了解宇宙。
折射望远镜:这类望远镜利用透镜来聚焦光线。
镜子在折射望远镜中并不直接用于成像,而是用于引导光线进入望远镜并反射回透镜中。
这种望远镜在观测弥散和星云时非常有效。
反射望远镜:反射望远镜主要使用表面非常平整的金属或玻璃制成的镜子来反射进入望远镜的光线。
大型反射望远镜通常放置在海拔较高或干燥地区,以减小大气扰动,提高观测质量。
折反射望远镜:这种望远镜结合了折射和反射望远镜的特点,通常使用一个透镜在前端聚集光线,然后用一个大型镜子在望远镜的后端将光线反射到目镜中,这样可以在保持清晰度的同时提供更大的视场。
天文望远镜基础知识科普一、望远镜基本原理与天文望远镜望远镜是一种利用凹透镜和凸透镜观测遥远物体的光学仪器,是通过透镜的光线折射或光线被凹镜反射使之进入小孔并会聚成像,再经过一个放大目镜而使人看到远处的物体,并且显得大而近的一种仪器。
所以,望远镜是天文和地面观测中不可缺少的工具。
天文望远镜是望远镜的一种,是观测天体的重要工具,可以毫不夸大地说,没有望远镜的诞生和发展,就没有现代天文学。
随着望远镜在各方面性能的改进和提高,天文学也正经历着巨大的飞跃,迅速推进着人类对宇宙的认识。
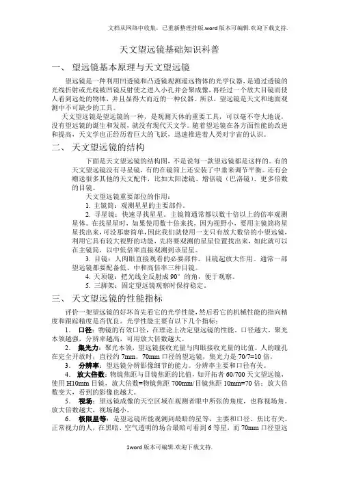
二、天文望远镜的结构下面是天文望远镜的结构图,不是说每一款望远镜都是这样的。
有的天文望远镜没有寻星镜,有的在镜筒上还安装了中垂来调节平衡。
还有会赠送很多其他的天文配件,比如太阳滤镜、增倍镜(巴洛镜)、更多倍数的目镜。
天文望远镜重要部位的作用:1.主镜筒:观测星星的主要部件。
2. 寻星镜:快速寻找星星。
主镜筒通常都以数十倍以上的倍率观测星体。
在找星星时,如果使用数十倍来找,因为视野小,要用主镜筒将星星找出来,可没那麼简单,因此我们就使用一支只有放大数倍的小望远镜,利用它具有较大视野的功能,先将要观测的星星位置找出来,如此就可以在主镜筒,以中低倍率直接观测到该星星。
3. 目镜:人肉眼直接观看的必要部件。
目镜起放大作用。
通常一部望远镜都要配备低、中和高倍率三种目镜。
4.天顶镜:把光线全反射成90°的角,便于观察。
5. 三脚架:固定望远镜观察时保持稳定。
三、天文望远镜的性能指标评价一架望远镜的好坏首先看它的光学性能,然后看它的机械性能的指向精度和跟踪精度是否优良。
光学性能主要有以下几个指标:1.口径:物镜的有效口径,在理论上决定望远镜的性能。
口径越大,聚光本领越强,分辨率越高,可用放大倍数越大。
2.集光力:聚光本领,望远镜接收光量与肉眼接收光量的比值。
人的瞳孔在完全开放时,直径约7mm。
70mm口径的望远镜,集光力是70/7=10倍。
天文观测基础知识(望远镜入门)第一章天文观测基础知识第一节天球和天球坐标1、天球:天穹:人们所能直接观测到的地平之上的半个球形天空。
天球:以地心为球心半径为任意的假想球体,表示天体视运动的辅助工具。
(P1)由于天球球心的不同分为:观测者天球、地心天球、日心天球。
黄道黄道是太阳周年视运动的轨迹,实际上是地球公转轨道所在平面与天球相交的大圆,这个平面是黄道面。
2、天球坐标系(1)、地平坐标系基本要点:基圈:地平圈;始圈:午圈;原点:南点;纬度:高度:天体相对于地平圈的方向和角距离。
(解释度量及天顶距)经度:方位:天体所在的地平经圈相对于午圈的方向和角距离。
(0°到360°,自南点向西沿地平圈度量)。
(2)、第一赤道坐标系(也称时角坐标系)基本要点:基圈:天赤道;始圈:午圈;原点:上点;纬度:赤纬:天体相对于天赤道的方向和角距离。
(解释度量及极距)经度:时角:天体所在的时圈相对于上点(午圈)的方向和角距离。
自上点沿天赤道向西度量(为使天体的时角“与时俱增”)。
上、西、下、东为0时、6时、12时、18时。
(3)、第二赤道坐标系基本要点:基圈:天赤道始圈:春分圈;原点:春分点;纬度:赤纬;(与第一赤道坐标相同)经度:赤经:天体所在的时圈相对于春分点的方向和角距离。
自春分点沿天赤向东度量。
(4)、黄道坐标系基本要点:基圈:黄道;始圈:无名圈;(过春分点的黄经圈)原点:春分点;纬度:黄纬:天体相对于黄道的方向和角距离。
(解释度量)经度:黄经:天体所在的黄经圈相对于春分点的方向和角距离。
自春分点沿黄道向东度量(为使太阳的黄经“与日俱增”)。
(5)各天球坐标系的区别和联系仰极高度=天顶赤纬=当地纬度天体赤经+天体当时时角=当时恒星时第二节天体的视运动与四季星空1、天体的周日视运动所谓天体的周日视运动是指所有天体以一天为周期的自东向西运动。
天体周日视运动的轨迹叫做周日平行圈,简称周日圈。
恒隐星和恒显星2、太阳的周年视运动太阳的周年视运动是指因地球公转而引起的太阳在恒星背景上的运动轨迹(路线):即黄道方向:自西向东周期:与地球公转周期相同,约为365天。
教您天文望远镜基础知识入门一、望远镜种类(一)折射式望远镜折射式望远镜的构造如下图:折射式望远镜由两个透镜组成:固定在镜筒前端的是物镜(其口径大小直接决定望远镜的性能);在镜筒尾端可以调换的是目镜。
上图为星特朗AstroMaster系列 90EQ优点:视野较大、星像明亮,使用和维护比较方便,反差及锐利度较同口径的反射镜佳,摄影及高倍行星观测,效果都相当不错。
缺点:有色像差(色差)问题,会降低分辨率。
(二)反射式望远镜反射式望远镜的构造如下图:上图为牛顿式反射式望远镜。
上图为星特朗AstroMaster系列130EQ优点:无色差、强光力和大视场,非常适合深空天体的目视观测。
缺点:彗差和像散较大,视野边缘像质变差,操作不太容易, 维护相对复杂。
(三)折反射式望远镜折反射式望远镜的构造如下图:上图为星特朗Omni XLT 127综合了折射镜和反射镜的优点:视野大、像质好、镜筒短、携带方便。
有施密特-卡塞格林式和马克苏托夫-卡塞格林2种。
三种类型望远镜优缺点对比:(1)折射式:通常小型(口径80毫米以下)折射望远镜具有便携优势,结构简单可靠性高,可以在旅行时随身携带。
在拍摄要求不高的情况完全可以满足摄影需求,而且与相机连接简单可以作为长焦镜头使用。
(2)反射式:大口径反射虽然不便携,但比其他类型望远镜有很多优势。
首先,造价低廉,很多爱好者可以自己磨制。
其次,大口径成像效果更好,利于高倍观测,而且焦比较小,适合观测和拍摄深空天体。
(3)折反式:折反同时具备折射式望远镜的便携和反射式望远镜的成像优势,但价格较贵。
三种望远镜优缺点对比:折射式优点:结构简单,便携,成像锐度好,缺点:镜筒封闭维护保养容易有色差、球差,口径大的价格相对较贵光学结构:物镜——目镜结构反射式优点:口径大,成像亮度高,无色差,价格相对便宜缺点:不便携,有球差,镜筒开放维护保养相对困难光学结构:反射镜——副镜——目镜结构折反式优点:便携,成像质量较好,镜筒封闭维护保养容易,缺点:口径相对较大结构复杂,在同口径其他类型望远镜中价格最贵光学结构:改正镜——反射镜——副镜——目镜结构二、常见的天文望远镜光学名词口径:指望远镜物镜的有效直径,口径大小直接决定望远镜性能。
科普认识天文望远镜的原理天文望远镜是科学家们观测宇宙奥秘、探索星际空间的重要工具。
通过利用望远镜的原理,我们可以观测到遥远的星体,揭示宇宙的形成和发展规律。
本文将详细介绍天文望远镜的原理和构造。
一、光学天文望远镜的原理光学天文望远镜是一种利用光学原理观测天体的装置。
它主要由物镜、目镜和眼睛组成。
当光线从天体上射入物镜时,物镜会将光线聚拢在焦点上。
然后光线通过目镜再进入眼睛,人眼就能看到放大后的清晰图像。
光学天文望远镜的物镜通常采用折射镜或者折射镜的组合。
折射镜是利用透镜的折射原理来聚集光线的。
折射镜的优点是成像质量好,但随着尺寸增大会变得笨重。
此外,折射镜对光线的折射、散射和吸收现象会降低成像质量。
折射镜的组合是指在望远镜中同时使用凸透镜和凹透镜,以纠正透镜单独使用时产生的色差问题。
二、射电天文望远镜的原理射电天文望远镜主要用于接收和分析天体发出的无线电信号。
它与普通的光学天文望远镜的原理有所不同。
射电天文望远镜通过天线接收并放大微弱的射电信号,然后通过收集器、中频放大器等元件进行信号处理。
最终,科学家可以通过分析处理后的信号获取天体的相关信息。
射电天文望远镜的天线由金属制成,主要用于接收和聚焦天体发出的射电信号。
天线较大,一般的射电天文望远镜通常都有一个直径很大的吊车状结构,用于支撑和定位天线。
射电信号通过天线接收之后,经过设备放大、滤波和调制等处理后,才能进行科学研究和数据分析。
三、太阳望远镜的原理太阳望远镜是专门用于观测和研究太阳的望远镜。
由于太阳的辐射能量极高,直接观测太阳会对人眼造成严重伤害。
因此,太阳望远镜在原理和构造上与普通望远镜有所不同。
太阳望远镜一般利用滤光片、滤光器和减光器等光学元件来减弱太阳光的强度,以保护观察者的眼睛。
此外,太阳望远镜还具备特殊的接口,能够与探测设备进行连接,实时观测和记录太阳的活动。
四、空间望远镜的原理空间望远镜位于地球的轨道上,不受大气层的干扰,能够获得更清晰的观测效果。
天文望远镜基本知识天文望远镜是现在天文学最基本的仪器,也是广大天文普及工作者和天文爱好者必备的观测工具,所以了解天文望远镜的基础知识可是十分必要的。
以下是由店铺整理关于天文望远镜基本知识的内容,希望大家喜欢!一、天文望远镜的光学系统根据物镜的结构不同,天文望远镜大致可以分为三大类:以透镜作为物镜的,称为折射望远镜;用反射镜作为物镜的,称为反射望远镜;既包含透镜,又有反射镜的,称为折反射望远镜。
往往有的天文爱好者买了一块透镜,以为这就解决了望远镜的物镜问题。
其实,一块透镜成像会产生象差,现在,正规的折射天文望远镜的物镜大都由2~4块透镜组成。
相比之下,折射天文望远镜用途较广,使用方便,比较适合做天文普及工作。
反射望远镜的光路可分为牛顿系统和卡塞格林系统等。
一般说来,对天文普及工作,特别是对观测经验不足的爱好者来说,牛顿式反射望远镜使用起来不太方便,其物镜又需经常镀膜,维护起来也麻烦。
折反射望远镜是由透镜和反射镜组成。
天体的光线要受到折射和反射。
这类望远镜具有光力强,视场大和能消除几种主要像差的优点。
这类望远镜又分施密特系统、马克苏托夫系统和施密特卡塞格林系统等。
根据我们多年实践的经验,中国科学院南京天文仪器厂生产的120折射天文望远镜对于天文普及工作和广大天文爱好者来说,是一种既方便又实用的仪器。
二、望远镜的光学性能在天文观测的对象中,有的天体有视面,有的没有可分辨的视面;有的天体光极强,有的又特微弱;有的是自己发光,有的是反射光。
观测者应根据观测目的,选用不同的望远镜,或采用不同的方法进行观测;一般说来,普及性的天文观测多属于综合性的,要考虑“一镜多用”。
选择天文望远镜时,一定要充分了解它的基本光学性能。
口径--指物镜的有效直径,常用D来表示;相对口径--指物镜的有效口径和它的焦距之比,也称为焦比,常用A表示;即A=D/F。
一般说来,折射望远镜的相对口径都比较小,通常在1/15~1/20,而反射望远镜的相对口径都比较大,通常在1/3、5~1/5。
教您天文望远镜基础知识入门一、望远镜种类(一)折射式望远镜折射式望远镜的构造如下图:折射式望远镜由两个透镜组成:固定在镜筒前端的是物镜(其口径大小直接决定望远镜的性能);在镜筒尾端可以调换的是目镜。
上图为星特朗AstroMaster系列 90EQ优点:视野较大、星像明亮,使用和维护比较方便,反差及锐利度较同口径的反射镜佳,摄影及高倍行星观测,效果都相当不错。
缺点:有色像差(色差)问题,会降低分辨率。
(二)反射式望远镜反射式望远镜的构造如下图:上图为牛顿式反射式望远镜。
上图为星特朗AstroMaster系列130EQ优点:无色差、强光力和大视场,非常适合深空天体的目视观测。
缺点:彗差和像散较大,视野边缘像质变差,操作不太容易, 维护相对复杂。
(三)折反射式望远镜折反射式望远镜的构造如下图:上图为星特朗Omni XLT 127综合了折射镜和反射镜的优点:视野大、像质好、镜筒短、携带方便。
有施密特-卡塞格林式和马克苏托夫-卡塞格林2种。
三种类型望远镜优缺点对比:(1)折射式:通常小型(口径80毫米以下)折射望远镜具有便携优势,结构简单可靠性高,可以在旅行时随身携带。
在拍摄要求不高的情况完全可以满足摄影需求,而且与相机连接简单可以作为长焦镜头使用。
(2)反射式:大口径反射虽然不便携,但比其他类型望远镜有很多优势。
首先,造价低廉,很多爱好者可以自己磨制。
其次,大口径成像效果更好,利于高倍观测,而且焦比较小,适合观测和拍摄深空天体。
(3)折反式:折反同时具备折射式望远镜的便携和反射式望远镜的成像优势,但价格较贵。
三种望远镜优缺点对比:折射式优点:结构简单,便携,成像锐度好,缺点:镜筒封闭维护保养容易有色差、球差,口径大的价格相对较贵光学结构:物镜——目镜结构反射式优点:口径大,成像亮度高,无色差,价格相对便宜缺点:不便携,有球差,镜筒开放维护保养相对困难光学结构:反射镜——副镜——目镜结构折反式优点:便携,成像质量较好,镜筒封闭维护保养容易,缺点:口径相对较大结构复杂,在同口径其他类型望远镜中价格最贵光学结构:改正镜——反射镜——副镜——目镜结构二、常见的天文望远镜光学名词口径:指望远镜物镜的有效直径,口径大小直接决定望远镜性能。
第一章望远镜基本原理望遠鏡基本原理1.1望遠鏡光學原理望遠鏡由物鏡和目鏡組成,接近景物的凸形透鏡或凹形反射鏡叫做物鏡,靠近眼睛那塊叫做目鏡。
遠景物的光源視作平行光,根據光學原埋,平行光經過透鏡或球面凹形反射鏡便會聚焦在一點上,這就是焦點。
焦點與物鏡距離就是焦距。
再利用一塊比物鏡焦距短的凸透鏡或目鏡就可以把成像放大,這時觀察者覺得遠處景物被拉近,看得特別清楚。
折射鏡是由一組透鏡組成,反射式則包括一塊鍍了反光金屬面的凹形球面鏡和把光源作 90 度反射的平面鏡。
兩者的吸光率大致相同。
折射和反射鏡各有優點,現分別討論。
1.2 折射和反射望遠鏡的選擇折射望遠鏡的優點1.影像穩定折射式望遠鏡鏡筒密封,避免了空氣對流現象。
2.彗像差矯正利用不同的透鏡組合來矯正彗像差(Coma)。
3.保養主鏡密封,不會被污濁空氣侵蝕,基本上不用保養。
折射望遠鏡的缺點1.色差不同波長光波成像在焦點附近,所以望遠鏡出現彩色光環圍繞成像。
矯正色差時要增加一塊不同折射率的透鏡,但矯正大口徑鏡就不容易。
2.鏡筒長為了消除色差,設計望遠鏡時就要把焦距儘量增長,約主鏡口徑的十五倍,以六吋口徑計算,便是七呎半長,而且用起來又不方便,業餘製鏡者要造一座這樣長而穩定度高的腳架很是困難的一回事。
3.價錢貴光線要穿過透鏡關係,所以要採用清晰度高,質地優良的玻璃,這樣價錢就貴許多。
全部完成後的價錢也比同一口徑的反射鏡貴數倍至十數倍。
反射望遠鏡的優點1.消色差任何可見光均聚焦於一點。
2.鏡筒短通常鏡筒長度只有主鏡直徑八倍,所以比折射鏡筒約短兩倍。
短的鏡筒操作力便,又容易製造穩定性高的腳架。
3.價錢便宜光線只在主鏡表面反射,製鏡者可以購買較經濟的普通玻璃去製造反射鏡的主要部份。
反射望遠鏡缺點1.遮光對角鏡放置在主鏡前,把部份入射光線遮掉,而對角鏡支架又產生繞射,三支架或四支架的便形成六條或四條由光星發射出來的光線。
可以利用焦比八至十的設計減低遮光率。
2.影像不穩定開放式的鏡筒往往產生對流現象,很難完滿地解決問題。
自制天文望远镜第一章望远镜基本原理黄隆1.1 天文望远镜光学原理望远镜由物镜和目镜组成, 接近景物的凸形透镜或凹形反射镜叫做物镜, 靠近眼睛那块叫做目镜。
远景物的光源视作平行光, 根据光学原埋, 平行光经过透镜或球面凹形反射镜便会聚焦在一点上, 这就是焦点。
焦点与物镜距离就是焦距。
再利用一块比物镜焦距短的凸透镜或目镜就可以把成像放大,这时观察者觉得远处景物被拉近,看得特别清楚。
折射镜是由一组透镜组成, 反射式则包括一块镀了反光金属面的凹形球面镜和把光源作 90 度反射的平面镜。
两者的吸光率大致相同。
折射和反射镜各有优点,现分别讨论。
O=物镜E=目镜f =焦点fo=物镜焦距fe=目镜焦距D=物镜口径d =斜镜1.2 折射和反射望远镜的选择折射望远镜的优点1. 影像稳定折射式望远镜镜筒密封,避免了空气对流现象。
2. 彗像差矫正利用不同的透镜组合来矫正彗像差 (Coma。
3. 保养主镜密封,不会被污浊空气侵蚀,基本上不用保养。
折射望远镜的缺点1. 色差不同波长光波成像在焦点附近, 所以望远镜出现彩色光环围绕成像。
矫正色差时要增加一块不同折射率的透镜,但矫正大口径镜就不容易。
2. 镜筒长为了消除色差, 设计望远镜时就要把焦距尽量增长, 约主镜口径的十五倍, 以六吋口径计算, 便是七呎半长, 而且用起来又不方便, 业余制镜者要造一座这样长而稳定度高的脚架很是困难的一回事。
3. 价钱贵光线要穿过透镜关系,所以要采用清晰度高,质地优良的玻璃,这样价钱就贵许多。
全部完成后的价钱也比同一口径的反射镜贵数倍至十数倍。
反射望远镜的优点1. 消色差任何可见光均聚焦于一点。
2. 镜筒短通常镜筒长度只有主镜直径八倍, 所以比折射镜筒约短两倍。
短的镜筒操作力便, 又容易制造稳定性高的脚架。
3. 价钱便宜光线只在主镜表面反射, 制镜者可以购买较经济的普通玻璃去制造反射镜的主要部份。
反射望远镜缺点1. 遮光对角镜放置在主镜前, 把部份入射光线遮掉, 而对角镜支架又产生绕射, 三支架或四支架的便形成六条或四条由光星发射出来的光线。
天文望远镜入门知识1、望远镜基础有两种主要类型的望远镜:折射镜用透镜来收集并汇聚光线,反射镜用反射镜收集光线。
要选择好合适的望远镜,首先要了解两种望远镜的相对优缺点。
衡量望远镜的好坏,不用放大倍数,而用口径,也就是主透镜或主反射镜的直径。
当人们说“小”望远镜时,他们指的是望远镜的口径小。
口径决定了望远镜能收集多少光线,收集的光线越多,你所能看到的也越多。
因此,不管是折射镜还是反射镜,口径越大威力就越强。
最小的望远镜(口径50-80毫米)一般都是折射镜,更大口径的望远镜一般是反射镜,因为大口径的反射镜比折射镜造价要便宜一些。
通过50-60毫米的最小的折射望远镜,可以看见月面的环形山和深色低洼的“月海”,土星的光环,木星的云带和四颗主要的卫星,一些双星,以及各种星云、星系。
如果使用更大的望远镜,可以看到更暗的天体和更多的细节。
尽管小折射望远镜可以作为第一步购买计划的理想选择,但这里要提一点非常重要的警告。
很多廉价的折射望远镜要么粗制滥造,要么性能与价格不符,在最糟糕的情况下,望远镜在天文观测上可能毫无用处,尽管它们的外观相当漂亮。
不幸的是一些大商店也卖光学质量很差的望远镜。
单透镜的主要缺点是在目标的边缘会产生多余的颜色,这称为色差。
改正了色差的透镜称为消色差透镜,尽管光凭这一点不能保证其性能一定优越,但选望远镜时这一点是值得考虑的。
反射望远镜没有色差。
2、选什么如有可能,在购买小折射望远镜之前对其作如下检查:从主镜一端往镜筒内看,在离主镜不远的地方是否有一个光圈(中间有一个洞的圆盘,注意不要和光阑混淆,光阑是镜筒内逐渐缩小的一组圆环,用途是消除镜筒内壁的杂散光)。
光圈是用来提高图象清晰度的,就象照相机中的小光圈。
但不幸的是这会严重减小望远镜的有效口径,使图象亮度降低。
实际上用这种望远镜不会比你用肉眼看的更多。
如果他们宣称使用了全口径,那他们在作欺骗性的广告。
在夜间观测月亮。
其边缘应清晰,不能有各种多余的颜色。
自制天文望远镜(天文爱好者必看)*自制天文望远镜*第一章望远镜基本原理黄隆1.1 天文望远镜光学原理望远镜由物镜和目镜组成,接近景物的凸形透镜或凹形反射镜叫做物镜,靠近眼睛那块叫做目镜。
远景物的光源视作平行光,根据光学原埋,平行光经过透镜或球面凹形反射镜便会聚焦在一点上,这就是焦点。
焦点与物镜距离就是焦距。
再利用一块比物镜焦距短的凸透镜或目镜就可以把成像放大,这时观察者觉得远处景物被拉近,看得特别清楚。
折射镜是由一组透镜组成,反射式则包括一块镀了反光金属面的凹形球面镜和把光源作 90 度反射的平面镜。
两者的吸光率大致相同。
折射和反射镜各有优点,现分别讨论。
O=物镜E=目镜f =焦点fo=物镜焦距fe=目镜焦距D=物镜口径d =斜镜1.2 折射和反射望远镜的选择折射望远镜的优点1.影像稳定折射式望远镜镜筒密封,避免了空气对流现象。
2.彗像差矫正利用不同的透镜组合来矫正彗像差(Coma)。
3.保养主镜密封,不会被污浊空气侵蚀,基本上不用保养。
折射望远镜的缺点1.色差不同波长光波成像在焦点附近,所以望远镜出现彩色光环围绕成像。
矫正色差时要增加一块不同折射率的透镜,但矫正大口径镜就不容易。
2.镜筒长为了消除色差,设计望远镜时就要把焦距尽量增长,约主镜口径的十五倍,以六吋口径计算,便是七呎半长,而且用起来又不方便,业余制镜者要造一座这样长而稳定度高的脚架很是困难的一回事。
3.价钱贵光线要穿过透镜关系,所以要采用清晰度高,质地优良的玻璃,这样价钱就贵许多。
全部完成后的价钱也比同一口径的反射镜贵数倍至十数倍。
反射望远镜的优点1.消色差任何可见光均聚焦于一点。
2.镜筒短通常镜筒长度只有主镜直径八倍,所以比折射镜筒约短两倍。
短的镜筒操作力便,又容易制造稳定性高的脚架。
3.价钱便宜光线只在主镜表面反射,制镜者可以购买较经济的普通玻璃去制造反射镜的主要部份。
反射望远镜缺点1.遮光对角镜放置在主镜前,把部份入射光线遮掉,而对角镜支架又产生绕射,三支架或四支架的便形成六条或四条由光星发射出来的光线。
空间望远镜中的定位陀螺仪(作者保留版权)空间望远镜是上个世纪八十年代的设计,它所采用的是经典的定位陀螺仪。
现代陀螺仪主要是指激光光纤陀螺仪和集成电路式的硅片陀螺仪。
但是为了更好地了解现代陀螺仪的原理和设计,我们很有必要对经典的陀螺仪的原理和设计作一些简单的介绍,这就是这个系列的主要任务。
以后有时间,我还会对现代陀螺仪进行详细介绍。
图1飞行器中的坐标系的关系在飞行器的运动过程中,飞行器有一个自身的坐标系b b b z y x 。
另外在空间还有一个相对的固定坐标系e e e Z Y X 。
这两个坐标系的原点是相同的,它就是飞行器本身的位置。
在这两个坐标系中e e OY X 平面和飞行器所在的水平面重合,e Z 轴与水平面垂直,指向地心,e X 轴指向当地正北,e e Oy x 平面和飞行器自身的平面重合,e x 轴指向飞行器的正前方,e z 指向和飞行器相垂直的下方。
飞行器自身的坐标系和固定坐标系的关系可以用三个欧拉角来描述,它们分别是飞行器的机身的翻滚角 (e X 轴的转角,英文中叫roll ),飞行器前后的俯仰角θ(e Y 轴的转角,英文中叫pitch ),和飞行器的方位角ψ(e Z 轴的转角,英文中叫yaw )。
从固定坐标系到飞行器坐标系的变换为简单的欧拉变换]][][[ψθφ。
如果飞行器相对于b x ,b y 和b z 轴的角速度分别是P ,Q 和R ,则它们之间的关系为:θψφsin -=P φθψφθsin cos cos += Q φθψφθcos cos sin += R (1.1)上面的公式可以用来求解欧拉角的变化率,因此: θφθφφtan cos tan sin R Q P ++= φφθsin cos R Q -= θφθφψcos cos cos sin R Q += (1.2) 上面的三个公式非常重要,通过这三个公式可以求出欧拉角的速率,这时如果它们的初始值知道,则可以通过积分求出它们的瞬时值。
图2无约束陀螺仪的原理图经典的陀螺仪一共有两个大类:无约束陀螺仪和约束式的速率陀螺仪,前者又叫做姿态陀螺仪,后者也叫做速率陀螺仪,前者测量角度,后者测量角速度。
姿态陀螺仪的基本原理就是角动量守恒,在没有外力矩的情况下,高速旋转的转子的角动量的大小和方向在惯性空间中保持不变。
这就是牛顿第一定律的内容。
而速率陀螺仪的基本原理是牛顿第二定律,由于飞行器的速率的变化会在相应的轴上产生力矩,而这个力矩会通过弹簧平衡机构来加以抵消。
经典陀螺仪的基本结构是一个高速旋转的转子和各自分别固定在两个轴承上的两个框架。
旋转转子的轴一般处于竖直的位置,所以紧靠转子的内框架是在竖直面上,而另一个框架则位于水平面上。
这样的装置的两个框架的轴线全部在水平面上。
一般外框架的外轴承固定在飞行器结构上,飞行器的b x 轴线和外框架的轴线相平行,把外框架的轴线记着G X 轴,把内框架的轴线记着G Y 轴,把向下的转子的轴线记着G Z 轴,则可以定义系统的转动惯量:⎥⎥⎥⎦⎤⎢⎢⎢⎣⎡=zz zy zx yz yy yxxz xy xx I J J J I J J J I J (1.3)在陀螺仪中,结构相对于三个轴线是对称的,所以上面式子中所有的ij J 项均为零。
如果用T G G G G R Q P ],,[=Ω来表示系统的角速度,则总的角动量为:G J H Ω=(1.4)角动量矢量对时间的变化率就是相应的力矩矢量: H H T G⨯Ω+= (1.5) 在姿态陀螺仪中,要求各个轴承的摩擦力很小,所以系统的角动量为: T z zz I H ],0,0[ω= (1.6)这样在飞行器姿态变化时,它的翻滚角和俯仰角可以在外框架的内外轴承上测量出来。
如果要测量方位角的变化,则应该有一个方位陀螺仪。
在方位陀螺仪中转子的轴线方向处在水平面之中。
如果不使用方位陀螺仪,也可以用一种地磁的的仪器。
在这一类陀螺仪中,结构的不平衡,结构重心的偏离和轴承的摩擦力是这种陀螺仪的最主要的误差来源。
这些因素引起了一定的力矩,使得陀螺仪的方位产生漂移。
另一个问题是从公式(1.2) 引起的,由于θcos 处在分母上,所以这种结构在俯仰角等于 90时,会产生奇点。
这几点对速率陀螺仪也是一样的。
从上面的公式(1.5) 出发,如果姿态陀螺仪受到的角速度为:T G G G G R Q P ],,[=Ω(1.7)则所产生的力矩为:⎥⎥⎥⎦⎤⎢⎢⎢⎣⎡=⨯Ω=z G GG G H R Q P k j i H T 00)(G G z jP iQ H T -=(1.8)同样,当陀螺仪受到在G X 和G Y 方向上的力矩时,在与其互相垂直的方向上会产生相应的角速度:z x G H T Q /= z y G H T P /-=(1.9)图3运动体中角速度的方向和相应的输入力矩和输出力矩的方向之间的关系通过这个公式,我们可以计算出当飞行器沿着某一个方向有速度变化时,仪器重心的微小偏差就会在这个方向上产生一个很小的力矩,这样在陀螺仪的一个方向上就会产生一个角速度。
而这个速率的变化的积分就是这个姿态陀螺仪的在该方向上的漂移角。
在没有补偿的情况下,这个误差值可能会很大,达到几度。
这对于空间望远镜的定位是不行的。
这个误差值的计算过程比较简单,首先根据转子的设计求出它对G Z 轴的惯性矩,根据转子的速度和惯性矩求出它的的Z H 值。
如果仪器的重心偏低ε,则在飞行器在G X 轴方向上加速时,这时在仪器方向上的力矩就等于εx y ma T -=,式中m 是仪器的总的质量。
有了这个力矩,就可以计算出这个角速度和最后的角度偏离值。
同样也可以求出因为轴承摩擦力所引起的力矩值以及最后的角度偏离值。
由于摩擦力是一个随机变量,精确的计算要用到自相关的概念。
图4具有闭环控制的竖直陀螺仪的原理图从系统的特点讲,姿态陀螺仪是一个开环控制系统,它的误差随时间的推移而向外发散。
为了克服这个问题,一种较为复杂的陀螺仪采用了一种简单的闭环控制系统,这种陀螺仪叫着竖直陀螺仪。
竖直陀螺仪为了保证旋转的转子的轴线始终保持竖直的方向,在内框架的上部放置了两个互相成直角的电阻式的水准仪。
这种水准仪是一种成弧形的玻璃容器,内有三个电极,一个在中间的下方,两个在两侧的上方,容器中装有导电的液体,中间有一个气泡。
当容器处于水平状态时,从中间电极到两侧的电极的电阻值相同,而当容器偏离水平面时,两侧的电阻值会有一个差别。
这个差别的信号通过电路输入到和轴端相连的电机中,驱动电机使内框架返回到竖直的位置。
图5竖直陀螺仪中的两个水准仪的角度测量关于在传感器中引入闭环控制系统的优越性的讨论可以作为另一篇文章的选题,这里不可能详细介绍。
但是简单地讲闭环系统避免了误差的发散,提高了系统的分辨率,增大了系统的动态范围。
在介绍竖直陀螺仪的时候,我们要指出竖直位置在惯性系统中并不是一个稳定的基准位置。
随着飞行器在空中的位置的变化,竖直位置和惯性系统中的基准位置有一个角度差,这个在反馈的时候要特别注意。
图6速率陀螺仪的结构示意图竖直陀螺仪也是姿态陀螺仪的一种,在空间望远镜中应用的不是姿态陀螺仪,而是速率陀螺仪。
速率陀螺仪在航空和航天中有广泛应用,它的基本结构和姿态陀螺仪相似,也是一个高速旋转的转子和各自分别固定在两个轴承上的一个或两个框架。
简单的速率陀螺仪只有一个框架,用于对一个轴的角速度的测量。
这种陀螺仪的外框架直接固定在飞行器上。
外框上的两个轴承决定了G X 轴的方向。
因此这种陀螺仪只能够感应G Y 轴的角速度,输出G X 轴的力矩。
速率陀螺仪最主要的特点是在轴承的一侧引进了恢复弹簧机构,同时在内框架的偏斜方向上增加了阻尼。
假设陀螺仪的角速度为:T z y x ],,[ωωωω=(1.10)则所产生的力矩为: z y x z zz y yy x xx G G G z zz y yy x xx G kT jT iT I I I R Q P k j i I dt d k I dtd j I dt d i H H T ++=⎥⎥⎥⎦⎤⎢⎢⎢⎣⎡++=⨯Ω+=ωωωωωω)()()( (1.11)因为框架是固定在飞行器上的,所以0=y ω,同时0=z ω,同时这种外框架固定的结构可以不考虑力矩中的后面两项。
因此有:ξωωcos Q I I T z zz x xx x += (1.12)这里ξ是转子平面的误差转角。
由于这是一个非线性方程,考虑ξ很小,1cos =ξ。
并且假定ξω =x ,记H I zxx =ω,有:HQ I T xx x +=ξ (1.13)这个G X 轴上的力矩将由轴承一侧的恢复弹簧的恢复力矩ξs K ,阻尼力矩ξD 和摩擦力矩f T 抵消,因此可以得到方程为:0=++++fs xx T D K HQ I ξξξ (1.14)有了系统的微分方程,可以写出它的拉普拉斯变换的形式,求解)(s ξ: )(12/1)(12/)()()(222222s T s K s Q s s K H K Ds I s s T s Q K Ds I s H s f nn s n n s sxx f s xx +++++=++-++-=ωςωωςωξ (1.13) 这里n ω是系统的自然频率,ς是系统的阻尼,)(s Q 是系统的输入量,)(s T f 是系统的干扰量。
通过调整阻尼值D 可以使系统阻尼8.06.0-=ς,这样当0→s ,有: Hs T Q s Q s Q K H s f D D s /)()]()([)(=-=ξ (1.14))(s Q D 是陀螺仪的漂移角速度,这是陀螺仪的主要误差来源。
为了减少这个误差,可以增大H 值,减少f T 值。
所有这些和陀螺仪的设计,它的大小,重量,转速,轴承摩擦力,结构的精度和机械加工都有关系。
这样的陀螺仪一般可以达到sec 10arc 的分辨率。
为了进一步提高陀螺仪的精度,一种新的设计是使用液体将可以转动的内框架整个浮起来,这样因为轴承上没有重量,在外轴承上摩擦力可以很小。
严格地讲,只有在一定的温度下,才能使摩擦力消失,因此这种陀螺仪需要进行温度控制。
这种特别设计的陀螺仪称为浮动式速率陀螺仪。
这种陀螺仪上的另外一个改进是用一个力矩电机来代替弹簧,通过控制力矩电机的输出来提供内框架的恢复力矩。
对于这种陀螺仪,如果不考虑力矩电机的作用,它的传递函数的形式为: )]()([1)()()(22s Q s Q DH s Ds I s s T s Q Ds I s H s f xx f xx +-=+-+-=ξ(1.15) 这里表达式的简化是因为在低频的情况下,2s I Ds xx >>。
上面的公式表明这个系统中角度ξ的值可能会无限制地增加,引起发散,这样的陀螺仪是不能工作的。