运费计算公式
- 格式:docx
- 大小:17.60 KB
- 文档页数:4
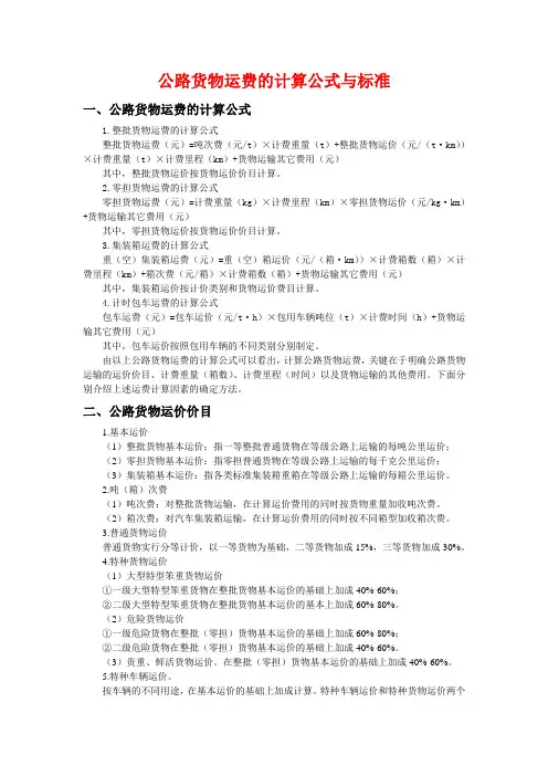
公路货物运费的计算公式与标准一、公路货物运费的计算公式1.整批货物运费的计算公式整批货物运费(元)=吨次费(元/t)×计费重量(t)+整批货物运价(元/(t·km))×计费重量(t)×计费里程(km)+货物运输其它费用(元)其中,整批货物运价按货物运价价目计算。
2.零担货物运费的计算公式零担货物运费(元)=计费重量(kg)×计费里程(km)×零担货物运价(元/kg·km)+货物运输其它费用(元)其中,零担货物运价按货物运价价目计算。
3.集装箱运费的计算公式重(空)集装箱运费(元)=重(空)箱运价(元/(箱·km))×计费箱数(箱)×计费里程(km)+箱次费(元/箱)×计费箱数(箱)+货物运输其它费用(元)其中,集装箱运价按计价类别和货物运价费目计算。
4.计时包车运费的计算公式包车运费(元)=包车运价(元/t·h)×包用车辆吨位(t)×计费时间(h)+货物运输其它费用(元)其中,包车运价按照包用车辆的不同类别分别制定。
由以上公路货物运费的计算公式可以看出,计算公路货物运费,关键在于明确公路货物运输的运价价目、计费重量(箱数)、计费里程(时间)以及货物运输的其他费用。
下面分别介绍上述运费计算因素的确定方法。
二、公路货物运价价目1.基本运价(1)整批货物基本运价:指一等整批普通货物在等级公路上运输的每吨公里运价;(2)零担货物基本运价:指零担普通货物在等级公路上运输的每千克公里运价;(3)集装箱基本运价:指各类标准集装箱重箱在等级公路上运输的每箱公里运价。
2.吨(箱)次费(1)吨次费:对整批货物运输,在计算运价费用的同时按货物重量加收吨次费。
(2)箱次费:对汽车集装箱运输,在计算运价费用的同时按不同箱型加收箱次费。
3.普通货物运价普通货物实行分等计价,以一等货物为基础,二等货物加成15%,三等货物加成30%。
公路货物运费的计算公式与标准一、公路货物运费的计算公式1.整批货物运费的计算公式整批货物运费(元)=吨次费(元/t)×计费重量(t)+整批货物运价(元/(t·km))×计费重量(t)×计费里程(km)+货物运输其它费用(元)其中,整批货物运价按货物运价价目计算。
2.零担货物运费的计算公式零担货物运费(元)=计费重量(kg)×计费里程(km)×零担货物运价(元/kg·km)+货物运输其它费用(元)其中,零担货物运价按货物运价价目计算。
3.集装箱运费的计算公式重(空)集装箱运费(元)=重(空)箱运价(元/(箱·km))×计费箱数(箱)×计费里程(km)+箱次费(元/箱)×计费箱数(箱)+货物运输其它费用(元)其中,集装箱运价按计价类别和货物运价费目计算。
4.计时包车运费的计算公式包车运费(元)=包车运价(元/t·h)×包用车辆吨位(t)×计费时间(h)+货物运输其它费用(元)其中,包车运价按照包用车辆的不同类别分别制定。
由以上公路货物运费的计算公式可以看出,计算公路货物运费,关键在于明确公路货物运输的运价价目、计费重量(箱数)、计费里程(时间)以及货物运输的其他费用。
下面分别介绍上述运费计算因素的确定方法。
二、公路货物运价价目1.基本运价(1)整批货物基本运价:指一等整批普通货物在等级公路上运输的每吨公里运价;(2)零担货物基本运价:指零担普通货物在等级公路上运输的每千克公里运价;(3)集装箱基本运价:指各类标准集装箱重箱在等级公路上运输的每箱公里运价。
2.吨(箱)次费(1)吨次费:对整批货物运输,在计算运价费用的同时按货物重量加收吨次费。
(2)箱次费:对汽车集装箱运输,在计算运价费用的同时按不同箱型加收箱次费。
3.普通货物运价普通货物实行分等计价,以一等货物为基础,二等货物加成15%,三等货物加成30%。
运费的计算公式运费是指在货物从一个地方到另一个地方运输过程中所产生的费用,包括物流公司的运输费用、保险费用、装卸费用、关税等费用。
运费的计算是物流管理中非常重要的一环,因为它直接影响到企业的成本和利润。
本文将介绍运费的计算公式及其影响因素。
一、运费的计算公式运费的计算公式是根据货物的体积或重量来计算的。
运输公司通常会按照以下公式来计算运费:运费 = 货物重量(或体积)×运费单价其中,运费单价是指每单位重量或体积的运费,它通常以每吨或每立方米为单位表示。
运费单价的确定需要考虑多种因素,如运输距离、货物种类、运输方式、货物包装、运输季节等。
举例来说,如果一家物流公司的运费单价是每吨1000元,而一批货物的重量为10吨,则该批货物的运费为10000元。
如果货物的体积比较大,但重量比较轻,那么运费的计算就要按照体积来计算。
这时运费单价通常以每立方米为单位表示。
运费的计算公式为:运费 = 货物体积×运费单价举例来说,如果一家物流公司的运费单价是每立方米50元,而一批货物的体积为50立方米,则该批货物的运费为2500元。
二、影响运费的因素1. 运输距离运输距离是影响运费的最重要因素之一。
一般来说,运输距离越长,运费就越高。
这是因为长途运输需要更多的人力、物力和时间,而这些成本会被转嫁到运费中。
2. 货物种类不同种类的货物对运费的影响也不同。
比如,易腐烂、易碎、易燃的货物需要更高的保险费用和更加谨慎的运输方式,因此运费也会更高。
3. 运输方式不同的运输方式对运费的影响也很大。
空运、铁路运输、公路运输和海运的运费都有所不同。
一般来说,空运和海运的运费比较高,而公路和铁路运输的运费相对较低。
4. 货物包装货物的包装也会影响到运费。
如果货物的包装比较复杂或需要特殊的包装材料,那么运费就会更高。
这是因为复杂的包装会增加运输过程中的风险和难度。
5. 运输季节在一些特殊的季节,如春节、国庆节等,物流公司的运价通常会有所调整。
公路货物运费的计算公式与标准一、公路货物运费的计算公式1.整批货物运费的计算公式整批货物运费(元)=吨次费(元/t)×计费重量(t)+整批货物运价(元/(t·km))×计费重量(t)×计费里程(km)+货物运输其它费用(元)其中,整批货物运价按货物运价价目计算。
2.零担货物运费的计算公式零担货物运费(元)=计费重量(kg)×计费里程(km)×零担货物运价(元/kg·km)+货物运输其它费用(元)其中,零担货物运价按货物运价价目计算。
3.集装箱运费的计算公式重(空)集装箱运费(元)=重(空)箱运价(元/(箱·km))×计费箱数(箱)×计费里程(km)+箱次费(元/箱)×计费箱数(箱)+货物运输其它费用(元)其中,集装箱运价按计价类别和货物运价费目计算。
4.计时包车运费的计算公式包车运费(元)=包车运价(元/t·h)×包用车辆吨位(t)×计费时间(h)+货物运输其它费用(元)其中,包车运价按照包用车辆的不同类别分别制定。
由以上公路货物运费的计算公式可以看出,计算公路货物运费,关键在于明确公路货物运输的运价价目、计费重量(箱数)、计费里程(时间)以及货物运输的其他费用。
下面分别介绍上述运费计算因素的确定方法。
二、公路货物运价价目1.基本运价(1)整批货物基本运价:指一等整批普通货物在等级公路上运输的每吨公里运价;(2)零担货物基本运价:指零担普通货物在等级公路上运输的每千克公里运价;(3)集装箱基本运价:指各类标准集装箱重箱在等级公路上运输的每箱公里运价。
2.吨(箱)次费(1)吨次费:对整批货物运输,在计算运价费用的同时按货物重量加收吨次费。
(2)箱次费:对汽车集装箱运输,在计算运价费用的同时按不同箱型加收箱次费。
3.普通货物运价普通货物实行分等计价,以一等货物为基础,二等货物加成15%,三等货物加成30%。
公路货物运费的计算公式与标准一、公路货物运费的计算公式1.整批货物运费的计算公式整批货物运费(元)=吨次费(元/t)×计费重量(t)+整批货物运价(元/(t·km))×计费重量(t)×计费里程(km)+货物运输其它费用(元)其中,整批货物运价按货物运价价目计算。
2.零担货物运费的计算公式零担货物运费(元)=计费重量(kg)×计费里程(km)×零担货物运价(元/kg·km)+货物运输其它费用(元)其中,零担货物运价按货物运价价目计算。
3.集装箱运费的计算公式重(空)集装箱运费(元)=重(空)箱运价(元/(箱·km))×计费箱数(箱)×计费里程(km)+箱次费(元/箱)×计费箱数(箱)+货物运输其它费用(元)其中,集装箱运价按计价类别和货物运价费目计算。
4.计时包车运费的计算公式包车运费(元)=包车运价(元/t·h)×包用车辆吨位(t)×计费时间(h)+货物运输其它费用(元)其中,包车运价按照包用车辆的不同类别分别制定。
由以上公路货物运费的计算公式可以看出,计算公路货物运费,关键在于明确公路货物运输的运价价目、计费重量(箱数)、计费里程(时间)以及货物运输的其他费用。
下面分别介绍上述运费计算因素的确定方法。
二、公路货物运价价目1.基本运价(1)整批货物基本运价:指一等整批普通货物在等级公路上运输的每吨公里运价;(2)零担货物基本运价:指零担普通货物在等级公路上运输的每千克公里运价;(3)集装箱基本运价:指各类标准集装箱重箱在等级公路上运输的每箱公里运价。
2.吨(箱)次费(1)吨次费:对整批货物运输,在计算运价费用的同时按货物重量加收吨次费。
(2)箱次费:对汽车集装箱运输,在计算运价费用的同时按不同箱型加收箱次费。
3.普通货物运价普通货物实行分等计价,以一等货物为基础,二等货物加成15%,三等货物加成30%。
单个货物运费价格计算公式在物流运输行业中,货物运费的计算是一个非常重要的环节。
运费的计算直接影响到货物的成本,也是物流企业盈利的重要来源。
因此,正确的货物运费价格计算公式对于物流企业来说至关重要。
本文将介绍一种以单个货物运费价格计算的公式,并对其进行详细的解析和应用。
货物运费价格计算公式如下:运费价格 = (基础运费 + 附加费用) 折扣率。
其中,基础运费是指货物的基本运输费用,包括运输距离、货物重量、运输方式等因素的影响。
附加费用是指一些额外的费用,如保险费、包装费、关税等。
折扣率是指根据客户的不同情况给予的折扣比率,通常是根据客户的运输量、信用记录、合作年限等因素来确定的。
在实际应用中,货物运费价格计算公式需要根据具体的情况进行调整和修正。
下面将对公式中的各个因素进行详细的解析和应用。
1. 基础运费。
基础运费是货物运输过程中最基本的费用,它受到多种因素的影响。
首先是运输距离,通常情况下,运输距离越远,基础运费就越高。
其次是货物的重量和体积,一般来说,货物越重、体积越大,基础运费也就越高。
此外,运输方式也是影响基础运费的重要因素,不同的运输方式有着不同的费用标准,如陆运、海运、空运等。
在实际应用中,物流企业需要根据具体的情况对基础运费进行合理的调整和计算。
例如,对于不同的货物种类,可以制定不同的基础运费标准;对于不同的运输距离,可以制定不同的运费价格等。
2. 附加费用。
附加费用是指在货物运输过程中产生的一些额外费用,它们通常是由一些特殊的情况或需求所引起的。
例如,货物的保险费、包装费、关税等都属于附加费用的范畴。
在实际应用中,附加费用的计算通常是根据具体的情况进行的。
例如,对于货物的保险费,可以根据货物的价值和运输风险来确定;对于包装费,可以根据货物的特性和包装方式来确定;对于关税等费用,可以根据国际贸易法规和相关政策来确定。
3. 折扣率。
折扣率是指根据客户的不同情况给予的折扣比率,它通常是根据客户的运输量、信用记录、合作年限等因素来确定的。
货运费用计算常用公式货运费用的计算公式是根据货物的重量、体积、距离以及运输方式等因素来确定的。
以下是货运费用计算的常用公式:1.基本运费基本运费是指货物在运输过程中的基本费用,通常根据货物的重量或体积来计算。
-按重量计费公式基本运费=重量×单价-按体积计费公式基本运费=体积×单价单价根据运输工具和距离的不同而有所差异,可以根据运输公司提供的报价表或计费标准进行确定。
一般来说,货物较轻或占用空间较大时,根据重量计费,否则按体积计费。
2.续重费用续重费用是指当货物的重量超过一定范围时,超出部分按照额外费用计算。
续重费用=超出重量×续重单价续重费用的计算方式会根据超重部分的重量和续重单价来确定。
3.燃油附加费燃油附加费是由于国际油价的波动引起的费用调整。
其计算方式为基于基本运费的百分比。
燃油附加费=基本运费×燃油附加费率燃油附加费率根据国际油价的波动会有所调整,一般以百分数形式表示。
4.附加费用附加费用是指运输公司根据不同情况收取的额外费用,如保险费、包装费、异地费等。
附加费用=附加费用1+附加费用2+...附加费用的计算方式根据不同情况会有所不同,一般为固定费用或按照一定比例计算。
5.运输保险费运输保险费是指为了保障货物在运输过程中的安全而支付的费用。
其计算方式通常为货物价值的一定比例。
运输保险费=货物价值×运输保险费率运输保险费率根据货物的种类和运输方式有所不同,一般以千分之几表示。
6.总费用总费用是指基本运费、续重费用、燃油附加费和附加费用的总和。
总费用=基本运费+续重费用+燃油附加费+附加费用+运输保险费。
配送区域范围、不可运输货品范围根据不同的物流公司需要延后一段时间给出。
预计可以给出的是远成、华宇和邮政快递模式:邮政、圆通、中通运费计算公式类同于此模式,发上海货物 1kg 以内按照首重计费,超过一公斤(不满一公斤计一公斤)按照超出重量*续重例如:0.75 kg 到上海收费取首重 6元2.75 kg(按照三公斤核算)收费为 6元(首重)+(3-1)kg*1.5元/kg=9元;快递是全部送货上门物流自提远成,天地华宇,德邦是相同的计费模式:包括最低一票收费;超额部分乘以相应的重量体积。
假设最低一票为20元.到达北京东城区10kg,0.1方运费收取为:重量收费:10kg*0.96元/kg =9.6元体积收费 0.1方*192元/方=19.2元最低一票 20元三个费用取大优先,所以收取运费20元;200kg,2.5方运费收取为:重量收费: 200kg*0.96元/kg =192元体积收费 2.5方*192元/方=480元最低一票 20元三个费用取大优先,所以收取运费480元;.物流送货远成,天地华宇,德邦是相同的计费模式;邮政是不同计费模式远成、华宇、德邦的计费模式为自提费用的基础上加上送货费(基本上是固定的30元或50元)邮政采取的是另外一个模式备注:1)5公斤以下按轻件价格,每票固定价格,配送到户。
2)5公斤以上按重件计价,提供自提及配送两种服务。
3)重件自提计费公式:运费=MAX(起步价,货物重量*运输单价)4)重件配送计费公式:运费=MAX(运输起步价,货物重量*运输单价)+MAX(送货起步价,货物重量*送货单价) 5)体积重量计算公式:长*宽*高/5000,单位:厘米)例如 3.5kg 到达北京 18元送货上门例如:10kg 到达北京要送货运费计算为max(15,1.57元/kg*10kg)+(15,0.5元/kg*10kg)=15.7元+15元=30.7元.保费计算:保费计算随着公司不同,费用收取不同远成物流:万分之八*货物价格最低1元华宇物流:千分之三*货物价格最低3元邮政小件物流千分之三*货物价格最低1元邮政定日陆运千分之三*货物价格最低1元邮政EMS 百分之一*货物价格最低1元.。
公路货物运费的计算公式与标准一、公路货物运费的计算公式1.整批货物运费的计算公式整批货物运费(元)=吨次费(元/t)×计费重量(t)+整批货物运价(元/(t·km))×计费重量(t)×计费里程(km)+货物运输其它费用(元)其中,整批货物运价按货物运价价目计算。
2.零担货物运费的计算公式零担货物运费(元)=计费重量(kg)×计费里程(km)×零担货物运价(元/kg·km)+货物运输其它费用(元)其中,零担货物运价按货物运价价目计算。
3.集装箱运费的计算公式重(空)集装箱运费(元)=重(空)箱运价(元/(箱·km))×计费箱数(箱)×计费里程(km)+箱次费(元/箱)×计费箱数(箱)+货物运输其它费用(元)其中,集装箱运价按计价类别和货物运价费目计算。
4.计时包车运费的计算公式包车运费(元)=包车运价(元/t·h)×包用车辆吨位(t)×计费时间(h)+货物运输其它费用(元)其中,包车运价按照包用车辆的不同类别分别制定。
由以上公路货物运费的计算公式可以看出,计算公路货物运费,关键在于明确公路货物运输的运价价目、计费重量(箱数)、计费里程(时间)以及货物运输的其他费用。
下面分别介绍上述运费计算因素的确定方法。
二、公路货物运价价目1.基本运价(1)整批货物基本运价:指一等整批普通货物在等级公路上运输的每吨公里运价;(2)零担货物基本运价:指零担普通货物在等级公路上运输的每千克公里运价;(3)集装箱基本运价:指各类标准集装箱重箱在等级公路上运输的每箱公里运价。
2.吨(箱)次费(1)吨次费:对整批货物运输,在计算运价费用的同时按货物重量加收吨次费。
(2)箱次费:对汽车集装箱运输,在计算运价费用的同时按不同箱型加收箱次费。
3.普通货物运价普通货物实行分等计价,以一等货物为基础,二等货物加成15%,三等货物加成30%。
公路货物运费的计算公式与标准一、公路货物运费的计算公式1.整批货物运费的计算公式整批货物运费(元)=吨次费(元/t )X计费重量(t)+整批货物运价(元/ (t • km))x计费重量(t )x计费里程(km)+货物运输其它费用(元)其中,整批货物运价按货物运价价目计算。
2.零担货物运费的计算公式零担货物运费(元)=计费重量(kg )x计费里程(km)x 零担货物运价(元/kg • km)+货物运输其它费用(元)其中,零担货物运价按货物运价价目计算。
3.集装箱运费的计算公式重(空)集装箱运费(元)=重(空)箱运价(元/ (箱• km))x计费箱数(箱)x计费里程(km)+箱次费(元/箱)x计费箱数(箱)+货物运输其它费用(元)其中,集装箱运价按计价类别和货物运价费目计算。
4.计时包车运费的计算公式包车运费(元)=包车运价(元/t • h)x包用车辆吨位(t)x 计费时间(h)+货物运输其它费用(元)其中,包车运价按照包用车辆的不同类别分别制定。
由以上公路货物运费的计算公式可以看出,计算公路货物运费,关键在于明确公路货物运输的运价价目、计费重量(箱数)计费里程(时间)以及货物运输的其他费用。
下面分别介绍上述运费计算因素的确定方法。
二、公路货物运价价目1. 基本运价(1)整批货物基本运价:指一等整批普通货物在等级公路上运输的每吨公里运价;(2)零担货物基本运价:指零担普通货物在等级公路上运输的每千克公里运价;(3)集装箱基本运价:指各类标准集装箱重箱在等级公路上运输的每箱公里运价。
2.吨(箱)次费(1)吨次费:对整批货物运输,在计算运价费用的同时按货物重量加收吨次费。
(2)箱次费:对汽车集装箱运输,在计算运价费用的同时按不同箱型加收箱次费。
3.普通货物运价普通货物实行分等计价,以一等货物为基础,二等货物加成15%,三等货物加成30%。
4.特种货物运价(1)大型特型笨重货物运价①一级大型特型笨重货物在整批货物基本运价的基础上加成40%-60%;②二级大型特型笨重货物在整批货物基本运价的基本上加成60%-80%。
物流运费的计算公式
1.按重量计算公式:
物流运费=货物重量×单位运费
单位运费可以根据货物所处的区域、运输方式、货物种类等因素而有所不同。
一般情况下,货物的重量单位是千克,单位运费的计量单位是元/千克。
2.按体积计算公式:
物流运费=货物体积×单位运费
货物的体积可以通过长、宽、高来计算,货物的体积单位是立方米,单位运费的计量单位是元/立方米。
3.综合计费公式:
物流运费=MAX(按重量计算的运费,按体积计算的运费)
有时候货物的运输费用既取决于重量,又取决于体积。
综合计费公式比较适用于这种情况。
根据货物的实际情况,将按重量计算的运费和按体积计算的运费进行比较,取较大的那个值作为最终运费。
4.距离加成费用:
物流运费=单位运费×运输距离×距离加成率
运输距离和距离加成率是两个可以灵活调整的因素。
一般来说,运输距离越长,运费也会相应增加。
而距离加成率则是在单位运费的基础上加上一定比例的费用,根据不同的地理位置调整。
5.附加费用:
物流运费=基本运费+附加费用
在实际物流运输过程中,还存在一些额外的费用,如燃油附加费、保险费、货物价值附加费等。
这些附加费用会根据货物的性质和运输方式的不同而变化,需要根据实际情况来进行计算。
需要注意的是,以上公式只是一些常见的物流运费计算方法,实际运费可能会受到运输方式、货物种类、交通状况等多种因素的影响,所以具体的运费计算还需要根据实际情况进行调整和确认。
运输中的运费计算方法运费是指货物在运输过程中所需支付的费用,是运输成本的一部分。
合理计算运费对于企业物流管理至关重要,可以帮助企业降低成本、提高效率。
本文将介绍一些常见的运费计算方法。
一、按重量计算运费第一种常见的运费计算方法是按照货物的重量进行计算。
这种方法通常适用于物品比较重的情况,例如矿石、水泥等。
具体计算公式为:运费 = 单价 ×重量,其中单价是指每单位重量所需支付的费用。
例如,一批货物的单价为10元/吨,总重量为100吨,那么该批货物的运费为10元/吨 × 100吨 = 1000元。
二、按体积计算运费第二种常见的运费计算方法是按照货物的体积进行计算。
这种方法通常适用于物品较为庞大但重量较轻的情况,例如家具、电器等。
具体计算公式为:运费 = 单价 ×体积,其中单价是指每单位体积所需支付的费用。
例如,一批货物的单价为50元/立方米,总体积为80立方米,那么该批货物的运费为50元/立方米 × 80立方米 = 4000元。
三、按件数计算运费第三种常见的运费计算方法是按照货物的件数进行计算。
这种方法通常适用于货物比较零散、数量较多的情况,例如服装、饰品等。
具体计算公式为:运费 = 单价 ×件数,其中单价是指每件货物所需支付的费用。
例如,一批货物的单价为5元/件,总件数为200件,那么该批货物的运费为5元/件 × 200件 = 1000元。
四、按距离计算运费第四种常见的运费计算方法是按照货物所需运输的距离进行计算。
这种方法通常适用于长途运输,例如国际货运、跨省运输等。
具体计算公式为:运费 = 单价 ×距离,其中单价是指每单位距离所需支付的费用。
例如,一批货物的单价为2元/公里,运输距离为500公里,那么该批货物的运费为2元/公里 × 500公里 = 1000元。
总结:以上介绍了一些常见的运费计算方法,包括按重量、体积、件数和距离进行计算。
配送区域范围、不可运输货品范围根据不同的物流公司需要延后一段时间给出。
预计可以给出的是远成、华宇和邮政快递模式:邮政、圆通、中通运费计算公式
类同于此模式,发上海货物 1kg 以内按照首重计费,超过一公斤(不满一公斤计一公斤)按照超出重量*续重
例如:0.75 kg 到上海收费取首重 6元
2.75 kg(按照三公斤核算)收费为 6元(首重)+(3-1)kg*1.5元/kg=9元;
快递是全部送货上门
物流自提远成,天地华宇,德邦是相同的计费模式:
包括最低一票收费;超额部分乘以相应的重量体积。
假设最低一票为20元
到达北京东城区
10kg,0.1方运费收取为:重量收费:10kg*0.96元/kg =9.6元
体积收费 0.1方*192元/方=19.2元
最低一票 20元
三个费用取大优先,所以收取运费20元;
200kg,2.5方运费收取为:重量收费: 200kg*0.96元/kg =192元
体积收费 2.5方*192元/方=480元
最低一票 20元
三个费用取大优先,所以收取运费480元;
物流送货远成,天地华宇,德邦是相同的计费模式;邮政是不同计费模式
远成、华宇、德邦的计费模式为自提费用的基础上加上送货费(基本上是固定的30元或50元)
邮政采取的是另外一个模式
备注:1)5公斤以下按轻件价格,每票固定价格,配送到户。
2)5公斤以上按重件计价,提供自提及配送两种服务。
3)重件自提计费公式:运费=MAX(起步价,货物重量*运输单价)
4)重件配送计费公式:运费=MAX(运输起步价,货物重量*运输单价)+MAX(送货起步价,货物重量*送货单价) 5)体积重量计算公式:长*宽*高/5000,单位:厘米)
例如 3.5kg 到达北京 18元送货上门
例如:10kg 到达北京要送货
运费计算为max(15,1.57元/kg*10kg)+(15,0.5元/kg*10kg)=15.7元+15元=30.7元
保费计算:
保费计算随着公司不同,费用收取不同
远成物流:万分之八*货物价格最低1元
华宇物流:千分之三*货物价格最低3元
邮政小件物流千分之三*货物价格最低1元
邮政定日陆运千分之三*货物价格最低1元
邮政EMS 百分之一*货物价格最低1元。