细胞质遗传
- 格式:ppt
- 大小:1.78 MB
- 文档页数:12
细胞质遗传
细胞质遗传是指通过细胞质中遗传物质的传递,影响后代性状的过程。
虽然细胞核内的核酸控制了大部分遗传信息,但细胞质中的线粒体和叶绿体也扮演着重要的角色。
细胞质遗传的机制
细胞质遗传主要通过线粒体和叶绿体中的DNA来实现。
线粒体是细胞内的能量中心,负责细胞内的能量转化,而叶绿体是光合作用的场所。
这两种细胞器都含有自己的DNA,通过雌性细胞质的传递来影响后代性状。
线粒体和叶绿体的DNA是环状的,相对于更为复杂的细胞核DNA而言,它们相对较小且编码的基因数量有限。
然而,这些基因对于细胞的正常功能至关重要。
细胞质遗传的影响
细胞质遗传可以导致一些遗传病的传递。
如果母亲携带有突变的线粒体DNA,那么她的子代继承这些突变的可能性会很高。
这种现象被称为“母系遗传”。
另外,细胞质遗传也被发现与一些植物的性状传递有关。
例如,某些植物的叶绿体DNA编码了一些影响光合作用效率的基因,这就导致了在杂交后代中出现了不同的叶形和叶色。
细胞质遗传的意义
了解细胞质遗传对于生物科学的发展至关重要。
通过研究细胞质遗传,人们可以更深入地了解遗传信息的传递机制,从而为疾病的治疗和预防提供更多可能性。
另外,细胞质遗传的研究也为农业和植物育种领域提供了一些新的思路。
通过深入研究植物叶绿体和线粒体的遗传机制,人们可以更好地改良作物,提高农作物的产量和品质。
总的来说,细胞质遗传虽然在遗传学中占据较小的一部分,但是其独特的传递方式和影响机制使其在生物科学领域中扮演着不可或缺的角色。
不断地深入研究和探索细胞质遗传,将有助于揭示生命的奥秘并推动人类社会的发展进步。
细胞质遗传名词解释
细胞质遗传(cytoplasmic inheritance)是指子代的性状由细胞质内的基因所控制的遗传现象和遗传规律。
细胞质遗传现象表明,细胞质内具有控制某些性状的遗传物质——细胞质基因(简称质基因)。
但是,科学家用电子显微镜观察,在细胞质内并没有找到像染色体一样的结构。
1962年,科学家里斯(Ris)和普兰特(Plant)等用电子显微镜观察衣藻、玉米等植物的超薄切片,发现在叶绿体的基质中有长度为20.5nm左右的细纤维存在。
用DNA酶处理,这种细纤维就消失。
由此证明,这种细纤维结构就是叶绿体DNA。
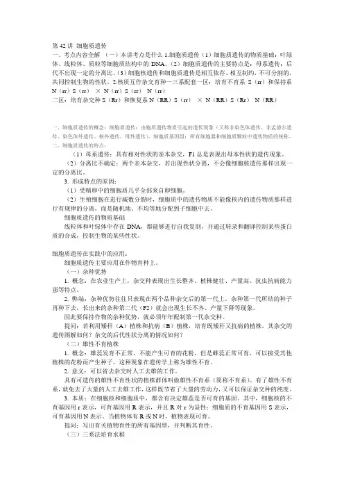
第42讲细胞质遗传一、考点内容全解(一)本讲考点是什么1.细胞质遗传(1)细胞质遗传的物质基础:叶绿体、线粒体、质粒等细胞质结构中的DNA。
(2)细胞质遗传的主要特点是:母系遗传;后代不出现一定的分离比。
(3)细胞核遗传和细胞质遗传是相互依存、相互制约,不可分割的,共同控制生物的性状。
2.核质互作杂交育种—三系配套一区:培育不育系S(rr)和保持系N(rr)S(rr)×N(rr)S(rr)N(rr)二区:培育杂交种S(Rr)和恢复系N(RR)S(rr)×N(RR)S(Rr)N(RR)一、细胞质遗传的概念:细胞质遗传:由胞质遗传物质引起的遗传现象(又称非染色体遗传、非孟德尔遗传、染色体外遗传、核外遗传、母性遗传)。
细胞质基因组:所有细胞器和细胞质颗粒中遗传物质的统称。
二、细胞质遗传的特点:(1)母系遗传:具有相对性状的亲本杂交,F1总是表现出母本性状的遗传现象。
(2)分离比不确定:两个亲本杂交,若出现性状分离,不会像细胞核遗传那样出现一定的分离比。
3. 形成特点的原因:(1)受精卵中的细胞质几乎全部来自卵细胞。
(2)生殖细胞在进行减数分裂时,细胞质中的遗传物质不能像核内的遗传物质那样进行有规律的分离,而是随机地、不均等地分配到子细胞中去。
细胞质遗传的物质基础线粒体和叶绿体中存在DNA,都能够进行自我复制,并通过转录和翻译控制某些蛋白质的合成,控制生物的某些性状。
细胞质遗传在实践中的应用:细胞质遗传主要应用在作物育种上。
(一)杂种优势1. 概念:在农业生产上,杂交种表现出生长整齐、植株健壮、产量高、抗虫抗病能力强等特点。
2. 弊端:杂种优势往往只表现在两个品种杂交后的第一代上。
杂种第一代所结的种子再种下去,长出来的杂种第二代(F2)就会出现生长不齐、产量下降等现象。
因此要保持作物的杂种优势,就必须年年配制第一代杂交种。
提问:若利用矮秆(A)植株和抗病(B)植株,培育既矮秆又抗病的植株,其杂交的遗传图解如何?杂交的后代性状分离的情况如何?(二)雄性不育植株1. 概念:雄蕊发育不正常,不能产生可育的花粉,但是雌蕊正常可育,可以接受其他植株的花粉而产生种子,这种现象在遗传学上称为雄性不育。