2014-2015年河北省唐山一中高二上学期期中数学试卷及参考答案(理科)
- 格式:doc
- 大小:401.50 KB
- 文档页数:21
河北省唐山一中2014-2015学年高三上学期期中考试数学理试题一、选择题:(本大题共12小题,每小题5分,共60分,每小题给出的四个选项中,只有一项是符合题目要求的). 1.已知集合A ={x |y =x -2}, B ={y |y =x -2},则A ∩B = ( ) A .∅B .RC .(-∞,2]D .[0,2]2.“a =2”是“1(0,),18x ax x∀∈+∞+≥”的( )A .充分不必要条件B .必要不充分条件C .充要条件D .既不充分也不必要条件3.已知i 是虚数单位,(1+2i )z 1=-1+3i ,z 2=1+10)1(i +,z 1、z 2在复平面上对应的点分别为A 、B ,O 为坐标原点,则⋅= ( ) A .33B .-33C .32D .-324. 已知实数[]1,9x ∈,执行如右图所示的流程图, 则输出的x 不小于55的概率为( ) A.58B.38C.23D.135.在各项均为正数的等比数列}{n a , 21512m T -=,则若112(2)m m m a a a m +-⋅=≥,数列}{n a 的前n 项积为nT ,若m 的值为A .4B .5C .6D .76.已知点P 是△ABC 的内心(三个内角平分线交点)、外心(三条边的中垂线交点)、 重心(三条中线交点)、垂心(三个高的交点)之一,且满足2AP ·22BC AC AB =-, 则点P 一定是△ABC 的( )A .内心B .外心C .重心D .垂心7.对于函数f (x )=x 3cos3(x +6π),下列说法正确的是 ( ) A .f (x )是奇函数且在(6π6π,-)上递减 B . f (x )是奇函数且在(6π6π,-)上递增C . f (x )是偶函数且在(6π0,)上递减 D .f (x )是偶函数且在(6π0,)上递增8.一个圆锥被过顶点的平面截去了较小的一部分几何体,余下的几何体的三视图(如图所示),则余下部分的几何体的表面积为316a >-63516a -<<-65a >-63516a -≤≤-A .532323++ππ+1 B .523323++ππ+1 C .53233++ππ D .52333++ππ 9.若直线1+=kx y 与圆0422=-+++my kx y x 交于N M ,两点,且N M ,关于直线0=-y x 对称,动点P ()b a ,在不等式组2000-+≥⎧⎪-≤⎨⎪≥⎩kx y kx my y 表示的平面区域内部及边界上运动,则21b w a -=-的取值范围是( )A .),2[+∞B .]2,(--∞C .]2,2[-D .),2[]2,(+∞⋃--∞10.已知P是抛物线24x y =上的一个动点,则点P到直线1:4370l x y --=和2:20l y +=的距离之和的最小值是( )A.1 B.2 C.3 D.4 11.函数的1222131)(23++-+=a ax ax ax x f 图像经过四个象限,则实数a 的取值范 围是( )A. B. C. D.12.已知a b <,若函数()(),f x g x 满足()()b baaf x dxg x dx =⎰⎰,则称()(),f x g x 为区间[],a b 上的一组“等积分”函数,给出四组函数:①()()2,1f x x g x x ==+; ②()()sin ,cos f x x g x x ==; ③()()234f xg x x π==; ④函数()(),f x g x 分别是定义在[]1,1-上的奇函数且积分值存在. 其中为区间[]1,1-上的“等积分”函数的组数是( ) A .1 B .2 C .3 D .4 二、填空题:(本大题共4小题,每小题5分,共20分). 13. 已知7270127()x m a a x a x a x -=++++的展开式中4x 的系数是-35,则1237a a a a ++++= .14. 已知三棱锥A BCD -中,2,2AB AC BD CD BC AD =====, 直线AD 与底面BCD 所成角为3π,则此时三棱锥外接球的表面积为 .15. 已知21,F F 分别为双曲线)0,0(12222>>=-b a by a x 的左右焦点,P 为双曲线左支上的一点,若a PF PF 8122=,则双曲线的离心率的取值范围是 .16. 已知函数),()(R b a xbax x f ∈+=,有下列五个命题 ①不论,a b 为什么值,函数)(x f y =的图象关于原点对称; ②若0a b =≠,函数)(x f 的极小值是2a ,极大值是2a -;③若0ab ≠,则函数)(x f y =的图象上任意一点的切线都不可能经过原点;④当0ab ≠时,函数)(x f y =图象上任意一点的切线与直线y ax =及y 轴所围成的三角形的面积是定值.其中正确的命题是 _________ (填上你认为正确的所有命题的序号) 三、解答题:(本大题共6小题,共70分.解答应写出文字说明、证明过程或演算步骤). 17.(本小题满分12分) 在数列}{n a 中,已知*111,21,n n a a a n n N +=-=-+∈. (1)求证: }{n a n -是等比数列; (2)令n n nn S a b ,2=为数列}{n b 的前n 项和,求n S 的表达式.18.(本题满分12分)某市,,,A B C D 四所中学报名参加某高校今年自主招生的学生人数如下表所示:为了了解参加考试的学生的学习状况,该高校采用分层抽样的方法从报名参加考试的四所中学的学生当中随机抽取50名参加问卷调查.(1)问,,,A B C D 四所中学各抽取多少名学生?(2)从参加问卷调查的50名学生中随机抽取两名学生,求这两名学生来自同一所中学的概率;(3)在参加问卷调查的50名学生中,从来自,A C 两所中学的学生当中随机抽取两名学生,用ξ表示抽得A 中学的学生人数,求ξ的分布列. 19. (本题满分12分)在如图所示的几何体中,四边形ABCD 是等腰梯形,AB ∥CD ,060ABC ∠=,22AB CB ==.在梯形ACEF中,EF ∥AC ,且=2AC EF ,EC ⊥平面ABCD .(1)求证:BC AF ⊥;(2)若二面角D AF C --为045,求CE 的长.20. (本小题满分12分)已知圆C :(x -1)2+(y -1)2=2经过椭圆Γ∶)0(12222>>=+b a by a x (a>b>0)的右焦点F 和上顶点B.(1)求椭圆Γ的方程;(2)如图,过原点O 的射线l 与椭圆Γ在第一象限的交点为Q ,与圆C 的交点为P ,M 为OP 的中点, 求⋅的最大值.21. (本小题满分12分)已知函数()()2x f x ax x e =+其中e 是自然数的底数,a R ∈. (1)当0a <时,解不等式()0f x >;(2)若()[]11f x -在,上是单调增函数,求a 的取值范围;(3)当0=a ,求使方程()[]2,1f x x k k =++在上有解的所有整数k 的值. 22. (本小题满分10分)在直角坐标系xoy 中,直线l 经过点()1,0P -,其倾斜角为α,以原点O 为极点,以x 轴非负半轴为极轴,与直角坐标系xoy 取相同的长度单位,建立极坐标系,设曲线C 的极坐标方程为26cos 50ρρθ-+=. (1)若直线l 与曲线C 有公共点,求a 的取值范围: (2)设(),M x y 为曲线C 上任意一点,求x y +的取值范围.答案及解析:1-5 DAABB 6-10 BCADC 11-12 DC 13.1 14.π8 15.]3,1( 16. ①③④17.解:(Ⅰ)证明:由*111,21,n n a a a n n N +=-=-+∈可得11(1)2(),120n n a n a n a +-+=--=-≠所以数列{}n a n -以是-2为首项,以2为公比的等比数列(Ⅱ) 由(Ⅰ)得:1222n n n a n --=-⨯=-,所以2nn a n =-,12n n n b =-所以12221212(1)(1)(1)()222222n n n n n nS b b b n =+++=-+-++-=+++-令212222n n n T =+++,则2311122222nn nT +=+++,两式相减得2311111111122222222n n n n n n nT ++=+++-=--,所以222n n n T +=-,即222nn n S n +=--18.解:(1)由题意知,四所中学报名参加该高校今年自主招生的学生总人数为100名,抽取的样本容量与总体个数的比值为.∴应从四所中学抽取的学生人数分别为. …………… 4分(2)设“从50名学生中随机抽取两名学生,这两名学生来自同一所中学”为事件M ,从50名学生中随机抽取两名学生的取法共有2501225C =种,… 5分 来自同一所中学的取法共有22221520105350C C C C +++=. …………… 6分∴3502()12257P M ==. 答:从50名学生中随机抽取两名学生来自同一所中学的概率为27. … 7分 (3)由(1)知,50名学生中,来自,A C 两所中学的学生人数分别为15,10. 依题意得,ξ的可能取值为0,1,2, ………… 8分2102253(0)20C P C ξ===,1115102251(1)2C C P C ξ===,2152257(2)20C P C ξ===.…… 11分 ∴ξ的分布列为: … 12分19.20.22.解析: (I)将曲线C 的极坐标方程26cos 50ρρθ-+=化为直角坐标方程为22650x y x +-+=直线l 的参数方程为()1cos sin x t t y t θθ=-+⎧⎨=⎩为参数将1cos sin x t y t θθ=-+⎧⎨=⎩代入22650x y x +-+=整理得28cos 120t t θ-+=直线l 与曲线C 有公共点,3[0,)θπ∴(II)曲线C 的方程22650x y x +-+=可化为()2234x y -+=其参数方程为()()32cos M ,2sin x x y y θθθ=+⎧⎨=⎩为参数为曲线上任意一点,。
唐山一中2013-2014学年度第一学期期中考试高二年级数学(理)试卷说明:1.考试时间120分,满分150分。
2.将卷I 答案用2B 铅笔涂在答题卡上,卷II 用蓝黑钢笔或圆珠笔答在答题纸上。
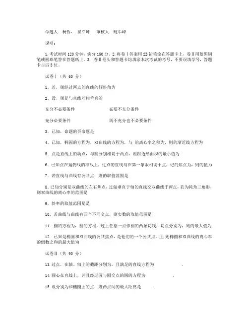
卷Ⅰ:(选择题共60分)一、选择题(共12小题,每小题5分,计60分.在每小题给出的四个选项中,只有一项是符合题目要求的)1. 抛物线2ax y =的准线方程是2=y ,则a 的值为( )A .81B .81- C .8D .-82.有一块多边形的菜地,它的水平放置的平面图形的斜二测直观图 是直角梯形(如图所示,45ABC ∠=2,1AB AD DC BC ,==,⊥,则这块菜地的面积为( ).A .2+.C .22+D . 21+3.已知椭圆C :x 22+y 2=1的右焦点为F ,直线l :x =2,点A ∈l ,线段AF 交C 于点B ,若FA =3FB →,则|AF →|= ( ). A. 3 B .2 C. 2 D .3 4. 直线y =x +3与曲线y 29-x |x |4=1( )A .没有交点B .只有一个交点C .有两个交点D .有三个交点5. 过双曲线()22221,0x y a b a b-=>的左焦点1F ,作圆222x y a +=的切线交双曲线右支于点P ,切点为T ,1PF 的中点M 在第一象限,则以下结论正确的是 ( ) A b a MO MT -=- B b a MO MT ->- C b a MO MT -<- D b a MO MT --与的大小不确定(第1页共6页)6. 某几何体的三视图如图所示,则该几何体的体积为( ).A .16+8πB .8+8πC .16+16πD .8+16π7.直线y = x + b 与曲线b 的取值范围是( )(A )(B )11b -<≤或C (D )以上都错8. 设F 1,F 2分别是双曲线x 2a 2-y 2b 2=1(a >0,b >0)的左、右焦点,若双曲线右支上存在一点P 满足|PF 2|=|F 1F 2|,且cos ∠PF 1F 2=45,则双曲线的渐近线方程为( )A .3x ±4y =0B .4x ±3y =0 C.3x ±5y =0 D .5x ±4y =09. 圆()()x y -+-=2331622与y 轴交于A 、B 两点,与x 轴的一个交点为P ,则∠APB 等于( ) A.π6 B. π4 C. π3 D. π210.直线3x -4y +4=0与抛物线x 2=4y 和圆x 2+(y -1)2=1从左到右的交点依次为 A 、B 、C 、D ,则|AB||CD|的值为( )A .16B .4 C.14 D.11611. 若圆0104422=---+y x y x 上至少有三个不同的点到直线0:=+by ax l 的距离为22,则直线l 的倾斜角的取值范围是( ) (A)]4,12[ππ (B)]125,12[ππ (C)]3,6[ππ (D)]2,0[π(第2页,共6页)12. 已知A B P ()()-1010,,,,是圆C :()()x y -+-=34422上的任意一点,则PA PB 22+的最大值与最小值各位多少( )A.100,65B. 65,20C.100,20D.100,45卷Ⅱ(非选择题 共90分)二、填空题:(本大题共4小题,每小题5分,共20分).13.已知P 是双曲线x 264-y 236=1上一点,F 1,F 2是双曲线的两个焦点,若|PF 1|=17,则|PF 2|的值为________.14. 设直线03=+-y ax 与圆4)2()1(22=-+-y x 相交于B A 、两点,且弦AB 的长为32,则=a .15.设21,F F 分别是椭圆1162522=+y x 的左,右焦点,P 为椭圆上任一点,点M 的坐标 为)4,6(,则1PF PM +的最大值为 .16.已知一几何体的三视图如下,正视图和侧视图都是矩形,俯视图为正方形,在该几何体上任意选择5个顶点,它们可能是如下各种几何形体的5个顶点,这些几何形体是(写出所有正确结论的编号) .(其中a b ≠)①每个侧面都是直角三角形的四棱锥; ②正四棱锥;③三个侧面均为等腰三角形与三个侧面均 为直角三角形的两个三棱锥的简单组合体④有三个侧面为直角三角形,另一个侧面为等腰三角形的四棱锥(第3页,共6页)三.解答题:(本大题共6小题,共70分,解答应写出文字说明,证明过程或演算步骤.) 17.(本小题满分10分)已知三角形ABC ∆的三个顶点是()()()4,0,6,7,0,8A B C (1) 求BC 边上的高所在直线的方程; (2) 求BC 边上的中线所在直线的方程。
命题人:杨哲、崔立坤审核人:鲍军峰 说明:1.考试时间120分钟,满分150分。
2.将卷Ⅰ答案用2B铅笔涂在答题卡上,卷Ⅱ用蓝黑钢笔或圆珠笔答在答题纸上。
3. 卷Ⅱ卷头和答题卡均填涂本次考试的考号,不要误填学号,答题卡占后5位。
试卷Ⅰ(共 60 分) 1.若,则经过两点的直线的倾斜角为 2.设,则是与直线互相垂直的 充分不必要条件必要不充分条件 充分必要条件既不充分也不必要条件 3.已知,命题的否命题是 4.已知,椭圆的方程为,双曲线的方程为,与的离心率之积为,则的渐近线方程为 5.点是直线上的动点,与圆分别相切于两点,则四边形面积的最小值为 6.已知点在抛物线的准线上,过点的直线与在第一象限相切于点,记的焦点为,则的值为 7.若直线与曲线有公共点,则的取值范围是 8.已知分别是双曲线的左右焦点,过做垂直于轴的直线交双曲线于两点,若为钝角三角形,则双曲线的离心率的范围是 9.斜率的取值范围是是 10.若曲线与曲线有四个不同交点,则实数的取值范围是 11.圆的方程为,圆的方程,过上任意一点作圆的两条切线,切点分别为,则的最大值为 12. 已知是椭圆和双曲线的公共焦点,是他们的一个公共点,且,则椭圆和双曲线的离心率的倒数之和的最大值为 试卷Ⅱ(共 90 分) 13.过点,在轴、轴上的截距分别为,且满足的直线方程为 . 14.圆心在直线上,并且经过圆与圆交点的圆的方程为 . 15.设分别为和椭圆上的点,则两点间的最大距离是 . 16.若为椭圆的两个焦点,过的直线交椭圆于两点,,且,则椭圆的离心率为 . 三、解答题(本题共6个小题共计70分。
) 17.(本题满分10分)已知命题:关于的一元二次方程没有实数根,命题:函数的定义域为,若或为真命题,且为假命题,求实数的取值范围. 18.(本题满分12分)已知圆关于轴对称,经过抛物线的焦点,且被直线分成两段弧长之比为1∶2,求圆的方程. 19.(本题满分12分)已知双曲线及点,是否存在过点的直线,使直线被双曲线截得的弦恰好被点平分?若存在,求出直线的方程;若不存在,请说明理由. 20.(本题满分12分)一座拱桥桥洞的截面边界由抛物线弧段和矩形的三边组成,拱的顶部距离水面,水面上的矩形的高度为,水面宽,如图所示.一艘船运载一个长方体形的集装箱,此箱平放在船上. 已知船宽,船面距离水面,集装箱的尺寸为长×宽×高=. 试问此船能否通过此桥?并说明理由. 21.(本题满分12分)已知直线与圆相切于点,且与双曲线相交于两点.若是线段的中点,求直线的方程. 22.(本题满分12分)设、分别是椭圆的左、右焦点. (1)若是该椭圆上的一个动点,求的取值范围; (2)设过定点的直线与椭圆交于不同的两点,且∠为锐角(其中为坐标原点),求直线的斜率的取值范围. (3)设是它的两个顶点,直线与AB相交于点D,与椭圆相交于两点.求四边形面积的最大值 参考答案 填空题 三、解答题 18.设圆的方程为抛物线的焦点F(1,0) ①………………………………………………4分 又直线分圆的两段弧长之比为1:2,可知圆心到直线的距离等于半径的 即②………………………………………………8分 解①②得故所求圆的方程为或………12分 19. 解:假设符合题意的直线存在. ……1分 设直线l与双曲线的两个交点分别为. ∴ ……5分 ∵为的中点, ∴ ……7分 ∴. ……8分 ∴直线的方程为 ……10分 由过p与双曲线有两个焦点时即 ……11分 ∴不存在符合题意的直线. ……12分 21.直线与轴不平行,设的方程为代入双曲线方程整理得 ……………………4分 而,于是从而即 ……………………………………………6分 点T在圆上即① 由圆心 . 得则或 当时,由①得的方程为;…………………………10分 当时,由①得的方程为.故所求直线的方程为或 …………………………12分 22.解法一:易知 所以,设,则 故.………………………………………………………………2分 (2)显然直线不满足题设条件,可设直线, 联立,消去,整理得:………………………3分 ∴ 由得:………………………5分 又0°<∠MON0>0 ∴ 又 ∵,即∴ 故由①、②得或……………………………………………………7分 (3)解法一:根据点到直线的距离公式和①式知,点到的距离分别为, .……………………………………………9分 又,所以四边形的面积为=,…11分 当,即当时,上式取等号.所以的最大值为.………12分 解法二:由题设,,. 设,,由①得,,……………………9分 故四边形的面积为 , …………………………………………………11分 当时,上式取等号.所以的最大值为.…………………………………12分 。
2014-2015学年河北省唐山一中高二(上)期中数学试卷(理科)一、选择题(本题共12个小题,每题只有一个正确答案,每题5分,共60分.请把答案涂在答题卡上)1.(5分)若0<α<,则经过两点P1(0,cosα),P2(sinα,0)的直线的倾斜角为()A.α$B.+αC.π﹣αD.﹣α2.(5分)设a∈R,则“a=1”是“直线l1:ax+(1﹣a)y=3”与直线l2:(a﹣1)x+(2a+3)y=2互相垂直的()A.充分不必要条件 B.必要不充分条件C.充分必要条件D.既不充分也不必要条件3.(5分)已知a,b,c∈R,命题“若a+b+c=1,则a2+b2+c2≤”的否命题是()A.若a2+b2+c2≥1,则a+b+c= B.若a+b+c=1,则a2+b2+c2<C.若a+b+c≠1,则a2+b2+c2<D.若a+b+c≠1,则a2+b2+c2>4.(5分)已知a>b>0,椭圆C1的方程为+=1,双曲线C2的方程为﹣=1,C1与C2的离心率之积为,则C2的渐近线方程为()A.x±y=0 B.x±y=0 C.x±2y=0 D.2x±y=05.(5分)点P是直线3x+y+10=0上的动点,PA,PB与圆x2+y2=4分别相切于A,B两点,则四边形PAOB面积的最小值为()A.B.2 C.2 D.46.(5分)已知点A(﹣2,3)在抛物线C:y2=2px的准线上,过点A的直线与C在第一象限相切于点B,记C的焦点为F,则|BF|的值为()A.3 B.4 C.5 D.107.(5分)若直线y=2x+b与曲线y=2﹣有公共点,则b的取值范围是()A.[﹣2,2﹣2]B.[﹣2﹣2,2﹣2]C.[﹣2﹣2,2]D.[2,2﹣2]8.(5分)已知F1、F2分别是双曲线﹣=1的左、右焦点,过F1且垂直于x轴的直线与双曲线交于A、B两点,若△ABF2为钝角三角形,则该双曲线的离心率e的取值范围是()A.(1,+∞)B.(1,)C.(1,1+) D.(1+,+∞)9.(5分)已知曲线C:﹣=1的左、右顶点分别为A1,A2,点P在C上且直线PA2斜率的取值范围是[﹣2,﹣1],那么直线PA1斜率的取值范围是()A.B.C.D.10.(5分)若曲线C1:x2+y2﹣8x=0与曲线C2:y(y﹣mx﹣m)=0有四个不同交点,则实数m的取值范围是()A.(﹣,) B.(﹣,0)∪(0,)C.[﹣,]D.(﹣∞,﹣)∪(,+∞)11.(5分)圆C1的方程为x2+y2=,圆C2的方程(x﹣cosθ)2+(y﹣sinθ)2=(θ∈R),过C2上任意一点P作圆C1的两条切线PM、PN,切点分别为M、N,则∠MPN的最大值为()A.B.C.D.12.(5分)已知F1,F2是椭圆和双曲线的公共焦点,P是它们的一个公共点.且∠F1PF2=,则椭圆和双曲线的离心率的倒数之和的最大值为()A.B.C.3 D.2二、填空题(本题共4个小题,每题5分,共计20分.请把答案写在答题纸上)13.(5分)过点P(6,﹣1),在x轴、y轴上的截距分别为a、b,且满足a=3b 的直线方程为.14.(5分)圆心在直线x﹣y﹣4=0上,并且经过圆x2+y2+6x﹣4=0与圆x2+y2+6y ﹣28=0交点的圆的方程为.15.(5分)设P,Q分别为x2+(y﹣6)2=2和椭圆=1上的点,则P,Q 两点间的最大距离是.16.(5分)若F1,F2为椭圆的两个焦点,过F2的直线交椭圆于P,Q两点,PF1⊥PQ,且4|PF1|=3|PQ|,则椭圆的离心率为.三、解答题(本题共6个小题共计70分.请把解答过程写在答题纸上)17.(10分)已知命题p:关于x的一元二次方程x2+2x+m=0没有实数根,命题q:函数f(x)=lg(mx2﹣x+m)的定义域为R,若p或q为真命题,p且q为假命题,求实数m的取值范围.18.(12分)已知圆c关于y轴对称,经过抛物线y2=4x的焦点,且被直线y=x 分成两段弧长之比为1:2,求圆c的方程.19.(12分)已知双曲线及点P(2,1),是否存在过点P的直线l,使直线l被双曲线截得的弦恰好被P点平分?若存在,求出直线l的方程;若不存在,请说明理由.20.(12分)一座拱桥桥洞的截面边界由抛物线弧段COD和矩形ABCD的三边组成,拱的顶部O距离水面5m,水面上的矩形的高度为2m,水面宽6m,如图所示,一艘船运载一个长方体形的集装箱,此箱平放在船上,已知船宽5m,船面距离水面1.5m,集装箱的尺寸为长×宽×高=4×3×3(m).试问此船能否通过此桥?并说明理由.21.(12分)已知直线l与圆x2+y2+2x=0相切于点T,且与双曲线x2﹣y2=1相交于A、B两点.若T是线段AB的中点,求直线l的方程.22.(12分)设F1、F2分别是椭圆+y2=1的左、右焦点.(1)若P是该椭圆上的一个动点,求向量乘积的取值范围;(2)设过定点M(0,2)的直线l与椭圆交于不同的两点M、N,且∠MON为锐角(其中O为坐标原点),求直线l的斜率k的取值范围.(3)设A(2,0),B(0,1)是它的两个顶点,直线y=kx(k>0)与AB相交于点D,与椭圆相交于E、F两点.求四边形AEBF面积的最大值.2014-2015学年河北省唐山一中高二(上)期中数学试卷(理科)参考答案与试题解析一、选择题(本题共12个小题,每题只有一个正确答案,每题5分,共60分.请把答案涂在答题卡上)1.(5分)若0<α<,则经过两点P1(0,cosα),P2(sinα,0)的直线的倾斜角为()A.α$B.+αC.π﹣αD.﹣α【解答】解:经过两点P1(0,cosα),P2(sinα,0)的直线的斜率为:=﹣cotα.0<α<,∴直线的倾斜角为β.tanβ=﹣cotα=tan(+α).∴β=+α.故选:B.2.(5分)设a∈R,则“a=1”是“直线l1:ax+(1﹣a)y=3”与直线l2:(a﹣1)x+(2a+3)y=2互相垂直的()A.充分不必要条件 B.必要不充分条件C.充分必要条件D.既不充分也不必要条件【解答】解:∵“直线l1:ax+(1﹣a)y=3”与直线l2:(a﹣1)x+(2a+3)y=2互相垂直,∴a(a﹣1)+(1﹣a)(2a+3)=0,即a=1或a=﹣3,根据充分必要条件的定义可判断:“a=1”是“直线l1:ax+(1﹣a)y=3”与直线l2:(a﹣1)x+(2a+3)y=2互相垂直的充分不必要条件,故选:A.3.(5分)已知a,b,c∈R,命题“若a+b+c=1,则a2+b2+c2≤”的否命题是()A.若a2+b2+c2≥1,则a+b+c= B.若a+b+c=1,则a2+b2+c2<C.若a+b+c≠1,则a2+b2+c2<D.若a+b+c≠1,则a2+b2+c2>【解答】解:命题“若a+b+c=1,则a2+b2+c2≤”的否命题是“若a+b+c≠1,则a2+b2+c2>”,故选:D.4.(5分)已知a>b>0,椭圆C1的方程为+=1,双曲线C2的方程为﹣=1,C1与C2的离心率之积为,则C2的渐近线方程为()A.x±y=0 B.x±y=0 C.x±2y=0 D.2x±y=0【解答】解:a>b>0,椭圆C1的方程为+=1,C1的离心率为:,双曲线C2的方程为﹣=1,C2的离心率为:,∵C1与C2的离心率之积为,∴,∴=,=,C2的渐近线方程为:y=,即x±y=0.故选:A.5.(5分)点P是直线3x+y+10=0上的动点,PA,PB与圆x2+y2=4分别相切于A,B两点,则四边形PAOB面积的最小值为()A.B.2 C.2 D.4【解答】解:由题意可得,PA=PB,PA⊥OA,PB⊥OB,S PAOB=2S△PAO=2PA又∵在Rt△PAO中,由勾股定理可得,PA2=PO2﹣4,当PO最小时,PA最小,此时所求的面积也最小点P是直线l:3x+y+10=0上的动点,当PO⊥l时,PO有最小值d=,PA=所求四边形PAOB的面积的最小值为2.故选:C.6.(5分)已知点A(﹣2,3)在抛物线C:y2=2px的准线上,过点A的直线与C在第一象限相切于点B,记C的焦点为F,则|BF|的值为()A.3 B.4 C.5 D.10【解答】解:∵点A(﹣2,3)在抛物线C:y2=2px的准线上,即准线方程为:x=﹣2,∴p>0,﹣=﹣2即p=4,∴抛物线C:y2=8x,在第一象限的方程为y=2,设切点B(m,n),则n=2,又导数y′=2,则在切点处的斜率为,∴即m+2=2﹣3,解得:=2或((舍去),∴切点B(8,8),又F(2,0),∴|BF|==10故选:D.7.(5分)若直线y=2x+b与曲线y=2﹣有公共点,则b的取值范围是()A.[﹣2,2﹣2]B.[﹣2﹣2,2﹣2]C.[﹣2﹣2,2]D.[2,2﹣2]【解答】解:曲线y=2﹣化简为(x﹣2)2+(y﹣2)2=4(y≤2),如图,是以(2,2)为圆心,以2为半径的圆的下半部分,直线y=2x+b与曲线有公共点,则满足条件的直线斜率为2,在过(0,2)和圆的切线之间的一族平行线,b为直线在y轴上的截距,可求,当直线y=2x+b平移到过点(0,2)时,方程为y=2x+2,此时b=2,当直线平移到与曲线相切时,有圆心(2,2)到直线的距离d等于半径长2,即=2,解得b=2﹣2(舍去)或b=﹣2﹣2,综上,b的取值范围是[﹣2﹣2,2],故选:C.8.(5分)已知F1、F2分别是双曲线﹣=1的左、右焦点,过F1且垂直于x轴的直线与双曲线交于A、B两点,若△ABF2为钝角三角形,则该双曲线的离心率e的取值范围是()A.(1,+∞)B.(1,)C.(1,1+) D.(1+,+∞)【解答】解:由题设条件可知△ABC为等腰三角形,只要∠AF2B为钝角即可,所以有,即2ac<c2﹣a2,解出e∈(1+,+∞),故选:D.9.(5分)已知曲线C:﹣=1的左、右顶点分别为A1,A2,点P在C上且直线PA2斜率的取值范围是[﹣2,﹣1],那么直线PA1斜率的取值范围是()A.B.C.D.【解答】解:由曲线C:﹣=1可知﹣=﹣,∴=,∵直线PA2斜率的取值范围是[﹣2,﹣1],∴直线PA1斜率的取值范围是[﹣,﹣]故选:D.10.(5分)若曲线C1:x2+y2﹣8x=0与曲线C2:y(y﹣mx﹣m)=0有四个不同交点,则实数m的取值范围是()A.(﹣,) B.(﹣,0)∪(0,)C.[﹣,]D.(﹣∞,﹣)∪(,+∞)【解答】解:曲线C1:x2+y2﹣8x=0 即(x﹣4)2+y2=16,表示以C1:(4,0)为圆心、半径等于4的圆.对于曲线C2:y(y﹣mx﹣m)=0,①当m≠0时,曲线C2即y=0,或y=m(x+1),表示x轴及过点(﹣1,0)且斜率为m的直线,要使两条曲线有四个不同交点,需y=m(x+1)和圆(x﹣4)2+y2=16 相交,故有<4,求得﹣<m<,且m≠0.②当m=0时,曲线C2:即y2=0,即y=0,表示一条直线,此时曲线C2和曲线C1 只有一个交点,不满足条件.综上可得,实数m的取值范围是(﹣,0)∪(0,),故选:B.11.(5分)圆C1的方程为x2+y2=,圆C2的方程(x﹣cosθ)2+(y﹣sinθ)2=(θ∈R),过C2上任意一点P作圆C1的两条切线PM、PN,切点分别为M、N,则∠MPN的最大值为()A.B.C.D.【解答】解:圆C1的方程为x2+y2=,圆心坐标为:C1(0,0)半径r=圆C2的方程(x﹣cosθ)2+(y﹣sinθ)2=,圆心坐标为:C2(cosθ,sinθ)半径R=由于cos2θ+sin2θ=1|c1c2|>R+r所以两圆相离.过C2上任意一点P作圆C1的两条切线PM、PN,切点分别为M、N,则要求∠MPN的最大值只需满足:在圆c2找到距离圆c1最近点即可.所以:如下图所示:|PC1|=1﹣=|MC1|=在Rt△MPC1中,根据|PC1|=,|MC1|=解得:所以:∠MPN=即∠MPN的最大值为:故选:C12.(5分)已知F1,F2是椭圆和双曲线的公共焦点,P是它们的一个公共点.且∠F1PF2=,则椭圆和双曲线的离心率的倒数之和的最大值为()A.B.C.3 D.2【解答】解:设椭圆的长半轴为a,双曲线的实半轴为a1,(a>a1),半焦距为c,由椭圆和双曲线的定义可知,设|PF1|=r1,|PF2|=r2,|F1F2|=2c,椭圆和双曲线的离心率分别为e1,e2∵∠F1PF2=,∴由余弦定理可得4c2=(r1)2+(r2)2﹣2r1r2cos,①在椭圆中,①化简为即4c2=4a2﹣3r1r2,即,②在双曲线中,①化简为即4c2=4a12+r1r2,即,③联立②③得,=4,由柯西不等式得(1+)()≥(1×+)2,即()=即,d当且仅当时取等号,法2:设椭圆的长半轴为a1,双曲线的实半轴为a2,(a1>a2),半焦距为c,由椭圆和双曲线的定义可知,设|PF1|=r1,|PF2|=r2,|F1F2|=2c,椭圆和双曲线的离心率分别为e1,e2∵∠F1PF2=,∴由余弦定理可得4c2=(r1)2+(r2)2﹣2r1r2cos=(r1)2+(r2)2﹣r1r2,由,得,∴=,令m===,当时,m,∴,即的最大值为,法3:设|PF1|=m,|PF2|=n,则,则a1+a2=m,则=,由正弦定理得=,即=sin(120°﹣θ)≤=故选:A.二、填空题(本题共4个小题,每题5分,共计20分.请把答案写在答题纸上)13.(5分)过点P(6,﹣1),在x轴、y轴上的截距分别为a、b,且满足a=3b 的直线方程为y=﹣x+1或y=﹣x.【解答】解:设直线的斜率为k,所以直线方程为:y=k(x﹣6)﹣1.由题意可知a=+6,b=﹣6k﹣1,因为a=3b,所以+6=3(﹣6k﹣1),解得k=﹣或k=﹣,故所求的直线方程为:y=﹣x+1或y=﹣x.故答案为:y=﹣x+1或y=﹣x.14.(5分)圆心在直线x﹣y﹣4=0上,并且经过圆x2+y2+6x﹣4=0与圆x2+y2+6y ﹣28=0交点的圆的方程为x2+y2﹣x+7y﹣32=0.【解答】解:设经过两圆x2+y2+6x﹣4=0和x2+y2+6y﹣28=0的交点的圆的方程为(x2+y2+6x﹣4)+λ(x2+y2+6y﹣28)=0,即x2+y2+x+y﹣=0,则它的圆心坐标为(﹣,﹣).再根据圆心在直线x﹣y﹣4=0上,可得﹣﹣(﹣)﹣4=0,解得λ=﹣7,故所求的圆的方程为x2+y2﹣x+7y﹣32=0,故答案为:x2+y2﹣x+7y﹣32=0.15.(5分)设P,Q分别为x2+(y﹣6)2=2和椭圆=1上的点,则P,Q两点间的最大距离是.【解答】解:设椭圆=1上的点Q(4cosθ,2sinθ)(θ∈[0,2π)).由x2+(y﹣6)2=2可得圆心C(0,6),半径R=.∴|CQ|==≤8.∴P,Q两点间的最大距离是8+.故答案为:.16.(5分)若F1,F2为椭圆的两个焦点,过F2的直线交椭圆于P,Q两点,PF1⊥PQ,且4|PF1|=3|PQ|,则椭圆的离心率为.【解答】解:如图所示,设|QF2|=m,|PF2|=n,则|QF1|=2a﹣m,|PF1|=2a﹣n.∵4|PF1|=3|PQ|,∴4(2a﹣n)=3(m+n),∵PF1⊥PQ,∴(2a﹣n)2+n2=4c2,(2a﹣n)2+(m+n)2=(2a﹣m)2.联立,化为n=a,代入可得a2=2c2.解得e=.故答案为:.三、解答题(本题共6个小题共计70分.请把解答过程写在答题纸上)17.(10分)已知命题p:关于x的一元二次方程x2+2x+m=0没有实数根,命题q:函数f(x)=lg(mx2﹣x+m)的定义域为R,若p或q为真命题,p且q为假命题,求实数m的取值范围.【解答】解:∵方程x2+2x+m=0没有实数根,∴△=4﹣4m<0,解得m>1,即命题p:m>1,∵函数f(x)=lg(mx2﹣x+m)的定义域为R,∴mx2﹣x+m>0对x∈R恒成立,即,解得m>2,即命题q:m>2,又∵若p或q为真命题,p且q为假命题,∴p和q一真一假,若p真q假,则1<m≤2,若p假q真,则m≤1且m>2,无解,综上,实数m的取值范围是1<m≤2.18.(12分)已知圆c关于y轴对称,经过抛物线y2=4x的焦点,且被直线y=x 分成两段弧长之比为1:2,求圆c的方程.【解答】解:设圆C的方程为x2+(y﹣a)2=r2∵抛物线y2=4x的焦点F(1,0)∴1+a2=r2 ①又直线y=x分圆的两段弧长之比为1:2,可知圆心到直线y=x的距离等于半径的;∴②解①、②得a=±1,r2=2∴所求圆的方程为x2+(y±1)2=219.(12分)已知双曲线及点P(2,1),是否存在过点P的直线l,使直线l被双曲线截得的弦恰好被P点平分?若存在,求出直线l的方程;若不存在,请说明理由.【解答】解:假设符合题意的直线l存在.…(1分)设直线l与双曲线的两个交点分别为A(x1,y1),B(x2,y2).∴.…(5分)∵P(2,1)为AB的中点,∴x1+x2=4,y1+y2=2.…(7分)∴.…(8分)∴直线l的方程为…(10分)由过p与双曲线有两个焦点时即…(11分)∴不存在符合题意的直线l.…(12分)20.(12分)一座拱桥桥洞的截面边界由抛物线弧段COD和矩形ABCD的三边组成,拱的顶部O距离水面5m,水面上的矩形的高度为2m,水面宽6m,如图所示,一艘船运载一个长方体形的集装箱,此箱平放在船上,已知船宽5m,船面距离水面1.5m,集装箱的尺寸为长×宽×高=4×3×3(m).试问此船能否通过此桥?并说明理由.【解答】解:设抛物线弧段COD的方程为y=ax2,由题意得C(3,﹣3),∴﹣3=9a,∴a=﹣∴y=﹣x2,当x=2时,,此时该点距水面5﹣=<3+1.5∴此船不能通过此桥21.(12分)已知直线l与圆x2+y2+2x=0相切于点T,且与双曲线x2﹣y2=1相交于A、B两点.若T是线段AB的中点,求直线l的方程.【解答】解:直线l与x轴不平行,设l的方程为x=ky+a,代入双曲线方程整理得(k2﹣1)y2+2kay+a2﹣1=0.而k2﹣1≠0,于是=,从而,即T(,).∵点T在圆上,∴++2=0,即k2=①.由圆心O'(﹣1,0),O'T⊥l 得k O'T•k l=•═﹣1,则k2=2a+1 ②.由①②得a=0或a=1(舍去),当a=0时,k=±1,不满足条件k2﹣1≠0;当a=1时,k=±,l的方程为x=±y+1,∴l的方程为.22.(12分)设F1、F2分别是椭圆+y2=1的左、右焦点.(1)若P是该椭圆上的一个动点,求向量乘积的取值范围;(2)设过定点M(0,2)的直线l与椭圆交于不同的两点M、N,且∠MON为锐角(其中O为坐标原点),求直线l的斜率k的取值范围.(3)设A(2,0),B(0,1)是它的两个顶点,直线y=kx(k>0)与AB相交于点D,与椭圆相交于E、F两点.求四边形AEBF面积的最大值.【解答】解:(1)根据题意易知,所以,设P(x,y),则=x2+y2﹣3==.故﹣2.(2)显然直线x=0不满足题设条件,可设直线l:y=kx+2,M(x1,y1),B(x2,y2),联立,消去y,整理得:,∴,由,得:或k,又0°<∠MON<90°⇔cos∠MON>0⇔>0,∴x1x2+y1y2>0,又y1y2=(kx1+2)(kx2+2)=k2x1x2+2k(x1+x2)+4==.∵,即k2<4,∴﹣2<k<2.故由①、②得,或.(3)由题设,|BO|=1,|AO|=2.设y1=kx1,y2=kx2,由x2>0,y2=﹣y1>0,故四边形AEBF的面积为S=S△BEF +S△AEF=x2+2y2==≤=2,当x2=2y2时,上式取等号.所以S的最大值为2.。
河北省唐山重点中学2014-2015学年高二上学期期中考试数学文试题 说明:1.考试时间120分钟,满分150分。
2.将卷Ⅰ答案用2B铅笔涂在答题卡上,卷Ⅱ用蓝黑钢笔或圆珠笔答在答题纸上。
3. 卷Ⅱ卷头和答题卡均填涂本次考试的考号,不要误填学号,答题卡占后5位。
试卷Ⅰ(共 60 分) 1.抛物线的焦点到准线的距离是( ) 2.在直角坐标系中,直线的倾斜角是() 3.椭圆的一个焦点的坐标为,则其离心率为() 4.已知双曲线的离心率为,则的渐近线方程为() 5.直线经过第一、第二和第四象限,则应满足() 6.已知实数满足则的最小值是() 7. 两圆与的公切线条数为() 8.若不等式组所表示的平面区域被直线分为面积相等的两部分,则的值是() A. B. C. D. 9.已知圆,点及点,从点观察点,要使视线不被圆挡住,则的取值范围是() ∪∪ ∪∪ 10.已知双曲线的右焦点为,过点的直线交双曲线于两点,若的中点坐标为,则的方程为() 11.已知是椭圆和双曲线的公共焦点,是它们的一个公共点,且,记椭圆和双曲线的离心率分别为,则的值为() 12.已知抛物线的焦点为,过作倾斜角为的直线,与抛物线交于两点,若,则=() 试卷Ⅱ(共 90 分) 13.已知点,,点在轴上,且点到的距离相等,则点的坐标为___________. 14.一束光线从原点出发,经过直线反射后通过点,则反射光线方程为___________. 15.已知点,点为物线上的动点,则的最小值为 _______. 16.方程有两个不同的实数根,则实数的取值范围为_______. 三、解答题(本题共6个小题共计70分。
) 17.(本题满分10分) 已知直线经过点,直线经过点 (1)当时,试判断直线与的位置关系; (2)若,试求的值. 18.(本题满分12分) 已知方程表示一个圆. (1)求实数的取值范围; (2)求圆心的轨迹方程. 19.(本题满分12分) 已知圆和圆,直线与圆相切于点,圆的圆心在射线上,圆过原点,且被直线截得的弦长为. (1)求直线的方程; (2)求圆的方程. 20.(本题满分12分) 已知双曲线的中心在坐标原点,实轴在轴上,其离心率,已知点到双曲线上的点的最短距离为,求双曲线的方程. 21.(本题满分12分) 已知椭圆>>与直线交于、两点, 且,其中为坐标原点. (1)求的值; (2)若椭圆长轴的取值范围为,求椭圆的离心率的取值范围. 22.(本题满分12分) 设动点到定点的距离比到轴的距离大.记点的轨迹为曲线. (1)求点的轨迹方程; (2)设圆过,且圆心在的轨迹上,是圆在轴上截得的弦,当运动时弦长是否为定值?说明理由; (3)过做互相垂直的两直线交曲线于,求四边形面积的最小值. 参考答案 一、选择题 1-5 BCDCA 6-10 BCAAC 11-12 DB 二、填空题 13.(0,0,3) 14. 15. 2 16. 三、解答题 17.解:(1)当时, …………………1分 故 …………………………………………………………………… …3分 此时,直线的方程为:,经验证点不在直线上 从而,// ……………………………………………………………………….5分 (2),的斜率存在 若, 当时,则,此时直线的斜率存在, 不符合题意,舍去;……………………………………………………………………..7分 当时,故,解得或. 综上:或…………………………………………………………………10分 18.解:(1), 解得:…………………………………………………………………….5分 (2)设圆心 则,消参数得:………………7分 由(1)得……………………………………………9分 所以圆心C的轨迹方程为:…………12分 19.解:(1)由题意知:直线过点,且斜率为 -1, 故直线的方程为…………………………………………3分 (2)根据题意设:的圆心坐标为 圆的半径,圆心到直线的距离为…….5分 ,即 …………………………7分 解得:(舍)或 ………………………………………………..9分 圆的半径圆心 圆的方程为…………………………………………..12分 20.解:双曲线的其离心率,故双曲线方程可设为……………….2分 在双曲线上任取一点点到双曲线上的点的距离设为 则……………………………….....4分 在区间上的最小值为8………………………………………………6分 当时,,解得;….8分 当时,, 解得或(舍),即;……10分 综上:双曲线的方程为或……………………………12分 21.解:(1)设 由得……………………………2分 又,故 由韦达定理得 ………………………………….4分 ………………………………..6分 (2) ……………………………………….8分 ……………………………….10分 又,故.……………………………….12分 22.解:(1) 由题意知,所求动点的轨迹为以为焦点,直线为准线的抛物线,方程为;……………………………………2分 (2) 设圆心,半径 圆的方程为…………………4分 令得 即弦长为定值;……………………………………………………..6分 (3)设过F的直线方程为 , 由得………………..8分 由韦达定理得 同理得 四边形的面积.。
河北省唐山一中2014届高三上学期期中考试理科数学试卷(解析版)一、选择题160 )【答案】B 【解析】224444a a b b =+∙+=+考点:1.向量的模;2.向量的数量积.2.是的( )(A )充分不必要条件 (B )必要不充分条件(C )充要条件 (D )既不充分也不必要条件 【答案】A 【解析】.考点:1.一元二次不等式的解法;2.绝对值不等式的解法;3.集合间的关系;4.充分必要条件.33,m n ==AD =A.2B.4C.6D.8【答案】A 【解析】3=⨯2222()2223m n m m n n -=-∙+=考点:1.向量的数量积定义;2.平行四边形法则;3.求模公式. 4.某几何体的三视图如图(其中侧视图中的圆弧是半圆),则该几何体的表面积为( )(A(B (C (D【答案】A 【解析】试题分析:由三视图可知,几何体是长方体上放一个半圆柱,考点:1.三视图还原几何体;2.组合体的表面积.5.S 13=( )A .78B .68C .56D .52【答案】D 【解析】考点:1.等差数列的通项公式;2.等差数列的求和公式.6)A【答案】C 【解析】试题分析:侧视正视图俯视图考点:1.双曲线的渐近线方程;2.圆的半径.7.在,对的边分别且满则( )A【答案】A【解析】试题分析:∴,∴最大值为1.考点:1.正弦定理;2.两角和与差的正余弦公式;3.三角函数的最值.8)(A)4 (B(C)2 (D【答案】D【解析】∵切线与圆相切,1,考点:1.用导数求切线方程;2.点到直线的距离;3.均值定理.9P 使得( )AC【答案】B【解析】考点:1.椭圆的定义;2.三角形两边之和大于第三边,两边之差小于第三边. 10.已知A 、B 、C 是球O 的球面上三点,三棱锥O ﹣ABC 的高为AB=2,BC=4,则球O 的表面积为( )A【答案】C 【解析】,设的外接圆半径为,则,即,考点:1.正余弦定理;2.球体中构造直角三角形.11.已知定义在R6)(A(B(C(D 【答案】A 【解析】期为2.6个零点,两函数图象交点至少有6.:1所值范围是考点:1.函数周期;2.函数零点问题. 二、填空题12.程为 .【解析】存在时则交满足当的存在时,为:,即,则考点:1.分类讨论思想;2.半弦长2+弦心距2=半径2.13.已知动圆的圆心C在抛物线x2=2py(p>0)上,该圆经过点A(0,p),且与x轴交于两点M、N,则sin∠MCN的最大值为.【答案】1【解析】1.考点:1.余弦定理;2.正余弦函数的值域;3.圆的标准方程.14恒过同一个定点,那么__________.【解析】试题分析:由题意可知,终落在圆的内部或圆上,所以考点:点和圆的位置关系.15R2个零点(1,)+∞其中正确的命题是 .【答案】③④【解析】,所以试题分析:设,则,故(x1R解得,综上的解集为,③正确;时,最大值正确.考点:1.求对称区间上的函数解析式;2.函数奇偶性;3.函数零点问题;4.函数最值.三、解答题16.如图所示,扇形AOB,圆心角AOB 2,在半径OA 上有一动点C ,过点C 作平行于OB 的直线交弧AB 于点P.(1)若C 是半径OA 的中点,求线段PC 的长;(2)设COP θ∠=,.【答案】(1)PC -=(2【解析】试题分析:本题考查解三角形中正弦定理、余弦定理的应用,三角形面积公式以及运用三角公式进行恒等变形,考查学生的分析能力和计算能力.第一问,,正弦定理,得到,,三角形面积公式2个边长代入,利用二倍角公式、降幂公式、两角和与差的正弦公式化简表达式,再求三角函数的最值.试题解析:(1)在中,,,由C(2考点:1.余弦定理;2.正弦定理;3.二倍角公式;4.降幂公式;5.两角和与差的正弦公式. 17(1(2【答案】(1(2)证明过程详见解析.【解析】试题分析:本题主要考查等差数列与等比数列的概念、通项公式、数列求和等基础知识,考查运算能力、推理论证能力.作差法判断数列的单调性,试题解析:(1,即分分分(2分分分分考点:1.等差中项;2. 3.等比、等差数列的通项公式与求和公式;4.裂项相消法求和.18.如图,四边形PCBM是直角梯形,∠PCB=90°,PM∥BC,PM=1,BC=2.又AC=1,∠ACB=120°,AB⊥PC,直线AM与直线PC所成的角为60°.(1)求证:PC⊥AC;(2)求二面角M﹣AC﹣B的余弦值;(3)求点B到平面MAC的距离.【答案】(1)证明过程详见解析;(2)3【解析】试题分析:本题考查空间两条直线的位置关系、二面角、点到平面的距离等基础知识,考查运用传统几何法,.第一问,面角的余弦值.利用夹角公式,并判断夹角为锐角,所以余弦值为正值;第三问,先找线段.1:(1(2分)(2的距离为2分)(2设,则(8分)(3(12分)考点:1.线面垂直的判定定理;2.三垂线定理;3.余弦定理;4.向量法;5.夹角公式;6.等面积法.19椭圆C4(Ⅰ)求椭圆C的方程;(Ⅱ)设P O为坐标原点).【答案】(1(2【解析】试题分析:本题主要考查椭圆的标准方程和几何性质、直线的方程、平面内两点间距离公式等基础知识,考查用代数方法研究圆锥曲线的性质以及数形结合的数学思想方法,考查运算求解能力、综合分析和解决问题的能力.4,利用两点间距离公式列出表达式,因代入表达式,利用配方法求最大值,所以得到椭圆的标准方程;第二问,方程,因为直线与椭圆相交,列出方程组,消参韦达定理得到两根之和、两根之积,用坐标到一个表达式,2.试题解析:(1分)(4分)(6分)由点P在椭圆上,(8分)得(10分)(12分)考点:1.椭圆的标准方程;2.两点间的距离公式;3.配方法求函数最值;4.韦达定理.20.已知函数f(x)0(I)求实数a的取值范围;(II)若x1,2∈(2,+∞)且a∈2]时,求证:f(x1)﹣f(x2【答案】(1(2)证明过程详见解析.【解析】试题分析:本题主要考查导数的运算,利用导数研究函数的单调性及最值、不等式等基础知识,考查函数思想,突出考查综合运用数学知识和方法分析问题解决问题的能力.第一问,求证的式子的左边,化简,得到,再求函数.试题解析:(I),得:∵a≠0,令(II)由(If(x)单调递增;f(x)单调递减,考点:1.二次函数的性质;2.零点问题;3.利用导数判断函数的单调区间;4. 利用导数判断函数的最值;5.不等式的性质.21.如图,已知⊙O的半径为1,MN是⊙O的直径,过M点作⊙O的切线AM,C是AM的中点,AN交⊙O于B点,若四边形BCON是平行四边形.(Ⅰ)求AM的长;(Ⅱ)求sin∠ANC.AM=;(2)【答案】(1)2【解析】试题分析:本题主要以圆为几何背景考查切线的性质以及求边长求角,可以运用平行四边形试题解析:(5分)(10分)考点:1.切线的性质;2.直角三角形的性质;3.求正弦函数的函数值.22(1.(2【答案】(1(2【解析】试题分析:本题考查绝对值不等式的解法及利用解集求实数的值,考查学生的分类讨论思想和转化能力.式中,找到需要解的不等式,2个绝对值一样,得到结论.试题解析:4分10分考点:1.绝对值不等式的解法.。
河北省唐山一中2014-2015学年高二上学期期中考试数学文试题说明:1.考试时间120分钟,满分150分。
2.将卷Ⅰ答案用2B 铅笔涂在答题卡上,卷Ⅱ用蓝黑钢笔或圆珠笔答在答题纸上。
3. 卷Ⅱ卷头和答题卡均填涂本次考试的考号,不要误填学号,答题卡占后5位。
试卷Ⅰ(共 60 分)一、选择题(本题共12个小题,每题只有一个正确答案 ,每题5分,共60分。
请把答案涂在答题卡上)1.抛物线28y x =的焦点到准线的距离是( ).8.4.2.1A B C D2.在直角坐标系中,直线30x -=的倾斜角是( )52....6363A B C D ππππ 3.椭圆2231x ky +=的一个焦点的坐标为()0,1,则其离心率为( )1.2.2A B 4.已知双曲线()2222:10,0x y C a b a b -=>>C 的渐近线方程为( )111 (432)A y xB y xC y xD y x=±=±=±=±5.直线0ax by c ++=经过第一、第二和第四象限,则,,,a b c 应满足( ) .0,0.0,0.0,0.0,A a b b c B a b b c C a b b c D a b b c><>><><< 6.已知实数,x y 满足224640x y x y +-++=则的最小值是( )33A C7. 两圆22616480x y x y +-+-=与2248440x y x y ++--=的公切线条数为( ).4.3.2.1A B C D 条 条 条 条8.若不等式组03434x x y x y ≥⎧⎪+≥⎨⎪+≤⎩所表示的平面区域被直线3340kx y -+=分为面积相等的两部分,则k 的值是( )A .73 B .37 C .43 D .349.已知圆C 221x y +=,点()2,0A -及点()2,B a ,从A 点观察B 点,要使视线不被圆C 挡住,则a 的取值范围是( ).,A ⎛-∞⎝⎭∪⎫+∞⎪⎪⎝⎭().,2B -∞-∪()2,+∞ ().,1C -∞-∪()1,+∞ ().,4D -∞-∪()4,+∞10.已知双曲线()2222:10,0x y E a b a b -=>>的右焦点为()3,0F ,过点F 的直线交双曲线于,A B 两点,若AB 的中点坐标为()12,15N --,则E 的方程为( )22222222.1.1.1.136634554x y x y x y x y A B C D -=-=-=-= 11.已知12F F ,是椭圆和双曲线的公共焦点,P 是它们的一个公共点,且123F PF π∠=,记椭圆和双曲线的离心率分别为12,e e ,则221213e e +的值为( ) .1.2.3.A B C D 12.已知抛物线22(0)x py p =>的焦点为F ,过F 作倾斜角为030的直线,与抛物线交于,A B 两点,若||||AF BF <,则||||AF BF =( ) 1111....2345A B C D试卷Ⅱ(共 90 分)二、填空题(本题共4个小题,每题5分,共计20分.请把答案写在答题纸上)13.已知点()121A --,,,()222B ,,,点P 在Z 轴上,且点P 到,A B 的距离相等,则点P 的坐标为___________.14.一束光线从原点()0,0O 出发,经过直线:8625l x y +=反射后通过点()4,3P -,则反射光线方程为___________.15.已知点Q ,点00(,)P x y 为物线214y x =上的动点,则0||y PQ +的最小值为 _______.162kx =+有两个不同的实数根,则实数k 的取值范围为_______. 三、解答题(本题共6个小题 共计70分。
河北开滦二中2014-2015学年上学期高二年级期中考试数学理试题说明:本试卷分第Ⅰ卷(选择题)和第Ⅱ卷(非选择题)两部分,第Ⅰ卷第1页至第2页,第Ⅱ卷第3页至第6页。
第Ⅰ卷(选择题,共60分)一、选择题:(在每小题给出的四个选项中,只有一项是符合题目要求的. 本大题共12小题,每小题5分,共60分.)1.在下列命题中,不是公理的是( ) A.平行于同一个平面的两个平面相互平行 B.过不在同一条直线上的三点,有且只有一个平面C.如果一条直线上的两点在一个平面内,那么这条直线上所有的点都在此平面内D.如果两个不重合的平面有一个公共点,那么它们有且只有一条过该点的公共直线 2.点(1,-1)到直线3x -4y +3=0的距离为( ) A.2 B.1 C.25 D. 653.在空间直角坐标系中,已知点),2,1,1(-A ),1,0,1(B 则→AB =( )A B . C .10 D .102 4.过点)1,3(A 且倾斜角为60°的直线方程为( ) A .23-=x y B .23+=x y C .233-=x y D .233+=x y 5.将边长为1的正方形以其一边所在直线为旋转轴旋转一周,所得几何体的侧面积为( ) A.4π B.3π C.2π D.π6.若直线210ax y ++=与直线20x y +-=互相垂直,那么a 的值等于 ( )A .1B .13- C .23-D .2-7.设m ,n 是两条不同的直线,α,β是两个不同的平面.下列命题中正确的是( ) A.若α⊥β,m ⊂α,n ⊂β,则m ⊥n B.若α∥β,m ⊂α,n ⊂β,则m ∥n C.若m ⊥n ,m ⊂α,n ⊂β,则α⊥β D.若m ⊥α,m ∥n ,n ∥β,则α⊥β8.若某三棱柱截去一个三棱锥后所剩几何体的三视图如下图所示,则此几何体的体积等于()A.30B.12C.24D.49.已知正四面体ABCD中,E是AB的中点,则异面直线CE与BD所成角的余弦值为( )A. 16B.6C. 13D.10.某几何体的三视图如图所示,则这个几何体的体积为()A.4 BC.262D.811.若动点A,B分别在直线l1:x+y-7=0和l2:x+y-5=0上移动,则AB的中点M到原点的距离的最小值为()A.B.C.D.12.正四面体的外接球和内切球的半径的关系是()正视图侧视图俯视图A.B.C.D.第Ⅱ卷(非选择题共90分)二、填空题:(本大题共4小题,每小题5分,共20分。
唐山一中 2014—2015 学年度第一学期高二年级第一次月考数学试题 (理科)试卷Ⅰ(共 60 分)一、选择题(此题共 12个小题 , 每题只有一个正确答案 ,每题 5分,共 60分。
请把答案涂在答题卡上)1.已知 ABC 的三个极点坐标分别为 A(2,3,1) 、 B(4,1,2) 、 C(6,3,7) ,则 ABC 的重心坐标为( )A.7 B.(4, 7C.14, 4) D.(2,7(6, ,3),2)(8, ,1)23362. 垂 直 于 直 线 y x1 且 与 圆 x2 y 2 1相切于第一象限的直线方程是()A . x + y - 2=0B . x + y +1=0C . x + y -1=0 D. x + y+ 2=03. 直 线 ax by 1与 圆 x 2y 21有两个公共点,则点 P a,b 与 圆 的 位 置 关 系 是A.在圆上B.在圆外C. 在圆内D.以上皆有可能()4. 设 m, n R , 若直线 (m +1)x +(n +1)y -2=0 与圆 (x -1)2+(y -1)2=1 相切,则 m + n的取值范围是()A. [1- 3,1+ 3]B.(- ,1- 3] [1+ 3,+ )C. [2-22,2+22]D. (- ,2-2 2][2 +2 2,+ )5. 过点 P(1, 2) 的直线 l 将圆 (x -2) 2+ y 2=4 分红两段弧, 当劣弧所对的圆心角最小时,直线 l 的斜率 k 等于()2B.2 C.1 D.1A.22226. 已知圆 O 的半径为 1, PA 、PB 为该圆的两条切线, A 、 B 为两切点,那么的最小值为( )A.B.C.D.7.已知椭圆 x 2+ my 2=1 的离心率 e( 1,1) ,则实数 m 的取值范围是()2A. (0, 3)B.( 3, ) C. (0, 3)(3, ) D. ( 3 ,1) (1,4) 444443x 2y 2 2x 2y 1 08. 不等式组x 2 表示的平面地区为 D, 地区 D 对于直线 x 3y 30 的1y2 x y对称地区为 E, 则地区 D 和 E 中距离近来的两点间距离为 ( )A.B.C.D.9. 已 知 P 为 椭 圆x 2y 2 1上的一个点, M,N 分 别 为 圆 ( x +3)2+ y 2=1 和 圆2516( x -3)2+ y 24 上的点,则 PM + PN 的最小值为()A . 5B. 7C . 13D . 15x 2y 2 1(ab 0) 的离心率为3 ,过右焦点 F 且斜率为 k ( k>0)的直10.已知椭圆 C :2b 22a线 于 C 相交于A 、 B两 点,若 AF3FB .则k=()A. 1B.2C.3D. 211.已知椭圆x 2y 21的长轴的左、右端点分别为A 、B ,在椭圆上有一个异于点A 、 B431的动点 P ,若直线 PA 的 斜 率k PA = 2 , 则 直 线 PB 的 斜 率 k PB为()3333A. 4B.2C .- 4D .-212. 已知椭圆 C :x 2y 21(ab 0)的左焦点为 F,C 与过原点的直线订交于A,B 两点 , 连结 22abAF,BF. 若 AB10, BF 8,cos ABF4 ( ), 则 C 的离心率为5A.B.C.D.试卷Ⅱ(共90 分)二、填空题(此题共 4个小题 , 每题 5分,合计 20分 . 请把答案写在答题纸上)13. 将直线 x 2y 10 绕着它与 y 轴的交点 ,按顺时针方向旋转,获得直线 l ,则直线4l 的方程为.14. 已知 AC,BD 是圆 x2y 24 的相互垂直的两条弦 , 垂足为 (1, ), 则四边形 ABCD 面积的最大值为.15. 已知x 2y 21, F 1 , F 2 分别为其左右焦点 , P 为椭圆上一点,则F 1PF 2 的取值范围4是.2216. 已知直线 l : xy10 0 , 椭圆 C : xy 1. 在以椭圆C 的焦点为焦点并与直线l 有25 9公共点的全部椭圆中 , 长轴最短的椭圆标准方程为.三、解答题(此题共 6个小题,此中第 17题 10分,其他各题 12分合计 70分。
唐山一中 2014— 2015 学年度第一学期高二年级第二次月考数学试题(理科)试卷Ⅰ(共 60分)一、选择题(此题共12个小题 , 每题只有一个正确答案,每题 5分,共 60分。
请把答案填涂在答题卡上)1.以下命题是真命题的是()A.a>b是ac2>bc2的充要条件B. a>1, b>1是ab>1的充足条件C.x0R e x00D.若p q为真命题,则p q为真,2. 若当方程 x2+ y2+ kx + 2y+ k2= 0 所表示的圆获得最大面积时,则直线 y= (k - 1)x + 2 的倾斜角α=() 3ππ3π5πA.4B.4C.2D. 43.两直线 y= x+ 2a,y = 2x + a 的交点 P 在圆 (x - 1) 2+ (y - 1) 2= 4 的内部 , 则实数 a 的取值范围是()1B .a> 1 或<-111A.-< a< 15C .-≤ a< 1 D . a≥ 1 或 a≤-5554. 已知 : p :11 若 p 是 q 的充足不用要条件,则实数 a 的取值范围是1.q :| x a |x2()A .(2,3]B.[2,3]C.(2,3)D.( ,3]5.某四棱锥的底面为正方形,其三视图如下图,则该四棱锥的体积等于()A . 1B. 2C.3D. 46. 已知m, n为异面直线,m平面, n平面 .直线 l 知足 l m, l n, l,l, 则()A .//, 且l //B., 且lC.与订交 , 且交线垂直于l D .与订交 , 且交线平行于l7.正四周体 ABCD 的棱长为1, G 是△ ABC 的中心, M 在线段 DG 上,且∠ AMB = 90°,则GM的长为()123 2236D .68. 如图在三棱锥S ABC 中,底面是边长为1的等边三角形,侧棱长均为2,SO底面 ABC ,O 为垂足,则侧棱SA与底面 ABC 所成角的余弦值为( )A.C.3 B .1S 223D.3C 36A O B9.直三棱柱A B C1A1中,BCA 900 ,M 、 N分别是、的中点,1B C A1 B1 A1C1BC CA CC1,则 BM 与AN 所成的角的余弦值为()A .1B.2C.2D.3010521010. 若双曲线x2y 21的离心率为, 则其渐近线方程为() a2 b 2A.B. y2x C. D .11.已知双曲线x2y 21(a,b0) 的两条渐近线与抛物线的准线分别交于a 2 b 2A, B两点 , O为坐标原点 .若双曲线的离心率为2, △AOB的面积为,则 p = ()A . 1B.3C. 2D.3 212. 已知双曲线的两条渐近线均和圆C: x2+ y2- 6x+ 5= 0 相切,且双曲线的右焦点为圆C的圆心,则该双曲线的方程为()222222x y x y x yA. 5-4= 1B.4-5=1C.3-6= 1D.x2- y 2= 163试卷Ⅱ(共 90 分)二、填空题(此题共4个小题 , 每题 5分,合计 20分. 请把答案写在答题纸上)13.假如一个水平搁置的图形的斜二测直观图是一个底角为45°,腰和上底均为 1 的等腰梯形,那么原平面图形的面积是__________.14.设直线 l 与球O有且只有一个公共点P ,从直线l出发的两个半平面, 截球O的两个截面圆的半径分别为 1 和3,二面角l的平面角为,则球 O 的表面积为.215.已知椭圆 C:x2y 2 1 (a b0)的左右焦点分别为 F1, F2,点P为椭圆C上的随意a 2 b 2一点,若以 F1,F2, P三点为极点的等腰三角形必定不行能为钝角三角形,则椭圆C的离心率的取值范围是.16.已知直线 y=a 交抛物线 y=x2于 A,B 两点 . 若该抛物线上存在点C, 使得∠ ACB为直角 , 则 a的取值范围为.三、解答题(此题共 6 个小题,此中第17 题 10 分,其他各题 12 分合计70 分。
河北省唐山市开滦二中2014-2015学年高二上学期期中数学试卷(理科)一、选择题:(在每小题给出的四个选项中,只有一项是符合题目要求的.本大题共12小题,每小题5分,共60分.)1.(5分)在下列命题中,不是公理的是()A.平行于同一个平面的两个平面平行B.过不在同一直线上的三个点,有且只有一个平面C.如果一条直线上的两点在同一个平面内,那么这条直线上所有点都在此平面内D.如果两个不重合的平面有一个公共点,那么它们有且只有一条过该点的公共直线2.(5分)点(1,﹣1)到直线3x﹣4y+3=0的距离为()A.2B.1C.D.3.(5分)在空间直角坐标系中,已知点A(1,1,﹣2),B(1,0,1),则||=()A.B.C.D.24.(5分)过点且倾斜角为60°的直线方程为()A.B.C.D.5.(5分)将边长为1的正方形以其一边所在直线为旋转轴旋转一周,所得几何体的侧面积是()A.4πB.3πC.2πD.π6.(5分)若直线ax+2y+1=0与直线x+y﹣2=0互相垂直,那么a的值等于()A.1B.﹣C.﹣D.﹣27.(5分)设m,n是两条不同的直线,α,β是两个不同的平面,下列命题中正确的是()A.若α⊥β,m⊂α,n⊂β,则m⊥n B.若α∥β,m⊂α,n⊂β,则m∥nC.若m⊥n,m⊂α,n⊂β,则α⊥βD.若m⊥α,m∥n,n∥β,则α⊥β8.(5分)若某三棱柱截去一个三棱锥后所剩几何体的三视图如图所示,则此几何体的体积等于()A.30 B.12 C.24 D.49.(5分)已知正四面体ABCD中,E是AB的中点,则异面直线CE与BD所成角的余弦值为()A.B.C.D.10.(5分)某几何体的三视图如图所示,则这个几何体的体积为()A.4B.C.D.811.(5分)若动点A,B分别在直线l1:x+y﹣7=0和l2:x+y﹣5=0上移动,则AB的中点M到原点的距离的最小值为()A.3B.2C.3D.412.(5分)正四面体的外接球和内切球的半径的关系是()A.R=r B.R=r C.R=2r D.R=3r二、填空题:(本大题共4小题,每小题5分,共20分.把答案填在题中的横线上)13.(5分)若直线a∥b,且a⊥平面α,则b与α的关系是.14.(5分)正方体ABCD﹣A1B1C1D1中,二面角B﹣A1D1﹣C1的大小为.15.(5分)三棱锥P﹣ABC的四个顶点均在同一球面上,其中△ABC为等边三角形,PA⊥平面ABC,PA=2AB=2a,则该球的体积是.16.(5分)当k>0时,两直线kx﹣y=0,2x+ky﹣2=0与x轴围成的三角形面积的最大值为.三、解答题(本大题共6个小题,共70分,解答应写出文字说明,证明过程或演算步骤).17.(10分)已知两条直线l1:3x+4y﹣2=0与l2:2x+y+2=0的交点P,求:(1)过点P且过原点的直线方程;(2)过点P且垂直于直线l3:x﹣2y﹣1=0的直线l的方程.18.(12分)已知三角形的三个顶点是A(4,0),B(6,6),C(0,2).(1)求AB边上的高所在直线的方程;(2)求AC边上的中线所在直线的方程.19.(12分)如图,在四棱锥P﹣ABCD中,底面ABCD是正方形,侧面PAD⊥底面ABCD,若E、F分别为PC、BD的中点.(Ⅰ)求证:EF∥平面PAD;(Ⅱ)求证:平面PDC⊥平面PAD.20.(12分)如图,在三棱锥V﹣ABC中,VC⊥底面ABC,AC⊥BC,D为AB的中点,且AC=BC=VC=a.(Ⅰ)求证:AB⊥平面VCD;(Ⅱ)求点C到平面V AB的距离.21.(12分)如图,在直三棱柱A1B1C1﹣ABC中,AB⊥AC,AB=AC=2,AA1=4,点D是BC的中点.(1)求异面直线A1B与C1D所成角的余弦值;(2)求平面ADC1与ABA1所成二面角的正弦值.22.(12分)在如图所示的几何体中,四边形ABCD为正方形,△ABE为等腰直角三角形,∠BAE=90°,且AD⊥AE.(Ⅰ)证明:平面AEC⊥平面BED.(Ⅱ)求直线EC与平面BED所成角的正弦值.河北省唐山市开滦二中2014-2015学年高二上学期期中数学试卷(理科)参考答案与试题解析一、选择题:(在每小题给出的四个选项中,只有一项是符合题目要求的.本大题共12小题,每小题5分,共60分.)1.(5分)在下列命题中,不是公理的是()A.平行于同一个平面的两个平面平行B.过不在同一直线上的三个点,有且只有一个平面C.如果一条直线上的两点在同一个平面内,那么这条直线上所有点都在此平面内D.如果两个不重合的平面有一个公共点,那么它们有且只有一条过该点的公共直线考点:平面的基本性质及推论.专题:规律型.分析:根据公理的定义解答即可.经过人类长期反复的实践检验是真实的,不需要由其他判断加以证明的命题和原理就是公理.解答:解:B,C,D经过人类长期反复的实践检验是真实的,不需要由其他判断加以证明的命题和原理故是公理;而A平行于同一个平面的两个平面平行是定理不是公理.故选A.点评:本题考查了公理的意义,比较简单.2.(5分)点(1,﹣1)到直线3x﹣4y+3=0的距离为()A.2B.1C.D.考点:点到直线的距离公式.专题:直线与圆.分析:利用点到直线的距离公式求解.解答:解:点(1,﹣1)到直线3x﹣4y+3=0的距离:d==2.故选:A.点评:本题考查点到直线的距离的求法,是基础题,解题时要认真审题,注意点到直线的距离公式的合理运用.3.(5分)在空间直角坐标系中,已知点A(1,1,﹣2),B(1,0,1),则||=()A.B.C.D.2考点:空间两点间的距离公式.专题:计算题;空间位置关系与距离.分析:利用空间两点间的距离公式,即可得到结论.解答:解:∵点A(1,1,﹣2),B(1,0,1),∴||==故选A.点评:本题考查空间两点间的距离公式,考查学生的计算能力,属于基础题.4.(5分)过点且倾斜角为60°的直线方程为()A.B.C.D.考点:直线的点斜式方程.专题:直线与圆.分析:由题意可得直线的斜率,可得点斜式方程,化简即可.解答:解:由题意可得直线的斜率k=tan60°=,∴直线的点斜式方程为:y﹣1=(x﹣),化简可得y=x﹣2故选:A.点评:本题考查直线的点斜式方程,涉及直线的斜率与倾斜角的关系,属基础题.5.(5分)将边长为1的正方形以其一边所在直线为旋转轴旋转一周,所得几何体的侧面积是()A.4πB.3πC.2πD.π考点:旋转体(圆柱、圆锥、圆台).专题:计算题;空间位置关系与距离.分析:边长为1的正方形,绕其一边所在直线旋转一周,得到的几何体为圆柱,从而可求圆柱的侧面积.解答:解:边长为1的正方形,绕其一边所在直线旋转一周,得到的几何体为圆柱,则所得几何体的侧面积为:1×2π×1=2π,故选:C.点评:本题是基础题,考查旋转体的侧面积的求法,考查计算能力.6.(5分)若直线ax+2y+1=0与直线x+y﹣2=0互相垂直,那么a的值等于()A.1B.﹣C.﹣D.﹣2考点:直线的一般式方程与直线的垂直关系.专题:直线与圆.分析:利用相互垂直的直线斜率之间的关系即可得出.解答:解:直线ax+2y+1=0的斜率k1=﹣,直线x+y﹣2=0的斜率k2=﹣1.∵直线ax+2y+1=0与直线x+y﹣2=0互相垂直,∴k1•k2=﹣1.∴,解得a=﹣2.故选:D.点评:本题考查了相互垂直的直线斜率之间的关系,属于基础题.7.(5分)设m,n是两条不同的直线,α,β是两个不同的平面,下列命题中正确的是()A.若α⊥β,m⊂α,n⊂β,则m⊥n B.若α∥β,m⊂α,n⊂β,则m∥nC.若m⊥n,m⊂α,n⊂β,则α⊥βD.若m⊥α,m∥n,n∥β,则α⊥β考点:命题的真假判断与应用;空间中直线与平面之间的位置关系;平面与平面之间的位置关系.专题:空间位置关系与距离;简易逻辑.分析:由α⊥β,m⊂α,n⊂β,可推得m⊥n,m∥n,或m,n异面;由α∥β,m⊂α,n⊂β,可得m∥n,或m,n异面;由m⊥n,m⊂α,n⊂β,可得α与β可能相交或平行;由m⊥α,m∥n,则n⊥α,再由n∥β可得α⊥β.解答:解:选项A,若α⊥β,m⊂α,n⊂β,则可能m⊥n,m∥n,或m,n异面,故A错误;选项B,若α∥β,m⊂α,n⊂β,则m∥n,或m,n异面,故B错误;选项C,若m⊥n,m⊂α,n⊂β,则α与β可能相交,也可能平行,故C错误;选项D,若m⊥α,m∥n,则n⊥α,再由n∥β可得α⊥β,故D正确.故选D.点评:本题考查命题真假的判断与应用,涉及空间中直线与平面的位置关系,属基础题.8.(5分)若某三棱柱截去一个三棱锥后所剩几何体的三视图如图所示,则此几何体的体积等于()A.30 B.12 C.24 D.4考点:由三视图求面积、体积.专题:空间位置关系与距离.分析:三视图复原的几何体是三棱柱去掉一个三棱锥的几何体,结合三视图的数据,求出体积即可.解答:解:由三视图知几何体是底面为边长为3,4,5的三角形,高为5的三棱柱被平面截得的,如图所示,所以几何体的体积为:×=24.故选:C.点评:本题考查三视图的识别以及多面体的体积问题.根据三视图得出几何体的形状及长度关系是解决问题的关键.9.(5分)已知正四面体ABCD中,E是AB的中点,则异面直线CE与BD所成角的余弦值为()A.B.C.D.考点:异面直线及其所成的角.专题:空间角.分析:由E为AB的中点,可取AD中点F,连接EF,则∠CEF为异面直线CE与BD所成角,设出正四面体的棱长,求出△CEF的三边长,然后利用余弦定理求解异面直线CE与BD所成角的余弦值.解答:解:如图,取AD中点F,连接EF,CF,∵E为AB的中点,∴EF∥DB,则∠CEF为异面直线BD与CE所成的角,∵ABCD为正四面体,E,F分别为AB,AD的中点,∴CE=CF.设正四面体的棱长为2a,则EF=a,CE=CF=.在△CEF中,由余弦定理得:=.故选:B.点评:本题考查异面直线及其所成的角,关键是找角,考查了余弦定理的应用,是中档题.10.(5分)某几何体的三视图如图所示,则这个几何体的体积为()A.4B.C.D.8考点:由三视图求面积、体积.专题:计算题;空间位置关系与距离.分析:由三视图知几何体为四棱锥与三棱锥的组合体,画出其直观图,由三视图可得SC⊥平面ABCD,AB⊥平面BCSE,SC=4,BE=2.四边形ABCD为边长为2的正方形,把数据代入棱锥的体积公式计算可得答案.解答:解:由三视图知几何体为四棱锥与三棱锥的组合体,其直观图如图:其中SC⊥平面ABCD,AB⊥平面BCSE,又SC=4,BE=2.四边形ABCD为边长为2的正方形,∴几何体的体积V=V四棱锥+V三棱锥A﹣BSE=×22×4+××2×2×2=+=.故选B.点评:本题考查了由三视图求几何体的体积,判断几何体的形状及数据所对应的几何量是解题的关键.11.(5分)若动点A,B分别在直线l1:x+y﹣7=0和l2:x+y﹣5=0上移动,则AB的中点M到原点的距离的最小值为()A.3B.2C.3D.4考点:两点间距离公式的应用;直线的一般式方程与直线的平行关系.专题:圆锥曲线的定义、性质与方程.分析:求出两直线的距离为=,原点到直线的l2:x+y﹣5=0距离=,运用线段的关系求解.解答:解:∵l1:x+y﹣7=0和l2:x+y﹣5=0是平行直线,∴可判断:过原点且与直线垂直时,中的M到原点的距离的最小值∵直线l1:x+y﹣7=0和l2:x+y﹣5=0,∴两直线的距离为=,∴AB的中点M到原点的距离的最小值为+=3,故选:A点评:本题考查了两点距离公式,直线的方程,属于中档题.12.(5分)正四面体的外接球和内切球的半径的关系是()A.R=r B.R=r C.R=2r D.R=3r考点:球的体积和表面积.专题:空间位置关系与距离.分析:画出图形,确定两个球的关系,通过正四面体的体积,求出两个球的半径的比值即可.解答:解:设正四面体为PABC,两球球心重合,设为O.设PO的延长线与底面ABC的交点为D,则PD为正四面体PABC的高,PD⊥底面ABC,且PO=R,OD=r,OD=正四面体PABC内切球的高.设正四面体PABC底面面积为S.将球心O与四面体的4个顶点PABC全部连接,可以得到4个全等的正三棱锥,球心为顶点,以正四面体面为底面.每个正三棱锥体积V1=•S•r 而正四面体PABC体积V2=•S•(R+r)根据前面的分析,4•V1=V2,所以,4••S•r=•S•(R+r),所以,R=3r故选:D.点评:本题是中档题,考查正四面体的内切球与外接球的关系,找出两个球的球心重合,半径的关系是解题的关键,考查空间想象能力,计算能力.二、填空题:(本大题共4小题,每小题5分,共20分.把答案填在题中的横线上)13.(5分)若直线a∥b,且a⊥平面α,则b与α的关系是b⊥α.考点:空间中直线与平面之间的位置关系.专题:空间位置关系与距离.分析:利用线面垂直的性质得到a垂直与平面α的所有直线,又a∥b,得到b垂直α的所有直线,根据线面垂直的判定定理得到b垂直平面α.解答:解:因为a⊥平面α,设平面α两条直线c,d,所以a⊥c,a⊥d,因为a∥b,所以b⊥c,b⊥d,所以b⊥α;故答案为:b⊥α;点评:本题考查了线面垂直的性质定理和判定定理的运用,关键是熟练线面垂直的判定定理和性质定理.14.(5分)正方体ABCD﹣A1B1C1D1中,二面角B﹣A1D1﹣C1的大小为.考点:二面角的平面角及求法.专题:计算题;作图题;空间位置关系与距离.分析:由题意作出正方体,在正方体内可知∠BA1B1是二面角B﹣A1D1﹣C1的平面角,从而求角的大小即可.解答:解:如图,A1B1⊂半平面A1D1C1,A1B1⊥A1D1;同理易知,BA1⊥A1D1;故∠BA1B1是二面角B﹣A1D1﹣C1的平面角,又∵ABCD﹣A1B1C1D1是正方体,∴∠BA1B1=;故答案为:.点评:本题考查了学生的空间想象力及作图能力,属于中档题.15.(5分)三棱锥P﹣ABC的四个顶点均在同一球面上,其中△ABC为等边三角形,PA⊥平面ABC,PA=2AB=2a,则该球的体积是.考点:直线与平面垂直的判定.专题:球.分析:由题意把A、B、C、P扩展为三棱柱如图,求出上下底面中心连线的中点与A的距离为球的半径,然后求出球的体积.解答:解:由题意画出几何体的图形如图,把A、B、C、P扩展为三棱柱,上下底面中心连线的中点与A的距离为球的半径,PA=2AB=2a,OE=a,△ABC是正三角形,∴AB=a,∴AE==a,∴AO==a,∴V球=π•=πa3,故答案为:πa3.点评:本题考查球的内接体与球的关系,考查空间想象能力,利用割补法结合球内接多面体的几何特征求出球的半径是解题的关键.16.(5分)当k>0时,两直线kx﹣y=0,2x+ky﹣2=0与x轴围成的三角形面积的最大值为.考点:简单线性规划.专题:数形结合.分析:作出两直线与x轴围成的三角形,求出B的坐标,写出三角形面积公式,然后利用基本不等式求最值.解答:解:由两直线kx﹣y=0,2x+ky﹣2=0与x轴围成的三角形如图,联立,解得B().则=.当且仅当k=,即k=时上式取等号.故答案为:.点评:本题考查线性规划问题,近年来线性规划问题是高考数学考试的热点,数形结合是数学思想的重要手段之一,是连接代数和几何的重要方法.随着要求数学知识从书本到实际生活的呼声不断升高,线性规划这一类新型数学应用问题要引起重视,是中档题.三、解答题(本大题共6个小题,共70分,解答应写出文字说明,证明过程或演算步骤).17.(10分)已知两条直线l1:3x+4y﹣2=0与l2:2x+y+2=0的交点P,求:(1)过点P且过原点的直线方程;(2)过点P且垂直于直线l3:x﹣2y﹣1=0的直线l的方程.考点:直线的一般式方程与直线的垂直关系.专题:直线与圆.分析:(1)联立,即可解得P(﹣2,2).过点P且过原点的直线方程为:y=x=﹣x.(2)由于直线l3:x﹣2y﹣1=0的斜率为,可得与直线l3:x﹣2y﹣1=0垂直的直线l的斜率k=﹣2.利用点斜式即可得出.解答:解:(1)联立,解得,∴P(﹣2,2).∴过点P且过原点的直线方程为:y=﹣x,即x+y=0.(2)∵直线l3:x﹣2y﹣1=0的斜率为,∴与直线l3:x﹣2y﹣1=0垂直的直线l的斜率k=﹣2.∴要求的直线方程为:y﹣2=﹣2(x+2),化为2x+y+2=0.点评:本题考查了直线的交点、相互垂直的直线斜率之间的关系,属于基础题.18.(12分)已知三角形的三个顶点是A(4,0),B(6,6),C(0,2).(1)求AB边上的高所在直线的方程;(2)求AC边上的中线所在直线的方程.考点:直线的一般式方程与直线的垂直关系.专题:直线与圆.分析:(1)由=3,知AB边上的高所在直线的斜率k=﹣,由此利用点斜式方程级求出AB边上的高所在直线的方程.(2)由AC边的中点为(2,1),利用两点式方程级求出AC边上的中线所在直线的方程.解答:解:(1)∵A(4,0),B(6,6),C(0,2),∴=3,∴AB边上的高所在直线的斜率k=﹣,∴AB边上的高所在直线的方程为y﹣2=﹣,整理,得x+3y﹣6=0.(2)∵AC边的中点为(2,1),∴AC边上的中线所在的直线方程为,整理,得5x﹣4y﹣6=0.点评:本题考查直线方程的求法,解题时要认真审题,注意点斜式方程和两点式方程的合理运用.19.(12分)如图,在四棱锥P﹣ABCD中,底面ABCD是正方形,侧面PAD⊥底面ABCD,若E、F分别为PC、BD的中点.(Ⅰ)求证:EF∥平面PAD;(Ⅱ)求证:平面PDC⊥平面PAD.考点:平面与平面垂直的判定;直线与平面平行的判定.专题:空间位置关系与距离.分析:(Ⅰ)利用线面平行的判定定理证明EF∥PA,即可.Ⅱ))先证明线面垂直CD⊥平面PAD,再证明面面垂直平面PAD⊥平面PDC 即可.解答:(Ⅰ)证明:连结AC,在正方形ABCD中,F为BD中点∴F为AC中点又E是PC中点,在△CPA中,EF∥PA…(3分)且PA⊆平面PAD,EF⊄平面PAD∴EF∥平面PAD.(Ⅱ)∵平面PAD⊥平面ABCD,平面PAD∩平面ABCD=AD,CD⊥AD,∴CD⊥平面PAD,∵CD⊂平面PDC∴平面PAD⊥平面PDC点评:本题主要考查空间直线与平面平行的判定定理以及空间二面角大小的求法,要求熟练掌握相关的判定定理.20.(12分)如图,在三棱锥V﹣ABC中,VC⊥底面ABC,AC⊥BC,D为AB的中点,且AC=BC=VC=a.(Ⅰ)求证:AB⊥平面VCD;(Ⅱ)求点C到平面V AB的距离.考点:直线与平面垂直的判定;点、线、面间的距离计算.专题:空间位置关系与距离.分析:(Ⅰ)要证AB⊥平面VCD,利用线面垂直的判定定理,只需证明AB垂直与平面VCD的两条相交直线即可;(Ⅱ)依据V V﹣ABC=V C﹣V AB,利用等体积法即可得到点C到平面V AB的距离为.解答:解:(Ⅰ)证明:∵AC=BC=a∴△ACB是等腰三角形,又∵D是AB的中点,∴CD⊥AB,∵VC⊥底面ABC,∴VC⊥AB,又∵CD∩VC=C∴AB⊥平面VCD.(Ⅱ)设点C到平面V AB的距离为h,据V V﹣ABC=V C﹣V AB即,得h=,所以点C到平面V AB的距离为.点评:本题考查线面垂直的证明,考查点到平面的距离的求法.解题时要认真审题,注意等价转化思想和向量法的合理运用.21.(12分)如图,在直三棱柱A1B1C1﹣ABC中,AB⊥AC,AB=AC=2,AA1=4,点D是BC的中点.(1)求异面直线A1B与C1D所成角的余弦值;(2)求平面ADC1与ABA1所成二面角的正弦值.考点:与二面角有关的立体几何综合题;异面直线及其所成的角.专题:空间位置关系与距离.分析:(1)以{}为单位正交基底建立空间直角坐标系A﹣xyz,利用向量法能求出异面直线A1B与C1D所成角的余弦值.(2)分别求出平面ABA1的法向量和平面ADC1的法向量,利用向量法能求出平面ADC1与ABA1所成二面角的余弦值,再由三角函数知识能求出平面ADC1与ABA1所成二面角的正弦值.解答:解:(1)以{}为单位正交基底建立空间直角坐标系A﹣xyz,则由题意知A(0,0,0),B(2,0,0),C(0,2,0),A1(0,0,4),D(1,1,0),C1(0,2,4),∴,=(1,﹣1,﹣4),∴cos<>===,∴异面直线A1B与C1D所成角的余弦值为.(2)是平面ABA1的一个法向量,设平面ADC1的法向量为,∵,∴,取z=1,得y=﹣2,x=2,∴平面ADC 1的法向量为,设平面ADC1与ABA1所成二面角为θ,∴cosθ=|cos<>|=||=,∴sinθ==.∴平面ADC1与ABA1所成二面角的正弦值为.点评:本题考查两条异面直线所成角的余弦值的求法,考查平面与平面所成角的正弦值的求法,解题时要注意向量法的合理运用.22.(12分)在如图所示的几何体中,四边形ABCD为正方形,△ABE为等腰直角三角形,∠BAE=90°,且AD⊥AE.(Ⅰ)证明:平面AEC⊥平面BED.(Ⅱ)求直线EC与平面BED所成角的正弦值.考点:平面与平面垂直的判定;直线与平面所成的角.专题:综合题;空间位置关系与距离;空间角.分析:(Ⅰ)以A为原点,AE、AB、AD分别为x,y,z轴建立空间直角坐标系,证明=0,=0,可得BD⊥AC,BD⊥AE,即可证明BD⊥平面AEC,从而平面AEC⊥平面BED.(Ⅱ)求出平面BED的法向量,利用向量的夹角公式,即可求直线EC与平面BED所成角的正弦值.解答:(Ⅰ)证明:以A为原点,AE、AB、AD分别为x,y,z轴建立空间直角坐标系.…(1分)设正方形边长为2,则E(2,0,0),B(0,2,0),C(0,2,2),D(0,0,2)…(2分)=(0,2,2),=(0,﹣2,2),=(2,0,0),=(﹣2,0,2),从而有=0,=0,即BD⊥AC,BD⊥AE,因为AC∩AE=A,所以BD⊥平面AEC,因为BD⊂平面BED,所以平面BED⊥平面AEC.…(6分)(Ⅱ)解:设平面BED的法向量为=(x,y,z),则,故取=(1,1,1)…(8分)而=(﹣2,2,2),设直线EC与平面BED所成的角为θ,则有sinθ=|cos<,>|==…(12分)点评:本题考查平面与平面垂直的判定、直线与平面所成的角,考查向量知识的运用,正确求向量是关键.。
2014-2015学年河北省唐山一中高二(上)期中数学试卷(理科)一、选择题(本题共12个小题,每题只有一个正确答案,每题5分,共60分.请把答案涂在答题卡上)1.(5分)若0<α<,则经过两点P1(0,cosα),P2(sinα,0)的直线的倾斜角为()A.α$B.+αC.π﹣αD.﹣α2.(5分)设a∈R,则“a=1”是“直线l1:ax+(1﹣a)y=3”与直线l2:(a﹣1)x+(2a+3)y=2互相垂直的()A.充分不必要条件 B.必要不充分条件C.充分必要条件D.既不充分也不必要条件3.(5分)已知a,b,c∈R,命题“若a+b+c=1,则a2+b2+c2≤”的否命题是()A.若a2+b2+c2≥1,则a+b+c= B.若a+b+c=1,则a2+b2+c2<C.若a+b+c≠1,则a2+b2+c2<D.若a+b+c≠1,则a2+b2+c2>4.(5分)已知a>b>0,椭圆C1的方程为+=1,双曲线C2的方程为﹣=1,C1与C2的离心率之积为,则C2的渐近线方程为()A.x±y=0 B.x±y=0 C.x±2y=0 D.2x±y=05.(5分)点P是直线3x+y+10=0上的动点,PA,PB与圆x2+y2=4分别相切于A,B两点,则四边形PAOB面积的最小值为()A.B.2 C.2 D.46.(5分)已知点A(﹣2,3)在抛物线C:y2=2px的准线上,过点A的直线与C在第一象限相切于点B,记C的焦点为F,则|BF|的值为()A.3 B.4 C.5 D.107.(5分)若直线y=2x+b与曲线y=2﹣有公共点,则b的取值范围是()A.[﹣2,2﹣2]B.[﹣2﹣2,2﹣2]C.[﹣2﹣2,2]D.[2,2﹣2]8.(5分)已知F1、F2分别是双曲线﹣=1的左、右焦点,过F1且垂直于x轴的直线与双曲线交于A、B两点,若△ABF2为钝角三角形,则该双曲线的离心率e的取值范围是()A.(1,+∞)B.(1,)C.(1,1+) D.(1+,+∞)9.(5分)已知曲线C:﹣=1的左、右顶点分别为A1,A2,点P在C上且直线PA2斜率的取值范围是[﹣2,﹣1],那么直线PA1斜率的取值范围是()A.B.C.D.10.(5分)若曲线C1:x2+y2﹣8x=0与曲线C2:y(y﹣mx﹣m)=0有四个不同交点,则实数m的取值范围是()A.(﹣,) B.(﹣,0)∪(0,)C.[﹣,]D.(﹣∞,﹣)∪(,+∞)11.(5分)圆C1的方程为x2+y2=,圆C2的方程(x﹣cosθ)2+(y﹣sinθ)2=(θ∈R),过C2上任意一点P作圆C1的两条切线PM、PN,切点分别为M、N,则∠MPN的最大值为()A.B.C.D.12.(5分)已知F1,F2是椭圆和双曲线的公共焦点,P是它们的一个公共点.且∠F1PF2=,则椭圆和双曲线的离心率的倒数之和的最大值为()A.B.C.3 D.2二、填空题(本题共4个小题,每题5分,共计20分.请把答案写在答题纸上)13.(5分)过点P(6,﹣1),在x轴、y轴上的截距分别为a、b,且满足a=3b 的直线方程为.14.(5分)圆心在直线x﹣y﹣4=0上,并且经过圆x2+y2+6x﹣4=0与圆x2+y2+6y ﹣28=0交点的圆的方程为.15.(5分)设P,Q分别为x2+(y﹣6)2=2和椭圆=1上的点,则P,Q 两点间的最大距离是.16.(5分)若F1,F2为椭圆的两个焦点,过F2的直线交椭圆于P,Q两点,PF1⊥PQ,且4|PF1|=3|PQ|,则椭圆的离心率为.三、解答题(本题共6个小题共计70分.请把解答过程写在答题纸上)17.(10分)已知命题p:关于x的一元二次方程x2+2x+m=0没有实数根,命题q:函数f(x)=lg(mx2﹣x+m)的定义域为R,若p或q为真命题,p且q为假命题,求实数m的取值范围.18.(12分)已知圆c关于y轴对称,经过抛物线y2=4x的焦点,且被直线y=x 分成两段弧长之比为1:2,求圆c的方程.19.(12分)已知双曲线及点P(2,1),是否存在过点P的直线l,使直线l被双曲线截得的弦恰好被P点平分?若存在,求出直线l的方程;若不存在,请说明理由.20.(12分)一座拱桥桥洞的截面边界由抛物线弧段COD和矩形ABCD的三边组成,拱的顶部O距离水面5m,水面上的矩形的高度为2m,水面宽6m,如图所示,一艘船运载一个长方体形的集装箱,此箱平放在船上,已知船宽5m,船面距离水面1.5m,集装箱的尺寸为长×宽×高=4×3×3(m).试问此船能否通过此桥?并说明理由.21.(12分)已知直线l与圆x2+y2+2x=0相切于点T,且与双曲线x2﹣y2=1相交于A、B两点.若T是线段AB的中点,求直线l的方程.22.(12分)设F1、F2分别是椭圆+y2=1的左、右焦点.(1)若P是该椭圆上的一个动点,求向量乘积的取值范围;(2)设过定点M(0,2)的直线l与椭圆交于不同的两点M、N,且∠MON为锐角(其中O为坐标原点),求直线l的斜率k的取值范围.(3)设A(2,0),B(0,1)是它的两个顶点,直线y=kx(k>0)与AB相交于点D,与椭圆相交于E、F两点.求四边形AEBF面积的最大值.2014-2015学年河北省唐山一中高二(上)期中数学试卷(理科)参考答案与试题解析一、选择题(本题共12个小题,每题只有一个正确答案,每题5分,共60分.请把答案涂在答题卡上)1.(5分)若0<α<,则经过两点P1(0,cosα),P2(sinα,0)的直线的倾斜角为()A.α$B.+αC.π﹣αD.﹣α【解答】解:经过两点P1(0,cosα),P2(sinα,0)的直线的斜率为:=﹣cotα.0<α<,∴直线的倾斜角为β.tanβ=﹣cotα=tan(+α).∴β=+α.故选:B.2.(5分)设a∈R,则“a=1”是“直线l1:ax+(1﹣a)y=3”与直线l2:(a﹣1)x+(2a+3)y=2互相垂直的()A.充分不必要条件 B.必要不充分条件C.充分必要条件D.既不充分也不必要条件【解答】解:∵“直线l1:ax+(1﹣a)y=3”与直线l2:(a﹣1)x+(2a+3)y=2互相垂直,∴a(a﹣1)+(1﹣a)(2a+3)=0,即a=1或a=﹣3,根据充分必要条件的定义可判断:“a=1”是“直线l1:ax+(1﹣a)y=3”与直线l2:(a﹣1)x+(2a+3)y=2互相垂直的充分不必要条件,故选:A.3.(5分)已知a,b,c∈R,命题“若a+b+c=1,则a2+b2+c2≤”的否命题是()A.若a2+b2+c2≥1,则a+b+c= B.若a+b+c=1,则a2+b2+c2<C.若a+b+c≠1,则a2+b2+c2<D.若a+b+c≠1,则a2+b2+c2>【解答】解:命题“若a+b+c=1,则a2+b2+c2≤”的否命题是“若a+b+c≠1,则a2+b2+c2>”,故选:D.4.(5分)已知a>b>0,椭圆C1的方程为+=1,双曲线C2的方程为﹣=1,C1与C2的离心率之积为,则C2的渐近线方程为()A.x±y=0 B.x±y=0 C.x±2y=0 D.2x±y=0【解答】解:a>b>0,椭圆C1的方程为+=1,C1的离心率为:,双曲线C2的方程为﹣=1,C2的离心率为:,∵C1与C2的离心率之积为,∴,∴=,=,C2的渐近线方程为:y=,即x±y=0.故选:A.5.(5分)点P是直线3x+y+10=0上的动点,PA,PB与圆x2+y2=4分别相切于A,B两点,则四边形PAOB面积的最小值为()A.B.2 C.2 D.4【解答】解:由题意可得,PA=PB,PA⊥OA,PB⊥OB,S PAOB=2S△PAO=2PA又∵在Rt△PAO中,由勾股定理可得,PA2=PO2﹣4,当PO最小时,PA最小,此时所求的面积也最小点P是直线l:3x+y+10=0上的动点,当PO⊥l时,PO有最小值d=,PA=所求四边形PAOB的面积的最小值为2.故选:C.6.(5分)已知点A(﹣2,3)在抛物线C:y2=2px的准线上,过点A的直线与C在第一象限相切于点B,记C的焦点为F,则|BF|的值为()A.3 B.4 C.5 D.10【解答】解:∵点A(﹣2,3)在抛物线C:y2=2px的准线上,即准线方程为:x=﹣2,∴p>0,﹣=﹣2即p=4,∴抛物线C:y2=8x,在第一象限的方程为y=2,设切点B(m,n),则n=2,又导数y′=2,则在切点处的斜率为,∴即m+2=2﹣3,解得:=2或((舍去),∴切点B(8,8),又F(2,0),∴|BF|==10故选:D.7.(5分)若直线y=2x+b与曲线y=2﹣有公共点,则b的取值范围是()A.[﹣2,2﹣2]B.[﹣2﹣2,2﹣2]C.[﹣2﹣2,2]D.[2,2﹣2]【解答】解:曲线y=2﹣化简为(x﹣2)2+(y﹣2)2=4(y≤2),如图,是以(2,2)为圆心,以2为半径的圆的下半部分,直线y=2x+b与曲线有公共点,则满足条件的直线斜率为2,在过(0,2)和圆的切线之间的一族平行线,b为直线在y轴上的截距,可求,当直线y=2x+b平移到过点(0,2)时,方程为y=2x+2,此时b=2,当直线平移到与曲线相切时,有圆心(2,2)到直线的距离d等于半径长2,即=2,解得b=2﹣2(舍去)或b=﹣2﹣2,综上,b的取值范围是[﹣2﹣2,2],故选:C.8.(5分)已知F1、F2分别是双曲线﹣=1的左、右焦点,过F1且垂直于x轴的直线与双曲线交于A、B两点,若△ABF2为钝角三角形,则该双曲线的离心率e的取值范围是()A.(1,+∞)B.(1,)C.(1,1+) D.(1+,+∞)【解答】解:由题设条件可知△ABC为等腰三角形,只要∠AF2B为钝角即可,所以有,即2ac<c2﹣a2,解出e∈(1+,+∞),故选:D.9.(5分)已知曲线C:﹣=1的左、右顶点分别为A1,A2,点P在C上且直线PA2斜率的取值范围是[﹣2,﹣1],那么直线PA1斜率的取值范围是()A.B.C.D.【解答】解:由曲线C:﹣=1可知﹣=﹣,∴=,∵直线PA2斜率的取值范围是[﹣2,﹣1],∴直线PA1斜率的取值范围是[﹣,﹣]故选:D.10.(5分)若曲线C1:x2+y2﹣8x=0与曲线C2:y(y﹣mx﹣m)=0有四个不同交点,则实数m的取值范围是()A.(﹣,) B.(﹣,0)∪(0,)C.[﹣,]D.(﹣∞,﹣)∪(,+∞)【解答】解:曲线C1:x2+y2﹣8x=0 即(x﹣4)2+y2=16,表示以C1:(4,0)为圆心、半径等于4的圆.对于曲线C2:y(y﹣mx﹣m)=0,①当m≠0时,曲线C2即y=0,或y=m(x+1),表示x轴及过点(﹣1,0)且斜率为m的直线,要使两条曲线有四个不同交点,需y=m(x+1)和圆(x﹣4)2+y2=16 相交,故有<4,求得﹣<m<,且m≠0.②当m=0时,曲线C2:即y2=0,即y=0,表示一条直线,此时曲线C2和曲线C1 只有一个交点,不满足条件.综上可得,实数m的取值范围是(﹣,0)∪(0,),故选:B.11.(5分)圆C1的方程为x2+y2=,圆C2的方程(x﹣cosθ)2+(y﹣sinθ)2=(θ∈R),过C2上任意一点P作圆C1的两条切线PM、PN,切点分别为M、N,则∠MPN的最大值为()A.B.C.D.【解答】解:圆C1的方程为x2+y2=,圆心坐标为:C1(0,0)半径r=圆C2的方程(x﹣cosθ)2+(y﹣sinθ)2=,圆心坐标为:C2(cosθ,sinθ)半径R=由于cos2θ+sin2θ=1|c1c2|>R+r所以两圆相离.过C2上任意一点P作圆C1的两条切线PM、PN,切点分别为M、N,则要求∠MPN的最大值只需满足:在圆c2找到距离圆c1最近点即可.所以:如下图所示:|PC1|=1﹣=|MC1|=在Rt△MPC1中,根据|PC1|=,|MC1|=解得:所以:∠MPN=即∠MPN的最大值为:故选:C12.(5分)已知F1,F2是椭圆和双曲线的公共焦点,P是它们的一个公共点.且∠F1PF2=,则椭圆和双曲线的离心率的倒数之和的最大值为()A.B.C.3 D.2【解答】解:设椭圆的长半轴为a,双曲线的实半轴为a1,(a>a1),半焦距为c,由椭圆和双曲线的定义可知,设|PF1|=r1,|PF2|=r2,|F1F2|=2c,椭圆和双曲线的离心率分别为e1,e2∵∠F1PF2=,∴由余弦定理可得4c2=(r1)2+(r2)2﹣2r1r2cos,①在椭圆中,①化简为即4c2=4a2﹣3r1r2,即,②在双曲线中,①化简为即4c2=4a12+r1r2,即,③联立②③得,=4,由柯西不等式得(1+)()≥(1×+)2,即()=即,d当且仅当时取等号,法2:设椭圆的长半轴为a1,双曲线的实半轴为a2,(a1>a2),半焦距为c,由椭圆和双曲线的定义可知,设|PF1|=r1,|PF2|=r2,|F1F2|=2c,椭圆和双曲线的离心率分别为e1,e2∵∠F1PF2=,∴由余弦定理可得4c2=(r1)2+(r2)2﹣2r1r2cos=(r1)2+(r2)2﹣r1r2,由,得,∴=,令m===,当时,m,∴,即的最大值为,法3:设|PF1|=m,|PF2|=n,则,则a1+a2=m,则=,由正弦定理得=,即=sin(120°﹣θ)≤=故选:A.二、填空题(本题共4个小题,每题5分,共计20分.请把答案写在答题纸上)13.(5分)过点P(6,﹣1),在x轴、y轴上的截距分别为a、b,且满足a=3b 的直线方程为y=﹣x+1或y=﹣x.【解答】解:设直线的斜率为k,所以直线方程为:y=k(x﹣6)﹣1.由题意可知a=+6,b=﹣6k﹣1,因为a=3b,所以+6=3(﹣6k﹣1),解得k=﹣或k=﹣,故所求的直线方程为:y=﹣x+1或y=﹣x.故答案为:y=﹣x+1或y=﹣x.14.(5分)圆心在直线x﹣y﹣4=0上,并且经过圆x2+y2+6x﹣4=0与圆x2+y2+6y ﹣28=0交点的圆的方程为x2+y2﹣x+7y﹣32=0.【解答】解:设经过两圆x2+y2+6x﹣4=0和x2+y2+6y﹣28=0的交点的圆的方程为(x2+y2+6x﹣4)+λ(x2+y2+6y﹣28)=0,即x2+y2+x+y﹣=0,则它的圆心坐标为(﹣,﹣).再根据圆心在直线x﹣y﹣4=0上,可得﹣﹣(﹣)﹣4=0,解得λ=﹣7,故所求的圆的方程为x2+y2﹣x+7y﹣32=0,故答案为:x2+y2﹣x+7y﹣32=0.15.(5分)设P,Q分别为x2+(y﹣6)2=2和椭圆=1上的点,则P,Q两点间的最大距离是.【解答】解:设椭圆=1上的点Q(4cosθ,2sinθ)(θ∈[0,2π)).由x2+(y﹣6)2=2可得圆心C(0,6),半径R=.∴|CQ|==≤8.∴P,Q两点间的最大距离是8+.故答案为:.16.(5分)若F1,F2为椭圆的两个焦点,过F2的直线交椭圆于P,Q两点,PF1⊥PQ,且4|PF1|=3|PQ|,则椭圆的离心率为.【解答】解:如图所示,设|QF2|=m,|PF2|=n,则|QF1|=2a﹣m,|PF1|=2a﹣n.∵4|PF1|=3|PQ|,∴4(2a﹣n)=3(m+n),∵PF1⊥PQ,∴(2a﹣n)2+n2=4c2,(2a﹣n)2+(m+n)2=(2a﹣m)2.联立,化为n=a,代入可得a2=2c2.解得e=.故答案为:.三、解答题(本题共6个小题共计70分.请把解答过程写在答题纸上)17.(10分)已知命题p:关于x的一元二次方程x2+2x+m=0没有实数根,命题q:函数f(x)=lg(mx2﹣x+m)的定义域为R,若p或q为真命题,p且q为假命题,求实数m的取值范围.【解答】解:∵方程x2+2x+m=0没有实数根,∴△=4﹣4m<0,解得m>1,即命题p:m>1,∵函数f(x)=lg(mx2﹣x+m)的定义域为R,∴mx2﹣x+m>0对x∈R恒成立,即,解得m>2,即命题q:m>2,又∵若p或q为真命题,p且q为假命题,∴p和q一真一假,若p真q假,则1<m≤2,若p假q真,则m≤1且m>2,无解,综上,实数m的取值范围是1<m≤2.18.(12分)已知圆c关于y轴对称,经过抛物线y2=4x的焦点,且被直线y=x 分成两段弧长之比为1:2,求圆c的方程.【解答】解:设圆C的方程为x2+(y﹣a)2=r2∵抛物线y2=4x的焦点F(1,0)∴1+a2=r2 ①又直线y=x分圆的两段弧长之比为1:2,可知圆心到直线y=x的距离等于半径的;∴②解①、②得a=±1,r2=2∴所求圆的方程为x2+(y±1)2=219.(12分)已知双曲线及点P(2,1),是否存在过点P的直线l,使直线l被双曲线截得的弦恰好被P点平分?若存在,求出直线l的方程;若不存在,请说明理由.【解答】解:假设符合题意的直线l存在.…(1分)设直线l与双曲线的两个交点分别为A(x1,y1),B(x2,y2).∴.…(5分)∵P(2,1)为AB的中点,∴x1+x2=4,y1+y2=2.…(7分)∴.…(8分)∴直线l的方程为…(10分)由过p与双曲线有两个焦点时即…(11分)∴不存在符合题意的直线l.…(12分)20.(12分)一座拱桥桥洞的截面边界由抛物线弧段COD和矩形ABCD的三边组成,拱的顶部O距离水面5m,水面上的矩形的高度为2m,水面宽6m,如图所示,一艘船运载一个长方体形的集装箱,此箱平放在船上,已知船宽5m,船面距离水面1.5m,集装箱的尺寸为长×宽×高=4×3×3(m).试问此船能否通过此桥?并说明理由.【解答】解:设抛物线弧段COD的方程为y=ax2,由题意得C(3,﹣3),∴﹣3=9a,∴a=﹣∴y=﹣x2,当x=2时,,此时该点距水面5﹣=<3+1.5∴此船不能通过此桥21.(12分)已知直线l与圆x2+y2+2x=0相切于点T,且与双曲线x2﹣y2=1相交于A、B两点.若T是线段AB的中点,求直线l的方程.【解答】解:直线l与x轴不平行,设l的方程为x=ky+a,代入双曲线方程整理得(k2﹣1)y2+2kay+a2﹣1=0.而k2﹣1≠0,于是=,从而,即T(,).∵点T在圆上,∴++2=0,即k2=①.由圆心O'(﹣1,0),O'T⊥l 得k O'T•k l=•═﹣1,则k2=2a+1 ②.由①②得a=0或a=1(舍去),当a=0时,k=±1,不满足条件k2﹣1≠0;当a=1时,k=±,l的方程为x=±y+1,∴l的方程为.22.(12分)设F1、F2分别是椭圆+y2=1的左、右焦点.(1)若P是该椭圆上的一个动点,求向量乘积的取值范围;(2)设过定点M(0,2)的直线l与椭圆交于不同的两点M、N,且∠MON为锐角(其中O为坐标原点),求直线l的斜率k的取值范围.(3)设A(2,0),B(0,1)是它的两个顶点,直线y=kx(k>0)与AB相交于点D,与椭圆相交于E、F两点.求四边形AEBF面积的最大值.【解答】解:(1)根据题意易知,所以,设P(x,y),则=x2+y2﹣3==.故﹣2.(2)显然直线x=0不满足题设条件,可设直线l:y=kx+2,M(x1,y1),B(x2,y2),联立,消去y,整理得:,∴,由,得:或k,又0°<∠MON<90°⇔cos∠MON>0⇔>0,∴x1x2+y1y2>0,又y1y2=(kx1+2)(kx2+2)=k2x1x2+2k(x1+x2)+4==.∵,即k2<4,∴﹣2<k<2.故由①、②得,或.(3)由题设,|BO|=1,|AO|=2.设y1=kx1,y2=kx2,由x2>0,y2=﹣y1>0,故四边形AEBF的面积为S=S△BEF +S△AEF=x2+2y2==≤=2,当x2=2y2时,上式取等号.所以S的最大值为2.赠送初中数学几何模型【模型五】垂直弦模型:图形特征:运用举例:1.已知A、B、C、D是⊙O上的四个点.(1)如图1,若∠ADC=∠BCD=90°,AD=CD,求证AC⊥BD;(2)如图2,若AC⊥BD,垂足为E,AB=2,DC=4,求⊙O的半径.2.如图,已知四边形ABCD 内接于⊙O ,对角线AC ⊥BD 于P ,设⊙O 的半径是2。