波谱解析
- 格式:pdf
- 大小:1.35 MB
- 文档页数:15
波谱解析知识点总结一、波谱解析的基本原理1. 光谱学基础知识光谱学涉及到物质对光的吸收、发射、散射等现象,它是物质分析的重要手段之一。
常见的光谱包括紫外光谱、可见光谱、红外光谱、拉曼光谱等。
每种光谱方法都有其独特的应用领域和分析特点。
2. 原子光谱原子光谱是指研究原子吸收、发射光谱的一门学科,主要包括原子吸收光谱和原子发射光谱。
原子光谱可以用于分析金属元素和非金属元素的含量,它是分析化学中的重要手段。
3. 分子光谱分子光谱是指研究分子在光的作用下吸收、发射、散射等现象的一门学科,主要包括紫外光谱、红外光谱、拉曼光谱等。
分子光谱可以用于研究分子的结构和性质,对于有机化合物的分析具有重要意义。
4. 核磁共振波谱核磁共振波谱是指研究核磁共振现象的一门学科,它可以用于研究原子核的磁共振现象,得到有关物质结构和性质的信息。
核磁共振波谱在有机化学、生物化学等领域有着广泛的应用。
二、波谱解析的仪器和设备1. 分光光度计分光光度计是用于测量物质吸收、发射光谱的仪器,它可以测量紫外、可见、红外等波段的光谱,是分析化学中常用的仪器之一。
2. 核磁共振仪核磁共振仪是用于测量核磁共振波谱的仪器,它可以测量氢、碳等核的共振信号,得到物质的结构和性质信息。
3. 质谱仪质谱仪是用于测量物质离子的质量和荷质比的仪器,它可以得到物质的分子量、结构等信息,是很多化学分析的重要手段。
4. 激光拉曼光谱仪激光拉曼光谱仪是用于测量拉曼光谱的专用仪器,它可以用激光光源激发样品,得到与分子振动信息有关的拉曼光谱。
三、波谱解析的应用领域1. 化学分析波谱解析技术在化学分析中有着广泛的应用,它可以用于定量分析、质量分析、结构分析等多个方面,对于复杂的化合物和材料有很高的分析能力。
2. 药物研发波谱解析技术在药物研发中有着重要的应用,它可以用于研究药物的成分、结构和性质,对于新药物的研究和开发有很大帮助。
3. 生物医学波谱解析技术在生物医学领域有着广泛的应用,它可以用于研究生物分子的结构和功能,对于临床诊断和治疗有着重要意义。
波谱解析的原理及应用1. 引言波谱解析是一种重要的分析技术,广泛应用于物理、化学、生物等领域。
本文将介绍波谱解析的基本原理以及其在不同领域中的应用。
2. 波谱解析的原理波谱解析是指通过测量光谱中的波长或频率分布来分析物质的成分、结构和性质。
它基于不同物质对辐射能的吸收、发射或散射的不同特性进行分析。
波谱解析的基本原理包括以下几个方面:2.1 原子和分子的能级结构原子和分子具有不同的能级结构,当光或其他辐射能与原子或分子相互作用时,会引起能级的变化。
这种能级变化会伴随着能量的吸收、发射或散射,从而产生特定的光谱现象。
2.2 光谱的测量方法波谱解析中常用的测量方法包括吸收光谱、发射光谱和散射光谱。
吸收光谱是通过测量样品对入射光的吸收程度来分析样品的成分和浓度。
发射光谱是通过测量样品发射的光的强度和波长来分析样品的性质。
散射光谱则是通过测量样品对入射光的散射程度来分析样品的形态和结构。
2.3 光谱的解析方法波谱解析方法包括光谱峰识别、波长/频率计算、能级分析等。
光谱峰识别是通过分析光谱中的峰值来确定物质的成分,每个峰对应特定的波长或频率。
波长/频率计算是通过已知的能级结构和物理常数来计算光谱中峰值的波长或频率。
能级分析是通过比较实验测得的波谱与理论模型进行对比,进而推导出物质的能级结构和特性。
3. 波谱解析的应用波谱解析在不同领域中有着广泛的应用。
以下列举了几个常见领域的应用案例。
3.1 化学分析波谱解析在化学分析中起着重要作用。
例如,红外光谱被广泛用于确定分子的结构和功能团;紫外可见光谱可用于分析溶液中的物质浓度以及化学反应的动力学过程;质谱则能够确定物质的分子量和化学结构。
3.2 材料科学波谱解析在材料科学中也有广泛应用。
例如,X射线衍射可以用于确定晶体的结构和定量分析晶体中的杂质;核磁共振波谱可用于确定物质的结构和分析样品的纯度。
3.3 生物科学在生物科学领域,波谱解析被用于分析生物分子的结构和功能。
波谱解析的原理与应用1. 引言波谱解析是一种用于分析和解释材料的光谱特性的方法。
光谱分析是物质科学中常用的研究手段之一,通过测量物质与电磁辐射相互作用的光谱,可以获取物质的结构、组成及性质等信息。
波谱解析广泛应用于化学、物理、生物、医药等领域。
本文将介绍波谱解析的原理以及其在各个领域的具体应用。
2. 波谱解析的原理光谱是指物质与电磁辐射相互作用时所表现出的一系列光的能量分布。
波谱解析的原理可以通过以下几个步骤来解释:2.1. 光的分光在波谱解析中,首先需要将入射光进行分光,将其分解成不同频率的光,这个过程叫做光的分光。
常用的分光技术包括棱镜分光、光栅分光、干涉分光等。
分光技术是波谱解析的基础,能够将不同频率的光分开,方便后续的光谱测量和分析。
2.2. 光谱测量光谱测量是波谱解析的核心环节。
通过使用光谱仪等设备,可以测量出物质与电磁辐射相互作用时的光谱。
光谱仪可以测量出光在不同波长或频率下的强度或能量,形成光谱图。
常见的光谱测量方法有可见光吸收光谱、红外光谱、拉曼光谱、紫外光谱等。
2.3. 光谱分析在光谱测量获得光谱图之后,需要对光谱进行进一步的分析。
光谱分析可以通过比较光谱图中的特征峰、波长或频率的变化来获得物质的结构、组成及其他信息。
光谱分析常用的方法包括光谱比较、光谱峰位分析、傅里叶变换等。
3. 波谱解析的应用波谱解析广泛应用于化学、物理、生物、医药等领域。
以下是一些波谱解析在不同领域中的具体应用:3.1. 化学领域•红外光谱:用于分析化学物质的结构和组成,可以确定有机物的官能团和化学键的存在。
•核磁共振(NMR)光谱:用于确定化合物的结构、分子量、官能团和分子间的相互作用。
•质谱(MS):用于确定化合物的分子量和其分子结构中的特定位置。
3.2. 物理领域•原子吸收光谱:用于检测和分析样品中的某种特定金属元素的存在和浓度。
•光电子能谱(XPS):用于分析材料中的元素组成及氧化态。
•拉曼光谱:用于表征物质中的化学键、晶体结构以及分子的转动和振动状态。
波谱解析pdf
波谱解析是一种科学技术,用于研究和分析物质的光谱特性。
它通过测量材料与不同波长或频率的光之间的相互作用,得到关于材料的信息。
波谱解析可以应用于各个领域,如化学、物理、生物学等。
常见的波谱解析方法包括:
1.紫外可见光谱:通过测量物质在紫外可见光波段吸收或散射光的强度变化,来推断物质的结构和浓度。
2.红外光谱:利用物质吸收红外光的特性,来研究物质的分子结构和化学键的性质。
3.核磁共振(NMR)光谱:通过观察核磁共振现象,测量样品中原子核的共振频率,从而了解分子结构、组成和化学环境。
4.质谱:通过将物质分子中的离子化,然后对离子进行质量-电荷比的测量,从而确定物质的分子量和分子结构。
5.微波光谱:研究物质分子在微波波段的转动和振动特性,从而得到物质的结构信息。
波谱解析在科学研究、材料分析、环境监测、医学诊断等领域都有广泛的应用,可以帮助人们深入理解物质的性质和特性。
波谱解析(Spectroscopic analysis )第一章紫外光谱4学时第二章红外光谱6学时第三章核磁共振氢谱6学时第四章核磁共振碳谱4学时第五章二维核磁共振谱第六章经典质谱技术6学时第七章现代质谱技术4学时第一章紫外光谱(Ultraviolet Spectroscopy)电磁波的基本性质和分类:微粒性和波动性→波粒二象性波动性有关的关系式:吸收光谱与能级跃迁:Lambert-Beer Law:分子的能级图E总= E电+E振+E转+E平Lambert-Beer LawA=-lgT=εL C Lambert Beer Law第二节紫外吸收光谱的基本知识分子轨道(molecular orbitals):概念:分子中的电子能级成键轨道(bonding orbitals)反键轨道(antibonding orbitals) 分子轨道的种类σ轨道 σs 、σs *、σp 、σp *、σsp 、σsp * π轨道 πp 、πp *、πpd 、πpd *、πdd 、πdd * 电子跃迁及类型主要有四种跃迁,所需能量ΔΕ大小顺序为:σ→σ*> n →σ*≥ π→π*> n →π* 紫外光谱图最大吸收波长:λmax 最大吸收峰ε值:εmax 横坐标——波长λ,以nm 表示。
纵坐标——吸收强度,以A (吸光度)或ε(mol 吸光系数)、log ε、T%(百分透光度)表示。
吸收带(i)R 带 [来自德文Radikalartig(基团)]由n-π*跃迁引起。
或者说,由带孤对电子的不饱和基团产生。
R 带举例:特点: λmax >250nm ,εmax <100 (ii)K 带[来自德文Konjugierte(共轭)] 由共轭体系的π-π*跃迁引起。
例如:N=O ¡¡¡¡¡特点:λmax 210-250nm ,εmax >10000 (iii)B 带和E 带均由苯环的π-π*跃迁引起。
波谱原理及解析波谱原理是指通过分析物质的光谱特性,来获取物质的结构和性质的一种方法。
波谱分析是一种非常重要的化学分析手段,它可以用来鉴定物质的种类、结构和纯度,对于化学、生物、医药等领域都有着广泛的应用。
本文将对波谱原理及其解析方法进行介绍。
首先,我们来了解一下波谱的基本原理。
波谱是指物质在吸收、发射或散射光线时产生的光谱。
光谱是由不同波长的光线组成的,它可以通过分光仪进行分析和记录。
根据物质对光的吸收、发射或散射特性,可以得到不同的光谱图像,从而推断出物质的结构和性质。
波谱分析主要包括紫外可见光谱、红外光谱、质谱、核磁共振等几种方法。
紫外可见光谱主要用于分析有机化合物的结构和含量,它通过分析物质对紫外和可见光的吸收情况来推断物质的结构。
红外光谱则是用来分析物质的功能团和分子结构,它通过分析物质对红外光的吸收情况来得出结论。
质谱是一种通过分析物质的质荷比来确定其分子结构和质量的方法,它对物质的分子结构和组成有着很高的分辨率。
核磁共振则是一种通过分析物质中核子的旋转和共振现象来得出结论的方法,它对物质的结构和构象有着很高的分辨率。
波谱解析的过程主要包括预处理、特征提取和数据分析三个步骤。
在预处理阶段,需要对采集到的波谱数据进行去噪、平滑和基线校正等处理,以提高数据的质量。
在特征提取阶段,需要通过数学和统计方法来提取波谱数据中的特征参数,以便进行后续的分析。
在数据分析阶段,需要利用化学信息学、模式识别和机器学习等方法来对波谱数据进行分析和解释,从而得出物质的结构和性质。
总之,波谱原理及解析是一种非常重要的化学分析方法,它可以用来鉴定物质的结构和性质,对于化学、生物、医药等领域都有着广泛的应用。
通过对波谱的基本原理和解析方法的了解,我们可以更好地应用波谱分析技术来解决实际问题,推动科学研究和工程应用的发展。
波谱解析名词解释
波谱解析是一种审查事物性质的分析技术,它基于物质与辐射的相互作用关系,通过观察和研究光、电磁波、声波等辐射的频率或波长分布特征,从中获取有关物质的结构、成分、性质等信息。
在波谱解析中,有许多重要的名词需要解释,下面将就其中的几个进行解释:
1. 光谱:光谱是指在光学仪器上通过分光装置观察到的辐射能量强度与波长或频率的关系图像。
光谱可以提供光的成分、色彩、强度、温度等信息,是波谱解析的重要手段之一。
2. 紫外-可见吸收光谱:这是一种常用的波谱解析方法,用于分析物质的成分和浓度。
当物质受到紫外光或可见光照射时,它会吸收一部分光能,而受到吸收的光谱可以被记录下来从而得到有关物质的信息。
3. 红外光谱:红外光谱是一种利用红外光与物质相互作用的波谱解析方法。
红外光谱可以分析物质的化学结构、键的种类和数量,以及功能基团等信息。
红外光谱在有机化学、药学、材料科学等领域有广泛应用。
4. 质谱:质谱是一种将物质分子进行离子化并进行质量分析的波谱解析方法。
质谱可以提供物质的分子量、元素组成以及化合物分析等信息。
质谱广泛应用于有机化学、环境科学、生物医学等领域。
5. 核磁共振波谱:核磁共振波谱是一种利用原子核在外加磁场和射频辐射作用下的特征信号进行分析的波谱解析方法。
核磁共振波谱可以提供物质的分子结构、化学环境、官能团等信息,被广泛应用于有机化学、生物化学、医学等领域。
波谱解析作为一种重要的科学手段,在物理学、化学、生物学等众多领域有广泛的应用。
通过解析和研究波谱,可以揭示物质的本质和行为,为科学研究、工程设计、医学诊断等提供重要支持。
波谱解析(一)紫外光谱解析UV应用时顾及吸收带的位置,强度和形状三个方面。
从吸收带(K带)位置可估计产生该吸收共轭体系的大小;从吸收带的强度有助于K带,B带和R 带的识别;从吸收带的形状可帮助判断产生紫外吸收的基团,如某些芳香化合物,在峰形上可显示一定程度的精细结构。
一般紫外吸收光谱都比较简单,大多数化合物只有一、两个吸收带,因此解析较为容易。
可粗略归纳为以下几点:①如果化合物在220~800nm区间无吸收,表明该化合物是脂肪烃、脂环烃或它们的简单衍生物。
②如果在220~250nm间显示强吸收(ε近10000或更大),表明有R带吸收,即分子结构存在共轭双烯或α,β—不饱和醛、酮。
③如果在250~290nm间显示中等强度(ε为200~1000)的吸收带,且常显示不同程度精细结构,表明结构中有苯环或某些杂芳环的存在。
④如果在290nm附近有弱吸收带(ε<100),则表明分子结构中非共轭羰基。
⑤如果在300nm上有***度吸收,说明该化合物有较大的共轭体系;若***度吸收具有明显的精细结构,说明为稠环芳、稠环杂芳烃或其衍生物。
(二)红外光谱1. 解析红外光谱的三要素(位置、强度和峰形)在解析红外光谱时,要同时注意红外吸收峰的位置,强度和峰形。
吸收位置是红外吸收最重要的特点,但在鉴定化合物分子结构时,应将吸收峰的位置辅以吸收峰强度和峰形综合分析。
每种有机化合物均显示若干吸收峰,对大量红外图谱中各吸收峰强度相互比较,归纳出各种官能团红外吸收强度的变化范围。
只有熟悉各官能团红外吸收的位置和强度处于一定范围时,才能准确推断出官能团的存在2 .确定官能团的方法对于任何有机化合物的红外光谱,均存在红外吸收的伸缩振动和多种弯曲振动。
因此,每一个化合物的官能团的红外光谱图在不同区域显示一组相关吸收峰。
只有当几处相关吸收峰得到确认时,才能确定该官能团的存在。
例1. 甲基(CH3):2960cm-1和2870cm-1为伸缩振动,1460cm-1和1380cm-1为其弯曲振动。
波谱原理及解析
波谱原理是指物质分子在不同波长的光照射下,吸收或发射特定波长的光线,从而产生特定的光谱现象。
波谱分析是一种重要的分析方法,它通过测量样品对不同波长光线的吸收或发射情况,来确定样品的成分和结构。
本文将介绍波谱原理及解析的相关知识。
波谱原理主要包括吸收光谱和发射光谱两种。
吸收光谱是指物质吸收特定波长光线后产生的光谱现象,而发射光谱是指物质受到激发后发射特定波长光线的光谱现象。
吸收光谱和发射光谱都具有独特的特征峰,通过测量这些特征峰的位置和强度,可以确定样品的成分和结构。
波谱解析是指利用波谱技术对样品进行分析和鉴定的过程。
波谱解析的关键是准确测量样品对不同波长光线的吸收或发射情况,并将这些数据与已知标准进行比对,从而得出样品的成分和结构信息。
波谱解析涉及到许多专业知识和复杂的数据处理方法,需要有一定的实验技能和分析能力。
在波谱解析过程中,需要注意一些问题。
首先是样品的制备和处理,样品的制备和处理对波谱分析结果有重要影响,必须严格控
制样品的制备条件和处理方法。
其次是仪器的选择和操作,不同波谱技术需要不同的仪器和操作方法,必须根据样品的特性和分析要求选择合适的仪器和操作条件。
最后是数据的处理和解释,波谱数据的处理和解释需要使用专业的数据处理软件和方法,必须对数据进行准确的处理和解释,才能得出可靠的分析结果。
总之,波谱原理及解析是一门重要的分析技术,它在化学、生物、材料等领域都有广泛的应用。
掌握波谱原理及解析的知识,对于开展科研工作和进行实验分析都具有重要意义。
希望本文的介绍能够对读者有所帮助,引起大家对波谱原理及解析的兴趣,进一步深入学习和研究。
波谱原理及解析
波谱分析是一种用于研究物质结构和性质的重要方法,它通过分析物质在不同波长下的吸收或发射光谱,来获取物质的结构信息和化学性质。
波谱原理及解析是波谱分析领域中的重要内容,本文将对波谱原理及解析进行详细介绍。
首先,波谱原理是指物质在特定波长下吸收或发射光线的规律。
不同物质在不同波长下会表现出不同的吸收或发射特性,这是由于物质的分子结构和原子组成不同而导致的。
通过对物质在不同波长下的吸收或发射光谱进行分析,可以推断出物质的组成和结构,从而实现对物质的研究和分析。
其次,波谱解析是指利用仪器对物质在不同波长下的吸收或发射光谱进行测量和分析。
常见的波谱解析方法包括紫外可见吸收光谱、红外光谱、质谱等。
这些方法可以通过测量物质在不同波长下的吸收或发射光谱,来获取物质的结构信息和化学性质,从而实现对物质的分析和鉴定。
波谱原理及解析在化学、生物、医药、环境等领域都有着广泛的应用。
在化学领域,波谱原理及解析可以用于分析物质的组成和结构,从而实现对化学反应和化合物的研究。
在生物和医药领域,波谱原理及解析可以用于分析生物分子的结构和功能,从而实现对生物体内部分子的研究和诊断。
在环境领域,波谱原理及解析可以用于分析环境中的污染物和有害物质,从而实现对环境污染和健康风险的评估。
总之,波谱原理及解析是一种重要的分析方法,它通过对物质在不同波长下的吸收或发射光谱进行分析,来获取物质的结构信息和化学性质。
波谱原理及解析在化学、生物、医药、环境等领域都有着广泛的应用,对于推动科学研究和解决实际问题具有重要意义。
希望本文的介绍能够帮助大家更加深入地了解波谱原理及解析的重要性和应用价值。
《波谱解析》教学体会
笔者在学习《波谱解析》时,首先从分类学习波谱分析的概念开始,接着剖析了波谱分析
的理论依据,以便加深对波谱解析的理解。
其次,重点介绍了给定示波图中表示不同参数
的波形描述,并给出了相应的构成参数。
之后介绍了常用的几种波形的示波图的参数求解,及其计算原理。
同时再介绍和计算了波谱,以及波形参数求解的阐述关系。
最后,结合例题进一步加深学生对波谱解析的理解。
通过学习这门课,受益匪浅:
1. 掌握波谱解析的基本原理,能够运用所学知识精准解释和阐释示波图中各参数波形表达,以及计算不同参数的波形描述。
2. 深入理解波谱解析计算办法,如域转换、幅频特性、矩、谱密度等等。
3. 理解波谱的正弦波表达方法和频率参数的求解。
4. 了解比值域、频域和能量域之间的权衡。
最后学会运用给定的参数解释示波图。
总之,学习《波谱解析》的过程中,笔者获得了许多实践经验,也深刻理解了波谱解析的本质,对运用所学知识解析示波图有了更准确的认识和掌握。
四大谱图基本原理及图谱解析一质谱1. 基本原理:用来测量质谱的仪器称为质谱仪,可以分成三个部分:离子化器、质量分析器与侦测器。
其基本原理是使试样中的成分在离子化器中发生电离,生成不同荷质比的带正电荷离子,经加速电场的作用,形成离子束,进入质量分析器。
在质量分析器中,再利用电场或磁场使不同质荷比的离子在空间上或时间上分离,或是透过过滤的方式,将它们分别聚焦到侦测器而得到质谱图,从而获得质量与浓度(或分压)相关的图谱。
在质谱计的离子源中有机化合物的分子被离子化。
丢失一个电子形成带一个正电荷的奇电子离子(M+J叫分子离子。
它还会发生一些化学键的断裂生成各种r =£碎片离子。
带正电荷离子的运动轨迹:经整理可写成:m _ rjH2电"2比2式中:口/e为质荷比是离子质量与所带电荷数之比;近年来常用m/z 表示质荷比;z表示带一个至多个电荷。
由于大多数离子只带一个电荷,故m/z就可以看作离子的质量数。
质谱的基本公式表明:(1)当磁场强度(H)和加速电压(V)一定时,离子的质荷比与其在磁场中运动半径的平方成正比(m/z x r2m),质荷比(m/z)越大的离子在磁场中运动的轨道半径(rm)也越大。
这就是磁场的重要作用,即对不同质荷比离子的色散作用。
(2)当加速电压(V) 一定以及离子运动的轨道半径(即收集器的位置)一定时,离子的质荷比(m/z)与磁场强度的平方成正比(m/z x H2)改变H即所谓的磁场扫描,磁场由小到大改变,则由小质荷比到大质荷比的离子依次通过收集狭缝,分别被收集、检出和记录下来。
(3)若磁场强度(H)和离子的轨道半径(rm)一定时,离子的质荷比(m/z)与加速电压(V)成反比(m/z x 1/V),表明加速电压越高,仪器所能测量的质量范围越小。
就测量的质量范围而言,希望质量范围大一些,这就必须降低加速电压。
从提高灵敏度和分辨率来讲,需要提高加速电压。
这是一对矛盾,解决的办法是在质量范围够用的情况下尽量提高加速电压,高分辨质谱计加速电压为8kV,中分辨为4〜3kV。
光谱分析基本定律——Lambert-Beer定律:电磁波的波粒二象性——Planck方程:电磁辐射按波长顺序排列称为电磁波谱(光波谱)。
分区依次(短→长)为:γ射线区→X射线区→紫外光区(UV)→可见光区→红外光区(IR)→微波区→射频区(NMR)Franck-Condon原理:①电子跃迁时认为核间距r不变,发生垂直跃迁;②电子能级跃迁时必然同时伴有多种振动能级和转动能级的变化,同理振动能级跃迁时必然同时伴有多种转动能级的变化。
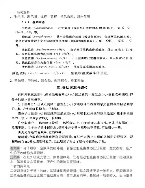
有机波谱的三要素:谱峰的①位臵(定性指标)、②强度(定量指标)和③形状。
【提请注意】对《天然药物化学成分波谱解析》(以下简称“教材”)P.5图1-8不理解的同学,应注意到轨道其中的“+”“-”表示的是波函数的位相,而不是电性!E总=E0+E平+E转+E振+E电电子跃迁类型:①σ→σ*、②n→σ*、③π→π*、④n→π*,其中,后两者对紫外光谱有意义。
此外,还包括主要存在于无机物的⑤电荷迁移跃迁和⑥配位场跃迁。
分子和原子与电磁波相互作用,从一个能级跃迁到另一个能级要遵循一定的规律,这些规律称为光谱选律。
紫外光谱所遵循的选律包括:①自选旋律和②对称性选律。
影响紫外光谱最大吸收波长(λmax)的主要因素:①电子跃迁类型;②发色团(生色团)和助色团;③π-π共轭、p-π共轭和σ-π超共轭(弱);④溶剂和介质;〃规律:溶剂极性增大,n→π*跃迁发生篮移(紫移),π→π*跃迁发生红移。
〃总结:溶剂的选择原则即紫外透明、溶解度好、化学惰性。
〃例子:甲醇、95%乙醇、环己烷、1,4-二氧六环。
【相关概念】等色点:同一化合物在不同pH条件下测得的紫外光谱曲线相交于一点,此即~。
⑤顺反异构、空间位阻和跨环效应。
影响紫外光谱吸收强度(εmax)的主要因素:εmax=0.87×1020×P(跃迁几率)×α(发色团的靶面积)【提请注意】严格地说,跃迁的强度最好是用吸收峰下的面积来测量(如果是以ε对ν作图)!吸收带:跃迁类型相同的吸收峰称为~。
包括:①R带(基团型谱带)、②K带(共轭型谱带)、③B带(苯型谱带)、④乙烯型谱带(E1带、E2带)。
【学习交流】不同文献对苯的吸收带命名不甚一致,有时也把E1带、E2带和B带分别叫做180带、200带和256带。
为什么?紫外光谱中计算λmax的四大经验规则:基①Woodward-Fieser规则Ⅰ(适用于共轭二烯、共轭三烯和共轭四烯);②Fieser-Kuhns规则(适用于共轭多烯);λmax=114+5M+n(48-1.7n)-16.5R endo-10R exo③Woodward-Fieser规则Ⅱ(适用于α , β不饱和羰基化合物);④Scott规则(适用于取代苯酰基化合物,略)。
紫外分光光度计的组成:光源→分光系统(单色器)→吸收池→检测器→记录仪【学习交流】在红外光谱中,通常以波数为横坐标,以百分透光率为纵坐标,记录物质分子的吸收曲线,而不是以T对λ作图。
为什么?红外光谱的基本原理——Hooke定律——双原子分子作简谐振动的频率公式(以波数表示):【学习交流】根据上式,试解释为何νX—H常常出现在IR谱图的高波数区域。
思考为何倍频往往不是基频波数的整数倍。
【友情链接】式中,K为化学键力常数。
其表达式为:多原子分子的振动类型:①伸缩振动ν(键长改变,键角不变)、②弯曲振动δ(键角改变,键长不变)。
非线性分子的振动自由度为(3N-6),线性分子的振动自由度为(3N-5)。
导致红外光谱谱带减少的原因:①在振动过程中,分子偶极矩不发生改变;②分子结构对称,某些振动频率相同,产生简并;③强宽峰覆盖频率相近的弱窄峰;④有些吸收峰不在4 000~400cm-1,超出仪器的测量范围;⑤仪器的分辨率低,使有的强度很弱的吸收峰不能检出。
红外光谱产生的基本条件:①红外辐射的能量应与振动能级差相匹配,即E光=ΔEν;②红外光与分子之间有偶合作用,即分子振动时其偶极矩必须发生变化,Δμ≠0。
【友情链接】偶极矩μ应为一矢量。
μ=q l。
【相关概念】热峰:亦称热带,是指跃迁时的低能级不是基态的吸收峰。
影响红外光谱峰位的主要因素:〃内因:①电子效应(诱导效应、共轭效应和中介效应);②空间效应(场效应、空间阻碍、环张力和跨环效应);③振动偶合效应(含Fermi共振);④氢键效应;⑤样品的物理状态。
〃外因:①溶剂;②仪器的色散元件。
对于红外光谱解析的复习主要依据:①[日]岛内武彦的红外九区表(教材P.62表2-6);②武汉大学化学与分子科学学院分析科学研究中心王长发老师制作的PowerPoint“红外识谱法”;③本人创作的图(见下图)。
【学习交流】如何理解红外定性分析又被称为“指纹分析”?不饱和度(Ω)的计算:红外光谱中的“四先、四后、相关法”:遵循先特征区,后指纹区;先最强峰,后次强峰;先粗查,后细找;先否定,后肯定的顺序,及由一组相关峰确认一个官能团存在的原则。
当I=1/2时,核外电子云呈球形分布于核表面,不具有电四极矩。
如1H、13C、15N、19F、29Si、31P等。
可以认为,1H、13C分别是1H-NMR、13C-NMR的“发色团”。
自由感应衰减信号(FID)转换为核磁共振图谱(NMR)的可行性及其基本过程:(可行性分析)因为FID信号是一个随时间变化而变化的函数,而NMR信号是一个随频率变化而变化的函数。
两者均包含有跃迁核的化学位移及偶合常数等信息,且正好是一组傅里叶变换对,故由测得的FID信号经傅里叶变换过程,即可转换成NMR图谱。
(基本过程)计算机在进行傅里叶变换时,先对连续变化的FID信号进行取样,即进行模/数转换,然后进行快速傅里叶计算,得到一些连续的数值结果,再经数/模转换后,即可转换为连续变化的NMR图谱。
可简单表示为:FID信号→滤波→模数(A/D)转换→数字计算机→数模(D/A)转换→NMR图谱核磁共振谱的基本原理:Δ产生核磁共振的条件:①自旋核(I≠0);②外磁场(B0);③照射射频能量需等于核磁能级差。
【提请注意】有些教材用“H”表示磁场。
在物理学上,B为磁感应强度,而H为磁场强度,均为矢量。
二者关系为:B=μH请注意区别。
本文使用B表示磁场。
化学位移的定义:样品标准仪器样品标准仪器常用的化学位移参比物质:①四甲基硅烷(TMS)、②4,4-二甲基-4-硅代戊磺酸钠(DSS)、③六甲基二硅醚(HMDS)。
【学习交流】试写出上述参比物质的结构式。
选择TMS 作为内标物质的原因:TMS在化学上是惰性的。
它的十二个质子呈球形分布,因此是磁各向同性的。
其沸点低,易挥发。
它与许多有机溶剂易于混溶。
它的吸收信号是一个尖锐的单峰,而且与一般的有机化合物比较,它的质子吸收峰都处在高场的位臵,很容易辨识。
影响核磁共振氢谱化学位移的主要因素:①诱导效应;②共轭效应;③各向异性效应;④范德华效应;⑤氢键效应(活动质子效应);⑥溶剂效应。
n+1规律:当一种1H核有n个相邻近(指不超过三个键)的磁等价的1H核存在时,则此种1H核的吸收峰裂分为(2nI+1)重峰。
对质子而言I=1/2,所以是(n+1)重峰。
峰间距即偶合常数J。
裂分峰的相对强度之比符合二项式(a+1)n展开式各项系数之比。
以上运用n+1规律进行的分析通常称为一级分析或一级谱分析。
要求:Δν/J≥6①同碳偶合(2J=10~16Hz);②邻碳偶合(3J=6~8Hz);Karplus公式:或3J=A+B cosφ+C cos2φ③远程偶合(J=0~3Hz)。
复杂图谱的简化——核磁共振波谱的辅助方法:①高磁场核磁共振波谱;②化学位移试剂;③多重照射;④核的Overhauser效应(NOE或nOe);⑤重氢交换;⑥溶剂效应。
13C-NMR谱的特点:①灵敏度低;②分辨率高;③图谱复杂;④可以区分碳原子级数;⑤13C核的T1较长(自旋-晶格弛豫、纵向弛豫的半衰期);⑥谱峰强度不与碳原子数成正比;⑦NOE增益;⑧溶剂峰。
13C-NMR谱的实验技术:〃①脉冲傅里叶变换技术(PFT-NMR)[早期为CW(连续波)-NMR];〃异核双共振技术:②质子宽带去偶(BBD);③质子偏共振去偶(OFR)——不完全去偶;④选择质子去偶(SEL)和远程选择质子去偶(LSPD);⑤门控去偶和反门控去偶——定量碳谱。
影响核磁共振碳谱化学位移的主要因素:〃内因:①碳原子的轨道杂化(sp3:δ0~100,sp:δ60~130,sp2:δ100~220);②诱导效应;③空间效应(γ-效应);④缺电子效应;⑤共轭效应和超共轭效应;⑥取代基的数目;⑦重原子;⑧分子内氢键。
〃外因:①介质效应(稀释位移、溶剂位移、pH位移);②温度效应;③顺磁离子效应。
各类有机化合物官能团的13C化学位移δ值类型/化合物δ类型/化合物δCC烷烃不饱和烃环丙烃0~8 炔75~95环烷烃5~25 烯100~143RCH35~25 芳环110~133R2CH222~45 羰基化合物R3CH 30~58 RCOOR 160~177R4C 28~50 RCONHR 158~180卤代烷RCOOH 160~185 CH3X 5~25 RCHO 185~2053胺Ar—X 120~160 CH3NH210~45 Ar—O 130~160 RCH2NH245~55 Ar—N 130~150 R2CHNH250~70 Ar—P 120~130 R3CNH260~75 RCH2S 22~42 醚RCHP 10~252CH3OR 45~60RCH2OR 42~70R2CHOR 65~77碳原子级数的测定——DEPT(无畸变极化转移增强)法:①DEPT45谱:除季碳不出峰外,其余的CH3、CH2和CH都出峰,且为正峰;②DEPT90谱:除CH出正峰外,其余的碳均不出峰;③DEPT135谱:CH3和CH出正峰,CH2出负峰,季碳不出峰。
【学习交流】思考为何实际应用中只需测DEPT90谱和DEPT135谱即可确定碳原子的级数。
二维核磁共振谱(2D-NMR)的分类:①J分解谱(δ-J谱);②化学位移相关谱(δ-δ谱)——2D-NMR的核心;③多量子谱。
2D-NMR的表现形式:①堆积图;②等高线图。
常见的2D-NMR谱:〃2D J谱:①同核2D J分解谱(HOMO-2D J);②异核2D J分解谱(HETERO-2D J);〃2D相关谱:③同核2D-NMR相关谱(HOMO-COSY);④异核2D-NMR相关谱(HETERO-COSY);荷比大小依次抵达检测器,信号经放大,记录得到质谱。
这种形成过程与光谱形成过程有点类似。
质谱仪中的离子源、质量分析器和检测器分别类似于光谱仪中的光源、单色器和检测器。
而且,质谱能给出分子量,从其裂解方式可以证明所提出结构的正确性,从而与紫外光谱、红外光谱、核磁共振波谱三者起到相互论证、相辅相成的作用。