吉大2020-2022学期《自动控制原理》在线作业一(3)答案
- 格式:doc
- 大小:28.50 KB
- 文档页数:5
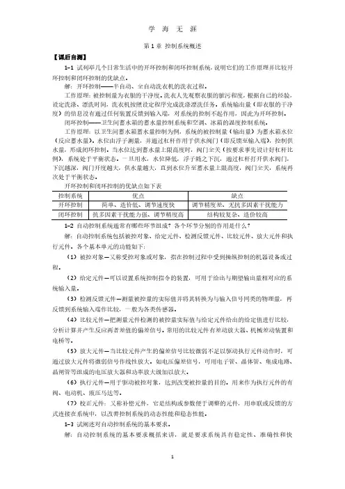
第1章控制系统概述【课后自测】1-1 试列举几个日常生活中的开环控制和闭环控制系统,说明它们的工作原理并比较开环控制和闭环控制的优缺点。
解:开环控制——半自动、全自动洗衣机的洗衣过程。
工作原理:被控制量为衣服的干净度。
洗衣人先观察衣服的脏污程度,根据自己的经验,设定洗涤、漂洗时间,洗衣机按照设定程序完成洗涤漂洗任务。
系统输出量(即衣服的干净度)的信息没有通过任何装置反馈到输入端,对系统的控制不起作用,因此为开环控制。
闭环控制——卫生间蓄水箱的蓄水量控制系统和空调、冰箱的温度控制系统。
工作原理:以卫生间蓄水箱蓄水量控制为例,系统的被控制量(输出量)为蓄水箱水位(反应蓄水量)。
水位由浮子测量,并通过杠杆作用于供水阀门(即反馈至输入端),控制供水量,形成闭环控制。
当水位达到蓄水量上限高度时,阀门全关(按要求事先设计好杠杆比例),系统处于平衡状态。
一旦用水,水位降低,浮子随之下沉,通过杠杆打开供水阀门,下沉越深,阀门开度越大,供水量越大,直到水位升至蓄水量上限高度,阀门全关,系统再次处于平衡状态。
开环控制和闭环控制的优缺点如下表1-2 自动控制系统通常有哪些环节组成?各个环节分别的作用是什么?解:自动控制系统包括被控对象、给定元件、检测反馈元件、比较元件、放大元件和执行元件。
各个基本单元的功能如下:(1)被控对象—又称受控对象或对象,指在控制过程中受到操纵控制的机器设备或过程。
(2)给定元件—可以设置系统控制指令的装置,可用于给出与期望输出量相对应的系统输入量。
(3)检测反馈元件—测量被控量的实际值并将其转换为与输入信号同类的物理量,再反馈到系统输入端作比较,一般为各类传感器。
(4)比较元件—把测量元件检测的被控量实际值与给定元件给出的给定值进行比较,分析计算并产生反应两者差值的偏差信号。
常用的比较元件有差动放大器、机械差动装置和电桥等。
(5)放大元件—当比较元件产生的偏差信号比较微弱不足以驱动执行元件动作时,可通过放大元件将微弱信号作线性放大。
9月份考试自动控制原理第一次作业一、单项选择题(本大题共30分,共10 小题,每题3 分)1. 将系统旳输出以一定旳方式返回到系统旳输入端并共同作用于系统旳过程,称为(D)。
A. 计算B. 顺馈C. 比较D. 反馈2. 微分环节旳对数幅频曲线为过点(1,j0)旳直线,其斜率为(B )。
A. -20dB/decB. 20dB/decC. -40dB/decD. 40dB/dec3. 劳斯阵列第一列元素符号变化次数就是特性方程中所包括旳(A )数目。
A. 右根B. 左根C. 0根D. 实根4. 二阶系统旳阻尼比ζ=0.5, 无阻尼固有频率为ωn ,则系统旳阻尼自然频率ωd 为(D )。
A.B.C.D.5. Bode 图稳定判据为:系统稳定旳充要条件是在Bode图旳L( w )>0dB 旳范围内,开环对数相频特性曲线φ(ω)在( A)线上正负穿越次数之差等于开环右极点数旳1/2。
A. -180o B. 180o C. -90oD. 90o6. 哪种信号是使用得最为广泛旳常用输入信号。
(B )A. 单位脉冲函数B. 单位阶跃函数C. 单位斜坡函数D. 单位抛物线函数7. 已知单位反馈系统传递函数G(s)=(s+2)/(s(s-2)(s-7)),则该系统(B )。
A. 稳定B. 不稳定C. 临界稳定D. 无法确定8. 有关系统稳定旳说法错误旳是(C)。
A. 线性系统稳定性与输入无关B. 线性系统稳定性与系统初始状态无关C. 非线性系统稳定性与系统初始状态无关D. 非线性系统稳定性与系统初始状态有关9. 极坐标图与波德图之间对应关系(B )。
A. 极坐标图上旳实轴对应于波德图上旳-180°线B. 极坐标图上旳负实轴对应于波德图上旳-180°线C. 极坐标图上旳正实轴对应于波德图上旳-180°线D. 极坐标图上旳单位圆对应于波德图上旳0分贝线E. 极坐标图上旳(-1,j0)点对应于波德图上旳0分贝线10. 线性系统与非线性系统旳主线区别在于(C )。
吉大2020-2022学期《自动控制原理》在线作业一
提醒:本科目含有多少随机试卷,请核实本套试卷是否是您需要的材料!!!
一、单选题(共5题,20分)
1、题面见图片
AA
BB
CC
DD
提示:复习课程相关知识802,并完成上述题目
[正确参考选择]:D
2、题面见图片
AA
BB
CC
DD
提示:复习课程相关知识802,并完成上述题目
[正确参考选择]:A
3、题面见图片
AA
BB
CC
DD
提示:复习课程相关知识802,并完成上述题目
[正确参考选择]:D
4、题面见图片
AA
BB
CC
DD
提示:复习课程相关知识802,并完成上述题目
[正确参考选择]:C
5、题面见图片
AA
BB
CC
DD
提示:复习课程相关知识802,并完成上述题目。
第一章引论1-1 试描述自动控制系统基本组成,并比较开环控制系统和闭环控制系统的特点。
答:自动控制系统一般都是反馈控制系统,主要由控制装置、被控部分、测量元件组成。
控制装置是由具有一定职能的各种基本元件组成的,按其职能分,主要有给定元件、比较元件、校正元件和放大元件。
如下图所示为自动控制系统的基本组成。
开环控制系统是指控制器与被控对象之间只有顺向作用,而没有反向联系的控制过程。
此时,系统构成没有传感器对输出信号的检测部分。
开环控制的特点是:输出不影响输入,结构简单,通常容易实现;系统的精度与组成的元器件精度密切相关;系统的稳定性不是主要问题;系统的控制精度取决于系统事先的调整精度,对于工作过程中受到的扰动或特性参数的变化无法自动补偿。
闭环控制的特点是:输出影响输入,即通过传感器检测输出信号,然后将此信号与输入信号比较,再将其偏差送入控制器,所以能削弱或抑制干扰;可由低精度元件组成高精度系统。
闭环系统与开环系统比较的关键,是在于其结构有无反馈环节。
1-2 请说明自动控制系统的基本性能要求。
答:自动控制系统的基本要求概括来讲,就是要求系统具有稳定性、快速性和准确性。
稳定性是对系统的基本要求,不稳定的系统不能实现预定任务。
稳定性通常由系统的结构决定与外界因素无关。
对恒值系统,要求当系统受到扰动后,经过一定时间的调整能够回到原来的期望值(例如恒温控制系统)。
对随动系统,被控制量始终跟踪参量的变化(例如炮轰飞机装置)。
快速性是对过渡过程的形式和快慢提出要求,因此快速性一般也称为动态特性。
在系统稳定的前提下,希望过渡过程进行得越快越好,但如果要求过渡过程时间很短,可能使动态误差过大,合理的设计应该兼顾这两方面的要求。
准确性用稳态误差来衡量。
在给定输入信号作用下,当系统达到稳态后,其实际输出与所期望的输出之差叫做给定稳态误差。
显然,这种误差越小,表示系统的精度越高,准确性越好。
当准确性与快速性有矛盾时,应兼顾这两方面的要求。
绪论单元测试1【判断题】(100 分)自动控制理论经历了经典控制理论、现代控制理论和近代控制理论三个发展阶段。
A.错B.对第一章测试1【单选题】(10 分)下列系统中属于开环控制的为()。
A.家用空调器B.普通车床C.无人驾驶车D.自动跟踪雷达2【单选题】(10 分)下列系统属于闭环控制系统的为()。
A.家用电冰箱B.传统交通红绿灯控制C.自动流水线D.普通车床3【单选题】(10 分)下列系统属于定值控制系统的为()。
A.自动跟踪雷达B.自动化流水线C.家用空调D.家用微波炉4【单选题】(10 分)下列系统属于随动控制系统的为()。
A.火炮自动跟踪系统B.家用空调器C.自动化流水线D.家用电冰箱5【单选题】(10 分)下列系统属于程序控制系统的为()。
A.传统交通红绿灯控制B.火炮自动跟踪系统C.家用空调器D.普通车床6【单选题】(10 分)()为按照系统给定值信号特点定义的控制系统。
A.连续控制系统B.离散控制系统C.线性控制系统D.随动控制系统7【单选题】(10 分)下列不是对自动控制系统性能的基本要求的是()。
A.准确性B.快速性C.稳定性D.复现性8【单选题】(10 分)下列不是自动控制系统基本方式的是()。
A.开环控制B.复合控制C.闭环控制D.前馈控制9【单选题】(10 分)下列不是自动控制系统的基本组成环节的是()。
A.测量变送器B.控制器C.被控变量D.被控对象10【单选题】(10 分)自动控制系统不稳定的过度过程是()。
A.发散振荡过程B.其余选择都不是C.单调过程D.衰减振荡过程第二章测试1【单选题】(10 分)自动控制系统的数学模型为()。
A.热学方程B.梅森公式C.微分方程、传递函数、动态结构框图、信号流图D.状态方程、差分方程2【单选题】(10 分)以下关于传递函数的描述,的是()。
A.传递函数取决于系统和元件的结构和参数,并与外作用及初始条件有关B.传递函数是一种动态数学模型C.传递函数是复变量的有理真分式函数D.一定的传递函数有一定的零极点分布图与之相对应3【单选题】(10 分)系统的传递函数是由系统的()决定的。
1 请解释下列名字术语:自动控制系统、受控对象、扰动、给定值、参考输入、反馈。
解:自动控制系统:能够实现自动控制任务的系统,由控制装置与被控对象组成;受控对象:要求实现自动控制的机器、设备或生产过程扰动:扰动是一种对系统的输出产生不利影响的信号。
如果扰动产生在系统内部称为内扰;扰动产生在系统外部,则称为外扰。
外扰是系统的输入量。
给定值:受控对象的物理量在控制系统中应保持的期望值参考输入即为给定值。
反馈:将系统的输出量馈送到参考输入端,并与参考输入进行比较的过程。
2 请说明自动控制系统的基本组成部分。
解:作为一个完整的控制系统,应该由如下几个部分组成:①被控对象:所谓被控对象就是整个控制系统的控制对象;②执行部件:根据所接收到的相关信号,使得被控对象产生相应的动作;常用的执行元件有阀、电动机、液压马达等。
③给定元件:给定元件的职能就是给出与期望的被控量相对应的系统输入量(即参考量);④比较元件:把测量元件检测到的被控量的实际值与给定元件给出的参考值进行比较,求出它们之间的偏差。
常用的比较元件有差动放大器、机械差动装置和电桥等。
⑤测量反馈元件:该元部件的职能就是测量被控制的物理量,如果这个物理量是非电量,一般需要将其转换成为电量。
常用的测量元部件有测速发电机、热电偶、各种传感器等;⑥放大元件:将比较元件给出的偏差进行放大,用来推动执行元件去控制被控对象。
如电压偏差信号,可用电子管、晶体管、集成电路、晶闸管等组成的电压放大器和功率放大级加以放大。
⑦校正元件:亦称补偿元件,它是结构或参数便于调整的元件,用串联或反馈的方式连接在系统中,用以改善系统的性能。
常用的校正元件有电阻、电容组成的无源或有源网络,它们与原系统串联或与原系统构成一个内反馈系统。
3 请说出什么是反馈控制系统,开环控制系统和闭环控制系统各有什么优缺点?解:反馈控制系统即闭环控制系统,在一个控制系统,将系统的输出量通过某测量机构对其进行实时测量,并将该测量值与输入量进行比较,形成一个反馈通道,从而形成一个封闭的控制系统;开环系统优点:结构简单,缺点:控制的精度较差;闭环控制系统优点:控制精度高,缺点:结构复杂、设计分析麻烦,制造成本高。
《自动控制原理》习题解答第一章习题及答案1—1 根据题1—1图所示的电动机速度控制系统工作原理图(1) 将a ,b 与c,d 用线连接成负反馈状态;(2) 画出系统方框图。
解 (1)负反馈连接方式为:d a ↔,c b ↔;(2)系统方框图如图解1—1 所示.1—2 题1-2图是仓库大门自动控制系统原理示意图。
试说明系统自动控制大门开闭的工作原理,并画出系统方框图。
题1-2图 仓库大门自动开闭控制系统解 当合上开门开关时,电桥会测量出开门位置与大门实际位置间对应的偏差电压,偏差电压经放大器放大后,驱动伺服电动机带动绞盘转动,将大门向上提起。
与此同时,和大门连在一起的电刷也向上移动,直到桥式测量电路达到平衡,电动机停止转动,大门达到开启位置。
反之,当合上关门开关时,电动机带动绞盘使大门关闭,从而可以实现大门远距离开闭自动控制。
系统方框图如图解1-2所示。
1—3 题1-3图为工业炉温自动控制系统的工作原理图。
分析系统的工作原理,指出被控对象、被控量和给定量,画出系统方框图.题1-3图 炉温自动控制系统原理图解 加热炉采用电加热方式运行,加热器所产生的热量与调压器电压c u 的平方成正比,c u 增高,炉温就上升,c u 的高低由调压器滑动触点的位置所控制,该触点由可逆转的直流电动机驱动。
炉子的实际温度用热电偶测量,输出电压f u 。
f u 作为系统的反馈电压与给定电压r u 进行比较,得出偏差电压e u ,经电压放大器、功率放大器放大成a u 后,作为控制电动机的电枢电压。
在正常情况下,炉温等于某个期望值T °C ,热电偶的输出电压f u 正好等于给定电压r u .此时,0=-=f r e u u u ,故01==a u u ,可逆电动机不转动,调压器的滑动触点停留在某个合适的位置上,使c u 保持一定的数值。
这时,炉子散失的热量正好等于从加热器吸取的热量,形成稳定的热平衡状态,温度保持恒定。
第一章绪论1-1 试比较开环控制系统和闭环控制系统的优弊端.解答: 1 开环系统(1)长处 :构造简单,成本低,工作稳固。
用于系统输入信号及扰动作用能早先知道时,可获得满意的成效。
(2)弊端:不可以自动调理被控量的偏差。
所以系统元器件参数变化,外来未知扰动存在时,控制精度差。
2闭环系统⑴长处:不论因为扰乱或因为系统自己构造参数变化所惹起的被控量偏离给定值,都会产生控制作用去消除此偏差,所以控制精度较高。
它是一种按偏差调理的控制系统。
在实质中应用宽泛。
⑵弊端:主要弊端是被控量可能出现颠簸,严重时系统没法工作。
1-2什么叫反应?为何闭环控制系统常采纳负反应?试举例说明之。
解答:将系统输出信号引回输入端并对系统产生控制作用的控制方式叫反应。
闭环控制系统常采纳负反应。
由1-1 中的描绘的闭环系统的长处所证明。
比如,一个温度控制系统经过热电阻(或热电偶)检测出目前炉子的温度,再与温度值对比较,去控制加热系统,以达到设定值。
1-3试判断以下微分方程所描绘的系统属于何种种类(线性,非线性,定常,时变)?2 d 2 y(t)3 dy(t ) 4y(t ) 5 du (t ) 6u(t )(1)dt 2 dt dt(2) y(t ) 2 u(t)(3)t dy(t) 2 y(t) 4 du(t) u(t ) dt dtdy (t )u(t )sin t2 y(t )(4)dtd 2 y(t)y(t )dy (t ) (5)dt 2 2 y(t ) 3u(t )dt(6)dy (t ) y 2 (t) 2u(t ) dty(t ) 2u(t ) 3du (t )5 u(t) dt(7)dt解答: (1)线性定常(2)非线性定常 (3)线性时变(4)线性时变(5)非线性定常(6)非线性定常(7)线性定常1-4 如图 1-4 是水位自动控制系统的表示图, 图中 Q1,Q2 分别为进水流量和出水流量。
控制的目的是保持水位为必定的高度。
吉林大学网络教育学院2019-2020学年第二学期期末考试《自动控制原理》大作业学生姓名专业层次年级学号学习中心成绩年月日作业要求:大作业要求学生手写完成,提供手写文档的清晰扫描图片,并将图片添加到word文档内,最终wod文档上传平台,不允许学生提交其他格式文件(如JPG,RAR等非word文档格式),如有雷同、抄袭成绩按不及格处理。
一综合题 (共3题,总分值30分 )1. 已知下列系统开环传递函数(参数K,T,T i>0;i=1,2,…,6):其系统开环幅相曲线分别如图(1)~(10)所示,试根据奈氏判据判定各系统的闭环稳定性,若系统闭环不稳定,确定其s右半平面的闭环极点数。
(10 分)2. 设单位反馈控制系统的开环传递函数要求:(1) 画出准确根轨迹(至少校验三点); (2) 确定系统的临界稳定开环增益K c; (3) 确定与系统临界阻尼比相应的开环增益K 。
(10 分) 解:(1) ①极点:()3503,1002,01=-=-==n p p p 零点:无 (m=0) ②则根轨迹的分支数为条。
③n-m-3条根轨迹渐近线。
④()312ππϕ=-+=mn k a k=0()ππϕ=-+=mn k a 12 k=1()3512πϕπ=-+=m n k a k=2 5011-=--=∑∑==mn zp ni mi ii a σ⑤分离点坐标:501100110++++=d d d ()舍或7921-=-=d d (2)根轨迹与虚轴的交点即为临界开环增益Kc 由图可得j s 7.70±= 代入特征方程:()()0102.0101.0=+++K s s s解得:Kc=150(3)系统临界阻尼比即ζ 0arcc ==ζβos 21-=s 此时代入方程可得 K=9.63. 试用等倾线法证明相轨迹中有两条过原点直线,其斜率分别为微分方程的两个特征根。
(10 分)二作图题 (共6题,总分值60分 )4. 已知单位反馈控制系统开环传递函数如下,试概略画出相应的闭环根轨迹图(要求算出起始角θpi):(10 分)答:5. 设二阶控制系统的单位阶跃响应曲线如图所示。
一 (25分)已知控制系统结构图如下图所示。
试通过结构图等效变换求系统传递函数C (s )/R (s )。
解:二 (25分)已知单位反馈系统的开环传递函数)12.0)(1()15.0()(2++++=s s s s s K s G试确定系统稳定时的K 值范围。
三 (25分)已知单位反馈系统的开环传递函数 )5)(11.0(50)(++=s s s s G 试求输入分别为 r (t )=2t 和 r (t )=2+2t+t 2 时,系统的稳态误差。
四 (25分)设单位反馈控制系统的开环传递函数)102.0)(101.0()(++=s s s K s G 要求:(1) 画出准确根轨迹(至少校验三点);(2) 确定系统的临界稳定开环增益K c;(3) 确定与系统临界阻尼比相应的开环增益K 。
解:(1)5000()(50)(100)K G s s s s =++ ① n =3,根轨迹有3条分支,且均趋于无穷远处;② 实轴上的根轨迹:[-50,0],(,1-∞-00];③ 渐进线:50100503a σ--==-,(21),33a k ππϕπ+==±; ④ 分离点:11150100d d d +=++求解得:121.3d =-,278.8d =-(舍去); 作出根轨迹如图所示:(2)临界开环增益c K 为根轨迹与虚轴交点对应的开环增益。
32()150********D s s s s K =+++令s j ω=,代入()0D s =,并令其实部、虚部分别为零,即2Re[()]15050000D j K ωω=-+=,3Im[()]50000D j ωωω=-+=解得:1,23500070.71,0ωω=±±=(舍去) 150c K =(3)系统处于临界阻尼比1ζ=,相应闭环根位于分离点处,即要求分离点d 对应的K 值。
将s =d =-21.3代入幅值条件:0.0110.0219.622K s s s =++=4-14 设系统开环传递函数如下,试画出b 从零变到无穷时的根轨迹图。
一、求下面电路的传递函数)()()()()()(1c 1s U s U s U s U s U s U o c o 、、并画出动态结构图。
(15分)解:将电路图参数用拉氏算子替代,将电路图重画并简化,步骤如下:(s)(5分)(1)R 3+sL(2)sLR R sL R R +++3232)(*(3)U 1(s)sLR R sL R R +++3232)(*(4)所以: 132323232011)(*)(*)()(R scsL R R sL R R sL R R sL R R s U s U ++++++++=(5分) 31)()(R sL sLs U s U c +=132323232301101)(*)(**)()(*)()()()(R scsL R R sL R R sL R R sL R R R sL sLs U s U s U s U s U s U c c +++++++++==系统的动态结构图为: (5分)本题考查要点: 电路图的数学模型和传递函数的关系,动态传递函数及结构图画法。
包含简单的电路简化过程。
二、对系统结构图进行简化并写出系统的开环传递函数、闭环传递函数、误差传递函数。
(15分)解:对结构图的简化过程如下:(10分)(1)(2)(3)(4)(5)所以系统的开环传递函数为:(5分)12151234323431)(*1)(H G G G G G H G G H G G G s G K ++++=121512343234312151234323431)(*111)(*1)(H G G G G G H G G H G G G H G G G G G H G G H G G G s G B +++++++++=12151234323431)(*111)()()(H G G G G G H G G H G G G s R s E s G E +++++==本题考查要点:结构图的简化方法(信号分支点和汇合点的移动、环节的合并)、几种传递函数的表示法。
一、试求图中所示RC网络的传递函数,为输入,为输出。
[点击查看答案]答:,二、化简方框图,并求系统的传递函数。
[点击查看答案]答:三、根据下列单位反馈系统的开环传递函数为,确定使系统稳定的K值的范围。
[点击查看答案]答:特征方程系统稳定四、系统开环传递函数为,绘制根轨迹。
[点击查看答案]答:(1)(2)实轴上根轨迹(3)渐近线(4)求分离点特征方程(舍去)(5)求与虚轴的交点代入特征方程五、设系统开环频率特性的极坐标图如图所示,试判断闭环系统的稳定性。
[点击查看答案]答:P=0 N=-2 N=P-Z Z=2闭环系统不稳定开环系统稳定开环系统稳定P=0 N=0 N=P-Z Z=0闭环系统稳定一、试求图中所示RC网络的传递函数,为输入,为输出。
[点击查看答案]答:二、化简方框图,并求系统的传递函数。
[点击查看答案]答:三、已知二阶系统的开环传递函数(1)若欲使该系统的阻尼比,试确定值;(2)求系统在单位阶跃信号输入下的最大超调量和调整时间。
[点击查看答案]答:四、系统开环传递函数为,绘制根轨迹。
[点击查看答案]答:(1)(2)实轴上根轨迹(3)分离点五、设系统开环频率特性的极坐标图如图所示,试判断闭环系统的稳定性。
开环系统稳定在s平面右半部有一个开环极点[点击查看答案]答:(1)P=0 N=0 N=P-Z Z=0 闭环系统稳定(2)P=1 N=1 N=P-Z Z=0 闭环系统稳定一、假设图中的运算放大器为理想放大器,试写出为输入,为输出的传递函数。
[点击查看答案]答:,,二、化简方框图,并求系统的传递函数。
[点击查看答案]答:三、系统的框图如图a所示,试计算在单位斜坡输入下的稳态误差。
如在输入端加入一比例微分环节,如图b所示,试证明当适当选取a值后,系统跟踪斜坡输入的稳态误差可以消除。
(a)(b)[点击查看答案]答:四、系统开环传递函数为,绘制根轨迹。
[点击查看答案]答:(1)(2)实轴上根轨迹(3)分离点(舍去)(4)出射角五、已知最小相位系统的开环对数幅频特性的渐近线如图所示,试写出系统的开环传递函数。
掌握自动控制系统的一般概念(控制方式,分类,性能要求)给定输入量: 给定值Ug 被控制量: 加热炉的温度扰动量:加热炉内部温度不均匀或坏境温度不稳定等外部因素 被控制对象:加热器控制器:放大器、发动机和减速器组成的整体 (2)工作原理:给定值输入量Ug 和反馈量Ur 通过比较器输出 U机的转速n ,再通过减速器与调压器调节加热器的电压U 来控制炉温。
T7.(1)结构框图 略给定输入量:输入轴θr 被控制量:输出轴θc扰动量:齿轮间配合、负载大小等外部因素 被控制对象:齿轮机构 控制器: 液压马达 (2)工作原理:θUe Ug θc掌握系统微分方程,传递函数(定义、常用拉氏变换),系统框图化简;1.(a)⎪⎪⎪⎩⎪⎪⎪⎨⎧=+=+=dtdu C i R u i i u iR u t ct ct t r )(02)(0)(01)()2......()1(.......... 将(2)式带入(1)式得:)()(01)(021)(0t r t t t u dtdu C R u R R u =++拉氏变换可得)()(01)(0221s r s s U CsU R u R R R =+⎪⎪⎭⎫ ⎝⎛+整理得21212)()(0)(R R Cs R R R U U G S r S s ++==1.(b)⎪⎪⎪⎩⎪⎪⎪⎨⎧=+=+=dtdi L u R u i i u iR u Lt o t Lt t r )(2)(0)(01)()2........()1......(.......... 将(2)式代入(1)式得)()(0221)(01t r t t u u R R R dt u L R =++⎰ 拉氏变换得)()(0221)(01s r s s U U R R R U Ls R =++ 整理得LsR R R R LsR U U G s r s s )(21212)()(0)(++==2.1)微分方程求解法⎪⎪⎪⎩⎪⎪⎪⎨⎧+=-=+=-31224203221211111Rudt du c Ruu R u R u Rudt du c R u u c c c c c c c c r中间变量为1c u,2c u及其一阶导数,直接化简比较复杂,可对各微分方程先做拉氏变换⎪⎪⎪⎩⎪⎪⎪⎨⎧+=-=+=-3122423221211111RUU sc R U U RU R U RUU sc R U U c c c c c c c c r移项得⎪⎪⎪⎩⎪⎪⎪⎨⎧++==++=2432432211211)11()111(c c c c rU R R sc RU R RU U U R R sc R U可得11121432432143214320)111()11(RR sc R R R R sc R R R R R R R R sc R R sc Ur U ++++=++++=2)复阻抗法⎪⎪⎪⎪⎪⎪⎪⎩⎪⎪⎪⎪⎪⎪⎪⎨⎧+=+++=++=2211232223234212121111*11*11sc R sc z U sc R sc z U sc R sc R R z sc R sc R R z r解得:1112143243RR sc R R R R sc R R Ur U ++++=3.分别以m 2,m 1为研究对象(不考虑重力作用)⎪⎪⎩⎪⎪⎨⎧--=---=11212121121222222)()()(ky dty y d c dt y d m dty y d cdt dy c t f dt y d m 中间变量含一阶、二阶导数很难直接化简,故分别做拉氏变换⎪⎩⎪⎨⎧--=---=112112112122222)()()(kY Y Y s c Y s m Y Y s c sY c s F Y s m 消除Y1中间变量21211222))1(()(Yk s c s m sc s c s c s m s F s++-++=10.系统框图化简:o (s)o (s)o (s)1.综合点前移,分支点后移o (s)1231133221231133221133()()()()()(1()())(1()())()()()()()1()()()()()()()()()()o i X s G s G s G s X s G s H s G s H s G s H s G s G s G s G s H s G s H s G s H s G s H s G s H s =+++=++++11.系统框图化简:2.交换综合点,合并并联结构3.化简12341234243114412123123212343231344()()()()()()1()()()()(()/()()()/()()()/()())()()()1()()()()()()()()()()()()()()(o i X s G s G s G s G s X s G s G s G s G s H s G s H s H s G s G s H s G s G s G s G s G s G s G s G s H s G s G s G s G s H s G s G s H s G s G s H =+--+=+--+)s第三章掌握时域性能指标,劳斯判据,掌握常用拉氏变换-反变换求解时域响应,误差等2.(1)求系统的单位脉冲响应12()()()TsY(s)+Y(s)=KX(s)X(s)=1Y(s)=1()=20e t tTT y t y t Kx t K Ts k w t eT•--+=+=已知系统的微分方程为:对微分方程进行零初始条件的拉氏变换得当输入信号为单位脉冲信号时,所以系统输出的拉式变换为:进行拉式反变换得到系统的时域相应2.(2)求系统的单位阶跃响应,和单位斜坡响应22()()()TsY(s)+Y(s)=KX(s)X(s)=5Y(s)=1111110()10-10e ;1X(s)=Y(s)=t T y t y t Kx t KTK Ts Ts Ts sK s s s y t s •-+=+++=-=-=已知系统的微分方程为:对微分方程进行零初始条件的拉氏变换得当输入信号为单位阶跃信号时,所以系统输出的拉式变换为:进行拉式反变换得到系统的时域相应当输入信号为单位阶跃信号时,所以系统输出的拉式变换为:22222110550111()510t+5e ;t K K KT T K Ts s s s Ts s s Ts y t -=-+=-++++=-+进行拉式反变换得到系统的时域相应9.解:由图可知该系统的闭环传递函数为22()(22)2b kG s s k s kτ=+++又因为:2%0.20.52222r n n t k kσξωτω⎧⎪==⎪-⎪==⎨⎪=+⎪⎪=⎩ 联立1、2、3、4得0.456; 4.593;10.549;0.104;n K ξωτ==== 所以0.76931.432p ds nt s t sπωξω====10.解:由题可知系统闭环传递函数为210()1010b kG s s s k=++ 221010n nk ξωω=⎧⎪⎨=⎪⎩ 当k=10时,n ω=10rad/s;ξ=0.5;所以有%16.3%0.3630.6p s n e t s t sπξσξω-⎧⎪==⎪⎪⎪==⎨⎪⎪⎪==⎪⎩当k=20时,n ω=14.14rad/s;ξ=0.35;所以有%30.9%0.2430.6ps n e t s t sπξσξω-⎧⎪==⎪⎪⎪==⎨⎪⎪⎪==⎪⎩当0<k<=2.5时,为过阻尼和临界阻尼,系统无超调,和峰值时间;其中调整时间不随k 值增大而变化;当k>2.5时,系统为欠阻尼,超调量σ%随着K 增大而增大,和峰值时间pt 随着K 增大而减小;其中调整时间s t 不随k 值增大而变化;14.(1)解,由题可知系统的闭环传递函数为32560-1403256000056014014k 00()1440kb k k k s s s ks kG s s s s k->><<∴=+++∴⎧⎨⎩∴劳斯表系统稳定的充要条件为:14.(2)解,由题可知系统的闭环传递函数为320.60.8832430.60.80010.20.80.210.8k 00(1)()(1)k b k k k kk s s s ks k s G s s s k s k-->>>>-∴+=++-+∴⎧⎪⎨⎪⎩∴劳斯表系统稳定的充要条件为:20.解:由题可知系统的开环传递函数为(2)()(3)(1)k k s G s s s s +=+-当输入为单位阶跃信号时,系统误差的拉氏变换为11()111()lim limlim ()0k ss k ss ss s s k s ss G s E G s ssE G s e →→→+=+===∞∴=又根据终值定理e 又因为25.解:由题可知系统的开环传递函数为1212()(1)(1)k k k G s T s T s =++当输入为给定单位阶跃信号时1()i X s s=,系统在给定信号下误差的拉氏变换为1101211211()111()lim limlim ()11k ss k ss ss s s k s ss G s E G s ssE G s k k e k k →→→+=+===∴=+又根据终值定理e 又因为当输入为扰动信号时1()N s s=,系统扰动信号下误差的拉氏变换为221210122212212121()111()lim limlim ()111k ss k ss ss s s k s ss ss ss ss k G s k T s E G s ssE G s k k k e k k k e e e k k →→→-+-+=+===-∴=+-∴=+=+又根据终值定理e 又因为第四章 根轨迹法掌握轨迹的概念、绘制方法,以及分析控制系统4-2 (2)G(s)=)15.0)(12.0(++s s s K;解:分析题意知:由s(0.2s+1)(0.5s+1)=0得开环极点s 1=0,s 2=-2,s 3=-5。
2020吉大网络教育自动控制原理大作业解答
(说明:前面是题目,后面几页是解答部分)
一综合题
1. 已知线性离散系统的闭环脉冲传递函数为,试判断该系统是否稳定。
2. 设反馈控制系统中
(1) 概略绘制系统根轨迹图,并判断系统的稳定性;
(2) 如果改变反馈通路传递函数使,判断改变后系统的稳定性,并研究改变所产生的效应。
3. 设单位反馈控制系统的开环传递函数
要求:
(1) 画出准确根轨迹至少校验三点;
(2) 确定系统的临界稳定开环增益c;
(3) 确定与系统临界阻尼比相应的开环增益。
4. 试用等倾线法证明
相轨迹中有两条过原点直线,其斜率分别为微分方程的两个特征根。
5. 试用相平面法分析下图所示系统在β,β及β三种情况下的相轨迹特点。
二作图题
6. 已知系统的结构图如下图所示,试画出参数T稳定区域曲线
7. 试分别绘制的相轨迹,并比较二者有何异同
8. 设单位反馈系统的开环传递函数为,若采用滞后—超前校正装
置,对系统进行串联校正,试绘制系统校正前后的对数幅频渐近特性,并计算系统校正前后的相角裕度。
9. 设二阶控制系统的单位阶跃响应曲线如图所示。
如果该系统为单位反馈控制系统,试确定其开环传递函数。
10. 试绘制的相轨迹以下是解答部分
一综合题
1. 答案:稳定
2. 答案:()闭环系统恒不稳定
()闭环系统稳定
3. 答案:(1) (2)K c=150 (3)K=9.62
4. 答案:
5. 答案:
二作图题
6. 答案:
7. 答案:
8. 答案:
9. 答案:
10. 答案:。
1 请解释下列名字术语:自动控制系统、受控对象、扰动、给定值、参考输入、反馈。
解:自动控制系统:能够实现自动控制任务的系统,由控制装置与被控对象组成;受控对象:要求实现自动控制的机器、设备或生产过程扰动:扰动是一种对系统的输出产生不利影响的信号。
如果扰动产生在系统内部称为内扰;扰动产生在系统外部,则称为外扰。
外扰是系统的输入量。
给定值:受控对象的物理量在控制系统中应保持的期望值参考输入即为给定值。
反馈:将系统的输出量馈送到参考输入端,并与参考输入进行比较的过程。
2 请说明自动控制系统的基本组成部分。
解:作为一个完整的控制系统,应该由如下几个部分组成:①被控对象:所谓被控对象就是整个控制系统的控制对象;②执行部件:根据所接收到的相关信号,使得被控对象产生相应的动作;常用的执行元件有阀、电动机、液压马达等。
③给定元件:给定元件的职能就是给出与期望的被控量相对应的系统输入量(即参考量);④比较元件:把测量元件检测到的被控量的实际值与给定元件给出的参考值进行比较,求出它们之间的偏差。
常用的比较元件有差动放大器、机械差动装置和电桥等。
⑤测量反馈元件:该元部件的职能就是测量被控制的物理量,如果这个物理量是非电量,一般需要将其转换成为电量。
常用的测量元部件有测速发电机、热电偶、各种传感器等;⑥放大元件:将比较元件给出的偏差进行放大,用来推动执行元件去控制被控对象。
如电压偏差信号,可用电子管、晶体管、集成电路、晶闸管等组成的电压放大器和功率放大级加以放大。
⑦校正元件:亦称补偿元件,它是结构或参数便于调整的元件,用串联或反馈的方式连接在系统中,用以改善系统的性能。
常用的校正元件有电阻、电容组成的无源或有源网络,它们与原系统串联或与原系统构成一个内反馈系统。
3 请说出什么是反馈控制系统,开环控制系统和闭环控制系统各有什么优缺点?解:反馈控制系统即闭环控制系统,在一个控制系统,将系统的输出量通过某测量机构对其进行实时测量,并将该测量值与输入量进行比较,形成一个反馈通道,从而形成一个封闭的控制系统;开环系统优点:结构简单,缺点:控制的精度较差;闭环控制系统优点:控制精度高,缺点:结构复杂、设计分析麻烦,制造成本高。
吉大2020-2022学期《自动控制原理》在线作业一
提醒:本科目含有多少随机试卷,请核实本套试卷是否是您需要的材料!!!
一、单选题(共5题,20分)
1、题面见图片
AA
BB
CC
DD
提示:复习课程相关知识802,并完成上述题目
[正确参考选择]:C
2、题面见图片
AA
BB
CC
DD
提示:复习课程相关知识802,并完成上述题目
[正确参考选择]:B
3、题面见图片
AA
BB
CC
DD
提示:复习课程相关知识802,并完成上述题目
[正确参考选择]:D
4、题面见图片
AA
BB
CC
DD
提示:复习课程相关知识802,并完成上述题目
[正确参考选择]:C
5、题面见图片
AA
BB
CC
DD
提示:复习课程相关知识802,并完成上述题目。