北京邮电大学801大纲
- 格式:doc
- 大小:23.00 KB
- 文档页数:1
授课计划表课程名称通信原理辅导科目通信原理授课老师适用学校、专业北邮学生分析学生为本专业考试,但是本科教学计划中通信原理不是重点,所以基本上没有多少基础,需要从最基本的内容开始,考生此课程压力较大,需要学习的内容较多,对课程的复习方法与复习内容,学生均没有较好的认识,对外界的依赖性较大。
为此,针对此考生的特点需要为学生制定详细的复习计划,且学生必须配合老师完成所要求的内容。
课程目标针对此考生的特点复习分五步走(考生水平不一样,考试目标不一样,均需采用不一样的复习计划,此方法只针对此考生):1.从课本基础知识开始,把所有的知识点过一遍且考生要理解,课本例题学习透彻;2.课本课后每个章节的课后习题做一遍,对课本当中需要的知识记住;3.做三到五套真题,充分了解考试的难度与亦考点,在此过程中如遇到没有掌握的知识没有记住的知识点,查漏补缺性复习;4.针对上一阶段的练习,找一个比较好的辅助性复习资料,加强练习;5.考前回归,配合练习真题与课本知识的再认识,对所有的知识,做题方法进行归类,做到模板式答题。
此方法的好处时,可以在学生基础非常差的基础上,使学生能够在特定的时间内针对特定的考试考出较好的成绩。
缺点是对课本知识的实际理解会下降,偏向应试考试的技巧性学习。
教学内容考研形势分析此专业最近一些年一直是热门专业,包括本专业及跨专业的考生均较多,分数线一直处于高位,录取均采用差额复试,对考生各方面能力要求均较高,考生不但要具备较扎实的专业知识,还要拥有较强的沟通学习能力。
考研真题分析本学校(北京邮电大学)的真题,主要包括选填题、判断题和计算类答题。
分值主要是计算类大题为主,且选择题与填空题也多为此类型题目,除较早几年的真题中包括两到三道电力系统分析题外,最近几年的考题类型比较固定。
课程主要内容本学校(北京邮电大学)的通信原理考试,指定教材为北京邮电大学出版的《通信原理》共包括1章,实际大纲要求考试前11章。
我把整个11章内容分布为:第一章绪论,主要内容为通信基本概念和通信系统构成第二章确定信号分析第三章随机过程第四章模拟通信系统,主要内容为模拟调制解调第五到十章为数字通信系统的基本原理学时分配鉴于课时有限,教学主要采用引导式复习方法,针对课程目标中的教学方法的五步走,各部分时间安排如下:第一步:10小时;第二步:10小时;第三步:10小时;第四步:10小时;第五步:5小时。
考研网快讯,据北京邮电大学研究生院消息,2021年北京邮电大学翻译考研大纲已发布,详情如下:801通信原理一、考试要求要求学生熟练掌握通信理论的基本概念,掌握通信系统的基本工作原理和性能分析方法,具有较强的分析问题和解决问题的能力。
二、考试内容1.预备知识希尔伯特变换、解析信号、频带信号与带通系统、随机信号的功率谱分析、窄带平稳高斯过程。
2.模拟调制DSB-SC、AM、SSB、VSB、FM的基本原理、频谱分析、抗噪声性能分析。
3.数字基带传输数字基带信号,PAM信号的功率谱密度分析;数字基带信号的接收,匹配滤波器,误码率分析;码间干扰的概念,奈奎斯特准则,升余弦滚降,最佳基带系统,眼图;均衡的基本概念,线路码型的作用和编码规则,部分响应系统,符号同步的基本概念。
4.数字信号的频带传输信号空间及最佳接收理论,各类数字调制(包括OOK、2FSK、PSK、2DPSK,QPSK、OQPSK、MASK、MPSK、MQAM)的基本原理、频谱分析、误码性能分析,载波同步的基本概念。
5.信源及信源编码信息熵、互信息;哈夫曼编码;量化(量化信噪比、均匀量化),A率13折线编码、TDM。
6.信道及信道容量信道模型,信道特性及其对信号传输特性的影响;多径衰落方面的概念(平衰落和频率选择性衰落、时延扩展、相干带宽、多普勒扩展、相干时间);信道容量(二元无记忆对称信道、AWGN信道)的分析计算;7.信道编码信道编码的基本概念,纠错检错、汉明距离线性分组码,循环码、CRC;卷积码的编码和Viterbi译码;8.扩频通信及多址通信沃尔什码及其性质;m序列的产生及其性质,m序列的自相关特性;扩频通信、扰码三、试卷结构填空题,判断题,计算题,画图题等。
2019考研北京邮电大学软件工程专业复习考试大纲2019考研北京邮电大学软件工程专业复习考试大纲807软件工程专业综合第一部分数据结构(90/150)一、考试要求要求考生比较系统地理解数据结构的基本概念和基本理论,掌握各种数据结构的特点和基本方法,着重考察考生综合运用所学知识分析问题和解决问题的能力。
要求考生能够用C/C++语言描述数据结构中的算法。
二、考试内容(一)绪论数据结构的基本概念,数据的逻辑结构、存储结构;算法的定义和应具有的特性,算法设计的要求,算法的时间复杂度分析和算法的空间复杂度分析。
(二)线性表线性结构的特点、线性表的定义,线性表的基本操作;线性表的顺序存储结构,对其进行检索、插入和删除等操作;线性表的链式存储结构,单链表、双向链表和循环链表这三种链表形式的存储结构和特点以及基本操作。
(三)栈和队列,递归算法栈的定义、结构特点及其存储方式(顺序存储与链接存储)和基本操作的实现算法;队列的结构、特点及其存储方式(顺序存储与链接存储)和基本操作的实现算法。
递归的基本概念和实现原理以及用递归的思想描述问题和书写算法的方法;用栈实现递归问题的非递归解法。
(四)数组和串串的基本概念、串的存储结构和相关的操作算法;数组的存储结构,在顺序存储的情况下,数组元素与存储单元的对应关系;稀疏矩阵的存储结构和特点以及基本操作。
字符串匹配算法(例如KMP算法)。
(五)树和森林树的结构和主要概念,各种二叉树的结构及其特点;二叉树的三种遍历方法的实现原理和性质,能将二叉树的遍历方法应用于求解二叉树的叶子结点个数、二叉树计数等问题,遍历的非递归实现方法;线索化二叉树的结构和基本操作;森林的定义和存储结构,森林的遍历等方法的实现;基于霍夫曼树生成霍夫曼编码的方法;AVL树的定义和特点以及AVL树调整操作的实现原理;最优二叉树的构造原理和相关算法。
(六)图图的各种基本概念和各种存储方式;图的两种搜索方法和图连的连通性;两种最小生成树的生成方法;各种求最短路径的方法;用顶点表示活动和用边表示活动的两种网络结构特点和相关操作的实现算法。
北邮801考试大纲一、考试目的本考试旨在评估学生对计算机科学与技术领域核心知识的理解与掌握程度,以及分析问题和解决问题的能力。
二、考试内容1. 计算机组成原理- 计算机硬件的基本组成和功能- 指令系统和汇编语言- 存储器的层次结构和性能- 输入输出系统和设备管理2. 数据结构- 基本数据结构(数组、链表、栈、队列等)- 树结构和图结构- 排序和查找算法- 算法分析和复杂度3. 操作系统- 操作系统的基本概念和功能- 进程管理、内存管理、文件系统- 死锁和同步机制- 系统调用和设备驱动4. 计算机网络- 网络体系结构和协议- 网络设备和数据传输- 网络安全和加密技术- 网络应用和服务5. 数据库系统- 数据库设计和建模- SQL语言和数据库查询- 数据库管理与维护- 数据挖掘和大数据技术6. 软件工程- 软件开发生命周期- 需求分析和系统设计- 软件测试和质量保证- 项目管理和敏捷开发7. 人工智能基础- 机器学习算法- 深度学习框架- 计算机视觉和自然语言处理- 人工智能伦理和应用三、考试形式考试将采用闭卷笔试的形式,题型可能包括选择题、填空题、简答题、计算题、编程题和案例分析题。
四、评分标准- 选择题和填空题:正确答案得分,错误答案不得分。
- 简答题和计算题:根据答案的准确性和完整性评分。
- 编程题:根据代码的正确性、可读性和效率评分。
- 案例分析题:根据分析的深度、逻辑性和创新性评分。
五、复习建议- 重视教材和课堂笔记,系统复习各章节知识点。
- 完成课后习题和模拟试题,提高解题能力。
- 参加小组讨论,交流学习心得和解题技巧。
- 阅读相关领域的最新研究论文,拓宽知识视野。
六、考试纪律- 遵守考场规则,诚信考试。
- 禁止携带手机等通讯工具进入考场。
- 考试期间不得交头接耳、抄袭他人答案。
七、考试时间考试时间将根据学校教务部门的安排提前公布,请考生注意查看。
请注意,这只是一个模拟的考试大纲,实际的考试大纲可能会有所不同。
《经济学》(801)考试大纲微观经济学部分参考书目:《西方经济学》(微观部分)(第八版)高鸿业中国人民大学出版社2021年版一、需求曲线、供给曲线概述以及有关的基本概念主要内容:需求、需求表和需求曲线;影响需求的因素;需求定理;需求量变动与需求变动;供给、供给表和供给曲线;影响供给的因素;供给定理;供给量变动和供给变动;均衡价格的决定及变动;需求价格弹性的含义与计算;需求价格弹性的分类;需求价格弹性与厂商销售收入的关系;影响需求价格弹性的因素;需求的交叉价格弹性;需求的收入弹性;供给的价格弹性的含义及计算;供给弹性的分类;影响供给弹性的因素;供求曲线的运用。
二、、效用论主要内容:效用的概念;边际效用递减规律;基数效用论的消费者均衡;消费者剩余;无差异曲线及其特点;商品的边际替代率;预算线;序数效用论的消费者均衡;收入变化对消费者均衡的影响;价格变化对消费者均衡的影响;恩格尔曲线;替代效应和收入效应;从单个消费者的需求曲线到市场需求曲线。
三、生产论主要内容:厂商的组织形式和目标;企业的本质;生产函数的定义;边际报酬递减规律;总产量、平均产量、边际产量及其相互关系;等产量曲线;边际技术替代率;等成本线;最优的生产要素组合;扩展线;规模报酬。
四、成本论主要内容:机会成本、显成本和隐成本的概念;各类短期成本曲线的特征及其相互关系;短期成本曲线与短期产量曲线的关系;长期成本曲线;规模经济与规模不经济;学习曲线效应。
五、完全竞争市场主要内容:完全竞争的定义;完全竞争厂商的需求曲线和收益曲线;完全竞争厂商的短期均衡和短期供给曲线;生产者剩余;完全竞争厂商的长期均衡;完全竞争行业的短期供给曲线;成本不变、成本递增和成本递减行业的长期供给曲线;完全竞争市场的短期均衡和长期均衡。
六、不完全竞争市场主要内容:垄断市场的条件;垄断厂商的需求曲线和收益曲线;垄断厂商的短期均衡和长期均衡;价格歧视;垄断竞争市场的条件;垄断竞争厂商的需求曲线;垄断竞争厂商的短期均衡和长期均衡;寡头市场的特征;古诺模型;斯威齐模型;斯塔克尔伯格模型;伯特兰模型;囚徒困境;纳什均衡;不同市场经济效率比较。
本文旨在帮助大家认识801通信原理(以下简称801)和803信息与通信工程学科专业综合(以下简称803)这两门专业课,并针对这两门专业课的适应范围做一些比较分析。
如果你不是在这两科中选择,比如选择802电子电路,805物理学,806电磁场理论,本文不会有太多的帮助。
背景介绍:专业课801和803的区分产生于2010年考研,初试选择通信原理课程的同学有了两种选择,一种是只考通信原理一门课程的801,另外一种是考查通信原理和信号与系统两门课程的803。
至于为什么要做这样的区分,我们不妨做这样的猜想。
近年来报考北邮通信的考生日益增多,使得北邮考研十分火热,竞争激烈。
但是由于801通信原理这门初试科目几乎适应于全校所有通信类专业,而这些专业又以信息与通信工程学院(以下简称信通院)的相关专业最好,因此广大考生在选择时倾向于选择信通院,在复试中被淘汰时再往电子工程学院(电子院)和信息光子学与光通信研究院(以下简称光研院)等学院调剂,这样就导致出现不良的现象:信通院报考人数太多,竞争过于激烈,而其他学院报考人数不足,甚至出现招不满的情况;其他学院需要招收信通院的调剂,形势太多被动,学院间地位明显不平衡。
经过2010年考研专业课改革之后,由于803考查内容增加,复习难度加大,这样有很大一部分同学开始偏向内容较少的801,于是与801相对应的专业报考人数逐渐增加,有效地解决了学院间不平衡的状况。
适应范围:根据北邮2010年考研招生简章,801和803所适应的专业范围如下:通过以上表格,有如下几点基本结论:1,考信通院只能选择803(不含专业硕士)2,803所适应的专业都是比较好的专业,竞争压力相对要大3,考803的各个专业录取总人数约为650人,而且这些专业只能选择803(张平组可选802)。
4,考801的各个专业录取总人数约为240人(不含专业硕士),而且这些专业也可以选择其他专业课,如802电子电路,805物理学,806电磁场理论等。
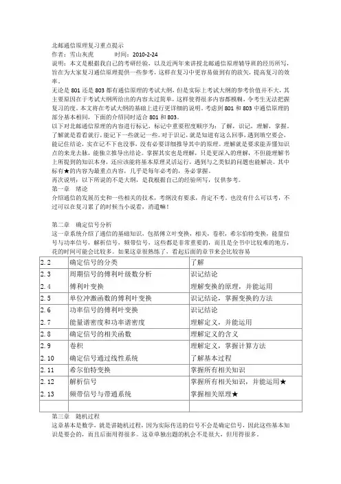
北邮通信原理复习重点提示作者:雪山灰虎时间:2010-2-24说明:本文是根据我自己的考研经验,以及近两年来讲授北邮通信原理辅导班的经历所写,旨在为大家复习通信原理提供一些参考,这样在复习中更容易做到有的放矢,提高复习的效率。
无论是801还是803都有通信原理的考试大纲,但是实际上考试大纲的参考价值并不大,其主要原因在于考试大纲所给出的内容太过简单,这样使得很多内容都模糊,令考生无法把握复习的度。
本文将在考试大纲的基础上进行更详细的说明。
考虑到801和803中通信原理的部分基本相同,下面的介绍同时适合801和803。
以下对北邮通信原理的内容进行标记,标记中重要程度顺序为:了解,识记,理解,掌握。
了解就是看看就行,能记下一些就记一些。
对于识记,就是知道有这么回事,遇到填空要会,能记住结论,实在记不下也没事,没有必要详细推导其中的原理。
理解就是要求能弄懂知识点的来龙去脉,能独立推导出结论。
掌握其实也是理解,只是更深入的理解,不但能理解书上所提到的知识本身,还应该能将基本原理灵活运行,遇到与之类似的问题也能解决。
其中标有★的内容为最重点内容,几乎是每年必考的,务必掌握。
再次说明:以下所说的不是大纲,是我根据自己的经验所写,仅供参考。
第一章绪论介绍通信的发展历史和一些相关的技术,考纲没有要求,肯定不考。
也没有什么可以考,不过可以在复习累了的时候当小说看,消遣嘛!第二章确定信号分析这一章系统介绍了通信的基础知识,包括傅立叶变换,相关,卷积,希尔伯特变换,能量信号与功率信号,解析信号,频带信号,这些都是非常重要的,而且是全书中比较难的地方,花的时间可能会比较多。
如果这章很熟练了,看起后面的章节来会比较容易2.2 确定信号的分类了解2.3 周期信号的傅利叶级数分析识记结论2.4 傅利叶变换理解变换的原理,并能运用2.5 单位冲激函数的傅利叶变换识记结论,掌握变换的方法2.6 功率信号的傅利叶变换识记结论2.7 能量谱密度和功率谱密度理解定义,并能运用2.8 确定信号的相关函数理解定义的含义2.9 卷积理解定义,掌握计算方法2.10 确定信号通过线性系统了解基本过程2.11 希尔伯特变换掌握所有相关知识2.12 解析信号掌握所有相关知识,并能运用★ 2.13 频带信号与带通系统掌握相关原理★第三章随机过程这章基本是数学,就是讲随机过程,因为实际传送的信号不会是确定信号,因此这些基本知识是要会的,而且后面用得很多。
2018年北京邮电大学数字媒体技术考研招生专业目录、研究方向、考试科目、考试大纲一、招生信息招生院系:数字媒体与设计艺术学院招生人数:11招生专业:0810Z1 ★数字媒体技术二、研究方向01 (全日制)数字媒体处理与大数据分析02 (全日制)人机交互与虚拟/增强现实技术03 (全日制)数字媒体交互与信息处理04 (全日制)文化计算与媒体信息挖掘三、考试科目①101思想政治理论②201英语一③301数学一④801通信原理⑤804信号与系统④⑤选一四、专业课考试大纲参考书目:801通信原理:《通信原理》(第3版),北京邮电大学出版社2008,周炯槃等编著804信号与系统:《信号与系统引论》,高等教育出版社 2009年3月,郑君里;信号与系统考研指导,吕玉琴第三版(1)801通信原理1、预备知识希尔伯特变换、解析信号、频带信号与带通系统、随机信号的功率谱密度、高斯白噪声、窄带平稳高斯过程、匹配滤波器。
2、模拟调制模拟线性调制(DSB-SC、AM、SSB)的基本原理、频谱特性、抗噪声性能;模拟角度调制(PM、FM)的基本原理、FM与PM的关系、卡松公式,FM抗噪声性能;频分复用。
3、数字基带传输数字基带信号,PAM信号的功率谱密度;常用线路码型;加性高斯噪声信道条件下数字基带信号的接收;符号间干扰、奈奎斯特准则、升余弦滚降、最佳基带系统、眼图;信道均衡的基本概念;第一类部分响应系统;符号同步的基本概念。
4、数字信号的频带传输二进制数字调制(OOK、2FSK、2PSK、2DPSK)的基本原理、调制解调方法、功率谱密度、错误率性能,平方环及科斯塔斯环;QPSK及OQPSK的原理、功率谱密度、误比特率及误符号率;信号空间及最佳接收理论;MASK、MPSK、MQAM的星座图、调制解调框图、功率谱密度,MASK及矩形星座MQAM的误符号率分析,格雷映射;MFSK的星座图、频谱及误符号率特性。
5、信源及信源编码信息熵、互信息;哈夫曼编码;采样,标量量化,脉冲编码调制,时分复用。
801考试大纲一、考试目的与要求本考试旨在评估学生对801课程内容的掌握程度,包括理论知识、实践技能以及应用能力。
考试要求学生能够深入理解课程的核心概念,掌握关键技能,并能够将所学知识应用于解决实际问题。
二、考试内容与结构考试内容将涵盖以下几个主要部分:1. 基础知识(30%)- 课程概念与定义- 基础原理与理论2. 技能与应用(40%)- 课程技能的掌握与运用- 案例分析与问题解决3. 综合能力(30%)- 综合运用课程知识解决复杂问题- 创新思维与批判性分析三、考试形式与题型考试将采用闭卷形式,题型包括但不限于:- 选择题:测试学生对基础知识点的掌握。
- 简答题:评估学生对概念的理解和表述能力。
- 计算题/分析题:考察学生的计算能力和分析问题的能力。
- 论述题/案例分析:测试学生综合运用知识解决问题的能力。
四、考试范围与重点考试将重点考察以下几个方面:1. 核心理论- 理解课程中的核心理论和概念。
- 能够解释理论在实际中的应用。
2. 关键技能- 掌握课程中的关键技能和操作方法。
- 能够独立完成相关任务和项目。
3. 综合应用- 能够将所学知识综合运用于解决复杂问题。
- 展示创新思维和批判性分析能力。
五、考试准备建议为了帮助学生更好地准备考试,以下是一些建议:1. 复习课程笔记和教材,确保对所有知识点有清晰的理解。
2. 完成所有指定的阅读材料和实践练习,加深对知识点的掌握。
3. 参与课堂讨论和小组活动,提高分析和解决问题的能力。
4. 利用模拟考试和历年真题进行练习,熟悉考试题型和答题技巧。
六、考试评分标准考试评分将基于以下标准:1. 准确性:答案是否准确反映了知识点。
2. 完整性:答案是否全面覆盖了问题的所有方面。
3. 逻辑性:答案是否条理清晰,逻辑严密。
4. 创造性:答案是否展示了创新思维和独到见解。
七、考试注意事项1. 遵守考试规则,不得携带任何未经允许的资料进入考场。
2. 考试期间保持安静,不得交头接耳或使用电子设备。
801通信原理
一、考试要求
要求学生熟练掌握通信理论的基本概念,掌握通信系统的基本工作原理和性能分析方法,具有较强的分析问题和解决问题的能力。
二、考试内容
1.预备知识
希尔伯特变换、解析信号、频带信号与带通系统、随机信号的功率谱分析、窄带平稳高斯过程。
2.模拟调制
幅度调制、角度调制的基本原理、频谱分析、抗噪声性能分析。
3.数字基带传输
数字基带信号,PAM信号的功率谱密度分析;
数字基带信号的接收,匹配滤波器,误码率分析;
码间干扰的概念,奈奎斯特准则,升余弦滚降,最佳基带系统,眼图;
均衡的基本原理,线路码型的作用和编码规则,部分响应系统,符号同步算法的基本原理。
4.数字信号的频带传输
信号空间及最佳接收理论,各类数字调制(包括OOK、2FSK、PSK、2DPSK,QPSK、DQPSK、OQPSK、MASK、MPSK、MQAM)的基本原理、频谱分析、误码性能分析,载波同步的基本原理。
5.信源及信源编码
信息熵、互信息;哈夫曼编码;量化(量化的概念、量化信噪比、均匀量化);
对数压扩,A率13折线编码、TDM。
6.信道及信道容量
信道模型,信道特性及其对信号传输特性的影响;
信道容量(二元无记忆对称信道、AWGN信道)的分析计算;
多径衰落方面的概念(平衰落和频率选择性衰落、时延扩展、相干带宽、多普勒扩展、相干时间等)
7.信道编码
信道编码的基本概念,纠错检错、汉明距离
线性分组码,循环码、CRC;
卷积码的编码和Viterbi译码;
交织
8.扩频通信及多址通信
沃尔什码及其性质;
m序列的产生及其性质,m序列的自相关特性;
扩频通信、DS-CDMA及多址技术、扰码
三、试卷结构
填空题,判断题,计算题,画图题等。