发动机原理动画解析简图
- 格式:docx
- 大小:2.74 MB
- 文档页数:15
发动机结构及原理图发动机是一种由许多机构和系统组成的复杂机器。
无论是汽油机,还是柴油机;无论是四行程发动机,还是二行程发动机;无论是单缸发动机,还是多缸发动机。
要完成能量转换,实现工作循环,保证长时间连续正常工作,都必须具备以下一些机构和系统。
汽油机由两大机构和五大系统组成,即由曲柄连杆机构,配气机构、燃料供给系、润滑系、冷却系、点火系和起动系组成;柴油机由以上两大机构和四大系统组成,即由曲柄连杆机构、配气机构、燃料供给系、润滑系、冷却系和起动系组成,柴油机是压燃的,不需要点火系。
曲柄连杆机构起动系统曲柄连杆机构是发动机实现工作循环,完成能量转换的主要运动零件。
它由机体组、活塞连杆组和曲轴飞轮组等组成。
在作功行程中,活塞承受燃气压力在气缸内作直线运动,通过连杆转换成曲轴的旋转运动,并从曲轴对外输出动力。
而在进气、压缩和排气行程中,飞轮释放能量又把曲轴的旋转运动转化成活塞的直线运动。
要使发动机由静止状态过渡到工作状态,必须先用外力转动发动机的曲轴,使活塞作往复运动,气缸内的可燃混合气燃烧膨胀作功,推动活塞向下运动使曲轴旋转。
发动机才能自行运转,工作循环才能自动进行。
因此,曲轴在外力作用下开始转动到发动机开始自动地怠速运转的全过程,称为发动机的起动。
完成起动过程所需的装置,称为发动机的起动系。
点火系统冷却系统在汽油机中,气缸内的可燃混合气是靠电火花点燃的,为此在汽油机的气缸盖上装有火花塞,火花塞头部伸入燃烧室内。
能够按时在火花塞电极间产生电火花的全部设备称为点火系,点火系通常由蓄电池、发电机、分电器、点火线圈和火花塞等组成。
冷却系的功用是将受热零件吸收的部分热量及时散发出去,保证发动机在最适宜的温度状态下工作。
水冷发动机的冷却系通常由冷却水套、水泵、风扇、水箱、节温器等组成。
润滑系统配气机构润滑系的功用是向作相对运动的零件表面输送定量的清洁润滑油,以实现液体摩擦,减小摩擦阻力,减轻机件的磨损。
并对零件表面进行清洗和冷却。
最全发动机原理动图(简单直观,一看就懂)通过直观的发动机动图,我们来了解各种发动机的工作原理!1、单缸发动机单缸发动机是所有发动机中最简单的一种,它只有一个气缸,是发动机的基本形式。
单缸发动机工作时,曲轴每转一圈(二冲程)或两圈(四冲程),气缸内的混合气点火燃烧一次,从声音和振动上,能明显地感到发动机的工作是断续的,排气也是"突突"的断续声。
如果从工作的连贯性来看,单缸机工作不平稳,转速波动较大,容易熄火。
但是,它的结构简单,制造成本较低,维护也不复杂,是中低档小型摩托车发动机的首选。
2、双缸发动机双缸发动机,是指有两个气缸的发动机,它是由两个相同的单缸排列在一个机体上共用一根曲轴输出动力所组成。
▲水平对置双缸发动机双缸发动机既适用于动力发生装置,也可指包括动力装置的整个机器,比如汽油发动机,航空发动机。
▲摩托车双缸发动机双缸发动机多用于轿车的发动机、摩托车、油锯和其他小功率动力机械中。
3、三缸发动机三缸发动机是拥有三个气缸的发动机,一般排量比较小,为了满足动力需求,那些紧凑级的车型一般都会配备涡轮增压版的三缸车型。
三缸发动机的油耗表现会比较好,但是发动机的声音不那么悦耳。
它的体积小、质量轻、成本低,但振动有些大。
4、四缸发动机四缸发动机,又可称为四缸引擎,其机体主要由气缸体、曲轴箱、气缸盖和气缸垫等部件组成。
四缸发动机其基本原理是将汽油(柴油)的热能,通过在密封汽缸内燃烧气体膨胀,推动活塞作功,转变为机械能。
▲四冲程发动机做功过程▲直列式发动机直列式发动机:所有汽缸均肩并肩排成一个平面,它的缸体和曲轴结构简单,而且使用一个汽缸盖,制造成本较低,稳定性高,低速扭矩特性好,燃料消耗少,尺寸紧凑,应用比较广泛。
其缺点是功率较低。
▲V型发动机V型发动机:相邻汽缸以一定夹角布置,使两组汽缸形成有一个夹角的平面,从侧面看汽缸呈V字形的发动机。
V型发动机的高度和长度尺寸小,在汽车上布置起来较为方便。
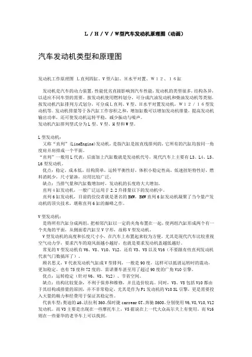
L/H/V/W型汽车发动机原理图(动画)汽车发动机类型和原理图发动机工作原理图L直列四缸、V型六缸、H水平对置、W12、16缸发动机是汽车的动力装置,性能优劣直接影响到汽车性能,发动机的类型很多,结构各异,以适应不同车型的需要。
按发动机使用燃料划分,可分成汽油发动机和柴油发动机等类别。
按发动机汽缸排列方式划分,可分成L直列、V型、H水平对置发动机,W12/16型发动机等。
发动机排量等于各汽缸工作容积之和,增加缸数可以增加发动机排量,提高发动机输出功率,还可使发动机运转平稳,减少振动与噪声。
发动机汽缸排列型式分为L型、V型、H型和W型。
L型发动机:又称“直列”(LineEngine)发动机,是指汽缸是按直线排列的,它所有的汽缸均按同一角度肩并肩排成一个平面。
“直列”一般用L代表,后面加上汽缸数就是发动机代号,现代汽车上主要有L3、L4、L5、L6型发动机。
优点:稳定,成本低,结构简单,运转平衡性好,体积小稳定性高,低速扭矩特性好,燃料消耗少,尺寸紧凑,应用比较广泛。
缺点:当排气量和汽缸数增加时,发动机的长度将大大增加。
直列4缸发动机,一般广泛运用于2.2升排量以下的发动机中。
直列6缸发动机,目前的佼佼者就是著名的BMW,BMW直列6缸发动机凝聚了当今量产发动机的顶尖技术,堪称直列6缸的巅峰之作。
V型发动机:是将所有汽缸分成两组,把相邻汽缸以一定的夹角布置在一起,使两组汽缸形成两个有一个夹角的平面,从侧面看汽缸呈V字形,故称V型发动机。
V型发动机的高度和长度尺寸小,在汽车上布置起来较为方便。
尤其是现代汽车比较重视空气动力学,要求汽车的迎风面越小越好,也就是要求发动机盖越低越好。
常见的V型发动机有V6、V8、V10、V12。
还有V3、V5以及V16(不要跟有些直列发动机代表气门数搞浑了)。
顾名思义,V代表发动机气缸成V型排列,一般是90度,这样可以抵消运转时的震动,更加稳定。
也有75度和72度的。
雷诺赛车甚至用了超过90度的广角V10引擎。
L/H/V/W型汽车发动机原理图(动画)汽车发动机类型和原理图发动机工作原理图L直列四缸、V型六缸、H水平对置、W12、16缸发动机是汽车的动力装置,性能优劣直接影响到汽车性能,发动机的类型很多,结构各异,以适应不同车型的需要。
按发动机使用燃料划分,可分成汽油发动机和柴油发动机等类别。
按发动机汽缸排列方式划分,可分成L直列、V型、H水平对置发动机,W12/16型发动机等。
发动机排量等于各汽缸工作容积之和,增加缸数可以增加发动机排量,提高发动机输出功率,还可使发动机运转平稳,减少振动与噪声。
发动机汽缸排列型式分为L型、V型、H型和W型。
L型发动机:又称“直列”(LineEngine)发动机,是指汽缸是按直线排列的,它所有的汽缸均按同一角度肩并肩排成一个平面。
“直列”一般用L代表,后面加上汽缸数就是发动机代号,现代汽车上主要有L3、L4、L5、L6型发动机。
优点:稳定,成本低,结构简单,运转平衡性好,体积小稳定性高,低速扭矩特性好,燃料消耗少,尺寸紧凑,应用比较广泛。
缺点:当排气量和汽缸数增加时,发动机的长度将大大增加。
直列4缸发动机,一般广泛运用于2.2升排量以下的发动机中。
直列6缸发动机,目前的佼佼者就是著名的BMW,BMW直列6缸发动机凝聚了当今量产发动机的顶尖技术,堪称直列6缸的巅峰之作。
V型发动机:是将所有汽缸分成两组,把相邻汽缸以一定的夹角布置在一起,使两组汽缸形成两个有一个夹角的平面,从侧面看汽缸呈V字形,故称V型发动机。
V型发动机的高度和长度尺寸小,在汽车上布置起来较为方便。
尤其是现代汽车比较重视空气动力学,要求汽车的迎风面越小越好,也就是要求发动机盖越低越好。
常见的V型发动机有V6、V8、V10、V12。
还有V3、V5以及V16(不要跟有些直列发动机代表气门数搞浑了)。
顾名思义,V代表发动机气缸成V型排列,一般是90度,这样可以抵消运转时的震动,更加稳定。
也有75度和72度的。
雷诺赛车甚至用了超过90度的广角V10引擎。
最全动图带你了解发动机是如何工作的发动机是汽车最重要的核心部件。
发动机通过吸入燃油和氧气,在燃烧室内将气化的燃油与氧气混合后燃烧、产生大量气体推动活塞运动,活塞通过连杆机构将动力传递给动力系统驱动汽车进行运动。
发动机要完成动力输出的使命,其工作原理是比较复杂的,下面跟邦哥一起通过动态原理图来了解一下。
一、直列式发动机它的几个汽缸肩并肩地排成一排,L4为直列四缸发动机,比较常用。
它的缸体和曲轴结构简单,使用一个汽缸盖,制造成本较低,稳定性高,低速扭矩特性好,燃料消耗少,尺寸紧凑,应用比较广泛。
缺点是功率较低。
二、V 型发动机它的几个汽缸排列在成一定角度的两个平面上,侧面看就像字母V一样。
V型发动机的高度和长度尺寸小,在汽车上布置起来较为方便。
它便于通过扩大汽缸直径来提高排量和功率并且适合于较多的汽缸数。
目前中高档车型中,不少采用V型6缸发动机,比如君威,帕萨特及奥迪A6等等,更高级车型还采用了V8发动机。
三、水平对置式发动机发动机活塞平均分布在曲轴两侧,在水平方向上往复运动。
这样使得发动机的整体高度降低、整车的重心降低,车辆行驶更加平稳,发动机安装在整车的中心线上,两侧活塞产生的力矩相互抵消,大大降低车辆在行驶中的振动,便发动机转速得到很大提升,减少噪音。
比如保时捷911用的是这种水平对置的6缸发动机。
四、四冲程发动机工作过程以直列发动机为例:五、转子发动机内燃机的一种,比较特殊,把热能转为旋转运动而非活塞运动,如马自达RX8。
它将可燃气的燃烧膨胀力直接转化为驱动扭矩,取消了活塞运动,因而同样功率的转子发动机尺寸较小,重量较轻,而且振动和噪声较低。
六、可变节气门是控制空气进入发动机的一道可控阀门,气体进入进气管后会和汽油混合成可燃混合气,从而燃烧做功。
它上接空气滤清器,下接发动机缸体,被称为是汽车发动机的咽喉。
可变节气门是对气门升程进行调节的装置,优化发动机配气过程,实现发动机低速高扭矩、高速高功率。
看不厌的机械工作动态图,让你长见识的原理图210波轮洗衣机▼扫地机器人▼吹风机▼打印机▼近视眼手术▼圆珠笔▼飞机起飞▼发动机工作原理▼发动机原理▼自行车减震系统原理▼油雾器工作原理▼梯形控制臂后悬挂工作原理▼电锯中数以万计的部件协作工作▼一个小巧轻便的活塞,驱动着坚硬的机轴▼1.双缸发动机☟双缸发动机,是指有两个气缸的发动机,它是由两个相同的单缸排列在一个机体上共用一根曲轴输出动力所组成。
既适用于动力发生装置,也可指包括动力装置的整个机器,比如汽油发动机,航空发动机。
发动机总的主要部分就是气缸,这里就是整个汽车的动力源泉。
双缸发动机多用于轿车的发动机、摩托车、油锯和其他小功率动力机械中。
2.链传动☟链传动是通过链条将具有特殊齿形的主动链轮的运动和动力传递到具有特殊齿形的从动链轮的一种传动方式。
链传动是啮合传动,平均传动比是准确的。
它是利用链条与链轮轮齿的啮合来传递动力和运动的机械传动。
3.截止阀的工作原理☟截止阀阀体是阀的主要承压部件,并且容纳闭合元件。
截止阀内的流动通道被设计成具有光滑的圆弧内壁而没有尖锐的角和尖棱,这样可提供一个不产生异常湍流及噪音的平稳工艺流动。
流动通道本身必须具有恒定的面积以避免产生任何附加的压力损失和过高的流速。
截止阀具有较宽的两个端部连接,因此阀体可适用于几乎每一种的端部连接,尽管为适应无法兰结构其面对面尺寸太长(螺栓连接两个管线法兰之间的阀体,这在旋转阀中是常见的)。
对截止阀来说,不匹配的端部连接也是可以的。
4.电锯☟电锯中数以万计的部件协作工作,一个小巧轻便的活塞,驱动着坚硬的机轴。
三联动链条能够保持每小时70公里的速度。
在外部有33个剃刀般尖锐的切齿能够锯开世界上最硬的木头。
但电锯的威力并不是来自切齿,而是来自薄薄的被叫做“导向杆”的金属片。
链条就缠在它边缘,导向杆必须坚固,才能支持高速运动。
5.塔吊拼装☟塔吊的塔身是由一节节普通节拼装的。
在塔柱里面,装有一个油压千斤顶,做为日后往上爬升之用。
L/H/V/W型汽车发动机原理图(动画)汽车发动机类型和原理图发动机工作原理图L直列四缸、V型六缸、H水平对置、W12、16缸发动机是汽车的动力装置,性能优劣直接影响到汽车性能,发动机的类型很多,结构各异,以适应不同车型的需要。
按发动机使用燃料划分,可分成汽油发动机和柴油发动机等类别。
按发动机汽缸排列方式划分,可分成L直列、V型、H水平对置发动机,W12/16型发动机等。
发动机排量等于各汽缸工作容积之和,增加缸数可以增加发动机排量,提高发动机输出功率,还可使发动机运转平稳,减少振动与噪声。
发动机汽缸排列型式分为L型、V型、H型和W型。
L型发动机:又称“直列”(LineEngine)发动机,是指汽缸是按直线排列的,它所有的汽缸均按同一角度肩并肩排成一个平面。
“直列”一般用L代表,后面加上汽缸数就是发动机代号,现代汽车上主要有L3、L4、L5、L6型发动机。
优点:稳定,成本低,结构简单,运转平衡性好,体积小稳定性高,低速扭矩特性好,燃料消耗少,尺寸紧凑,应用比较广泛。
缺点:当排气量和汽缸数增加时,发动机的长度将大大增加。
直列4缸发动机,一般广泛运用于2.2升排量以下的发动机中。
直列6缸发动机,目前的佼佼者就是著名的BMW,BMW直列6缸发动机凝聚了当今量产发动机的顶尖技术,堪称直列6缸的巅峰之作。
V型发动机:是将所有汽缸分成两组,把相邻汽缸以一定的夹角布置在一起,使两组汽缸形成两个有一个夹角的平面,从侧面看汽缸呈V字形,故称V型发动机。
V型发动机的高度和长度尺寸小,在汽车上布置起来较为方便。
尤其是现代汽车比较重视空气动力学,要求汽车的迎风面越小越好,也就是要求发动机盖越低越好。
常见的V型发动机有V6、V8、V10、V12。
还有V3、V5以及V16(不要跟有些直列发动机代表气门数搞浑了)。
顾名思义,V代表发动机气缸成V型排列,一般是90度,这样可以抵消运转时的震动,更加稳定。
也有75度和72度的。
雷诺赛车甚至用了超过90度的广角V10引擎。
摩托车发动机原理动图
很抱歉,我无法提供图像或动图,但我可以为您描述摩托车发动机的工作原理。
摩托车发动机是由气缸、活塞、曲轴、气门和燃油系统等组成的。
当发动机工作时,先通过燃油系统将汽油喷入燃烧室。
然后,发动机的活塞开始下行,从而压缩气缸内的混合气体。
接下来,火花塞点燃混合气体,产生爆炸。
爆炸的能量将活塞向上推动,转化为曲轴的旋转力。
曲轴的旋转运动通过连杆和齿轮机构传递给后轮,驱使摩托车前进。
发动机的活塞上下运动时,气门也会打开和关闭。
气门控制着气缸内的进气和排气。
当活塞向下运动时,进气门打开,允许新鲜空气和燃料进入燃烧室。
而当活塞向上运动时,排气门打开,将燃烧产生的废气排出。
通过这个循环,摩托车发动机能够持续地将化学能转化为机械能,实现动力输出,并推动摩托车前进。
这就是摩托车发动机的基本工作原理。
转子发动机
——内燃机的一种,把热能转为旋转运动而非活塞运动,如马自达RX8
直列式发动机
——它的汽缸肩并肩地排成一排,L4发动机,一般的车都用
水平对置式发动机
——汽缸排列在发动机相对的两个平面上,保时捷911用的是这种的6缸
涡轮式发动机工作原理图解
增加发动机做功过程
四冲程发动机做功过程
直列发动机
复杂一点的
加点颜色
变压缩比发动机
V型发动机
——汽缸排列在成一定角度的两个平面上,V6发动机
二程发动机
发动机
飞机的星型发动机
奎西发动机
K1离合器
喷气式发动机
喷射推进机
汽车万向节
潜艇使用的斯特林发动机
曲柄连杆机构是发动机
三相电子绕组励磁
双涵道涡轮风扇发动机
外燃机:斯特林发动机原理
蒸汽机
火车的推进原理
汽车换挡机制
来源:北迈网。