汽车电子技术专业课程设置及教学安排表
- 格式:docx
- 大小:11.21 KB
- 文档页数:2
可编辑修改精选全文完整版《汽车性能与检测技术》课程标准课程名称:汽车性能与检测技术适用专业:汽车电子技术开设学期:第二学年第二学期学时:64学分:4一、课程性质与作用本课程是汽车电子技术专业的主干课程,是一门实践性能强、突出知识和能力的融合,强调以理论分析和试验数据相结合的专业主干课程。
该课程以《汽车发动机构造与维修》、《汽车底盘构造与维修》、《汽车电气设备与维修》等前续课程为基础,同时为《机动车辆保险与理赔》、《汽车使用与技术管理》、《汽车维修业务接待》等后续课程的学习打下基础。
二、课程设计思路本课程标准的总体设计思路:把整门课程知识设计成任务引领型课程体系,打破传统的文化基础课、专业基础课、专业课的三段式课程设置模式,紧紧围绕完成工作任务的需要来选择教学内容;变知识学科本位为职业能力本位,打破传统的以“了解”、“掌握”为特征设定的学科型课程目标,从“任务与职业能力”分析出发,设定职业能力培养目标;变书本知识的传授为实践操作能力的培养,打破传统的知识传授方式,以“工作项目”为主线,创设工作情景,结合职业技能证书考证及岗位能力的需求,培养学生的实践动手能力。
本课程标准以汽车技术大类专业学生的就业为导向,根据行业专家该大类学生的任务和职业能力分析,同时遵循高等职业院校学生的认知规律,紧密结合职业资格证书中相关考核要求,确定本课程的工作模块和课程内容。
本课程按照汽车的主要性能(即动力性、经济性、制动性、操纵稳定性、排放性)的检测和评价为主线,按照完成工作任务时所需要的岗位能力作为课程内容安排的依据。
三、课程目标通过任务引领型的项目活动,会进行汽车各项性能及评价标准的理论分析和实际检测操作,能够对检测结果进行分析,能够承担汽车综合性能检测站各工位的操作,并同时培养诚实、守信、善于沟通合作,善于自我学习的品质,为发展职业能力奠定良好的基础。
1. 认知目标(1)熟悉汽车性能检测站的布局;(2)掌握汽车性能的含义及范围;(3)掌握汽车各项性能的含义及评价方法;(4)掌握汽车检测设备的工作原理(5)掌握汽车各项性能检测的正确步骤。
《汽车电工电子技术基础》课程标准课程名称:汽车电工电子技术基础课程编码:学分:4 总学时:72适用专业:汽车技术服务与营销专业、汽车整形专业一、前言1.课程性质本课程的任务是使学生掌握电路的基本定律、电路的分析方法、正弦交流电路、三相电路、基本放大电路、组合逻辑电路、时序逻辑电路等内容,使学生掌握模拟电路、数字电路的分析方法及一般故障的分析判断方法,培养学生应用新技术、新电路的能力,为今后的持续学习奠定基础。
是在依据专业人才培养方案的基础上,经过充分调研和分析后,编制而成。
课程内容与要求、实施建议(包含教学建议、教材编写建议、教学评价建议、课程资源开发与利用建议、教学条件配置建议)等模块构成,是指导《汽车电工电子技术基础》课程的纲领性教学文件。
本课程是机电类各专业必修的专业基础课程,是一门理论实训课程。
本门课程在第3学期开设,其前导课程是《高等数学》等,后续课程是各涉及到电工电子线路的课程。
2.基本理念(1)以学生为主体,注重能力培养本课程在目标设定、教学过程、课程评价和教学资源的开发等方面突均出以学生为主体的思想,注重学生实际操作能力与应用能力的培养。
课程实施应成为学生在教师指导下构建知识、提高技能、活跃思维、展现个性和拓宽视野的过程。
(2)改进教学方式,激发学生的学习兴趣本课程采用任务驱动法,让学生带着任务学习,以激发学生的学习兴趣。
在教师引导下,通过基本理论的讲解,由学生自主对任务进行分析、讨论,提高他们分析问题、解决问题的能力。
充分利用现代教学手段,不断改进教学方式,通过多媒体、网络等锻炼学生搜集资料的能力。
采用互动式教学使学生得到模拟训练,提高他们发现问题、分析问题、解决问题的能力。
3.设计思路课程总体设计原则是:课程教学分为理论及实验两部分,其中理论部分分为电工技术、模拟电子技术及数字电子技术三个模块。
课程是依据机电类各专业对电学部分的基本要求而设置的。
在课程的基本理论、基本电路、基本分析方法的讲授过程中,加强学生的实践动手能力,每个重点环节都有相应的实验,使学生在基础知识、基本操作方法和基本技能方面受到一定的训练,培养学生具有一定的实验能力,良好的实验习惯和严谨求实的科学作风,具备有一定的综合设计实验的能力。
《汽车电工电子》课程标准课程编码:课程类别:专业基础课适用专业:汽车类授课单位:汽车专业教学部学分: 5 学时: 80编写执笔人:审定负责人:编写日期:审定日期:一、制定课程标准的依据通过本课程的教学,应使学生知道交直流电路的概念、定理、特点及基本分析方法;使学生学会应用常用电路元器件、变压器及电动机的结构、工作原理与控制原理、符号、参数、功能作用及选用方法,晶体管结构及其应用电路、集成运算电路、基本数字电路的结构及工作原理与特点;使学生学会安全用电的常识、常用电工与电子测量仪器及仪表进行基本电路检测的能力、运用电工电子基本知识分析生产机械控制电器设备的工作原理及其故障的检修能力。
使学生学会电工、电子技术发展的概况,为学习后续课程以及从事有关的工程技术工作和科学研究工作打下一定的基础。
二、课程的性质与作用本课程的性质:《电工电子技术基础》是汽车运用技术专业学生的一门必修的专业技术基础课。
本课程的作用:为学生们学习后续的《汽车电器设备构造与检修》等课程打下坚实的应用电工电子技术基础。
本课程的特点:注重实用的、以工作过程为导向的、理实一体化的“教学做”合一的、多形式的教学模式。
三、课程设计理念及思路本课程的设计主要分模块以多媒体教学与实训指导相结合的教学方法。
以生产实际中的具体案例为主,其服务目标是以就业为导向,以能力为本位,以素质为基础。
本课程由基本电路、常用半导体元件、低压控制电器三大项目组成,每个项目设置了若干个应用型模块组成。
让学生带着问题学习,启发式、互动式、交互式教学方式并存,从实践到理论,又由理论到实践,进而在理论指导下进行实践,提高了实践的知识含量,使学生既知道该怎么做,又知道为什么这样做。
本课程重点讲述的是直流电路、交流电路、磁路与变压器、半导体元件及应用、低压控制电器与电路的基础知识。
四、本课程与其他课程的关系本课程与其他课程的关系是属于前导课程。
五、课程目标(一)能力目标学生通过对本课程的学习不仅能够掌握汽车电子与汽车电路的各部分的基本组成与工作原理,而且能够掌握汽车电器元件的结构、工作原理与选用方法。
中职《汽车运用与维修》专业课程设置与课时安排表
中职《旅游服务管理》专业课程设置与课时安排表
计算机应用技术专业学制三年层次中专
计算网络用技术专业学制三年层次中专
文秘专业学制三年层次中专
市场营销专业学制三年层次中专
中职《会计》专业课程设置与课时安排表
中职《电子技术应用》专业课程设置与课时安排表电子技术应用专业学制三年层次中专
中职《工艺美术》专业课程设置与课时安排表工艺美术专业学制三年层次中专
中职《机电设备安装与维护》专业课程设置与课时安排表
中职《建筑装饰》专业课程设置与课时安排表
中职《商务英语》专业课程设置与课时安排表商务英语专业学制三年层次中专
中职《园林设计》专业课程设置与课时安排表
中职《水产养殖》专业课程设置与课时安排表。
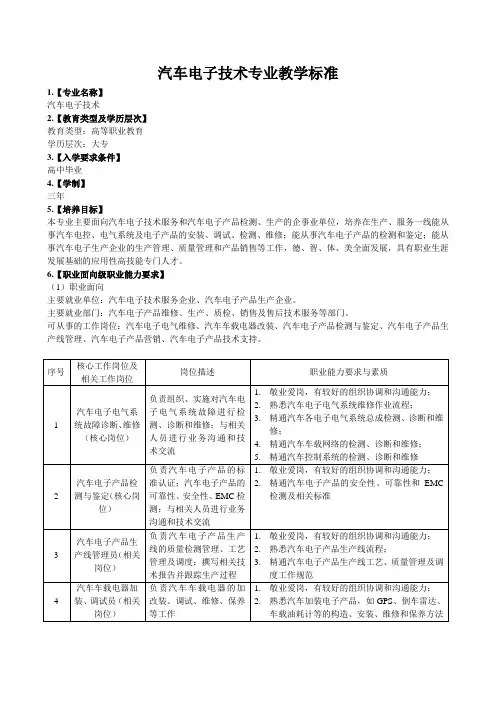
汽车电子技术专业教学标准1.【专业名称】汽车电子技术2.【教育类型及学历层次】教育类型:高等职业教育学历层次:大专3.【入学要求条件】高中毕业4.【学制】三年5.【培养目标】本专业主要面向汽车电子技术服务和汽车电子产品检测、生产的企事业单位,培养在生产、服务一线能从事汽车电控、电气系统及电子产品的安装、调试、检测、维修;能从事汽车电子产品的检测和鉴定;能从事汽车电子生产企业的生产管理、质量管理和产品销售等工作,德、智、体、美全面发展,具有职业生涯发展基础的应用性高技能专门人才。
6.【职业面向级职业能力要求】(1)职业面向主要就业单位:汽车电子技术服务企业、汽车电子产品生产企业。
主要就业部门:汽车电子产品维修、生产、质检、销售及售后技术服务等部门。
可从事的工作岗位:汽车电子电气维修、汽车车载电器改装、汽车电子产品检测与鉴定、汽车电子产品生产线管理、汽车电子产品营销、汽车电子产品技术支持。
序号核心工作岗位及相关工作岗位岗位描述职业能力要求与素质1汽车电子电气系统故障诊断、维修(核心岗位)负责组织、实施对汽车电子电气系统故障进行检测、诊断和维修;与相关人员进行业务沟通和技术交流1.敬业爱岗,有较好的组织协调和沟通能力;2.熟悉汽车电子电气系统维修作业流程;3.精通汽车各电子电气系统总成检测、诊断和维修;4.精通汽车车载网络的检测、诊断和维修;5.精通汽车控制系统的检测、诊断和维修2汽车电子产品检测与鉴定(核心岗位)负责汽车电子产品的标准认证;汽车电子产品的可靠性、安全性、EMC检测;与相关人员进行业务沟通和技术交流1.敬业爱岗,有较好的组织协调和沟通能力;2.精通汽车电子产品的安全性、可靠性和EMC检测及相关标准3汽车电子产品生产线管理员(相关岗位)负责汽车电子产品生产线的质量检测管理、工艺管理及调度;撰写相关技术报告并跟踪生产过程1.敬业爱岗,有较好的组织协调和沟通能力;2.熟悉汽车电子产品生产线流程;3.精通汽车电子产品生产线工艺、质量管理及调度工作规范4汽车车载电器加装、调试员(相关岗位)负责汽车车载电器的加改装、调试、维修、保养等工作1.敬业爱岗,有较好的组织协调和沟通能力;2.熟悉汽车加装电子产品,如GPS、倒车雷达、车载油耗计等的构造、安装、维修和保养方法(2)能力结构总体要求专业能力社会能力方法能力1.具备基本的计算机操作能力;2.具有使用外语专业资料的能力;3.具备一定的机械、电工、电子等技术应用能力;4.掌握汽车构造及原理;5.掌握汽车电子、电气原理和维修诊断知识与技能;6.掌握汽车电子产品检测、质量管理知识与技能;7.具有安全、文明生产和环境保护的相关知识和技能1.具有良好的职业道德,遵纪守法;2.具有良好的人际交流和沟通能力;3.具有良好的团队合作精神和客户服务意识1.制定工作计划能力;2.能借助网络、文件资料等手段学习新技术、新知识能力;3.独立学习新技术的能力;4.评估总结工作结果的能力(3)核心岗位资格证书序号职业资格证书名称颁证单位等级1 汽车维修电工深圳市劳动和社会保障局中级2 电工深圳市劳动和社会保障局中级7.【典型工作任务及其工作过程】序号典型工作任务工作过程1 汽车及其各系统的操作1.阅读和使用车辆操作手册;2.操作和使用汽车各系统;3.知道客户操作车辆各控制系统,并予以解释说明;4.车辆紧急情况下的安全操作2 汽车电器及辅助电子系统的测量与检查1.选择测量方法和测量装置,估计测量误差;2.正确使用常用电器部件的检测仪器仪表;3.目视检查电气连接、线路和线路接口的机械性破坏;4.检查电器零件、线路和保险的功能;5.对电器部件和系统进行检测、检查和评价,记录检查结果;6.物理量尤其是部件电压、电流的测量、检查和结果记录3 电器零件、组件及系统的拆装和维护1.能识别汽车装配图、公差配合关系;2.拆卸分解电器零件、组件和系统,检查分类并系统归档;3.电器零件和组件的整理、清洁;4.检查电器零件和组件的状况、变形情况;5.根据维修手册进行电器零件、组件和系统的连接、安装和调试;6.记录工作和工作步骤4 汽车各系统电气故障 1.汽车整体性能(动力性、经济性、安全性、操作性、排放性)的测试;的检测与诊断 2.标准诊断程序的应用:通过经验检查、性能检测、读取故障码以及对电气电子参数的测量和检查,确定故障的范围;3.借助电路图、接线图等资料确定故障的范围及其原因;4.发动机和底盘中电气系统的故障诊断,故障码的读取与解码;5.发动机电控系统的检查、诊断、维修和调整;6.自动换挡机构和自动变速器电气系统的检查、诊断、维修和调整;7.制动、转向、行驶等控制系统中电气系统的检查、诊断、维修和调整;8.电器及辅助电子系统的检查、诊断、维修和调整;9.车辆控制软件的升级与设置;10.撰写检查报告、维修结果评价和记录5 汽车电子产品生产质量管理1.精通产品质量管理认证体系;2.制作和填写质量管理报表;3.熟悉并监管汽车电子产品生产流程;4.严格按照操作规范惊醒质量检测并出具报表;5.定期检查和维护相关设备和仪器;6.系统地寻找产生质量缺陷的原因,促进误差排除并记录检查工作;7.应用企业质量管理系统;8.检查、评价和记录工作完成的质量6 汽车电子产品检测与鉴定1.了解汽车电子产品的安全性要求、可靠性要求、电磁兼容性要求和相关的国家及国际标准;2.正确使用相关的检测仪器设备;3.运用基本测量理论,使用电子产品检测仪器仪表对汽车电子产品进行安全性、可靠性和电磁兼容方面的检测和鉴定;4.撰写检查报告、维修结果评价和记录;5.运用汽车电子产品认证的有关知识,对汽车电子产品进行安全和电磁兼容的认证7 汽车电子产品维修1.正确使用常用电器元件及常用装备工具和材料;2.正确运用电子产品工艺原理及其检测方法;3.汽车电子元器件的识别、辨认和拆装;4.根据汽车电子产品结构与电子工程图,正确维修汽车电子产品;5.汽车电子产品的测试和调试;6.撰写检查报告、维修结果评价和记录8.【培养方案框架体系】(1)体系架构与课程路线课程进程课程设置能力分析典型任务分析岗位分析(2)课程方案序号分类学习领域课程名称学时基准学时(学期)1 2 3 4 5 61 职业能力学习领汽车电子产品检测与鉴定54 542 汽车电子控制基础90 903 汽车发动机技术及检修108 1084 汽车电器与辅助电子系统技术及检修81 81车辆和各系统电气故障的检测与诊断、汽车电子产品检测与鉴定等汽车电器故障诊断与维修、汽车电子产品检测与鉴定汽车电子产品生产线管理员汽车车载电器加装、调试员◎汽车电子控制基础◎汽车网络与电路分析◎汽车电子产品检测与鉴定◎汽车多媒体应用◎汽车综合性能检测◎汽车电器与辅助电子技术及检修◎汽车发动机技术及检修◎汽车电子产品工艺和维修基础◎汽车电工电子制作实训◎汽车电子技术◎专业技能实训◎岗前综合技能训练◎顶岗实习◎机械基础◎电工技术◎电子技术◎电工实训◎电工基本技能实训公共基础课程汽车电子基础能力车辆和各系统电气故障的检测与诊断、汽车电子产品检测与鉴定等核心能力汽车电子技术服务支持综合职业素质核心岗位相关岗位5 域课程汽车底盘技术及检修108 1086 汽车综合性能检测54 547 汽车网络与电路分析54 548 汽车多媒体应用技术72 729 专业岗前实习112 28×410能力拓展课程顶岗实习448 28×1611 专业技能实训56 28×212 汽车电子产品工艺和维修基础36 3613 电动汽车应用技术36 3614 质量管理与质量认证36 3615 智能交通系统应用与发展27 2716 岗前综合技能训练56 28×2学时合计1428 54 279 272 375 448 说明:(1)“28”表示集中整周教学按每周28学时计算;(2)不同院校可根据本校实际与地区行业特点适当调整教学计划安排,每学期学时数控制在350~400为宜(第六学期除外)。
《汽车电工电子》课程标准一、课程性质本课程是中等职业学校汽车修理类专业必修的一门专业类平台课程,是在《物理》等课程基础上,开设的一门理论和实践相结合的专业课程,其任务是让学生掌握电工与电子技术的基础知识和基本技能,为后续《汽车构造》《汽车使用和维护》《新能源汽车结构与检修》等课程学习奠定基础。
二、学时与学分72学时,4学分。
三、课程设计思路本课程按照立德树人的要求,突出职业能力培养,兼顾中高职课程衔接,高度融合汽车电工电子技术基础知识、基本技能的学习和职业精神的培养。
1.依据汽车修理专业类行业面向和职业面向,以及《中等职业学校汽车修理专业类课程指导方案》中确定的人才培养定位、综合素质、行业通用能力,按照知识与技能、过程与方法、情感态度与价值观三个维度,突出汽车电工电子基本能力的培养,结合学生职业生涯发展需要,确定本课程目标。
2.依据课程目标及汽车维修电工等岗位需求,对接国家职业技能标准(初级)、职业技能等级标准(初级)涉及汽车电工电子技术的基础理论、基本技能和职业操守,兼顾职业道德、职业基础知识、安全知识、相关法律法规知识,反映技术进步和生产实际,体现科学性、前沿性、适用性原则,确定本课程内容。
3.以安全用电、电工基础、电子线路、数字电路电工电子电路等基础知识为主线,将汽车电工电子技术的相关标准,以及职业岗位所需的相关知识技能与职业素养有机融入所设置的模块和教学单元。
遵循学生认知规律和职业成长规律,按从单一到综合、从理论到实践训练的顺序,序化教学内容。
四、课程目标学生通过学习本课程,掌握汽车电工电子课程的基础知识,具备识读简单汽车电路原理图的能力,掌握电子电工的原理以及元器件检测的基本技能,初步建立良好的职业意识,形成良好的职业能力和职业素养。
1.掌握汽车电路基础、电工技术、模拟电子技术、数字电子技术方面的知识。
2.会观察、分析与解释电的基本现象,能阅读和分析简单的电路原理图及设备的方框图。
3.能使用常用电工电子工具与仪器仪表,能识别与检测常用电工电子元件。
汽车电子技术专业人才培养方案汽车电子技术专业人才培养方案随着汽车行业的不断发展,汽车电子技术已经成为汽车产业中不可或缺的一部分。
为了满足市场上对汽车电子技术人才的需求,我们制定了汽车电子技术专业人才培养方案。
本方案旨在培养学生掌握汽车电子技术的基本知识和技能,能够从事汽车电子产品的研发、设计、制造和维护等工作。
一、培养目标本专业旨在培养具备汽车电子技术的基本知识和技能,能够从事汽车电子产品的研发、设计、制造和维护等工作的高级应用型人才。
二、培养要求1、掌握汽车电子技术的基本理论和实践技能,包括汽车电子控制、汽车信息娱乐系统、汽车电力电子技术等。
2、掌握汽车电子产品的研发、设计、制造和维护等技能,能够胜任汽车电子产品的研发和设计工作。
3、熟悉汽车电子技术的发展趋势和应用前景,具有较强的创新意识和实践能力。
4、具有良好的团队合作精神和沟通能力,能够与他人协作完成工作任务。
5、具有较强的学习能力和自我发展能力,能够不断学习和适应新技术的发展。
三、课程设置1、汽车电子技术基础:包括汽车电子控制、汽车信息娱乐系统、汽车电力电子技术等基本理论和实践技能。
2、汽车电子实验:包括汽车电子控制实验、汽车信息娱乐系统实验、汽车电力电子技术实验等。
3、汽车电子产品设计:包括汽车电子产品设计的基本原理和方法,以及相关的工具和软件的使用。
4、汽车电子技术前沿:介绍汽车电子技术的发展趋势和应用前景,以及新技术在汽车电子领域的应用。
5、汽车电子技术工程实践:学生能够在教师的指导下,完成一个完整的汽车电子产品设计、制造和维护的工程实践项目。
四、实践教学1、课程实验:每门课程都设置了一定数量的实验,使学生能够通过实验加深对理论知识的理解和掌握实践技能。
2、课程设计:每门课程都设置了一定的课程设计,使学生能够通过课程设计掌握综合运用所学知识进行设计的能力。
3、毕业设计:学生可以在教师的指导下,完成一个完整的毕业设计项目,以提升自己的综合能力和实践能力。
汽车运用与维修专业《汽车电气设备构造与维修》课程标准(校本教材)一、课程描述二、课程教学设计三、任务单元划分四、考核方式建立平时考核、过程考核与期末考核(试卷)相结合的方式,平时考核占30%,过程考核占30%,期末考核占40%。
五、实施建议(一)教材编写建议(1)本课程教材编写应打破传统的学科式内容体系,构建以任务引领和职业能力培养以及职业标准为依据的课程内容体系,以本课程标准为依据进行编写。
(2)对于设计本专业岗位的实践活动,教材应以岗位的操作规程为基准,并将其纳入其中。
(3)教材提倡图文并茂,增加直观性,随同教材配备电子教案,多媒体教学课件和多媒体素材库等,便于组织教学和有利于初学者引发学习兴趣,提高学习的持续性。
(二)教学建议(1)运用多媒体教学软件的演示和互动,采用知识描述(动画),操作技能(实操视频)、互动训练(虚拟实训)和岗位实训教学模式。
(2)每个项目活动后都有学习小结,项目评价来检验学习成效。
(三)师资建议(1)设施设备:要求配备一定数量的整车,按45人的标准班配置。
(2)实训时间:要求每位学生总实训时间不得少于规定时数。
(四)资源利用(1)开发适合教学使用的多媒体教学资源库和多媒体教学课件。
(2)充分利用合作办学的企业资源,为学生提供阶段实训,让学生在真实的环境中磨练自己,提升自身的职业综合素质。
(3)充分利用信息技术开放实训中心,将教学与培训合一,满足学生综合能力培养的要求。
(五)教学评价(1)以学习目标为评价标准,坚持用多元化评价方式引导学生形成个性化的学习方式,养成良好的学习习惯。
(2)改革考核手段和方法,加强实践活动环节的考核,注重学生的动手能力和分析问题、解决问题的能力考核。
(3)学习评价宜以基础评价、过程评价和目标评价相结合,注重实践性引导,过程评价以鼓励为主。
新能源检测与维修专业《汽车电工电子基础》课程标准执笔人:审核人:版本:日期:汽车工程系目录一、课程性质与任务 (1)二、学科核心素养与课程目标 (1)(一)学科核心素养 (1)(二)课程目标 (2)三、课程结构 (3)(一)课程模块 (3)(二)学时安排 (3)四、课程内容 (4)五、课程实施 (9)(一)教学要求 (9)(二)学业水平评价 (10)一、课程性质与任务《汽车电工电子基础》是一门专业基础课程。
它涵盖了电工和电子技术的基本知识,介绍了与汽车技术相关的电学元件、直流电路、交流电路、电磁学、交流发电机与电动机在汽车上的应用,同时涉及低压电器与控制电路等电工知识以及模拟电子技术、数字电子技术等基本知识。
《汽车电工电子基础》这门课程为学习汽车电子控制技术奠定良好基础,为中等职业学校学生获得进一步学习汽车专业知识和技能提供理论支持,培养学生具备一定的科学精神和工匠精神。
二、学科核心素养与课程目标(一)学科核心素养学科核心素养是学科育人价值的集中体现,是学生通过学科学习与运用而逐步形成的正确价值观念、必备品格和关键能力。
汽车电工电子学科核心素养是相应的思维品质、关键能力以及情感、态度与价值观的具体体现,是践行社会主义核心价值观,培养学生社会责任意识的重要载体。
中等职业学校汽车电工电子学科核心素养主要包括知识领悟、技能融合、自主学习、职业素养四个方面,它们既相对独立,又能相互交融,构成有机的整体。
1.知识领悟汽车电工电子属于专业基础课程,由两部分组成:即电工部分和电子部分。
主要内容包括触电与急救、电路基本物理量、汽车基本电路、磁场和半导体等基本知识。
通过学习本门课程,学生了解电工方面知识,了解一般常用电气设备的基本结构、工作原理及主要特点。
2.技能融合在授课过程中,增加简单操作训练,锻炼学生的实际动手能力,熟练专业工具的规范使用,做到理论基础和实习操作相结合,获得正确使用、维护专用电气设备以及安全用电的相关技能。
巴中职业技术学院课程标准学 院:理工学院 教 研 室:智能制造与维修授课时间:2018—2019学年第1学期 编 制:张显德适用对象:2018级汽车检测与维修技术专业2018级汽车制造与装配技术专业 2018级新能源汽车技术专业汽车电工电子技术《汽车电工电子技术》课程标准课程性质:专业基础课学分:4参考学时:总学时:64 理论学时:38 课内实践学时:26适用对象:2018级汽车检测与维修技术、新能源汽车技术、汽车制造与装配技术一、课程定位与设计思路(一)课程定位《汽车电工电子技术》是汽车制造与装配技术专业和汽车检测与维修技术专业必修的一门专业能力课,包括与汽车有关的直流电路、交流电路、电磁学、交流发电机和电动机、半导体器件、集成运算放大器、数字电路基础等基本知识,同时介绍了基本电工电子仪表、工具的使用方法。
本课程实操性非常强,目标是使学生能够理论联系实际,让学生掌握汽车涉及到的电工电子电路基础知识和对电路进行检测的基本操作技能。
学习本课程应具备中学物理电学知识,其后续课程为《汽车电气设备构造与维修》、《汽车电控技术》、《汽车故障诊断与维修》等。
(二)课程的设计思路本课程以课堂教学讲授为主,要充分利用现有的教学条件来构建学习情境。
贯彻以学生为主体的教学理念,为学生创造更多的动手操作机会,实现教、学、做一体化。
采用项目教学方法,培养学生思考问题、分析问题和解决问题的能力;引导和鼓励学生通过实践和自学获取知识,增加讨论课、现场课以及答疑质疑等教学环节。
以高职教育培养目标为依据,遵循“以应用为目的,以适用、够用为度”的原则,以“掌握概念、强化应用、培养技能”为重点,力图做到“精选内容、降低理论、加强技能、突出应用”。
以演练提出学生应该完成的任务,以及为完成任务需要掌握的知识点,让学生带着问题完成任务从而参与到教师的课堂教学中去;在练习过程模式的指导下,实施小组协作学习方法.研究性学习方法.自主学习方法相结合,小组负责人,负责组内基层管理.学习资料管理工作等。
《汽车电工电子基础》教学大纲一、课程名称:《汽车电工电子基础》二、学时:104学时三、课程的性质、目的和要求《汽车电工电子基础》是汽车专业汽车维修方向的一门技术基础课、必修课程。
本课程的内容是紧密结合汽车电器及汽车电子的需求而设置。
通过本课程的学习,学生应能够了解汽车电器、电子的基本知识,掌握电路与电子的基本概念、基本的分析方法,了解电子器件的应用与参数选择,了解电磁、电机的基础知识及使用。
使学生对汽车的基本电路具有初步的分析能力,为今后继续学习和应用汽车新技术打下一定的基础。
四、课程内容绪论第一章直流电路1、直流电路的基本概念2、简单电路3、复杂电路4、电容器教学要求:1、了解电路的组成,掌握电源概念及工作状态。
2、了解负载的额定值及导线选择,掌握欧姆定律和基尔霍夫定律,熟练掌握电阻电路的一般分析方法。
3、掌握电位概念并能计算,了解电容器。
第二章电磁现象及其应用1、磁的基础知识2、电磁铁和继电器3、电磁感应教学要求:1、了解磁的基础知识。
2、掌握电磁感应现象及其在汽车上的应用。
第三章正弦交流电路1、正弦交流电的基本知识2、单相交流电路3、三相交流电路4、安全用电教学要求:1、掌握正弦交流电的三要素及其表示法。
2、掌握线圈与电容器的并联电路。
3、理解谐振的概念,串联与并联谐振电路的特点。
4、了解三相负载的联接方式。
5、掌握安全用电常识。
第四章电机与变压器1、变压器2、直流电机3、三相交流异步电动机教学要求:1、理解变压器的工作原理,利用变压器的伏安关系、阻抗变换性质进行简单计算。
2、掌握汽车点火系统的点火线圈与电路。
3、熟悉电机的基本知识。
第五章半导体器件的基本知识1、半导体二极管2、晶体三极管3、晶闸管教学要求:1、了解半导体的基础知识,理解PN结的单向导电性。
2、掌握二极管的伏安特性。
3、掌握三极管的电流放大作用、特性曲线、三种工作状态。
掌握晶闸管的工作特性。
4、理解三极管的开关特性,熟悉晶体管调节器和无触点闪光器的结构和工作原理。
《汽车电工电子技术》课程教学大纲(试行)!;《汽车电工电子技术》课程教学大纲!【课程编号】【课程名称】汽车电工电子技术(Auto electrical and electronic technology)【课程性质】专业基础课【学时】108学时【实验学时】72学时【考核方式】理论考【开课单位】【授课对象】汽车检测与维修技术专业学生一、课程的性质、目的和任务—《汽车电工电子技术》是中职汽车类专业必修的一门重要的专业基础课程,该课程总学时为108学时,其中讲授36学时,实训72学时。
当今的汽车技术性能正在朝着更加安全、环保和节能的方向发展,电工电子技术在汽车上的应用越来越广泛,电工电子装备在车辆中所占的比重也越来越大,这就要求现代汽车的使用、维护与检测人员应当向着机电复合型人才的方向发展。
通过对《汽车电工电子技术》课程的学习,使学生掌握基本的汽车电工电子技术理论和技能,其中包括直流电路、正弦交流电路的理论知识和运算基础,掌握磁路和电磁理论的知识,熟悉并掌握汽车常用仪器仪表的使用,能掌握基本半导体元件的特点,了解三极管放大电路、开关电路的特点及在汽车上的应用,了解逻辑代数和运算,掌握数字电路的基础知识等。
通过课程教学,要让学生树立理论联系实际的观点,培养学生的电路分析和计算能力、实践能力,为后续专业课的学习打下必要的理论与实践基础。
该课程教学质量与效果对后续专业课程的学习及培养学生良好的学风有着至关重要的作用和影响。
二、教学内容、基本要求和学、课时分配第一章:基本电路元件及直流电路(8学时)基本要求:掌握电路元件的检测及基尔霍夫定律的内容和使用方法,达到能用基尔霍夫定律进行复杂电路(两个节点、2个网孔、3条支路)的计算。
了解直流电路的组成,认识电路的几种工作状态及特点,熟悉电路基本元件的特点;了解惠斯通电桥电路的平衡条件及测量电阻和温度的方法及几种特殊电阻的特点及其在汽车上的应用。
?教学内容和课时分配:1、电路的概念2、电流与电压3、电阻4、电阻的串联5、电阻的并联6、电容器及电容量7、电容的联接8、】9、欧姆定律10、电功与电功率11、实验内容(16学时)实验1. 基尔霍夫定律的验证(4学时)实验目的和要求:1)验证基尔霍夫定律的正确性,加深对基尔霍夫定律普遍性的理解。