组织行为学知识点总结(大全).doc
- 格式:doc
- 大小:29.50 KB
- 文档页数:5
组织行为学知识点整理第一章什么是组织行为学1.2管理者做什么管理者通过他人来完成工作。
他们做出决策、分配资源、指导他人的活动从而实现工作目标。
管理者在组织当中完成他们的工作。
管理者的职能计划、组织、领导和控制管理者的角色人际角色头面人物领导者联络人信息传递者角色监控者传播者发言人决策角色创业者混乱处理者资源分配者谈判者管理者的技能技术技能包括应用专业知识或技术的能力人际技能无论是独自一人还是在群体中,能够理解他人、与他人沟通、激励他人、支持他人的能力。
概念技能管理者必须具备足够的智力水平去分析和判断复杂的情况,这些任务要求具备概念能力。
对组织行为学有贡献的学科组织行为学是一门应用性的行为科学,它在众多行为科学分支的基础上建立起来。
对它有主要贡献的领域包括心理学、社会心理学、社会学、人类学。
个体层次第二章组织多元化2.2个人特征\传记特点如年龄、性别、种族、残疾以及在职服务时间,是一些最明显区别员工的方式。
年龄:人们年龄越大越不愿离开现有的工作岗位。
年龄与缺勤率之间也存在着负相关。
与生产率和工作满意度的关系看书。
性别种族和族群残疾其他个人特征如:任职时间、宗教、性取向、性别认同。
2.3能力能力指的是个体能够成功完成工作中各项任务的可能性。
可以分为智力能力和体质能力两类。
智力能力即从事那些如思考、推理和解决问题等智力活动所需要的能力。
第三章态度与工作满意度1态度态度是关于物体、人物和事件的评价性陈述,这种陈述可以是赞同的,也可以是反对的,它反映了一个人对某一对象的内心感受。
态度主要由三部分组成:认知、情感、行为。
(三要素)陈述是态度的认知成分,这种态度是对事物方式的一种描述或者信念。
它为态度的另一个更为关键的成分——情感成分奠定了基础。
情感是态度中的情绪或感受部分。
最后情感能够导致行为结果。
态度中的行为成分指个体以某种方式对某人或某事做出行动的意向。
认知和情感是密切相关的。
态度的类型:工作满意度、工作参与和组织承诺另一些包括感知到的组织支持和员工敬业度、工作态度间的差异。
第1章什么是组织行为学一、管理者做什么管理者通过别人来完成工作,他们做出决策、分配资源、指导别人的活动从而实现工作目标。
1. 管理者的职能20世纪初,法国工业家亨利·法约尔(Henri Fayol)提出,所有的管理者都发挥五种职能:计划、组织、指挥、协调和控制。
今天这些职能简化为四种:计划、组织、领导和控制。
(1)计划计划活动就是要设定或明确组织的目标,制定实现组织目标的途径或方案。
(2)组织为了实现计划活动所预定的目标,实施计划活动制定的行动方案。
(3)领导管理者就运用各种适当的方法,去影响组织的成员,努力营造起一种使组织中的成员能够全心全意、士气高昂地为实现组织目标而努力奋斗的氛围,以便使管理的领导职能得到更大的发挥。
(4)控制为了确保组织目标的顺利实现,组织的管理者从头到尾地对组织各项活动的进展情况进行检查,一旦发现或预见问题后就要及时采取措施予以纠正,以保证组织活动按计划进行。
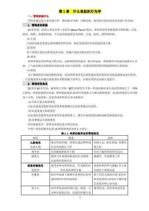
2. 管理者的角色20世纪60年代末,麻省理工学院(MIT)的研究生亨利·明茨伯格对5位高层经理进行了一项精心研究,明茨伯格得出结论:管理者扮演着10种不同的但又互相关联的角色。
这10种角色可以归纳为三大类:人际角色、信息传递者角色以及决策角色。
(1)人际关系方面的角色人际关系角色指所有的管理者都要履行礼仪性和象征性角色。
(2)信息传递方面的角色信息角色是指所有的管理者在某种程度上,都从外部的组织或机构接受和收集信息。
(3)决策制定方面的角色在决策角色中,管理者处理信息并得出结论。
亨利·明茨伯格界定的10种管理角色如表1.1所示。
3. 管理者的技能罗伯特·卡茨(Robert Katz)提出了三种基本的管理技能:技术技能、人际技能和概念技能。
(1)技术技能技术技能,指为了完成或理解一个组织的特定工作所必需的技能,也就是业务方面的技能。
(2)人际技能人际技能,指与组织单位中上下左右的人打交道的能力。
组织行为学重点MicrosoftWord文档1第一章组织行为学的研究对象与研究方法1、组织的概念:组织应该把握的六点(重点,多出简答和论述,P3)2、行为的概念:人的行为的特点(5点,重点,P4)3、组织行为学概念(四个要点,重点,P5-6)4、管理者为什么要研究组织行为学,所具意义和作用,六点(重点,多出简答和论述,P6-8)5、组织行为学是一门多学科、多层次交叉的边缘性学科,又是具有两重性和应用性的学科。
P96、边缘性主要表现为多学科相交叉性和多层次相交切性这两个方面。
P97、P10的图8、两重性的内容P11-129、用函数关系式高度概括为一个行为的理论模式(P18)10、组织行为学实际是组织中以人为中心的现代管理学P1911、人类学与组织行为学P21-2212、费恰特指出的文化功能,五点P22第二章组织行为学的研究方法1、组织行为学家西拉杰和华莱士,说明研究成果的六个步骤的循环系统。
P282、关于组织行为学的研究,通常采用的一种主要方法P28-333、所谓测验的信度即可靠性,测验的效度是指心理测验的有效性P304、调查法一般采用三种具体的调查方法P315、问卷调查法(重点,P31-32)6、算术平均数P347、中位数P348、度量离中趋势的常用指标的标准差公式(重点)9、相关系数作为度量的具体指标P35-36第三章个性差异与管理1、感觉的概念,知觉的概念,社会知觉的概念P40-41(名词解释和单项选择)2、社会知觉包括,四点P41(出简答)3、自我知觉的概念P414、知觉归类P44(重点)5、社会心理学的研究成果表明,造成错误知觉的思想方法主要有下列四种:P44-45(重点,多项,简答)6、知觉防御的概念P44,晕轮效应的概念P457、X理论与Y 理论P45-46(简答,论述)8、可作出四种归因:一是努力程度,二是能力大小,三是任务难度,四是运气与机会P479、成就的获得有赖于对过去工作是成功或失败的不同归因的几种看法,四点P4810、价值观的概念,价值观是指导人们行为的准则。
第1章什么是组织行为学一、管理者做什么管理者通过别人来完成工作,他们做出决策、分配资源、指导别人的活动从而实现工作目标。
1. 管理者的职能20世纪初,法国工业家亨利·法约尔(Henri Fayol)提出,所有的管理者都发挥五种职能:计划、组织、指挥、协调和控制。
今天这些职能简化为四种:计划、组织、领导和控制。
(1)计划计划活动就是要设定或明确组织的目标,制定实现组织目标的途径或方案。
(2)组织为了实现计划活动所预定的目标,实施计划活动制定的行动方案。
(3)领导管理者就运用各种适当的方法,去影响组织的成员,努力营造起一种使组织中的成员能够全心全意、士气高昂地为实现组织目标而努力奋斗的氛围,以便使管理的领导职能得到更大的发挥。
(4)控制为了确保组织目标的顺利实现,组织的管理者从头到尾地对组织各项活动的进展情况进行检查,一旦发现或预见问题后就要及时采取措施予以纠正,以保证组织活动按计划进行。
2. 管理者的角色20世纪60年代末,麻省理工学院(MIT)的研究生亨利·明茨伯格对5位高层经理进行了一项精心研究,明茨伯格得出结论:管理者扮演着10种不同的但又互相关联的角色。
这10种角色可以归纳为三大类:人际角色、信息传递者角色以及决策角色。
(1)人际关系方面的角色人际关系角色指所有的管理者都要履行礼仪性和象征性角色。
(2)信息传递方面的角色信息角色是指所有的管理者在某种程度上,都从外部的组织或机构接受和收集信息。
(3)决策制定方面的角色在决策角色中,管理者处理信息并得出结论。
亨利·明茨伯格界定的10种管理角色如表1.1所示。
3.管理者的技能罗伯特·卡茨(Robert Katz)提出了三种基本的管理技能:技术技能、人际技能和概念技能。
(1)技术技能技术技能,指为了完成或理解一个组织的特定工作所必需的技能,也就是业务方面的技能。
(2)人际技能人际技能,指与组织单位中上下左右的人打交道的能力。
第一章组织行为学概述第一节、组织与组织行为一、组织1、含义;2、组织和环境;3、组织的演变;4、组织和管理二、组织行为:个体;团体;组织。
三、组织行为学(Organization Behavior)研究组织中人的心理和行为表现及其规律,提高管理人员预测、引导和控制人的行为的能力,以实现组织既定目标的科学。
四、组织行为学的学习研究方法:1、调查研究方法;2、实验方法;3、数量统计方法;4、比较研究方法。
第二节组织行为学的历程和理论成就组织行为学的产生:组织行为学的产生,是组织演变、管理理论发展的必然结果。
1、管理学产生前的组织行为学思想:亚当•斯密(Adam Smith):《国富论》劳动分工(工作专门化);查尔斯•巴比奇(Charles Babage):《论机器和制造业的经济》;罗伯特•欧文(Robert Owen):工厂制度贬低了工人的利益2 、古典理论时代(1900—1930年代中期)3、行为学派时代:人事办公室的诞生;闵斯特伯格(Huga Mǔnsterberg)与工业心理学的诞生;劳动法案;人际关系理论。
行为科学的兴起:霍桑实验4、人力资源学派:克里斯•阿吉里斯(Chris Argyris)的观点;道格拉斯•麦格雷戈(Douglas M• Mc Gregor)的观点;权变学派——组织行为学的形成;组织行为学的发展。
第三节西方管理中对人性假设的理论一、西方组织行为学的人性观二、对人性的假设1、X理论:一般人天生是懒惰的,他们都尽可能逃避工作;多数人缺乏进取心、责任心,不愿对人和事负责;一般人干的工作都是为了物质和安全的需要,人工作是为了钱;人具有欺软怕硬、畏惧强者的弱点。
2、行为科学理论:认为人的行为动机不只是追求金钱,而是人的全部社会需求;由于技术的发展与工作合理化的结果,使工作本身失去了乐趣和意义,因此,人们从工作上的社会关系去寻求乐趣和意义;工人对同事之间的社会影响力,要比组织所给予的经济报酬,更加重视;工人的工作效率,随着上级能满足他们社会需求的程度而改变。
1.组织行为学是综合运用心理学方法和技术,研究组织中人的心理和行为的规律,从而预测、引导和控制人的行为,以实现组织既定目标的科学。
2.正确理解“组织行为学”概念的含义:研究对象:人的心理和行为的规律性,即人研究范围:一定组织中人的心理与行为的规律性主要关心:人的积极性如何调动方法手段:综合运用心理学的方法和技术研究目的:提高对人的行为的预测、引导和控制的能力;提高组织及其成员的行为效能。
3.组织行为学研究的内容:个体心理与行为,群体心理与行为,领导心理与行为,组织行为与组织绩效,4.组织行为学的学科性质和特色:跨学科性,层次性,两重性:自然属性、社会属性 ,实用性跨学科性:组织行为学是以行为科学(主要指心理学、人类学、社会学)、管理学(主要指人力资源管理学、组织管理学)的概念、理论、模式和方法为主要知识基础,同时吸收了政治资源管理学、经济学、历史学、生物学、生理学等社会科学和自然科学中有关论述人类行为、心理的内容,充分体现了这门科学的跨学科性。
层次性:从系统观来分析,组织行为学的研究对象可分为三个层次:组织中的个体行为、群体行为、组织行为。
两重性:自然属性、社会属性 (学科、研究的对象、管理的性质)实用性:相对于理论性科学,如心理学、社会学、人类学等,组织行为学不仅要研究分析人的心理和行为规律,还要通过这些的分析,评价人的行为,提出改变人心理行为的方法。
也就是说要经受实践的检验。
5.,西方组织行为学的历史沿革:组织行为学的发展大体上分为四个阶段:组织行为学的思想萌芽,代表人物亚当.斯密,查尔斯.巴比奇,罗伯特.欧文组织行为学的理论准备,代表人物:科学管理之父泰勒,管理理论之父法约尔,组织理论之父马克斯.韦伯组织行为学的诞生代表人物霍桑,梅奥组织行为学的发展代表人物莫尔斯和客什,菲德勒,卡曼6.霍桑实验1924--1932年,梅奥从1927年开始加入第二阶段的实验内容:照明实验,福利实验,大规模访谈实验,群体实验7.20世纪60年代末,组织行为学逐步从行为科学中独立出来,成为一门独立的学科8.组织行为学的研究方法:观察法,实验法,调查法,定量研究法,个案研究法,模型法9.马克思主义的人性论:一、关于人的本质二、关于人的价值三、关于人的需要具体内容看课本10.一、“经济人”假设:由约翰·穆勒提出的,该理论的基本观点 1.大多数人天性懒惰,不喜欢工作,并尽可能逃避工作;2.多数人没有雄心大志,不愿负任何责任,而心甘情愿地受别人指挥;3.人们多数喜欢以自我为中心而忽视组织;4.多数人安于现状,习惯于抵抗变革;5.人们易受欺骗,常有盲从举动。
第一章:何为组织行为学1.含义:①不仅研究可观察的行为,如:员工日常工作,人际交往等,还关注隐含在这些行为中的个体内在状态,包括知觉,态度,决策。
②三角度:组织和群体成员,资源,人本身③研究群体和组织行为,个体解释不了的现象可以用群体和组织加以解释经历,直觉,权威,科学2.多学科性:心理学:测量,解释,预测及改线特定情境下个体的行为社会学:研究人与人之间的相互影响,关注较多的一个领域是变革人类学:人类和环境之间的互动,特别是文化环境政治学:政治环境中个体和群体的行为3.研究领域:①个体层面:最基本的构成要素,也是组织行为最直接的实施者与影响者研究人格,能力,动机,说明组织中个体行为产生的原因及绩效取得的途径②群体(两个或两个以上)及团队层面:是组织目标实现的基本单位,也是个体任务完成及价值体现的工作单元。
③组织层面4.发展轨迹:①科学管理理论(泰勒:工作专业化与生产效率,寻找“最佳操作方法”)②古典组织理论(韦伯:关注如何将大量的员工与管理者组成最有效的整体)③行为科学理论(霍桑实验,人际关系运动)麦格雷戈XY理论X理论:人性假设大多数人是懒惰的,尽可能逃避工作。
大多数人没有雄心壮志,宁愿接受别人领导,不愿负责任。
大多数人的个人目标与组织目标是矛盾的。
大多数人缺乏理智,不能克制自己,容易受人影响。
大多数人为将选择那些经济上获利最大的事去做。
Y理论:一般人都是勤奋的,只要环境条件有利,工作就会像娱乐、休息一样自然。
人们是能够自我管理、自我控制的。
个人自我实现的要求和组织目标并不矛盾,条件适当,人们会将个人目标和组织目标统一起来。
在正常情况下,人们会主动承担责任,力求有所成就。
大多数人都具有高度的想象力、聪明才智和解决组织中困难问题的创造性。
④开放系统理论⑤新趋势:积极组织行为学:内心,个体,人际五核心:自信效能,希望,乐观,主观幸福感,情感调适5.组织行为学与管理:①管理职能:规划,组织,领导,控制,对组织的物料资源,人员资源,财务资源,信息资源进行有效协调与配置,从而促进组织目标实现。
组织行为学(OB)第一章1、组织的定义:是指由一些功能相关的群体组成的有共同明确目标的人群集合体。
2、组织行为的定义:是指各类组织的成员在工作过程中表现出来的所有行为。
3、组织行为学的定义:组织行为学是一个研究领域,它探讨个体、群体以及结构对组织内部行为的影响,以便改善组织绩效(Robbins)。
组织行为学是行为学科的一个分支(60年代后,行为科学的一个重要发展方向是组织行为学的研究。
) 也是一门研究管理中人的因素的学科,是研究组织中人的心理活动规律和行为规律的一门科学,它对组织内个体和群体的行为和心理进行的系统研究。
决定组织中行为的因素为:个体、群体和结构。
组织行为学的研究领域的主要内容有动机、领导行为与权力、人际沟通、群体结构与过程、学习、态度形成与知觉、变革过程、冲突、工作设计以及工作压力。
4、对组织行为学有贡献的学科:心理学、社会心理学、社会学、人类学。
5、开发组织行为学模型:(1)因变量包括生产率、缺勤率、流动率、工作场所中的越轨行为、组织公民行为、工作满意度。
(2)自变量包括个体水平的变量、群体水平的变量、组织系统水平的变量。
6、OB学科特点:(1)、边缘性、综合性(多学科交叉性、多层次交切性)(2)、两重性即自然属性和社会属性(来自于多学科性、来自于研究对象、来自于管理的两重性)(3)、组织行为是一门不精确的科学(4)实用性7、OB研究对象:组织中的人及其心理活动和行为。
8、OB研究方法:对组织行为的研究是传统方法和现代方法的有机结合。
(1)观察法:运用感官器官对人的行为进行观察与分析。
优点:方法简单,使用方便,效果直观。
缺点:往往缺乏深刻性和准确性。
(2)访谈调查法:运用口头的信息沟通方式(个别访谈,调查会),传递与交流,分析人的心理与行为。
优点:双向沟通,加强感情交流,增加相互了解。
缺点:无法完全避免主观因素,暗示,诱导所形成的信息失真。
(3)问卷法:运用标准的问卷量表对人的心理与行为进行分析与调查。
组织行为学(人力资源管理专业)组织行为学复习知识点第一部分第一章研究对象与学科性质1.什么是组织行为学?答:组织行为学是研究一定组织中人的心理和行为规律性的科学。
它采用系统分析的方法,综合运用心理学、社会学、人类学、生理学、生物学、经济学和政治学等知识,研究一定组织中人的心理和行为的规律性,从而提高各级领导者和管理者对人的行为预测和引导能力,以便更有效地实现组织预定的目标。
2.组织行为学的性质与特点是什么?答:组织行为学的性质、特点是:(1)边缘性、综合性;(2)两重性;(3)实用性。
第二章发展与理论源泉1.组织行为学的理论源泉是什么?答:组织行为学的理论源泉主要是:(1)心理学;(2)社会学;(3)人类学;(4)政治学、伦理学、生物学、生理学等。
2.简述组织行为学与管理心理学的区别与联系。
答:组织行为学与管理心理学两个学科的联系集中表现在心理活动与行为的联系上,心理活动是行为的内在动因,心理活动只有通过行为来表现和衡量;行为是心理活动的外在表现,行为是在一定心理活动指导下进行的。
管理心理学在侧重研究管理中的心理活动规律性时,离不开行为研究;组织行为学在侧重研究组织中的行为规律时,也离不开心理研究。
两个学科的区别集中表现在研究对象各有侧重和其理论基础及应用范围的不同。
管理心理学侧重于把心理学的原理原则应用于管理,主要是研究行为内在的心理活动规律性,并相应地采取管理对策,侧重于实践和应用。
而组织行为学则主要研究作为心理的外在表现的行为在组织中的发展规律性,侧重于学术和理论研究。
组织行为学的理论源泉比管理心理学更广泛,它不仅来自心理学,还来自社会学、人类学、经济学、生物学和生理学等。
其应用范围也更为广泛,它不仅把心理学原理应用于组织管理,而且把社会学、人类学、经济学、生物学和生理学的原理也应用于组织管理。
第三章研究方法1.研究方法应遵循哪些原则?答:研究方法应遵循如下原则:(1)研究程序的公开性;(2)收集数据资料的客观性;(3)观察和实验条件的可控性;(4)分析方法的系统性?(5)所得结论的再现性;(6)对未来的预见性。
组织行为学(知识点概括)第一章:组织行为学的对象与性质1、组织的概念:组织实在共同目标指导下协同工作的人群社会实体单位,它建立一定的机构,成为独立的法人,它又是通过分工合作而协调配合人们行为的组织活动过程。
2、组织的含义要点:1)组织是动态的组合活动过程,是指组织工作或组织活动。
2)组织是相对静态的人群社会实体单位。
3)组织必须具有共同目标,而他自身则是实现共同目标的手段。
4)组织是有一定的需要动机,情感和进取心的团体意识和精神的结合体.5)组织是一个投入产出的的系统,它与社会环境相互作用成独立的法人,并且具有调节,适应发展变化功能的开放系统。
6)组织是物的系统、人的系统和社会环境系统相结合的社会技术系统。
3、行为的概念:行为是有机体的所作所为及其活动.4、组织行为学的概念:组织行为学是研究在组织中以及组织与环境相互作用中,人们从事工作的心理活动和行为反应规律性的科学。
5、组织行为的精神实质:研究对象、研究范围、研究方法、研究目的。
6、管理者为什么要研究组织行为学:改善领导与群众以及各种人际关系、调动广大职工群体的积极性、主动性和创造性,对于增强群体凝聚力和整个组织的活动,对于提高工作效率,加快社会生产力的发展都具有重要的意义和作用。
7、领导的实质是处理人与人的关系。
8、越是高级脑力劳动者,就需要实行具有人情味的管理,充分发挥他们的主动性、积极性和创造性。
9、组织行为学是一门多学科、多层次相交叉的边缘性学科,又是具有两重性和应用性的学科.10、组织行为学正是心理学、社会学、人类学、经济学、生理学、伦理学和政治学相结合的产物。
11、个体是组织行为的基础和出发点。
组织行为的层次关系,个体—群体—组织-外部环境(1至4层)12、组织行为学既有组织中人的心理与行为的一般规律性这种自然属性,又具有特殊规律性这种社会属性。
13、心理学是以人的心理现象规律为研究对象的科学.14、工业心理学是心理学的基础上产生的。
(一)组织行为学概述1 含义:组织行为学是采用系统分析的方法,研究一定组织中人的心理和行为的规律,从而提高管理人员预测、引导和控制人的行为的能力,以实现组织既定目标的科学。
2 研究的内容个体心理与行为;群体心理与行为;组织心理与行为;领导心理与行为。
3研究对象:组织中人的心理和行为规律。
4研究目的:预测、引导、控制人的行为。
5组织行为学的特点:综合性、层次性、实用性、灵活性。
6组织行为学的研究方法观察法调查法:谈话法、问卷法。
心理测验法。
案例法。
情景模拟法。
系统法。
实验法(实验室实验和自然实验法)。
个体是构成组织的最基本单元。
组织行为离不开组织中个体的行为。
感觉:是人脑对作用于感觉器官的客观事物的个别属性的反映。
知觉:是人脑对作用于感觉器官的客观事物的整体反映。
知觉的特点整体性:把握事物的各部分或各属性间的关系.(格式塔心理学派创始人科勒的小鸡啄米实验).恒常性:(如红旗的颜色)。
视觉(送客人远去)、听觉(火车的鸣叫)、形状(门的开关)。
意义:使人能适应复杂变化的环境。
选择性:区分出知觉对象和知觉背景。
社会知觉效应是指在知觉规律影响下,人们的社会知觉会产生知觉偏差,即对社会知觉对象的一些特殊反应。
晕轮效应(35页)首因、近因效应投射效应定势效应社会知觉与人的行为社会知觉的定义:社会知觉即人际知觉。
是指个体通过与人的交往,根据知觉对象的外在特征,推测、判断、解释对方的心理活动、行为动机和人格特征的心理过程。
也就是对社会中的人和群体的知觉。
它影响主体的社会行为。
社会知觉的类型。
其核心内容是对人的知觉。
包括:自我知觉、他人知觉、人际知觉、角色知觉个性也称人格。
指个体在实践活动中,与先天素质共同作用下形成和发展起来的与他人区别的相对稳定的心理倾向和心理差异的总和。
(《组织行为的心理分析》28页)个性的性质(稳定性、整体性、多向性和独特性)个性结构:1、个性倾向性(包括需要、动机、兴趣、信念、世界观、价值观、人生观和理想等心理成分)。
第一章组织行为学的对象与性质组织行为学与管理人员一、(一)组织:是在共同目标指导下协同工作的人群社会实体单位;它建立一定的机构,成为独立的法人;它又是通过分工合作而协调配合人们行为的组织活动过程。
因此,组织也可以说是动态的组合活动和相对静态的人群社会实体单位的统一。
(二)对组织涵义应把握以下要点:1.组织是动态的组合活动过程:是指组织工作或组织活动;(动态)2.组织是相对静态的人群社会实体单位,就是把动态的组合活动过程中有效、合理的配合关系相对固定下来,形成各种规章制度和责、权、利相结合的组织机构模式;(静态)3.组织必须具有共同目标,它自身则是实现目标的手段;(目标)4.组织是有一定的需要动机、情感和进取心的团体意识和精神的结合体;(结合体)5.组织是一个投入产出的系统,与社会相互作用或成为独立的法人,具有调节、适应发展变化功能的开放系统。
(开放系统)6.组织是物的系统、人的系统和社会环境系统相结合的社会技术系统。
(社会技术系统)(1)组织是在共同目标协同工作的人群社会实体单位;它建立一定的机构,成为独立的法人;它又是通过分工合作而协调配合人们行为的组织活动过程;(2)组织是动态的组合活动过程,是指组织工作或组织活动;(3)组织是相对静态的人群社会实体单位;(4)组织必须具有共同目标,而它自身则是实现共同目标的手段;(5)组织是有一定的需要动机、情感和进取心的团体意识和精神的结合体;(6)组织是一个投入产出的系统,它与社会环境相互作用成为独立的法人,并具有调节、适应发展变化功能的开放系统;(7)组织是物的系统、人的系统和社会环境系统相结合的社会技术系统。
二、行为的概念(一)①人的行为:是指人这种主体对所处环境这种客体所作的反应。
②狭义的行为:指有受其生理、心理支配或客观环境的刺激而表现出能被观察到的一切外显的活动。
③广义的行为:除外显行为外,还包括内隐的心理活动。
(二)人的行为的特点:1.适应性。
1.简述员工能力差异在组织管理中的作用1.制定与业务发展相匹配的人力资源规划,合理招聘人才,量才录用2.制定准确的人才评估和选拔标准,实现能力与工作相匹配3.团队和领导班子的能力互补4.有效地加强员工能力培训室组织管理的重要内容5.建立有效的业绩评估和人才选拔标准2.简述群体决策中:“冒险转移”现象发生的假设原因1.责任分摊的假设2.领导人物作用的假设3.社会比较作用的假设4.效应改变的假设5.“文化放大”假设3.简述阻碍团队成功的潜在障碍1.团队成员内部的冲突2.团队得不到相应的资源3.管理层过分干预团队4.团队与外部合作不力4.简述非正式组织产生的直接原因1.暂时利益的一致2.兴趣爱好的一致3.经历背景的一致或相似4.亲属关系5.地理位置的一致5.简述在组织结构设计中如何使设计的职位具有多样性1.按任务和目标需要设立岗位,不按人设岗2.干部的定期更换3.实施职工一专多能、一人多岗,使岗位人员有弹性4.实行多种用工制度,使组织内人员富有弹性1.论述在魅力型领导对下属的影响过程第一步,领导者清晰的描述宏伟前景。
这一前景将组织的现状与美好的的未来联系在一起,使下级对组织有一种连续组织。
第二步,向下级传达组织对员工的期望,并对下级达到这些期望表现出充分的信心。
这样可以提高下属的自尊心和自信。
第三步,通过语言和行动倡导组织的价值观,并以身作则。
第四步,魅力型领导者可以做出自我牺牲和突破传统的行为来表明他们的勇气和对未来的坚定信念。
2.论述“二维矩阵制”组织结构的优缺点优点:由于矩阵结构是按项目进行组织的,所以它加强了不同部门之间的配合和信息交流,克服了直线职能结构中各部门互相脱节的现象。
它同样具有工作小组那种机动灵活性,可随项目的开始与结束进行组织或给予解散。
一个人还可以同时参加几个项目小组,这就大大提高了人员的利用率。
此外,由于职能人员直接参与项目,而且在重要决策问题上有发言权,这使他们增加了责任感,激发了工作热情。
组织行为学知识点第一章绪论1、组织行为学的定义组织行为学是一个研究领域,探讨个体、群体及结构对组织内部行为的影响,目的是应用这些知识改善组织绩效。
第二章组织行为学概述1、组织行为学的研究内容组织行为学的研究对象个体心理核心是激励及核心创造力的问题,即如何调动员工的积极性、主动性、创造性的问题。
涉及到个体的需要、动机、态度等;同时还涉及到人的认识差异、能力差异、个性差异等。
群体心理核心是人际关系问题,人际关系的测评、人际关系的条件、人际关系的障碍与改善等。
还涉及工作团队与团队精神、团体凝聚力、团体士气、团体信息交流与意见沟通、团体的决策、团体的竞争与合作、团体意识等。
领导心理领导的素质、结构、功能与影响力;领导者的选择、考核、培训;领导体制的演变等。
组织心理组织理论及其变革;现代社会组织结构的内容、特点及管理原则;组织改革的心理分析(比如改革的目的、过程、动力、阻力及其克服);组织发展与组织效能(组织气氛、形象、文化建设)等。
组织行为学研究的核心问题1.人与工作、组织和环境的匹配问题2.激励问题3.领导科学问题2、组织行为学的研究方法除了实验室实验或现场实验等传统方法外,还有经验总结法、观察法、测验法、研究者与实践者相互参与的准实验方法、案例比较法、现场研究法等。
观察法:也叫自然观察法,是在日常的不作任何人工干预的自然和社会情况下,观察者以感觉器官(眼、耳等)为工具,有目的、有计划地系统的直接观察组织中人的行为,并通过对外在行为的分析推测人们的心理状态。
优点:目标明确、简单易行、真实有效缺点:难以深入、无法进行统计分析实验法:实验法是研究者有目的地严格控制或创设的条件,通过有效因素的变化来分析发现被试者的行为变化,从而进行研究的方法。
优点:严格控制条件缺点:推广性差谈话法:谈话法是研究者根据预先拟好的问题向被调查者提出,以一问一答的方式进行调查。
优点:简便易行,双向沟通,加强感情交流,增加相互了解。
组织行为学1、管理者的技能:技术技能、人际技能、概念技能
2、组织行为学:是一个研究领域,它探讨个体、群体以及结构对组织内部行为的影响,
3、目的是应用这些知识改善组织绩效
3、组织模型:个体水平、群体水平、组织系统水平。
4、因变量:生产率、缺勤率、流动率、工作场所中的偏常行为、组织公民行为、工作满意度。
自变量:个体水平变量、群体水平变量、组织系统水平变量。
5、工作场所中的偏常行为:违反重要的组织规则从而威胁组织或者其他成员的利益的主动行为
7、组织行为学面对的挑战和机遇:回应经济压力、回应全球化、管理劳动力多元化、改善顾客服务、改善人际技能、激发创新和变革、应对“临时性”、在网络化组织中工作、帮助员工平衡工作与生活中的冲突、创造积极的工作环境、改善道德行为
组织多元化1、多元化分层:表面层次多元化,深层次多元化
2、能力:个体能够成功完成工作中各项任务的可能性。
智力能力,体质能力,情绪能力
态度1、态度:关于物体、人物和事件的评价性陈述,反映了一个人对某一对象的内心感受
2、态度的构成:认知成分、情感成分、行为成分
3、认知失调:个体可以察觉到的两个或更多态度之间或者行为和态度之间的任何不一致
4、态度方面最有力的调节变量:态度的重要性、态度的具体性、态度的可提取性、是否存在社会压力以及个体对于这种态度是否具有直接经验
5、态度的类型:工作满意度,工作参与,组织承诺(三个维度:情感承诺,持续承诺,规范承诺),感知到的组织支持,员工敬业度,工作态度间的差异。
6、测量工作满意度方法:单一整体评估法,工作要素综合评价法
7、影响工作满意度的因素:工作本身,薪酬,晋升机会,主管,同事,人格
8、满意和不满意的员工反应:退出,建议,忠诚,怠工。
情绪1、情感:一种统称,包括人们体验的所有感情。
包括情绪和心境两个部分。
2、情绪:一种强烈的情感,直接指向某人某物。
心境:一种比情绪更弱并且经常缺乏背景刺激的情感。
4、情绪的作用:对理性思考非常重要
5、情绪和心境的来源:人格、每周和每日的时间、天气、压力、睡眠、锻炼、年龄、性别、社交活动
6、情绪智力:一种个人能力(1)具有自我意识(2)可以观察其他人的情绪(3)可以管理情绪线索和信息
人格与价值观1、人格:个体对其他人的反应方式和交往方式的总和,它常常通过个体表现出来的可以测量的人格特质进行描述。
2、测量人格:自评法,观察者评价法,投射测量法。
3、人格的决定因素:遗传,后天
4、迈尔斯-布里格斯类型指标:外向/内向型,领悟/直觉型,思维/情感型,判断/感知型。
5、大五人格模型:外倾性(个体对关系的舒适感程度)、随和性(个体服从别人的倾向性)、责任心(对可靠性的测量)、情绪稳定性(个体承受压力的能力)、经验开放性(个体对新奇事物的兴趣和热衷程度)
6、其他人格对组织行为的影响:核心自我评价、马基雅维里主义:(个体讲求实效,保持情感距离,相信结果能替手段辩护)自恋、自我监控、冒险性、A型人格(总是驱使自己在最短时间里干最多事,并且对阻碍自己工作的人或事进行攻击)
7、价值观:反映个体对于正确和错误、好与坏、可取与不可取的看法与观念。
包括内容和强度两种属性。
8、价值观的重要性:了解员工态度和动机的基础,影响对人对事的知觉和判断,某种行为或结果比其他行为或结果更可取,价值观淡化了客观性和理性。
9、人格-工作适应性理论:现实型,研究型,社会型,传统型,企业型,艺术型。
意义:提高满意度,降低流动率。
直觉与决策1、知觉:个体为了给自己所处的环境赋予意义而组织和解释他们感觉印象的过程。
2、影响知觉的因素:知觉者,知觉目标和对象,知觉情境。
3、归因理论:个体的不同判断取决于我们把特定行为归于何种意义的解释。
归因理论的三大因素:区别性(个体在不同情境下是否表现出不同行为)、一致性(每个人面对相似情境都有相同反应)、一贯性(不论时间变化,个体都表现出相同的行为)
4、判断他人常走的的途径:选择性知觉,晕轮效应(以个体的某一特征为基础,从而形成一个人的总体印象)对比效应,刻板效应
5、捷径在组织中的具体应用:招聘面试,绩效期望,绩效评估
6、三种决策模型:理性决策模型,有限决策模型,知觉模型
7、理性决策:在具体的限定条件下做出稳定的、价值最大化的选择
有限理性与理性决策的区别:相对于建构和处理复杂问题的能力,人的脑容量远达不到完全理性的要求。
因此,只能在有限理性的范围内活动。
我们建构简化的模型,从问题中抽取重要特点,在简化模型的范围内作出理性行为
8、常见的偏见和错误:过度自信的偏见,锚定偏见、验证偏见、易获性偏见、承诺升级、随机错误、风险厌恶、后视偏见
9、影响决策的因素:个体差异(人格,性别,智力)组织限制(绩效评估,奖励体系,传统惯例)
群体1、群体:为实现特定目标而组合到一起并形成互动和相互依赖关系的两个或更多个体
2、群体分类:命令型群体,任务型群体(正式组织主导群体)利益型群体,友谊型群体(非正式组织主导群体)
3、社会认同理论:人们会对自己所属群体的成功或失败产生情绪。
产生社会认同特征(相似性,独特性,地位,降低不确定性)
4、群体发展五阶段:形成、震荡、规范、执行、解体
5、间断-平衡模型:(1)第一次会议决定群体的发展方向(2)第一阶段的群体活动依惯性进行(3)第一阶段后,群体内发生巨大转变,转变正处于该群体生命周期的中间阶段(4)转变引起重大变革(5)第二阶段的依惯性进行(6)群体最后一次会议的特点,显著加速的活动
6、群体属性:角色、规范、地位、规模、内聚力
7、角色期望:别人认为你在某个特定情境中应该如何行事
8、群体规范:群体成员共同接受的一些行为标准
9、从众:作为某个群体的一员,肯定希望被该群体接受,因此往往会按照该群体的规范行事。
群体能够对其成员施加巨大压力,使其改变自己的态度和行为,以符合该群体的标准
10、群体凝聚力:成员之间相互吸引以及愿意留在该群体中的程度
11、群体思维:群体中从众压力使得该群体难以批判性地评估那些不同寻常、有少数派提出的或者不受欢迎的观点。
团队1、团队与群体的差异:工作群体中,成员进行互动主要是为了共享信息和制定决策,并帮助每个成员更好的完成自己的职责。
工作群体的绩效水平主要是每个群体成员的个人贡献之和。
工作团队是通过成员的共同努力能够产生积极地协同作用,团队绩效远大于个体绩效之和。
2、团队的类型:问题解决,自我管理型,跨职能,虚拟
3、、团队有效性因素:外界条件(充分的资源、领导和结构、信任的氛围、绩效评估与奖励体系)、团队构成(成员的能力、成员的个性、分配的角色、多元化、团队规模、成员的灵活性、成员的偏好)、团队过程(共同目的、具体目标、团队技能、冲突水平、社会惰化)
领导1、领导与管理的区别:管理主要是应对复杂性。
领导主要是应对变化。
领导是影响一个群体实现愿景或目标的能力。
2、领导理论:特质理论(强调个人品质和特征)、行为理论(两个维度:结构维度,关怀维度)、权变理论、领导者-成员交换理论
3、变革型领导和魅力型领导的区别:魅力型领导可能只是想让下属采纳自己的世界观,但变革型领导不仅努力培养下属质疑已有观念的能力,还培养下属质疑那些由领导者本人建立的价值观的能力
组织结构1、组织结构的决定因素:战略(创新:致力于实现有意义的、独特的创新、成本最小化:实行严格的成本控制,限制各种不必要的费用,降低价格来销售基本产品、模仿:—寻求风险最小化而利润最大化的机会,在创新者已经证明新产品或新市场的价值之后才大胆进入)、组织规模(随着组织不断扩展,规模的影响力会渐渐减弱)、技术(常规活动以自动化和标准化的操作为特点、非常规活动是根据客户要求而专门定制的活动)、环境(容量—环境可以支持组织
成长和发展的程度、易变性—环境的不稳定程度、复杂性—环境要素的异质性和集中程度)
组织文化1、组织文化:组织成员共享的一套能够将本组织与其他组织区分开来的意义体系。
特征:创新与冒险、关注细节、结果导向、员工导向、团队导向、进取心、稳定性
2、组织文化形成的三种途径:1)创始人仅聘用和留住那些与自己的想法和感受一致的人员;2)他们把自己的思维方式和感受方式灌输给员工并使其社会化;3)创始人的行为会鼓励员工认同这些信念、价值观和假设,并进一步内化为自己的想法和感受
3、保持组织文化的活力:甄选活动,高层管理的举措,社会化方法。
组织变革1、组织变革的动力:劳动力队伍的性质,技术,经济冲击,竞争,社会潮流,世界政治。
2、组织变革的阻力:习惯、安全感、经济因素、对未知的恐惧、选择性的信息加工、结构惰性、有限的变革范围、群体惰性、对专业知识的威胁、对已有权力关系的威胁
3、克服变革阻力:教育和沟通,参与,提供支持和作出承诺,发展积极的关系,公正的实施变革,操纵和收买,选择接受变革的人,强制
4、卢因的三步骤模型:解冻现状,移动到新状态,重新冻结新变革以使之持久。
5、科特的八步骤计划模型:(1)通过提出组织需要迫切变革的有说服力的理由来建立一种紧迫感(2)与拥有足够权利的病人形成联盟来领导这次变革(3)创建一个新的愿景来指导变革(4)在整个组织中宣传该愿景(5)扫除变革的障碍(6)规划,实现和奖励短期胜利(7)巩固成果重新评估变革(8)通过证明新行为与组织成功之间的关系来强化变革。