技术交底-室外污水雨水检查井
- 格式:doc
- 大小:163.00 KB
- 文档页数:3
室外排水工程分项工程质量技术交底卡GD2301003□0□1第1 页共6 页交底内容(3)采用机械挖槽时,应在槽底标高以上保留100~200mm的土层,采用人工清槽,严禁超挖。
基槽如遇软弱地基处理时,须事先征得监理、业主及设计部门的许可。
3、确认基槽符合要求后,浇筑100mm厚C10垫层砼。
圆形检查井施工时垫层也应浇筑成圆形,不得按井位基槽满幅浇筑。
4、井底垫层:井底基础应与管道基础同时浇注,挖槽见底放线后,用10×10cm方木支模,垫层混凝土为C10,厚10cm,严格控制垫层标高在0、-5mm内。
5、灰砂砖砌筑圆型检查井(1)、砌筑准备①砌筑前应将灰砂砖砌块表面上的杂物清理干净。
气候炎热干燥时,砌筑前宜对灰砂砖砌块应提前进行喷水湿润。
②明确各种管道及井径:井直径为700~1500mm圆形检查井适用于砌筑图列:管径D300,D400,D500,D800,D1000对应的检查井直径分别为Φ700mm,Φ1000mm,Φ1000mm,Φ1250mm,Φ1500mm。
(具体详见表3-4-1)。
③砌块及砂浆:采用MU10砌块M7.5水泥砂浆砌筑(采用湿预拌砂浆)。
(2)、砌筑(管径D≤1000时采用圆形检查井,管径D≥1200时采用矩形检查井)①、圆型检查井砌筑尺寸按按表3-4-1(即图集02S515第8页)施工。
②、矩型检查井砌筑尺寸按按表3-4-2(即图集02S515第32页)施工。
表3-4-1③砌筑井室时,用水冲净基础垫层垃圾后,先铺一层砂浆,再压砖砌筑,必须做到满铺满挤,砖与砖间灰缝保持1cm。
④排水管道检查井内的流槽应与井壁同时砌筑,流槽应与上下游管道接顺,管内底高程应符合本工艺质量标准的要求。
⑤砖砌圆形检查井时,应随时检测直径尺寸,当需要收口时,如为四面收进,则每次收进不应大于30mm;如为三面收进,则每次收进不应大于50mm;砌筑检查井的内壁应采用原浆勾缝,在有抹面要求时,内壁抹面应分层压实,外币用砂浆搓缝并应压实。
排水系统检查井技术交底
1. 介绍
本文档旨在对排水系统的检查井技术进行交底,包括检查井的定义、作用、设计要求以及常见问题解决方法等。
2. 检查井的定义
检查井是指用于检查和维护排水系统的井,通常位于排水管道的转折、交汇或分支处,以便进行疏通、清理和检测排水管道的运行情况。
3. 检查井的作用
- 便于疏通和清理:检查井提供了一个方便的访问点,使得疏通和清理排水管道变得更加容易和高效。
- 监测和检测:通过检查井可以对排水管道进行监测和检测,及时发现和解决潜在的问题,保证排水系统的正常运行。
4. 检查井的设计要求
- 位置选择:检查井的位置应该选在排水管道转折、交汇或分支处,便于操作和维护。
- 井盖设计:井盖需要具备承重能力,以防止外部压力导致井盖破裂或变形。
- 排气功能:检查井应考虑排气功能,以避免积气影响排水效果。
- 安全措施:对于较深的检查井,应采取合适的安全措施,如设置防护栏杆或警示标志。
5. 常见问题解决方法
- 水流不畅:可以通过疏通工具清理检查井内的污物,或者检查是否有其他堵塞。
- 井内有臭味:检查井可能出现臭味的原因有多种,可以通过检查排水管道密封性、检查井通风等方式解决。
以上为对排水系统检查井技术的交底内容,在使用过程中,应严格按照相关设计要求和操作规范进行操作,以确保排水系统安全可靠地运行。
雨污水检查井技术交底 YUKI was compiled on the morning of December 16, 2020
郑州航空港经济综合实验区2016年
基础设施建设四标
雨污水检查井施工技术交底
交底:__________________
复核:__________________
日期:__________________
中国中铁郑州航空港项目四标二分部
混凝土模块式检查井技术交底书
交底单位名称:中国中铁郑州航空港项目四标二分部编号:
雨水检查井:相同管径的管道连接时,流槽顶与管中心平,不同管径的管道连接时,流槽顶一般以小管径中心平。
污水检查井:流槽顶一般与管内顶平。
流槽采用C15素混凝土浇筑或采用与检查井配套的材料砌筑。
当采用砌块时,表面应用砂浆分层压实抹光,以保证流水槽平顺。
⑥、矩形检查井砌筑:
矩
形直线
检查井
适用于
直径
D900~2
000mm
管道:
说明:
接入支管超挖部分采用级配砂石或C15混凝土填实。
流槽需在安放踏步的同侧加设脚窝。
矩形三通检查井适用于直径D900~2000mm管道:
说明:接入支管超挖部分采用级配砂石或C15混凝土填实。
流槽需在安放踏步的同侧加设脚窝。
⑦、各尺寸矩形检查井盖板配筋图
混凝土净保护层为35mm,钢筋放置下层,水平筋在最下面,盖板型号按覆土厚度分为两种:覆土厚度≤H≤3m;覆土厚度≤H<或3m<H≤4m;两种盖板中所使用的钢筋。
室外排水工程分项工程质量技术交底卡GD2301003错误!交底内容(3)采用机械挖槽时,应在槽底标高以上保留100~200mm的土层,采用人工清槽,严禁超挖。
基槽如遇软弱地基处理时,须事先征得监理、业主及设计部门的许可。
3、确认基槽符合要求后,浇筑100mm厚C10垫层砼。
圆形检查井施工时垫层也应浇筑成圆形,不得按井位基槽满幅浇筑.4、井底垫层:井底基础应与管道基础同时浇注,挖槽见底放线后,用10×10cm方木支模,垫层混凝土为C10,厚10cm,严格控制垫层标高在0、—5mm内。
5、灰砂砖砌筑圆型检查井(1)、砌筑准备①砌筑前应将灰砂砖砌块表面上的杂物清理干净。
气候炎热干燥时,砌筑前宜对灰砂砖砌块应提前进行喷水湿润。
②明确各种管道及井径:井直径为700~1500mm圆形检查井适用于砌筑图列:管径D300,D400,D500,D800,D1000对应的检查井直径分别为Φ700mm,Φ1000mm,Φ1000mm,Φ1250mm,Φ1500mm。
(具体详见表3-4-1)。
③砌块及砂浆:采用MU10砌块M7.5水泥砂浆砌筑(采用湿预拌砂浆)。
(2)、砌筑(管径D≤1000时采用圆形检查井,管径D≥1200时采用矩形检查井)①、圆型检查井砌筑尺寸按按表3-4—1(即图集02S515第8页)施工。
②、矩型检查井砌筑尺寸按按表3-4-2(即图集02S515第32页)施工。
表3—4—1③砌筑井室时,用水冲净基础垫层垃圾后,先铺一层砂浆,再压砖砌筑,必须做到满铺满挤,砖与砖间灰缝保持1cm.④排水管道检查井内的流槽应与井壁同时砌筑,流槽应与上下游管道接顺,管内底高程应符合本工艺质量标准的要求.⑤砖砌圆形检查井时,应随时检测直径尺寸,当需要收口时,如为四面收进,则每次收进不应大于30mm;如为三面收进,则每次收进不应大于50mm;砌筑检查井的内壁应采用原浆勾缝,在有抹面要求时,内壁抹面应分层压实,外币用砂浆搓缝并应压实.交底内容表3-4—2⑥砖砌检查井的踏步(塑钢踏步)应随砌随安,位置之前,踏步安装后在砌筑砂浆未达到规定抗压强度前不得踩踏。
室外排水工程分项工程质量技术交底卡GD2301003□0□1页脚内容1页脚内容3交底(3)采用机械挖槽时,应在槽底标高以上保留100~200mm 的土层,采用人工清槽,严禁超挖。
基槽如遇软弱地基处理时,须事先征得监理、业主及设计部门的许可。
3、确认基槽符合要求后,浇筑100mm 厚C10垫层砼。
圆形检查井施工时垫层也应浇筑成圆形,不得按井位基槽满幅浇筑。
4、井底垫层:井底基础应与管道基础同时浇注,挖槽见底放线后,用10×10cm 方木支模,垫层混凝土为C10,厚10cm ,严格控制垫层标高在0、-5mm 内。
5、灰砂砖砌筑圆型检查井 (1)、砌筑准备①砌筑前应将灰砂砖砌块表面上的杂物清理干净。
气候炎热干燥时,砌筑前宜对灰砂砖砌块应提前进行喷水湿润。
②明确各种管道及井径:井直径为700~1500mm 圆形检查井适用于砌筑图列:管径D300,D400,D500,D800,D1000对应的检查井直径分别为Φ700mm ,Φ1000mm ,Φ1000mm ,Φ1250mm ,Φ1500mm 。
(具体详见表3-4-1)。
③砌块及砂浆:采用MU10砌块M7.5水泥砂浆砌筑(采用湿预拌砂浆)。
(2)、砌筑(管径D ≤1000时采用圆形检查井,管径D ≥1200时采用矩形检查井)①、圆型检查井砌筑尺寸按按表3-4-1(即图集02S515第8页)施工。
②、矩型检查井砌筑尺寸按按表3-4-2(即图集02S515第32页)施工。
表3-4-1页脚内容4交底表3-4-2⑥砖砌检查井的踏步(塑钢踏步)应随砌随安,位置之前,踏步安装后在砌筑砂浆未达到规定抗压强度前不得踩踏。
⑦砖砌检查井的预留管应随砌随安,预留管的管径、方向、标高应符合设计要求,管与井壁衔接处应严密不得漏水,预留支管口应用低强度等页脚内容5交底7、井盖安装井盖及井圈均采用钢纤维井盖(其中:车道处采用重型,绿化处采用轻型,其它位置采用普通型),道路上安装井盖必须固定井圈。
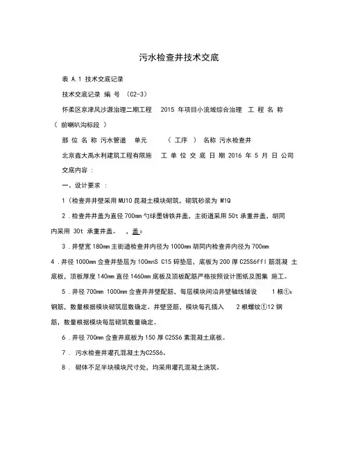
污水检查井技术交底表A.1 技术交底记录技术交底记录编号(C2-3)怀柔区京津风沙源治理二期工程2015 年项目小流域综合治理工程名称(前喇叭沟标段)部位名称污水管道单元(工序)名称污水检查井北京鑫大禹水利建筑工程有限施工单位交底日期2016 年5 月日公司交底内容:一、设计要求:1(检查井井壁采用MU10昆凝土模块砌筑,砌筑砂浆为M1Q2.检查井井盖为直径700mm勺球墨铸铁井盖,主街道采用50t承重井盖,胡同内采用30t 承重井盖。
,盖03.井壁宽180mm主街道检查井内径为1000mm胡同内检查井内径为700mm4.井径1000mm佥查井垫层为100mnS C15碎垫层,底板为200厚C25S6ffl筋混凝土底板,顶板厚度140mm直径1460mm底板及顶板配筋严格按照设计图纸及图集施工。
5.井径700mm 1000mm佥查井井壁配筋,每层模块间沿井壁轴线铺设1根①8 钢筋,数量根据模块砌筑层数确定。
井壁竖筋,模块每孔插入2根螺纹①12钢筋,数量根据模块每层砌筑数量确定。
6.井径700mm佥查井底板为150厚C25S6素混凝土底板。
7. 污水检查井灌孔混凝土为C25S6。
8. 砌体不足半块模块尺寸处,均采用灌孔混凝土浇筑。
9.流槽采用C15混凝土浇筑或用M10水泥砂浆砌MU1CM槽专用转,20mmi M10水泥砂浆抹面。
10. 踏步采用球墨铸铁小踏步,且应符合相关产品标准要求。
二、作业条件:1.基坑、基础均已完成,并办完隐检手续。
技术负责人交底人接受交底人表A.1 技术交底记录技术交底记录编号(C2-3)怀柔区京津风沙源治理二期工程2015 年项目小流域综合治理工程名称(前喇叭沟标段)部位名称污水管道单元(工序)名称污水检查井北京鑫大禹水利建筑工程有限施工单位交底日期2016 年5 月日公司2.在气候干燥炎热季节,模块在砌筑前1-2h 将模块喷水湿润。
3. 砂浆配合比已经试验确定。
现场准备好砂浆试模。
混凝土模块式检查井技术交底书交底单位名称:方兴大道I标项目经理部编号:(2)、砌筑①、直径为900~1500mm圆形检查井适用于钢筋D≤800mm砌筑图列:管径D500,D600,D700,D800对应的检查井直径分别为Φ1100mm,Φ1100mm,Φ1300mm,Φ1500mm。
②、模块砌筑时注意上下对孔错缝,砌筑砂浆(Mb10砌块专用水泥砂浆)饱满,灰浆均匀,铺浆宜使用专用工具均匀铺浆,应避免砂浆落入孔内,井壁应进行勾缝,随砌随勾缝,采用1:2(防水)水泥砂浆;每砌筑五层应修正累计误差。
模块灌芯前应将杂物及落灰清理干净,墙体做必要的支撑加固;混凝土灌注时注意每层每次灌注混凝土不得平齐与砌块表面,必须低于砌块表面以下5cm,同时插入钢筋时也得注意本层植入钢筋必须伸入上层砌块内15cm;灌芯混凝土应分层(300mm~500mm)捣固,不留施工缝,一次灌注高度不大于2m。
捣固时应孔孔连插连振,不可漏振。
顶层模块灌芯应浇至与顶面上沿平齐。
井室高度应确保雨水口连接支管按覆土要求(最高点管顶覆土700mm,坡度1%向检查井)接至井筒。
灌芯混凝土采用商品或自拌混凝土均可,采用自拌混凝土时,必须配置配合比标识牌、计量器具方可施工。
③、直径为900~1500mm包封适用于D≤800施工示意图如下:④、直径为900~1500mm盖板适用于D≤800施工示意图如下:混凝土净保护层为35mm,钢筋放置下层,水平筋在最下面,盖板型号按覆土厚度分为两种:覆土厚度0.9m≤H≤3m;覆土厚度0.4m≤H<0.9m或3m<H≤4m;两种盖板中所使用的钢筋种类有别,具体工程数量表参照图集06MD201-4。
直径为700的也可改为800,钢筋不变,钢筋长度及位置自行调整。
⑤、各圆形检查井流槽示意图:管道连接一般采用管定平接。
流槽高度如下雨水检查井:相同管径的管道连接时,流槽顶与管中心平,不同管径的管道连接时,流槽顶一般以小管径中心平。
室外排污工程技术交底标题:室外排污工程技术交底引言概述:室外排污工程技术交底是指在建筑施工过程中,对室外排污系统的设计、施工、验收等技术细节进行交底和沟通,确保排污系统的正常运行和安全性。
下面将从设计要求、施工工艺、材料选用、验收标准和维护保养等五个方面进行详细介绍。
一、设计要求:1.1 确定排污系统的设计流量和管道布局,包括主管道、分支管道和排污口的设置位置。
1.2 考虑排污系统的排水坡度和管道直径,确保排水畅通,避免积水和堵塞。
1.3 考虑排污系统的防水措施,如设置截流阀、防倒灌装置等,确保排污系统的安全性。
二、施工工艺:2.1 确保施工人员具备相关资质和技术经验,严格按照设计要求进行施工。
2.2 注意排污管道的连接方式和密封性,采用合适的连接件和密封材料,避免漏水和渗漏。
2.3 在施工过程中加强现场监督和质量检查,及时发现和解决问题,确保施工质量。
三、材料选用:3.1 选择符合国家标准的排污管道和配件,确保材料质量和安全性。
3.2 考虑排污系统的使用环境和介质特性,选择耐腐蚀、耐磨损的材料,延长排污系统的使用寿命。
3.3 注意材料的连接方式和耐压性能,确保排污系统在正常工作条件下不会发生漏水或破裂。
四、验收标准:4.1 进行排污系统的静态试压和动态试水,检查管道的密封性和排水性能。
4.2 检查排污系统的安装位置和管道布局是否符合设计要求,是否存在漏水和渗漏现象。
4.3 对排污系统进行功能性测试,确保排污口和截流阀的开启和关闭正常,排污系统运行稳定。
五、维护保养:5.1 制定排污系统的定期检查和维护计划,包括清洗管道、更换密封件等。
5.2 定期清理排污口和截流阀,防止堵塞和故障发生,保持排污系统的畅通性。
5.3 定期对排污系统进行全面检查和维修,及时处理问题,确保排污系统的正常运行。
结语:室外排污工程技术交底是保障建筑排污系统正常运行和安全性的重要环节,需要设计、施工、验收和维护等多方面的合作和配合。
表格编号技术交底书
项目名称吴荣路快速通道威远城区段一期二标段第 1 页
共 8 页交底编号WRL-1-2-DJC-JSJD
工程名称排水工程
设计文件图号
施工部位雨污水检查井
交底日期2018年8月10日
技术交底内容:
1、施工准备;
2、施工工艺及施工方法;
3、测量放样;
4、混凝土基础施工;
5、井身砌筑、流槽,踏步施工;
6、混凝土盖板安装;
7、井身回填、井身安装;
附件及附图:(矩形框选部位为本次交底位置)
表格编号施工技术方案交底记录表
工程名称排水工程
方案名称雨污水检查井
主持人唐阳交底人王卫民记录人付净
交底地点项目会议室交底时间2018年10月10日雨污水检查井技术交底
交底内容摘
要
序号姓名职务/部门序号姓名职务/部门
参会人员签
字
附件书面交底资料等。
雨污水管道技术交底施工技术交底记录工程名称:XXX及城市配送中心室外雨污水管道安装分项工程名称:给排水工程交底内容:一、施工准备1、材料要求室外雨污水管道采用PE波纹管,进场后应认真检查,必须符合国家标准的质量、技术要求,并有产品出厂合格证明。
橡胶圈不得与溶剂、宜挥发物、油脂等放在一起,应远离臭氧浓度高的环境。
2、机具准备挖掘机、潜水泵、铁锹、水准仪、水平尺、钢卷尺、手拉葫芦、钢丝绳、线坠等。
3、作业条件施工位置场地平整,范围内无障碍物品。
施工范围内地下障碍物已探明,图纸详细,管路管线明确。
将需用材料的规格型号、质量、数量确认合格并准备齐全,运到现场。
二、施工工艺1、工艺流程准备工作→沟槽放线、开挖→下管前管材检查→检查沟底标高→管槽基础夯实→砂垫层摊铺→下管→接口(管道接口、管道与检查井连接)→抄平、校正→管槽填砂、细土→回填土→闭水试验。
2、沟槽开挖按照图纸要求测量管道的坐标和标高,再按图纸设计要求打桩放线,确定沟槽位置、宽度和深度,其坐标和标高应符合图纸要求。
为防止塌方,沟槽开挖后应留有一定边坡,根据现场土质情况而定。
为便于管段下沟,挖沟槽的土应堆放在沟的一侧,且土堆底边与沟边应保持一定距离。
机械挖槽应确保槽底土质结构不被扰动或破坏。
当天不能下管时,槽底应留出0.1米左右一层不挖,待铺管前用人工清挖。
如地基土被扰动,应采取如下处理措施:1)扰动150mm以内,可原状土夯实,压实系数>0.95.2)扰动150mm以上,可用3:7灰土、卵石、碎石、毛石等填充夯实,压实系数≧0.95.3、管槽基础施工:管道基础采用3:7灰土基础,厚度为150mm。
4、管道安装1)下管采用人工下管的方式进行,下管前依次将管道排布好,安装时从承水方向先安装。
2)安装滑入式橡胶圈接口时,应将承口内工作面与插口内外工作面清扫干净。
3)将橡胶圈嵌入波纹管2档和3档的凹槽内,并在橡胶圈外露的表面及插口工作面,涂摸洗洁精以便安装顺滑。