销售接待流程与签约逼定技巧
- 格式:ppt
- 大小:271.00 KB
- 文档页数:35
营销中心接待签约流程第三部分现场售楼体系1.现场楼盘销售流程迎客首先在门口迎接客人前来参观并递上楼盘资料及卡片,并礼貌地询问客人尊称。
规划模型借助模型向客人介绍楼盘总体规划、工程进度、周边环境配套设施等和介绍楼盘特点。
介绍发展商实力向客人介绍发展商背景,曾开发楼盘,通过向客人介绍发展商情况,增加客人对楼盘的信心。
(视实际需要)参观现场参观楼盘施工现场或现楼及周边环境,令客人进一步了解楼盘总体设计(视实际需要)。
返回售楼部带客人返回售楼部,请客人坐下并奉上茶水,在对客人需要已有一定程度了解的基础上,再进行针对性介绍(单位间隔、方向、付款办法折扣优惠等),同时亦可再详述楼盘优点,增加客人购买欲。
选定单位待客人已选定购买某一单位后,再向负责销控同事确定认购单位,并为客人详细计算每期供楼款,解释购房税费、管理费、银行按揭、入住费用等各项收费。
签署合同收取定金,签署认购书,同时为客人讲解认购书条款细则及交款时间及须注意事项。
客户入场登记完成接待客人工作后,不管客人是否成功认购,都须为客人做入场登记,记录好客人姓名、联络方式、买楼要求等资料,方便日后跟进工作。
送客完成全部置业投资程序,客人表示离开时,礼貌地送客人到门口,最后为客人留下好印象,以便日后与客人再次联络整理客户资料市场推广部预约代理公司签订合同代理公司开具交款通知书代理公司客户缴款财务部:出纳、会计处客户取回合同代理公司客户办理公证公证处客户办理按揭银行解释合同市场推广部整理合同资料销售部一次性付款房管局鉴证市场推广部房管局鉴证市场推广部抵押备案登记市场推广部按揭资料送银行市场推广部清单送财务部市场推广部整理合同资料市场推广部银行按揭借款市场推广部、财务。
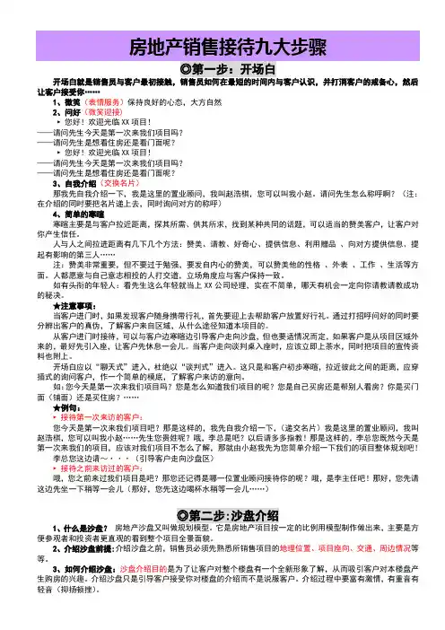
房地产销售接待九大步骤◎第一步:开场白开场白就是销售员与客户最初接触,销售员如何在最短的时间内与客户认识,并打消客户的戒备心,然后让客户接受你……1、微笑(表情服务)保持良好的心态,大方自然2、问好(微笑迎接)►您好!欢迎光临XX项目!——请问先生今天是第一次来我们项目吗?——请问先生是想看住房还是看门面呢?►您好!欢迎光临XX项目!——请问先生今天是第一次来我们项目吗?——请问先生是想看住房还是看门面呢?3、自我介绍(交换名片)那我先自我介绍一下,我是这里的置业顾问,我叫赵浩棋,您可以叫我小赵。
请问先生怎么称呼啊?(注:在介绍的同时要把名片递上去,同时询问对方的称呼)4、简单的寒暄寒暄主要是与客户拉近距离,探其所需、供其所求,找到某种共同的话题,可以适当的赞美客户,让客户对你产生信任。
人与人之间拉进距离有几下几个方法:赞美、请教、好奇心、提供信息、利用赠品、向对方提供信息、提起有影响的第三人……注:赞美非常重要,但不要过于勉强,要发自内心的赞美,可以赞美他的性格、外表、工作、生活等方面。
人都愿意与自己意志相投的人打交道,立场角度应与客户保持一致。
如有头衔的年轻人:看先生这么年轻就当上XX公司经理,实在不简单,哪天有机会一定向你请教请教成功的秘决。
★注意事项:当客户进门时,如果发现客户随身携带行礼,首先要迎上去帮助客户放置好行礼。
通过打招呼问好的同时要分辨出客户的真伪,了解客户来自区域,从什么途径知道本项目的。
从客户进门时接待,可以与客户边寒暄边引导客户走向沙盘,但也要适情况而定,如果客户是从项目区域外来的,最好先引入座,让客户先休息一会儿。
当客户走向谈判桌入座时,应该立即上茶水,同时把项目的宣传资料也附上。
开场白应以“聊天式”进入,杜绝以“谈判式”进入。
这只是和客户初步寒暄,拉近彼此之间的距离,应穿插式的询问客户,作一个简单的模底,了解客户来访的意向。
如:您今天是第一次来我们项目吗?您是怎么知道我们项目的呢?您是自己买房还是帮别人看房?你是买门面(铺面)还是买住房?……★例句:►接待第一次来访的客户:您今天是第一次来我们项目吧?那是这样的,我先自我介绍一下,(递交名片)我是这里的置业顾问,我叫赵浩棋,您可以叫我小赵……先生您贵姓呢?哦,李总是吧?以后请多多指教!那是这样的,李总您既然今天是第一次来我们的项目,应该对我们项目不怎么了解,那就由小赵我先为您简单介绍一下我们的项目整体规划吧!李总您这边请~···(引导客户走向沙盘区)►接待之前来访过的客户:哦,您之前来过我们项目是吧?那您还记得是哪一位置业顾问接待你的呢?哦,是李主任吧!那好,您先请这边先坐一下稍等一会儿(那好,您先这边喝杯水稍等一会儿……)◎第二步:沙盘介绍1、什么是沙盘?房地产沙盘又叫做规划模型。
售楼处现场置业顾问销售接待流程售楼处现场是一个非常重要的环节,对于购房者来说,置业顾问的销售接待流程能够直接影响他们对项目的认知和购买决策。
因此,良好的销售接待流程是非常关键的,接下来我将介绍一个典型的售楼处现场置业顾问销售接待流程。
1.接待购房者一位优秀的置业顾问应该在购房者到达售楼处之前,提前做好准备工作,如整理资料、准备样板房等。
当购房者到达售楼处后,置业顾问应该主动上前接待,微笑并热情地迎接。
置业顾问可以主动打招呼,与购房者拉近关系,为其营造舒适的环境。
2.主动介绍项目在接待购房者后,置业顾问应该主动介绍项目的基本情况,包括项目的规划、位置、交通便利性等。
同时,置业顾问还可以介绍项目的优势和特点,如学校、医院、商场等配套设施的情况,以及项目的设计理念和开发商的背景等。
通过这些介绍,可以引起购房者的兴趣,并增加对项目的了解。
3.了解购房者需求置业顾问在介绍项目的过程中,应该注意倾听购房者的需求和关注点。
购房者的需求各有不同,有的看重户型,有的看重交通便利性,有的看重周边环境等。
只有了解购房者的需求,才能更好地满足他们的需求,并提供个性化的推荐。
4.接待样板房参观购房者对于样板房的参观是非常重要的环节,因为它能够直观地展示房屋的装修风格、户型布局和空间感等。
置业顾问应该带领购房者参观样板房,并详细介绍房屋的不同区域的功能和设计理念。
同时,还可以提供购房者关心的问题,如装修标准、质量保障等。
通过样板房的参观,可以让购房者更好地了解项目和房屋的质量。
5.提供购房方案在样板房参观结束后,置业顾问应该提供购房方案。
购房方案应该包括房屋的价格、户型图、销售政策等。
置业顾问可以根据购房者的需求和预算,提供不同的购房方案,并解答购房者可能存在的疑问。
同时,也可以根据购房者的意愿提供一些优惠措施,如赠送家具或装修费用等。
6.沟通合同和付款方式当购房者对一些房屋感兴趣后,置业顾问应该进一步与购房者沟通合同的细节,如签署合同的时间、付款方式、按揭政策等。
房地产销售客户接待流程
一、预约接待
2.网络预约:接待人员通过互联网渠道接收到客户的预约信息,确认预约时间,并录入系统。
二、接待准备
1.场地准备:接待人员提前到店,确保接待区域整洁有序,并摆放相关营销物料,例如楼盘宣传册、样板房布置等。
三、到店接待
1.接待礼仪:接待人员应礼貌、热情地迎接客户的到来,并通过自我介绍和问候拉近与客户的关系。
3.展示示范:接待人员将客户带至样板房或样板房区域,并详细介绍房屋的户型、面积、装修风格等,同时向客户展示楼盘的环境、景观和配套设施。
4.解答疑问:接待人员应耐心解答客户对楼盘的疑问或担忧,并通过相关资料或实际案例加以说明和解释。
5.敲定意向:接待人员了解客户的购房意愿和预算,并结合楼盘情况给予恰当的建议,以促进客户的购房决策。
四、跟进后续
4.推动签约:接待人员应积极引导客户进行资金筹备、选择优惠政策等流程,以促使客户尽快签订购房合同。
5.跟进售后:接待人员在客户购房成功后,应关注客户的入住安排和后期服务需求,提供必要的帮助和指导,确保客户的满意度。
以上是一份简要的房地产销售客户接待流程,具体实施方式和操作细节可根据具体楼盘的销售特点和战略需求进行调整和优化。
销售签单的十大步骤1、正确的迎客技巧能接近顾客就意味着有可能给自己带来卖货的机会。
把握“5米关注、3米注视、1米搭话”的技巧,当顾客在看(或附近其他品牌产品)的时候开始关注他的动向,珍惜和顾客搭讪、拉近关系的机会,把顾客“拦截”下来!2、主动出击估测购买范围为减少自己盲目为顾客介绍产品,在介绍的同时,主动询问顾客想购买一款什么类型的产品,家里几人用,挖掘顾客心理。
一定要主动缩小顾客购买范围,帮助自己把销售行为集中,避免介绍的盲目性!3、帮助顾客选择产品帮助顾客做主,把顾客带到了自己主销、有销售价值的产品面前。
许多顾客在选择产品时,并没有多少主见,就看我们是如何引导他们了!4、说出产品独特的卖点点出产品与众不同的方面,例如:把握着消费者虚荣、要面子的心理和虚荣感,强调出这款的高档与时尚,暗示购买这款产品代表消费的档次和品味。
为点出某款产品优势,可以适当牺牲邻边那款质差过时的产品来衬托。
一定把握绿叶衬托红花的度!不能因为想销售这款产品,把另一款贬的一无是处。
5、抓住顾客普遍最关心的问题把握“人有我亦有,人无我却有”的销售技巧。
一定要记得在顾客最关心问题上,着重强调我们和别人差异处,优势处!6、让顾客感受产品,提出异议让顾客能注意质量上细节,主动参与进来,发现一些问题,才能有效沟通,详细分析,留给顾客深刻印象!要让顾客充分参与进来,逐渐与顾客达成互动。
7、某些时候要扮演专家角色从一个专业人士的角度进行分析产品!关键部分是必须强调自身和竞争品牌卖点不同之处,留给顾客深深的思考与记忆。
人都是第一深刻印象的东西最容易产生好感。
避免顾客走到竞争品牌贬低我们产品的不同之处。
先下手为强,即使是缺点也要变成优势先讲出来。
8、不一味介绍产品,要注意顾客表现如果把产品卖点都讲了,顾客听的累不累呢?这就要看看顾客的兴趣和参与性了。
若顾客依然很认真,而且能跟着你的动作走,那就接着陈述。
若顾客已经心不在焉,要离开了,这时必须赶快改变策略。
售楼部接待服务步骤及注意事项(通用版)售楼部道入口处关键内容:1、岗前准备2、准备迎客基础动作:1、仪容仪表:情绪饱满自信、工装保持整齐并化淡妆、注意发型和口腔卫生清洁情绪调动。
2、检验装备:检验个人销售道具装备(文件夹、激光笔、计算器图册等)。
3、售楼部气氛营造:音乐、各类展板摆放、售楼部卫生检验等。
4、销售晨会:关键表明当日工作计划并寻求同时监督。
5、岗前口号:调动全员销售精神,提升士气。
注意事项:1、首值人员在等候用户来访期间除接待用户,不得擅离岗位,并保持良好形象礼仪。
2、首值人员在岗期间不参与其它和门岗无关日常工作。
3、首值人员在岗期间不得处理私人事物。
4、全部准备工作务必在正式上班前5分钟准备完成。
门口迎客关键内容:1、接待用户2、甄别用户真伪基础动作:1、用户进门,门岗必需主动上前迎接,并彬彬有理地说“欢迎光临” ,提醒其它销售人员注意。
2、如用户携带有行李、雨伞、带有小孩儿等,其它销售人员主动去做好配合工作(销售经理案场安排搭档)3、经过寒暄快速甄别用户真伪及是否为首访用户。
注意事项:1、销售人员应仪表端正,态度亲切。
2、为确保接待质量,标准上通常一次只接待一组用户。
第二顺位销售人员做好补充接待工作。
3、接待过程中发觉,即使不是真正购房用户,也应该注意现场整齐和个人仪表仪容,以随时给来访者良好印象。
4、即使用户很快就离开不愿继续看房,全部要尽可能留下用户资料并送客到售楼部门口外,递上名片及项目资料。
沙盘讲解关键内容:1、对沙盘进行全方面快速讲解。
2、项目关键卖点传输。
3、了解用户需求户型和位置。
基础动作:1、标准接待礼仪,引导用户到沙盘区进行区位及项目整体信息介绍。
2、经过问询方法快速了解用户个人需求信息。
3、依据统一说辞自然而又相关键介绍产品(着重环境、风水、产品概念等说明)。
注意事项:1、侧重强调项目标整体优势。
2、将自己热忱和诚恳推销给用户,努力和其建立相互信任关系。
3、经过交谈正确把握用户真实需求,并据此快速制订应对策略4、当用户超出一个人时,注意区分其中决议者,把握她们之间相互关系。
销售接待的基本流程及注意事项∙第一阶段的目的:不推产品先推自己,打消顾虑,建立信任,拉近距离。
不开口,先微笑,通过聊天发掘客户优点,真诚赞美,开发共同话题,从满足其虚荣心,表现欲,成就感等方面启开客户的嘴,快速营造温馨的沟通氛围,以真诚换真诚,发自内心的对客户感兴趣,彼此成为朋友。
∙第二阶段目的:根据其特点确定销售方案,从轻松的聊天中,围绕中心渗透投资理念(包括基金股票金融投资知识)企业背景和企业文化(公司的历史和实力,产品来源等等)并获取有用信息加以分析,根据其喜好确定销售目标,根据其实力确定目标金额,捕捉切入时机,顺其自然引出藏品。
∙第三阶段目的:通过产品亮点讲解,投资挣钱实例,现藏品与以前成功挣钱藏品对比,使其最终爱上这个藏品,中间穿插以前藏品的投资假设,制造其身临其境投资挣钱的感觉,运用“遗憾放大法”对其进行心理刺激,同时利用当下藏品的投资假设,运用“收益放大法”描绘挣到钱后的美好场景给客户造梦,中间穿插贴合其自身情况的真人真事投资案例,用事实说话,引导其自己分析,最终使其产生:再也不能错过,多投多挣,钱已到手的感觉,达到成功洗脑的目的,营造客户激动冲动的心理氛围。
∙第四阶段目的:乘胜追击扫清障碍,从客户利益出发,帮其理清思路,带其发现问题解决问题,主动帮其发现投资过程中将遇到的出手等敏感问题,给出合情合理,互利共赢的解决办法,把顾虑打消在其刚想到但未说出之时。
接待自始至终做客户思路的引导者,占据主动地位。
把其头脑中可能产生的不利信息提前想到,有备无患,一旦出现第一时间打消在萌芽阶段,语气果断坚定。
把其头脑中产生的认同信息有利因素敏感捕捉,加深印象,强调放大,成为双方一致认同的固定事实。
∙要单:要单是销售过程中的一个敏感话题,要根据客户心理承受能力把握好尺度,要单过早容易吓跑客户。
要根据所处的心理阶段循序渐进,恰当时机适时穿插于话术单中。
∙不要听听也无妨。
∙是挺好的,但跟我没什么关系。
∙我要不要尝试一下?∙就听你的吧。
现场销售的接待流程及注意事项因房地产业产品的异质性,楼盘具有不可移动、每一个产品都因其地理位置、周边环境不同而具有惟一性,因此,在房地产业的销售过程中,客户到访、售楼接待是其最重要的组成部分。
大多数客户只有产生参观现场的冲动后,才能形成购买欲望,在经过多次到访、考察后才能产生购买决定。
因此可以说,买楼是一项复杂的系统工程,售楼员只有在这一工程中充当专业的解说员、优秀的推销专家、客户的购买决策伙伴后,才能赢得客户最后的购买。
一、迎接客户1、基本动作在客户接近售楼部门口范围时,售楼员应提前做好迎客准备,站起快走几步,主动迎上去,面带微笑热情接待。
“您好,您是来看房吗?”“您是第一次过来吗?”“您以前联系过吗?”问此话的目的,旨在了解客户是否第一次来访,避免发生撞单现象。
如果是,可按流程继续进行,若留下客户资料登记,此客户即为首次接待销售员所有。
如果不是,可问:“上次接待您的是哪位售楼员?”,如果客户记得,就需把此客户还给上次接待的售楼员。
“您稍等,我去把他(她)找来”。
如果客户不记得,应先行继续接待,但需问清客户此行的目的,千万不要在不了解上次接待情况下,贸然给客户推荐,以免和上次同事的推荐冲突。
事后查证若此客户资料未做登记的话,此客户即为此接待销售员所有。
“您是通过什么途径知道这个项目的?”或“您怎么知道这个项目的?”通过随口招呼,区别客户真伪,了解客户来自的区域和接受的媒体。
“您想看多大面积的?”旨在初步了解客户的基本需求。
“您这边请,我给您介绍一下”引领客户至沙盘模型。
2、注意事项迎接客户应面带微笑,举止得体,落落大方,不卑不亢,吐字清晰,亲切热情。
一定要注意服务态度,但热情服务应适度,要以热情亲切、有礼有节的姿态给客户留下良好的第一印象。
客户接受你的产品,首先要让客户接受你本人,而是否能留下良好的第一印象,是你能否被客户接受、信任的关键一步。
售楼处对于每一位销售员都再熟悉不过,但对于客户第一次的到访而言却是陌生的环境,你的一个友善的微笑,一句温暖的问候,立刻敲开他(她)紧张、怀疑抵触、戒备的心房,而这也就建立你们融洽交流和信任的基础。
接待的程序和技巧一、客户接待的八个环节公司有了销售管理制度、礼仪制度并进行了售楼人员的培训,售楼人员有理念上、形象上和资讯方面已做好准备。
售楼人员已经准备就绪,紧接着要做的工作就是客户接待。
客户接待也是销售组织的基本过程,一般分为以下八个环节。
第一步:礼貌迎接客户。
售楼人员在售楼入口处笑迎客户,道“欢迎光临”等礼貌用语。
同时留意客户开什么车,几个人来等情况,应适时调整接待方式。
第二步:安顿客户。
1.“自助式”服务:客户入接待中心并直接说随便看看时,则听君自便,但售楼人员应保持与客户2~2.5米的距离范围内“游弋”,随时可抢先向可能有疑问的客户提供咨询。
2.“一对一”服务:一般客户一个人来接待中心的极少,售楼人员与客户是一对一的服务,那么,安顿客户巡视有关展示中心后会下来,是留住顾客的重要一步,给资料、倒水并展开详细的咨询与问答。
轻松、详细、周全、聊天的咨询气氛是这个时候最重要的。
其他售楼人员应在倒水、资料、背景音乐等由方面提供协助。
3.“一对多”服务:售楼处客户较多,一个售楼人员必须同时接待两个甚至两个以上客户,安顿客户则是最重要的一环。
道歉,递资料,书刊杂志,倒水应在一分钟内完成。
不过请注意,所倒的水水温是:冬天用最热的温度,夏天用温热的温度,春秋时节用较热的温度,目的是让客户不能一口气全喝完,他必须慢慢品,直到水温降下来才能喝完,否则售楼人员就成倒水的服务员了。
倒完水安顿好客户之后及时返回原接待的客户面前重新继续介绍和详细洽谈。
这时要注意,10分钟左右一定要返回原来安顿的客户面前,再道一声对不起,并及时为他新倒一杯水,这个往返的动作直到正式开始与这位客户洽谈为止。
安顿客户的目的,是尽量不让客户受冷遇。
人手不足时,销售主管应及时从其他售楼处或公司中调集人手来增援。
现场各售楼人员也一定要互相协助,集体行动,共同胜利。
这时候全员销售的精神将发挥明显的作用。
第三步:寻问、咨询、了解客户的需要。
说的多,问的多,了解就多;调用售楼人员的综合判断能力、洞察能力,从客户零散的信息中把握他的实际需要:是换房,是第一次买房,还是买第二套房等。
门店销售顾客接待的步骤及技巧全套第一步:等待销售机会1.等待时机时不应:和同事闲聊。
靠着柱子或柜台胡思乱想。
阅读报刊杂志。
欲评论顾客服装、发型等,不怀好意地瞧。
打哈欠。
只顾自己做事,连顾客来到眼前也不知道。
2.等待时机的正确姿势:双手合于前方(双手合于后方总有不可亲近之感);双手置于收银台时,应重叠。
正视顾客,否则亦应注意顾客之一举一动,尤其是声音。
3.等待时机的正确位置:Q)本人能对商品一目了然之处:注意站立位置适合,不要妨碍顾客选购商品的视线。
(2)能看到顾客之处:观察并留意顾客的反应。
(3)顾客出声时能立刻接近之处:以便随时准备为顾客服务,使顾客从进入店铺的那一刻就对本店产生好感。
第二步:接近顾客是指向顾客点头微笑,积极主动地同顾客打招呼:〃欢迎光临〃。
并走向他(她),什么时候开口并靠近顾客比较好呢?招呼太早,客人可能会产生〃有被强迫推销的感觉惊慌而去〃;太慢的话,无法让顾客产生购买欲,掉头就走。
招呼客人最好的时机,以顾客的心理产生在〃兴趣〃至〃联想〃的阶段之间最为理想。
我们可以先观察顾客的态度或动作后,再来判断其心理状态:进店后即直接朝某一件产品走近时顾客一直注视着同一款产品时用手触摸商品时面对商品扬起脸时脚静止不动时像是在寻找什么和顾客视线碰上时在推销商品时,切忌单指商品的特性(颜色、款式、皮料、价格),必须突出优点及特色所在。
如顾客只是随便看看,对推销商品没有好感时应同顾客打个招呼说:〃请随意看看〃然后走开。
第三步:商品推介知道顾客的来意之后,把商品拿出来给顾客看,商品介绍应在顾客介于〃联想〃到〃欲望〃的阶段中,因为商品介绍的直接目的在于提高顾客的〃联想〃,刺激顾客的〃欲望〃。
几项具体的商品提示原则叙述如下:1.将商品使用的状态展现出来:让顾客试穿一下产品,顾客表示出对某款式商品有兴趣时,应即邀请顾客试穿,〃不妨试穿一下,看看效果……〃试穿时邀请顾客到镜子前,给顾客在镜前思考片刻,然后再询问顾客对商品的意见,若顾客不满意自己所试的产品,不想购买时,则应立即介绍类似的其它款式给顾客,若到最后都没有一件喜欢的产品时,同样要面带微笑向顾客说:〃没有关系,欢迎再次光临〃将顾客所试之产品擦干净,恢复包装后放回仓库或货架上。
案场销售接待流程一、接待前准备。
在接待客户之前,销售人员需要做好充分的准备工作。
首先要了解所销售的项目信息,包括房屋户型、价格、优惠政策等,以便能够对客户提出的问题进行及时回答。
其次,要保持良好的形象,着装得体,仪表端庄,给客户留下良好的第一印象。
最后,要准备好相关的销售资料和合同样本,以备客户需要参考或签署。
二、接待流程。
1. 迎接客户。
当客户到达案场时,销售人员要及时出面迎接,微笑并主动与客户打招呼,表现出热情和礼貌。
在引导客户前往接待区域的过程中,可以适当地介绍一下项目的基本情况,引起客户的兴趣。
2. 了解客户需求。
在接待区域,销售人员要耐心倾听客户的需求和意向,了解客户的购房目的、预算、户型偏好等信息,以便能够有针对性地推荐适合客户的房源。
3. 展示项目。
根据客户的需求,销售人员要有针对性地向客户介绍项目的相关信息,包括项目的规划、设计理念、周边配套、交通便利等,同时可以带领客户参观样板房或者实景模型,让客户更直观地了解项目的特色和优势。
4. 解答疑问。
在接待过程中,客户可能会提出各种问题,销售人员要耐心解答,并尽量提供详细的信息,消除客户的疑虑,增强客户的信任感。
5. 沟通推进。
在客户对某一房源表现出兴趣时,销售人员要及时与客户沟通,推进后续的购房流程,可以邀请客户到案场办公室详细了解相关信息,或者安排专业的销售顾问与客户进行深入的沟通和需求分析。
6. 跟进和回访。
接待结束后,销售人员要及时进行客户的跟进工作,了解客户的购房意向和进展情况,同时可以进行电话或者实地回访,加强与客户的联系,提高客户的满意度和购房的成功率。
三、接待注意事项。
1. 语言礼貌。
在接待客户时,销售人员要使用规范的语言,避免使用粗俗或者不文明的用语,保持礼貌和谦逊的态度。
2. 专业知识。
销售人员要具备丰富的专业知识,对项目的信息了如指掌,能够对客户提出的问题进行及时解答,展现出专业性和可靠性。
3. 耐心细致。
在接待客户时,要保持耐心和细致,不要急于推销产品,而是要倾听客户的需求,了解客户的真实意向,以便能够提供更符合客户需求的服务。
【销售培训:接待流程】销售员接待流程
销售员接待流程
1、第一接待人要处于接待客户的前沿,时刻准备接待客户。
2、如果来访客户直接找某销售员,则应交于其接待,而第一接待人在某销售员来之前做好辅助工作,不要对优惠等具体事宜做过多解释。
3、如果来访客户说来过,但已忘记销售员姓名,则应视为新客户接待,待回头查阅登记表,确认归属以登记表日期为准,过期则视为自己客户,是别人客户视自己本轮未接待客户。
4、针对老客户带来新客户,视同该销售员客户,但必须是新老客户一起来时视为基准。
交给自由接待员接待。
5、如果来访人员不是客户,说明来意后交于自由接待员或经理。
6、接待客户实行轮流制,本轮因紧急有事或其它因素则跳前补上。
7、不管来访客户有没有留电话,只要是来看房,不论目的性如何,都视同新客户。
8、针对说明来意的市调人员,必须由客户签字说明市调者,补给客户。
9、第二接待人的工作主要放在接电话上,做好登记工作同时时刻
准备等待客户。
10、第三接待人、第四接待人为自由人,做好接待辅助工作。
11、客户归属以客户登记为准,实行有效时段,作为奖惩依据。
12、对接待秩序中出现问题和客户争端由案场经理最后裁决。
销售接待流程房地产销售,现场接待是主战场,如何将产品尽可能快地,尽可能全面地为客户所接受,销售人员的基本动作是关键;本销售标准化行为规范将销售流程中基本的销售动作进行规范,各工地销售人员应认真领会和掌握;一、接听电话一基本操作1、接听电话必须态度和蔼,语音亲切;一般先主动问候“你好,清华苑”,而后开始交谈;2、通常,客户在电话中会问及价格、地点、面积、格局、进度、贷款等方面的问题,因为售楼电话是热线电话,尽可能保持电话畅通,销售人员应当扬长避短,简洁明了,巧妙回答或向客户解释这是热线电话,问清客户资料后,用回访电话回复客户,在回复中将产品的卖点巧妙地溶入;3、在与客户交谈中,设法取得我们想要的资讯:4、第一要件,客户的姓名、地址、联系电话等个人背景情况具体要求的资讯及透过何种媒体来的;其中,与客户联系的方式最为重要;5、最好的做法是,直接约客户来现场看房;6、马上将所得资讯记录在来电登记表上;二注意事项1、销售人员正式上岗前,应进行系统训练,统一说词;2、广告发布前,应事先了解广告内容,仔细研究和认真应对客户可能会涉及的问题;3、广告当天,来电量特别多,时间更显珍贵,因此接听电话2-3分钟为限,不宜过长;4、电话接听时,尽量由被动回答转为主动介绍、主动询问;5、约请客户应明确具体时间和地点,并且告诉他,你将专程等候;6、应将客户来电信息及时整理归纳,待举行早会或会议时与现场专案及企划部作充分沟通交流;二、迎接客户一基本动作1、客户进门,每一个看见的销售人员都应主动招呼“客户到”及“欢迎参观”,提醒其他销售人员注意;2、按顺位销售人员立即上前,热情接待;3、帮助客户收拾雨具、放置衣帽等;4、通过客户招呼,区别客户真伪,了解所来的区域和透过何种媒体来的;二注意事项1、销售人员应仪表端正,态度亲切;2、接待客户尽量以一人为限,除非来客多,则以二人为限,绝对不要超过三人;3、若不是真正客户,也应该照样提供一份资料,作简洁而又热情的招待;4、未有客户时,也应注意现场整洁和个人的仪表,以随时给客户良好的印象;三、介绍产品一基本动作1、交换名片,相互介绍,了解客户个人资讯情况;2、销售现场已经规划好的销售动线,配合灯箱、模型、展板、看样板房等销售道具,自然而又有重点地介绍产品着重于地段、小区环境、小区自身卖点、交通、生活机能、户型规划、小区配套、庭园景观、主要建材等的说明;二注意事项1、此时侧重强调本楼盘的整体优势点;2、将自己的热忱与诚恳推销给客户,努力与其建立相互信任的关系,做“朋友式”的行销;3、通过交谈正确把握客户的真实需求,并据此迅速制定自己的应对策略;4、当客户超过一人时,注意区分其中的决策者,把握他们相互间的关系;四、购买洽谈一基本动作1、倒茶寒暄,引导客户在销售桌前入座;2、在客户未主动表示时,应该立刻主动地选择一户作试探性介绍;3、根据客户所喜欢的单元,在肯定的基础上,作更详细的说明;4、针对客户的疑惑点,进行相关解释,帮助其逐一克服购买障碍;5、适时制造现场气氛,强化其购买欲望;6、在客户对产品有70%的认可度的基础上,设法说服他下定金购买;二注意事项1、入座时,注意将客户安置在一个视野愉悦便于控制的空间范围内;2、个人的销售资料和销售工具应准备齐全,随时应对客户的需要;3、了解客户的真正需求,了解客户的主要问题点;4、注意与现场同仁的交流与配合,让专案知道客户在看哪一户;5、注意判断客户的诚意、购买能力和成交概率;6、现场气氛营造应该自然亲切,掌握火候;7、对产品的解释不应夸大、虚构有灌水的成分;8、不是职权范围内的承诺,应报专案通过,方可允诺于客户;五、带看现场一基本动作1、结合工地现况和周边特征,边走边介绍;2、按照户型图,让客户切实感觉自己所选的户别;3、尽量多说及引导客户回答,让客户始终为你所吸引;二注意事项1、带看工地的路线应事先规划好,注意沿线的整洁与安全;2、嘱咐客户带好安全帽及其他随身所带物品;六、暂未成交一基本动作1、将销售海报等资料备齐一份给客户,让其仔细考虑代为传播;2、再次告诉客户联系方式和联系电话、承诺为其作义务购房咨询;3、对有意愿的客户再次约定看房时间;4、送客至大门外,目送挥手看客户远去;二注意事项1、暂未成交或未成交客户依旧是客户,销售人员都应态度亲切,始终如一;2、及时分析暂未成交或未成交的原因,记录在客户资料表上,备忘;3、针对暂未成交或未成交的原因,报告专案,视具体情况,采取相应的补救措施;七、填写客户资料表一基本动作1、无论成交与否,每接待完一组客户后,立刻填写客户资料表;2、填写的重点:1客户的联络方式和个人资讯;2客户对产品的要求条件;3成交或未成交的真正原因;3、根据客户成交的可能性,将其分类为:A级:接近或已成;B级:有可能回笼;C级:意愿平平;D级:观光客;E级:替别人拿资料;共五个等级,以便日后有重点的追踪访询;4、送交专案检查并备案建档,以便日后追踪客户;二注意事项1、客户资料表应认真填写,越详尽越好;2、客户资料表是销售人员的聚宝盆,应妥善保存;3、客户等级应视具体情况,进行阶段性调整;4、每天或每周、每月,应由专案定时召开早会或会议,依客户资料表检讨销售情况,并采取相应的应对措施;八、客户追踪一基本动作1、繁忙间隙,依客户等级与客户联系,并于早会上向专案口头报告;2、对于A、B等级的客户,销售人员应列为重点对象,保持密切联系,调动一切可能,努力说服;3、将每一次追踪情况详细记录在客户资料表,便于日后分析判断;4、无论最后是否成交,都要婉转要求客户帮忙介绍客户;二注意事项1、追踪客户要注意切入话题的选择,勿给客户造成销售不畅、死硬推销的印象;2、追踪客户要注意时间的间隔,一般以二、三天为宜;3、注意追踪方式的变化:打电话,寄资料,上门拜访,邀请参加促销活动,等等;九、成交收定一基本动作1、是现房或是预售房时:1客户决定购买并下定金时,利用销控对答来告诉现场专案;2恭喜客户;3视具体情况,收取客户小定金或定金,并告诉客户对买卖双方的行为约束;4详尽解释填写定金单的注意事项:1订购人姓名、住址、联系电话要明确清楚;2订购房屋编号及销售面积要正确;3成交房屋总价要正确;4定金栏内填写实收定金金额,若所收的定金为票据时,正确填写票据的详细资料;5若是小定金,与客户约定定金补足日期愈快愈好,不超过三天及应补金额,填写于定金单上;6与客户约定签约的日期及签约金额,填写于定金单上;7如有特殊状况时,例:有折扣金额及付款方式或其他附带条件时,要详尽填写于空白处注明;5收取定金,请客户、经手置业顾问二方签名确认,并经现场专案检查,方承认此买卖行为;6填写完定金单,将连同定金送交现场专案点收备案;7将定金单第一联客户联交客户收执,并告诉客户于补足定金或签约时将定金单客户联带来;8确定定金补足日或签约日,并详细告诉客户各种注意事项和所需带齐的各类证件;9再次恭喜客户;10送客至大门外,目送挥手看客户远去;二注意事项:1、与现场专案和其他置业顾问密切配合,制造现场热销气氛;2、正式定金单的格式一般为一式三联:客户联、公司联、财务联;3、当客户对某套单元稍有兴趣或决定购买但未带足够的金额时,鼓励客户支付小定金是一个行之有效的办法;4、小定金金额不在于多,几千元均可,其主要目的是使客户牵挂我们的楼盘;5、小定金保留日期一般以两天为限,时间长短和是否退还,可视销售状况自行掌握;6、定金大定金为合约的一部分,若双方任一方无故毁约,都将定金的1倍予以赔偿;7、定金收取金额按个案为准,原则上定金金额多多益善,以确保客户最终签约成交;8、定金保留日期一般以两天为限,具体情况可自行掌握,但过了时限,定金没收,所保留的房号将自由介绍给其他客户;9、小定金或定金的签约日之间的时间间隔应尽可能地短,以防各种节外生枝的情况发生;10、折扣或其他附加条件,应报现场专案同意备案;11、定金单填写完后,再仔细检查户别、面积、总价、定金等是否正确;12、收取的定金额确实点收;十、定金补足一基本动作1、定金栏内填写实收补足金额;2、再次确定签约日期,将签约日期和签约金填写于定金单上;3、若重新开认购书或定金单,依据原内容来填写;4、详细告诉客户签约日的各种注意事项和所需带齐的各类证件;5、恭喜客户,送至大门外目送挥手看客户远去;二注意事项1、在约定补足日前,再次与客户联系,确定日期并作好准备;2、填写完后,再次检查户别、面积、总价、定金等是否正确;3、将详尽细节向现场专案汇报备案十一、换户一基本动作1、认购书或定金单栏内,填写换户后的户别、面积、总价;2、应补金额及签约金,若有变化,以换户后的户别为主;3、其他内容同原认购书或定金单;二注意事项1、填写完后,再次检查户别、面积、总价、定金、签约日等是否正确;2、将原认购书或定金单收回;十二、签订合约一基本动作1、恭喜客户选择我们的房屋;2、验对身份证原件,审核其购房资格;3、出示商品房预售示范合同文本,逐条解释合同的主要条款:1购买或转让当事人的姓名或名称、住所;2房地产的坐落、面积、四周范围;3土地使用权性质;4土地使用权获得方式和使用期限;5房地产规划使用性质;6房屋的平面布局、结构、建筑质量、装饰标准及附属设施、配套设施等状况;7房地产成交或转让的价格、支付方式和期限;8交房日期;9违约责任;10争议的解决方式;4、与客户商讨并确定所有内容,在职权范围内作适当让步;5、签约成交,并按合同规定收取第一期房款,同时相应抵扣已付定金;6、将认购书或定金单收回,交现场专案备案;7、如是现房时,帮助客户办理鉴证和银行贷款事宜;8、现房办理鉴证且办好银行贷款后,合同的一份应交给客户;9、恭喜客户,送客户至大门外目送挥手看客户远去;二注意事项1、示范合同文本应事先准备好;2、事先分析签约时可能发生的问题,向现场专案报告,研究解决的办法;3、签约时,如客户有问题无法说服,汇报现场专案或更高一级主管请求支援;4、签合同最好由购房主自己填写具体条款,并一定要其本人签名盖章;5、由他人代理签约,户主给予代理人的委托书必须经过公证;6、解释合同条款时,在情感上应侧重于客户的立场,让其有认同感;7、现房楼盘签约后的合同,迅速交房地产交易管理机构审核,并报房地产登记机构鉴证;8、牢记:现房楼盘鉴证后,买卖才算正式成交;9、签约后的客户,应始终与其保持接触,帮助解决各种问题并让其介绍客户;10、若客户的问题无法解决而不能完成签约时,让客户先请回,另约时间,以时间换取双方的谅解;11、及时检讨签约情况,若有问题,应采取相应的应对措施;十三、退户一基本动作1、分析退户原因,明确是否可以退户;2、报现场专案或更高一级主管确认,决定退户;3、结清相关款项;4、将作废合同收回,交公司留存备案;5、买卖不成情谊在,送客至大门外目送挥手看客户远去;二注意事项1、有关资金移转事项,均须由双方当事人签名认定;2、若有争议无法解决,可提请仲载机构调解或人民法院裁决;十三、银行按揭客户准备资料以及政策(一)客户准备资料1、已婚客户准备资料①借款人身份证复印件5份②户口本复印件1份,户主的那一页也要复印③配偶身份证复印件1份④配偶户口本复印近1份户主的也要复印⑤结婚证复印近1份⑥收入证明夫妻双方各一份⑦近期三至六个月的流水账⑧买卖合同一份⑨购房发票一份2、未婚提供资料①借款人身份证复印件5份②借款人户口本复印件1份户主也要复印③未婚申明未婚申明必须盖有民政局公章,像单位或者居委会一律不能使用④收入证明1份⑤近期3至6个月的流水账⑥买卖合同一份⑦购房发票一份(二)银行政策1、本地户口①本地户口首付30%,最高贷款70%,②贷款年限:最低5年起,最高30贷款年限30年,一般银行贷款都是5年,十年,二十年,二十五年,三十年;③最新利率:五年利率是以万来计算是年利率%,月利率是:%;④十年年利率是%,月利率是%;⑤十五年年利率是%,月利率是%;⑥二十年年利率是%,月利率是%;备注:首次贷款者在原基础利率上浮10%;二次购房者在原利率基础上浮20%;首付60%,最高贷款只能带40%;2、外地户口包含外省①、准备的资料都是一样,唯一多了一个社保,也就是客户是外地户口在这里置业必须交有一年以上的社保或者提供一年以上的个人所得税;3、贷款年龄①满18周岁以上方可贷款;②贷款年龄超过55岁以上的提供共有人;但这个共有人必须是自己的子女;③贷款年龄过小的与上一条一样,提供共有人,共有人必须是自己的父母;4、贷款金额计算方式①贷款金额以万为单位;②后期我们在给客户算计算单的时候:例如:355000元,计算方式为总价乘以=248500,但贷款金额只能算到千位,也就是万元,这500元加到首付里;首付是万元;5、购房条件①以家庭为单位,只要父母名下有房产的,如再次购房均属二次置业;②小孩满18周岁以上的,可以独立置业;③购房贷款最多带二套;6、公积金贷款1、提供资料①提供资料与普通按揭提供资料一样;唯一不同的就是他们自己去办理公积金贷款;我们不负责代理办;我们到时会在公积金出报批我们公司的资料;他只需带的资料去办理即可;②利率:五年期以上上调个百分点,由%上调至%;五年期以下含五年上调个百分点,由%上调至%;③首付30%最高贷款为70%;④二次购房者首付50%,贷款50%;利率上浮20%;7、按揭客户须交得费用①契税:以家庭为单位,首次购房90㎡一下的契税为1%,计算方式是总价=所交契税,首次购房144㎡的契税为2%,计算方式与上一样计算,144平方以上契税为4%;二次购房契税统一按4%收取;②维修基金:无电梯按建筑面积每平方40元收取,,计算方式建筑面积为100平方40=4000元有电梯按建筑面积每平方60元收取;计算方式与上一样③保险:1-5年是1‰,6-10年是万分之八,10-20年是万分之六;计算方式是贷款额保险率指数这个计算方式每个银行都一样,有的银行是贷款呢乘以保险了在乘以贷款年限;具体的到时根据我们选择的银行来定;④抵押服务费:贷款额的千分之一;⑤公证费:每套200元;⑥工本费按总价%收取;⑦天然气:每套2500元,统一收费;⑧有线电视安装费:380元;这个收费标准不准备,每个区域收费标准不一样⑨代理费:每套200元;8、一次性付款收费①契税收费标准与按揭一样②维修基金也是统一收费③天然气:2500元④有线电视:380元⑤工本费:%收取;。
售楼部客服接待流程一般分以下八个环节:
1.礼貌地迎接客户。
2.安顿客户。
分几种情况:“自助式”服务,客户入接待中心并直接说随便看看时,则听
君自便,售楼人员应保持与客户2-2.5米的距离范围内“游戈”,随时可抢先向可能有疑问的客户提供咨询;“一对一”服务:安顿客户巡视有关展示中心后坐下来,是留住顾客的重要一步,给资料、倒水并展开详细咨询与问答;“一对多服务”:售楼处客户较多,一个售楼人员必须同时接待两个甚至两个以上客户,安顿客户则是最重要的一环。
3.提问、咨询、了解客户的需要。
4.放大问题,利益陈述。
5.留住顾客。
6.签署协议。
7.为客户办理一切事务。
8.售后服务。