组织学制片技术(本科)
- 格式:ppt
- 大小:4.05 MB
- 文档页数:6
组织病理学技术组织病理学技术一. 实验综述组织病理学切片技术是融解剖学、组织胚胎学及技术、病理学及技术和临床于一体的综合性课程。
是一门新兴的学科。
在当今不断发展、变革的社会中,在学科相互融合,知识相互渗透,技术不断发展、概念不断更新的时代,在时代要求综合素质人才辈出的今天,组织病理学切片技术的兴起尤为必要和重要。
主要任务是:使学生获得和掌握学会观察人体重要器官的解剖学特征、组织学结构、病理学变化并联系相关功能,从而在形态上观察、机能上分析、综合上判断和科学上研究疾病。
同时联系病变器官的代谢和机能的改变,探讨疾病的病因、发病机制以及病理变化与临床表现的内在联系和相互的关系。
为由基础走向临床打下坚实的基础。
二. 实验目的1. 掌握病理组织切片的基本制作过程步骤2. 掌握病变器官的代谢和机能的改变3. 明白病理组织切片制作过程中的注意事项4. 了解病理切片的制作程序及仪器的操作和注意事项二.实验材料1. 实验材料:手术盘、镊子、手术刀、石蜡、小鼠病理组织、纱布、烧杯、脱水机、塑料包埋盒、水浴锅、切片机、染色机、载玻片、盖玻片、铅笔、标签2. 实验试剂:福尔马林、酒精(50% 55% 70% 75% 80% 85% 95% 无水浓度)、二甲苯、苏木素、盐酸酒精、伊红染液、树胶四.实验步骤(一)取材从尸体解剖材料或临床手术切除的待检材料上选取供作切片标本的病理组织切块,称为取材。
1. 取材要全面具有代表性,能显示病变的发展过程。
为此要选取病变显著的区域和可疑灶,在统一组织块中最好包括病灶及其周围的健康组织,并应包含该器官的主要结构部分。
较大而重要的病变可从病灶中心到外周的不同部位取材,以反映病变各阶段的形态学变化。
2. 取材时要尽量保持组织的自然状态与完整性,避免认为变化。
为此,切取组织块的剪刀要锋利,切取时勿使组织受挤压、拉扯胡揉搓。
3. 组织块的大小要适当,通常其长、宽、厚以 1.5 X1X 0.4cm为宜,必要时可增大到2X 1.5 x 0.5cm,以便于固定液迅速浸透。
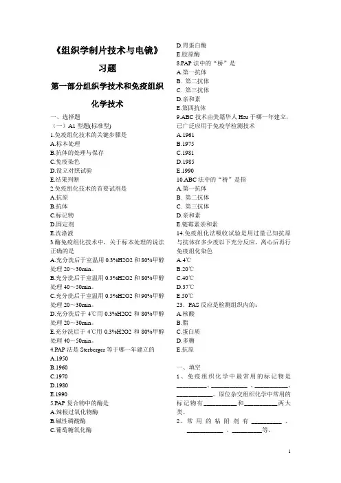
《组织学制片技术与电镜》习题第一部分组织学技术和免疫组织化学技术一、选择题(一)A1型题(标准型)1.免疫组化技术的关键步骤是A.标本处理B.抗体的处理与保存C.免疫染色D.设立对照试验E.结果判断2.免疫组化技术的首要试剂是A.抗原B.抗体C.标记物D.固定剂E.洗涤液3.酶免疫组化技术中,关于标本处理的说法正确的是A.充分洗后于室温用0.3%H2O2和80%甲醇处理20~30min。
B.充分洗后于室温用0.3%H2O2和80%甲醇处理40~50min。
C.充分洗后于室温用0.5%H2O2和90%甲醇处理20~30min。
D.充分洗后于4℃用0.3%H2O2和80%甲醇处理20~30min。
E.充分洗后于4℃用0.3%H2O2和80%甲醇处理40~50min。
4.PAP法是Sterberger等于哪一年建立的A.1950B.1960C.1970D.1980E.19905.PAP复合物中的酶是A.辣根过氧化物酶B.碱性磷酸酶C.葡萄糖氧化酶D.胃蛋白酶E.胶原酶8.PAP法中的“桥”是A.第一抗体B. 第二抗体C. 第三抗体D.亲和素E.第四抗体9.ABC技术由美籍华人Hsu于哪一年建立,已广泛应用于免疫学检测技术A.1961B.1975C.1981D.1985E.199010.ABC法中的“桥”是指A.第一抗体B. 第二抗体C. 第三抗体D.亲和素E.链霉素亲和素14.免疫组化法吸收试验是用过量已知抗原与抗体在多少度以下充分反应,离心后再行免疫组化染色A.4℃B.20℃C.40℃D.37℃E.50℃23.PAS反应是检测组织内的:A.核酸B.脂C.蛋白质D.多糖E.抗原一、填空1、免疫组织化学中最常用的标记物是__________、____________ 、___________、____________。
原位杂交组织化学中常用的标记物有___________和___________两大类。
106050073 胡燕预防医101绪论思考题一.选择题1.组织学中最常用的制片技术 AA. 石蜡切片B.火棉胶切片C.冰冻切片D.涂片E.铺片2.用于光镜观察的石蜡切片厚度一般是 BA.1~2μmB.5~10μmC.50~80μmD.5~10 nmE.50~80 nm3. 多糖经过碘酸氧化出现 CA.羟基B.羧基C.醛基 D 氨基 E.硫氢基4.PAS反应显示的是组织和细胞内的 CA.蛋白质B.脂类C.多糖D.核糖核酸E.脱氧核糖核酸5.涂片一般适用于 EA.上皮组织B.骨组织C.肌组织D.神经组织E.血液6. 下列HE染色法的叙述那一个是正确的 DA.能显示细胞的高尔基复合体B.能显示网状纤维C.能将细胞膜染成蓝紫色D.能将细胞核染成蓝紫色E.能将弹性纤维染成黑色7.透射电镜的最大分辨率约为 CA. 0.2 mmB. 0.2μmC. 0.2 nmD. 2.0μmE. 2.0 nm二、名词解释1.H-E 染色: 即苏木精-伊红染色法。
苏木精染液为碱性,主要使细胞核内的染色质与胞质内核糖体着紫蓝色;伊红为酸性,主要使细胞质和细胞外基质中的成分着粉红色。
2.嗜碱性:组织或细胞结构对碱性染料亲和性强的称嗜碱性。
3.嗜酸性:组织或细胞结构对酸性染料亲和性强的称嗜酸性。
4.组织学定义:医学组织学是研究机体微细结构及其相关功能的科学。
5.嗜银性:组织结构通过还原剂间接使硝酸银还原而显(黑)色的性质称嗜银性。
6.亲银性:细胞组织经硝酸银浸润后,可使溶液中银离子还原成金属银或银粒附着在细胞组织上,呈棕黑色,这种性质称亲银性7.异染性:在用单一染料染细胞和组织时,染色部分被染成与染剂色调不同的颜色8. PAS反应:用高碘酸氧化多糖时,醛基被游离出来,而显Schiff阳性反应,这种Schiff 反应称为PAS三.填空题1.组织学的研究内容包括(细胞、组织和器官系统)2.人体四大组织包括(上皮组织、结缔组织、肌组织、神经组织)。
组织制片技术原理与流程及切片机的使用组织制片的特点组织制片是组织学、胚胎学、病理学、生物学等学科观察和研究组织、细胞的正常形态和病理变化的常用方法。
其基本原理是用固定剂固定组织、细胞以及各种亚细胞器,保持组织的微细结构,制成薄片,并用不同的染色方法增加各部分的色差,在显微镜下观察组织、细胞的形态结构,或利用化学或物理方法显示组织、细胞内的某些化学成分,并可进行形态和化学成分的定量分析。
随着细胞和分子生物学技术的发展,组织制片也为原位显示细胞内基因表达提供了基础。
一石蜡包埋切片制作石蜡不溶于水而溶于二甲苯等有机溶剂,故固定好的组织须先用乙醇、丙酮、正丁醇等脱水剂脱去组织中的水,后用二甲苯等透明剂置换出乙醇,此过程即脱水、透明。
再用石蜡渗入组织块,冷凝后变硬,即浸蜡、包埋,就可在切片机上切片了。
1.固定细胞、组织离体后要迅速用相应的固定剂固定,使蛋白质沉淀、变性、凝固,保持组织原有的形态结构和抗原性。
一般用多聚甲醛、FAA、丙酮或Carnoy于4℃并向固定过夜。
2.脱水与透明固定后的组织须由低浓度到高浓度的乙醇逐级脱水,一般为50%、70%、85%、95%、和100%(3次)3.渗蜡与包埋渗蜡是石蜡置换组织块中透明剂的过程,一般用熔点为52-60℃的石蜡。
透明后的组织块先于1/1体积的二甲苯与石蜡中37℃渗透过夜,后温度调至58℃换入纯石蜡继续渗透,一般每间隔3h换一次纯石蜡,直到无二甲苯气味即可进行包埋。
4.切片与展片先用刀片修去组织块周围多余的石蜡,一般保留2mm左右的石蜡,修整成梯形的组织块,以便于展片时蜡带的分离。
先加热刀片,后把修好的组织块快速粘到方形的小木块上,冷凝后即可进行切片。
一般组织切片的厚度为6-12um,切片速度以40-50次/min为宜,用毛笔托起蜡带,分割后依次放到洁净的载玻片上,蜡带的光滑面朝下放,后滴上适量的蒸馏水放至展片台上于37-40℃烤片过夜。
5. 染色、脱水、透明与封片染色一般是双重染色或单染,番红与固绿是常用双重染色法,而苏木精是最优良的核染色剂。
组织学技术(供动物学、发育生物学硕士研究生用)参考书目1.杜卓民1982 实用组织学技术人民卫生出版社2.芮菊生等1980 组织切片技术人民教育出版社3.郑国昌1979 生物显微技术人民教育出版社组织学技术组织学技术是高等院校生物学、医学、农林院校以及科研单位的一项最基本的实验室技术和工作手段。
无论在教学还是在科研工作中,凡是对人体或生物体进行微细结构观察时,大多数需要依靠组织学技术来完成。
随着科学技术的不断进步,组织学技术在不断的发展,使得组织学的研究方法很多。
目前,组织学的研究方法主要包括一般光镜技术、组织细胞化学技术、免疫细胞化学技术、放射自显影技术、电镜技术和组织培养技术等六大类。
本课程计划以同学们的实际操作为主,主要掌握一般光镜技术中的石蜡切片技术。
第一章实验室基本设备及常用试剂一、基本设备组织学实验室的常用设备主要有观察组织标本用的显微镜及制作标本用的必要设备和工具。
(一)显微镜种类很多,功能也各不相同。
用于组织切片观察的主要是透射光学显微镜。
该镜所观察的放大倍数为物镜放大率和目镜放大率之积。
为显示观察到的材料的大小,常需要在目镜内安装目镜测微尺。
目镜测微尺为一块圆形玻璃片,普通用测量长度的标尺为直线式,一般长5mm,分成1个大格,每1大格又分成10个小格,共50小格。
目镜测微尺安装在目镜的光阑上,有刻度的一面朝下。
目镜测微尺每1小格所代表的实际长度(10×或40×)要用镜台测微尺进行标定。
参考郑国昌《生物显微技术》P185-189 。
(二)切片机切片机一般有三种类型,即旋转式、滑动式、冰冻式。
这三种切片机均具有三种主要部件:①固定切片刀的刀架。
②夹持组织片的夹具。
③推动组织夹具的微动调节器。
滑动切片机多用于火棉胶切片,故又称火棉胶切片机。
它常用于制作大块标本、囊状器官和易于塌陷的组织切片。
冰冻切片机是将组织切片承托台改换成急速冷冻装置(约-20~-30℃),这种急速冷冻装置可以是液态二氧化碳,也可以用半导体制冷装置。
组织学与胚胎学题库1、制作组织切片时包埋的目的是:(单选题)A、固定组织使细胞不崩解B、使组织变硬易切C、把一种组织埋人另一种组织中D、便于对比观察E、使组织呈一定颜色答案: B2、组织学中最常用的制片技术是:(单选题)A、石蜡切片B、火棉胶切片C、冰冻切片D、铺片E、磨片答案: A3、PAS反应显示组织或细胞内的(单选题)A、核酸B、脂类C、多糖D、蛋白水解酶E、抗原答案: C4、光镜结构常用计量单位是:(单选题)A、μmB、 mmC、 nmD、 cmE、 A答案: A5、关于细胞外基质,下列哪项错误:(单选题)A、是细胞产生的非细胞质B、具有支持、联系、保护和营养的作用C、参与构成细胞的微环境D、血浆、淋巴液、组织液等体液不属于细胞间质E、可以进入毛细血管和淋巴答案: D6、光镜下观察组织石蜡包埋切片的厚度一般是:(单选题)A、 100nmB、 0. 1~0. 5 umC、 5~8umD、 50nmE、 1mm答案: C7、研究细胞器的超微结构用:(单选题)A、透射电子显微镜B、扫描电镜C、荧光显微镜D、暗视野显微镜E、相差显微镜答案: A8、畜禽机体结构和功能的基本单位是:(单选题)A、细胞B、组织C、器官D、系统E、体系答案: A9、电子显微镜最高的分辨率为:(单选题)A、 0.2nmB、 2nmC、0.2μmD、 10nmE、0.04μm答案: A10、研究细胞表面结构用:(单选题)A、透射电子显微镜B、扫描电镜C、荧光显微镜D、暗视野显微镜E、相差显微镜答案: B11、研究细胞表面结构用:(单选题)A、透射电子显微镜B、扫描电镜C、荧光显微镜D、暗视野显微镜E、相差显微镜答案: B12、冰冻切片:(单选题)A、能较好地保存酶的活性B、冷冻后用普通切片机进行切片的技术C、能较好地保存微细结构D、最常用于骨组织E、比石蜡切片应用更广泛答案: A13、在还原剂存在时被硝酸银染成黑色的结构具有:(单选题)A、嗜银性B、嗜酸性C、嗜碱性D、亲银性E、嗜中性答案: A14、光镜组织切片和电镜组织切片: (单选题)A、均为超薄切片B、均用化学染料染色C、均可制冷冻切片D、均为固定组织E、均可摄彩色照片答案: D15、下列关于组织构成叙述正确的是:(单选题)A、细胞和无定形基质B、细胞和细胞外基质C、细胞和组织液D、基质、纤维和组织液E、细胞和培养基答案: B16、对组织学染色的表述正确的是:(单选题)A、最常用的是酸性苏木精和碱性伊红染色法,简称HE染色B、酸性苏木精可将细胞核染为蓝色,碱性伊红可将细胞质染成粉红色C、有的生物样品无色透明,难以在镜下观察,故要对组织切片进行染色D、碱性苏木精可将细胞质染为红色,酸性伊红可将细胞核染为蓝色E、能过冰冻切片,不能进行染色答案: C17、HE染色中核染为:(单选题)A、蓝紫色B、粉红色C、橘红色D、黄绿色E、蓝绿色答案: A18、超微结构常用计量单位是:(单选题)A、μmB、 mmC、 nmD、 cmE、 A答案: C19、光学显微镜最高的分辨率为:(单选题)A、 2nmB、0.2μmC、 0.2nmD、2μmE、5μm答案: B20、以下表述中,哪一项错误:(单选题)A、组织学的研究内容包括细胞、组织和器官系统三部分B、细胞间质是非细胞产物,它构成了细胞生活的微环境C、不同的组织构成器官或系统D、结构与功能相似的细胞群及细胞间质构成组织E、器官一般由多种组织构成答案: B21、以下属于石蜡切片的制作步骤的是:(多选题)A、取材和固定B、脱水和包埋C、培养和计数D、切片和染色E、封片答案: ABDE22、基本组织一般包括:(多选题)A、上皮组织B、结缔组织C、肌组织D、神经组织E、淋巴组织答案: ABCD23、组织学的研究水平包括: (多选题)A、子B、细胞C、胞D、织E、官答案: ABCD24、HE的染色法的染料是_______(碱性)和_______(酸性),组织切片中与前者亲和力强的着色结构称_______,与后者亲和力强的着色结构称_______,与两者亲和力均不强者称_______。
《动物组织制片技术》教学大纲课程名称:动物组织制片技术英文名称:Animal tissue slicing technology课程总学时:32学时课程总学分:2学分适用专业:动物医学一、课程性质与任务动物组织制片技术是动物医学及生物学领域中十分重要的实验技术,是动物医学专业必修课《动物组织学与胚胎学》的重要补充和深化,其主要内容包括组织学标本制作的基本理论、常规组织学制片技术、各组织器官的特殊染色技术、组织化学技术、胚胎标本制作技术、显微摄影技术等。
通过本课程的学习,以掌握观察和研究动物有机体细微结构的基本方法。
本课程共计32学时(理论16,实验16)。
二、教学目的与要求1.理论知识方面:掌握组织制片的基本理论,尤其牢固掌握石蜡切片的原理与步骤。
2.实验技术方面:掌握组织学常规HE染色、常用特殊染色和组织化学染色。
三.教学重点与难点教学重点:组织制片的基本原理,石蜡切片常规HE染色技术。
教学难点:特殊染色和组织化学染色技术。
四.教学方法与手段理论讲授与实验操作相结合,以实验操作为主。
五.教学内容与目标教学内容教学目标学时分配(32学时)(一)理论部分(16学时) 1.组织学技术概述 31.1 组织学技术的发展与应用了解 11.2 组织学制片方法概述掌握 11.3 实验室的主要设备及常用试剂理解 12.石蜡切片技术82.1 动物麻醉与取材掌握 12.2 固定液与组织固定掌握 12.3 组织冲洗掌握 12.4 脱水剂与组织脱水掌握 12.5 透明剂与组织透明掌握 12.6 组织渗蜡与包埋掌握 12.7 组织切片、贴片与烤片掌握 12.8 染料与组织片染色掌握 1 3.其他制片技术简介 43.1 冷冻切片技术了解0.53.2 火棉胶切片技术了解0.53.3 组织铺片技术掌握0.53.4 组织涂片技术掌握0.53.5 组织磨片技术掌握0.53.6 组织化学技术理解 1.5 4.显微摄影技术简介 14.1 全自动显微摄影及其装置了解0.54.2 摄影方法与显微照片放大倍数的计算方法了解0.5 (二)实验部分(16学时) 实验一、动物组织切片的制作 62实验二、肠系膜铺片镀银法染色或疏松结缔组织铺片地依红—HE染色实验三、胰岛三色显示法或骨骼肌切片铁苏木精染色 2实验四、肥大细胞甲苯胺蓝染色或T淋巴细胞ANAE染色法 2实验五、肝糖元PAS染色法或蛋白质汞溴酚蓝显示法 2实验六、冷冻切片实验与脂肪苏丹染色法 2 六.考核办法成绩评定比例(%)1、平时成绩50%2、期末考试50%七.教材与参考资料1.教材:组织学技术(自编. 2004)2.参考资料:杜卓民主编.1999.实用组织学技术(第2版).人民卫生出版社。
1.什么是病理学技术?病理学技术(组织标本切片和染色技术)是组织学、病理学等学科用于观察和研究组织与细胞的正常形态及病理变化的常用方法。
2.组织制片的目的。
生物学标本在生活状态下多为无色透明,而且组织一旦离开机体后很快就会死亡,其结构就会失去正常状态,必须对组织采取固定、切片和染色措施!3.何谓组织制片技术?组织经过固定、切片和染色后,光波通过被检组织成分时,波长和振幅发生改变,在显微镜下能清晰的观察其组织结构,称之为光镜标本的基本制作方法或称为组织制片技术。
4.组织制片种类及其各类方法的分类。
(一)组织非切片制作方法:组织分离标本组织活体标本组织涂片标本磨片标本整体封存(压片)标本组织铺片标本组织印片标本等(二)组织切片法:1.石蜡切片法 2.火棉胶切片法 3.冰冻切片法4.超薄切片法(电镜技术) 5.树脂切片 6.碳蜡切片5.组织制片的主要程序。
取材、固定----脱水-----透明、浸渍-----包埋、切片----贴片、染色---浸洗----脱水----透明----封固6.实验动物处死常用方法及优缺点。
1)挥发性麻醉剂(吸入麻醉)包括:乙醚、氯仿等。
优点:乙醚吸入麻醉适用于各种动物,安全度亦大,动物麻醉深度容易掌握。
缺点:是对局部刺激作用大,可引起上呼吸道粘膜液体分泌增多、肺部充血,再通过神经反射可影响呼吸、血压和心跳活动,并且容易引起窒息,故在乙醚吸入麻醚时必需有人照看,以防麻醉过深而致动物死亡。
2)非挥发性麻醉剂(注射麻醉)这类麻醉剂种类较多,包括10%苯巴比妥钠、4%戊巴比妥、5%硫喷妥钠等巴比妥类的衍生物,20%氨基甲酸乙脂(乌拉坦)和1%水合氯醛、氯胺酮等,可通过肌肉注射、静脉注射、腹腔注射。
优点:这些麻醉剂使用方便,一次给药可维持较长的麻醉时间,麻醉过程较平衡,动物无明显挣扎现象。
3)断髓(脱臼)法动物处死过程中动作要迅速,尽量避免其长时间处于痛苦或濒于死亡状态,以免机体内组织或细胞结构发生改变引起人工假象。
组织切片制作步骤1.取材组织取材的方法是制作切片的一个重要程序,根据教学、科研及外检的具体要求取自人体(外科手术切除标本、活检标本、尸检标本)或动物,并确定取材的部位和方法。
取材者需要掌握解剖学、组织学、病理学的基本理论知识,还要掌握实际操作技术,每个组织器官的取材都有一定的部位和方法,不能任意切取组织作为制片材料,不然,无法达到教学、科研和临床诊断的目的,具体要求如下:(1)材料新鲜:取材组织愈新鲜愈好,人体组织一般在离体后,动物组织在处死后迅速固定,以保证原有的形态学结构。
(2)组织块的大小:所取组织块较理想的体积为50px×50px×7.5px,以使固定液能迅速而均匀地渗入组织内部,但根据制片材料和目的不同,组织块的较理想体积也不同,如制作病理外检、科研切片,其组织块可以薄取0.1~5px即可,这样可以缩短固定脱水透明的时间,若制作教学切片厚取0.3 ~12.5px,这样可以同一蜡块制作出较多的教学切片。
(3)勿挤压组织块: 切取组织块用的刀剪要锋利,切割时不可来回锉动。
夹取组织时切勿过紧,以免因挤压而使组织、细胞变形。
(4)规范取材部位: 要准确地按解剖部位取材,病理标本取材按照各病变部位、性质的不同,根据要求规范化取材。
(5)选好组织块的切面:根据各器官的组织结构,决定其切面的走向。
纵切或横切往往是显示组织形态结构的关键,如长管状器官以横切为好。
(6)保持材料的清洁:组织块上如有血液、污物、粘液、食物、粪便等,可用水冲洗干净后再放入固定液中。
(7)保持组织的原有形态:新鲜组织固定后,或多或少会产生收缩现象,有时甚至完全变形。
为此可将组织展平,以尽可能维持原形。
2.固定(1)小块组织固定法:这是最常用的方法,从人体或动物体取下的小块组织,须立即置入液态固定剂中进行固定,通常,标本与固定液的比例为1:4~20,但组织块不宜过大过厚,否则固定液不能迅速渗透。
故取组织块的大小一般为50px×50px×7.5px。