阳台面积计算示意附图
- 格式:pdf
- 大小:368.91 KB
- 文档页数:1
阳台建筑面积计算规则2022阳台是现代建筑中常见的一个空间,它不仅可以增加建筑的美观性,还能为居住者提供一个舒适的户外活动区域。
在建筑设计和规划中,阳台的建筑面积计算是非常重要的环节。
本文将介绍2022年的阳台建筑面积计算规则。
1. 什么是阳台建筑面积?阳台建筑面积是指阳台实际占用的建筑空间,通常由阳台的平面面积和高度共同决定。
阳台的平面面积是指阳台平面内的水平区域面积,可以用平米(㎡)作为单位进行表示。
阳台的高度是指阳台地面到天花板的垂直距离,一般以米(m)作为单位。
2. 2022年阳台建筑面积计算规则2.1 平面面积计算规则在计算阳台平面面积时,通常采用以下公式:阳台平面面积 = 阳台实际占地面积 - 阳台净高不小于1.2m的其他阳台面积阳台实际占地面积是指阳台在平面上所占的面积,可以通过测量和计算得出。
在计算室内阳台的平面面积时,需要排除阳台净高不小于1.2m的其他阳台面积,即相邻的阳台在高度上有重叠的部分。
2.2 高度计算规则阳台的高度计算规则主要用于确定阳台的垂直空间占用情况。
在2022年规则中,高度计算规则如下:•如果阳台的高度小于2.4m,则其高度不计入建筑面积。
•如果阳台的高度大于等于2.4m且小于4m,则其高度按实际高度计入建筑面积。
•如果阳台的高度大于等于4m,则其高度按1.5倍实际高度计入建筑面积。
3. 阳台建筑面积计算实例为了更好地理解2022年的阳台建筑面积计算规则,我们来看一个具体的实例。
假设有一栋建筑,阳台实际占地面积为10㎡,其相邻的一个阳台的净高不小于 1.2m,高度为3m。
按照上述规则进行计算,可以得出该阳台的建筑面积如下:阳台面积 = 10㎡ - 1.2m * 10㎡ / 3m计算结果为:阳台面积 = 10㎡ - 4㎡ = 6㎡因此,该阳台的建筑面积为6㎡。
4. 总结阳台建筑面积计算对于建筑设计和规划是非常重要的,它能够帮助设计师和规划者充分利用阳台的空间,并合理安排建筑面积。
阳台面积计算规范一、建筑工程建筑面积计算规范计算规则:摘录《建筑工程建筑面积计算规范》编号为GB/T50353-2013,2014年7月1日起实施,原编号GB/T50353-2005废止。
第3.0.21条、在主体结构内的阳台,应按其结构外围水平面积计算全面积;在主体结构外的阳台,应按其结构底板水平投影面积计算1/2面积。
第3.0.21条、建筑物的阳台,不论其形式如何,均以建筑物主体结构为界分别计算建筑面积。
二、房产测量规范计算规则:摘录《房产测量规范》编号为GB/T17986-2000。
3.2 房屋建筑面积测算的有关规定3.2.1 计算全部建筑面积的范围f)挑楼、全封闭的阳台按其外围水平投影面积计算3.2.2 计算一半建筑面积的范围c) 未封闭的阳台、挑廊,按其围护结构外围水平投影面积的一半计算。
附录B(提示的附录)成套的房屋的建筑面积和共有共用面积分摊B1 成套房屋建筑面积的测算B1•4 套内阳台建筑面积按8•2的规定计算。
套内阳台建筑面积均按阳台外围与房屋外墙之间的水平投影面积计算。
其中封闭的阳台按水平投影全部计算建筑面积,未封闭的阳台按水平投影的一半计算建筑面积。
三、福建省城市规划管理技术规定(试行):摘录《福建省城市规划管理技术规定(试行)》二○一二年七月。
第三章、建筑与城市景观第四节、建筑高度与层高控制第五十九条住宅建筑中阳台、入户花园水平投影面积总和不宜大于套内使用面积的15%。
附录C 计算规则3、建筑面积计算按国家标准《建筑工程建筑面积计算规范》(GB/T50353-2005)计算。
1)住宅阳台、入户花园的水平投影面积总和不宜大于户内建筑面积的15%,小于户内建筑面积15%部分的按水平投影面积的一半计算建筑面积,超过户内建筑面积15%部分按超出部分水平投影面积的全面积计算建筑面积。
封闭阳台不论是否超过户内建筑面积15%均按水平投影面积的全面积计算建筑面积。
关于规范阳台建筑面积计算的规定为规范阳台设计及建筑面积计算,根据《建筑工程建筑面积计算规范》(GB/T50353—2005)、《浙江省房屋建筑面积测算实施细则》等规定,结合本市实际情况,现统一阳台建筑面积计算方法,规定如下:一、适用范围杭州市城市规划区内新建、改建、扩建建筑的阳台设计、建设及房屋测绘。
二、阳台的定义1、阳台泛指有永久性上盖、有围护结构、有底板、与房屋相连、可以活动和利用的房屋附属设施,供使用者进行室外活动和晾晒衣物的空间。
2、阳台按结构形态可划分为凸阳台、凹阳台和凸凹复合型阳台(以下简称复合型阳台)三种基本类型。
凸出房屋外墙的阳台为凸阳台,凹入房屋外墙的阳台为凹阳台,当阳台由凸凹两部分构成时,为复合型阳台。
三、按阳台计算面积的界定形式1、凹阳台:阳台(围护结构外围)水平投影面积不大于8.0平方米且其进深(取阳台围护结构外围至外墙外缘的最大垂直距离)不大于2.4米。
2、凸阳台和复合型阳台:阳台(围护结构外围)水平投影面积不大于10.0平方米且其进深(取阳台围护结构外围至外墙外缘的最大垂直距离)不大于2.4米。
3、房屋结构范围内标注阳台、露台、空中花园、入户花园等建筑空间,无论其名称如何,符合以上1、2款形式的,按阳台计算建筑面积;不属于以上1、2款形式的,均视为非阳台建筑空间,计算全部建筑面积。
天下房地产法律服务网编辑四、阳台的面积计算细则1、阳台当其上盖高度小于两个自然层时,按其围护结构外围水平投影计算一半建筑面积。
2、阳台上盖与阳台围护结构外围的水平投影线不完全一致时,按上盖或阳台围护结构较少的水平投影计算一半建筑面积;当上盖宽度不大于0.6米时,阳台不计算建筑面积。
3、阳台当其上盖高度达到或超过两个自然层,阳台不计算建筑面积。
4、一户的阳台板相连的两个相邻阳台按一个阳台计算指标,并相应计算建筑面积。
五、设计单位在对建筑进行设计时应按照本文规定及相关规范进行设计并计算建筑面积。
新版建筑面积计算规范解读:阳台建筑面积计算阳台建筑面积计算建筑工程建筑面积计算规范(GB/T 50353-2013)原文:3.0.21 在主体结构内的阳台,应按其结构外围水平面积计算全面积;在主体结构外的阳台,应按其结构底板水平投影面积计算1/2面积。
条文说明:建筑物的阳台,不论其形式如何,均以建筑物主体结构为界分别计算建筑面积。
【旧版规范】3.0.18 建筑物的阳台均应按其水平投影面积的1/2计算。
分析解读:1、阳台:附设于建筑物外墙,设有栏杆或栏板,可供人活动的室外空间。
旧版规范定义为“供使用者进行活动和晾晒衣物的建筑空间”,仅从使用功能上进行了定义。
本规范对阳台的本质属性进行了明确。
阳台的三个主要属性:①阳台是附设于建筑物外墙的建筑部件。
②阳台应有栏杆、栏板等围护设施或窗。
③阳台是可供人出入活动的室外空间。
2、本规范将阳台划分为主体结构内的阳台和主体结构外的阳台两类,其建筑面积不同。
①主体结构内的阳台计算全面积。
如下图:②主体结构外的阳台计算1/2面积。
如下图:3、阳台一部分在主体结构内,一部分在主体结构外,应分别计算。
如下图:以柱外侧为界,上面部分属于主体结构内,计算全面积,下面部分属于主体结构外,计算1/2面积。
4、阳台在主体结构外时,无论围护设施是否垂直水平面,都按结构底板计算,同时应包括底板处突出的部分。
如下图:5、结构层高在2.20m以下时,主体结构内的阳台随楼层一样,均计算1/2面积;但主体结构外的阳台,仍计算1/2面积,不应出现1/4面积。
6、主体结构类型对阳台的面积影响:(1)砖混结构:通常以外墙(即围护结构,包括墙、门、窗)来判断,外墙以内为主体结构内,外墙以外为主体结构外。
如下图:(2)框架结构:梁柱体系之内为主体结构内,梁柱体系之外为主体结构外。
(3)剪力墙结构分四类:①阳台在剪力墙包围之内,则属于主体结构内,应计算全面积。
如下图:②阳台相对两侧均为剪力墙,则属于主体结构内,应计算全面积。
内阳台面积计算规则阳台是许多人喜爱的地方,在这里可以晒太阳、种花种草、放松身心。
而阳台面积的大小对于阳台的使用和布置有着重要影响。
那么,如何计算阳台的面积呢?下面将介绍一些常见的阳台面积计算规则。
一、矩形阳台的面积计算矩形阳台是最常见的一种类型,它的形状为长方形,两边相对且平行。
计算矩形阳台的面积非常简单,只需测量阳台的长度和宽度,然后将两个数值相乘即可得到面积。
例如,阳台的长度为5米,宽度为3米,那么阳台的面积就是5米乘以3米,即15平方米。
二、三角形阳台的面积计算三角形阳台的形状为一个直角三角形,其中一边是阳台的底边,另外两边是阳台的两个斜边。
计算三角形阳台的面积需要测量阳台的底边长度和与底边垂直的高度。
然后,将底边长度和高度相乘,再除以2,即可得到面积。
例如,阳台的底边长度为6米,高度为4米,那么阳台的面积就是6米乘以4米,再除以2,即12平方米。
三、梯形阳台的面积计算梯形阳台的形状为一个梯形,其中两边是阳台的两个斜边,底边是阳台的一边,顶边是阳台的另一边。
计算梯形阳台的面积需要测量阳台的两个底边长度和与底边垂直的高度。
然后,将两个底边长度相加,再乘以高度,再除以2,即可得到面积。
例如,阳台的底边长度为4米和6米,高度为5米,那么阳台的面积就是(4米+6米)乘以5米,再除以2,即25平方米。
四、多边形阳台的面积计算多边形阳台的形状为一个有多条边的封闭图形,其中每条边都是阳台的一条边。
计算多边形阳台的面积比较复杂,需要将阳台分割成多个简单形状(如矩形、三角形、梯形等),然后计算每个简单形状的面积,最后将这些面积相加,即可得到阳台的总面积。
例如,阳台可以分割成两个矩形,一个矩形的面积为10平方米,另一个矩形的面积为8平方米,那么阳台的总面积就是10平方米加8平方米,即18平方米。
总结:阳台面积的计算规则根据阳台的形状不同而有所不同。
对于矩形阳台,只需将长度和宽度相乘即可;对于三角形阳台,需要将底边长度和高度相乘再除以2;对于梯形阳台,需要将两个底边长度相加再乘以高度再除以2;对于多边形阳台,需要将阳台分割成多个简单形状,计算每个形状的面积,然后将这些面积相加。
最新阳台建筑面积计算规则图解阳台是住宅建筑中常见的附属空间,不仅美观实用,还可以提供户外休闲的场所。
在建筑设计和房屋评估中,阳台的建筑面积计算十分重要。
最新的阳台建筑面积计算规则提供了一种简单而准确的方法来确定阳台的面积,下面将通过图解的方式详细介绍这一规则。
规则概述最新阳台建筑面积计算规则主要基于阳台的净面积和重要性程度。
净面积是指阳台投影区域内不被任何结构物覆盖的面积。
重要性程度则取决于阳台的朝向和封闭程度。
根据这两个因素,阳台的建筑面积可以由下式计算得出:建筑面积 = 净面积 x 重要系数图解示例为了更好地理解最新阳台建筑面积计算规则,我们将通过一个图解示例来演示计算过程。
假设我们有一栋住宅建筑,其中包含一个朝南朝向的阳台。
首先,我们需要测量阳台的净面积,即阳台投影区域内不被任何结构物覆盖的面积。
如图所示:前+--------------------+| |左| 阳台 |右| |+--------------------+后在上图中,阳台的投影区域为一个矩形,不包含任何其他建筑结构。
我们使用测量工具,如测量尺或激光测距仪,测量出阳台的长度为 L,宽度为 W。
则阳台的净面积可以通过以下公式计算得出:净面积 = L x W接下来,我们需要确定阳台的重要系数。
重要系数依赖于阳台的朝向和封闭程度,用于考虑阳台的光照、通风和视野等因素。
根据最新规则,朝南朝向的阳台重要系数确定为 1.2。
因此,阳台的建筑面积可以通过以下公式计算得出:建筑面积 = 净面积 x 1.2将具体数值代入公式,即可得出最新阳台建筑面积的计算结果。
小结最新阳台建筑面积计算规则是根据阳台的净面积和重要性程度来确定阳台的建筑面积的。
净面积是指阳台投影区域内不被任何结构物覆盖的面积,而重要性程度取决于阳台的朝向和封闭程度。
通过测量阳台的净面积和确定相应的重要系数,我们可以简单而准确地计算出阳台的建筑面积。
最新阳台建筑面积计算规则为建筑设计和房屋评估提供了一种实用的方法。
关于阳台、凸窗建筑面积的计算细则一、 阳台建筑面积计算细则1、阳台按结构形态分为凸阳台、凹阳台。
具有两个(含两个)以上连续对外开放敞面的阳台视为图阳台;只有一个对外敞面的阳台视为凹阳台;阳台由凸凹两部分构成视为凸凹复合型阳台(以下简称“复合型阳台“)2、有顶盖的不封闭阳台、当其上盖高度小于两个自然层时。
均按其围护结构或围护物外围水平投影计算一半建筑面积。
当其上盖高度达到两个自然层时,按其围护结构或围护物外围水平投影计算四分之一建筑面积;当其上盖高度达到三个自然层时,按其围护结构或围护物外围水平投影计算八分之一建筑面积;以次类推。
3、对面积大于12.0平方米有柱凸阳台,均视为架空,无论其上盖高度如何,均按其围护结构或围护物外围水平投影计算全部建筑面积。
4、对凹阳台,当其对外开敞面宽度(阳台宽度)小于2.0米时,其凹入深度(进深)不应超过2.0米;当其对外开敞面宽度大于或等于2.0米且小于5.0米时,其凹入深度不应超过2.5米;当其对外开敞面宽度大于或等于5.0米时,其凹入深度不应超过3米,否则,无论上盖高度如何,阳台进深超过允许值以外的部分均视为内廊,一律计算全部建筑面积。
5、对复合阳台(图1-2),其凸出部分按凸阳台相关规定计算建筑面积,对凹入部分按以下两种情况分别计算建筑面积:①当阳台凸出部分的水平投影面积大于12.0平方米,或凸出部分最小凸出进深大于2.5米时,其凹入部分无论上盖高度如何,均视为内廊,一律计算全部建筑面积。
②当阳台凸出部分的水平投影面积不大于12.0平方米且凸出部分最小凸出进深不大于2.5米时,阳台凹入部分内侧超过允许凹入进深的部分均视为内廊,一律计算全部建筑面积;凹入部分的开敞宽度小于2.0米时,其凹入进深不应超过1.0米;凹入部分的开敞宽度大于或等于2.0米且小于5.0米时,其凹入进深不应超过1.5米;凹入部分的开敞宽度大于5.0米时,其凹入进深不应超过2.0米。
6、当柱位于阳台两边的墙体内,不专门向阳台突出时,可不视为阳台的柱。
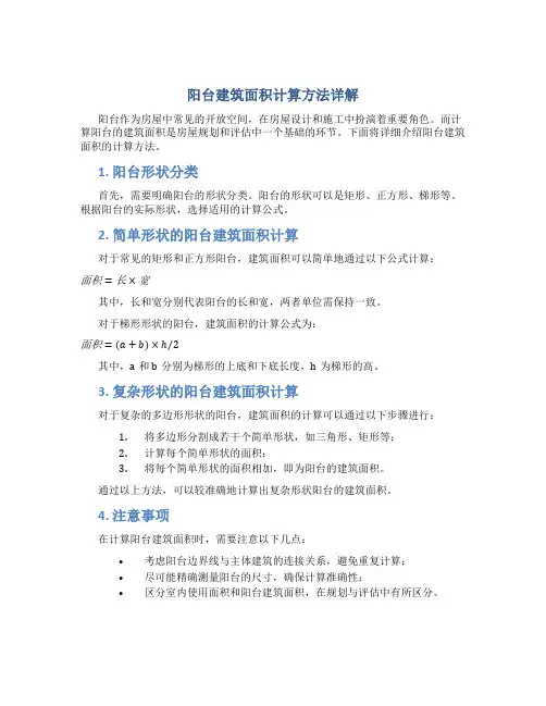
阳台建筑面积计算方法详解
阳台作为房屋中常见的开放空间,在房屋设计和施工中扮演着重要角色。
而计算阳台的建筑面积是房屋规划和评估中一个基础的环节。
下面将详细介绍阳台建筑面积的计算方法。
1. 阳台形状分类
首先,需要明确阳台的形状分类。
阳台的形状可以是矩形、正方形、梯形等。
根据阳台的实际形状,选择适用的计算公式。
2. 简单形状的阳台建筑面积计算
对于常见的矩形和正方形阳台,建筑面积可以简单地通过以下公式计算:
面积=长×宽
其中,长和宽分别代表阳台的长和宽,两者单位需保持一致。
对于梯形形状的阳台,建筑面积的计算公式为:
面积=(a+b)×ℎ/2
其中,a和b分别为梯形的上底和下底长度,h为梯形的高。
3. 复杂形状的阳台建筑面积计算
对于复杂的多边形形状的阳台,建筑面积的计算可以通过以下步骤进行:
1.将多边形分割成若干个简单形状,如三角形、矩形等;
2.计算每个简单形状的面积;
3.将每个简单形状的面积相加,即为阳台的建筑面积。
通过以上方法,可以较准确地计算出复杂形状阳台的建筑面积。
4. 注意事项
在计算阳台建筑面积时,需要注意以下几点:
•考虑阳台边界线与主体建筑的连接关系,避免重复计算;
•尽可能精确测量阳台的尺寸,确保计算准确性;
•区分室内使用面积和阳台建筑面积,在规划与评估中有所区分。
综上所述,阳台建筑面积的计算既可以通过简单的公式,也可以通过分割复杂形状来得出。
在实际工程中,应根据阳台的实际形状和要求选择合适的计算方法,确保建筑面积计算的准确性和可靠性。
建筑面积计算规范2023标准阳台引言建筑面积是衡量建筑物大小和功能的重要指标之一。
为了确保建筑面积计算的准确性和一致性,在不同地区和不同时间段都会制定相应的计算规范。
本文将介绍建筑面积计算规范2023标准中关于阳台的计算方法和要求。
1. 定义阳台是建筑物外部露台或栏杆围合的平台,通常用于休闲、晾晒和观赏等用途。
在建筑面积计算中,阳台被归类为一种辅助空间。
2. 建筑面积计算规范要求根据建筑面积计算规范2023标准,阳台的计算方法和要求如下:2.1 阳台面积阳台的面积计算按照室内占地面积的一定比例进行计算,具体比例根据当地相关规范而定。
在某些地区,阳台面积可能仅计算为室内占地面积的一半。
2.2 高度要求阳台的高度要求通常与建筑物的层高有关。
在建筑面积计算中,只有满足一定高度要求的阳台才能计入建筑面积。
具体高度要求根据当地相关规范而定,一般为2米以上。
2.3 围合要求阳台的围合要求通常涉及栏杆或其他安全设施。
在建筑面积计算中,只有满足一定围合要求的阳台才能计入建筑面积。
具体围合要求根据当地相关规范而定,一般要求阳台被围合以防止人员意外坠落。
2.4 室外设施计算如果阳台具有特定的室外设施,例如室外楼梯、凉亭或花园等,这些设施在建筑面积计算中可能被单独计算,但与阳台面积相互关联。
具体计算方法和要求根据当地相关规范而定。
3. 建筑面积计算示例为了更好地理解建筑面积计算规范2023标准中关于阳台的要求,下面以一个示例进行说明。
假设某建筑物的室内占地面积为100平方米,该建筑物具有一个满足阳台高度和围合要求的阳台,面积为20平方米。
按照建筑面积计算规范要求,该阳台的面积计算为室内占地面积的一半,即10平方米。
因此,该建筑物的总建筑面积为110平方米。
结论阳台作为建筑物的辅助空间,在建筑面积计算中具有一定的计算规范。
根据建筑面积计算规范2023标准,阳台的面积、高度要求和围合要求等因素将影响阳台是否计入建筑面积。
最新建筑面积计算规则中阳台面积的计算方式在建筑设计和规划中,阳台是一种常见的空间形式,不仅可以提供户外活动空间,还能够增加建筑的美观性和实用性。
然而,在计算建筑面积时,阳台面积的计算却是一个较为复杂的问题。
近年来,针对阳台面积的计算在建筑行业中引起了广泛的讨论。
阳台面积的定义阳台面积是指建筑物外墙线与阳台外围之间的实际封闭面积,通常包括阳台的地面和栏杆。
阳台作为室外区域的延伸,其面积不仅可以增加使用面积,还可以改善居住环境,提高建筑物的舒适度。
阳台面积计算方法1.实际有效面积法:采用该方法计算阳台面积时,需将阳台外墙线与建筑外墙之间的封闭面积计算在内,包括阳台地面和栏杆等部分。
该方法能够较为准确地反映阳台的实际使用面积。
2.按比例计算法:在一些规划设计中,阳台面积可能采用建筑总面积的一定比例来计算,例如5%或10%等。
这种方法相对简单,但也存在一定的主观性和局限性。
3.净面积法:此方法考虑建筑外立面线,仅计算净面积。
在阳台的设计上,通常会有减去阳台外墙面积的要求,从而剔除了其中的一部分墙体,以更真实地反映阳台的实际使用状态。
阳台面积计算的重要性正确计算阳台面积对于建筑规划和设计具有重要意义。
首先,阳台面积的准确性直接影响到建筑物的总面积,从而涉及到建筑允许开发面积、建筑密度等重要参数。
其次,在房地产交易和评估中,阳台面积也是决定房屋总价值的重要因素之一。
综上所述,阳台作为建筑空间中一部分,其面积计算方法在建筑设计和规划中扮演着重要的角色。
合理的阳台面积计算方式能够准确反映建筑的实际情况,为建筑产业的发展提供有力支持。
希望建筑行业能够在实践中不断探索和完善阳台面积的计算规则,为创造更加优质的建筑空间作出贡献。
以上为最新建筑面积计算规则中阳台面积的计算方式的相关内容,希望对您有所帮助。
阳台建筑面积计算规则介绍
阳台在房屋建筑中扮演着重要的角色,不仅是室内外的过渡空间,还可以作为
休闲区域或种植区域。
但是,在进行房屋面积计算时,阳台的建筑面积该如何计算呢?本文将介绍阳台建筑面积计算规则,探讨其面积计算方法。
阳台建筑面积计算原则
阳台的建筑面积计算需要遵循以下原则:
1.封闭阳台计入总建筑面积:如果阳台被封闭成房间或者半封闭的房
间,那么该部分的面积应被计算在总建筑面积之内。
2.开放阳台按实际面积计算:对于完全开放的阳台,其建筑面积一般
按实际面积计算,即阳台投影面积。
3.非结构设备区域不计算:阳台上非结构设备区域,如管道、空调设
备等,不计入建筑面积。
4.窗台空地可能计算:对于有窗台空地的阳台,是否计算在建筑面积
内,视具体情况而定,通常按一定比例计算。
阳台建筑面积计算方法
计算阳台面积的方法一般是按照阳台的投影面积来计算的。
具体步骤如下:
1.绘制阳台形状的平面图:需要绘制阳台的平面图,标注清楚阳台的
形状和尺寸。
2.计算投影面积:根据平面图,计算阳台的投影面积,即阳台在地面
上的投影区域的面积。
3.考虑边界情况:在计算过程中,需要考虑阳台的边界情况,如斜顶、
凹凸形状等,确保计算准确性。
4.记录计算结果:最后将计算结果记录下来,作为阳台建筑面积的准
确数值。
结语
通过以上介绍,我们了解了阳台建筑面积计算规则以及面积计算方法。
在进行
建筑设计或者面积核算时,正确计算阳台的建筑面积可以更好地评估房屋的使用面积和价值。
希望以上内容对您有所帮助。
《重庆市城市规划管理技术规定2012版》附录二计容建筑面积计算规则六,阳台计算(二)套型建筑面积大于60平方米的住宅,其阳台进深大于2.4米的,或者每户阳台结构底板投影面积之和占该户套内面积的比例大于17%的,超出部分按照全面积计入计容建筑面积,未超出部分按照一半计入计容建筑面积。
当户型确定时,在统计各户型面积时发现阳台属性投影面积超出规范所规定的17%的比例。
需要按照规范将阳台属性的面积超出17%部分计入全面积。
以下我们一起来讨论一下,在对阳台面积与套内面积进行调整的时候,如何准确的将比值快速的确定在17%。
阳台房间下面图示,模拟一个阳台投影面积超出规范所规定比例的情况。
经过研究发现,在进行调整的过程中,阳台计容面积和总套内面积会不断变化,在计算时容易混淆。
但投影面积在整个过程中始终不会变化,能够作为标准的确定值。
设调整后阳台投影面积:x 设调整后房间投影面积:y 总投影面积:x+y=a (恒定值) 总套内面积:x/2+y=b (变值)阳台:x房间:y房间投影面积调整后需要计入全面积的阳台投影面积 投影阳台面积阳台:x房间:y房间投影面积调整后需要计入全面积的阳台投影面积投影阳台面积得到一个含有x和y的二元一次方程组x/(x/2+y)=17% 根据总投影面积:根据阳台投影比例:x+y=a将等式进行变换:x=17%*(x/2+y)x=17%x/2 +17%yx-17%x/2= 17%yx(1-8.5%)= 17%yx/y= 34/183整合方程组得到:x+y=ax/y= 34/183x/(x/2+y)=17% a为确定值阳台投影面积:20㎡房间投影面积:90㎡ 总投影面积:110㎡ 总套内面积:100㎡调整前实际面积:阳台:x房间:y房间投影面积调整后需要计入全面积的阳台投影面积 投影阳台面积事例:引入方程组得到:x+y=110 x/y= 34/183计算过程略x=17.24 y=92.76计算得出:调整后阳台投影面积:17.24㎡ 调整后房间投影面积:92.76㎡ 套内面积:101.38调整后阳台投影面积与调整后套内面积比例为:17%阳台投影与套内面积比例:20%(大于17%)设调整后阳台投影面积:x 设调整后房间投影面积:y 根据情况设置方程组在面积统计过程中。
阳台测绘标准
阳台的测绘标准主要依据《建筑工程建筑面积计算规范》和《房产测量规范》中的相关规定。
按照《建筑工程建筑面积计算规范》的规定:
1. 在主体结构内的阳台,应按其结构外围水平面积计算全面积。
2. 在主体结构外的阳台:应按其结构底板水平投影面积计算1/2面积。
简单来说,如果阳台是全封闭式的,则面积全部计算;如果是开放式阳台,则只计算1/2的面积。
按照《房产测量规范》的规定:
1. 全封闭阳台的建筑面积应按照其外围水平投影面积来计算。
2. 未封闭阳台的建筑面积则按照其外围水平投影面积的一半来计算。
这些规定都是为了确保阳台面积测量的准确性和公平性,具体的测量过程和标准可能会根据地区和相关规定有所不同。
在进行阳台测绘时,应遵循当地的相关规定和标准。
阳台建筑面积计算规则最新标准阳台在建筑设计中起到装饰、休闲功能,丰富了建筑外观,提升了居住品质。
阳台建筑面积的计算对于房屋的评估和使用有着重要的意义,因此根据最新标准进行正确计算是至关重要的。
阳台建筑面积的界定阳台是指建筑物外部的平台,通常离地面较近,可以用于休息、晾晒等。
根据建筑面积计算规则,阳台的面积一般包括以下几部分:•主体部分:阳台平台的主体部分,即建筑外部突出部分的平面面积。
•立柱部分:阳台立柱引起的外立面投影面积。
•吊顶面积:如果阳台有吊顶,吊顶的面积也应计入阳台面积。
最新计算规则根据最新的标准,阳台建筑面积的计算规则一般遵循以下原则:1.有效面积计算:阳台建筑面积的计算需考虑到阳台实际可利用面积,排除掉凹角和边角等不适宜布置摆放物品的部分。
2.投影面积计算:立柱部分和吊顶面积的计算一般按照实际投影面积进行计算,不能简单直接加到主体部分的面积中。
3.规划用途影响:如果阳台的规划用途发生变化,对面积的计算也可能有所不同。
例如,将阳台封闭后用作房间,面积计算规则可能会与普通阳台略有区别。
4.法律法规标准:不同地区可能存在不同的法律法规标准,一些地方可能有专门的阳台建筑面积计算规则,因此在计算时需要遵从当地的标准规定。
案例分析举例说明阳台建筑面积计算规则的应用,假设一处房屋的阳台平台面积为20平方米,立柱部分投影面积为2平方米,吊顶面积为3平方米。
根据最新标准计算阳台建筑面积如下:阳台主体部分面积:20平方米阳台立柱部分面积:2平方米阳台吊顶面积:3平方米因此,该阳台的总建筑面积为20 + 2 + 3 = 25平方米。
结语阳台作为建筑物重要的附属部分,其建筑面积的正确计算对于房屋性能评估和使用功能具有重要意义。
遵守最新标准,合理计算阳台建筑面积,有助于确保建筑工程的质量和合法性。
在进行相关计算时,建议按照当地的法律法规和标准规定进行准确计算,以保证阳台使用的合法性和公平性。
建筑面积阳台计算方法及注意事项在房地产领域中,建筑面积是购房者和开发商十分关注的重要指标之一。
建筑面积的计算涉及到阳台面积时,往往会引发一些争议和误解。
本文将介绍阳台面积如何计算以及注意事项,帮助您更好地了解建筑面积,有效监督房产交易过程。
阳台面积计算方法通常情况下,阳台面积计算的定义包括三种方法:外拓法、投影法和刨除法。
1.外拓法:即将建筑外墙的外围边界作为建筑的外部边界,将阳台面积纳入建筑总面积之中。
这种方法偏向于将阳台面积全部计入建筑面积,适用于有围墙封闭的阳台。
2.投影法:将阳台向外投影到建筑底面,将投影的部分纳入建筑面积。
这种方法适用于开放式阳台,只计算阳台投影的部分。
3.刨除法:从建筑面积中扣除阳台面积,而非纳入建筑面积。
这种方法常用于不围墙的露台或者操作台阳台,只算建筑主体面积。
注意事项在购房或进行房地产交易时,对阳台面积的计算应当注重以下注意事项:1.核实开发商标明的计算方法。
在签订购房合同前,应当详细询问开发商使用的阳台面积计算方法,并对比国家相关标准,确保按规定计算。
2.查看相关规定。
国家有关建筑面积计算的标准与规定,应当仔细研究并做好取证工作。
尤其是一些政策、法规经常更新的地区,应及时了解最新规定。
3.谨慎核对房产证。
购房后,应仔细核对所购房产的房产证,确保上面标明的建筑面积与实际情况相符。
结语阳台作为建筑面积的一部分,其计算方法影响着房产交易的有效性和公平性。
通过掌握阳台面积计算方法及相关注意事项,购房者可以更好地保护自身权益,避免在交易过程中产生不必要的纠纷。
建议购房前对建筑面积计算进行深入了解,保护自己的合法权益。
情况1: 划分阳台是否属于结构主体范围的分界线为——非出挑的主体结构构件最外围边线的连接线。
连接线以内计全面积,连接线以外计半面积。
阳台结构主体范围划分示意
情况2:户与户之间相邻阳台因确有设置墙体确保私密性的需要,该阳台全部按1/2投影面积计算建筑面积,不再区分主体范围分界线。
科室意见:情况1建议按新版技术规定征求意见稿执行;情况2建议均按1/2投影面积计算建筑面积。
情况3:阳台一侧为建筑结构主体,但非相接,存在一定间距,该阳台是否可以全部按1/2投影面积计算建筑面积?若可以,阳台与建筑主体之间的间距如何控制?
科室意见:情况1建议按新版技术规定征求意见稿执行;情况2建议均按1/2投影面积计算建筑面积;情况3建议不同意该阳台做法。