酒店餐饮分析报告
- 格式:doc
- 大小:137.02 KB
- 文档页数:15
餐饮工作总结报告(共5篇)第1篇:餐饮工作总结报告为了不断地吸取阅历教训,切实做好工作,我们的工作总结都需要用心去写。
下面就是给大家带来的20xx餐饮工作总结报告范文,希望大家宠爱! 回顾过去的20xx年,有很多美而好的回忆消失在脑海里,在公司的重视培育以及各位员工的支持下,我同全体员工,端正态度、克服困难、扎实工作,顺当完成了20xx年各项工作任务。
现在就我一年的工作状况给大家做个简短的汇报,请大家赐予评议。
说实话,作为一名员工餐负责人,这一年来,我深感到责任的重大,这几年的工作阅历,让我明白了这样一个道理:只有用心去观看,用心去与顾客相互沟通,大家齐心协力才可以做好餐饮服务。
一、经营状况从20xx年以来,经营状况总体来说还算理想,辛苦了一年,我们改善的往年亏损的状况,并有确定的盈利,这让我们都觉得比较傲慢。
全年实现营业收入xx元,比去年的xx元,增长xx元,营业成本xx元,比去年同期的xx元,增加xx 元,增加率xx%.二、工作收获1、认真贯彻百花村的经营理念,将公司的经营策略准时精确的传达给每位员工,起好承上启下的桥梁作用。
2、充分调动和发挥员工的主动性,了解每一位员工的优点所在,并发挥其特长,做到量才适用。
增加团队的分散力,使之成为一个和谐的集体。
3、通过各种渠道了解同业信息,了解顾客的消费心理,做到知己知彼,心中有数,使我们的工作更具针对性,从而避开因此而带来的不必要的损失。
4、以身作则,做员工的表帅。
从百花村整体利益动身。
5、靠周到而细致的服务去吸引顾客。
为了给顾客缔造一个良好的用餐环境,为公司创作更多的营业业绩,带领员工在以下几方面做好本职工作,做好每天的清洁工作,为顾客营造一个舒心的用餐环境;主动主动的为顾客服务,尽1 / 9可能的满足顾客需求;要不断强化服务意识,并以发自内心的微笑和礼貌的文明用语,使顾客满意的离开。
6、处理好管理组之间的合作、上下级之间的工作协作,少一些牢骚,多一些热忱,客观的去看待工作中的问题,并以主动的态度去解决。
2024年酒店餐饮市场分析现状1. 引言酒店餐饮市场作为旅游行业的重要组成部分,在过去几年中持续快速发展。
本文将对酒店餐饮市场的现状进行分析,并提供一些关键洞察和趋势,以便酒店业从业者制定更有效的经营策略。
2. 市场规模根据市场研究数据,酒店餐饮市场在过去几年中保持了高速增长的趋势。
据统计,全球酒店餐饮市场规模在2019年达到了XX亿美元,预计到2026年将增长到XX亿美元。
这显示了酒店餐饮市场的巨大潜力。
3. 市场竞争酒店餐饮市场竞争激烈,主要竞争对手包括高端酒店、连锁酒店和独立酒店。
高端酒店通常以其豪华的用餐环境、高品质的服务和独特的菜单吸引客户。
连锁酒店则通过统一的品牌形象和规模经济来获得竞争优势。
而独立酒店则依靠创新菜单和个性化的服务来吸引客户。
4. 消费者需求现代消费者对酒店餐饮的需求在不断演变。
他们越来越注重餐饮的品质和创意。
消费者更倾向于选择新鲜、有机和本地食材制作的菜品。
此外,消费者也越来越重视餐饮环境的舒适性和用餐体验。
因此,酒店业从业者需要不断更新菜单,提供创意菜品,并改善就餐环境,以满足消费者的需求。
5. 技术创新技术创新对酒店餐饮市场的影响也非常显著。
许多酒店引入了智能点餐系统和移动支付,以提高效率和用户体验。
此外,一些酒店还开始使用人工智能和大数据分析来预测消费者需求和优化餐饮供应链。
技术创新为酒店餐饮行业带来了更多的机遇和挑战。
6. 面临的挑战尽管酒店餐饮市场发展迅速,但也面临一些挑战。
首先,成本压力是一个重要问题。
酒店餐饮经营需要承担人工成本、食材成本和租赁成本等多种费用,这对于利润空间产生影响。
其次,人力资源管理也是一个挑战,酒店需要招聘和培训合适的厨师和服务人员,以确保餐饮服务的质量。
7. 未来趋势酒店餐饮市场将在未来继续发展壮大。
预计随着消费者对食品质量和用餐体验的要求不断提高,高品质、创意和个性化的餐饮服务将成为市场的主流。
技术创新将继续推动餐饮行业的发展,人工智能、大数据和智能设备将在酒店餐饮中得到更广泛的应用。
第1篇一、报告概述宾馆食堂作为宾馆的重要组成部分,其财务状况直接关系到宾馆的整体经营效益。
本报告通过对宾馆食堂近一年的财务数据进行分析,旨在全面了解宾馆食堂的经营状况,找出存在的问题,为宾馆食堂的财务管理提供参考。
二、财务数据概述1. 收入情况宾馆食堂近一年的总收入为XX万元,其中,餐饮收入为XX万元,客房部代销收入为XX万元,其他收入为XX万元。
2. 成本情况宾馆食堂近一年的总成本为XX万元,其中,食材成本为XX万元,人工成本为XX 万元,水电费为XX万元,其他成本为XX万元。
3. 利润情况宾馆食堂近一年的总利润为XX万元,其中,餐饮利润为XX万元,客房部代销利润为XX万元,其他利润为XX万元。
三、财务数据分析1. 收入分析(1)餐饮收入分析宾馆食堂的餐饮收入占到了总收入的大部分,说明餐饮业务是宾馆食堂的主要收入来源。
从数据来看,餐饮收入呈逐年增长趋势,但增长速度有所放缓。
这可能与市场竞争加剧、消费者需求变化等因素有关。
(2)客房部代销收入分析客房部代销收入在总收入中占比相对较小,但近年来呈现稳定增长态势。
这表明宾馆客房部与食堂的联动销售模式取得了一定的成效。
2. 成本分析(1)食材成本分析食材成本是宾馆食堂成本构成中的主要部分,占比超过50%。
从数据来看,食材成本呈逐年上升趋势,这与市场行情、采购策略等因素有关。
(2)人工成本分析人工成本在总成本中占比约为30%,近年来呈稳定增长趋势。
这可能与宾馆食堂用工需求的增加、员工工资水平的提升等因素有关。
(3)水电费及其他成本分析水电费及其他成本在总成本中占比相对较小,但近年来呈逐年上升趋势。
这可能与宾馆食堂规模的扩大、设备更新换代等因素有关。
3. 利润分析宾馆食堂的利润水平整体保持稳定,但近年来利润增长速度有所放缓。
这可能与市场竞争加剧、成本上升等因素有关。
四、存在问题及建议1. 存在问题(1)市场竞争加剧,餐饮收入增长放缓。
(2)食材成本上升,对利润产生一定影响。
2024年餐饮调查报告(经典版)编制人:__________________审核人:__________________审批人:__________________编制单位:__________________编制时间:____年____月____日序言下载提示:该文档是本店铺精心编制而成的,希望大家下载后,能够帮助大家解决实际问题。
文档下载后可定制修改,请根据实际需要进行调整和使用,谢谢!并且,本店铺为大家提供各种类型的经典范文,如述职报告、调研报告、合同协议、条据文书、演讲致辞、口号大全、规章制度、教学资料、作文大全、其他范文等等,想了解不同范文格式和写法,敬请关注!Download tips: This document is carefully compiled by this editor. I hope that after you download it, it can help you solve practical problems. The document can be customized and modified after downloading, please adjust and use it according to actual needs, thank you!Moreover, our store provides various types of classic sample essays, such as job reports, research reports, contract agreements, documents, speeches, slogans, rules and regulations, teaching materials, essays, and other sample essays. If you want to learn about different sample formats and writing methods, please pay attention!2024年餐饮调查报告2024年餐饮调查报告十篇2024年餐饮调查报告篇1去年11月,商务部和国家发改委联合发布的《餐饮业经营管理办法(试行)》正式实施,其中明确规定“餐饮经营者不得设置最低消费,违规者最高可被罚3万元”。
餐厅经营分析报告餐饮经营分析报告范文餐厅经营分析报告经营分析报告通过对XXX餐厅账务及其报表的查看,现就会所的经营情况做一下具体的分析。
一、经营场所基本情况XXX餐厅所共有包间X个,员工11名:后厨5名,前台4名,负责人1名,通勤1名,月均工资额47317.61元。
二、利润状况分析1、累计盈利状况开业至201X年X月合计总亏损:3501543.25元,至201X年底累计总亏损2836739.9元,其中由坏账转如208357元,占亏损比7.34%,由材料盘亏转入324131.06元,占亏损比11.43%。
研发计入成本771.2元。
2、201X年盈利状况201X年1到9月份本年总利润为:-664875.92,平均月利润额:-73875.10,总的平均利润率为-96.64%,其中1月份最高,达-137.37%,7月份最低,达-57.44%,两者相差79.56%。
201X年1至9月营业利润总额为:-133505.14,营业利润率为-19.4%。
1-9月份的平均成本利润率-49.14%,9月最高,达-58.1%,7月最低,达-36.49%。
虽总体亏损情况严重,但通过对比可以发现各月差异悬殊,其主要原因是投入产出比相对低较。
三、收入对经营的影响201X年1到9月份总收入为688022.65,平均月收入为76446.96。
其中不含酒水纯餐费收入547057.5,占比为79.51%;酒水收入122646,占比17.83%,两项合计97.34%。
具体明细如下:1-9月总计成本:1352898.57.其中原材料:303320.92, 成本占比22.42%,均材料额33702.32;员工工资:425858.52,成本占比31.48%,月均47317.61;日用及酒水额:84973.35,占比6.28%;管理费用(含员工奖金和福利费)498496.13.成本占比36.85%,月均55388.46;税金:38456.59,占比2.84%。
餐厅分析报告餐厅分析报告是一种基于数据分析的餐饮业研究报告,通过对行业动态、市场趋势和消费者行为等方面的研究,以及对餐厅的运营和经营情况进行测评,进一步分析餐厅的竞争优势和发展潜力。
在目前竞争激烈的餐饮市场中,餐厅分析报告对于餐饮企业获取市场信息、制定战略决策、优化运营模式等方面具有重要的作用。
以下是三个餐厅分析案例。
案例一:餐厅A积极推出绿色食品,受到消费者的好评和认可,同时餐厅B在食品种类、口味创新和品牌营销等方面存在优势。
在对这两家餐厅进行分析后,发现消费者对健康食品的偏好显著提高,因此无论是餐厅A还是B都应该积极推广绿色食品,并将其作为差异化竞争的重要手段。
案例二:餐厅C在开业初期取得了不错的业绩,但消费者的反馈却较为一致地表现出餐品的质量问题。
在调查后发现,餐厅C采购的食材存在质量问题,同时厨师的技术和服务水平同样需要提高。
因此,为了提升餐厅C的品质和口碑,餐厅需要更新选用一些可靠的食材供应商,并对厨师团队加强培训和管理。
案例三:餐厅D位于市区繁华地段,但业绩却不尽如人意。
经过分析,发现其价格偏高,且餐厅的品牌知名度相对较低。
为此,餐厅需要降低价格吸引更多的消费者,同时提升品牌水平,引入一些具有知名度和影响力的公众人物或明星作为品牌代言人,加强营销宣传,以提升知名度和吸引力。
综上所述,餐厅分析报告能够帮助餐饮企业了解市场行情,制定战略方针,并为日后的经营提供重要的参考和支持。
餐饮业是一个充满机会和挑战的行业,只有不断提高自身素质和水平,才能在市场竞争中站稳脚跟。
因此,在制定餐厅分析报告时,需要关注消费者的需求和市场变化,深入了解竞争对手的运营情况和不足之处,发挥自身的特点和优势,在餐饮市场中获得更大的竞争优势和经济效益。
除此之外,餐厅分析报告还需要关注餐饮市场的法律法规、环保标准和人才流动情况等方面,因为这些因素都会对餐厅运营产生影响,影响餐厅的绩效和竞争力。
总之,餐厅分析报告是一份全面的调查研究,需要综合各方面的数据和信息,通常包括市场分析、客户调研、营销策略、产品定位及战略分析等,以便餐饮企业利用这些信息更好地了解市场现状和竞争对手,做出正确的经营和战略决策,提高餐厅的经济效益和品牌价值。
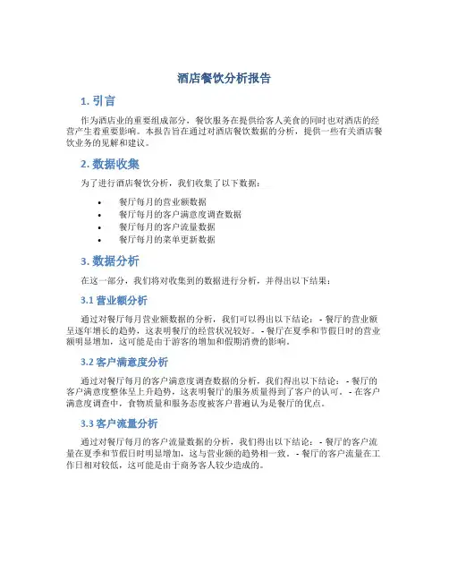
酒店餐饮分析报告1. 引言作为酒店业的重要组成部分,餐饮服务在提供给客人美食的同时也对酒店的经营产生着重要影响。
本报告旨在通过对酒店餐饮数据的分析,提供一些有关酒店餐饮业务的见解和建议。
2. 数据收集为了进行酒店餐饮分析,我们收集了以下数据:•餐厅每月的营业额数据•餐厅每月的客户满意度调查数据•餐厅每月的客户流量数据•餐厅每月的菜单更新数据3. 数据分析在这一部分,我们将对收集到的数据进行分析,并得出以下结果:3.1 营业额分析通过对餐厅每月营业额数据的分析,我们可以得出以下结论: - 餐厅的营业额呈逐年增长的趋势,这表明餐厅的经营状况较好。
- 餐厅在夏季和节假日时的营业额明显增加,这可能是由于游客的增加和假期消费的影响。
3.2 客户满意度分析通过对餐厅每月的客户满意度调查数据的分析,我们得出以下结论: - 餐厅的客户满意度整体呈上升趋势,这表明餐厅的服务质量得到了客户的认可。
- 在客户满意度调查中,食物质量和服务态度被客户普遍认为是餐厅的优点。
3.3 客户流量分析通过对餐厅每月的客户流量数据的分析,我们得出以下结论: - 餐厅的客户流量在夏季和节假日时明显增加,这与营业额的趋势相一致。
- 餐厅的客户流量在工作日相对较低,这可能是由于商务客人较少造成的。
3.4 菜单更新分析通过对餐厅每月的菜单更新数据的分析,我们得出以下结论: - 餐厅每月都会进行菜单的更新,这可以提供更多选择给客户。
- 菜单更新的频率与客户满意度呈正相关,这表明菜单的更新可以增加客户的满意度。
4. 建议与总结基于以上的数据分析结果,我们提出以下建议: 1. 餐厅应在夏季和节假日时加大营销力度,以吸引更多的游客。
2. 餐厅可以在工作日推出一些特别优惠,以增加客户流量。
3. 餐厅应继续提高食物质量和服务态度,这是客户满意度的关键因素。
4. 餐厅应定期更新菜单,以提供更多选择和创新。
总之,通过对酒店餐饮数据的分析,我们可以得出餐厅经营状况良好且客户满意度较高的结论。
餐饮经营情况报告(3篇)第1篇:餐饮经营情况报告忙碌而充实的x年即将过去,充满希望的已经到来,这一年里,我们餐饮部在酒店领导的正确领导下,取得了不错的成绩,现将这一年的工作总结如下:协助部门经理完成餐饮部的整体管理和督导,在经理的授权下,负责检查区域的日常工作:组织安排vip客人的接待,处理好客人的相关投诉,遇到重大问题及时像经理汇报;与酒店的相关部门做好沟通和协调,保证餐饮部工作顺利进行,主持召开班前班后会议,布置相关的工作安排、总结存在的问题;在餐饮部经理的直接领导下,协同领班,对优秀员工的工作给予肯定与表扬;对后进员工耐心的给予与辅导,督导员工的工作质量与服务质量,留意员工的工作表现及工作态度,调动员工的积极性,降低员工流动性,树立团队意识,增加凝聚力,全力以赴做的更好。
x年是不平凡的一年,对公款吃喝现象查处严厉,这种情况下,使居于服务业龙头企业的餐饮业陷入不乐观的境地。
在如此情况下,我们要相信,危机总是伴随着机遇,我们应从困境中找到突破口,稳中求进、攻坚克难、在酒店领导的正确领导下,再创佳绩!具体有以下几方面建议:1、自一楼自助餐开始以来,得到的反响还是很不错的,之后工作中我们要不断推陈出新,引进新品,增加菜色和酒水种类,吸引更多年轻客源。
利用网络资源,进行网络销售。
2、降低菜品成本,引领大众消费:将客源从公款转换成自主消费。
3、打造有特色的主题宴会,充分利用节假日,使生日宴、婚宴、家宴、商务宴会成为提高营业额的重要部分。
4、与旅行社合作,接待旅游团队,提供不同档次的团队餐,我们还有足够的客房资源,这样一来,不仅提高餐饮部的上座率而且提升了客房部的入住率。
俗话说:点点滴滴,造就不凡,在以后的工作中,不管餐饮部的工作是枯燥的还是多彩多姿的,我都要不断积累经验,与各位领导及同事一起共同努力,勤奋的工作,刻苦的学习,努力提高文化素质和各项工作技能,为发展做出的贡献!第2篇:餐饮经营情况报告回顾20xx年上半年工作情况作总结汇报,并就20xx年下半年的工作展望作简要概述。
餐饮部服务过程案例分析1、由于服务员操作不当或违反操作规程,致使汤汁洒在客人身上时怎么办?1)由餐厅的主管人员出面,诚恳地向客人表示歉意;2)在征得客人同意下,及时用湿毛巾为客人擦拭衣服,女客人应由女服务员为其擦拭,动作要轻重适宜;3)根据客人的态度和衣服被弄脏的,主动向客人提出为其免费洗涤的建议,洗涤后衣服要及时送还给客人并再次道谦;4)对于弄脏程度较轻的,经擦拭后已基本干净的,餐厅主管应为客人提供一些免费赠送,以示对客人的补偿;5)在处理过程中,餐厅主管不能当着客人的而,批评或指责服务人员,部问题放在事后处理;6)事后要做好详细记录,留档备查。
2、由于客人的粗心大意,汤汁洒在身上时怎么办?1)服务人员应迅速到场,主动客人擦拭,同时安慰客人;2)若汤汁洒在台布上,服务人员应迅速清理,用餐巾垫在台布上,并请客人继续用餐,不能不闻不问。
3、如果客人在锅中、菜品中,吃出苍蝇、头发或钢丝球怎么办?1)服务员要马上真诚的向客人道歉,并及时予以更换。
2)如果客人不同意更换,提出要见前堂经理,服务员应礼貌的请客人稍等,同时马上找到领班或经理,把情况准确、明了的做出汇报,以便他们及时处理好客人投诉,千万不能拖延时间,而引起客人更大的不满。
4、如果在加汤、倒菜、分汤时不小心烫到客人(特别是老人和小孩)1)客人加汤、倒菜、分汤时必须避开老人和小孩。
2)不小心烫到客人时,要及时的向客人道歉,如果烫得不是很严重可以马上找一些烫伤药给客人使用。
3)如果烫得比较严重,在自己处理不了的情况下,要及时通知前堂经理,以便店快速、妥善的处理客人投诉。
5、买单时收到假钞怎样处理:处理方法:在买单时一定要仔细的辨别钞票的真伪,在自己不确定钞票真伪的情况下,可以请客人换一,或者给客人讲吧台找不开零钱,请客人换成零钱。
千万不要对客人说:“这是假钞,请换一”,如果客人不愿意更换,可以让客人记下钱的编号,自己到吧台验明钱的真伪或请客人到吧台买单(吧台有验钞机)。
酒店餐饮三季度总结汇报3篇(餐饮季度总结报告)酒店餐饮三季度总结汇报1岁月如梭,光阴似箭,转瞬间入职xxx大酒店餐饮部工作已满一年,依据餐饮部经理的工作支配,主要负责部门各餐厅、酒吧及管事部的日常运作和部门的培训工作,现将本年度工作开展状况作总结汇报,并就XX年的工作预备作简要概述。
作为国际知名的品牌酒店,餐饮部的经营与管理已很成熟,市场知名度较高,经过xx年的管理阅历沉积和提炼,已形成了自己的管理风格,要在服务管理和培训上取得突破困难较大。
入职后,依据餐饮部实际状况,本人提出了"打造优秀服务团队'的管理目标和口号,旨在提高整体服务水平,树立良好的行业形象。
入职一年以来,主要开展了以下几方面的工作:一、以提升服务品质为核心,加强服务品质工程建设餐饮服务品质的建设,是一个巨大的系统工程,是餐饮管理实力的综合体现,XX年度,在对各运作部门的日常管理及服务品质建设方面开展了以下工作:1、编写操作规程,提升服务质量依据餐饮部各个部门的实际运作状况,编写了《宴会服务操作规范》、《青叶庭服务操作规范》、《西餐厅服务操作规范》、《酒吧服务操作规范》、《管事部服务操作规范》等。
统一了各部门的服务标准,为各部门培训、检查、监督、考核确立了标准和依据,规范了员工服务操作。
同时依据贵宾房的服务要求,编写了贵宾房服务接待流程,从咨客接待、语言要求、席间服务、酒水推销、卫生标准、物品预备、环境布置、视听效果、能源节约等方面作了明确详细的规定,促进了贵宾房的服务质量。
2、加强现场监督,强化走动管理现场监督和走动管理是餐饮管理的重要形式,本人坚持在当班期间按二八原则进行管理时间支配(百分之八十的时间在管理现场,百分之二十的时间在做管理总结),并直接参预现场服务,对现场消逝的问题赐予准时的订正和提示,对典型问题进行记录,并向各部门负责人反映,分析问题根源,制定培训方案,堵塞管理漏洞。
3、编写婚宴整体实操方案,提升婚宴服务质量宴会服务部是酒店的品牌项目,为了进一部的提升婚宴服务的质量,编写了《婚宴服务整体实操方案》,进一步规范了婚宴服务的操作流程和服务标准,突显了婚礼现场的气氛,并邀请人力资源部对婚礼司仪进行了专场培训,使司仪主持更具特色,促进了婚宴市场的口碑。
酒店月度餐饮成本分析报告报告题目:酒店月度餐饮成本分析报告报告摘要:本报告分析了某酒店在过去一个月的餐饮成本情况,旨在帮助管理层了解成本结构和成本变动原因,提供决策参考。
报告包括以下几个部分:成本总额分析、成本构成分析、成本变动原因分析和改善措施建议。
一、成本总额分析:在过去一个月,酒店的餐饮成本总额为X万元。
该成本总额较上月下降X%。
下降主要原因是降低了采购成本和节约了成本支出。
二、成本构成分析:1. 采购成本:采购成本是酒店餐饮成本的主要组成部分,占总成本的XX%。
采购成本主要包括食材、酒水、调料等。
在过去一个月,采购成本下降X%。
降低采购成本的原因包括价格下降、采购策略优化等。
2. 人工成本:人工成本是餐饮成本的另一个重要组成部分,占总成本的XX%。
人工成本主要包括员工工资、福利等。
在过去一个月,人工成本上升X%。
人工成本上升的原因是员工工资调整和加班费用增加。
3. 运营成本:运营成本是餐饮成本的另一个重要组成部分,占总成本的XX%。
运营成本主要包括设备维护费用、清洁费用等。
在过去一个月,运营成本持平。
稳定的运营成本是酒店餐饮成本控制的一个优势。
三、成本变动原因分析:1. 价值链分析:通过对酒店餐饮价值链的分析,我们发现在供应商环节,采购成本下降的主要原因是与供应商的议价能力和供应链优化相关。
在员工环节,人工成本上升的原因主要是酒店提高了员工福利待遇,从而提高员工满意度和保持稳定的餐饮服务质量。
2. 成本效益分析:通过对酒店餐饮成本效益的分析,我们发现在采购成本方面,优化采购策略和谈判力度可以进一步降低采购成本。
在人工成本方面,可以考虑优化员工排班和提供培训,以提高工作效率和减少加班费用。
四、改善措施建议:1. 供应链优化:与供应商合作,优化供应链,谈判更有利于酒店的价格,并建立长期合作关系。
2. 采购策略优化:优化采购策略,减少采购成本,如集中采购、集团采购等。
3. 员工培训:加强员工培训,提高工作效率,减少加班费用。
【酒店餐饮部经营分析报告】餐饮经营分析报告酒店餐饮部经营分析报告从过去一年餐饮部的营业分析来看,各餐厅占餐饮部营业额比为中餐西餐韩餐火锅厅,其中宴席接待了8198桌,占中餐收入零点占其它占,而为了完成今年的预算,中餐力争继续稳定宴席的出品和巩固宴席的上座率,同时我们将把中餐大厅打造成经济型餐厅,以针对周边市场学校和旅游团队,为此我们将制作菜谱新增200余道经济型菜品,以求增加翻台率。
对于零点,中餐厅今年将拟通过国宴菜品的开发与推广提高人均消费和计划积极的协助配合销售部大力度开发商务会议与团队用餐为突破口,力求带动提升零点,使其占餐饮营业额较去年有大幅度的提高。
对于西餐厅,我餐饮部改变经营思路,针对不同的消费群体进行调整,确定自助餐菜系重新制作零点菜谱并配合制作白领商务套,以求达到多种理念经营,并制定长期的经营方案,以确保其方案的连续性。
韩餐厅做为我市及我店的一个特色餐饮店,一直深受八方的食客的喜爱,而伴随着近年来我市酒店行业的发展,已开店和在建的酒店都在增加其异国风情的风味餐厅项目,为了更好的稳定现有餐厅的客源及开发占有新的市场营业份额,我部拟对韩餐厅的 A区增加新的炉具及相对应的排烟管道进行改造,以便更好的增加现场制作烤肉的氛围,和不断的提高服务质量,并配合推出新款菜品,力求在新的一年里让顾客达到多种选择的就餐方式。
火锅的经营形式一直被视为大众消费而深受普通食客们的喜爱,根据火锅厅的实际经营情况和针对其广泛的消费群体,我部拟在原来经营模式的基础上增加自助餐模式,并配以新的菜品。
菜品种类将不少于80至100个品种,同时为了不影响其现有中、高端客户就餐环境,将在中餐二楼改造4至5个包间以供客人就餐。
为此,我们将采取多种形式进行宣传,在一定程度上弥补淡季酒店的上座率低的现象,也能带动客房入住率,为酒店发展带来一定的经济效益。
综上所述,对于餐厅的经营模式及设施设备的改造,和对近年来国内、国外餐饮业发展的认识,使酒店的餐饮出品和国际饮食接轨,为求达到星级酒店的发展趋势,我部将开发轻油、轻糖、轻盐、轻脂肪、轻调味品,更多的注重饮食健康,以满足不同层次的客人要求。
酒店餐饮经营报告分析酒店餐饮部门是酒店经营的重要组成部分,其发展状况和经营状况直接影响着整个酒店的经营成果。
本报告将对酒店餐饮经营进行分析和总结,以期能够提供一些建议和改进措施。
首先,对酒店餐饮的收入情况进行分析。
根据数据统计,酒店餐饮部门的总收入呈稳步增长的趋势,在过去三年中分别增长了10%,12%和8%,这表明酒店餐饮业务具有一定的市场竞争力。
同时,从收入构成来看,餐饮部门的收入主要来自餐饮服务和宴会预订,其中餐饮服务占据了绝大部分的比例。
这意味着酒店餐饮在市场上的竞争力主要还是来自于提供高质量的餐饮服务。
其次,对酒店餐饮的成本情况进行分析。
在成本方面,原材料成本是餐饮部门的主要开支,占到了总成本的60%左右。
在过去几年中,原材料成本呈逐渐增加的趋势,这主要是由于食材供应链的不稳定性导致的。
与此同时,人工成本也是一个不可忽视的开支,在总成本中占到了20%左右。
为了有效控制成本,酒店应该积极寻找优质的供应商,稳定价格,并提高员工的工作效率和能力。
然后,对酒店餐饮的顾客满意度进行分析。
根据客户满意度调查结果,大部分顾客对酒店的餐饮服务表示满意,其中有80%的顾客认为酒店餐饮设施和环境良好,90%的顾客对酒店菜品的味道和质量表示满意。
然而,也有部分顾客对酒店的服务速度和服务态度提出了一些意见。
因此,酒店餐饮部门应该加强员工的培训,提高服务质量和效率,以提升顾客的满意度。
最后,对酒店餐饮的竞争优势进行分析。
在市场竞争方面,酒店餐饮部门的竞争优势主要来自于其独特的市场定位和多样化的菜单选择。
酒店可以根据自己的地理位置和客户需求设计独特的菜单,并提供各种各样的食品选择,以吸引更多的客户。
同时,酒店还可以通过与当地农户建立合作关系,提供新鲜和有机的食材,从而进一步提升其竞争力。
综上所述,酒店餐饮部门的发展状况和经营状况对整个酒店的经营成果有重要影响。
通过对餐饮的收入情况、成本情况、顾客满意度和竞争优势的分析,我们可以得出一些改进酒店餐饮经营的建议,例如提高员工培训、控制成本、提升餐饮服务质量等。
第1篇一、报告概述本报告旨在对XX酒店餐饮部的财务状况进行全面的梳理和分析,通过收集和整理相关财务数据,对餐饮部的经营成果、成本控制、盈利能力等方面进行评估,为酒店管理层提供决策依据。
二、数据来源及分析范围1. 数据来源:本报告所涉及的数据主要来源于XX酒店餐饮部的财务报表、经营报表、成本报表等,同时结合市场调研、行业分析等相关资料。
2. 分析范围:本报告主要包括以下内容:- 餐饮部收入及利润分析- 餐饮部成本分析- 餐饮部盈利能力分析- 餐饮部经营效率分析- 餐饮部未来发展趋势预测三、餐饮部收入及利润分析1. 收入分析- 2022年度,XX酒店餐饮部实现营业收入XXX万元,同比增长XX%。
- 营业收入构成:其中,客房餐饮收入XXX万元,占比XX%;宴会厅收入XXX 万元,占比XX%;其他收入XXX万元,占比XX%。
- 营业收入增长原因:主要得益于酒店整体品牌影响力的提升、市场需求的增加以及营销活动的推广。
2. 利润分析- 2022年度,XX酒店餐饮部实现净利润XXX万元,同比增长XX%。
- 净利润构成:其中,客房餐饮净利润XXX万元,占比XX%;宴会厅净利润XXX 万元,占比XX%;其他净利润XXX万元,占比XX%。
- 净利润增长原因:主要得益于营业收入增长、成本控制有效以及管理水平的提升。
四、餐饮部成本分析1. 人工成本- 2022年度,XX酒店餐饮部人工成本为XXX万元,同比增长XX%。
- 人工成本构成:其中,厨师成本XXX万元,占比XX%;服务员成本XXX万元,占比XX%;其他人工成本XXX万元,占比XX%。
- 人工成本控制措施:通过优化人员结构、提高员工技能、加强绩效考核等方式降低人工成本。
2. 物料成本- 2022年度,XX酒店餐饮部物料成本为XXX万元,同比增长XX%。
- 物料成本构成:其中,食材成本XXX万元,占比XX%;饮料成本XXX万元,占比XX%;其他物料成本XXX万元,占比XX%。
酒店餐厅设计定位分析报告1. 引言酒店餐厅是酒店的重要配套设施之一,为酒店增加了一项重要的收入来源。
在酒店餐饮行业竞争激烈的市场环境下,餐厅的设计定位显得尤为重要。
本报告旨在对酒店餐厅设计定位进行分析,并提出相关建议。
2. 市场分析在当前市场环境中,餐厅的定位应与目标客户群体相匹配。
通过市场调研发现,酒店的目标客户主要包括商务客人、度假客人和会议客人。
他们对于餐厅的需求和期望也各不相同。
商务客人注重餐厅的高效服务和舒适环境,他们通常会选择一些提供快速服务的餐厅,以节约商务活动的时间。
度假客人更加注重餐厅的美食体验和休闲氛围,他们希望可以在用餐过程中感受到度假的愉悦与放松。
而会议客人则更加关注餐厅的私密性和场地的适用性,他们通常在餐厅内举办一些商务会议或座谈会。
3. 设计定位酒店餐厅的设计定位应综合考虑目标客户群体和市场需求,以获得最大的竞争优势。
根据市场分析,我们对酒店餐厅的设计定位提出以下建议。
3.1. 商务客人定位针对商务客人,餐厅应注重以下几个方面:- 快速服务:餐厅应提供高效的服务,确保商务客人可以在有限的时间内用餐,并及时返回工作。
- 舒适环境:餐厅的装修设计应简洁大方,提供舒适的座椅和良好的照明,营造出专业、高效、舒适的用餐氛围。
- 私密性:餐厅应提供一些单独的包厢或隔间,用于商务客人的商务谈判或私人会议。
3.2. 度假客人定位针对度假客人,餐厅应注重以下几个方面:- 美食体验:餐厅应提供多样化的菜肴选择,包括当地特色菜、国际美食等,以满足度假客人对美食的需求。
- 休闲氛围:餐厅的装饰设计应以轻松、优雅为主题,营造出愉悦和惬意的度假氛围。
- 室外用餐:餐厅应提供室外用餐区域,供度假客人感受自然风光和户外用餐的乐趣。
3.3. 会议客人定位针对会议客人,餐厅应注重以下几个方面:- 私密性:餐厅应提供一些私密的用餐空间,以满足会议客人举办商务会议或座谈会的需求。
- 多功能性:餐厅的设计应具备多功能性,可以根据不同会议的需要进行灵活调整和布置。
酒店餐饮住宿调研报告酒店餐饮住宿调研报告一、调研目的:本次调研的目的是为了了解当前市场上酒店餐饮住宿行业的发展情况和市场需求,为酒店提供改进和优化的建议。
二、调研方法:通过实地走访和问卷调查的方式来收集数据和信息,以全面了解酒店餐饮住宿的实际情况。
三、调研结果分析:1. 调研发现,目前酒店餐饮住宿行业竞争激烈,市场上的酒店餐饮住宿数量众多,消费者的选择面很大。
2. 在餐饮方面,消费者普遍关注饮食环境、菜品质量和口味、服务质量等方面的问题。
酒店应注重提升菜品质量,提供多样化的菜品选择,并确保服务质量。
3. 在住宿方面,调研发现消费者更注重房间的舒适度、卫生环境以及服务态度等方面。
酒店应加强房间设施和清洁卫生的管理,提供温馨舒适的住宿环境。
4. 调研还发现,当前很多酒店还未开展线上预订业务,这与当前时代消费者越来越依赖互联网的趋势不相符。
因此,酒店应积极开展线上业务,提供更多便利和选择。
四、建议:1. 提升餐饮服务质量:酒店应加强菜品质量的控制,提供更多口味多样化的菜品,并注重服务的细节,增加消费者的满意度。
2. 改进住宿环境:酒店应加强对房间设施的管理和维护,确保房间的舒适度和卫生环境。
加强对服务人员的培训,提升服务态度和服务质量。
3. 开展线上预订业务:酒店应积极拓展线上预订业务,提供更多预订渠道,并通过网络宣传和推广来吸引更多消费者。
五、总结:通过本次调研,我们了解到当前市场上酒店餐饮住宿行业竞争激烈,消费者对餐饮和住宿的要求逐渐增加。
酒店应根据市场需求,提升菜品质量和服务质量,改善住宿环境,并积极开展线上预订业务,以更好地满足消费者的需求。
酒店餐饮事件报告模板1. 事件概述•在此部分,简要介绍酒店餐饮事件的背景和发生的时间地点等基本信息。
2. 事件经过•描述事件发生的具体经过,包括涉及的人员、时间线和关键环节。
•需要注重客观描述,不加入主观评价。
3. 事件原因分析•详细分析导致此次酒店餐饮事件发生的原因。
•可以考虑以下几个方面进行分析:–人为因素:员工培训不足,工作压力过大等。
–管理因素:管理层对餐饮部门的监督不力等。
–系统因素:餐饮流程不合理,信息传递不畅等。
4. 影响分析•分析此次事件对酒店的影响,包括但不限于以下几个方面:–客户满意度:客户对酒店整体服务的满意度是否受到影响。
–品牌形象:酒店品牌形象是否受到损害。
–经济效益:是否对酒店的经济效益产生了直接或间接的影响。
5. 问题解决方案•在此部分,列出解决此次事件的具体方案,分别从人、管理和系统三个方面进行思考。
•可能的问题解决方案包括但不限于:–人:提供员工培训,加强团队合作意识等。
–管理:加强对餐饮部门的监督与管理,建立有效的沟通渠道等。
–系统:优化餐饮流程,改进信息传递方式等。
6. 预防措施•提出预防类措施以避免类似事件再次发生。
•可能的预防措施包括但不限于:–定期员工培训:加强培训力度,提高员工服务意识和专业素质。
–加强管理:建立完善的管理体系,加强对餐饮部门的监督。
–客户反馈机制:建立快速反馈机制,及时处理客户的投诉和建议。
7. 总结•总结酒店餐饮事件报告,强调事件的教训和改进的必要性。
•最后,表达对解决方案和预防措施的期望,以及对相关部门的支持和协调。
以上是一份酒店餐饮事件报告的模板,根据具体情况可适当调整内容。
通过对事件的梳理、分析和解决方案的提出,可以帮助酒店更好地处理类似事件,提升客户满意度和品牌形象,保障酒店的经济效益。
分析、定位目标、策略方针、计划运作、预算餐饮部王现德2011年07月15目录一、前言二、市场分析三、市场定位四、经营目标经营策略五、经营方针及管理计划六、管理运作七、经营预算八、营业设备预算一、前言1.1商业机密此报告版权为“宜昌金德瑞国际酒店”所有,是为公司内部使用所准备的,报告中涵盖的信息属于高度商业机密。
它可以呈递给公司用于该酒店报建的部门和单位、贷款机构,以及其主要投资方。
否则,报告及报告中的任何内容均不允许在任何注册报告、说明书、贷款或者其他协议或者公文中使用,除非该报告以完整形式呈现或者事先得到“宜昌金德瑞国际酒店”的书面许可。
1.2为合理科学的制定各项菜式的价格,能使酒店的效益增收也使本部门各营运点正常、稳定的运营。
搞好酒店餐饮生意,分析酒店餐饮客源,正确定位经营,为餐饮各营业点做出正确的客源分析。
餐饮部对宜昌餐饮市场动态,定位分析各部营业点与整体市场对比,对本地星级酒店餐饮(粤菜、鄂菜、西餐、宴会、会议)、社会餐饮做了详细的调查。
现就对酒店餐饮分析、定位、目标、策略、方针、计划、运作、预算进行阐述:二、市场分析2.1“市场分析”范围本报告涉及内容范围主要包括:2.2.1宜昌市概况2.2.2宜昌市宏观经济环境分析2.2.3宜昌市酒店市场状况2.2.4宜昌区域性市场分析2.2.5餐饮项目分析与定位详见金德瑞国际酒店可行性调研报告(附表一)2.2“市场分析”项目依据条件2.2.1本市场调研所使用的资料和基本条件,是根据宜昌市面上同类酒店的实际经营情况作参考。
2.2.2在员工招聘和培训方面做出相当大的投资,达到预期出品、服务水准。
2.2.3在开业前将采取积极进取的广告及促销活动。
三、市场定位3.1经营目标定位正如兵家所云“知己知彼,百战不殆”,正确的市场定位必须建立在细致的市场研究,其中重头所在是对竞争对手及自身内在的分析比较和在此调查研究基础上形成的定位思想。
树立超前意识,创建以高端顶级会所,高端餐饮,高端商务会议带动的经营方式,力争项目够新,硬件够硬,确保软件更优,以良好的企业形象和经营项目去争取良好的经济效益。
竞争之道在于“扬长避短”、“特色经营”。
3.1.1高端顶级会所高端顶级会所定位是酒店品牌创造定位重要的环节,是酒店经营主要而具体工作。
此定位是以市场状况为依据。
根据对市场现状及前景预测确定其方针政策。
定位的实质就是在顾客面前树立自己口碑及良好形象,定位的目的是创造酒店品牌在高端客户群体的知名度和美誉度。
高端消费市场不断的变换更新,针对市场消费习惯的差异性,自身定位的划分针对市场不同类型的消费群体。
每个消费群体根据其需求,消费习惯不同,构成了不同的高端消费群体。
顶级会所针对市场消费主体,给予奢华、品味、低调、安全、放松、愉悦,配合默契的服务项目,将得到合理收效。
3.1.2高端顶级粤菜中餐、创意主题环球美食自助餐、精品鄂菜赋予餐饮菜式主题文化,精炼内涵,重品位;把菜文化、吃文化、宴会文化、等贯穿于经营活动的全过程。
3.1.3高端商务会议、一站式创意主题精品婚宴享受快捷轻松、一致的会议及宴会服务,从选择金德瑞国际酒店开始!会议活动的组织者总是非常繁忙,需要不停地寻找高效并且成功的工作方式。
金德瑞国际酒店的“高端商务会议、一站式创意主题精品婚宴”,以成功的会议策划与服务为基础,在酒店提供最新的、一致的服务模式。
我们关注所有细节,让您轻松完成各类会议活动。
综合前述分析,在与同业竞争上最根本的问题应在于“主打产品”的威胁,那么根本的对策是:采取“以特取胜,人无我有、人有我新,人新我精,人精我奇,人奇我变,人变我超”的办法。
围绕健康饮食、绿色餐饮为核心,创造文化的附加值,并通过不间断的宣传,创造并推介自己的餐饮品牌,创造产品优势、建立特色鲜明、依赖整体形象所造成的“势”去争取竞争的全面胜利。
3.2经营项目设定3.2.1高端顶级会所名称:金爵皇家俱乐部地点:VIP层(4夹)面积:2000平方时间:10:00---02:00(营业时间)餐位:118位其中:餐饮包房56位,豪华KTV大厅30位,红酒雪茄吧32位。
项目:打造顶级粤菜(燕鲍翅、海鲜、粤菜)、红酒雪茄吧、顶配娱乐、茶艺。
特色:奢华、品味、低调、安全、放松、愉悦,配合默契的服务项目“红酒雪茄吧”环境别致幽雅、现代前卫,融合当今国际顶尖设计理念,提供多种葡萄酒、啤酒、鸡尾酒及特色饮品。
3.2.2高端餐饮3.2.2.1.名称:尙德·粤菜(中餐)地点: 四楼面积:1400平方时间:10:00----22:00(营业时间)10:00---14:30 (午餐)、17:00---22:00(晚餐)餐位:181位、其中:包房145、大厅36位项目:荟萃中华传统美食精华,定位为高档中式餐厅,以顶级燕鲍翅、高档海鲜、正宗潮粤菜为经营特色,在菜品原料选购、口味、刀法、制作方法、投料量、盛装容器、菜式主体、菜式文化、菜式定价等方面体现;满足并超越顾客的期望,力争达到并超越酒店领导下达的餐饮经营指标。
3.2.2.2.名称: 吉瑞·风味(精品鄂菜)地点: 二楼、三楼面积:500平方时间:10:00----22:00(营业时间)10:00---14:30 (午餐)、17:00---22:00(晚餐)餐位:181位、其中:三楼包房145、二楼大厅136位项目:传承近三千年荆楚美食文化精华,定位为创意主体精品鄂菜中式餐厅;传承荆楚美食文化传奇色彩,以鱼鲜菜品、精工蒸菜、俗雅共赏、提炼鲜明的荆楚御膳饮食文化精髓为经营特色。
3.2.2.3.名称: 忆·咖啡厅(西餐)地点: 二楼面积:300平方时间:07:00---- 23:00(营业时间)07:00-----10:00 (早餐)10:00-----14:30 (午餐)17:00-----22:00 (晚餐)24小时送餐服务餐位: 116位项目:亲身体验、由您发现!尽享环球美食盛宴,体验首屈一指的精品环球美食西餐。
定位为精品环球美食西餐厅,以西式、中式、日式、东南亚风味的国际菜肴,其中鲜活海鲜,基围虾、巴厘岛老虎蟹、文蛤、扇贝色泽亮丽诱人,桑巴炒大虾,各式自助沙拉,匹萨和意大利面,法式精品甜点,透过开放厨房可以“零距离”欣赏到厨师的精湛厨艺。
3.2.3名称: 大堂吧地点: 一楼项目:以欧式饮品、鸡尾酒、各式果汁、咖啡、茶为主打,每天下午推出休闲下午茶时段提供各式西饼、特饮、咖啡、茶类,营造高雅欧式氛围的经营场所。
3.2.4高端商务会议、一站式创意主题精品婚宴名称: 宴会厅、会议室地点: 二楼、三楼面积:880平方时间:24小时餐位:480位项目:高端商务会议我们非常了解组织会议活动不是简单的聚会。
酒店配备先进的会议设施,特别提供一站式服务,简化会议流程,让您轻松完成各类会议活动。
享受快捷轻松、一致的会议及宴会服务,从选择金德瑞国际酒店开始!无论您正在筹划的是15人的小型会议,还是300人的大型会议活动,都可以通过我们的会议策划流程,轻松完成会议活动的组织安排。
会议活动的组织者总是非常繁忙,需要不停地寻找高效并且成功的工作方式。
以成功的会议策划与服务为基础,在酒店提供最新的、一致的服务模式。
我们关注所有细节,让您轻松完成各类会议活动。
项目:创意主题精品婚宴为您打造永恒的经典,做只属于你们自己的婚礼。
一场完美的婚礼并不是一场表演,是新人情感的流露和现场来宾的见证,是在婚礼结束大家对婚礼的赞赏和一声声的祝福,而这些需要一个完美的策划,一个个独一无二的设计.3.2.5棋牌娱乐名称: 棋牌室地点: 五楼面积:800平方时间:24小时餐位:64位(17间)项目:麻将桌,沙发、液晶电视等配备齐全。
棋牌室为您提供热情周到服务,在这里您的假期生活变得轻松、愉悦。
3.2.6健身房地点: 五楼面积:800平方时间:06:00—23:00项目:提供宾客健身器材及相关健身服务。
提供宾客体操练习场所及相关服务。
提供宾客桌球使用之相关服务,包括美式桌球及英式桌球服务。
提供四季恒温游泳池。
提供宾客美发、理发服务,提供宾客美容、美体塑身服务。
提供宾客书报、杂志阅读及上网资料查询场所。
3.2.7行政酒廊地点: 五楼面积:200平方时间:07:00—24:00项目:位于酒店13层,氛围安静、私密,是放松身心的理想场所,提供美味小吃、多款美酒佳酿及特色饮品。
在金德瑞国际酒店,您总可找到合适的去处,或是小酌几杯,或是促膝交谈。
四、经营目标经营策略4.1经营策略经营拓展期的根本经营策略应可概括为:“目标定高,步子迈实”。
“目标定高”是就酒店餐饮形象定位而言,目标要力求高远,建立与巩固本市同行业龙头的市场地位。
以特色形象与特殊地位,造就酒店餐饮同业竞争之势。
酒店座落于宜昌市开发区,优越的地理位置为市场拓展创造了十分有利的条件。
因此,将酒店餐饮的目标客源定为:高端政府接待与行政客源高端商务客户群高端休闲娱乐的客户高端企业的会议消费高端商务旅游、度假休闲散客“步子迈实”指价格定位而言,取实价政策。
顾客对价格较敏感,同业定价普遍较高的情况下,餐饮各经营项目定价应稳妥适中。
以创新产品营造形象与声势,以传统主打产品的“优质实价”保障营业收入,可使长期利益与短期利益结合。
采取各种措施提高经济效益,推出适合当地消费的各种营销手段及方案,发展新的服务项目,全力开拓经营市场,创造品牌效益。
4.1.1以竞争导向法为基本策略根据竞争状况确定价格的定价方法,以市场主要竞争者的产品价格为其定价的基准,结合考虑项目与竞争者之间的产品特色,制订具有竞争力的产品价格并随时根据竞争者价格的变动而进行调整。
4.2产品的折扣定价策略4.2.1数量折扣对于旅行社以及旅游电子商务网站分销商采取商品数量优惠折扣,购买的数量越大,相应给予的折扣也越大,激励分销商的销售量。
4.2.2季节折扣鼓励购买者淡季消费,减少旺季产品供应的压力和负担,就能相应地增加销售量,降低经营成本。
4.2.3产品的差别策略定价依据不同消费层次的顾客、地区、用途、季节变化等不同因素,对餐饮产品和服务灵活设计和组合,定出若干不同价格,以满足不同层次顾客的需求。
4.3经营目标4.3.1按香港啊一鲍鱼、香港佳宁娜模式经营高档粤菜餐饮,按北京、上海高端会所模式经营金爵会所。
着重建立以会员制为发展导向的营销方式,完全以顾客需求为中心,充分利用信息资源,准确界定酒店餐饮的目标市场,营造目标特色。
4.3.2目标客户4.3.3目标客源五、经营方针及管理计划5.1经营方针餐饮品牌市场开拓放在主要的位置,在开业的前期是一个调整各项程序的时期,各服务部门要将不断完善服务作为当务之急,强调以良好的服务去争取客源,落实各项服务流程、规章制度。
给予市场良好的口碑,此项工作须配备良好的中级管理队伍,不但了解宜昌市场,更主要是创造一个酒店高端餐饮品牌,可以把外来旅游度假及商务客人、宜昌市及其他区高端消费的客人留在宜昌,为宜昌创造价值;如果创造一个一般酒店餐饮品牌,则仅很难抵挡住周围镇区其他高星级酒店的竞争,而且也不能保证有效地参与酒店市场的竞争。