幼儿园教案表格图片
- 格式:docx
- 大小:14.76 KB
- 文档页数:9
教师幼儿园教案教师幼儿园教案1活动形式:团体或小组教学教学方法:童谣游戏法活动目标:1.知道九月十日是教师节,并用自己喜爱的方式表达对老师的尊敬。
2.培养师生之间的情感。
核心要素:九月十教师节做贺卡表感激好老师真操劳祝愿您身体好活动准备:1.正方形各色邹纹纸,细铁丝,剪刀,胶水,贺卡。
2.《长大后我就成了你》的录音磁带一盘。
基本过程:(一)导入活动:1. 给幼儿看日历,提问:“9月10日是什么日子?”引导幼儿讨论:为什么要有教师节?为什么大家都要尊敬老师?我们是怎样在老师的教育和照顾下长大的?2. 教师朗读诗歌《老师,我想对你说》,请幼儿欣赏。
3. 引导幼儿理解诗歌内容:诗中写了什么?诗中所写的老师是什么样子?我们小朋友对老师的爱像对谁的爱?4. 请几个幼儿当小老师,教全班幼儿读儿歌,使之体会老师工作的辛苦。
5. 播放《长大后我就成了你》的歌曲,教师带领幼儿在欣赏歌曲的同时,向幼儿解说歌词,使他们知道对老师要有感恩之心。
(二)关键步骤:1. 请幼儿分组讨论,应该怎样为老师庆祝节日?2. 分组进行手工制作:折纸花、做贺卡、排练舞蹈。
3. 教师与幼儿一同观看由幼儿表演的节目《老师老师您真好》(三)结束部分:把作品献给老师,用实际行动表达对老师的尊敬,并送上自己祝福的话。
活动延伸:1. 在家长园地内创设“老师,我想对你说”园地,给幼儿开辟另一老师条交心的渠道。
2. 为自己喜欢的老师画像,或送给老师画册,留下自己最美好的祝福。
3. 请幼儿园各岗位的老师来到班级,介绍自己的工作和体会,让幼儿了解老师,感受老师的辛苦。
家园互动:请家长委员会成员参与班级活动,当班级的记者,为老师和幼儿照相,并布置展板,记录老师一天工作的照片等,说一说他们眼中的老师。
注意事项:朗诵诗歌第一遍时由老师带读,然后请幼儿来读,并加上自己的感情,可以让能力强的幼儿根据自己的理解仿编诗歌。
教师幼儿园教案2一、活动设计教师节前的一天,欣欣小朋友手持一束鲜花,郑重其事地送给我,并说:教师节到了,祝老师节日快乐,谢谢老师。
看图片排序幼儿园教案一、教学目标•培养幼儿观察和分析问题的能力;•培养幼儿的排序能力;•提高幼儿的合作意识和团队合作能力。
二、教学内容1.图片排序游戏介绍2.排序基本概念的讲解3.图片排序活动的实施4.总结和反思三、教学准备•图片卡片(数量根据活动实施要求确定)•幼儿园图书馆或教室空间四、教学过程1. 图片排序游戏介绍•老师向幼儿介绍图片排序游戏的目的和规则。
•解释游戏中的基本概念,如升序、降序等。
2. 排序基本概念的讲解•老师通过例子与幼儿交流,引导他们理解排序的概念。
•解释升序和降序的概念,帮助幼儿理解排序的不同方式。
3. 图片排序活动的实施•老师将图片卡片打乱顺序,随机分发给幼儿。
•幼儿在一定时间内观察图片,然后按照规定的排序方式将图片排列。
4. 总结和反思•老师与幼儿一起总结排序活动的过程和经验。
•鼓励幼儿分享自己的排序策略和思考过程。
•老师评价幼儿在排序活动中的表现,给予肯定和鼓励。
五、教学方式•导入:创设情境,介绍图片排序游戏目的和规则。
•演示:通过例子讲解排序基本概念。
•实施:幼儿参与图片排序活动。
•总结:与幼儿一起总结活动经验和思考过程。
六、教学效果评价•老师观察幼儿在图片排序活动中的表现并记录。
•根据幼儿的表现和反馈,进行积极评价和改进建议。
七、延伸活动•让幼儿自由发挥,创设自己的图片排序游戏规则。
•鼓励幼儿和其他同伴分享自己设计的图片排序游戏,以促进合作和交流能力的发展。
八、教学反思•对本节课的教学过程进行反思和总结,寻找改进的方向。
•总结幼儿在图片排序活动中的表现,以推测教学目标的完成情况。
以上是关于幼儿园教案的内容,通过图片排序游戏的方式培养幼儿的观察、分析和排序能力。
通过合作和分享,培养幼儿的团队合作能力。
希望能为幼儿的综合素质发展提供有益的帮助。
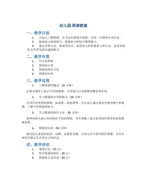
幼儿园图谱教案
一、教学目标
1.让幼儿了解图谱,并学会在图谱中观察、分析、归纳和分类信息。
2.提高幼儿的观察力、思维能力和综合整理能力。
3.通过多种互动、游戏等形式,促进幼儿的积极参与和互动,培养其团
队合作和交流沟通的能力。
二、教学内容
1.什么是图谱
2.图谱的分类
3.图谱的制作方法
4.图谱的应用
三、教学过程
1.了解图谱的概念(10分钟)
在教室课件上展示不同的图谱,引导幼儿讨论图谱的概念和作用。
2.学习图谱的分类和特点(20分钟)
介绍不同类型的图谱,如表格、流程图等,并让幼儿通过观看形象的图片和视频,了解不同图谱的特点。
3.学习图谱的制作方法(30分钟)
教师向幼儿展示如何制作不同的图谱,并在黑板上演示如何制作简单的流程图或表格。
4.图谱的应用(30分钟)
通过幼儿喜爱的玩具、动物、水果等话题,让幼儿在小组内制作图谱,并向全班同学展示并介绍自己的作品。
四、教学评估
1.课堂讨论(20分)
2.组内图谱的制作(30分)
3.图谱展示及讲述(50分)
五、教学反思
本节课通过引入图谱的概念和制作方法,让幼儿了解了图谱的作用和分类,并通过小组合作和展示,体验到了制作和应用图谱的过程,达到了预期的教学效果。
但在教学过程中,也发现部分幼儿对图谱的理解和制作还不够清晰和熟练,需要加强指导和练习,使他们对图谱的认识更加深入和全面。
幼儿园大班数学教案:条形统计图幼儿园大班数学教案:条形统计图1【活动目标】1、通过观察条形统计图,了解条形统计图的构图特征。
2、学习通过统计图感知数量的多少。
3、喜欢合作,体验统计活动的乐趣。
4、让孩子们能正确判断数量。
5、了解数字在日常生活中的应用,初步理解数字与人们生活的关系。
【活动准备】记录纸、记号笔若干4盒蜡笔水果图片若干小熊仔一对。
【活动过程】一、导入活动。
师:小朋友们喜欢吃水果吗?喜欢什么水果?(出示小熊,与幼儿问答互动环节)你们喜欢的这些水果小熊家都有!小熊家最近开了一家水果店,每次进货的水果都特别新鲜,美味,小动物们可喜欢了。
今天勤劳的小熊爸爸又去进货了,好累好辛苦,你们愿意当小小记录员,帮小熊记录一下每种水果的数量吗?二、幼儿操作。
1、交代任务,幼儿分组统计水果并记录,教师指导。
师:我们可以怎样统计水果的数量呢?2、教师讲解合作统计要求老师儿有几张记录表,要小朋友们合作记录。
4个小朋友一组,每组1位组长。
(幼儿按照学号顺序分组1—4。
5—8 9—12 13—16)我们4个人做一个记录肯定不容易,大家在统计的时候一定要好好商量,谁来记、谁来数、谁最后来检查核对(2人核对)。
3、交流分享统计结果。
师:小朋友们统计好了吗?每组请一位小朋友来介绍,果篮里有哪些水果,每种水果有多少。
你们是用什么办法记下来的'?小结:你们用了数字的办法进行了统计,知道了果篮里有哪些水果,每种水果有多少。
请你们再看看哪种水果多?哪种水果少?原来我们不能很快看出哪种水果最多,哪种水果最少。
三、教师出示条形统计图。
师:怎样让别人不用数也能一下就看明白呢?前两天余老师也帮小熊家做了一张记录表,我们一起来看看吧。
统计图形式:水果标识在下面,用涂格子的方法,一种水果有几个就涂几个格子,按从下往上的顺序排。
教师提问:1、这张图上记录了哪些水果?怎么看出来的?(引导水果标识——横坐标)2、每种水果有几个?你是怎么知道的?(引导左边数据——纵坐标)3、哪个的数量最多?哪个最少?(引导“计数条”)6、你们也没数怎么就能知道呢?(介绍计数条最高数量最多,最矮数量最少)讨论总结:你们的眼睛真亮,像这张记录表上由横坐标、纵坐标、计数条组成的表格,我们叫它条形统计图,它能很快告诉我们统计的信息。
《图形宝宝》幼儿园教案《图形宝宝》幼儿园教案1活动目标:1、通过拼摆图形,巩固对圆形、三角形、正方形、长方形的基本特征的掌握,能够区分四种几何图形。
2、通过创设愉悦的游戏情节,发展幼儿的观察力及创造性思维。
3、激发幼儿探索的欲望。
活动准备:1、图形宝宝图片、幼儿操作用的四种几何图形若干2、固体胶、纸3、几何图形拼组成的几幅画4、奇妙箱5、水彩笔、蜡笔活动过程:(一)、引出课题1、教师扮演图形妈妈,带图形娃娃(幼儿)做律动。
(每个幼儿发放一图形板)(二)游戏巩固1、游戏:摸一摸“奇妙箱”师:今天老师带来了一只奇妙的箱子?(出示奇妙箱)你们想不想知道里面藏的是什么秘密吗?(1)、师念儿歌:奇妙口袋东西多,让我先来摸一摸,摸出来看看是什么?摸出一本书,问:“这是什么?它们是什么形状的?(书、长方形)为什么说书是长方形的?问:日常生活中还有那些东西是长方形的?(启发幼儿说出)(2)、再念儿歌:奇妙口袋东西多,请某某小朋友来摸一摸。
当幼儿摸到后,要求说出生活中还有哪些这样的物品?游戏反复进行(3)、教师总结:奇妙箱里的东西有的是圆形的、有的是三角形的、有的是正方形的、还有的是长方形的。
(边说边指相应的物品)(3)、你怎么知道它是三角形/正方形/圆形/长方形的?(4)、老师总结:三角形有三个角、三条边;正方形有四条边四个角,而且四个角一样大,四条边一样长;长方形也有四个角、四条边而且四个角一样大,对面的二条边一样长;圆形就是圆圆的没有角的,边摸上去是光滑的。
2、游戏:捉迷藏(1)、师出示背景图,请幼儿找出其中的图形宝宝。
(2)、请幼儿分别找出各种图形,并说出有几个?3、游戏:图形找家(三)添画(变戏法)1、交代要求师:小朋友的本领真大,现在请你们玩个“变戏法”的游戏。
盘子里放着许多图形宝宝,等会儿请你们挑选自己喜欢的图形,在这些图形上添画几笔变成其他有趣的物品,看看哪个小朋友最聪明,变的东西和别人不一样。
2、幼儿发挥想象,自由拼图。
幼儿园大班我爱读书教案教学目标•培养幼儿对阅读的兴趣和热爱•提高幼儿的阅读能力和理解能力•培养幼儿的阅读习惯和自学能力教学内容1.介绍各类图书2.鼓励幼儿阅读3.组织阅读活动4.帮助幼儿选择适合的图书教学准备1.各类绘本、故事书2.阅读角/图书角的布置3.幼儿发放的阅读记录表格教学过程第一步:介绍各类图书1.教师通过图示或实物向幼儿介绍各类图书,如绘本、故事书、科普书、儿童百科等。
2.利用图片、视频等多媒体展示方式,引发幼儿对不同类型图书的兴趣。
第二步:鼓励幼儿阅读1.教师讲述自己的阅读经历,激发幼儿对阅读的兴趣和热爱。
2.鼓励幼儿参与阅读活动,并夸奖他们的积极参与和读书成果。
第三步:组织阅读活动1.定期组织阅读时间,为幼儿创造宁静的阅读环境。
2.设立阅读角/图书角,提供各类绘本、故事书供幼儿阅读。
3.引导幼儿朗读、分享他们喜欢的图书,鼓励他们用语言表达自己的感受和想法。
第四步:帮助幼儿选择适合的图书1.教师向幼儿讲解如何选择适合自己的图书,包括内容、字数、难度等因素。
2.配合幼儿的阅读能力和兴趣,提供多样化的图书选择。
3.帮助幼儿制定阅读计划并记录在阅读记录表格上。
教学评价1.观察幼儿参与阅读活动的积极性和主动性。
2.结合幼儿的阅读记录和口头表达,评价他们的阅读能力和理解能力的提高。
3.定期组织小测验,检验幼儿对所读图书的理解程度。
教学拓展1.邀请家长参与阅读活动,一起分享幼儿喜欢的图书和感受。
2.组织图书交流活动,让幼儿之间互相推荐好书。
3.利用图书馆、图书展览等资源,带领幼儿开展实地阅读活动。
总结通过本次教学,目的是培养幼儿对阅读的兴趣和热爱,提高他们的阅读能力和理解能力。
通过介绍各类图书、鼓励幼儿阅读、组织阅读活动和帮助幼儿选择适合的图书,能够满足幼儿在阅读方面的需求。
同时,通过教学评价和拓展活动,能够全面培养幼儿的阅读习惯和自学能力,让他们在未来的学习生活中受益无穷。
幼儿园大班数学教案――水果统计图幼儿园大班数学教案――水果统计图目标:1.能简单分析并描述统计图所蕴含的信息。
2.学习制作简单的统计图,并能依据统计图解决简单的生活问题。
准备:水果图片,统计表,展示板,视频仪,彩色即时贴。
过程:一、探索新知1.创设情景。
(视频出示随意摆放的水果图片:草莓、梨、西瓜、菠萝等。
)师:你能一眼就看出每种水果有几个吗?幼:不能。
师:你们的操作盒里也有这些图片,请给它们排排队。
(幼儿在表格上排列水果,教师巡视,选取典型排法展示在视频仪上,并组织幼儿讨论。
)师:你是怎样摆的?哪种方法能让人一眼就看出水果的多和少? 幼:一个格子摆一个水果就能帮助我们比出多和少。
师:哪种方法最好?为什么?幼:按从少到多排或从多到少排的方法比较好,一看就知道什么最多,什么最少。
2.介绍统计图。
师:你们在摆图片时有没有碰到困难?幼:西瓜图片太大,一个格子放不下,看上去好像西瓜最多,其实草莓最多。
师:谁有好办法?幼:可以用画圆圈来表示西瓜,有几个西瓜就在几个格子里画圆圈。
幼:可以用短线表示,比如有几个梨就在几个格子里画上短线。
幼:也可涂颜色来表示,一种水果有几个就涂几个格子。
(教师展示幼儿的方法。
)师:这三张图片哪一张看起来最清楚?幼:涂颜色的看起来最清楚。
师:为什么?幼:用涂颜色的办法记录这四种水果的多少,纸上就会出现四种颜色的柱子。
我们只要比较柱子的高低就能知道水果的多少。
师:如果我们还想知道这种水果有几个,草莓比梨多几个,这图能告诉我们吗?我们该怎么办?幼:在图上标上数字。
师:现在我们再来看这张图,底下的图片可以告诉我们是什么水果。
数字可以告诉我们哪种水果有几个,像这样的图叫统计图。
3.看图提问题。
师:请你说说从统计图中发现了什么秘密。
幼:统计图告诉我草莓最多,西瓜最少。
幼:统计图还告诉我菠萝有6个,比草莓少2个。
二、应用知识1.创设情景。
师:明天我们要举行“水果冷餐会”,我想知道我们班小朋友喜欢吃什么水果,我们用刚才的统计方法来调查一下吧。
备课本上下午班安排:
(一)上午班:
1、生活活动要求层层递进。
2、教学活动详细(目标、准备、重难点、过程、延伸)
活动导入
基本内容(要求有老师必要的提问和小结)
活动延伸
3、户外活动(教学内容以规则活动名称出现,以教学活动标准为主)
4、游戏活动(目标、名称、简单步骤)
(二)下午班:
生活活动要求具体。
户外活动(名称以民间游戏为主)
游戏活动:中大班的科学课备在下午的游戏活动,名称为科学游戏,托班写游戏(名称、目标、准备、规则、过程)
区角游戏(写明重点指导的区角和指导方法)
1。
幼儿园户外活动安全教育活动教案幼儿园户外活动安全教育活动教案1活动目标:1、认识春游中的户外安全提示标志,了解安全标志的作用。
2、能够在安全标志的提示下注意自己的活动安全。
重难点:能看懂户外安全标志,并了解安全标志所要提醒我们的事。
活动准备:1、《小兔去春游》故事和PPT。
2、各种户外安全标志图活动过程:一、互动交流,激发兴趣与幼儿共同回忆前不久开展的春游活动经历,再次体验春游时的愉快心情。
提问:1、前几天我们去了哪里春游?2、你看到了什么最开心?小结:我们最喜欢去春游,大家高高兴兴地去,平平安安地回来,没有人受伤,真开心!二、欣赏故事《小兔去春游》(观察春游过程中会遇到的一些安全标志)春游安全标志:系好安全带、禁止翻越栏杆、请勿喂食1、引出故事:今天,有一个小动物也想去春游,猜猜它会使谁?(小兔)。
我们来看看,小兔是不是也能和我们一样高高兴兴去春游,安安全全地回来呢?2、第一段:小兔去春游,它上了旅游车,看到车厢里有这样的标志,这是提醒大家要干什么?3、第二段:小兔来到动物园,看到小企鹅们在栏杆后面的水池里游泳,它正想翻过栏杆到小企鹅旁边去,忽然看到了这个标志(禁止翻越围栏),这个标志是提醒我们什么事情?4、第三段:小兔又和大家一起去看黑冠鹤,它觉得黑冠鹤好漂亮,正想把自己的饼干给黑冠鹤吃,可是它又发现了一个标志,这个标志又告诉我们什么?小结:小兔去春游的时候,因为它看懂了安全标志,小朋友们也提醒了小兔避开危险,保护好自己,所以小兔能和大家一样高高兴兴去春游,平平安安回来,小兔谢谢大家了!三、游戏:快速认标志(复习巩固对安全标志的认识)老师在教室空地上安放三个安全标志牌,幼儿跟着音乐和老师一起走走,音乐停,教师说出一种标志,孩子听明白以后迅速找到标志前站好,最快找到的孩子为胜。
幼儿园户外活动安全教育活动教案2学习目标知道不能轻信陌生人的话,不跟陌生人走了解和掌握一些和陌生人相处的方法。
活动准备请一位幼儿不认识的阿姨扮演陌生人,并设置表演情境。
月亮一班教师何贤梅第5周星期三 2017 年 9 月 27 日教育目标1、学习根据图示念儿歌玩游戏。
2、用记录关键信息方法阅读图画书。
3、体验游戏儿歌的快乐情绪。
活动名称幸福的种子:拍花箩活动形式集体内容、过程及指导重点过程:一、通过游戏方式,让幼儿了解图书的封面和封底。
1、藏找游戏:请幼儿根据教师对图书的封底和封面的描述,寻找相应的图书。
2、通过对应确认,巩固对封面、封底的认识,并让幼儿知道书的名称。
二、集体阅读图书,用记录关键信息的方法,理解图书内容。
1、引导幼儿仔细观察看故事大书,初步了解图书的内容。
你在这书里看到了什么?2、幼儿分组阅读图书,选择用图书或文字记录图书的内容。
3、集体完成整本书的阅读记录,根据表格记录的顺序,请幼儿进行儿歌串读。
4、教师示范,帮助幼儿用语言表达自己的图表。
5、教师邀请一个小组的幼儿介绍他们找到的有趣的事情。
三、观察动作图示,根据图示学习边做动作边念儿歌。
1、引导幼儿观察书中第一页的图示,学习理解图示内容。
2、采用不同方式一边阅读和理解图示的含义,一边请幼儿进行表演。
3、逐步请幼儿自己阅读并理解图示。
环境与材料《拍花箩》教学大书,图纸表格一张汉字一到十及对应数量的形象图片10张观察与效果分析月亮一班教师何贤梅第5周星期五 2017 年 9 月 29 日教育目标1、阅读画面,尝试根据童谣中的句式来概括画面的内容,学习朗诵童谣。
2、感知童谣幽默诙谐的情绪,感受与同伴、成人一起游戏的快乐。
活动名称幸福的种子:玩玩游戏《拍花箩》活动形式集体内容、过程及指导重点过程:一、复习图画书《拍花箩》儿童。
1、翻看图书,引导幼儿用概括的言语表述画面内容。
这些图画上画了谁?在干什么?2、教师引导幼儿查看上次活动记录的关键信息,记忆朗诵儿歌内容。
二、表演儿歌内容。
1、一只蜗牛上楼梯呀。
蜗牛上楼梯会是什么样子?会发出声音吗?2、两只蚂蚁抬着大花瓣呀。
两只蚂蚁抬着大花瓣会是什么样子呢?会发出什么声音呢?3、逐项与幼儿讨论,并请幼儿自由表演,然后挑选代表性动作集体练习。
幼儿园中班科学《找不同》含教案、图片、一、教学内容《找不同》为本教材第五章第二节内容,主要围绕培养幼儿观察、辨别能力,通过趣味游戏和实践活动,让幼儿在轻松愉快的氛围中提升视觉辨识和逻辑思维能力。
详细内容包括:1. 图片找不同:通过对比两组相似图片,找出其中的差异。
2. 立体物品找不同:观察两组相似的立体物品,找出不同之处。
二、教学目标1. 培养幼儿观察细致入微,善于发现事物之间的差异。
2. 培养幼儿的逻辑思维能力,提高问题解决能力。
3. 激发幼儿对科学活动的兴趣,培养科学探索精神。
三、教学难点与重点1. 教学难点:如何引导幼儿观察细致,发现细微差异。
2. 教学重点:培养幼儿的逻辑思维能力和问题解决能力。
四、教具与学具准备1. 教具:图片、立体物品、提示卡等。
2. 学具:幼儿用书、画笔、白纸等。
五、教学过程1. 实践情景引入(5分钟):教师展示一组图片,引导幼儿观察并找出不同。
邀请幼儿分享观察结果,给予鼓励和表扬。
2. 例题讲解(10分钟):教师出示两组图片,示范如何找出不同。
分步骤讲解,引导幼儿注意观察细节。
3. 随堂练习(10分钟):幼儿分组进行图片找不同的练习。
教师巡回指导,给予提示和鼓励。
出示立体物品,引导幼儿运用所学方法进行找不同。
六、板书设计1. 《找不同》2. 内容:图片找不同方法立体物品找不同方法七、作业设计1. 作业题目:请幼儿回家后与家长一起完成一幅找不同的画作,并在下次课堂上分享。
2. 答案:无标准答案,鼓励幼儿发挥想象,找出至少3处不同。
八、课后反思及拓展延伸1. 课后反思:教师针对课堂教学效果进行反思,调整教学方法,以提高教学效果。
重点和难点解析:1. 教学难点:如何引导幼儿观察细致,发现细微差异。
3. 作业设计:鼓励幼儿发挥想象,找出至少3处不同。
详细补充和说明:一、教学难点解析引导幼儿观察细致,发现细微差异的方法:1. 创设有趣的教学情境,激发幼儿的观察兴趣。
教师运用生动、有趣的图片或立体物品,引起幼儿好奇心,激发观察欲望。
幼儿园教案撰写图片模板1. 背景幼儿园教学是一个相对独特的领域,随着社会的发展,传统的教学方式被逐渐淘汰,越来越多的教师开始使用技术手段来辅助教学,其中图片是常用的一种形式,对幼儿的视觉学习具有重要作用。
然而,在使用图片过程中,一些教师可能会遇到一些困难,如何撰写一份完整、清晰、易懂的图片教案成为了教师们需要面对的问题。
2. 模板描述本模板旨在协助幼儿园教师完成图片教案的撰写,帮助教师们更好地使用图片来辅助教学。
2.1 教案名称教案名称应简洁明了,能够准确表达教案的主题,尽可能避免使用太过抽象的标题,以免引起误解。
2.2 教学目标为了能够更好地完成教案,需要明确教学目标。
教案的目标应该是具体、可量化的,便于对教学效果的评价。
2.3 场景描述场景是图片教案的必要组成部分,它能够帮助幼儿更好地理解教学内容。
在撰写图片教案时,需要注意以下几点:1.场景要具有代表性,能够准确地反映教学内容;2.场景要简洁明了,避免过多的细节;3.场景尽量要求真实,符合幼儿的认知习惯。
2.4 角色设定在图片教案中,角色是幼儿辅助学习的必要元素。
为了使教学更加生动有趣,教师可以通过设计不同的角色来帮助幼儿更好地理解学习内容。
2.5 教学方法教学方法是图片教案中非常重要的一环,它直接关系到教学效果的好坏。
在选择教学方法时,需要考虑幼儿的年龄、性别以及认知能力等因素。
2.6 教学流程教学流程应该清晰易懂,能够准确地反映教学的整个过程。
在制定教学流程时,需要注意以下几点:1.教学流程要尽可能简单,容易执行;2.在执行流程时,需要考虑幼儿的注意力、情感、认知等方面;3.教学流程的每一个环节应该清晰明了,便于教师在执行时掌握情况。
3. 建议在编写图片教案时,应该秉持以下几点:1.教案应该尽可能简洁明了;2.场景要具有代表性,尽量还原实际情况;3.角色设定要有特色,激发幼儿的兴趣;4.教学方法灵活多变,便于教师根据不同情况灵活选用;5.教学流程清晰简洁,能够准确反映教学内容。
故事图片导入教案模板幼儿园教案标题:故事图片导入教案模板(幼儿园)教学目标:1. 帮助幼儿培养对故事的兴趣和阅读能力。
2. 提高幼儿的观察能力和表达能力。
3. 培养幼儿的合作意识和团队合作能力。
教学内容:1. 故事:选择适合幼儿年龄的故事,包含生活常识和道德教育内容。
2. 图片:选择与故事情节相符的图片,用于导入故事和激发幼儿的想象力。
教学准备:1. 故事书籍或故事内容的准备。
2. 与故事相符的图片。
3. 幼儿园教室或阅读角落的布置。
教学步骤:1. 导入(5分钟):a. 制作故事图片展板,将故事中的关键情节用图片呈现。
b. 引导幼儿观察展板上的图片,提问激发幼儿的思考和想象力,例如:“你们看到了什么?这些图片在讲一个什么样的故事?”c. 引导幼儿猜测故事的内容,鼓励他们积极参与。
2. 故事阅读(10分钟):a. 以生动有趣的方式讲述故事,注意语速和语调的变化,吸引幼儿的注意力。
b. 在讲述过程中,结合展板上的图片,适时展示相应的图片,帮助幼儿理解故事情节。
c. 引导幼儿参与故事,例如:“你们觉得主人公会怎么做?你们会怎么帮助主人公?”d. 注重情感表达,引导幼儿对故事中的角色和情节产生情感共鸣。
3. 讨论与总结(10分钟):a. 引导幼儿回顾故事情节,提问相关问题,例如:“故事中的主人公遇到了什么问题?他们是如何解决的?”b. 鼓励幼儿分享自己的观点和想法,培养他们的表达能力和思维能力。
c. 总结故事中的道德教育内容,引导幼儿思考和讨论相关的价值观和行为准则。
4. 拓展活动(15分钟):a. 分组讨论:将幼儿分成小组,让他们根据故事情节自由发挥,编写自己的故事或续写故事。
b. 绘画表达:鼓励幼儿根据故事内容绘制自己的想象图画,并向其他小组展示和解释自己的作品。
c. 角色扮演:让幼儿选择故事中的角色,进行角色扮演,加深对故事情节和角色的理解。
评估方法:1. 教师观察幼儿在讨论和总结环节的参与程度和表达能力。
幼儿园教案表格图片【篇一:大班钟表教案】篇一:幼儿园大班数学教案:认识时钟(6篇精选)大班数学教案《认识时钟》(6篇)大班数学优秀教案:认识时钟【活动目的】1.通过观察及幼儿自身的尝试活动来认识时钟,初步了解时针、分针之间的关系,掌握整点、半点并知道其规律,结合日常生活理解时钟的用途。
2.培养观察力、思维力、动手能力及大胆尝试精神。
3.教育幼儿每天准时来园,养成良好的生活习惯。
4.培养爱科学的意识和激发幼儿热爱劳动人民的情感。
【活动准备】1.创设“钟表展览馆”的教学环境。
2.人手一只可以拨动的小时钟。
3.反映幼儿一日生活内容的图片(起床、上学、午饭、午睡等),时钟演变过程图片。
4.可以用来自制钟面的有关材料(如长短针、1~12的数字、各种形状和造型的硬板纸或吹塑纸若干)。
【活动过程】一、创设尝试情境,激发幼儿尝试欲望边听“在钟表店”里的音乐,边把幼儿带进“钟表展览馆”,引导幼儿欣赏各种各样的钟表,激发幼儿学习的兴趣。
师:请小朋友仔细看看、找找、比比这些钟表有什么地方是相同的?再想想,工人叔叔和阿姨为什么要设计、制造这些钟表?二、观察活动通过观察活动比较钟表上时针、分针的不同,认识12个数字以及数字的排列位置。
提问:1.每只钟面上都有什么?(出示3只不同形状的时钟,幼儿找出钟面上都有两根针和1~12 的数字)2.比比看,两根针什么地方不一样?(长短、粗细之分)它们的名称叫什么?(了解时针、分针的名称)3.钟面上的数字排列位置是怎样的?(认识典型的几个数字位置12、9、3、6)三、幼儿第一次尝试活动让幼儿理解并掌握分针、时针与数字的关系(幼儿人手一只时钟)提问:1.请小朋友看一看钟面上时针和分针都指在哪一个数字上?(12上)2.请小朋友把时针从12拨到1上,看一看分针有什么变化?(分针从12走一圈又回到12)3.小朋友自己拨钟试一试,然后把你的发现告诉大家。
4.得出结论:当时针走一个数字(一格),分针就要走12个数字(一圈),这就是一小时。
四、认识整点、半点,寻找和发现它们之间的规律。
建立正确概念1.教师操作演示:一只钟两根针都指在12上;一只钟时针拨到1上,分针拨到12上;另一只钟时针拨到12和l的中间,分针拨到6上。
2.提问:①三只钟有什么地方不一样?它们分别代表几点钟?②整点时,分针总是指在哪里?半点时,分针指在哪里?③想一想,2点整时,时针应在哪个数字上,分针应在哪个数字上?1点半时,时针指在哪里?分针应在哪个数字上?3.老师归纳:整点时,时针指在一个数字上,分针总是指在12上;半点时,时针指在两个数字的中间,分针指在6上。
4.小朋友第二次尝试练习:①按老师的要求拨整点、半点;②结合日常生活图片拨出整点、半点,小组中的幼儿互相检查准确与否,并说一说时针、分针指向的数字。
五、教师总结时钟的有关知识内容六、帮助幼儿理解时钟的功能,重点说明时钟与人类生活的关系1.提问:小朋友,你们家里有钟吗?你还在什么地方看见过钟?为什么那么多的地方都要用到钟呢?(启发幼儿结合生活经验或看图片来说出钟的用途)2.教师归纳:时钟和手表都是计时工具,它可以告诉人们,现在是什么时间了,应该干什么事情了;它可以帮助人们形成良好的生活习惯,钟是人类的好朋友。
小朋友认识了钟,可以按时起床,按时上幼儿园。
老师可以根据钟上的时间按时上课,按时做游戏,按时让小朋友吃午饭,钟的用处可大啦。
七、出示时钟演变过程的图片,让幼儿简单了解从古到今计时器的变化,激发幼儿尝试探索知识的兴趣师:古时候没有钟,人们用沙漏、日晷、滴水的方法来计时。
日晷在常州的天宁寺就有,小朋友可去看看。
随着科学的发展,聪明的叔叔阿姨设计、制造了各种各样的钟和表(闹钟、石英钟、音乐钟、工艺钟、手表、怀表),给人类生活带来方便,还可以美化人们的生活。
小朋友,你们现在好好学习,长大后也来发明创造出更多更美的钟和表,好吗?延伸活动:大班数学教案:认识时钟活动目标:1、通过操作和游戏,培养幼儿探究、合作的学习意识和能力。
2、学会看整点。
活动准备:1、实物时钟3个。
2、每人一个自制小时钟,胸卡数字1—12。
活动过程:一、猜时钟谜语,激发幼儿关注时钟的兴趣。
1、师:小朋友,今天老师给大家请来了一位好朋友,猜猜它是谁?仔细听:滴嗒滴嗒,滴嗒滴嗒,会走没有腿,会说没有嘴,它会告诉我们什么时候睡,什么时候起。
2、提问:你在哪些地方见过钟表?那里为什么要有钟表?二、认识时钟,学认整点。
1、感知钟面。
引导幼儿回忆:你知道钟面上有什么吗?(请幼儿交流。
)时钟上到底有什么呢?小数字是怎样排队的?指针是怎样跑的?请小朋友仔细看一看。
(每组一个时钟,请幼儿与同伴观察交流,老师每组认真倾听,了解幼儿的观察能力。
)教师引导幼儿重点了解:(1)有1-12个数字,知道数字的排列规律,了解数字之间的关系,如12与6在一条直线上等;引导幼儿扮演时钟12个数字,模仿小时钟站好,体验时钟数字的排列规律。
(2)有两根指针,黑色长针是分针、黑色短针是分针。
了解时针与分针的关系,分针跑一圈,时针走一个数字;知道指针是顺时运转。
2、自主探究,学认整点。
依次出现表示1点、2点、3点的钟面问:“这是几点?为什么?你是怎么知道的?”引导幼儿通过观察、推理找规律,知道表示整点时,分针指12,时针指着几就是几点整。
以游戏方式引导幼儿操作练习,如,教师拨出时间,幼儿快速说出时间;教师说出时间,幼儿快速拨出时间。
三、改编游戏《老狼老狼几点了》老师与幼儿商讨游戏玩法,鼓励幼儿自主游戏。
大班数学活动设计:认识时钟活动目标:1、了解时钟的结构及分针、时针的运行规律。
学会看整点。
2、发展幼儿的逻辑思维能力。
3、教育孩子珍惜时间,养成按时作息的好习惯。
活动准备:1、幼儿人手一份硬纸片钟。
2、动物手偶3、实物钟活动过程:一、引入并简单认识钟及其作用。
1、引入并简单认识钟的种类及其作用。
教师调闹钟闹铃引入提问:⑴你们猜猜是什么声音?(闹钟的闹铃)⑵家里还有哪些钟?是什么形状的?(有闹钟,手表,挂钟和大座钟)⑶钟有什么作用?2、简单认识钟面。
教师:今天老师也带来了一个钟,看看它是什么形状的?(圆形)请你仔细观察钟面上有什么?总结:有两根针和12个数字。
提问:⑴这两根针有什么不同?(长度不同)教师:他们都有自己的名字,长的叫分针,短的叫时针。
我们在看看数字,提问:⑵正上面的是数字多少?(12)⑶正下面的是数字多少?(6)二、由时针、分针赛跑,引导幼儿感知时针、分针的运转规律。
教师:今天呀,时针和分针要进行依次跑步比赛,现在他们都摘在数字12的起跑线上了。
请你们猜猜谁回赢?好,比赛就要开始了,预备—开始!(教师操作钟表)提问:⑴谁跑的快?(分针)议论:分针和时针跑的时候,他们之间有什么秘密呢?教师反复操作。
总结:分钟走一圈,时钟走一格,这就是一小时。
三、认识整点。
教师:那么分针和时针指的数字又表示几点呢?别急,老师来告诉你。
看钟的时候,先看时针,在看分针。
当时针正指着一个数字时,分针有正指着12时,就表示“几点了”边拨钟边和幼儿一起“一点钟,两点钟,三点钟??六点钟”拨钟的时候,一定要按照顺时针的方向拨,顺时针的方向就是钟面上的数字从小到大的方向。
四、请个别幼儿练习。
练习拨7点,8点,9点,10点??12点五、全体练习。
请幼儿按照一日生活时间表“早上7点起床,上午9点上课,中午12点吃午饭,下午4点放学,晚上9点睡觉”另外请小动物来检查。
六、游戏“老狼,老狼几点了”1、讲游戏规则:老师扮演老狼,请小朋友来当小羊。
老狼在前面问“小羊,小羊几点了?”老狼呢就双手拿着一个钟,然后拨的时间,,小羊一起说几点了。
如果老狼拨到6点,那就要吃小羊了。
篇二:幼儿园大班认识时钟教案大班《认识时钟》教案大一班蒋雪活动目标:1. 认识钟面上的数字与指针表示的意思,学会看整点和半点.2.了解时间与生活学习的关系.活动过程:一、谜语导入,激发兴趣师:小朋友,你们瞧,谁来了(花精灵)师:花精灵给动物宝宝们出了一个谜语,可是谁也猜不出,请聪明的小朋友来猜猜看(视频).师:对了是钟,那现在跟随花精灵去钟表乐园看看吧。
在钟表乐园里你看到了什么?(很多时钟)师:这些时钟有哪些相同的地方?哪些不同的地方?小结:这些时钟钟面上都有表示时间的数字,有两根长短不同的指针.长针是分针,短针是时针.二、理解时针、分针运转关系师:如果时针和分针赛跑,谁会赢?请你们来做一下评委(视频)师:分针从12转一圈,时钟有什么变化?(从8指向9)师:小评委说谁跑得快?那么谁是冠军?(分针)小结:原来长针(分针)走一圈,短针(时针)就走一个数字,也就是一小时。
三、认识整点和半点师: 这位小朋友在做什么?(起床、洗脸、吃早饭、上幼儿园、和老师问好)那他都在什么时候做呢?(时钟配对)师.这些各种样子的时钟,分别表示几点呢?(幼儿上前拍一拍) 师:那聪明的小朋友是怎么认出9:00,3:00,10:00的呢?小结: 原来当分针指向12时,时针指向几,就是几点整。
师:那你们又是怎么认出2:30,9:30,11:30的呢?小结: 原来分针指在6上,时针指在两个数字中间,就是半点,是两个数字中小的数的半点。
四、游戏巩固,整点半点(对比时间为12点、2点、7点钟表)师:再看,这三个时钟表示几点?(幼儿上前自己写)2.(对比时间为6点半、4点半、11点半钟表)师:这几个呢?(分针都指向6)表示几点?(幼儿上前自己写)五、边唱边跳,结束学习1.让我们和小精灵一起唱起我们的时钟歌。
(视频)2.学了这么多有趣的时钟,让我们回教室也画个属于我们自己的时钟吧。
篇三:大班教案:认识时钟大班数学《认识整点和半点》一、设计意图:大班下学期的孩子面临上小学,通过与部份幼儿家长和小学老师的交谈了解到,很多幼儿进入小学后,遇到很多困难,其中就包括认识钟表这一环节,由于不认识钟表不能很好的安排好自己的学习和生活而耽误了上课时间等。
为了更好的做好幼小衔接工作,结合幼儿生活,让幼儿认识时钟,让幼儿认识整点和半点,知道时钟在我们生活中的重要性,知道时间对于我们每个人都是平等的,从而可以激发幼儿珍惜时间,养成按时学习、生活等良好的作息习惯,特意设计了本次教育活动。
二、活动目标:1、通过观察、操作,引导幼儿认识时钟,能区分时针、分针,学会看整点、半点。
2、结合幼儿生活经验,感知不同的时间里做不同的事情,培养幼儿遵守时间、珍惜时间的好习惯。
三、活动准备:课件《整点和半点》、时钟人手一份、电脑游戏(时钟游戏)四、活动过程:(一)教师带领幼儿进入钟表家族,通过观察各种各样的钟了解钟的种类及作用。
1、师:小朋友,今天刘老师带你们进入一个钟表家庭,我们看一看这里都有哪些钟表?你们知道它们的名字吗?2、看过这么多漂亮的钟表,你知道我们为什么要使用钟吗?钟与我们的生活什么关系? 教师小结:钟表和我们生活有着密切的关系,大人上班,小朋友上幼儿园,以及乘火车、飞机、轮船和吃饭、睡觉,看电影电视都需要靠钟表来告诉人们时间。