罐区液位测量中雷达液位计的选型与安装
- 格式:doc
- 大小:26.50 KB
- 文档页数:4
90研究与探索Research and Exploration ·工艺流程与应用中国设备工程 2021.05 (下)1 雷达液位计在罐区流体计量中的应用电磁波从发射到接收的时间与离液面的距离呈正相关。
雷达液体计数器主要用于测量电磁波。
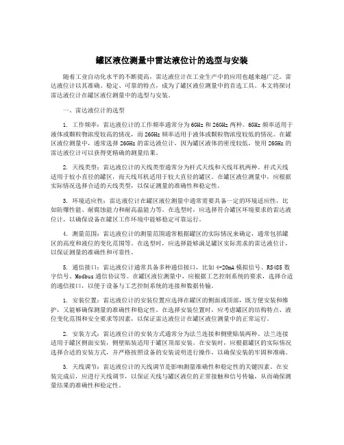
图1、2为雷达液位计在储罐中的应用。
图1 雷达液位计在储罐中的应用图2 雷达液位计在储罐中的应用雷达流体测量有两种,包括接触式和非接触式。
接触式需要一种传导微波的介质。
一般情况下,介质是金属导体,发射的波会沿着导体传播摊开。
这种方法不受外界条件的限制,更适合空间小、介质波动大的场合。
非接触式雷达秤的结构不是很复杂,安装方便,使用过程中稳定性高,不易操作干净。
图3为非接触式雷达液位计,图4为接触式雷达液位计。
图3 非接触式雷达液位计 图4 接触式雷达液位计罐区液位测量中雷达液位计的选型与安装研究张煊赫(大庆石化公司化工三厂仪表车间,黑龙江 大庆 163714)摘要:石油化工企业的一个重要组成部分就是油罐区。
在本文中,最重要的参数是灌区的液位,本文详细介绍了雷达液位计的选择和安装方法,总结了雷达液位计的特点及其在设计中的优势,保证了罐高的精确测量。
关键词:雷达液位计;罐区;选型;安装液位测量中图分类号:TH816 文献标识码:A 文章编号:1671-0711(2021)05(下)-0090-02规定了导波雷达液位计的波长。
如果时间太长,安装会比较困难,以后的维护也会变得更麻烦。
相反,雷达水平仪的安装和维护变得更加舒适时,上述导波波长长度根据工作状态设定,不可互换,但雷达刻度可以互换使用这个导轴的功率很复杂,由于其运输、安装和维护成本高,测量范围有限,而雷达液位计测量范围较宽。
随着相关技术的日益成熟,雷达水平也在逐步提高。
温度和压力等外部因素不易受雷达水平的影响。
它具有很强的互换性和广泛的测量范围。
因此近年来在石油化工项目中得到了广泛的应用。
2 雷达液位计的选型与安装2.1 选择雷达物位测量装置时应考虑的问题雷达电平的选择在很大程度上取决于工艺,应充分考虑介质的腐蚀性和附着力。
雷达液位计选型要依据五方面液位计常见问题解决方法雷达液位计的工程设计选型中需要结合现场工况条件,从各方面综合考虑,紧要依据以下五点要求:1、所测的罐假如是精度要求属于过程级的缓冲罐、过程罐,可选用精度雷达液位计的工程设计选型中需要结合现场工况条件,从各方面综合考虑,紧要依据以下五点要求:1、所测的罐假如是精度要求属于过程级的缓冲罐、过程罐,可选用精度在±3mm 左右的雷达液位计,假如所测罐是计量用的则属于贸易级精度,要选用精度等级更高的雷达液位计。
2、天线的选择特别紧要。
一般来说,天线的类型紧要有抛物面型、棒式型、喇叭型、杆式/缆式。
抛物面型天线适用于罐内测量。
棒式天线可用来对腐蚀性较高的介质以及较窄的安装短管内进行高精度测量。
喇叭型天线适用于罐内,由于储罐和安装短管的几何尺寸限制而不允许使用抛物面天线的场合。
杆式/缆式属于接触式天线,可应用于液体、固体粉料等测量。
3、在选定雷达液位计天线的类型后,还要对天线的尺寸进行合理的选择。
因此,在选用雷达液位计时,要参考所选用的产品资料,依据所要测量的储罐的高度及安装短管等条件,合理地选择天线的尺寸。
4、假如要求防爆,则需要选用隔爆型或本安防爆型。
5、在罐体内腐蚀性强以及高温的情况下,还需考虑液位计的抗腐蚀性和耐高温性。
—专业分析仪器服务平台,试验室仪器设备交易网,仪器行业专业网络宣扬媒体。
相关热词:等离子清洗机,反应釜,旋转蒸发仪,高精度温湿度计,露点仪,高效液相色谱仪价格,霉菌试验箱,跌落试验台,离子色谱仪价格,噪声计,高压灭菌器,集菌仪,接地电阻测试仪型号,柱温箱,旋涡混合仪,电热套,场强仪万能材料试验机价格,洗瓶机,匀浆机,耐候试验箱,熔融指数仪,透射电子显微镜。
由于超声波液位计发射的超声波是人眼看不到的,所以现场显现工作不正常的情况除了液位计本身故障以外,我们总结了一些,告知大家:第一种:现场容器里面有搅拌,液体波动比较大,影响超声波液位计的测量故障现象:无信号或者数据波动厉害。
罐区液位测量中雷达液位计的选型与安装随着现代化工业的发展,罐区作为重要组成部分,其安全性与运行效率显得尤为重要。
而液位测量作为罐区管理中的关键技术之一,其正确选型与安装将直接影响罐区生产与管理的质量。
本文将重点介绍罐区雷达液位计的选型与安装方法。
一、雷达液位计的选型1. 工艺条件考虑在选型时首先需要考虑罐区内的工艺条件,包括物料密度、温度、压力、介质状态以及工艺要求等相关因素。
例如,如果测量的介质为腐蚀性物质或高温介质,则需要选择具有防腐蚀或能承受高温的雷达液位计。
2. 测量范围与精度其次,需要考虑罐区内液位测量的范围与精度要求。
一般来说,雷达液位计的测量范围可达到50米以上,精度可达到0.5mm。
但根据罐区实际情况,需要选择适合的测量范围和精度。
3. 安装环境雷达液位计的安装环境也需要考虑,例如是否需要进行防爆处理、是否有较大振动等。
根据罐区的具体情况,选择适合的防爆等级与悬挂方式。
1. 安装位置的确定确定雷达液位计的安装位置需要考虑到液位计所测量到的液位高度必须与罐区实际液位高度一致。
一般来说,雷达液位计的测量范围应该比罐区实际液位高度高一些,以避免出现超测或漏测的情况。
如果安装在具有搅拌或循环设备的罐区中,应该选择液面相对比较稳定的位置进行安装。
2. 安装高度和角度的调整安装时需要保证雷达液位计的天线朝向罐区底部,以便测量液位高度。
安装高度和角度的调整也直接影响测量精度。
一般来说,雷达液位计离罐底要求不低于100mm,离罐壁距离要求不低于200mm,天线成垂直于罐墙的角度。
3. 填充液体安装完成后,需要根据所使用液体的特性,选择将液体的一部分注入到雷达液位计的反射罐中。
反射罐能够反射雷达信号,从而避免雷达信号被其他介质所干扰。
4. 调试与维护安装完成后需要进行调试,包括校准、方位角选择和灵敏度等参数进行调整。
一般来说,调试需要在液体未满和已满的两种情况下进行。
平时需要定期对雷达液位计进行维护,包括对防爆、连接线等部分的检查和保养。
罐区液位测量中雷达液位计的选型与安装随着工业自动化水平的不断提高,雷达液位计在工业生产中的应用也越来越广泛。
雷达液位计以其准确、稳定、可靠的特点,成为了罐区液位测量中的首选工具。
本文将探讨雷达液位计在罐区液位测量中的选型与安装。
一、雷达液位计的选型1. 工作频率:雷达液位计的工作频率通常分为6GHz和26GHz两种。
6GHz频率适用于液体或颗粒物浓度较高的情况,而26GHz频率适用于液体或颗粒物浓度较低的情况。
在罐区液位测量中,通常选择26GHz的雷达液位计,因为罐区液体的密度较低,使用26GHz的雷达液位计可以获得更精确的测量结果。
2. 天线类型:雷达液位计的天线类型通常分为杆式天线和天线耳机两种。
杆式天线适用于较小直径的罐区,而天线耳机适用于较大直径的罐区。
在罐区液位测量中,应根据实际情况选择合适的天线类型,以保证测量的准确性和稳定性。
3. 环境适应性:雷达液位计在罐区液位测量中通常需要具备一定的环境适应性,比如防爆性能、耐腐蚀能力和耐高温能力等。
在选型时,应选择符合罐区环境要求的雷达液位计,以确保设备在罐区工作环境中能够稳定可靠运行。
4. 测量范围:雷达液位计的测量范围通常根据罐区的实际情况来确定,通常包括罐区的高度和液位的变化范围等。
在选型时,应选择能够满足罐区实际需求的雷达液位计,以保证测量的准确性和可靠性。
5. 通信接口:雷达液位计通常具备多种通信接口,比如4-20mA模拟信号、RS485数字信号、Modbus通信协议等。
在罐区液位测量中,应根据工艺控制系统的要求,选择合适的通信接口,以便于设备与工艺控制系统的连接和数据传输。
1. 安装位置:雷达液位计的安装位置应选择在罐区的侧面或顶部,既方便安装和维护,又能够确保测量的准确性和稳定性。
在选择安装位置时,应考虑罐区的结构特点、液位变化范围和安全要求等因素,以保证雷达液位计在罐区液位测量中的正常运行。
2. 安装方式:雷达液位计的安装方式通常分为法兰连接和侧壁贴装两种。
雷达液位计选型及安装规范一、电磁流量计安装场所要求尽可能避免受阳光直照;易于实现传感器单独接地的场所;环境温度在-25/-10~50/600℃范围内,一体形结构温度还受制于电子元器件,范围要窄些;选择震动小的场所,特别对一体型仪表;测量混合相流体时,选择不会引起相分离的场所;测量双组分液体时,避免装在混合尚未均匀的下游;测量化学反应管道时,要装在反应充分完成段的下游;尽可能避开周围环境有高浓度腐蚀性气体;尽可能避免测量管内变成负压;避免附近有大电机、大变压器等,以免引起电磁场干扰;二、涡街流量计性特点输出是与流量成正比的脉冲信号,无零点漂移,精度高,并方便和计算机联网;检测传感器不直接接触介质,性能稳定,寿命长;应用范围广,蒸汽、气体、液体的流量均可测量;检定周期为二年。
无可动机械零件,因此可靠性高,维护量小,结构简单而牢固,长期运行十分可靠;测量范围宽,量程比可达1:10;压力损失较小,运行费用低,更具节能意义;安装简单,维修十分方便;三、雷达液位计选型及安装规范要规范进行安装在对雷达液位计进行安装的时候,为了确保其测量的准确性,产品天线的轴线位置一定要精确,要和液位的反射表面呈垂直的状态。
如果产品是喇叭型的,那么喇叭的口离与安装孔的内表面存在一定的间隔,一般间隔要超过10毫米。
要选择合适的安装位置在对雷达液位计进行安装的时候,需要选择合适的安装位置,因为有些物体会对产品的使用产生干扰,比如槽内的搅拌阀如果在信号范围之内的时候,就会产生一种反射,从而对液产品的测量产生干扰,槽壁的黏附物和蹊径也会产生干扰,为了避免这些物体的干扰,安装的位置一定要远离这些物体。
要选择合适的型号雷达液位计有多种不同的型号,在对其进行选型的时候,需要根据容器的体积和形状来选择适合的型号,在选型时要考虑到使用环境的不同,腐蚀性、泡沫、蒸汽等不同的环境所选的型号应该是不一样的。
雷达液位计在浮顶罐和拱顶罐中的安装要求
现场雷达液位计应用效果的好坏很大一部分因素是由安装部分决定的,在安装时需要与供货商反复确认安装形式以及注意事项。
1、浮顶罐安装要求
浮顶罐选用的是阵列型天线雷达液位计,安装在导波管内,其内径范围为206.3~193.7mm,导波管的安装垂直偏差小于±0.5°,导波管上每间隔300~400mm钻1个内径为25mm的平衡孔,每相邻的平衡孔中心线竖直方向上相差180°,导波管段与段的间隙小于1mm,偏心度在1°之内,导波管内壁要求光滑,无毛刺。
2、拱顶罐安装要求
对于拱顶罐雷达液位计安装要求如下:
(1)喇叭口天线要求安装在DN200以上的短管内,其高度小于330mm。
(2)罐壁到天线轴线的距离最好达到罐高的0.2倍,至少保证1.5m的间距。
法兰到介质的表面距离不应小于0.8m。
(3)雷达波覆盖的范围内不应该有障碍物;带喇叭口天线的雷达液位计的雷达波束宽度为30°。
在雷达波束范围内不应有障碍物,如构架梁,大于直径DN50的管线等,因为障碍物会影响雷达波正常反射。
拱顶罐雷达液位计安装要求如图2所示。
3、线缆敷设要求
该罐区仪表间线缆敷设要求如下:
(1)连接现场仪表之间的总线推荐使用大于0.75mm2的屏蔽双绞线。
(2)从储罐Tank Hub输出的总线推荐使用0.75~1.5mm2的屏蔽双绞线,各段总线的总长度保持在4km以内;
(3)所选导线都要满足现场总线本质安全(FISCO)要求和电磁兼容性(EMC)规则;推荐使用A级现场总线电缆;雷达及现场仪表由储罐T ank Hub提供供电。
罐区液位测量中雷达液位计的选型与安装总结了雷达液位计的特征以及它在罐区设计中存在的优势,以及对于雷达液位计到底应该如何选取、如何安装进行了详细说明,能够保证罐区液位高度的精确测量。
关键词:罐区;液位测量;雷达液位计;选型;安装1 罐区液位测量中雷达液位计的应用雷达液位计主要就是利电磁波的发射来进行测量的,电磁波从发射到接收的时间与其到液面的距离是正相关的,关系表达式如下:H=ct2雷达的液位测量也有两种方式,包括接触式和非接触式。
相对来说,非接触式雷达液位计结构不是特别复杂,安装容易,使用过程中的稳定性也高,不容易受到干扰。
而接触式呢,就需要介质来传导微波,一般介质是金属导体,发射出的波就会沿着导体进行传播。
这样来说,接触式雷达液位计测量基本不受外界条件限制,比较适用于空间小、介质波动比较大的场所。
导波雷达导液位计的波杆长短也是有一定的规定,如果太长的话,安装会不方便,后期的维护也比较麻烦,相反,雷达液位计的安装与维护就方便多了。
刚刚提到的导波杆它的长度根据工况是设定好的,所以不能互换,而雷达液位计可以互换使用。
导波杆受力比较复杂,运输以及安装维护成本高,因此它的测量范围比较受限,而雷达液位计能够测量的范围比较广。
雷达液位计现在正逐渐被人们越来越完善,因为相对技术也日益成熟。
雷达液位计不容易受到外界因素干扰,比如温度、压力等,互换性强,测量范围广,因此它在石油化工项目中的应用这几年来越来越广泛。
2 雷达液位计的选型与安装2.1 雷达液位计选取注意事项雷达液位计的选型很大程度上是跟工艺联系在一起的,要综合考虑介质的腐蚀性以及粘附性,此外还有关于介质的各种物理特性,还包括可测量的范围以及测量达到的误差要求等。
雷达液位计的分类一般是按照频率的高低来区分的,因此就有低频雷达和高频雷达。
两者各自有不同的特点以及优势,比如说低频雷达穿透力强,适合于条件环境比较恶劣的应用场所;相反高频雷达就是它的频率高,它发射的信号特别的强,测量的误差很小,它的应用就比较适合一些污浊、具有腐蚀性的场所了。
雷达物位计测量液体液位时应如何选型对于液面相对平稳的罐体,且被测液体的介电常数较高,可以选择普通雷达物位计。
对于液面波动大、或带有搅拌的罐体,或被测液体的介电常数较低,应优选导波雷达。
因为导波管对液面有整型作用,且导波雷达的微波反射不易受环境条件变化的影响。
被测液体的介电常数和密度变化对测量结果没有影响。
对于粘度≤500cst且不易产生粘附的介质,管式探头是最佳方案,可用于介电常数大于等于1.4的任何介质,测量与介质的导电性无关,罐内障碍物及短管尺寸不影响测量,比杆式探头能承受的横向压力高。
对于高粘度的介质,被测液体的粘度≥500cst,且液体粘附性较强的情况,不能选择导波管方式测量,因为粘附和结晶会堵死导波管,从而形成虚假物位,可以选择导波杆方式来测量。
介质在探头上的涂污对测量物位的影响可分为两种:膜状涂污和桥接。
膜状涂污是在物位降低时,高粘液体或轻油浆在探头上形成的一种覆盖层,由于这种涂污在探头上涂层均匀,因此对测量基本无影响;但桥接性涂污的形成却能导致明显的测量误差,当块状或条状介质污垢粘结于波导体上或桥接于两个波导体之间时,就会在该点测得虚假物位。
由于液面波动和随机噪声等因素的影响,检测信号中必然混有大量噪声,为了提高检测的准确度,必须对检测信号进行处理,尽可能消除噪声。
对于有泡沫的液位测量:进料飞溅引起的泡沫或介质中混杂的泡沫对雷达波的反射没有影响。
对一些泡沫较少的介质,选用专用雷达进行测量,在介质选项中选介质泡沫,可以对有泡沫的液位进行较准确的测量。
但剧烈化学反应产生的大量厚重的泡沫会吸收和散射雷达波,回波质量很差。
酒钢选矿厂二浮选槽液位,由于槽内剧烈的化学反应产生大约1m多厚的泡沫,采用包括很多进口品牌高频型等多种雷达,都不能解决这一问题。
对于带有蒸汽的液位测量:实际应用中常常遇到蒸汽很大的液位测量问题,如酒钢焦化厂鼓风冷凝液槽,安装后一直很正常,测量也比较准确,但是使用一周多后,开始出现失波现象,检查不出任何问题,重新安装又恢复正常。
罐区液位测量中雷达液位计的选型与安装罐区液位测量在化工、石油、石化等工业领域中起着非常重要的作用,它可以用于监测和控制罐区液位,从而确保生产过程的安全和稳定。
在罐区液位测量中,雷达液位计是一种常用的液位测量设备,它具有高精度、稳定可靠、适应性强等优点,在选型和安装时需要注意一些关键的技术和操作要点。
本文将结合雷达液位计的选型和安装过程,为大家详细介绍罐区液位测量中雷达液位计的选型与安装。
一、雷达液位计的选型1. 确定测量范围在选型雷达液位计时,首先需要确定测量范围,即要测量液位的高度范围。
根据罐区的实际情况和要求,确定雷达液位计的测量范围,通常雷达液位计的测量范围可达到几十米甚至上百米。
2. 考虑介质特性在选型过程中,还需要考虑罐区介质的特性,包括介质的介电常数、介质的密度、介质的粘度等。
不同的介质特性将对雷达液位计的选型产生影响,因此在选型时需要充分考虑介质的特性,以确保雷达液位计的测量准确性和稳定性。
3. 考虑环境条件在选型雷达液位计时,还需要考虑罐区的环境条件,包括温度、压力、腐蚀性等。
不同的环境条件将对雷达液位计的选型产生影响,因此在选型时需要根据实际情况选择适合的雷达液位计型号。
4. 选择合适的雷达液位计型号根据以上几点考虑,选择合适的雷达液位计型号。
在选择雷达液位计时,需要考虑雷达液位计的工作原理、测量精度、测量范围、安装方式等因素,以确保选择的雷达液位计能够满足罐区液位测量的要求。
1. 安装位置选择在进行雷达液位计安装时,需要选择合适的安装位置。
一般来说,雷达液位计应该安装在离液位测量点较远的地方,以避免测量受到介质的干扰。
安装位置还需要考虑雷达液位计的防雷接地问题,确保雷达液位计安装位置的安全性。
3. 安装方式选择在进行雷达液位计安装时,需要选择合适的安装方式。
根据罐区的实际情况和要求,选择合适的安装方式,通常雷达液位计可以采用插入式安装、法兰式安装、吊装式安装等方式,根据实际情况选择合适的安装方式。
雷达液位计安装要求液位计常见问题解决方法雷达物位计是基于时间行程原理的测量仪表,雷达波以光速运行,运行时间可以通过电子部件被转换成物位信号。
探头发出高频脉冲并沿缆绳传播,当脉冲碰到物料表面时反雷达物位计是基于时间行程原理的测量仪表,雷达波以光速运行,运行时间可以通过电子部件被转换成物位信号。
探头发出高频脉冲并沿缆绳传播,当脉冲碰到物料表面时反射回来被仪表内的接收器接收,并将距离信号转化为物位信号。
雷达液位计安装要求:1、推举距离(1)墙至安装短管的外壁。
2、离罐壁为罐直径1/6处,最小距离为200mm。
3、不能安装在入料口的上方。
4、假如不能保持仪表与罐壁的距离,罐壁上的介质会黏附造成虚假回波,雷达物位计在调试仪表的时候应当进行虚假回波存储。
5、测量范围从波束触及罐低的那一点开始计算,但在特别情况下,若罐低为凹型或锥形,当物位低于此点时无法进行测量。
雷达物位计若介质为低介电常数当其处于低液位时,罐低可见,此时为保证测量精度,建议将零点定在低高度为C的位置。
理论上测量达到天线尖端的位置是可能的,但是考虑到腐蚀及粘附的影响,测量范围的终值应距离天线的尖端至少100mm。
—专业分析仪器服务平台,试验室仪器设备交易网,仪器行业专业网络宣扬媒体。
相关热词:等离子清洗机,反应釜,旋转蒸发仪,高精度温湿度计,露点仪,高效液相色谱仪价格,霉菌试验箱,跌落试验台,离子色谱仪价格,噪声计,高压灭菌器,集菌仪,接地电阻测试仪型号,柱温箱,旋涡混合仪,电热套,场强仪万能材料试验机价格,洗瓶机,匀浆机,耐候试验箱,熔融指数仪,透射电子显微镜。
磁翻板液位计显现假液位怎么办?磁翻板液位计是依据浮力原理和磁性耦合作用研制而成。
这种液位计一般是利用磁致伸缩原理,由波导丝传递磁浮子的信号,再由电路处理信号得到液位值。
当被测容器中的液位升降时,液位计本体管中的磁性浮子也随之升降,浮子内的永久磁钢通过磁耦合传递到磁翻柱指示器,驱动红、白翻柱翻转180°,当液位上升时翻柱由白色变化为红色,当液位下降时翻柱由红色变化为白色,指示器的红白交界处为容器内部液位的实际高度,从而实现液位清楚的指示。
罐区液位测量中雷达液位计的选型与安装一、雷达液位计的选型雷达液位计测量液位的原理是“雷达波反射法”,其精度高、测量范围大,在液位测量中应用广泛。
1.测量介质的性质:雷达液位计可在高温、高压、腐蚀性介质等恶劣环境下工作,但要选择适用的材质和技术参数。
2.测量范围:选择液位计时要考虑液位测量的范围,从而选择合适的天线和频段。
3.安装要求:雷达液位计要求安装位置空旷、无任何障碍物,如设备管道、锅炉、搅拌器等,否则会产生误差。
4.电源要求:液位计要求电源稳定,一般是220V交流电源或24V直流电源。
5.雷达液位计的精度等级:根据使用环境和要求选择合适的精度等级。
6.使用寿命:要考虑液位计的使用寿命,以便维护和更换。
二、安装液位计的安装位置应处于测量液位高度的位置。
1.液位计的正确安装:应选择测量范围内距液位较近的地方安装,避免沉淀物附着,并尽量避免在管道弯头处或死角处安装。
2.防雷接地:雷达液位计应进行防雷接地,将液位计和容器等金属设备接地后,对于外界的雷击灾害,能将其通过接地线引到大地,从而保证液位计的正常工作。
3.设备电源:液位计应有稳定的电源,使用过程中要注意用电安全。
四、定期检测与维护1.定期检查液位计的工作状态,清洁液位计天线和反射板。
2.定期清洗液体容器,清除沉淀物或污垢。
3.在液位计无法正常工作时,要进行故障排除,及时维修保养。
一、Selection of radar level gauge in tank area liquid level measurementThe principle of radar level gauge measuring liquid level is "radar wave reflection", which has high accuracy and wide measuring range, and is widely used in liquid level measurement.Second, installation。
罐区液位测量中雷达液位计的选型与安装随着工业自动化程度的不断提高,液位监测在很多生产过程中都起着关键作用。
雷达液位计作为液位监测中比较先进的一种仪器,广泛应用于各种罐区测量场合。
本文将介绍雷达液位计选型与安装的相关知识。
一、雷达液位计的选型雷达液位计通常可以选用两种频段:高频段和低频段。
区别在于,高频段信号具有更好的反射能力和空气电介质的穿透能力;而低频段信号普遍感应范围更大,更适用于被测容器的较大液位范围监测。
因此,在实际选型时,需要考虑所监测液位范围的大小,以及被测介质的特性和测量环境的复杂程度等因素。
另外,雷达液位计的选型还需考虑以下几个方面:1. 准确度:雷达液位计的准确度是判断其性能的重要指标之一。
高准确度的液位计可以更好地确保生产过程的高效运行和安全。
2. 抗干扰性:在一些复杂的测量环境中,雷达液位计需要具有较好的抗干扰性能,以保证测量的准确性和稳定性。
3. 安装方式:雷达液位计可以通过侧壁安装或顶端安装的方式来实现液位监测,而这两种安装方式各有优缺点,需要根据实际情况进行选择。
雷达液位计的安装位置和方式对其实际测量结果有重要影响,因此需要严格按照要求进行安装。
1. 安装位置:雷达液位计通常安装在被测容器的侧壁或顶端,安装位置应该考虑到雷达液位计的信号穿透能力和液位监测的准确度。
一般而言,安装在顶端的雷达液位计适用于较小的罐区或液位范围之内的液位监测;而对于较大的罐区或液位范围较大的液位监测,则应选择侧壁安装的方式,以保证液位监测的准确性和稳定性。
2. 安装高度:对于侧壁安装的雷达液位计,安装高度应该保证液位计与被测容器顶部垂直,并且离容器壁不应过近,以免对测量结果产生影响。
另外,安装高度应该根据液位变化范围进行调整。
3. 安装环境:雷达液位计的安装环境需要满足一定的条件,如:无尘、无震动、无高强度电磁干扰等等。
对于一些特殊的环境,还需要进行防腐蚀、防爆等处理。
4. 安装方式:雷达液位计的安装方式通常有侧壁法、浮子法、缆绳法、梯形法等。
雷达液位计的选型一、雷达液位计天线型式天线是雷达液位计测量液位的重要部件,雷达液位计选型主要在于选择合适的天线型式。
常用的非接触式雷达液位计天线型式主要有以下3种:喇叭口天线、抛物面天线和平面天线,外形结构如图1所示。
喇叭口天线采用点源发射方式,雷达波为发散的球面波,主要用于不需要设置导波管的拱顶罐的液位测量。
由于整个喇叭口天线处于储罐中,并且有几乎与罐环境相同的温度,所以可以防止在天线内发生冷凝。
抛物面天线同样采用点源发射方式,雷达波为发散的球面波,允许近罐壁安装。
通常用于拱顶罐,介质主要为蜡油、渣油、沥青等粘稠及易冷凝的高温油品,储罐底部都设有加热蒸汽盘管。
由于罐内高温(200℃左右)产生蒸汽使得在雷达天线部位极易形成凝结水和出现挂料现象,影响雷达液位计的准确测量,而抛物面天线雷达液位计的滴水型设计有效地防止了冷凝和挂料现象的出现。
而且,抛物面天线波束窄,使雷达波能量更集中,聚焦性好,能够保证较高的测量精度。
平面天线技术(又叫阵列天线技术)采用多源发射方式,与单点发射源相比,由于其测量基于一个平面,而不是一个确定的点,因而发射出的雷达波为平面螺旋波。
主要用于安装有导波管的内(外)浮顶罐的液位测量。
平面天线发射的雷达波具有波束窄、能量集中的特点,所以与导波管管壁接触部分能量很小,受导波管内壁粗糙程度的影响也很小,对于油品挂壁对测量的影响小。
二、介电常数对雷达液位计选型的影响雷达波到达液位表面被反射时,雷达波会被吸收而发生衰减,当衰减过多时,雷达液位计接收不到足够的信号,导致测量不准确,这就是被测介质的介电常数对雷达液位计的测量所产生的影响。
各种油品介质的介电常数如表1所示。
为了克服介电常数的影响,提高反射波能量,对于使用内(外)浮顶罐的介质,对于汽油、煤油等相对介电常数较小的介质必须使用导波管。
而对于液化气球罐的液位测量,一方面液化气的介电常数较低,对雷达波的反射能力很弱;另一方面液化气气相组分会吸收部分雷达波造成信号衰减严重,影响雷达液位计的准确测量。
雷达液位计的相关安装介绍雷达液位计是一种常用的流量计,它可以通过无线雷达波测量液体的排放量。
它可以用于工业、农业、医疗以及家庭生产中的液体测量。
为了确保雷达液位计的准确性和稳定性,正确安装雷达液位计是非常重要的。
以下是雷达液位计的安装介绍。
步骤1:选择安装点首先,需要选择雷达液位计的安装点。
因为雷达液位计是通过无线雷达波来测量液位的,所以需要将它安装在液体中,确保其不会受到任何干扰。
通常情况下,液位计应该安装在距离液体底部5%到95%的位置。
如果安装的过低,可能会受到污泥、沙子等杂物的干扰;如果安装的过高,可能会造成数据的不准确。
步骤2:准备安装工具在安装之前,需要准备必要的工具。
首先,需要准备螺丝刀、扳手、螺丝和螺母。
此外,还需要涂覆底漆和墨水的刷子,以及吸水纸等清洁工具。
步骤3:检查管道在安装液位计之前,需要先检查管道是否符合要求。
首先要检查管道的规格和材料是否达标,应该确保管道没有变形、裂缝或其它损伤。
还需要检查管道周围是否有腐蚀或附着物。
如果发现任何管道损坏或腐蚀,将需要修理或更换它们。
步骤4:安装法兰安装法兰是安装雷达液位计的重要步骤。
首先要根据液位计的尺寸,选择合适的法兰,并在法兰上涂一层底漆,以保护它不会被腐蚀。
接下来,将法兰放在预留的位置上,对准两边的孔,再用扳手和螺母将它们紧紧的固定住。
最后,用一块吸水纸,在法兰上涂一层墨水,以检查法兰是否有任何的泄漏。
步骤5:安装液位计当法兰安装完成后,可以开始安装液位计。
首先,将液位计固定在安装板上,在线路接口处添加适当数量的密封粉。
接下来,将安装板插入法兰孔中,并用螺丝拧紧,确保液位计放置牢固。
最后,用螺丝刀将液位计在安装板上的角度进行调整,使其垂直于地面。
步骤6:测试液位计当液位计安装完成后,需要进行测试以确保其正常工作。
首先,将空气吹到管道中,打开液位计的电源,确保雷达波可以上升到设定高度。
接下来,将液位计需要测量的液体放入管道中,检查测试数据是否准确。
雷达液位计是20世纪60年代中期国外开始生产使用的新技术产品。
它是一种采用微波测量技术、非接触式的液位测量仪表。
在初期,它主要用于海船油槽液位测量。
它克服了使用机械式接触型液位仪表的诸多缺点,比如:清洗的困难、维修的不便等。
随后,雷达液位计被用于在岸上储罐液位的测量以及炼油装置中液位的测量。
随着石油化工行业的不断发展,雷达液位计的应用范围日益广泛,特别是其较高的精度满足了物料计量要求。
雷达液位计有两种工作模式,分别对应两种测量原理。
1.脉冲微波方式(PTOF)这种方式是一种“俯视式”时间行程测量系统,测量系统经过天线以固定的带宽周期地发射某一固定频率的微波脉冲,在被测物料表而产生反射后由雷达系统所接收。
天线接收反射的微波脉冲并将其传给电子线路,微处理器对此信号进行处理,识别出微波脉冲在物料表而所产生的回波,并据此计算液位,将被测液位距离再转换为电信号。
2.调频连续波方式(FMCW)这种方式的雷达液位计的微波源是x波段的旅控振荡器,天线发射的微波是频率被线形调制的连续波,当回波被天线接收到时,微波发射频率已经改变。
发射波与回波的频率差正比于天线到液面的距离,以此计算出液位高度。
PTOF与FMCW的比较(1)工作方式:对于PTOF方法,脉冲的时间行程可以直接返回到不受温度影响的石英振荡器。
对于FMCW方法,必须采用昂贵的振荡器温度稳定装置,或安装内部的参考源,通常需要不断地进行校准。
(2)供电要求:采用PTOF方法测量的雷达仅在很少的工作时间内向振荡系统供电,采用FMCW方法的雷达液位计在整个工作过程期间,约有一半的时间需向振荡系统供电。
(3)成本方面:PTOF法的雷达液位计制造成本相对较低,FMCW法的雷达液位计制造成本相对较高。
关于用哪种方法可以得到更高精度是一直存在的争论。
事实上,目前根据两种测量原理制造的雷达液位计均可在相当宽的温度范围内保证达到1 mm甚至更高的精度。
各雷达液位计制造商在产品类型方面均可提供工业控制级雷达和贸易计量级雷达。
《让青春飞扬》演讲稿公众演讲尊敬的各位领导、亲爱的同学们:大家好!我站在这里,面对着这么多熟悉的面孔,内心无比冲动而又有些紧张。
今天,我很荣幸有时机向大家演讲,题目是《让青春飞扬》。
什么是青春?青春是梦想的燃烧,是希望的年华,是能量的爆发。
青春代表着无限的可能性和无尽的创造力。
青春是我们这个时代最珍贵的财富,我们应当用它来追求自己的梦想,为社会进步做出奉献。
我们的时代是充满机遇和挑战的时代。
我们身处一个信息爆炸的社会,知识的更新速度前所未有地迅猛。
我们拥有前所未有的便利条件,让我们可以快速获取知识、开拓眼界。
而且,科技的不断开展也为我们提供了更多实现梦想的途径。
正是在这样的时代背景下,我们要让我们的青春飞扬起来。
首先,我们要树立正确的人生观和价值观。
青春就是不断追求个人的成长和进步,但我们不能只为个人的成功而追求。
我们应该关注社会问题,关心别人,关心环境,积极参与社会公益活动,为社会进步添砖加瓦。
其次,我们应该勇于追求梦想。
每一个人都有自己的梦想,而青春就是追求梦想的过程。
在追求梦想的道路上,我们可能会遇到困难和挫折,但是我们不能放弃。
我们要坚持不懈地努力,相信自己,勇往直前。
只要我们敢于梦想、敢于追求,就一定能实现自己的梦想。
最后,我们要保持积极乐观的心态。
青春是美妙珍贵的,但它也是短暂的。
我们不能抱怨时间过得太快,而是要充分利用好每一天。
遇到困难时,我们要保持乐观的心态,相信自己的才能,英勇面对,积极化解。
只有保持积极乐观的心态,我们才能积极投入到工作和学习中,获得更好的成绩。
让青春飞扬,需要我们共同努力。
作为一位学生,我们应该勤奋学习,丰富自己的知识储藏。
作为一位公民,我们应该积极参与社会理论,为社会奉献自己的力量。
让我们共同努力,让我们的青春在追求梦想的路上飞扬起来!谢谢大家!。
雷达液位计的相关安装介绍简介雷达液位计是一种非接触式液位测试仪器,广泛应用于化工、石油、食品、制药等各个领域中。
它能够以较高的精度和稳定性测量各种液体、固体或粉末的液位,深受用户的好评。
本文将重点介绍雷达液位计的相关安装知识,包括安装位置的选取、安装方法、安装注意事项等方面。
安装位置的选取雷达液位计的安装位置直接影响液位测量的精度和可靠性,因此在选取安装位置时需考虑多方面因素,如:1.测量物料的性质:液体、固体、粉末等不同物料的特点不同,要选择对应的工艺容器进行安装。
2.容器类型和结构:不同容器(如球形、圆柱形、椭球形等)或结构(如带折片、隔板、旋转刮板等)会影响液位计的测量精度,需根据具体情况进行选择。
3.安装环境:环境温度、湿度、气流等因素均会对安装位置产生影响,要选择稳定的环境。
4.安装高度:一般情况下,液位计离液面越近,测量精度越高,但也要注意防止因液面波动等因素导致误报。
安装方法通常,雷达液位计的安装分为固定安装和浮动安装两种方式。
•固定安装:将液位计固定在容器壁上,适用于材料密度稳定、容器结构固定的化工设备中,可以保证安装位置的稳定性和测量精度。
•浮动安装:通过安装浮球联动装置,可实现液位计的随液面变化而浮动,适用于一些物料密度变化较大、容器结构不稳定的设备。
在安装过程中,需要注意以下几点:1.安装前需要清理好安装区域,并检查电缆是否完好。
2.安装时应该保持液位计的水平或垂直,安装精度应小于1mm,以保证测量精度。
3.安装时应使用正确的固定件和密封件,并保证所有连接处严密可靠。
4.安装完成后,需进行调试和校准,确保测量精度符合要求。
安装注意事项1.使用前应仔细阅读产品说明书,并进行必要的技术培训。
2.安装过程中应严格遵守操作规程和安全操作规范,确保人身安全和仪器设备完好。
3.液位计的电缆应远离电磁干扰源,以免影响测量精度。
4.定期对液位计进行维护和保养,保持其正常运行状态。
5.在安装雷达液位计的过程中,应保持与制造商或售后服务人员的及时沟通,以便及时解决遇到的问题。
罐区液位测量中雷达液位计的选型与安装
总结了雷达液位计的特征以及它在罐区设计中存在的优势,以及对于雷达液位计到底应该如何选取、如何安装进行了详细说明,能够保证罐区液位高度的精确测量。
关键词:罐区;液位测量;雷达液位计;选型;安装
1 罐区液位测量中雷达液位计的应用
雷达液位计主要就是利电磁波的发射来进行测量的,电磁波从发射到接收的时间与其到液面的距离是正相关的,关系表达式如下:
H=ct2
雷达的液位测量也有两种方式,包括接触式和非接触式。
相对来说,非接触式雷达液位计结构不是特别复杂,安装容易,使用过程中的稳定性也高,不容易受到干扰。
而接触式呢,就需要介质来传导微波,一般介质是金属导体,发射出的波就会沿着导体进行传播。
这样来说,接触式雷达液位计测量基本不受外界条件限制,比较适用于空间小、介质波动比较大的场所。
导波雷达导液位计的波杆长短也是有一定的规定,如果太长的话,安装会不方便,后期的维护也比较麻烦,相反,雷达液位计的安装与维护就方便多了。
刚刚提到的导波杆它的长度根据工况是设定好的,所以不能互换,而雷达液位计可以互换使用。
导波杆受力比较复杂,运输以及安装维护成本高,因此它的测量范围比较受限,而雷达液位计能够测量的范围比较广。
雷达液位计现在正逐渐被人们越来越完善,因为相对技术也日益成熟。
雷达液位计不容易受到外界因素干扰,比如温度、压力等,互换性强,测量范围广,因此它在石油化工项目中的应用这几年来越来越广泛。
2 雷达液位计的选型与安装
2.1 雷达液位计选取注意事项
雷达液位计的选型很大程度上是跟工艺联系在一起的,要综合考虑介质的腐蚀性以及粘附性,此外还有关于介质的各种物理特性,还包括可测量的范围以及测量达到的误差要求等。
雷达液位计的分类一般是按照频率的高低来区分的,因此就有低频雷达和高频雷达。
两者各自有不同的特点以及优势,比如说低频雷达穿透力强,适合于条件环境比较恶劣的应用场所;相反高频雷达就是它的频率高,它发射的信号特别的强,测量的误差很小,它的应用就比较适合一些污浊、具有腐蚀性的场所了。
通常来说雷达的天线有以下几种形式:
(1)柱状天线:它适用于的介质工况是具有腐蚀性、冷凝等的工况,此外,还包括顶罐是固定、卧罐雷达液位计波束角范围内无障碍的液位测量,适用范围是测量范围较小的场合,安装孔的尺寸比较随意,材质也较为常见。
(2)喇叭天线:
喇叭天线应用广泛,大部分场合都能够适用,安装位置一般是在罐顶,但是有些场合还是不能应用,比如说沥青、液态硫磺等极其恶劣的环境下是不能使用的,它的测量范围也比较大。
常见材质包括哈氏合金等。
(3)抛物面天线:这种天线不管是液体还是固体以及浆液性介质都能够适用。
因为它的聚焦特性最好,比较稳定,雷达波束也很小。
它測量的误差范围很小,在很长的范围内也可以测量。
抗污染性强,面对极其恶劣的情况也是能够驾驭的。
抛若罐区液位仪表在选择计量级雷达时徐亚考虑的因素也比较多,如果出现工艺对其有特别的要求,比如测量的误差范围必须很小,测量稳定性也要很高等,计量级的雷达天线通常有以下几种:
(1)抛物面天线:当需要安装天线的产品是固定顶储罐或者说凝结比较严重,那么这种天
线就派上用场了,可以在产品运行的过程中就能直接进行安装。
(2)喇叭天线:跟上述的抛物面天线在某些方面比较相似,安装也是基本一样的,安装过程中也是不需要产品停止运行的。
(3)导波管阵列天线:它的安装位置是在管内安装的,一般所安装的产品是原油储罐或者成品油储罐,而且也必须是外浮顶的原油储罐,安装也是不需要产品停止运行就可以进行。
(4)LPG/LNG
天线:这种天线的安装就需要产品停止后进行,适用于高压或者低温情况下的液位测量。
2.2 雷达液位计安装注意事项
(1)波束角范围内要保持没有阻碍:因为它的工作方式就是发射波,然后反射,接着进行接收,如果有阻碍,就会影响接收测量,影响精度。
(2)跟物料口和罐中心保持一定的距离:因为物料口附近如果安装液位计的话,接收端会接收到很多错误的反射波,这样难免影响测量精度。
为了避免出现这种现现象,也不能安装在罐中心附近,通常来说要跟罐壁近一点。
(3)安装位置不能有很强的气流现象:有的工艺工况是在极其强烈的物理环境下或者说有着很强的化学反应,这样的话安装就要采用旁通管的安装方式,采用这种方式的话接收的波才能准确反映液位的实际情况。
但是这种安装方式要求比较高,管内要非常平滑,开孔位置也要极其对称,保证反射回来的波不受到阻碍。
2.3 雷达液位计相配套的设施仪表
一般情况下罐区的雷达液位计安装在顶部,这样为了检查人员能够方便检查,地面附近还会就近配备指示仪,就是为了实时显示管内情况,以排除故障。
指示仪是一个很重要的测量元件,采集到数据之后进行计算分析并进行一定的处理,然后通过总线传输给管理系统以便监测实时罐区情况。
3 结语
雷达液位计因其具有很多优点,现在越来越得到广泛的应用,其测量误差极小,采用非接触式的方式进行测量,安装容易,维护方便,随着技术的进步,雷达液位计必将在石油化工领域占有越来越重要的位置。
参考文献:
[1]乔鹏利.雷达液位计在炼油厂罐区的应用与维护[J].科技创新导报,2018(03).
[2]蒋勇,杨颖.石化企业罐区液位计量检测标准的研究与探讨[J].中国石油和化工标准与质量,2016(11).
[3]陈亮,王永庆,房玉专,宋海英.雷达液位计在伊拉克南部油田的应用实践[J].石油化工建设,2018(01).
感谢您的阅读!。