DF7型内燃机车概述
- 格式:doc
- 大小:50.50 KB
- 文档页数:4
新产品介绍DF 7G 型内燃机车的研制姚林强(四方机车车辆股份有限公司,山东青岛266031)摘要:对DF 7G 型机车的主要特点以及各主要系统、零部件的情况进行了综述。
DF 7G 型机车是四方机车车辆股份有限公司机车系统的主力产品。
根据现状,从各方面就该机车的进一步发展进行了探讨。
关键词:DF 7G 型机车;参数;结构;性能;原理;特点中图分类号:U260.9+3 文献标识码:A 文章编号:1003-1820(2005)12-0001-07收修回稿日期:2005-10-08作者简介:姚林强(1965)),男,福建浦城人,高级工程师。
1 前言2000年以来,按照通用化、系列化、模块化、标准化的原则,南车集团四方机车车辆股份有限公司(以下简称四方)研制开发了DF 7G 型机车。
在完成了该机车技术升级的基础上,四方又对机车的可靠性进行了全面的提升。
在设计、工艺和综合运用性能方面,该机车均有了新的提高。
2003年初,DF 7G 型内燃机车在铁道部技术评比会上,受到铁道部的领导和用户的一致好评。
该车所采用的各系统技术方案和各主要部件与经铁道部定型的DF 5型内燃调车机车均完全相同。
该车目前是四方生产的主力产品,也是铁道部定点招标采购的车型。
DF 7G 型机车采用交-直流电传动,适用于大、中型编组站的编组及调车作业。
2 机车总体布置机车总体布置如图1所示。
机车采用中梁承载的外走廊式车体,分上、下两部分。
上部为车体及安装在车体上的设备,机车(面向主操纵台,前方为机车前部,主操纵台侧为左侧)由前至后依次为冷却室、动力室、辅助室、电气室、司机室及制动室。
机车整个上部结构通过8个橡胶旁承落在两台三轴转向架上。
转向架中间为吊装在车体上的燃油箱。
燃油箱的前、后端安装有2个总风缸,燃油箱左、右两侧为蓄电池箱。
2.1 冷却室冷却室前端放置有2台NPT5型空气压缩机。
前端墙上布置有JKG2F 型双塔空气干燥器、空气压缩机的冷却管、风笛电磁阀、百叶窗电磁阀、轮缘润滑电磁阀等设备。
东风7C型(DF7C)内燃机车采用标准化司机室的DF7C(照片:安琪)夜幕下的DF7C(照片:海子)一、简介东风7C型机车是在东风7型机车的基础上,为改善机车零部件的互换性而开发出来的系列产品。
其主要零部件可以和东风4B型机车通用。
1991年11月,二七机车厂试制出东风7C型5001号和5002号两台样车。
从1993年起,装用12V240ZJ6型脉冲增压柴油机的东风7C型调车内燃机车开始批量生产。
二、设计特点1、机车总体布置东风7C型机车的总体布置,相对东风7型机车的主要改进如下:(1)采用了12V240ZJ6型柴油机。
该型柴油机系16V240ZJB型柴油机的系列产品,可与其通用互换的主要零部件有:活塞、连杆、气缸盖、气缸套、轴瓦、轴承、配气机构、喷油装置、传动齿轮、调控传动装置、泵支承箱、泵传动装置、减振器等。
(2)柴油机与主发电机,由共用底架联接改为联接箱联接方式。
(3)司机室内增设一副操纵台,其结构与主操纵台相同,便于乘务员选择任意一个方向驾驶。
(4)机油系统采用新型化纤毡式滤清器,以提高机油滤清度,减少柴油机的磨损。
采用加长的机油热交换器以提高换热效率。
(5)排气系统采用两个球形消声器,以降低机车排气噪声。
(6)主发电机输出端和辅助齿轮箱输入端,加装弹性联轴节以改善轴系振动状态。
(7)主发电机、牵引电动机分别采用TQ-FR-3000、ZQDR-410A型。
(8)为适应上述部件的改进,车体、燃油系统、机油系统、进排气系统等也做了相应改变。
东风7C型调车内燃机车采用交直流电传动方式。
柴油机最大运用功率1470kW。
2、机车动力装置东风7C型机车采用12V240ZJ6D型柴油机。
该柴油机为12缸、V型、四冲程、直接喷射、开式燃烧室、废气涡轮脉冲增压、增压空气中间冷却。
气缸直径240mm,活塞行程275mm。
采用铸焊结合机体、合金钢全纤维挤压锻造曲轴、并列G型连杆、组合式钢顶铝裙活塞、单体式喷油泵。
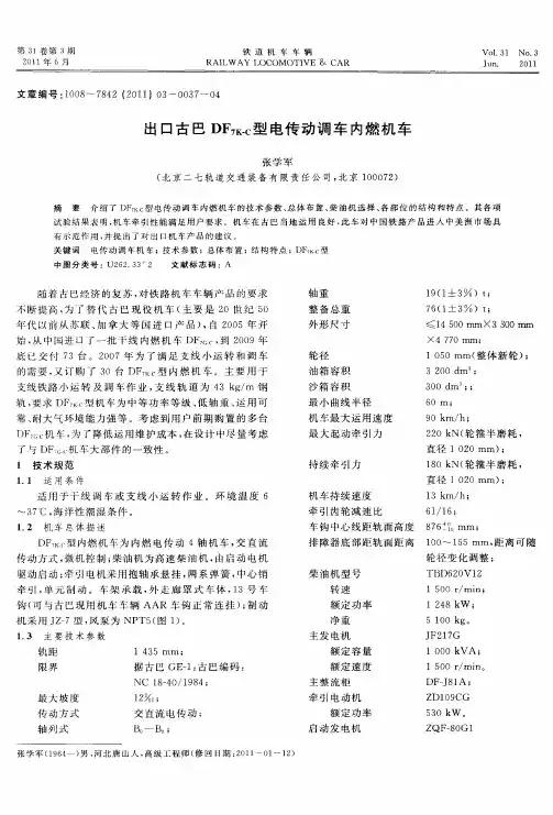
东风7型(DF7)调车内燃机车东风7型(DF7)调车内燃机车东风7型调车内燃机车代号DF7,北京二七机车厂1982年设计,1985年正式生产制造,目前已经停产。
DF7调机型内燃机车主要担当调车以及小运转任务。
此车为外走廊式设计。
柴油机装车功率为1470KW,最大速度为100km/h,车长17800mm,轴式C0-C0,传动方式为交-直流电传动。
适用于大型枢纽编组站场调车及工矿小运转作业,可根据用户需要加装低恒速装置。
机车起动加速快,燃油消耗率低、噪音小、运转性能优良,作业效率高,运行安全可靠,操纵和维修方便,曾经深受用户欢迎。
东风7型内燃机车主要技术参数轴列式 C0-C0轨距 1435mm装车功率 1470kw轴重 22.5t计算整备重量 135t轮径 1050mm最大速度 100km/h起动牵引力 428kN通过最小曲线半径 100m机车全长 18800mm机车高度 4750mm机车宽度 3344mm燃料箱容积 5400L东风7G型(DF7G)调车内燃机车东风7G型(DF7G)调车内燃机车东风7G型内燃机车是一种交—直流电传动内燃调车机车,主要用于大、中型编组站的编组及调车作业。
该机车是南车四方机车车辆股份有限公司在吸取了NJ1型交流传动内燃调车机的经验后,研制和生产的全新交流传动内燃调车机。
齿轮箱底部距轨面高147mm,可保证轮对全磨耗下顺利通过驼峰。
机车采用外走廊式车体,主车架承载的模块化结构,上部设有冷却室、动力室、辅助室、电气室、司机室和制动室六个模块。
目前该型机车的主要生产单位是北车集团北京二七轨道交通装备有限责任公司。
柴油机:装用12V240ZJ型柴油机,增压系统采用脉冲增压,部分工况性能较好。
主要零部件可与东风4型机车的柴油机通用互换。
柴油机辅助系统:进气滤清系统采用二级滤清,粗滤采用多旋流管式空气滤清器,细滤采用圆筒式纸质空气滤清器,设有动力引射除尘装置,负压报警装置。
高温水及机油系统设有恒温阀,油、水管路采用不锈钢阀门。
浅谈DF7型内燃机车柴油机燃油系统的穴蚀危害和措施作者:万学一来源:《中国新技术新产品》2012年第11期摘要:柴油机燃油系统中产生的穴蚀对燃油系统的正常运行和工作将造成极大的危害。
通过对穴蚀产生的原因和危害进行分析了解,采取相应的措施减少或避免产生穴蚀,使其运行和工作况达到理想效果。
从而使柴油机经济性能得到提高,质量得到保证。
对柴油机燃油系统中产生的穴蚀作了统计分析,探讨了其原因,根据分析的结果,提出了相应的预防措施。
关键词:燃油系统;穴蚀;危害;原因;预防措施中图分类号:TK42 文献标识码:A1 燃油系统中的穴蚀及其危害燃油系统中穴蚀在高压油泵,高压油管和喷油器等各处均可能产生。
如:穴蚀造成高压油泵泵体穿透,造成柱塞偶件滑动性能变差或卡带。
穴蚀造成高压油管孔径改变或油管断裂。
进一步影响油量改变。
穴蚀还造成喷油器针阀偶件的雾化不良,滴油甚至根本不雾化。
其原因之一是所用的金属材料硬度较低。
在燃油系统中较硬的元件如喷油器针阀偶件上出现穴蚀的情况相对少一些。
但在某些场合中穴蚀也可能使喷油器针阀偶件在运行几十小时后损坏。
而喷油器针阀阀线的穴蚀会破坏喷油器针阀偶件的密封性能,造成雾化不良滴油甚至不雾化,从而使柴油机燃烧状态恶化,油耗量增加,严重的影响柴油机的经济性,可靠性和耐久性。
总之燃油系统的穴蚀直接影响到柴油机的工作状况。
2 穴蚀原因穴蚀破坏是物理效应和化学效应的综合结果。
但是主要还是物理效应。
柴油机在工作时,高压油泵的瞬时供油量和油压都是在变化的。
其变化规律取决于供油凸轮的型线。
我们知道燃油是有可压缩性的,由于燃油的可压缩性,高压油泵柱塞产生的压力是通过高压管并且以压力波的形式在高压油泵柱塞偶件和喷油器针阀偶件之间传播的。
若此时,压力波不足以使喷油器针阀偶件的针阀升起时,所产生的压力波便全部反射回高压油管的内部,并且与高压油泵新产生的压力波叠加后重新向喷油器的针阀偶件传播。
如此往复传播,直到针阀开启,喷油终了为止。
中国内燃机车火车头大全,据说好多铁路人都认不全。
“巨龙”号电传动内燃机车1956年,大连机车制造厂先后派出两批技术人员赴前苏联学习考察内燃机车设计制造技术,于1957年组成内燃机车设技组,开始进行巨龙型内燃机车的设计研究,1958年9月底试制成功。
该车装用的柴油机是从前苏联进口的装车功率为1471kw的2100型中速柴油机,采用直流电力传动,2台机车可以重联。
“建设”号电传动内燃机车1958年9月9日,北京长辛店机车车辆工厂(北京二七机车工厂)试制出新中国第一台内燃机车。
机车的三万多个配件全部由中国制造,采用的柴油机装车功率441KW,自重60吨,最高时速85公里/小时。
“先行”号电传动内燃机车戚墅堰机车车辆工厂于1958年试制成功“先行”号电传动内燃机车。
“卫星”号内燃机车卫星型机车(NY1-0001)于1960年交付北京铁路局北京内燃机务段试用,是投入量产的第一代中国国产柴油机车。
北京型内燃机车四轴液力传动干线客运内燃机车,1970年开始试制,1975年批量生产。
机车标称功率1500kW,最大速度120km/h,车长15045mm,轴式B-B。
被誉为中国目前为止最成功的一款液力传动型机车。
东方红1型内燃机车东方红1型柴油机车,原称卫星型、NY1型,是中国第一代液力传动柴油机车的代表。
由青岛四方机车车辆厂于1959年试制成功,经过大量试验和改进后,于1966年定型为东方红1型并投入批量生产,至1972年停产累计生产106台,曾经是京山铁路、沈山铁路的主力客运机车。
东方红2型内燃机车该车为中国第二代液力传动柴油机车,适用于调车和小运转用途,由青岛四方机车车辆工厂于1971年试制成功,1973年转交资阳内燃机车厂生产和改进。
东方红3型内燃机车该车由青岛四方机车车辆工厂于1971年试制、1976年投入批量生产,在1980年代至1990年代初曾经是中国东北地区铁路干线客运的主力柴油机车,至1988年累计生产了268台。
一、概述电传动内燃机在运行中随着速度的提高,牵引电动机的反电势E增高,电枢电流I D遂渐降低,而同步牵引发电机的自然外特性为一条凸起的下降曲线。
在I D遂渐降低的同时,而牵引发电机的端电压U F却变化很小,牵引发电机的输出功率下降。
柴油机的功率不能得到充分利用,机车牵引力也不能充分发挥。
因此励磁系统的任务就是在运行功况电流要求下,自动调节牵引发电机的输出电压,在柴油机转速不变的情况下,使牵引发电机输出功率恒定,具有理想的外特性。
DF7C型内燃机车电传动系统中有两套励磁装置,即:电子恒功系统和原励磁装置。
电子恒功装置的特点是:1、功率调节范围宽,柴油机转速在400转/分~1000转/分之间,都能使牵引发电机具有恒功率特性。
2、调节动态性能好,供油波动小,使柴油机燃烧工作状态得到改善。
不足的是在高转速时,不能实现辅助功率转移。
柴油机恒功的调节范围小,在柴油机转速700转/分以上时,才能对牵引发电机功率进行调节。
动态性能差,致使柴油机燃烧工作状态差,但在柴油机高转速时能实现辅助功率转移,可以充分利用柴油机功率。
故DF7C型内燃机励磁系统在柴油机转速700转/分以上时,将柴油机恒功接入,实现辅助功率转移,完善电子恒功性能,以充分利用柴油机功率。
电子恒功率调节器通过自动控制牵引发电机励磁机的励磁电流,自动控制牵引发电机功率,同时间接控制柴油机功率,确保在柴油机转速恒定时,牵引发电机功率恒定,在充分利用柴油机功率的基础上,充分发挥机车牵引力。
电子恒功率调节器采用闭环特性控制牵引发电机功率来控制柴油机功率,也就是对应于柴油机每一转速(供油量)有一个牵引发电机应该发出的牵引功率Prcf值。
通过不间断的调节励磁电流,使主发电机的实际直流输出功率P永远跟踪Prcf值来改变。
只要实际直流输出功率P值恒定,柴油机功率就恒定,这就是电子恒功的基本原理。
另外再加上限流、限压环节进行调节控制,就可以得到比较完整的牵引发电机的理想外特性。
第三章东风7c型内燃机车电气装置第=节副司机应知=等副司机(中级)388.试述蓄电池在内燃机车上的用途蓄电池是一种化学电源,它能够储存电能,以便需要时使用。
蓄电池在内燃机车上有如下用途:(1)柴油机停机时向照明电路、信号灯电路和电气仪表等供电。
(2)柴油机停机进行电气动作试验时,向有关电路供电。
(3)柴油机预热时,向预热锅炉供电。
(4)柴油机甩车时,向启动机油泵和启动发电机及控制电路供电。
(5)启动柴油机时,向燃油泵电机、启动机油泵电机和启动发电机及控制电路供电。
(6)在电压调整器故障、启动发电机励磁失控时,启动发电机将进入固定发电工况,此时,如果启动发电机输出电压低于96V,则由蓄电池向有关电路供电。
389.何谓接触器?东风7c型内燃机车上采用了哪种接触器?接触器是一种用来控制主电路、辅助电路以及其他电路的自动切换电器。
其特点是能开断较大电流,司频繁操作,并且能远距离控制。
东风7c型内燃机车上采用了电空接触器和电磁接触器。
390.说明电空接触器的构造作用电空接触器由主触头、灭弧装置、辅助触头、驱动装置及其他部件组成。
当电空阀线圈有电时,从低压风缸来的压缩空气进入传动风缸活塞的下部,推动活塞和活塞杆向上移动。
活塞杆带动转架,转架以圆柱销为轴心,作逆时针方向转动,使主触头闭合,同时,当转向架逆时针转动时,碰撞辅助触头组件的碰柱组件,使辅助触头作相应的闭合或断开,实现电路的联锁作用。
391.说明电磁接触器的构造东风7c型内燃机车选用了CZO系列直流电磁接触器,分为两种结构:(1) CZO—40/20型是立体布置的拍合式整体结构,主要由电磁机构、主触头、辅助触头及灭弧装置组成。
电磁机构由线圈、铁心、磁轭和沿棱角转动的衔铁等组成。
主触头均为两电桥式触头,组合式的辅助触头组分别安装在绝缘支架上方的两侧,其上装有透明盖罩,用以防尘和观察触头工作情况。
(2)CZ0—400/10、CZ0—250/20型是平面布置的整体结构,也是由电磁机构、主触头、辅助触头及灭弧装置等主要部件组成。
东风7C型(DF7C)内燃机车采用标准化司机室的DF7C(照片:安琪)夜幕下的DF7C(照片:海子)一、简介东风7C型机车是在东风7型机车的基础上,为改善机车零部件的互换性而开发出来的系列产品。
其主要零部件可以和东风4B型机车通用。
1991年11月,二七机车厂试制出东风7C型5001号和5002号两台样车。
从1993年起,装用12V240ZJ6型脉冲增压柴油机的东风7C型调车内燃机车开始批量生产。
二、设计特点1、机车总体布置东风7C型机车的总体布置,相对东风7型机车的主要改进如下:(1)采用了12V240ZJ6型柴油机。
该型柴油机系16V240ZJB型柴油机的系列产品,可与其通用互换的主要零部件有:活塞、连杆、气缸盖、气缸套、轴瓦、轴承、配气机构、喷油装置、传动齿轮、调控传动装置、泵支承箱、泵传动装置、减振器等。
(2)柴油机与主发电机,由共用底架联接改为联接箱联接方式。
(3)司机室内增设一副操纵台,其结构与主操纵台相同,便于乘务员选择任意一个方向驾驶。
(4)机油系统采用新型化纤毡式滤清器,以提高机油滤清度,减少柴油机的磨损。
采用加长的机油热交换器以提高换热效率。
(5)排气系统采用两个球形消声器,以降低机车排气噪声。
(6)主发电机输出端和辅助齿轮箱输入端,加装弹性联轴节以改善轴系振动状态。
(7)主发电机、牵引电动机分别采用TQ-FR-3000、ZQDR-410A型。
(8)为适应上述部件的改进,车体、燃油系统、机油系统、进排气系统等也做了相应改变。
东风7C型调车内燃机车采用交直流电传动方式。
柴油机最大运用功率1470kW。
2、机车动力装置东风7C型机车采用12V240ZJ6D型柴油机。
该柴油机为12缸、V型、四冲程、直接喷射、开式燃烧室、废气涡轮脉冲增压、增压空气中间冷却。
气缸直径240mm,活塞行程275mm。
采用铸焊结合机体、合金钢全纤维挤压锻造曲轴、并列G型连杆、组合式钢顶铝裙活塞、单体式喷油泵。
DF7G内燃机车简介东风7G型柴油机车(DF7G),是中国铁路使用的柴油机车车型之一,分别由青岛四方机车车辆厂与北京二七机车厂设计制造,其中二七厂产量为175台。
DF7G内燃机车简介全称:东风7改(DF7G)型调车内燃机车东风7G(DF7G)型为南车集团四方机车厂在吸取了NJ1型交流传动内燃调车机的经验后,研制和生产的全新交流传动内燃调车机。
据介绍,此车是目前中国调车中功率最大的一种型号,总装机功率达到2200千瓦,超过此次参展的另一台调车机DF7C一百多千瓦。
本车专门适合重载列车的编组和调车用途。
东风7G型内燃机车相对同类型的调车机车,对于有许多优势,现总结如下:1.工矿企业与国铁机车保持同步或更新略迟于国铁,可得到广泛的技术支持,配件可得到灵活互换,售后服务不会受到某一个厂家影响。
东风7G型机车于2003年第四季度开始向国铁供货,是国铁从事调车和小运转的大功率机车,秉承了东风7C机车成熟的柴油机技术,和设计合理的机车结构.目前业绩180台,同东风7C一样将分布在我国14个铁路局,未来几年内,预计每年向国铁供货100台.与同类车型相比,铁路保有量大,不会每年生产10-20台,或者产销量更低,无法形成生产规模,日后运用配件、服务,将是一个潜在的威胁。
2.独特的脉冲增压技术. 本机车柴油机设计上采用脉冲增压,与铁路机车柴油机普遍运用的定压增压或MPC增压比较,其原理、结构均不相同。
当柴油机工作在增压压力不高的部分工况时,脉冲增压的废气能量利用率高,柴油机性能参数优于其它增压方式。
东风7系列机车柴油机装用ZN250(或ZN270)系列增压器,为追求经济、高效的增压系统,对增压器通流元件进行特定设计,拓宽压气机高效区,并整体向部分工况偏移,以充分适应调车作业。
通过参数优化和试验调整,柴油机运行线穿越压气机高效区。
进、排气系统设计借鉴我厂与AVL合作技术,经二次开发,增压器布臵在柴油机两端的布臵型式,简称“端臵脉冲增压”,该系统增压器的涡轮采用双口进气,每三个气缸合成一组,通过排气管与涡轮进口连接。
东风七型内燃机车柴油机常见故障分析及处理摘要本论文首先对机车柴油机的作用以及当前的发展形势作了基本的简介,再次对东风七型柴油机基本工作原理、主要部件及其构造进行了阐述,同时对柴油机的各系统的作用及容易发生的故障部件、系统作简要叙述,然后结和我段所配属机车柴油机的实际情况对机车柴油机运行故障原因、判断方法、处理方法进行研究。
希望通过这些研究,对本单位的机车柴油机的故障排除有一定帮助,能尽量减少机破和运缓的发生。
柴油机作为内燃机车的动力设备,其运行状态的好坏直接影响到机车的安全可靠运行,希望通过这些研究,减少机破和运缓的发生,以适应铁路跨跃式发展的需要。
通过对东风七型机车柴油机运行故障分析及处理方法研究,可以至少做到:(1)预防故障的发生或防止事故的扩大。
(2)进行应急处理、减少机破事故。
(3)对其他机务段故障发生造成事故后,进行事后分析,以便确认责任和吸取教训。
关键词:柴油机,故障分析,判断方法,处理方法第一章、绪论1.1阐述柴油机的作用及其发展状态1.1.1柴油机的作用柴油机是我国铁路、交通运输、工矿等行业应用比较广泛的动力之一。
机车柴油机是用于内燃机车的柴油机。
由于柴油机热效率高,在世界范围内的铁路机车上已经得到了广泛的使用。
柴油机按结构形式的不同,分风冷和水冷,增压与非增压柴油机;按柴油机转速和活塞平均速度的不同,又分低速柴油机、中速柴油机和高速柴油机;按使用用途可分为船用、路用和固定发电用柴油机。
一般交通航运部门多数采用低速柴油机,交通运输、工矿企业用的大多为高速柴油机,铁路运输牵引用内燃机车动力采用中速和高速增压柴油机。
机车柴油机是用于内燃机车的柴油机。
是内燃机车的动力装置,又称压燃式内燃机。
由于柴油机热效率高,在世界范围内的铁路机车上已经得到了广泛的使用。
柴油机在动力设备上,发生的故障约占设备故障的40% ~ 60%左右。
因此,正确诊断故障原因和排除故障,是保证动力设备正常运用的重要举措。
DF7型内燃机车概述DF7内燃机车一、机车构造及分布DF7机车车体为外走廊式罩盖式结构,机车上部由前往后依次为:辅助室、冷却室、动力室(柴油机间、主发电机间)、司机室、电气室(高、低压电器柜)五部分。
电器室:分为高压电器柜和低压电器柜。
高压电器柜:主电路控制电路包括两台换向开关(分别控制前、后两台转向架牵引电动机的换向)、6台主接触器(分别控制每台牵引电动机电路的通、断)、A接线盒、主电路接地保护继电器、主电路过流保护继电器、电子恒功用的牵引电动机电流检测霍尔元件、主发电机功率检测霍尔元件。
低压电器柜:电子恒功励磁装置、无级调速驱动器WJT、电压调整器、辅助发电过流器、3个时间继电器、B接线盒、10个中间继电器以及用来控制小电机、头灯等电流较大的电路用的9台CZ0-40/20型接触器、控制空气压缩机电机、启动发电机、励磁发电机等用的6台CZ0-400/10型接触器。
司机室:在司机室内设有手制动机、司机座椅、暖风机、侧壁暖气、电风扇、衣物箱等设备和装置。
司机室机车前方左侧设有司机操纵台,操纵台上安装有司机控制器、JZ-7型空气制动机阀、操纵按钮、仪表、信号装置。
司机室地板下中部和右部是电器走线盒,左侧是均衡风缸、控制风缸、中继阀、风管路等。
操纵台后面有一扇门,内有全部单极自动跳扣开关、6台牵引电动机的故障转换开关、燃油泵转换开关、机油泵转换开关、接地转换开关、照明转换开关、空气压缩机熔断器(空压机保险)、充电保险、蓄电池闸刀。
动力室:安装有柴油机-发电机组。
动力室后部为发电机间,其中设有主整流柜(包括励磁整流柜、硅整流柜)、牵引发电机、启动变速箱、启动发电机、励磁机、后牵引电动机的通风机、互感器、撒沙电空阀、电子恒功装置使用的柴油机转速检测系统、两个总风缸、分配阀、作用阀、紧急放风阀、等。
注:为防止柴油机的油雾进入发电机间,在柴油机和牵引发电机之间设有隔板,动力室的前部为柴油机间。
柴油机间:除柴油机为还有机油滤清器、辅助机油泵、燃油输送泵、燃油预热器、燃油粗滤器、预热锅炉、膨胀水箱(包括预热锅炉的小油箱)、两台燃油泵电机、一台机油泵电机、温度继电器、传感器、压力继电器、D接线盒。
DF7内燃机车一、机车构造及分布DF7机车车体为外走廊式罩盖式结构,机车上部由前往后依次为:辅助室、冷却室、动力室(柴油机间、主发电机间)、司机室、电气室(高、低压电器柜)五部分。
电器室:分为高压电器柜和低压电器柜。
高压电器柜:主电路控制电路包括两台换向开关(分别控制前、后两台转向架牵引电动机的换向)、6台主接触器(分别控制每台牵引电动机电路的通、断)、A接线盒、主电路接地保护继电器、主电路过流保护继电器、电子恒功用的牵引电动机电流检测霍尔元件、主发电机功率检测霍尔元件。
低压电器柜:电子恒功励磁装置、无级调速驱动器WJT、电压调整器、辅助发电过流器、3个时间继电器、B接线盒、10个中间继电器以及用来控制小电机、头灯等电流较大的电路用的9台CZ0-40/20型接触器、控制空气压缩机电机、启动发电机、励磁发电机等用的6台CZ0-400/10型接触器。
司机室:在司机室内设有手制动机、司机座椅、暖风机、侧壁暖气、电风扇、衣物箱等设备和装置。
司机室机车前方左侧设有司机操纵台,操纵台上安装有司机控制器、JZ-7型空气制动机阀、操纵按钮、仪表、信号装置。
司机室地板下中部和右部是电器走线盒,左侧是均衡风缸、控制风缸、中继阀、风管路等。
操纵台后面有一扇门,内有全部单极自动跳扣开关、6台牵引电动机的故障转换开关、燃油泵转换开关、机油泵转换开关、接地转换开关、照明转换开关、空气压缩机熔断器(空压机保险)、充电保险、蓄电池闸刀。
动力室:安装有柴油机-发电机组。
动力室后部为发电机间,其中设有主整流柜(包括励磁整流柜、硅整流柜)、牵引发电机、启动变速箱、启动发电机、励磁机、后牵引电动机的通风机、互感器、撒沙电空阀、电子恒功装置使用的柴油机转速检测系统、两个总风缸、分配阀、作用阀、紧急放风阀、等。
注:为防止柴油机的油雾进入发电机间,在柴油机和牵引发电机之间设有隔板,动力室的前部为柴油机间。
柴油机间:除柴油机为还有机油滤清器、辅助机油泵、燃油输送泵、燃油预热器、燃油粗滤器、预热锅炉、膨胀水箱(包括预热锅炉的小油箱)、两台燃油泵电机、一台机油泵电机、温度继电器、传感器、压力继电器、D接线盒。
DF7内燃机车
一、机车构造及分布
DF7机车车体为外走廊式罩盖式结构,机车上部由前往后依次为:辅助室、冷却室、动力室(柴油机间、主发电机间)、司机室、电气室(高、低压电器柜)五部分。
电器室:分为高压电器柜和低压电器柜。
高压电器柜:主电路控制电路包括两台换向开关(分别控制前、后两台转向架牵引电动机的换向)、6台主接触器(分别控制每台牵引电动机电路的通、断)、A接线盒、主电路接地保护继电器、主电路过流保护继电器、电子恒功用的牵引电动机电流检测霍尔元件、主发电机功率检测霍尔元件。
低压电器柜:电子恒功励磁装置、无级调速驱动器WJT、电压调整器、辅助发电过流器、3个时间继电器、B接线盒、10个中间继电器以及用来控制小电机、头灯等电流较大的电路用的9台CZ0-40/20型接触器、控制空气压缩机电机、启动发电机、励磁发电机等用的6台CZ0-400/10型接触器。
司机室:在司机室内设有手制动机、司机座椅、暖风机、侧壁暖气、电风扇、衣物箱等设备和装置。
司机室机车前方左侧设有司机操纵台,操纵台上安装有司机控制器、JZ-7型空气制动机阀、操纵按钮、仪表、信号装置。
司机室地板下中部和右部是电器走线盒,左侧是均衡风缸、控制风缸、中继阀、风管路等。
操纵台后面有一扇门,内有全部单极自动跳扣开关、6台牵引电动机的故障转换开关、燃油泵转换
开关、机油泵转换开关、接地转换开关、照明转换开关、空气压缩机熔断器(空压机保险)、充电保险、蓄电池闸刀。
动力室:安装有柴油机-发电机组。
动力室后部为发电机间,其中设有主整流柜(包括励磁整流柜、硅整流柜)、牵引发电机、启动变速箱、启动发电机、励磁机、后牵引电动机的通风机、互感器、撒沙电空阀、电子恒功装置使用的柴油机转速检测系统、两个总风缸、分配阀、作用阀、紧急放风阀、等。
注:为防止柴油机的油雾进入发电机间,在柴油机和牵引发电机之间设有隔板,动力室的前部为柴油机间。
柴油机间:除柴油机为还有机油滤清器、辅助机油泵、燃油输送泵、燃油预热器、燃油粗滤器、预热锅炉、膨胀水箱(包括预热锅炉的小油箱)、两台燃油泵电机、一台机油泵电机、温度继电器、传感器、压力继电器、D接线盒。
柴油机进气系统的空气滤清器装在动力室侧壁上。
冷却室:装有冷却装置,由散热器、两组冷却风扇和驱动风扇工作的偶合器组成。
冷却室的车架上面安装着机油热交换器、辅助变速箱、前转向架牵引电动机的通风机。
辅助室:装有两台NPT5型空气压缩机。
机车走行部:由两台无导框、牵引拉杆结构的三轴转向架组成(轴式:C0- C0),每轴上均有一台牵引电机,采用轴悬式安装。
转向架具有两系弹簧悬挂,一系弹簧由轴箱弹簧和液压减振器组成(轴箱弹簧为螺旋弹簧,用以吸收低频振动)。
二系弹簧为旁承上的橡胶弹簧,旁承为四点支承滑动摩擦式旁承,以传递垂向载荷。
用一组牵引拉杆机构
与车架相连以传递牵引力、制动力等水平载荷。
二、DF7机车电传动
机车采用交-直流电传动装置,同步牵引发电机转子的轴端通过弹性联轴节与柴油机连接。
同步牵引发电机产生的三相交流电经整流柜ZL1三相桥式全波整流后,输送给六台并联的牵引电动机,再由牵引电动机通过传动齿轮驱动车轮旋转,从而使机车运行。
三、DF7机车柴油机
DF7柴油机采用12V240ZJ-1型柴油机,是中速、四冲程、V型、12缸、脉冲式废气涡轮增压柴油机,装有QJY-5C型无极调速装置。
四、机车辅助系统
燃油系统:燃油箱、粗滤器、燃油泵、燃油预热器、燃油精滤器及管路。
燃油压力一般为0.20±0.05MPa,当压力超过0.25MPa时,精滤器的溢油阀打开,多余的燃油流回燃油箱。
柴油机两侧进油管末端装有限压阀,当进油压力超过0.15MPa时,限压阀开通,多余燃油流回燃油箱,以防管路内压力过高。
(燃油泵前设有截止阀、泵后设有逆止阀以保证机车正常工作)。
机油系统:机油系统的机外部分包括辅助机油泵组、机油热交换器、机油滤清器、机油管路等。
按其工作性质分机油管路(主机油回路、冷却机油回路)、辅助机油回路(启机前打机油的回路)、放油排污系统等。
机油系统技术参数(部分):主机油泵出口限压值:0.80MPa,冷却机油泵出口限压值:0.80MPa,辅助机油泵限压值:0.5MPa,机油正常
工作温度应在80-85℃之间,最高不超过85℃。
冷却水系统:主要由冷却室、散热器、冷却风扇、活动百叶窗、机油热交换器、预热锅炉、司机室采暖装置等组成。
散热器:具有百叶窗错口的铜管带式散热器,每台机车共40组,高温16组,低温24组。
冷却风扇:每台机车装有两个轴流式八叶片冷却风扇,直径为1500mm,额定转速为1100r/min,由偶合器通过万向轴驱动。
附:高温水回路:柴油机高温水泵柴油机及增压器冷却水腔并联16组散热器 Dg94止回阀高温水泵。
低温水回路:柴油机低温水泵机油热交换器左侧12组散热器 Dg94止回阀右侧12组散热器柴油机中冷器柴油机低温水泵。