讲解重力坝设计例题
- 格式:docx
- 大小:44.55 KB
- 文档页数:12
重力坝地基问题案例一、引言重力坝是一种常见的水利工程,广泛应用于水电站、灌溉渠道等领域。
然而,由于其特殊的结构和巨大的力学负荷,重力坝地基问题成为设计和建造过程中需要被重视的关键因素。
本文将以具体案例为例,深入探讨重力坝地基问题及其解决方案。
二、案例背景某水电站工程在设计阶段遇到了地质条件复杂的问题。
该地区地形起伏较大,地质构造较复杂,地质破碎带和断层多且分布密集。
在进行地质勘探和实地调查后,发现地基条件对于重力坝建设产生了重要影响。
面对这一问题,工程师们面临着巨大的挑战。
三、地基问题分析3.1 地质状况根据实地调查结果,该地区主要由页岩、砂岩和泥岩等构成,并存在多处破碎带和断层。
这些地质条件使得地基的稳定性严重受到威胁,需要进行深入的分析和研究。
3.2 地基承载力地基承载力是指地基材料能够承受的最大荷载。
由于地质破碎带和断层的存在,地基的承载能力可能不稳定,需要进行准确的评估和计算。
3.3 地滑和地震风险地滑和地震是该地区常见的自然灾害,对重力坝的地基稳定性造成了极大威胁。
地震会引发断层破裂和地表晃动,增加了地基的不稳定性和破坏风险。
四、解决方案为了解决重力坝地基问题,工程师们采取了一系列科学有效的措施,确保工程顺利进行并提高工程的安全性。
4.1 地质勘探和实地调查在工程设计阶段,进行详尽的地质勘探和实地调查非常重要。
通过钻孔、地震勘测等手段,获取准确的地质数据,为地基设计提供依据。
4.2 地基加固为了增强地基的稳定性,工程师们采取了一系列地基加固措施。
根据不同地质条件,采用了预应力锚杆、碎石土、搅拌桩等加固技术,提高地基的承载力和抗震能力。
4.3 设计重组针对地质破碎带和断层的存在,工程师们进行了重组设计。
通过优化坝身结构、分区设置,将荷载转移到稳定的地层中,降低地基不稳定性对工程的影响。
4.4 监测与预警系统为了实时监测地基的变形和承载能力,工程师们布置了全面的监测与预警系统。
通过传感器和数据采集系统,能够及时掌握地基的动态变化,并采取相应措施进行调整和修补,保证工程的安全性和稳定性。
有淤积的重力坝抗滑稳定计算例题假设一重力坝高度为50m,坝底宽度为30m,坝顶宽度为5m,坝壳采用混凝土砌块结构,其中抗滑稳定检查时发现了淤积现象,淤积高度为10m。
水库最大蓄水位为49.5m,水库最大蓄水位以下土体的重度γ为20kN/m³,坝的材料为C30混凝土。
计算坝体的抗滑稳定系数。
解答:1. 计算坝底最大抗滑力Fmax:Fmax = C × Nq × Nγ × B × Z其中:- C为基本土壤参数,取0.16;- Nq为平均承载力系数,按图示表查得Nq=8;- Nγ为平均支撑力系数,按图示表查得Nγ=26;- B为坝底宽度,取30m;- Z为坝底土层深度,取10m。
代入计算可得:Fmax = 0.16 × 8 × 26 × 30 × 10 = 9984kN2. 计算摩擦力Ff:Ff = ε × W其中:- ε为土-混凝土摩擦系数,按图示表查得ε=0.6;- W为坝体方向作用力线上的单位长度土重力,应取水位以下至坝底深度范围内土的平均重度γ。
W = γ × Hb淤积高度为10m,故坝底深度Hb=50-10=40m。
代入计算可得:W = 20 × 40 = 800kN/m综上,可得:Ff = 0.6 × 800 = 480kN/m3. 计算抗滑稳定系数Fs:Fs = Fmax / Ff代入计算可得:Fs = 20.8由此可知,坝体的抗滑稳定系数为20.8,符合抗滑稳定的设计要求。
重力坝作业
1、以下图为题进行重力坝可靠度设计验算。
2、要求计算承载持久状况和正常使用状况两种极限状态的作用力。
3、计算说明必须给出计算步骤和细节(包括计算公式和计算图形)。
4、给出是否满足设计要求的结论.
5、以计算说明书的形式于10天后完成并提交。
6、必需是手写的,不得抄袭,如果发现两者相同,平时成绩算零分。
1.建筑物等级:2级→安全级别为Ⅱ级(表2-3)
2.正常蓄水位:上游115m ,下游20m
3.泥沙淤积厚度:26.88m ,浮容重s
γ'=5KN/m 3 4.混凝土参数:c γ=24 KN/m 3,R ak =10MPa,
d γ=1.4
5.波要素参数:V 0=20m/s,D =5km
6.扬压力:α=0.25,排水管距坝踵7.2m
7.坝基强度参数:Ⅲ类岩石(表3-6)
摩擦系数:22.0/,0.1==f f f μσμ正态,分位值取0.1。
凝聚力:40.0/,KPa 900==c c c μσμ对数正态,分位值取0.1。
8.材料分项系数:
坝基摩擦系数f γ=1.4
坝基凝聚力c γ=2.4 砼抗压强度R γ=1.4
(单位:m )。
第二章复习思考题1.结合重力坝的工作条件,分析其优缺点2.重力坝设计必须包括哪些主要内容?3.为什么扬压力对重力坝的应力及稳定均不利?4.画图表示岩基上混凝土实体重力坝设置了封闭的灌浆帷幕、排水孔幕的布置和抽排水设施时的扬压力图形。
5.为什么要进行荷载组合?什么是基本荷载和基本荷载组合,什么是特殊荷载和特殊荷载组合?6.重力坝抗滑稳定计算公式有哪几种?试比较各公式的基本理论、优缺点和适用条件。
7.提高重力坝抗滑稳定性有哪些措施?8.重力坝应力分析的目的是什么?9.重力坝应力分析的材料力学有哪几条基本假定?10.用材料力学法计算重力坝应力,其强度标准是什么?11.重力坝为什么要分缝?需要分哪些缝?12.纵缝有哪几种?各有什么优缺点?13.廊道有哪些作用?如何确定各种用途廊道的形式、尺寸和位置?布置廊道系统的原则是什么?14.坝身排水孔的作用是什么?距上游坝面的距离、孔距如何确定?15.重力坝对地基有哪些要求?为什么有这些要求?这些要求与天然地基的条件之间有哪些矛盾?16.试述重力坝固结灌浆的目的、设计内容、原则和方法。
17.试述重力坝防渗帷幕灌浆的目的、设计内容、原则和方法。
综合测试1.扬压力即为:(A)渗透压力;(B)浮压力;(C)渗透压力和浮压力之和;(D)渗透压力减去浮压力。
2.基本荷载是:(A)出现机会较多的荷载;(B)出现机会较少的荷载;(C)出现机会较多的荷载和出现机会较少的荷载之和;(D)基本荷载和一种或几种特殊荷载。
3.摩擦公式认为:(A)坝体与坝基为胶结状态;(B)坝体与坝基为接触状态;(C)坝体与坝基为连接状态;(D)坝体与坝基为作用状态。
4.材料力学法假定(A)水平截面上的垂直正应力呈曲线分布;(B)水平截面上的垂直正应力呈均匀分布;(C)水平截面上的垂直正应力呈不均匀分布;(D)水平截面上的垂直正应力呈直线分布。
5.应力的控制标准是:(A)上游坝基面垂直正应力(计入扬压力)大于零;(B)上游坝基面垂直正应力(计入扬压力)小于零;(C)上游坝基面垂直正应力(计入扬压力)等于零;(D)上游坝基面垂直正应力(计入扬压力)不为零。
重力坝设计例题:一.基本资料某高山峡谷地区规划的水利枢纽,拟定坝型为混凝土重力坝,其任务以防洪为主、兼顾灌溉、发电,为3级建筑物,试根据提供的资料设计非溢流坝剖面。
1.水电规划成果上游设计洪水位为355.0 m,相应的下游水位为331.0 m;上游校核洪水位356.3 m ,相应的下游水位为332.0 m;正常高水位354.0 m;死水位339.5 m。
2.地质资料河床高程328.0 m,约有1~2 m覆盖层,清基后新鲜岩石表面最低高程为326.0m。
岩基为石炭岩,节理裂隙少,地质构造良好。
抗剪断强度取其分布的0.2分位值为标准值,则摩擦系数'ckf=0.82,凝聚力'ckc=0.6MPa。
3.其它有关资料河流泥沙计算年限采用50年,据此求得坝前淤沙高程337.1 m。
泥沙浮重度为6.5kN/ m3,内摩擦角φ=18°。
枢纽所在地区洪水期的多年平均最大风速为15m/s,水库最大风区长度由库区地形图上量得D=0.9km。
坝体混凝土重度γc =24kN/m3,地震设计烈度为6度。
拟采用混凝土强度等级C10,90d龄期,80%保证率,fckd强度标准值为10MPa,坝基岩石允许压应力设计值为4000kPa。
二.设计要求:(1)拟定坝体剖面尺寸确定坝顶高程和坝顶宽度,拟定折坡点的高程、上下游坡度,坝底防渗排水幕位置等相关尺寸。
(2)荷载计算及作用组合该例题只计算一种作用组合,选设计洪水位情况计算,取常用的五种荷载:自重、静水压力、扬压力、淤沙压力、浪压力。
列表计算其作用标准值和设计值。
(3)抗滑稳定验算可用极限状态设计法进行可靠度计算。
重力坝剖面设计图(单位:m)三.非溢流坝剖面的设计(一)资料分析该水利枢纽位于高山峡谷地区,波浪要素的计算可选用官厅公式。
因地震设计烈度为6度,故不计地震影响。
大坝以防洪为主,3级建筑物,对应可靠度设计中的结构安全级别为Ⅱ级,相应结构重要性系数γ0=1.0。
重力坝设计例题讲解重力坝设计例题:一.基本资料某高山峡谷地区规划的水利枢纽,拟定坝型为混凝土重力坝,其任务以防洪为主、兼顾灌溉、发电,为3级建筑物,试根据提供的资料设计非溢流坝剖面。
1.水电规划成果上游设计洪水位为355.0 m ,相应的下游水位为331.0 m ;上游校核洪水位356.3 m ,相应的下游水位为332.0 m ;正常高水位354.0 m ;死水位339.5 m。
2.地质资料河床高程328.0 m ,约有1~2 m 覆盖层,清基后新鲜岩石表面最低高程为326.0m 。
岩基为石炭岩,节理裂隙少,地质构造良好。
抗剪''f c 断强度取其分布的0.2分位值为标准值,则摩擦系数 ck =0.82,凝聚力ck=0.6MPa。
3.其它有关资料河流泥沙计算年限采用50年,据此求得坝前淤沙高程337.1 m。
泥沙浮重度为6.5kN/ m3 ,内摩擦角φ=18°。
枢纽所在地区洪水期的多年平均最大风速为15m/s,水库最大风区长度由库区地形图上量得D=0.9km。
坝体混凝土重度γc =24kN/m3,地震设计烈度为6度。
拟采用混凝土强度等级C10,90d 龄期,80%保证率,fckd 强度标准值为10MPa ,坝基岩石允许压应力设计值为4000kPa 。
二.设计要求:(1)拟定坝体剖面尺寸确定坝顶高程和坝顶宽度,拟定折坡点的高程、上下游坡度,坝底防渗排水幕位置等相关尺寸。
(2)荷载计算及作用组合该例题只计算一种作用组合,选设计洪水位情况计算,取常用的五种荷载:自重、静水压力、扬压力、淤沙压力、浪压力。
列表计算其作用标准值和设计值。
(3)抗滑稳定验算可用极限状态设计法进行可靠度计算。
(4)坝基面上下游处垂直正应力的计算,以便验算地基的承载能力和混凝土的极限抗压强度。
重力坝剖面设计图(单位:m )三.非溢流坝剖面的设计● 资料分析该水利枢纽位于高山峡谷地区,波浪要素的计算可选用官厅公式。
1.4 某砼重力坝为2级建筑物,坝高65m,设计烈度7度,进行抗滑稳定分析时,下列选项中哪一项是正确的?A.需要计及地震荷载、同时考虑水平向和垂直向地震作用、采用拟静力法计算;B.不需要计及地震荷载;C.需要计及地震荷载、只考虑水平向地震作用;采用拟静力法计算;D.需要计及地震荷载、同时考虑水平向和垂直向地震作用。
采用动力分析法计算;答案:C考查点:荷载组合及抗震设计解题:本工程为Ⅶ度地震区,地震烈度高于Ⅵ度,所以要进行抗震设计。
《水工建筑物抗震设计规范》4.1.1条、4.1.2条,可只考虑水平向地震作用。
根据1.0.5条本工程抗震设防类别应为乙类,又根椐6.1.5条规定,乙类、设计烈度7度、坝高小于70m 可采用拟静力法计算。
1.5 混凝土重力坝,最大坝高113m,为2级建筑物,安全监测必设的内容(专门性监测除外)。
A 坝体位移、坝基位移、裂缝、倾斜、扬压力;B 坝体位移、接缝、坝基位移、坝体渗透压力、扬压力;C 坝体位移、接缝、坝基位移、扬压力、混凝土温度;D 坝基位移、接缝、裂缝、应力、应变。
答案:C考查点:安全监测解题:混凝土重力坝设计规范SL319-2005表10.2.3,仪器监测的常规项目4.4 某混凝土重力坝坝高70m,泄洪要求在水位190m时总泄量7800m3/s。
若在176m高程设开敞式溢流孔(表孔),单孔净宽15m。
试问需设几个表孔?已知表孔所在坝段坝体上游面铅直,表孔定型设计水头12.5m,侧收缩系数0.90, 不计行进流速影响。
答案:5个表孔考点:表孔泄流能力解:表孔单孔泄流能力采用《混凝土重力坝设计规范SL 319-2005》附录A.3中(A.3.1)式计算。
式中:淹没系数取1.0,侧收缩系数0.90,上游坡面铅直修正系数C=1,溢流堰净宽B=15m流量系数m:溢流堰定型设计水头Hd=12.5m上游堰高与定型设计水头比P1/Hd>1.33库水位190m时堰顶水头Hw=14m,Hw/ Hd=15/12.5=1.2查规范附录A 表A.3.1-1流量系数0.510 表孔单孔泄量:1598 m3/s 需设5个表孔某工程帷幕布置如图(图中尺寸单位以m计),悬挂式帷幕,已知帷幕厚3.2m,深38m,帷幕两侧距坝踵及坝趾距离分别为11.9m、78.3m,帷幕上游固结灌浆深8m,上下游水头差83m,原岩平均透水率为25.0Lu,帷幕底岩石透水率为5.0Lu。
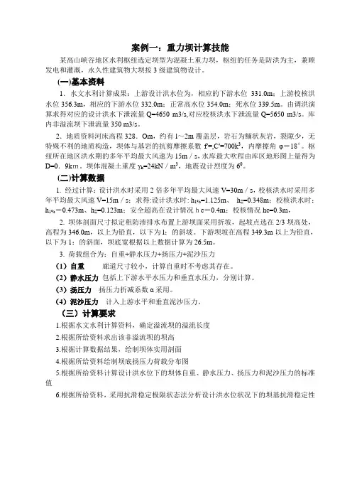
案例一:重力坝计算技能某高山峡谷地区水利枢纽选定坝型为混凝土重力坝,枢纽的任务是防洪为主,兼顾发电和灌溉,永久性建筑物大坝按3级建筑物设计。
(一)基本资料1.水文水利计算成果:上游设计洪水位为,相应的下游水位331.0m;上游校核洪水位356.3m,相应的下游水位332.0m;正常高水位354.0m;死水位339.5m。
由调洪演算求得对应的设计洪水下泄流量Q=4650 m3/s,对应校核洪水下泄流量Q=5650 m3/s。
库内非溢流坝下泄流量350 m3/s。
2.地质资料河床高程328.Om,约有l~2m覆盖层,岩石为鲕状灰岩,裂隙少,无特殊不利的地质构造,坝体与基岩的抗剪摩擦系数f′=,C′=700k3,内摩擦角φ=180。
枢纽所在地区洪水期的多年平均最大风速为15m/s,水库最大吹程由库区地形图上量得为D=0.9km。
坝体混凝土重度γh=24kN/m3,地震设计烈度为60。
(二)计算数据1. 经过计算:设计洪水时采用2倍多年平均最大风速V=30m/s,校核洪水时采用多年平均最大风速V=15m/s;求得:设计洪水时: h1%=1.125m、h Z=0.348m;校核洪水时:h1%=0.473m、h Z=0.123m;安全超高在设计情况hc=0.4m;校核情况hc=0.3m,2. 坝体剖面尺寸拟定租防渗排水布置上游坝面采用折坡,起坡点选在2/3坝高处,高程为346.0m,以上为铅直,以下为l:的斜坡。
下游坝坡在高程349.3m以上为铅直,以下为1:的斜面,坝底宽根据以上数据计算为26.5m。
3. 荷载组合为:自重+静水压力+扬压力+泥沙压力(1)自重廊道尺寸较小,计算自重时不考虑其存在。
(2)静水压力包括上下游水平水压力和垂直水压力,分别计算。
(3)扬压力扬压力折减系数α采用。
(4)泥沙压力计入上游水平和垂直泥沙压力。
(三)计算要求1.根据水文水利计算资料,确定溢流坝的溢流长度2.根据所给资料求出该非溢流坝的坝高3.根据计算数据结果,绘制坝体实用剖面4.根据所给资料绘制坝底扬压力荷载分布图5.根据所给资料计算设计洪水位下的坝体自重、静水压力、扬压力和泥沙压力的标准值6.根据所给资料,采用抗滑稳定极限状态法分析设计洪水位状况下的坝基抗滑稳定性。
重力坝剖面设计例题
重力坝剖面设计例题
一、问题描述
设计重力坝剖面及其容积以及地质构造等问题,条件如下:
1.水库系所在河流:支流口潭流域横河流域(入流口半径为100m,出流口水位为45.50m)。
2.坝高:56m。
3.水库容积:6500万m3。
4.护坝材料:砼。
5.地质构造:由上至下均为砂层,每层砂都非常疏松,最上一层钢筋混凝土覆盖层厚度为0.3m,护坝标高为54.67m,堰坝高度为
2.33m。
二、设计思路
1.根据水库容积及坝高,利用Trial-and-Error的搜索策略,选择合适的坝坡角以确定水库蓄水容量,同时考虑护坝安全性及经济性的要求;
2.叠加地质构造图,在给定的坝坡角下,确定剖面线,绘制护坝的方案图,确定其容积;
3.根据护坝容积的结果,调整坝坡角,进行第二次计算;
4.循环以上步骤,直至达到满足容积及护坝安全性及经济性要求的条件为止。
三、计算
第一次调整:
1.设置坝坡角θ=1°,根据水力学原理,计算水库容量V=6456.21×106m3;
2.绘制护坝剖面图,确定护坝容积V1=186.00×106m3。
第二次调整:
1.调整坝坡角θ=0.3°,根据水力学原理,计算水库容量
V=6500.00×106m3;
2.绘制护坝剖面图,确定护坝容积V1=184.00×106m3;
3.满足设计要求,重力坝剖面设计完成。
重力坝地基问题案例分析1. 案例背景在建设水利工程中,重力坝是一种常见的类型。
重力坝主要依靠自身的重量来抵抗水压力,因此对地基的稳定性要求较高。
然而,在实际施工中,由于地质条件、设计参数等因素的影响,重力坝地基问题可能会出现。
本文将以美国胡佛大坝(Hoover Dam)为例,对重力坝地基问题进行分析。
2. 案例过程2.1 胡佛大坝概述胡佛大坝位于美国内华达州和亚利桑那州交界处,跨越科罗拉多河峡谷。
该大坝是世界上最大的重力拱形混凝土坝之一,也是美国最著名的水利工程之一。
胡佛大坝的建造始于1931年,于1936年完工。
2.2 地质勘察与设计在胡佛大坝建设之前,进行了详尽的地质勘察和设计工作。
科罗拉多河峡谷属于断层活动区域,岩石结构复杂,存在着断层、裂隙等地质问题。
为了确保大坝的稳定性,工程师们进行了大量的地质勘察和岩石力学试验,并在此基础上制定了详细的设计方案。
2.3 地基处理与施工根据地质勘察和设计结果,胡佛大坝的地基处理主要包括以下几个方面:•岩石锚杆:在岩石中钻孔并注入混凝土,形成锚固体,增加坝体与地基之间的摩擦力和抗滑稳定性。
•岩体加固:对存在裂隙和松散层的岩石进行加固处理,采用注浆、爆破等方法增强岩体的整体性。
•地下排水系统:在坝体底部设置排水管道,以减少渗流压力对地基的影响。
•沉降观测:在施工过程中对坝体沉降进行实时监测,及时调整施工参数。
通过以上地基处理措施,胡佛大坝的地基问题得到了有效解决。
3. 案例结果胡佛大坝建成后取得了显著的成就:•水利功能:胡佛大坝有效调节科罗拉多河水流,提供了大量的灌溉用水和发电能源,为周边地区的经济发展做出了巨大贡献。
•地质稳定:通过科学的地质勘察和地基处理,胡佛大坝在多次洪水冲击和地震中表现出良好的抗灾能力,保障了大坝的安全稳定。
•社会影响:胡佛大坝成为了美国重要的旅游景点之一,吸引了大量游客前来观光,并且为周边地区创造了就业机会。
4. 启示胡佛大坝的案例给我们提供了以下几点启示:•地质勘察与设计是确保重力坝地基稳定性的关键。
大学工程力学题目及参考答案(精华)一、题目描述某混凝土重力坝的设计中,工程师提出了以下问题,请根据所学的工程力学知识进行分析和解答。
重力坝结构简图如下:其中,坝体高度H = 100m,上游水位高度h1 =80m,下游水位高度h2 = 10m,上游水压力P1 =2000kN/m,下游水压力P2 = 500kN/m。
坝体自重G = 5000kN/m。
假设坝体为刚体,忽略摩擦力。
1. 求坝体的稳定性系数;2. 若在坝体上游面增加一垂直土压力P3 =1500kN/m,求此时坝体的稳定性系数;3. 针对上述情况,提出一种改进措施,以提高坝体的稳定性。
二、参考答案1. 求坝体的稳定性系数首先,计算坝体的抗滑力F和滑动力S。
抗滑力F包括:(1)坝体自重G = 5000kN/m;(2)下游水压力P2 = 500kN/m。
抗滑力F = G + P2 = 5000 + 500 = 5500kN/m。
滑动力S包括:(1)上游水压力P1 = 2000kN/m;(2)上游面增加的垂直土压力P3 = 1500kN/m。
滑动力S = P1 + P3 = 2000 + 1500 = 3500kN/m。
稳定性系数K = F/S = 5500/3500 ≈ 1.57。
2. 若在坝体上游面增加一垂直土压力P3 =1500kN/m,求此时坝体的稳定性系数此时,抗滑力F不变,仍为5500kN/m。
滑动力S变为:S = P1 + P3 = 2000 + 1500 = 3500kN/m。
稳定性系数K = F/S = 5500/3500 ≈ 1.57。
3. 改进措施为了提高坝体的稳定性,可以采取以下措施:(1)增加坝体的宽度,从而增加坝体的抗滑力。
具体增加多少宽度,需要根据实际情况进行计算。
(2)在坝体上游面设置排水孔,以减小上游水压力P1。
具体设置多少排水孔,也需要根据实际情况进行计算。
(3)在坝体下游面设置防滑板,以增加滑动力S。
具体防滑板的设计参数,同样需要根据实际情况进行计算。
有淤积的重力坝抗滑稳定计算例题在重力坝的设计和建设过程中,抗滑稳定是一个非常重要的考虑因素。
淤积是指由于河道流速减慢或负荷减轻而在重力坝附近部分的泥沙沉积。
在有淤积的情况下,重力坝的抗滑稳定会受到影响,因此需要进行计算以确保坝体的稳定性。
下面将以一个具体的计算例题来说明有淤积的重力坝抗滑稳定的计算方法。
假设重力坝的参数如下:坝高:H = 30m坝顶宽度:B = 10m坝底宽度:b = 30m坝的倾斜面与水平线的夹角:α = 30°水深:d = 5m泥沙粒度:D50 = 0.1mm泥沙沉积高度:h = 2.5m根据这些参数,我们可以按照如下步骤进行计算:步骤一:计算坝体与泥沙之间的摩擦角度重力坝与泥沙之间的摩擦角度可以根据坝体材料与泥沙材料的性质进行估算。
根据实际测量数据和经验公式,假设摩擦角度为φ = 25°。
步骤二:计算抗滑力和倾覆力根据斜坡稳定理论,抗滑力F和倾覆力M可以根据下列公式计算:F = A × W × sin(α + φ)M = A × W × cos(α + φ) × (H/2)其中,A表示坝体倾斜面与水平面的投影面积,W表示坝体的有效重力。
投影面积A可以通过以下公式计算:A =B × L其中,L表示泥沙沉积高度和坝底宽度之间的距离。
有效重力W可以通过以下公式计算:W = (H/2) × (b + B) × γ其中,γ表示坝体材料的单位重力。
步骤三:判断稳定性根据计算得到的抗滑力和倾覆力,可以判断坝体的稳定性。
如果抗滑力大于倾覆力,那么坝体是稳定的。
在这个例题中,根据以上步骤我们可以进行具体的计算。
首先计算投影面积A:A = 10m × (30m + 2.5m) = 325m²然后计算有效重力W:W = (30m/2) ×(30m + 10m) × γ假设坝体材料的单位重力为γ = 20 kN/m³,则W = 15m × 40m × 20 kN/m³ = 12000 kN接下来计算抗滑力F和倾覆力M:F = 325m² × 12000 kN × sin(30° + 25°)M = 325m² × 12000 kN × cos(30° + 25°) × (30m/2)最后比较抗滑力和倾覆力的大小,如果F大于M,则说明重力坝是稳定的。
有淤积的重力坝抗滑稳定计算例题抗滑稳定计算是重力坝设计中的关键一环,它用于评估重力坝结构在可能出现的滑动情况下的稳定性。
下面是一个淤积的重力坝抗滑稳定计算的例题及其相关参考内容。
例题:某重力坝采用淤积的方法进行修建,坝体的尺寸如下:坝高100m,坝顶宽10m,坝底宽60m。
地质勘探取得的结果显示坝底基岩层为坚硬的花岗岩,淤积体为粉质黏土,其安全抗滑系数为0.5。
根据现有的资料,计算坝体的抗滑稳定性。
1. 确定滑动面和作用力首先,需要确定可能发生滑动的滑动面。
在淤积的重力坝中,一般选择沙坝和芯墙之间的界面作为滑动面。
作用在滑动面上的力主要有水压力、重力和地震力。
2. 计算坝顶水压力根据坝顶高程和坝体截面面积,可以计算出坝顶的水压力。
也需要考虑坝顶下方的大坝湖水压力对坝体的作用。
3. 计算坝体重力坝体的自重是抵抗滑动的重要因素。
根据坝体的几何尺寸和材料的密度,可以计算出坝体的总重力。
4. 计算地震力地震会给重力坝带来额外的作用力,应根据设计参数和地震区域确定地震力的大小和作用方向。
5. 计算滑动力和抗滑力坝体在可能滑动的滑动面上的滑动力是需要确定的。
滑动力由水压力、重力和地震力等共同作用产生。
而抗滑力是指作用在滑动面上的阻止滑动的力。
6. 确定抗滑稳定系数抗滑稳定系数是评估坝体抗滑稳定性的关键指标。
一般认为当抗滑力超过滑动力的1.5倍时,坝体具有较好的抗滑稳定性。
参考内容:1. 《水工结构基础》(王善标著)2. 《水电站工程设计手册》(陈晓宏主编)3. 《大坝工程》(朱壮华主编)4. 《土力学和岩土工程》(龚明辉主编)5. 《水电工程施工规范》6. 《地质灾害防治设计规范》以上是关于淤积的重力坝抗滑稳定计算的相关参考内容,这些参考内容涵盖了水利水电工程中的基本理论与实践,可供参考者进行深入研究和学习。
讲解重力坝设计例题:一.基本资料某高山峡谷地区规划的水利枢纽,拟定坝型为混凝土重力坝,其任务以防洪为主、兼顾灌溉、发电,为3级建筑物,试根据提供的资料设计非溢流坝剖面。
1.水电规划成果上游设计洪水位为355.0 m,相应的下游水位为331.0 m;上游校核洪水位356.3 m ,相应的下游水位为332.0 m;正常高水位354.0 m;死水位339.5 m。
2.地质资料河床高程328.0 m,约有1~2 m覆盖层,清基后新鲜岩石表面最低高程为326.0m。
岩基为石炭岩,节理裂隙少,地质构造良好。
抗剪断强度取其分布的0.2分位值为标准值,则摩擦系数'ckf=0.82,凝聚力'ckc =0.6MPa。
3.其它有关资料河流泥沙计算年限采用50年,据此求得坝前淤沙高程337.1 m。
泥沙浮重度为6.5kN/ m3 ,内摩擦角φ=18°。
枢纽所在地区洪水期的多年平均最大风速为15m/s,水库最大风区长度由库区地形图上量得D=0.9km。
坝体混凝土重度γc =24kN/m3,地震设计烈度为6度。
拟采用混凝土强度等级C10,90d龄期,80%保证率,fckd强度标准值为10MPa,坝基岩石允许压应力设计值为4000kPa。
二.设计要求:(1)拟定坝体剖面尺寸确定坝顶高程和坝顶宽度,拟定折坡点的高程、上下游坡度,坝底防渗排水幕位置等相关尺寸。
(2)荷载计算及作用组合该例题只计算一种作用组合,选设计洪水位情况计算,取常用的五种荷载:自重、静水压力、扬压力、淤沙压力、浪压力。
列表计算其作用标准值和设计值。
(3)抗滑稳定验算可用极限状态设计法进行可靠度计算。
(4)坝基面上下游处垂直正应力的计算,以便验算地基的承载能力和混凝土的极限抗压强度。
重力坝剖面设计图(单位:m)三.非溢流坝剖面的设计●资料分析该水利枢纽位于高山峡谷地区,波浪要素的计算可选用官厅公式。
因地震设计烈度为6度,故不计地震影响。
大坝以防洪为主,3级建筑物,对应可靠度设计中的结构安全级别为Ⅱ级,相应结构重要性系数γ0=1.0。
坝体上的荷载分两种组合,基本组合(设计洪水位)取持久状况对应的设计状况系数ψ=1.0,结构系数γd =1.2;偶然组合(校核洪水位)取偶然状况对应的设计状况系数ψ=0.85,结构系数γd =1.2。
坝趾抗压强度极限状态的设计状况系数同前,结构系数γd =1.3。
可靠度设计要求均采用作用(荷载)设计值和材料强度设计值。
作用(荷载)标准值乘以作用(荷载)分项系数后的值为作用(荷载)设计值;材料强度标准值除以材料性能分项系数后的值为材料强度设计值。
本设计有关(荷载)作用的分项系数查表2-10得:自重为1.0;静水压力为1.0;渗透压力为1.2;浮托力为1.0;淤沙压力为1.2;浪压力为1.2。
混凝土材料的强度分项系数为1.35;因大坝混凝土用90 d龄期,大坝混凝土抗压强度材料分项系数取2.0;热扎Ⅰ级钢筋强度分项系数为1.15;Ⅱ、Ⅲ、Ⅳ级为1.10。
材料性能分项系数中,对于混凝土与岩基间抗剪强度摩擦系数'ckf为1.3,凝聚力'ckc为3.0。
上游坝踵不出现拉应力极限状态的结构功能极限值为0。
下游坝基不能被压坏而允许的抗压强度功能极限值为4000kPa 。
实体重力坝渗透压力强度系数α为0.25。
● 非溢流坝剖面尺寸拟定1.坝顶高程的确定。
坝顶在水库静水位以上的超高△h=hl+hz+hc对于安全级别为Ⅱ级的坝,查得安全超高设计洪水位时为0.5 m ,校核洪水位时为0.4 m 。
分设计洪水位和校核洪水位两种情况计算。
(1)设计洪水位情况D 风区长度(有效吹程)为0.9kM ,v0计算风速在设计洪水情况下取多年平均年最大风速的2倍为30m/s 。
①波高=0.0076×0.7532×2.1407×91.7431=1.124(m )②波长=0.331×0.2056×1.8384×91.7431=11.478(m )③波浪中心线至计算水位的高度:L HcthLh h l z ππ22=因H >L ,cth L H π2≈1346.0478.11124.114.322=⨯==L h h l z π(m )△h=1.124+0.346+0.5=1.97(m )坝顶高程=355+1.97=356.97(m )(2)校核洪水位情况D 风区长度为0.9km ,v0计算风速在校核洪水位情况取多年平均年最大风速的1倍为15m/s 。
① 波高=0.0076×0.7980×3.3970×22.9358≈0.473(m )②波长= 0.331×0.2838×2.6607×22.9358=5.733(m )③波浪中心线至计算静水位的高度:123.0733.5473.014.322=⨯==L h h l z π(m )△h=0.473+0.123+0.4=0.996(m )坝顶高程=356.3+0.996=357.296(m )取上述两种情况坝顶高程中的大值,并取防浪墙高度1.2m ,防浪墙基座高0.1m 并外伸0.3m ,则坝顶高程为357.296-1.2-0.1≈356.0m最大坝高为 356.0-326.0=30m2.坝顶宽度。
因该水利枢纽位于山区峡谷,无交通要求,按构造要求取坝顶宽度5m ,同时满足维修时的单车道要求。
3.坝坡的确定。
根据工程经验,考虑利用部分水重增加坝体稳定,上游坝面采用折坡,起坡点按要求为32~31坝高,该工程拟折坡点高程为346.0m ,上部铅直,下部为1:0.2的斜坡,下游坝坡取1:0.75,基本三角形顶点位于坝顶,349.3m 以上为铅直坝面。
4.坝体防渗排水。
根据上述尺寸算得坝体最大宽度为26.5m 。
分析地基条件,要求设防渗灌浆帷幕和排水幕,灌浆帷幕中心线距上游坝踵5.3m ,排水孔中心线距防渗帷幕中心线1.5m 。
拟设廊道系统,实体重力坝剖面设计时暂不计入廊道的影响。
拟定的非溢流坝剖面如图2-23所示。
确定剖面尺寸的过程归纳为:初拟尺寸——稳定和应力校核——修改尺寸——稳定和应力校核,静过几次反复,得到满意的结果为止。
该例题只要求计算一个过程。
● 荷载计算及组合。
以设计洪水位情况为例进行稳定和应力的极限状态验算(其它情况略)。
根据作用(荷载)组合表2-8,设计洪水情况的荷载组合包含:自重+静水压力+淤沙压力+扬压力+浪压力。
沿坝轴线取单位长度1m 计算。
1.自重 将坝体剖面分成两个三角形和一个长方形计算其标准值,廊道的影响暂时不计入。
2.静水压力 按设计洪水时的上下游水平水压力和斜面上的垂直水压力分别计算其标准值。
3.扬压力 扬压力强度在坝踵处为γH1 ,排水孔中心线上为γ(H2+αH ),坝趾处为γH2。
α为0.25,按图中4块分别计算其扬压力标准值4.淤沙压力 分水平方向和垂直方向计算。
泥沙浮重度为 6.5kN/m3,内摩擦角φs=18°。
水平淤沙压力标准值为Psk=21γsbhs2tg (45°- 2s )。
5.浪压力 坝前水深大于21波长(H >L/2)采取下式计算浪压力标准值:Pwk=41γwLm (hl+hz )荷载作用标准值和设计值成果如下表(荷载)作用标准值、设计值计算表(荷载)作用(分项系数)计算公式作用标准值作用设计值对截面形心的力臂L(m)力矩标准值M(KN.m)力矩设计值M(KN.m)垂直力水平力垂直力水平力↓↑→←↓↑→←+-+-自重(1.0 )W1(1/2)×4×20×24×196096013.25-(2/3)×4=10.5810156.810156.8W25×30×24×136********.25-(4+2.5)=6.7524300.024300.0W3(1/2)×17.5×23.3×24×14893489313.25-(2/3)×17.5=1.587730.947730.94水平压力(1.0 )PH1(1/2)×9.81×292×14125.114125.11(1/3)×29=9.6739889.8139889.81PH2(1/2)×9.81×52×1122.63122.63(1/3)×5=1.67204.79207.79垂直水压PV19.81×4×9×1353.16353.1613.25-2=11.253973.053973.05 PV2(1/2)×9.81×4×20×1392.40392.4013.25-(1/3)×4=11.924677.414677.41力(1.0)PV3(1/2)×9.81×3.75×5×191.9791.9713.25-(1/3)×3.75=12.1103.641103.64泥沙压力(1.2 )PSKH(1/2)×6.5×11.12×tg2(45°-18°/ 2)211.37253.64(1/3)×11.1=3.7782.08938.48 PSKV(1/2)×6.5×11.1×(11.1×0.2) ×180.0996.1113.25-(1/3)×11.1×0.2=12.511001.931202.34浪压力(1.2 )PWK(1/4)×9.81×11.478(1.124+0.346)41.3849.66MWK(Y1/2)×0.98×7.209×5.739-(Y2/2)×9.81×5.7392=5208.04-4066.9=1141.14Y1=29-5.739+(1/3)×7.209=25.664Y2=29-(2/3)×5.739=25.1741141.141369.37小计10370.624377.86122.6310386.644428.41122.6344313.9850647.6144514.3951032.24↓10370.62→4255.23↓10386.64→4305.78-6333.63-6517.85扬压力浮托力U1(1.0)9.81×26.5×5×11299.831299.83000● 抗滑稳定极限状态计算坝体抗滑稳定极限状态,属承载能力极限状态,核算时,其作用和材料性能均应以设计值代入。