(发展战略)中国高速公路发展史
- 格式:doc
- 大小:288.15 KB
- 文档页数:7
中国高速公路发展历程高速公路,部分地区称为快速公路。
一般是指双向2条车道以上、双向分隔行驶、完全控制出入口、全部采用两旁封闭和立体交叉桥梁与匝道,时速限制比普通公路较高的行驶道路。
高速公路的特点是高速、交通量大和有较高的运输经济效益及社会效益。
一、高速公路发展历程中国高速公路的发展大致经历了两个阶段:第一个阶段:起步建设阶段(1988年~1997年)1988年上海至嘉定高速公路建成通车,结束了我国大陆没有高速公路的历史;1990年,被誉为”神州第一路”的沈大高速公路全线建成通车,开创了我国大陆建设长距离高速公路的先河。
1993年京津塘高速公路通车,这是我国第一条经国务院批准利用世界银行贷款建设的跨省、市的高速公路工程。
1992年,交通部制定了“五纵七横”国道主干线规划并付诸实施;1997年底,我国高速公路通车里程达到4771公里,10年间平均增长477公里。
第二个阶段:快速发展阶段(1998年~至今)1997年的亚洲金融危机使党中央、国务院采取积极财政政策,加大交通基础设施的投入,高速公路进入大发展期。
2003年8月建成通车的榆靖高速公路,填补了我国沙漠高速公路建设的空白。
2005年12月崇遵高速公路的开通标志着“西南动脉”的打通。
在2007年9月,国内首条穿越秦岭高速公路——西汉高速公路全线胜利通车。
2002年底,我国高速公路通车里程一举突破2.5万公里,位居世界第二。
截止2014年底,我国高速公路通车总里程达12.25万公里。
从起步到高速公路通车1万公里,我们用了12年时间,从1万公里到突破2万公里,只用了4年时间,从2万公里到突破3万公里只用了两年时间。
中国的高速公路以超常的速度发展着。
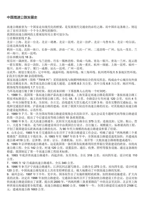
图1对中国高速公路里程增长做了详细的统计:图1 中国高速公路总里程(单位:万公里)二、“五纵七横”和“7918”(一)五纵七横根据国民经济和社会发展战略部署,我国”五纵七横”国道主干线系统建设规划于1991年提出。
中国高速公路发展史一、高速公路的起源嘿呀,咱中国的高速公路发展那可老有故事了。
其实高速公路这概念不是咱自己突然冒出来的,是从国外借鉴了一些想法呢。
最开始啊,国外一些发达国家开始搞高速公路,咱就看着眼馋啊。
那时候咱国家发展得还没现在这么厉害,但是已经意识到高速公路这种交通方式可不得了。
它能让车跑得更快,人出行更方便,货物运输也更高效。
二、早期的探索与建设后来啊,咱就开始自己动手搞高速公路建设啦。
那时候条件可艰苦了呢。
没有太多先进的设备,好多都是靠人力一点点干起来的。
就像愚公移山似的,虽然没有那么夸张,但是那种精神是一样的。
最早建成的那些高速公路,虽然和现在比起来规模小,设施也没那么完善,但是那可是开天辟地的大事儿啊。
比如说某某高速公路,它建成的时候,周围的老百姓都可高兴了,因为他们知道这意味着他们的生活要发生大变化了。
三、大规模建设时期再后来呀,咱国家经济越来越好,对高速公路建设也越来越重视。
就像开了挂一样,高速公路的建设速度那叫一个快。
到处都在修路,施工队的叔叔们可忙乎了。
这个时期的高速公路不仅数量多了,而且质量也越来越好。
路更宽了,车道更多了,各种安全设施也越来越完善。
像现在很多高速公路上都有很好的防护栏、指示牌,这些都是在这个时期慢慢发展起来的。
四、技术与创新随着发展呢,咱中国的高速公路在技术方面也有了好多创新。
比如说一些新的修路材料的应用,让路面更加耐用,抗压性更好。
还有在高速公路的设计方面,也更加科学合理。
像一些山区的高速公路,要考虑到地形的复杂性,工程师们就得绞尽脑汁想办法,怎么能让高速公路既安全又能最大限度地减少对环境的破坏。
五、高速公路对经济和社会的影响高速公路的发展对咱们国家的经济和社会影响可太大了。
从经济上来说,它让各个地区之间的联系更紧密了。
以前那些偏远的地方,因为交通不便,好东西运不出去,外面的东西也进不来。
现在有了高速公路,当地的特产可以快速地运到全国各地,外面的先进技术和设备也能很快地到达这些地方,促进了当地的经济发展。
中国高速公路发展史高速公路被誉为一个国家走向现代化的桥梁,是发展现代交通业的必经之路。
而中国在这条路上,则迈出了非同寻常的一个个令人赞叹的脚印。
我国的高速公路网的主要规划布局主要可划分为:①首都放射线7条:北京—上海、北京—台北、北京—港澳、北京—昆明、北京—拉萨、北京—乌鲁木齐、北京—哈尔滨;②南北纵向线9条:鹤岗—大连、沈阳—海口、长春—深圳、济南—广州、大庆—广州、二连浩特—广州、包头—茂名、兰州—海口、重庆—昆明;③东西横向线18条:绥芬河—满洲里、珲春—乌兰浩特、丹东—锡林浩特、荣成—乌海、青岛—银川、青岛—兰州、连云港—霍尔果斯、南京—洛阳、上海—西安、上海—成都、上海—重庆、杭州—瑞丽、上海—昆明、福州—银川、泉州—南宁、厦门—成都、汕头—昆明、广州—昆明。
④此外,规划方案还有:辽中环线、成渝环线、海南环线、珠三角环线、杭州湾环线共5条地区性环线、2段并行线和30余段联络线。
国家高速公路网(简称“7918网”)采用放射线与纵横网格相结合的布局形态,构成由中心城市向外放射以及横连东西、纵贯南北的公路交通大通道,总规模8.5万公里,其中主线6.8万公里,地区环线、联络线等其他路线1.7万公里。
当环岛高速行驰于脚下的时候,我们再来回顾一下那鼓舞人心的每一个时刻吧。
1.1988年,我国第一条高速公路沪嘉高速公路建成。
上海至嘉定高速公路是我国第一条按高速公路工程技术标准设计、施工的高等级公路工程,全长18.5公里。
全路设计行车时速120公里,双向4车道,中央分隔带宽3米,全封闭,全立交,沿线建有大型互通式立交桥3座,设有完整的交通标志、标线和交通监控系统。
沪嘉高速公路的建成,结束了我国大陆没有高速公路的历史,对其他地区高速公路的建设起到推动、示范作用。
2.1989年7月,第一次全国高等级公路建设现场会在沈阳召开,这次会议是专题研究高等级公路建设的第一次会议,提出了今后建设高等级公路的10条政策措施。
新中国公路发展史?
答:新中国公路发展史可以追溯到新中国成立之初。
当时,为了巩固国防、开发边疆和发展经济,国家投资建设了一批干线公路,如川藏公路、青藏公路等,公路建设开始进入健康发展的轨道。
然而,在改革开放前,我国的公路基础仍然很差,公路等级低、质量差,交通拥堵问题严重。
为了解决这个问题,我国开始探索高速公路的建设。
1988年,沪嘉高速公路通车,实现了中国大陆高速公路零的突破。
此后,我国高速公路建设进入了快速发展阶段。
改革开放后,随着国民经济的快速发展,公路建设也得到了极大的推动。
我国公路总里程不断增加,公路等级和质量也得到了显著提升。
同时,我国政府还大力推动农村公路建设,提高了农村地区的交通通达度。
进入21世纪后,我国公路建设继续保持快速发展的势头。
高速公路网不断完善,覆盖了全国大部分地区。
同时,我国政府还积极推动智能交通、绿色交通等新型交通方式的发展,提高了公路运输的效率和环保性。
党的十八大以来,我国公路建设取得了更加辉煌的成绩。
公路总里程和高速公路里程均大幅增加,公路网密度和质量也得到了进一步提升。
同时,我国政府还加强了对公路建设和管理的监管力度,确保了公路建设和使用的安全性和可持续性。
总之,新中国公路发展史是一部充满艰辛和奋斗的历史。
经过几十年的努力和发展,我国公路建设取得了举世瞩目的成就,为国民经济的发展和人民生活的改善做出了巨大贡献。
中国公路发展简史随着中国国家经济的迅速发展,公路建设在中国的重要性也日益凸显。
中国公路发展经历了多个阶段,从最初的单一道路网络到如今的现代化高速公路网,取得了显著的成就。
20世纪50年代至70年代初期,是中国公路建设的起步阶段。
在这个阶段,中国政府主要集中力量发展基础设施建设,公路建设也成为了重要的一部分。
当时的公路主要是连接城市与农村的乡村公路,这些公路的建设主要依赖人力和农业机械,形成了最初的公路网络。
70年代中期至80年代,中国公路进入了一个新的发展阶段。
在这个阶段,中国政府开始引进国外技术和设备,加大对公路建设的投资力度。
这期间,中国建设了一些重要的公路,如京沪高速公路、京港澳高速公路等。
这些公路的建设标志着中国公路建设进入了现代化的阶段,为中国经济的进一步发展奠定了基础。
90年代至21世纪初,中国公路建设进入了一个高速发展的阶段。
在这个阶段,中国政府提出了“西部大开发”战略,大力推进公路建设,特别是西部地区的公路建设。
在这期间,中国建设了一系列重要的高速公路,如京哈高速公路、沪昆高速公路等。
这些高速公路的建设大大缩短了城市之间的距离,促进了经济的繁荣和地区的发展。
近年来,中国公路建设进入了新时代。
中国政府提出了“一带一路”倡议,加大了对公路建设的投资力度。
在这个阶段,中国继续建设高速公路,不断扩大公路网络的覆盖范围。
同时,中国还注重提高公路的质量和安全性,加强了公路的维护和管理。
这些举措进一步促进了公路交通的便利化和国家经济的发展。
总结起来,中国公路发展经历了从起步阶段到现代化阶段的演变过程。
中国公路的发展不仅为国家经济的发展做出了重要贡献,也为人民出行提供了便利条件。
在未来,中国公路建设还将继续发展,为国家的现代化建设和人民的幸福生活作出更大的贡献。
中国公路60年:从一条高速公路到高速公路网新中国成立初期,全国没有一条高速公路。
从零起步到高速公路通车1万公里,我国用了12年时间;从1万公里到6万公里,只有短短9年。
这样的“中国速度”让世界为之震惊。
现在,迅猛发展的高速公路已成为古老的东方大国快速走向现代化,走向民族复兴的标志性丰碑。
60年前,我国没有一条高速公路;60年后,我国高速公路总里程世界第二。
我国的高速公路以惊人的速度发展着。
现在翻开中国高速公路交通图,横贯东西南北的五纵七横高速公路网如条条巨龙,舞动出令世界惊叹的成绩。
在共和国60周岁生日之际,我们再次翻开历史画卷,回顾这段公路交通的辉煌史。
前期酝酿:困难重重,逐个攻破最开始不知道高速公路长啥样“什么叫高速公路?我们最开始任何概念都没有。
”中国高速公路的奠基人、工程院院士沙庆林回忆起最初酝酿高速公路的情形。
这位现已79岁高龄的老人见证了我国60年高速公路发展的辉煌史。
原来,新中国成立初期,全国没有一条高速公路,公路通车里程仅为8.07万公里,公路等级均不到二级。
从50年代到70年代,国家逐渐增加公路的建设,但是公路路面质量差,高速公路就更不用说,根本不存在。
80年代末,我国国民经济快速发展,公路客货运输量急剧增加,公路交通长期滞后所产生的后果充分暴露出来,社会各界对修建高速公路问题非常关注。
“可是我们这些搞工程的从没见过高速公路啊,所以在1975年的时候交通部第一次组织考察团到日本去看看到底什么叫高速公路。
”沙庆林笑言。
认识统一过程艰难1978年的十一届三中全会上,国家提出了一个课题叫“高速公路修建技术”。
可是,刚提出后,社会各界认识并不统一。
国内有一股强大的反对声音充斥着报纸、杂志,给修建单位造成了很大的压力。
直至1989年7月,在沈阳召开的高等级公路建设现场会上,时任国务院副总理的邹家华同志指出:“高速公路不是要不要发展的问题,而是必须发展”。
“这样的结论是明确的,这已经不是理论问题”。
我国高速公路改扩建现状及发展趋势摘要:随着时代发展,高速公路在我国业所发挥的作用越来越重要。
本文通过对我国高速公路改扩建现状的介绍分析,研究表明高速公路改扩建已经并将持续成为我国高速公路建设的主要方向。
关键词:高速公路改扩建发展趋势一、前言由于科技进步与时代发展等因素,我国的高速公路,特别是早期建设的一些高速公路主干道已经不能在质量与技术上满足需求,高速公路重建与改扩建是两个发展方向,但是由于选址与投资成本的限制,高速公路改扩建往往优于高速公路的重建。
二、我国高速公路的发展历史(一)我国高速公路发展历史我国的高速公路发展比西方发达国家晚近半个世纪的时间,从80年代末开始起步,经历了80年代末至1997年的起步建设阶段和1998年至今的快速发展阶段。
1.我国高速公路起步阶段。
1988年上海至嘉定高速公路建成通车;1990年,被誉为“神州第一路”的沈大高速公路全线建成通车;1993年京津塘高速公路的建成。
1992年,交通部制定了“五纵七横”国道主干线规划并付诸实施。
到1997年,我国高速公路通车里程达4771公里。
相继建成了沈大、京津塘、成渝等一批具有重要意义的高速公路,突破了高速公路建设的多项重大技术瓶颈,积累了设计、施工和运营等建设管理全过程的经验,为1998年后的快速发展奠定了基础。
2.我国高速公路快速发展阶段。
从1998年开始,高速公路建设进入了快速发展时期。
1999年全国高速公路里程突破1万公里;2000年国道主干线京沈、京沪高速公路建成通车;2001年有“西南动脉”之称的西南公路出海通道实现了全线贯通。
2003年建成通车的榆靖高速公路。
2005年崇遵高速公路的开通标志着西南动脉的打通。
2008年“五纵七横”国道主干线全面建成。
预计到2020年,全国高速公路通车里程将达8万多公里。
(二)我国高速公路面临的问题一般情况下,高速公路路面,沥青路面寿命为8年,水泥路面为15年,因此目前上世纪建设的高速公路,以及前些年建设的一批高速公路,开始进入维修扩建高峰期。
中国高速公路发展历史
自20世纪80年代以来,中国高速公路建设取得了惊人的进展,成为世界上最大的高速公路网络之一。
以下是中国高速公路发展历史的简要概述:
1988年,中国第一条高速公路——北京至首都机场高速公路建成并通车,它是中国第一条符合高速公路标准的高速公路。
此后,中国政府开始长期致力于高速公路的建设,并出台了一系列相关政策。
1992年,中国国家发展计委批准了中国的“八五”计划和“九五”计划,这两个计划的目标之一就是加强国家高速公路建设。
此后不断增加的投资和不断完善的技术,加速了中国高速公路建设的速度。
2004年,中国高速公路里程达到了1万公里的历史里程碑。
2008年,随着北京奥运会的举办,“全国高速公路网连通工程”得到了政府的高度重视和资金支持,工程于2010年完成。
2013年,中国高速公路里程已达到了十万公里的大关,占据全球其它国家的前列,高速公路的路网密度达到了世界上最高水平。
这使得高速公路在中国的客运和物流行业中得到了广泛应用并起着重要作用。
今天,中国高速公路网络已经基本覆盖了全国,为中国经济和社会发展提供了重要支持和保障。
随着技术的不断升级和完善,中国高速公路建设仍将保持快速发展的趋势。
中国高速公路的发展历程设想阶段1958年公路计划体制下放后,经济干线公路建设基本处于停滞状态。
到20世纪70年代,部分干线公路交通堵塞、通行不畅的问题日益突出。
在1970年交通部编制的公路科技发展规划中就提出了要在北京天津塘沽之间修建高速公路,由于当时人民小农经济思想的落后和技术资料的不足,高速公路一直处于设想阶段。
1975年,交通部为借鉴国外经验,尽快改变我国公路的落后面貌,组成公路考察团赴日本进行考察。
但由于全国又突然开展了反击右倾翻案风,我国高速公路建设未能列入日程,但技术准备工作却从此开始。
不久由公路局和公路设计院组织翻译整理的高速公路技术资料,便以《国外公路》专刊的形式出版。
这为中国以后的公路建设奠定了技术基础。
党的十一届三中全会后,国内形势发生了重大转折,工作重点开始转移到经济建设方面。
1978年春,时任交通部长的叶飞率团赴北欧访问,他目睹了欧洲高速公路在集装箱运输和港口物资集散方面的重要作用,回国后要求公路局立即进行京津塘高速公路建设的准备工作,并设想在二三年内建成。
公路局组织设计、科研单位,在京、津、冀三省市的配合下,开始了京津塘高速公路的勘测设计工作。
但由于领导机关认识不统一,资金不落实,我国第一棵高速公路幼芽又半途夭折。
1982年党的十二大以后,交通部和国内的一些进步人士建议修建高速公路的呼声日益高涨,但有关部门的认识仍不统一。
针对此情况,交通部门立即采取了有效措施。
制定了大力进行宣传、加紧进行技术准备、积极开辟资金渠道三项政策措施,并于1984年12月经国务院常务会议讨论批准,自1985年起实施。
从而为日后我国高速公路的发展创造了有利的政治条件。
初期建设阶段1984年6月用一级公路的名义沈大高速公路(沈阳一大连)正式开工,但辽宁省一直没有放弃修建高速公路的目标,从技术上做好了随时改为高速公路的准备。
沪嘉高速公路长18.5公里,符合20公里以内省、部级可以审批的规定,经研究由上海市立项,交通部给予资金补助和技术指导,于1984年底动工兴建。
高速公路发展历程
高速公路发展历程:
中国的高速公路建设始于20世纪80年代,当时在广东省和北京市之间建成了全长约2,400公里的京沪高速公路,成为中国第一条高速公路。
随着中国经济的快速增长,高速公路建设逐渐加快。
在1990年代,随着国家发展战略的调整,中国政府开始大力推动高速公路建设。
开展了多次规划编制和专项研究,确定了全国高速公路网的建设目标和总体布局。
2000年前后,中国进入了高速公路大发展的阶段。
大量的高速公路项目相继启动,各地区积极响应并加大投资力度。
截至目前,中国已建成高速公路总里程超过150,000公里,成为世界上高速公路里程最长的国家。
在高速公路建设中,中国主要采用了融资模式、公路运营模式和市场化运作模式等措施。
通过债券、商业贷款和政府投资等方式筹集资金,吸引社会资本参与,加快了高速公路建设的速度。
随着高速公路的发展,给中国带来了巨大的经济和社会效益。
高速公路大大缩小了城市与城市之间以及城市与农村之间的距离,促进了地区经济的发展和商业的繁荣。
同时,高速公路的建设也带动了相关产业的发展,创造了大量的就业机会。
作为一个正在不断发展的国家,中国高速公路建设仍在继续进
行中。
未来,中国将进一步完善高速公路网络,提高高速公路的智能化水平,并加强高速公路的维护和管理,以满足人们不断增长的交通需求。
中国公路的发展历程中国公路的发展历程可以追溯到几千年前的古代时期。
在古代,中国就有了最早的道路和通行设施,秦始皇时期就开始建设宽广平整的道路,连接了帝国各地。
随着历史的发展,中国的道路系统逐渐完善。
在明清时期,为了方便商品的流通和文化的传播,许多官方道路陆续修建。
道路的建设不仅提高了交通的便利性,同时也促进了经济的发展和文化的繁荣。
然而,中国公路的真正发展始于20世纪初。
由于历史原因和经济落后,中国当时的公路系统相对落后。
新中国成立后,公路建设成为国家发展战略的一部分。
1950年代,政府开始大力投资公路建设,修建了一系列重要的公路,如京九公路、京沪公路等。
1960年代至1970年代,中国政府实行了大规模的公路发展计划,全国范围内修建了大量的公路。
其中最著名的是1970年代修建的京广、京哈等大型高速公路。
这些公路的建设不仅加快了人流和物流的流动,也提高了国家的交通运输能力,为中国的现代化建设做出了重要贡献。
随着改革开放的逐渐推进,中国公路建设进入一个新的阶段。
1988年,中国政府提出了公路大发展战略,明确了优先发展高速公路的方针。
从此以后,高速公路在中国迅速发展起来。
例如,京福、京台、京港澳等高速公路的陆续修建,大大缩短了各地之间的交通时间。
21世纪以来,中国公路发展进入了一个高速发展期。
根据国家规划,到2020年,中国高速公路里程预计达到14万公里以上。
高速公路的发展不仅改变了人们的出行方式,也推动了区域经济的发展。
除了高速公路,城市交通也得到了极大的改善。
中国各大城市纷纷修建地铁,解决了日益增长的交通需求。
此外,中国的公交系统也在不断改善和扩大,为居民提供便利的出行条件。
总的来说,中国公路的发展历程经历了几千年的漫长历史。
从古代的道路系统到现代的高速公路网络,中国公路的发展跨越了时空的巨大距离。
通过不断的建设和改革,中国公路不仅为人民提供了便利的交通条件,也为中国的经济发展和社会进步做出了巨大的贡献。
中国高速公路发展史高速公路被誉为一个国家走向现代化的桥梁,是进展现代交通业的必经之路。
而中国在这条路上,则迈出了非同平常的一个个令人赞扬的脚印。
我国的高速公路网的要紧规划布局要紧可划分为:①首都放射线7条:北京—上海、北京—台北、北京—港澳、北京—昆明、北京—拉萨、北京—乌鲁木齐、北京—哈尔滨;②南北纵向线9条:鹤岗—大连、沈阳—海口、长春—深圳、济南—广州、大庆—广州、二连浩特—广州、包头—茂名、兰州—海口、重庆—昆明;③东西横向线18条:绥芬河—满洲里、珲春—乌兰浩特、丹东—锡林浩特、荣成—乌海、青岛—银川、青岛—兰州、连云港—霍尔果斯、南京—洛阳、上海—西安、上海—成都、上海—重庆、杭州—瑞丽、上海—昆明、福州—银川、泉州—南宁、厦门—成都、汕头—昆明、广州—昆明。
④此外,规划方案还有:辽中环线、成渝环线、海南环线、珠三角环线、杭州湾环线共5条地区性环线、2段并行线和30余段联络线。
国家高速公路网(简称“7918网”)采纳放射线与纵横网格相结合的布局形状,构成由中心都市向外放射以及横连东西、纵贯南北的公路交通大通道,总规模8.5万公里,其中主线6.8万公里,地区环线、联络线等其他路线1.7万公里。
当环岛高速行驰于脚下的时候,我们再来回忆一下那鼓舞人心的每一个时刻吧。
1.1988年,我国第一条高速公路沪嘉高速公路建成。
上海至嘉定高速公路是我国第一条按高速公路工程技术标准设计、施工的高等级公路工程,全长18.5公里。
全路设计行车时速120公里,双向4车道,中央分隔带宽3米,全封闭,全立交,沿线建有大型互通式立交桥3座,设有完整的交通标志、标线和交通监控系统。
沪嘉高速公路的建成,终止了我国大陆没有高速公路的历史,对其他地区高速公路的建设起到推动、示范作用。
2.1989年7月,第一次全国高等级公路建设现场会在沈阳召开,这次会议是专题研究高等级公路建设的第一次会议,提出了今后建设高等级公路的10条政策措施。
公路发展史
•第一阶段(1912年-1949年):1912年修筑第一条汽车公路,全长50km。
抗日战争时期完成的滇缅公路,长155km,是我国最早建造的采用沥青表面处理路面的公路,也是我国公路机械化施工的开始。
到1949年年底,全国公路通车里程仅8万km。
•第二阶段(1949年-1978年):新中国成立后的30年间,尽管我国国民经济发展道路曲折,但公路建设仍基本保持持续增长。
到1978年年底,全国公路通车里程达到89万km,平均每年增加约3万km,比新中国成立之初增长了10倍。
•第三阶段(1978年至今):改革开放之后,我国公路基础设施建设的步伐进一步加快,规划了连接“五纵七横”的国道主干线系统。
1988年沪嘉高速公路通车,我国大陆高速公路实现“零”的突破。
随后,沈大、京津塘、济青等高速公路相继贯通。
到1999年年末,我国高速公路通车里程突破1万公里。
中国高速公路发展的经验与启示一、前言中国高速公路系统的建设是当代中国基础设施建设的重要组成部分。
随着中国经济的快速发展和城市化进程的加速推进,高速公路的发展不断壮大。
中国高速公路网的建成和发展历程,积累了大量的实践经验和成功经验,对于推动中国的经济发展和社会进步,为世界其他国家提供借鉴和参考意义。
二、历史回顾1998年,中国的高速公路密度仅为0.47公里/万人,而且大部分高速公路基本掌握在外资企业和港澳台企业手中。
如今,中国高速公路里程已突破15万公里,成为了世界上拥有最长高速公路长度的国家,且高速公路起到了推动中国经济发展的巨大作用。
在中国的高速公路建设发展过程中,政府的重要作用不可忽视。
2004年,中国国务院推出了《西部大开发规划纲要》和《全面建设小康社会决策》两项大型战略,这都给了高速公路建设提供了无尽的资源支持。
三、规划与建设高速公路建设是需要有系统的规划和实施方案。
中国先后实施了两个五年规划,以及“九二建设”和“十二五”国家发展纲要,重点关注西部地区发展建设,推动了中国高速公路的发展。
同时,中国还启动了一系列投资计划,用高速公路建设推动了经济建设。
建设高速公路需要大量的重砂石料等建材料,中国选择通过社会资本和政府采购的方式,大力推广资源冶具证券化、授信、担保等融资手段,变“等待政府处理”为“盼政府刨愁愁有喜事。
”中国高速公路的建设不仅仅是公路的建设,更是和传统公路不同的经济基础设施。
四、技术创新技术是基础,也是推动高速公路发展十分重要的因素之一。
中国在技术应用方面进行了大量创新和探索,包括隧道工程、桥梁工程等。
针对高速公路上经常出现的拥堵现象,中国将ETC收费系统的完善作为重点,通过ETC技术,提高了公路的通行效率,缩短了车辆通行时间,也为车辆提供了更安全的行车环境。
五、保养与维护高速公路的保养和维护对于公路的安全和发展十分重要。
中国高速公路在保养和维护方面也付出了很大的努力。
中国高速公路总公司通过管养的体系进行绿化、排水、厕所等各项服务的普及,也为公路的安全和保障提供了极大的保障。
中国高速公路发展史高速公路被誉为一个国家走向现代化的桥梁,是发展现代交通业的必经之路。
而中国在这条路上,则迈出了非同寻常的一个个令人赞叹的脚印。
我国的高速公路网的主要规划布局主要可划分为:①首都放射线7条:北京—上海、北京—台北、北京—港澳、北京—昆明、北京—拉萨、北京—乌鲁木齐、北京—哈尔滨;②南北纵向线9条:鹤岗—大连、沈阳—海口、长春—深圳、济南—广州、大庆—广州、二连浩特—广州、包头—茂名、兰州—海口、重庆—昆明;③东西横向线18条:绥芬河—满洲里、珲春—乌兰浩特、丹东—锡林浩特、荣成—乌海、青岛—银川、青岛—兰州、连云港—霍尔果斯、南京—洛阳、上海—西安、上海—成都、上海—重庆、杭州—瑞丽、上海—昆明、福州—银川、泉州—南宁、厦门—成都、汕头—昆明、广州—昆明。
④此外,规划方案还有:辽中环线、成渝环线、海南环线、珠三角环线、杭州湾环线共5条地区性环线、2段并行线和30余段联络线。
国家高速公路网(简称“7918网”)采用放射线与纵横网格相结合的布局形态,构成由中心城市向外放射以及横连东西、纵贯南北的公路交通大通道,总规模8.5万公里,其中主线6.8万公里,地区环线、联络线等其他路线1.7万公里。
当环岛高速行驰于脚下的时候,我们再来回顾一下那鼓舞人心的每一个时刻吧。
1.1988年,我国第一条高速公路沪嘉高速公路建成。
上海至嘉定高速公路是我国第一条按高速公路工程技术标准设计、施工的高等级公路工程,全长18.5公里。
全路设计行车时速120公里,双向4车道,中央分隔带宽3米,全封闭,全立交,沿线建有大型互通式立交桥3座,设有完整的交通标志、标线和交通监控系统。
沪嘉高速公路的建成,结束了我国大陆没有高速公路的历史,对其他地区高速公路的建设起到推动、示范作用。
2.1989年7月,第一次全国高等级公路建设现场会在沈阳召开,这次会议是专题研究高等级公路建设的第一次会议,提出了今后建设高等级公路的10条政策措施。
3.1990年9月,沈大高速公路通车。
沈阳至大连高速公路全长375公里,连接沈阳、辽阳、鞍山、营口、大连5个城市,是当时公路建设项目中由我国自行设计、自行施工,规模最大、标准最高的工程,开创了我国建设长距离高速公路的先河,为90年代大规模的高速公路建设积累了经验。
4.山东会议。
1993年6月交通部在山东召开了全国公路建设工作会议,明确了建设“两纵两横三个重要路段”的国道主干线任务。
从1993年至1997年的5年中,全国高速公路建设速度加快,共建成高速公路4119公里,京津塘、济青、京石、首都机场、太旧、郑开等一大批高速公路相继建成通车。
5.1993年京津塘高速公路通车,这是我国第一条经国务院批准利用世界银行贷款建设的跨省、市的高速公路工程,全长142公里,时速120公里,设置监控、通信、收费、照明等服务设施。
通过这条路的修建,我国制定了第一个高速公路工程技术标准。
6.1993年底济青高速公路通车,西起济南,东至青岛,全长318公里,双向四车道,设计时速110公里。
7.1995年12月成渝高速公路通车,全长340公里。
8.1996年9月沪宁高速公路通车,江泽民同志题写路名。
公路全长275公里,双向四车道,设计时速120公里。
中国高速公路发展史上具有里程碑的意义,极大地推动了中国高速公路的发展。
9.福州会议:1997年下半年,党中央、国务院作出了实施积极财政政策、加快基础设施建设、扩大内需的决策,决定在1998年加快公路建设。
交通部在福州召开了全国加快公路建设工作会议,会议对加快高速公路建设做出了部署。
提出到2000年,“两纵两横三条重要路段”中的北京至沈阳、北京至上海和西南出海通道要全线贯通,高速公路超过8000公里。
1998年一年,全国公路建设完成投资2168亿元,建成高速公路1663公里。
10.1998年,全国高速公路总里程达到8733公里,居世界第四。
11.1999年,全国高速公路总里程突破1万公里,接近世界第三水平。
12.2000年,京沈高速公路通车。
13.2000年12月18日,京沪高速公路通车。
13.2000年底,全国高速公路总里程达到1.6万公里,居世界第三位。
每一次新的突破,都是鼓舞人心的振奋。
块块里程碑记载了中国高速公路人为之奋斗的每一个瞬间:1988年12月,沪嘉高速公路的建成通车,标志着中国高速公路从无到有,进入一个中国高速公路快速发展的过程,截至2003年底,高速公路通车里程达到了近3×104km,居世界第二位。
也就是说,仅用了15年时间,中国高速公路就走过了西方发达国家40年的发展历程。
在这15年中,1989年召开的第一次中国高等级公路建设现场会(沈阳会议)、1993年制定交通运输上新台阶目标及随后召开的全国公路建设会议(山东会议)以及1998年召开的全国加快公路建设工作会议(福州会议),在中国高速公路发展史上具有里程碑的意义,极大地推动了中国高速公路的发展。
一沈阳会议明确了中国必须发展高速公路,并提出了相应建设高等级公路的政策措施10条:(1)规划和建设要分层负责;(2)长远规划可分阶段实施;(3)实行多渠道筹资;(4)采取优惠政策;(5)动员社会力量;(6)合理选线;(7)建好一条管好一条;(8)坚持收好各项规费;(9)改变资金补助办法;(10)加强规划和前期工作。
这10条政策措施沿用至今,一直作为中国高速公路建设的指导政策。
二1993年6月,山东会议部署了公路建设上新台阶的任务,确定了全国高等级公路两纵两横三个重要路段的建设重点,掀起了高速公路建设热潮。
三1998年6月,福州会议为加快高速公路建设做出了新的部署,明确了加快高速公路建设的新的目标、任务和措施。
遵照党中央、国务院实施积极财政政策、加快基础设施建设、扩大内需的重大决策,决定1998年加快公路建设,公路投资规模由原计划1200亿元增加到1600亿元(下半年又追加到1800亿元),而且将高速公路建设计划目标的实施提前了一大步,五纵七横中大部分路段高速公路项目相继开工建设,全国在建高速公路达到了1.26×104km。
15年来,中国高速公路从零开始,取得了令人瞩目的优异成绩:1、从量上来看,高速公路通车里程提升迅猛,一半省份超过千公里。
截至2003年底,全国有一半省份的高速公路里程超过1 000km,交通建设完成投资100亿元(原文如此)。
全国公路通车总里程达到1.81×104km,其中高速公路近3×104km,仅2003年全年新增高速公路4600km,实现了五纵七横国道主干线系统第一阶段建设目标,即两纵两横三个重要路段的全部贯通。
其中,山东省高速公路突破3000km,江苏、广东省高速公路突破2000km,河北、山西、辽宁、浙江、河南、湖南、湖北、江西、安徽、广西、四川、云南、陕西13个省区高速公路突破1000km,中国除了西藏外,各省自治区和直辖市都已拥有了高速公路。
2、从质上来看,中国建成高速公路路况良好,满足舒适、快速、安全运输的需要。
从2001年全国高速公路养护管理工作检查结果看,目前全国各高速公路的整体路况水平较好,达到了路面平整、清洁、构造物无破损、绿化管护到位、排水设施良好的标准。
基本上能够满足高速公路舒适、快速、安全运输的需求。
具体表现如下:(1)路面行驶质量指数和路面状况指数合格率高。
根据2001年的检查结果,实测6448dm 高速公路的平整度并计算RQI值(行驶质量指数),RQI值大于90的有5158km,占实测里程的80%;实测118km路段并计算PCI值(路面状况指数),PCI值大于90的有98km,占实测里程的83%。
难得的是,实测中一些通车较早的高速公路由于养护及时,资金投入充足,RQI值都超过了90,如京津塘高速公路、济青高速公路等。
(2)桥涵及防护构造物使用状况良好,路桥衔接平顺。
各地在坚持以路面养护为中心的前提下,同时注重路基、桥涵和沿线设施的维护工作,绝大多数路段基本实现了桥涵构造物无破损、排水设施养护良好,边坡稳定。
(3)高速公路沿线绿化种植、管护状况良好。
各地能够结合地形,进行多树种、多层次绿化、宜林路段绿化率达100%。
高速公路沿线的绿化实现了景观化和园林化,在改善高速公路沿路环境、保持水土的功能外,又提高了行车舒适性,使高速公路成为当地一条亮丽的风景线。
这是由无数个第一次组成的,是中国高速公路人开天辟地的汗水所铸就的!⒈我国第一条沙漠高速公路——榆靖高速公路榆靖高速公路起自榆林市榆阳区芹河乡孙家湾村,止于靖边县新农村乡石家湾村,正线全长115.918公里,榆林、横山、靖边三条连接线长18.256公里,项目建设里程全长134.174公里,是中国第一条沙漠高速公路。
路线主要沿长城布设,大部分路段穿越毛乌素沙漠(即不毛之地)。
正线设计标准为全封闭、全立交、双向四车道高速公路,计算行车速度为100公里/小时,使榆林至靖边行车时间缩短为1个多小时,仅是原来的三分之一。
路基宽度26米和35米两种。
全线共设特大桥2座,大桥13座,中桥1座,小桥1座,互通式立交4处。
全线共设一处(管理)三区(养护及服务)五站(收费)。
榆靖高速公路的建设,填补了我国沙漠高速公路建设的空白。
工程科技人员历时两年,研究出了路基填筑全部采用风积沙的办法:即只须将沙漠表层上的草皮扒去,高削低填,用特殊的压路机压实。
同时根据沙漠冬夏温差较大,路面易造成冰害的特点,为防止破损,采取防沙治沙措施。
建设者为我国沙漠高速公路的修筑和养护提供了第一手技术资料,积累了宝贵的经验。
而且,榆靖高速公路总投资为18.17亿元,其中用于绿化防沙的投资就达4000万元。
公路两旁已基本建成全线绿化、防护林带,这条沙漠公路将成为一条“绿色长廊”。
榆林至靖边高速公路2003年8月20日完工22日正式通车,比原计划提前40天建成。
⒉中国第一条公路——长潭公路1913年,湖南人修建了中国第一条公路——长潭公路,使长沙、湘潭这两个当时湖南最大的城市之间除了有水路交通的便利外,又有了陆路交通的便利。
它是中国第一条标准汽车公路,在我国公路史上占有重要地位,还标志着湖南现代公路运输的开端。
辛亥革命后,南北军阀在县域混战多年,竞相搜刮民财,农田水利失修,粮食歉收,人民处于水深火热中。
但工业交通事业有所发展,架通长潭电话线,开工修筑长潭公路。
长潭公路全长50公里,总计全路完成基土石56.6万立方米,铺砂3.4825万立方米,修成大小桥梁31座,涵洞86座,东岸码头一处,驳岸5处,总耗资90万银元。
这条公路在未修建完成就已饱经风霜,从开工到竣工,经过四兴三辍,历时9年。
1913年春,都督谭延以军事运输为目的设立了湖南军路局,主持修建长沙至湘潭的公路,开中国按汽车通行标准修筑公路的先河。