绩效考核(客服部主管)
- 格式:doc
- 大小:42.50 KB
- 文档页数:1
客服主管月度绩效考核表(实用版)目录1.客服主管月度绩效考核表概述2.客服主管月度绩效考核表的内容3.客服主管月度绩效考核表的作用4.如何提高客服主管的月度绩效正文【客服主管月度绩效考核表概述】客服主管月度绩效考核表是一种用于衡量客服部门主管每月工作表现的管理工具。
通过对客服主管的各项业务指标、团队管理和个人能力等方面进行量化评估,为企业提供客服团队运营状况的参考依据,从而助力企业提升客户服务水平和客户满意度。
【客服主管月度绩效考核表的内容】客服主管月度绩效考核表通常包括以下几个方面的内容:1.业务指标:包括客户满意度、响应速度、投诉处理率等,用以衡量客服主管在业务操作层面的表现。
2.团队管理:包括团队成员的培训与辅导、团队氛围与协作、人员流动等,用以评估客服主管在团队管理方面的能力。
3.个人能力:包括沟通能力、协调能力、解决问题能力、创新能力等,用以评价客服主管在个人能力方面的表现。
4.绩效目标完成情况:包括月度绩效目标的设定与达成情况,用以衡量客服主管在目标管理方面的能力。
【客服主管月度绩效考核表的作用】客服主管月度绩效考核表有以下几个作用:1.为企业提供客服团队运营状况的参考依据,帮助企业及时发现并解决问题。
2.激发客服主管的工作积极性和创新性,提升其个人能力和团队管理水平。
3.为企业人力资源部门提供客服主管的业绩表现,作为人员晋升、调岗、奖惩等决策的依据。
4.有助于客服主管明确自身职责,提升工作效率和客户满意度。
【如何提高客服主管的月度绩效】1.设定明确、可量化的绩效目标,使客服主管明确工作方向和目标。
2.提供培训和辅导,提升客服主管的业务能力和团队管理能力。
3.建立良好的团队氛围,促进团队成员间的沟通与协作。
4.建立有效的激励机制,激发客服主管的工作积极性和创新性。
5.定期进行绩效反馈,帮助客服主管了解自身优点和不足,及时调整工作方法和策略。
总之,客服主管月度绩效考核表是衡量客服团队主管工作表现的重要工具。
客服主管月度绩效考核表(最新版)目录1.客服主管月度绩效考核表的重要性2.客服主管月度绩效考核表的内容3.如何填写客服主管月度绩效考核表4.客服主管月度绩效考核表的评价标准5.客服主管月度绩效考核表的作用正文客服主管月度绩效考核表是衡量客服部门管理人员工作绩效的重要工具,对于提高客服团队的工作效率和服务质量具有重要意义。
本文将详细介绍客服主管月度绩效考核表的内容、填写方法、评价标准以及作用。
一、客服主管月度绩效考核表的内容客服主管月度绩效考核表主要包括以下几个方面:1.基本信息:包括客服主管的姓名、工号、部门等基本信息。
2.工作任务完成情况:对客服主管月度内完成的工作任务进行详细记录,包括任务名称、任务描述、完成情况等。
3.工作质量:对客服主管的工作质量进行评估,包括客户满意度、问题解决率、投诉处理情况等。
4.团队管理:对客服主管在团队管理方面的表现进行评估,包括团队协作、人员培训、员工激励等。
5.自我提升:对客服主管在自我学习、技能提升、业务拓展等方面的表现进行评估。
二、如何填写客服主管月度绩效考核表在填写客服主管月度绩效考核表时,应注意以下几点:1.确保信息准确:填写考核表时,应确保客服主管的基本信息准确无误。
2.客观评价:在评价客服主管的工作表现时,应客观公正,避免主观臆断。
3.举例说明:在描述客服主管的工作任务完成情况、工作质量等方面时,可以举例说明,以便更好地展现其工作表现。
4.及时沟通:在填写考核表过程中,应与客服主管及时沟通,确保双方对考核内容和评价结果无异议。
三、客服主管月度绩效考核表的评价标准客服主管月度绩效考核表的评价标准主要包括以下几个方面:1.工作任务完成情况:根据客服主管月度内实际完成的任务情况,以及任务的紧急程度、重要性等因素进行评价。
2.工作质量:根据客户满意度、问题解决率、投诉处理情况等指标进行评价。
3.团队管理:根据客服主管在团队协作、人员培训、员工激励等方面的表现进行评价。
客服主管绩效制定方案背景客服主管是企业中极为关键的岗位之一,其在确保客户满意度和公司声誉方面发挥着重要作用。
制定合理的客服主管绩效制度,能够激发其积极性和工作热情,提高团队的工作效率和服务质量,并且能够更好地反映客服主管的实际工作能力和表现。
方案重点1.明确绩效考核指标:客服主管的工作涉及到很多方面,不仅要考虑团队的整体服务质量和部门绩效,还要包括个人能力和领导力等方面。
因此,要从服务质量、服务效率、沟通能力、工作计划、团队建设等角度全面考核其工作表现,建立科学完整的绩效指标体系。
2.量化绩效考核标准:制定客服主管绩效考核标准时,要针对以上指标,确定合理的考核权重和评估体系,量化绩效评估标准,才能更好地反映客服主管的实际表现和创建公正的考评体系。
3.灵活应用考核方法:不同的客服主管有不同的职责和工作内容,因此在考核方法上需要区分。
可以考虑采用360°评估、定量分析、定性分析等多种评估方法相结合,综合应用。
4.激励政策:通过制定合理的激励政策,如升职加薪、奖金、晋升等,以及荣誉榜等表彰制度,彰显绩效的重要性,提高客服主管绩效的积极性和活力。
方案执行1.定期评估:充分考虑客服主管的个人特点和所负责的团队情况,选择合适的时间间隔,审慎地进行绩效评估,及时发现问题,及时调整。
2.沟通反馈:及时与客服主管沟通、反馈绩效评估结果,让其充分理解其绩效等级,同时也给予有针对性的改进指导,帮助其更好地发挥个人能力和领导力。
3.监督落实:对于绩效不理想的客服主管,要采取一些手段进行督促和改进,建立合规的监管机制,确保执行性,提高效益。
意义客服主管绩效制定方案的意义在于:1.提高工作效率:激励客服主管发挥出更多的工作潜能,让他们更高效地工作。
2.强化领导力:客服主管是团队的领导者,良好的绩效制度能够强化其领导能力,带领团队更好地工作。
3.促进发展:制定合理的绩效考核标准能够为客服主管提供明确的职业发展方向和目标,促进其职业成长。
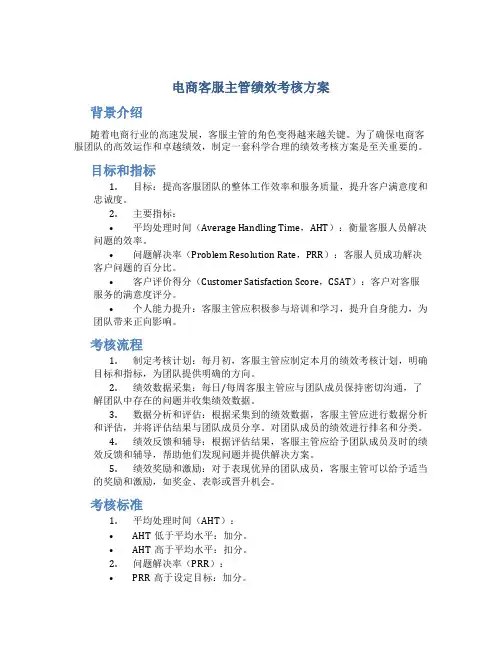
电商客服主管绩效考核方案背景介绍随着电商行业的高速发展,客服主管的角色变得越来越关键。
为了确保电商客服团队的高效运作和卓越绩效,制定一套科学合理的绩效考核方案是至关重要的。
目标和指标1.目标:提高客服团队的整体工作效率和服务质量,提升客户满意度和忠诚度。
2.主要指标:•平均处理时间(Average Handling Time,AHT):衡量客服人员解决问题的效率。
•问题解决率(Problem Resolution Rate,PRR):客服人员成功解决客户问题的百分比。
•客户评价得分(Customer Satisfaction Score,CSAT):客户对客服服务的满意度评分。
•个人能力提升:客服主管应积极参与培训和学习,提升自身能力,为团队带来正向影响。
考核流程1.制定考核计划:每月初,客服主管应制定本月的绩效考核计划,明确目标和指标,为团队提供明确的方向。
2.绩效数据采集:每日/每周客服主管应与团队成员保持密切沟通,了解团队中存在的问题并收集绩效数据。
3.数据分析和评估:根据采集到的绩效数据,客服主管应进行数据分析和评估,并将评估结果与团队成员分享。
对团队成员的绩效进行排名和分类。
4.绩效反馈和辅导:根据评估结果,客服主管应给予团队成员及时的绩效反馈和辅导,帮助他们发现问题并提供解决方案。
5.绩效奖励和激励:对于表现优异的团队成员,客服主管可以给予适当的奖励和激励,如奖金、表彰或晋升机会。
考核标准1.平均处理时间(AHT):•AHT低于平均水平:加分。
•AHT高于平均水平:扣分。
2.问题解决率(PRR):•PRR高于设定目标:加分。
•PRR低于设定目标:扣分。
3.客户评价得分(CSAT):•CSAT得分高于设定目标:加分。
•CSAT得分低于设定目标:扣分。
4.个人能力提升:•参与培训和学习:加分。
•未参与培训和学习:扣分。
考核结果及奖励根据考核结果计算绩效得分,得分越高表示绩效越好。
考核结果将被纳入个人绩效评估和晋升考虑。
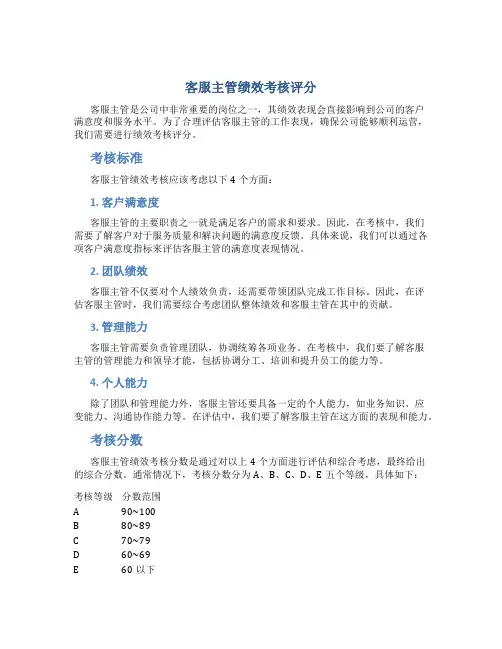
客服主管绩效考核评分客服主管是公司中非常重要的岗位之一,其绩效表现会直接影响到公司的客户满意度和服务水平。
为了合理评估客服主管的工作表现,确保公司能够顺利运营,我们需要进行绩效考核评分。
考核标准客服主管绩效考核应该考虑以下4个方面:1. 客户满意度客服主管的主要职责之一就是满足客户的需求和要求。
因此,在考核中,我们需要了解客户对于服务质量和解决问题的满意度反馈。
具体来说,我们可以通过各项客户满意度指标来评估客服主管的满意度表现情况。
2. 团队绩效客服主管不仅要对个人绩效负责,还需要带领团队完成工作目标。
因此,在评估客服主管时,我们需要综合考虑团队整体绩效和客服主管在其中的贡献。
3. 管理能力客服主管需要负责管理团队,协调统筹各项业务。
在考核中,我们要了解客服主管的管理能力和领导才能,包括协调分工、培训和提升员工的能力等。
4. 个人能力除了团队和管理能力外,客服主管还要具备一定的个人能力,如业务知识、应变能力、沟通协作能力等。
在评估中,我们要了解客服主管在这方面的表现和能力。
考核分数客服主管绩效考核分数是通过对以上4个方面进行评估和综合考虑,最终给出的综合分数。
通常情况下,考核分数分为A、B、C、D、E五个等级,具体如下:考核等级分数范围A 90~100B 80~89C 70~79D 60~69E 60以下考核等级的划分标准和分值范围是根据公司的实际情况和行业标准进行设定的。
在确定考核等级后,我们还要将考核结果反馈给客服主管本人,以帮助TA发现问题并持续改进。
绩效考核是公司管理中非常重要的一环,能够帮助我们了解员工的工作表现和问题所在,并及时采取改进措施。
因此,在进行客服主管绩效考核评分时,我们要尽量公正、客观地评估,以便更好地激励和管理团队,推动企业发展。
客服主管月度绩效考核表摘要:一、引言二、客服主管月度绩效考核指标概述1.客户满意度2.团队管理能力3.业务处理能力4.客户服务质量5.销售业绩与合作项目完成情况三、如何提高客服主管月度绩效1.提升客户满意度策略a.强化客服团队沟通技巧b.关注客户需求与反馈c.优化客户服务流程2.提高团队管理能力方法a.增强团队凝聚力b.建立有效沟通机制c.培训与激励团队成员3.增强业务处理能力技巧a.深入了解业务知识b.熟练掌握业务流程c.制定业务应急预案4.确保客户服务质量措施a.制定服务质量标准b.落实服务质量监督与检查c.及时处理客户投诉5.提升销售业绩与合作项目完成情况a.分析市场趋势,制定销售策略b.加强与合作方的沟通协调c.监控项目进度,确保按时完成四、总结与展望正文:一、引言作为客服团队的核心管理者,客服主管肩负着带领团队为客户提供优质服务的重要责任。
月度绩效考核是对客服主管工作成果的重要衡量标准。
本文将从客服主管月度绩效考核指标入手,分析如何提高客服主管的月度绩效,以助力企业提升客户满意度,实现业务目标。
二、客服主管月度绩效考核指标概述1.客户满意度客户满意度是衡量客服主管工作效果的关键指标。
高客户满意度表明客服主管在处理客户问题上具备较强的能力,能为客户提供优质服务。
2.团队管理能力团队管理能力关乎客服团队的凝聚力和战斗力。
优秀的客服主管应具备良好的团队管理能力,激发团队成员的工作潜能。
3.业务处理能力客服主管应熟悉业务知识,掌握业务流程,以便在面对客户问题时能迅速给出解决方案。
4.客户服务质量客户服务质量是评价客服主管工作成果的重要标准。
优质的客户服务有助于提高客户满意度,为企业创造良好口碑。
5.销售业绩与合作项目完成情况客服主管应具备一定的销售意识,推动团队完成销售任务,同时加强与合作方的沟通协调,确保合作项目的顺利进行。
三、如何提高客服主管月度绩效1.提升客户满意度策略a.强化客服团队沟通技巧。
2024年客服绩效考核方案一、个人销售绩效提成计算方法•个人绩效算法:团队总奖金×销售额占团队百分比= 个人绩效提成二、公共销售绩效提成计算方法•公共销售绩效提成 = 公共销售业绩总额×0.5% ×个人业绩百分比(具体参考客服具体绩效)三、最终工资计算方法•当月工资 = 岗位工资+ 个人绩效+ 公共销售绩效提成+ 奖金四、额外激励措施•每月绩效第一名在员工大会上进行分享表彰,连续3个月第一名公司给予额外300元奖金。
五、客服部团队业绩考核指标序号KPI指标所占比考核内容折算方式对应分备注1及时响应10% 平均响应时间25s以内10未回复人数0不扣,5人以内扣2分序号KPI指标所占比考核内容折算方式对应分备注2服务态度10%主管及运营抽查聊天记录给出的分数最佳10根据服务态度等级不同,分数不同3好评数量10%每个月登记的好评返现的数量第一名10需要主动让客人好评,及时解决客户问题4付款客单价15%付款宝贝总金额/付款宝贝件数客单价第一名15 后台数据显示5 询单->最终付款15%下单付款成功的人数/询单的总人数大于60%15 后台数据显示6售后处理30%专门负责售后处理人员,以及平时有进行售后处理的人员专门负责售后30淘宝后台退换货处理(OA退货登记数量,售后人员除外)7业务技能考核10%每月业务技能考核情况运营打分10本数据是仓库和运营以及主管各10分取平均值六、公共绩效算法•公共绩效奖金分配将根据团队成员的绩效评分进行分配,确保高绩效员工获得更多的奖励。
七、奖金分配比例•月度:季度:年度= 5:2:3•总奖金50%月度奖金当月发放,总奖金20%季度奖金于季度结束后发放,总奖金30%年终奖金于年末发放。
八、客户售后处理流程•客服需在规定时效内处理客户问题,并及时反馈处理结果。
•售后问题须在48小时之内完成,未及时处理或反馈将扣除绩效分。
九、责任人与处理流程•明确责任人,包括客服、运营部、售后专员、客服主管和总经理,确保问题能够及时得到处理。
物业客服主管岗位绩效考核内容及评分细则1. 考核目的物业客服主管是物业管理公司中的关键岗位,负责管理物业客服团队,确保高效、负责任地为业主提供服务。
为了评估物业客服主管的绩效,确保其能够胜任岗位,并持续提升工作表现,本文档将介绍物业客服主管岗位绩效考核的内容和评分细则。
2. 考核内容物业客服主管岗位绩效考核内容主要包括以下几个方面:2.1 服务质量•响应时间:评估物业客服主管对业主问题和需求的响应速度,包括接听电话、回复信息等。
•问题解决:评估物业客服主管解决问题的能力和效率,包括处理纠纷、投诉处理等。
•服务态度:评估物业客服主管在与业主沟通时的礼貌、耐心和友好程度。
2.2 团队管理•组织协调:评估物业客服主管在团队管理方面的能力,包括任务分配、工作安排等。
•培训和指导:评估物业客服主管对团队成员的培训和指导能力,包括新人培训、业务知识传授等。
•绩效管理:评估物业客服主管对团队成员的绩效管理能力,包括绩效考核、奖惩措施等。
2.3 工作效率•工作量完成情况:评估物业客服主管的工作量完成情况,包括完成的任务数量和质量。
•工作效率:评估物业客服主管在单位时间内完成的工作量,包括接听电话数量、处理问题数量等。
2.4 团队表现•团队工作质量:评估团队整体的工作质量,包括业主满意度、处理效率等指标。
•团队合作能力:评估团队成员之间的合作能力,包括信息共享、协作解决问题等。
•团队士气:评估团队成员的士气和工作积极性,包括团队氛围、工作态度等。
3. 评分细则针对以上考核内容,可以根据具体工作情况制定相应的评分细则。
以下是一个可能的评分细则示例:3.1 服务质量(满分30分)•响应时间(10分):按时响应占比超过90%(10分)、80-90%(8分)、70-80%(6分)、60-70%(4分)、60%以下(2分)。
•问题解决(10分):问题解决率超过90%(10分)、80-90%(8分)、70-80%(6分)、60-70%(4分)、60%以下(2分)。
电商客服主管绩效考核方案范文(通用6篇)电商客服主管绩效考核方案范文(通用6篇)1为确保公司发展战略的顺利实施,建立和完善公司绩效考核体系,特制定本办法。
一、基本原则(一)坚持科学、系统、客观、公开、公平、公正的原则;(二)建立面向公司战略、全过程监控的绩效考核体系;(三)按照权责对等的要求,进一步明确上级和下级之间的管理关系、责任关系;(四)按照现代人力资源管理的要求,公司各级管理者要认真履行绩效管理的职责,切实承担起绩效责任和绩效管理责任;(五)绩效考核工作与评选先进工作相结合,兼顾部门绩效与员工个人绩效,兼顾业务部门与综合部门;(六)注重持续不断的绩效沟通和绩效改进。
二、总体要求(一)考核工作要建立在客观事实的基础上,考核者应当根据公司制定的考核评价标准,客观、公正的对被考核者进行绩效评估;(二)考核者要把绩效考核作为一项重要的管理工作,通过绩效考核过程中的绩效辅导、绩效沟通、绩效反馈,指导、帮助、激励直接下属更好的工作、更好的成长,不断提升自身的管理能力;(三)加强对绩效考核工作的监督,对员工反映的问题,要按职责范围及时检查和处理,追究有关人员的责任。
三、考核指标(一)部门绩效考核:结合年度全面预算工作,在各部门上报、汇总分析的基础上,由公司财务管理部牵头组织,各部门配合,共同制定部门年度绩效考核指标(即各部门经济指标和重点工作)、方法和程序,报公司经理办公会议审定,并以部门工作目标责任书作为部门的绩效合约,在公司年度工作会议上签订。
(二)员工绩效考核:包括中层管理人员的绩效考核和一般员工的绩效考核。
1、考核指标采取“定量+定性”的方式设计,尽可能量化,不能量化的尽量细化。
主要考核以关键绩效指标为核心的工作业绩,由关键绩效指标和一般绩效指标组成。
2、关键绩效指标基于对公司战略目标的分解,是对战略目标的细化和具体化;一般绩效指标基于对工作职责的考核。
3、公司人力资源部牵头组织制定《公司员工绩效考核指标体系及评价标准》,并对该指标体系及评价标准实行动态管理,每年进行修订、完善,公司分管领导、中层管理人员依据部门年度工作目标责任书确定的考核内容、部门工作计划、员工所承担的岗位职责,在沟通的基础上,分别提出直接下属的具体考核内容,人力资源部汇总后报公司经理办公会议审定。
客服主管月度绩效考核表一、引言客服主管作为企业的重要组成部分,其月度绩效考核对于企业的发展具有重要意义。
为了全面评估客服主管的工作表现,本文将介绍客服主管月度绩效考核的指标、方法和提升策略。
二、客服主管月度绩效考核指标概述1.客户满意度:衡量客服主管在客户服务过程中的表现,主要包括客户满意度调查评分、客户投诉率等。
2.团队管理能力:评估客服主管在团队建设、人员配置和团队协作方面的能力。
3.业务处理能力:评价客服主管对业务知识的掌握程度以及在处理复杂业务场景时的表现。
4.客户服务质量:关注客服主管在服务过程中是否遵循服务质量标准,为客户提供优质服务。
5.销售业绩与合作率:考核客服主管在完成销售任务和拓展合作方面的成果。
三、如何进行月度绩效考核1.收集数据:通过各种渠道收集与考核指标相关的数据,如客户满意度调查、业务处理数量、销售业绩等。
2.设定权重与评分标准:根据各指标的重要性,分配权重,并设定合理的评分标准。
3.考核流程:按照预定的流程进行考核,确保公平、公正、公开。
四、提高客服主管月度绩效的策略1.提升客户满意度:a.优化服务流程,提高客户办理效率;b.加强员工培训,提高服务水平;c.关注客户反馈,及时解决问题。
2.加强团队管理:a.明确岗位职责,降低误操作风险;b.建立激励机制,激发员工积极性;c.促进团队协作,提高工作效率。
3.提高业务处理能力:a.熟悉业务知识,提高解答准确性;b.加强内部沟通,提高信息传递效率;c.优化业务流程,减少不必要的环节。
4.提升客户服务质量:a.关注客户需求,提供个性化服务;b.提高服务效率,减少客户等待时间;c.规范服务礼仪,展现专业形象。
5.增强销售业绩与合作率:a.培养销售技巧,提高转化率;b.拓展合作渠道,增加市场份额;c.跟踪潜在客户,提高成单率。
五、总结与展望客服主管月度绩效考核是衡量其工作表现的重要手段。
通过明确考核指标、优化考核流程以及实施提升策略,有助于激发客服主管的工作积极性,提高客户满意度,从而推动企业整体发展。
客服主管绩效考核表
工作职责增值产出绩效标准得分
领导客户服务团队为客户提供服务满意的客户
(为客户解决
的问题和提
供的信息)
(30分)
1.一个月内客户投诉次数不超过5次;
*客服人员能够迅速到达;(5分)
*客服人员能对所有问题做出准确回答;(5分)
*客服人员非常有礼貌;(10分)
*问题解决的结果。
(10分)
向领导和
相关人员提供信息和数据-30分
*不正确的数据;(-10分)
*想要的东西没有找到;(-10分)
*提供信息迟到。
(-10分)
为解决问题提供建
议所提供的解决
问题的建议
(10分)
1.客户对解决问题的建议表示满意;(5分)
2.解决问题的方案。
(5分)
对下属的管理下属的生产力
和工作满意度
(30分)
1.下属有能力和按照时间表工作;(10分)
2.通过调查发现:(10分)
*员工能够了解上司对自己的期望;(5分)
*员工拥有胜任工作的知识和技能。
(5分)
优秀绩效的表现:
培养出可以替代客户服务经理的员工。
(10分)。
客服部经理绩效考核指标随着企业竞争日益激烈,客户的满意度和忠诚度对于企业的发展至关重要。
作为客服部经理,如何有效地管理团队,提高客户满意度,达到优秀的绩效表现,是我们所面临的挑战之一。
本文将从以下几个方面介绍客服部经理的绩效考核指标。
一、团队管理能力客服部经理需要具备优秀的团队管理能力。
首先,他应确保团队成员的工作任务明确,分工合理,能够高效地协作。
其次,他应设定合理的工作目标,并制定相应的绩效考核指标。
这些指标应该能够衡量团队成员在客户服务、问题解决、工作效率等方面的表现。
此外,客服部经理还应设立一套激励机制,激励团队成员主动学习、提高自己的专业技能。
二、客户满意度客户满意度是客服部经理绩效考核的重要指标之一。
客服部经理需要关注客户的反馈和意见,并积极采取措施改进服务质量。
他应建立健全的客户反馈机制,及时解决客户的问题和投诉。
此外,他还应分析客户的需求和行为,提供个性化的服务,提高客户的满意度和忠诚度。
三、问题解决能力客服部经理需要具备优秀的问题解决能力。
他应能够迅速识别和分析问题的根源,并提供有效的解决方案。
在解决问题的过程中,他应注重沟通和协调,与其他部门合作,确保问题能够得到及时有效地解决。
四、工作效率客服部经理需要保证团队的工作效率。
他应监控团队成员的工作进度和质量,及时发现并解决工作中的问题。
他还应合理安排团队的工作时间和资源,提高工作效率,确保客户的问题能够及时得到解决。
五、个人能力和发展作为客服部经理,个人能力和发展也是绩效考核的重要指标之一。
他应不断学习和提升自己的专业知识和技能,保持与行业发展的同步。
此外,他还应与其他部门的经理进行交流和合作,不断拓展自己的人脉和资源。
通过不断提升自己的能力,客服部经理可以更好地应对各种挑战,提高工作表现。
客服部经理的绩效考核指标包括团队管理能力、客户满意度、问题解决能力、工作效率以及个人能力和发展。
通过合理设定考核指标,并不断提升自身的能力,客服部经理可以在激烈的竞争中脱颖而出,为企业的发展做出重要贡献。
客服主管绩效考核标准客服主管是公司客服团队的核心人员,对于公司的客户服务质量和客户满意度起着决定性的作用。
因此,客服主管的绩效考核标准应该包括以下几个方面。
首先,客服主管应具备良好的团队管理能力。
客服团队通常由多名客服人员组成,客服主管需要能够合理分配人力资源,制定工作计划,并监督团队成员的工作进展。
良好的团队管理能力可以体现在对团队成员进行合理分工,激励团队成员的积极性和创造性,及时解决团队成员遇到的问题和困难等方面。
其次,客服主管应该能够指导和培训客服人员。
客服人员的工作质量和技能水平直接影响客户满意度,客服主管需要能够对新员工进行入职培训,并对老员工进行定期的工作指导和技能培训,以提高客服人员的工作水平和服务质量。
第三,客服主管应该能够有效的解决客户投诉和问题。
客户投诉和问题的处理是客服主管工作的重要一环,他们需要能够听取客户的意见和需求,快速准确地解决客户的问题,确保客户的利益不受损害,并积极改善客户服务的不足之处。
第四,客服主管需要具备良好的沟通能力。
良好的沟通能力可以体现在与客户的有效沟通,倾听客户的需求和抱怨,并及时给予回应;与团队成员的有效沟通,了解团队成员的工作情况和需求,并及时解决团队成员遇到的问题和困难;与其他部门的有效沟通,协调相关部门的资源,共同解决客户问题。
最后,客服主管的工作成果应该得到肯定和认可。
客服主管需要根据客户满意度、服务质量和团队绩效等来评估他们的工作成果。
同时,客服主管应该能够根据公司的发展需求和市场形势,制定合适的客户服务策略和工作计划,为公司提供有竞争力的客户服务。
总之,客服主管的绩效考核标准应该包括团队管理能力、客服人员培训和指导能力、客户问题解决能力、沟通能力以及工作成果等方面。
只有在这些方面取得良好的表现,客服主管才能够提高客户满意度,提升客户服务质量,并为公司的发展做出贡献。