【精选方案】专业市场调研表格
- 格式:doc
- 大小:328.00 KB
- 文档页数:3
:时间制表人:制表经销商调研表2.3.3
:制表人:时间制表同类产品价格调研表2.3.4
:时间制表制表人:
:时间制表人:制表市场占有率分析表2.3.6
:时间制表制表人:
消费者购物情况流水记录表2.3.7
区域段时间
制表人::时间制表.消费者购物意识分析表2.3.8
:时间制表制表人:消费者流量调研表2.3.9
:时间制表制表人:消费者构成调研表2.3.10
:时间制表制表人:竞争对手动态登记表2.3.11
:时间制表制表人:消费者购买数量登记表2.3.12
:时间制表制表人:
:制表人:时间制表
:制表人:时间制表
畅销产品分析表2.3.15
区域产品名称
制表人::时间制表.
:时间制表制表人:
产品单价登记表2.3.17
:制表人:时间制表产品市场调研分析表2.3.19
:时间制表制表人:市场调研状况月报表2.3.20
:时间制表制表人:产品形象分析表2.3.21
制表人:。
市场调查报告表模板
一、调查目的
1.了解市场现状及趋势
2.分析目标客户需求
3.评估竞争对手情况
4.制定营销策略和计划
二、调查范围
1.调查时间:XXXX年XX月XX日至XXXX年XX月XX日
2.调查区域:XX省XX市
3.调查对象:目标客户群体
三、调查方法
1.问卷调查
2.访谈调查
3.观察调查
4.网络调查
四、调查内容
1.市场规模及增长趋势
2.目标客户需求及购买行为
3.竞争对手情况及市场占有率
4.产品/服务优缺点及改进建议
5.市场机会与挑战分析
6.营销策略及推广建议
五、调查结果分析
1.数据统计与分析
2.市场趋势预测
3.目标客户需求分析
4.竞争对手情况分析
5.产品/服务优缺点分析
6.市场机会与挑战分析
7.营销策略及推广建议分析
六、结论与建议
1.结论总结
2.对产品/服务的改进建议
3.对营销策略及推广的建议
4.对市场拓展的建议与规划
5.对企业发展的建议与展望
七、附件
6.调查问卷样本
7.数据统计表及图表。
市场调研问卷清单(表格)一、个人信息部分
二、产品满意度部分
请你根据自己对我们产品的使用经验,回答以下问题:
1. 在1-10的分数中,请为我们的产品整体质量打分:
2. 您觉得我们的产品价格合理吗?请回答是或否:
3. 您对我们的产品的功能性满意吗?请回答是或否:
三、市场需求部分
请你根据自己的需求和意见,回答以下问题:
1. 您目前最需要改善的产品特性是什么?
2. 您希望我们添加哪些新的功能或服务?
3. 您对我们的产品提供的技术支持满意吗?请回答是或否:
4. 您是否愿意推荐我们的产品给其他人?请回答是或否:
四、其他建议部分
请你提出任何其他建议或意见:
1.
2.
3.
以上是我们的市场调研问卷清单,感谢你的参与和帮助!。
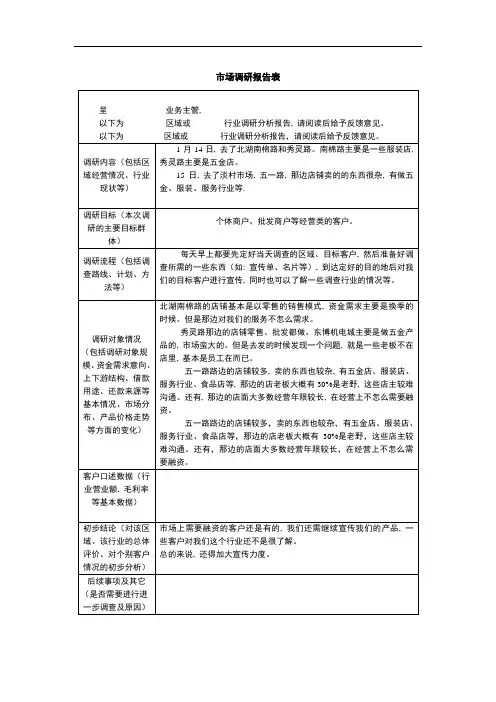
市场调研报告表一、背景1.1调研目的简要说明市场调研的目的,例如探究市场需求、了解竞争对手等。
1.2调研对象列举所调查的市场对象,例如潜在顾客、现有客户、竞争对手等。
1.3调研时间与地点说明市场调研实施的时间和地点。
二、调研方法2.1调研手段详细描述调研所采用的方法和手段,如问卷调查、访谈、观察等。
2.2调研样本选择说明样本选择的原则和方法,如随机抽样、分层抽样等。
2.3调研程序详细阐述调研的具体步骤和流程。
三、调研结果3.1调研数据整理与分析对所获得的调研数据进行整理和分析,使用合适的统计方法进行量化和分类。
3.2市场需求与潜在机会记录并总结市场调研得出的市场需求和潜在机会,例如客户对产品的需求、市场的发展趋势等。
3.3竞争对手分析对竞争对手进行详细的分析,包括竞争对手的产品、价格、市场份额等。
四、调研结论4.1市场潜力评估根据市场调研结果,对市场的潜力进行评估,包括市场规模、增长率等。
4.2市场定位建议结合调研结果,提出市场定位的建议,即产品或品牌在市场中的定位。
4.3市场推广策略建议针对市场调研结果,提出市场推广策略的建议,例如定价策略、渠道拓展等。
五、调研报告附录5.1调研问卷对于问卷调查方式的调研,提供相应的问卷样本。
5.2调研数据源提供调研所使用的原始数据源,以便后续查阅。
5.3调研参考资料引用和列举与市场调研有关的参考资料,如市场研究报告、相关论文等。
以上是市场调研报告表的一个模板,根据具体情况可灵活调整内容和顺序。
请根据实际情况填写内容,确保各个部分的完整性和准确性。
市场调查报告表市场调查报告表一、引言市场调查是企业进行市场研究的重要环节,通过调查市场需求和竞争情况,可以为企业制定合理的市场营销策略提供依据。
本报告旨在对某特定市场进行调查,以帮助企业了解市场状况并做出相应决策。
二、调查目的1.了解市场需求:通过调查市场,了解消费者对产品的需求和偏好,为企业提供产品开发和改进的方向。
2.探究竞争情况:调查市场中的竞争对手,分析其产品特点、定价策略、市场份额等,为企业制定竞争策略提供参考。
3.评估市场潜力:通过市场调查,了解市场规模、增长率等指标,为企业的市场开拓和扩大提供参考依据。
三、调查方法1.问卷调查:通过设计问卷,收集消费者对产品的态度、购买习惯等信息。
2.访谈调查:与消费者进行面对面的交流,深入了解其需求和对竞争品牌的评价。
3.数据分析:通过收集市场数据,进行统计和分析,得出结论。
四、调查结果1.市场需求通过问卷调查和访谈调查,我们了解到消费者对产品的需求主要集中在以下几个方面:(1)质量和性能:消费者对产品的质量和性能要求较高,希望产品能够满足其使用需求。
(2)价格:消费者对产品的价格敏感度较高,希望能够购买到性价比较高的产品。
(3)品牌认可度:消费者对知名品牌的产品更有信任感,更愿意购买。
(4)创新性:消费者对新颖、独特的产品更感兴趣,希望能够体验到不同的消费体验。
2.竞争情况通过调查市场竞争对手,我们了解到以下情况:(1)品牌A:该品牌在市场中具有较高的知名度和市场份额,产品质量稳定,但价格较高。
(2)品牌B:该品牌在市场中处于较低的知名度和市场份额,但产品性价比较高,受到一部分消费者的青睐。
(3)品牌C:该品牌在市场中具有一定的知名度和市场份额,但产品质量和性能待提高。
3.市场潜力通过数据分析,我们得出以下结论:(1)市场规模:该市场的规模较大,年均增长率稳定在5%左右。
(2)市场细分:该市场存在多个细分市场,如高端市场、中端市场和低端市场,各市场的需求和竞争情况有所不同。
市场分析表格(一)目录一、市场调查计划表(一)二、市场调查计划表(二)三、同业产品市场价格调查表四、各地区某种产品批发市场调查表五、竞争厂商调查表六、竞争厂牌价格调查表七、汽车音响竞争厂牌调查表八、竞争商店比较表九、店铺情报检查表十、新事业开拓调查检查表十一、人物调查报告十二、人派关系检查表十三、优良人际关系检查表(一)十四、优良人际关系检查表(二)十五、巡回调查日报表十六、调查研究报告书十七、企业信息来源分析表十八、产品市场性分析表十九、促销成本分析表二十、企业消费者情报分析表二十一、产品营销分析表二十二、产品行销分析表二十三、主要客户营业分析表二十四、销售区销售状况分析表二十五、企业产品形象分析表二十六、新事业开拓调查分析表二十七、每月巡回调查状况报告书二十八、市场总需要量调查估计表二十九、消费者意识变化分析表三十、企业畅销产品分析表三十一、传播媒介利用分析表三十二、广播传播媒体利用分析表三十三、人·物·钱流动分析表市场调查计划表(一)市场调查计划表(二)、一、调查目标:、二、考虑因素:、三、方法设计:、四、预定进度:、五、使用人力:六、预算:同业产品市场价格调查表年月日营业主管:制表:各地区某种产品批发市场调查表年△:涨A:库交C:送到使用单位×:跌B:厂交产品名称竞争厂商调查表竞争厂牌价格调查表汽车音响竞争厂牌调查表竞争商店比较表店铺情报检查表○畅销商品情报○销售现场情报○消费者情报○情报分析新事业开拓调查检查表→→→→→→→→→→→→→→ → →人物调查报告人派关系检查表→→→→→→→巡回调查日报表年月日部门主管:制表:调查研究报告书企业信息来源分析表↓↓产品市场性分析表促销成本分析表裁决审核分析表企业消费者情报分析表→→→→←←←←主要客户营业分析表销售区销售状况分析表年月企业产品形象分析表报告人()↓↓↓↓↓新事业开拓调查分析表↓↓↓↓↓每月巡回调查状况报告书单位:自年日起至年批示:单位主管:报告人:市场总需要量调查估计表消费者意识变化分析表○消费者社会构造的变化○消费者生活意识的变化○消费者生活价值的变化○公司的应对、分析企业畅销产品分析表传播媒介利用分析表★内容的检查★整理的检查★用法的检查广播传播媒体利用分析表○CM情报○收音机情报○CATV情报人·物·钱流动分析表→→→→→→→→→→→→→→→→。
项目名称开业时间建筑楼层单层建筑面积(每一层的)建筑总面积建筑格局(是否一拖二、大棚市场等、独栋楼宇式商业、综合体等)各层一手租金水平(租金是否包含物业管理费、工商税费、取暖、照明费等,如包含,分别为多少)如租金未包含,则其他费用为什么费?分别为多少?交租及签合同方式(多久一签、多久一付)押金水平各层转租金各层转让费(带货还是空转?是否包含一定周期的租金、装修费?货费多少钱?)硬件设施、主辅通道宽度经营状况消费者来源如铺位曾销售,销售日期、价格、销售状况优势劣势市场调研表格【注:细心、细心、再细心】时装城2012年6月6F地下1层,地面5层75000㎡商业市场(女装、童装)B1:东元/㎡/天西元/㎡/天停车位约60个F1:电梯口:元/㎡/天通道:元/㎡/天厕所:元/㎡/天F2:电梯口:2,。
1元元/㎡/天通道:元/㎡/天厕所:元/㎡/天F3:电梯口:元/㎡/天通道:元/㎡/天厕所:元/㎡/天F4:元/㎡/天通道:元/㎡/天厕所:元/㎡/天F5:展厅、餐厅元/㎡/天F6:F7:电费:元/度水费:无工商税:无保洁:无一年一签,一次性付清含物业1万:100㎡以下,2万:100㎡以上B1:无F1:无F2:无F3:无F4:无B1:0元/㎡(使用面积)F1:0元/㎡(使用面积)F2:0元/㎡(使用面积)F3:0元/㎡(使用面积)F4:0元/㎡(使用面积)4部观光电梯,10部扶梯,3部货梯(一部小),通道:米,大厅3个50㎡一般B1淘宝户,F1-F2商场,F3-F4童装商城淘宝2014年B1售价280万120㎡2016年F1售价300万100㎡地理位置好,夏天凉快客户来拿货车进不了调研人:柏铭霞、施炜烨调研日期:市场调研表格项目名称开业时间建筑楼层单层建筑面积(每一层的)建筑总面积建筑格局(是否一拖二、大棚市场等、独栋楼宇式商业、综合体等)各层一手租金水平(租金是否包含物业管理费、工商税费、取暖、照明费等,如包含,分别为多少)如租金未包含,则其他费用为什么费?分别为多少?交租及签合同方式(多久一签、多久一付)押金水平各层转租金各层转让费(带货还是空转?是否包含一定周期的租金、装修费?货费多少钱?)硬件设施、主辅通道宽度经营状况消费者来源如铺位曾销售,销售日期、价格、销售状况优势劣势【注:细心、细心、再细心】濮院辅料城2007年12层地下1层,地面11层(3层为商业)综合体(面料、辅料)写字楼B1:无F1:面料:国道边元/㎡/天,里面元/㎡/天F2:辅料:电梯元/㎡/天,通道2元/㎡/天,厕所元/㎡/天F3:辅料:电梯口元/㎡/天,通道元/㎡/天F4:F5:F6:F7:装修押金2000(固定月份返还),电费:元/度物业费:元/㎡/天(每月),工商(执照)2999元一年一签,一次性付清5000元/间B1:无F1:无F2:无F3:无F4:无B1:0元/㎡(使用面积)F1:0元/㎡(使用面积)F2:0元/㎡(使用面积)F3:0元/㎡(使用面积)F4:0元/㎡(使用面积)4部大电梯,4部手扶梯,1部观光电梯,道路米人流量一小时10组,看样多,拿货少,比较价格工厂市场形成已久,有一定的客户资源硬件差,投诉多,市场功能弱化(规格落伍)调研人:柏铭霞、施炜烨调研日期:市场调研表格【注:细心、细心、再细心】项目名称开业时间国贸名品港2008年8月建筑楼层单层建筑面积(每一层的)建筑总面积建筑格局(是否一拖二、大棚市场等、独栋楼宇式商业、综合体等)各层一手租金水平(租金是否包含物业管理费、工商税费、取暖、照明费等,如包含,分别为多少)如租金未包含,则其他费用为什么费?分别为多少?交租及签合同方式(多久一签、多久一付)押金水平各层转租金各层转让费(带货还是空转?是否包含一定周期的租金、装修费?货费多少钱?)硬件设施、主辅通道宽度经营状况消费者来源如铺位曾销售,销售日期、价格、销售状况优势劣势18F1F-5F商业区6F-18F写字楼地下1层,地面18层综合体(商业区、酒店、写字楼)B1:停车场F1:18-20元/㎡/天电梯口/大门口:20元/㎡/天通道:18元/㎡/天F2:14-16元/㎡/天电梯口:16元/㎡/天通道:14元/㎡/天F3:20-22元/㎡/天电梯口:22元/㎡/天通道:20元/㎡/天F4:14-16元/㎡/天电梯口:16元/㎡/天通道:14元/㎡/天F5:按积分结算,销量为主(展厅)F6:F7:电费:元/度充卡水费:无工商税:按平方300元/㎡保洁:无空调公推按平方算物业费:元/㎡/天装修押金:3万规定日期返还一年一签,半年一签,一次性付清2-3万按平方B1:无F1:无F2:无F3:无F4:无B1:0元/㎡(使用面积)F1:0元/㎡(使用面积)F2:0元/㎡(使用面积)F3:0元/㎡(使用面积)F4:0元/㎡(使用面积)6部观光电梯,5部扶梯,2部货梯F1,F3良好,F2,F4一般,F5展厅批发商2016年F1:119号欧货名品70㎡售870万,120㎡售1400万市场已经形成完善的经营模式,客流量充足货运电梯小,不够用,通道小,堆满货物,通道拥挤调研人:柏铭霞、施炜烨调研日期:市场调研表格【注:细心、细心、再细心】项目名称开业时间建筑楼层单层建筑面积(每一层的)建筑总面积中央商城4F地下1层,地面3层建筑格局(是否一拖二、大棚市场等、独栋楼宇式商业、综合体等)各层一手租金水平(租金是否包含物业管理费、工商税费、取暖、照明费等,如包含,分别为多少)如租金未包含,则其他费用为什么费?分别为多少?交租及签合同方式(多久一签、多久一付)押金水平各层转租金各层转让费(带货还是空转?是否包含一定周期的租金、装修费?货费多少钱?)硬件设施、主辅通道宽度经营状况消费者来源如铺位曾销售,销售日期、价格、销售状况优势劣势综合体B1:停车场F1:3区边12-14元/㎡/天国道边:6-12元/㎡/天里中:元/㎡/天里后:3元/㎡/天F2:中通道:元/㎡/天B类:元/㎡/天C类:元/㎡/天F3:主通道:元/㎡/天B类:元/㎡/天空铺F4:F5:F6:F7:物业:元/㎡/天保洁:300/年电费:元/度工商税:3500元/年推广费:500元租房押金:1000-2000元一年一签,一次付清1万B1:无F1:无F2:无F3:无F4:无B1:0元/㎡(使用面积)F1:0元/㎡(使用面积)F2:0元/㎡(使用面积)F3:0元/㎡(使用面积)F4:0元/㎡(使用面积)9部扶梯,2部观光,2部货梯,1F主:㎡,小㎡1F良好,2F-3F差,2F-3F中厅:150㎡,主通道:㎡批发商2016年5月20平售130万左右,现跌价至80-100万市场形成早有一定的客户资源环境差调研人:柏铭霞、施炜烨调研日期:市场调研表格【注:细心、细心、再细心】项目名称开业时间建筑楼层单层建筑面积(每一层的)建筑总面积建筑格局(是否一拖二、大棚市场等、世贸大厦2004年10层地下0层,地面10层47000㎡综合体(男女装、餐饮)独栋楼宇式商业、综合体等)各层一手租金水平(租金是否包含物业管理费、工商税费、取暖、照明费等,如包含,分别为多少)如租金未包含,则其他费用为什么费?分别为多少?交租及签合同方式(多久一签、多久一付)押金水平各层转租金各层转让费(带货还是空转?是否包含一定周期的租金、装修费?货费多少钱?)硬件设施、主辅通道宽度经营状况消费者来源如铺位曾销售,销售日期、价格、销售状况优势劣势B1:无F8:元/㎡/天F1:元/㎡/天F9:元/㎡/天F2:元/㎡/天F10:无F3:元/㎡/天F4:元/㎡/天F5:元/㎡/天F6:元/㎡/天F7:元/㎡/天物业管理费:元/㎡/月电费:12元/度一般一年一签,一年一付8000元B1:无F1:无F2:无F3:无F4:无B1:0元/㎡(使用面积)F1:0元/㎡(使用面积)F2:0元/㎡(使用面积)F3:0元/㎡(使用面积)F4:0元/㎡(使用面积)观光电梯8部,货梯4部,层高约4米,过道宽3米经营状况良好,今年租金有所上涨全国各地2004年万/㎡地理位置优越,就在国贸旁,受国贸辐射市场比较破旧,中庭小,过道窄,比较压抑,停车场小调研人:吴佳驹调研日期:市场调研表格【注:细心、细心、再细心】项目名称开业时间建筑楼层单层建筑面积(每一层的)建筑总面积建筑格局(是否一拖二、大棚市场等、独栋楼宇式商业、综合体等)各层一手租金水平(租金是否包含物业管理费、环贸大厦地下1层,地面19层商务楼总面积21700㎡,每层面积1500㎡,层高米综合体,1-2层男装,3-4层女装,5层展厅,6-18层商务楼B1:车库F1:元/㎡/天工商税费、取暖、照明费等,如包含,分别为多少)如租金未包含,则其他费用为什么费?分别为多少?交租及签合同方式(多久一签、多久一付)押金水平各层转租金各层转让费(带货还是空转?是否包含一定周期的租金、装修费?货费多少钱?)硬件设施、主辅通道宽度经营状况消费者来源如铺位曾销售,销售日期、价F2:元/㎡/天F3:元/㎡/天F4:4元/㎡/天左右F5:展厅F6:6-18写字楼,元/㎡/天F7:物业费:元/㎡/月三年一签或者五年一签2-3万按面积计算B1:无F1:无F2:无F3:无F4:无B1:0元/㎡(使用面积)F1:0元/㎡(使用面积)F2:0元/㎡(使用面积)F3:0元/㎡(使用面积)F4:0元/㎡(使用面积)观光电梯2部,扶梯2部,楼梯2部,写字楼电梯3部,过道宽3米良好,个别铺子空铺使用60㎡78万,使用80㎡100万格、销售状况优势劣势调研人:姚群峰调研日期:市场调研表格【注:细心、细心、再细心】项目名称开业时间建筑楼层单层建筑面积(每一层的)建筑总面积建筑格局(是否一拖二、大棚市场等、独栋楼宇式商业、综合体等)各层一手租金水平(租金是否包含物业管理费、工商税费、取暖、照明费等,如包含,分别为多少)濮院面辅料城2007年6月地下1层,地面11层占地63000㎡,商业30000㎡独栋楼宇式商业B1毛绒皮革,F1面料,F2辅料,F3面料,F4以上写字楼、酒店、会所B1:2万/20㎡F1:沿街10万/间,稍里面6万/间,最里面3-4万/间F2:3-4万/间F3:6万/3年/间,优惠租3年免1年,可讲价F4:空置会所如租金未包含,则其他费用为什么费?分别为多少?交租及签合同方式(多久一签、多久一付)押金水平各层转租金各层转让费(带货还是空转?是否包含一定周期的租金、装修费?货费多少钱?)硬件设施、主辅通道宽度经营状况消费者来源F5:5楼以上写字楼F6:F7:一年一签或者三年一签培育费8%,物业费元/㎡/月,装修保证金1000元/间,经营保证金5000元/间B1:以下均2W左右,可议价,自己谈F1:F2:F3:F4:B1:0元/㎡(使用面积)F1:0元/㎡(使用面积)F2:0元/㎡(使用面积)F3:0元/㎡(使用面积)F4:0元/㎡(使用面积)2个升降梯,2个手扶梯,通道宽3米左右1楼沿街生意较好,里面一般,2楼人较稀疏,3楼基本没人当地自营户(有厂房的)如铺位曾销售,销售日期、价格、销售状况优势劣势调研人:姚群峰调研日期:市场调研表格【注:细心、细心、再细心】项目名称开业时间建筑楼层单层建筑面积(每一层的)建筑总面积建筑格局(是否一拖二、大棚市场等、独栋楼宇式商业、综合体等)各层一手租金水平(租金是否包含物业管理费、工商税费、取暖、照明费等,如包含,分别为多少)交易中心地下无层,地面3层综合体(市场、旅馆)B1:建筑面积45㎡F1:1-3街元/㎡/天,4-5街元/㎡/天,6-7街元/㎡/天F2:电梯口元/㎡/天,里面元/㎡/天F3:元/㎡/天F4:F5:F6:F7:如租金未包含,则其他费用为什么费?分别为多少?交租及签合同方式(多久一签、多久一付)押金水平各层转租金各层转让费(带货还是空转?是否包含一定周期的租金、装修费?货费多少钱?)硬件设施、主辅通道宽度经营状况消费者来源如铺位曾销售,销售日期、价格、销售状况优势劣势一楼物业2000元/年,电费元/度一年一签,一次性经营押金1000元B1:无F1:无F2:无F3:无F4:无B1:0元/㎡(使用面积)F1:0元/㎡(使用面积)F2:0元/㎡(使用面积)F3:0元/㎡(使用面积)F4:0元/㎡(使用面积)中厅400㎡,扶梯4部,货梯2部,主通道6米,次通道4米1楼良好,2-3楼较差几乎无生意,有些是当做仓储批发商居多市场形成较久,老客户年代久,运营模式跟不上调研人:施炜烨、姚群峰调研日期:市场调研表格【注:细心、细心、再细心】项目名称开业时间建筑楼层单层建筑面积(每一层的)建筑总面积建筑格局(是否一拖二、大棚市场等、独栋楼宇式商业、综合体等)各层一手租金水平(租金是否包含物业管理费、工商税费、取暖、照明费等,如包含,分别为多少)如租金未包含,则其他费用为品牌中心C区地下无层,地面5层综合体(仓库、电商、酒店)B1:无F1:不对外出租(展厅、自用)F2:2-5层元/㎡/天,仓库、电商F3:F4:F5:F6:6-7层酒店,元/㎡/天F7:电费3元/度什么费?分别为多少?交租及签合同方式半年一签或者一年一签(多久一签、多久一付)押金水平各层转租金各层转让费(带货还是空转?是否包含一定周期的租金、装修费?货费多少钱?)硬件设施、主辅通道宽度经营状况消费者来源如铺位曾销售,销售日期、价格、销售状况优势劣势1000元/间B1:无F1:无F2:无F3:无F4:无B1:0元/㎡(使用面积)F1:0元/㎡(使用面积)F2:0元/㎡(使用面积)F3:0元/㎡(使用面积)F4:0元/㎡(使用面积)2部升降梯,主通道米正在装修,未开业离市场近,拿货方便,对面就是国贸、世贸没有形成稳定的市场调研人:姚群峰、施炜烨调研日期:市场调研表格【注:细心、细心、再细心】项目名称开业时间建筑楼层单层建筑面积(每一层的)建筑总面积建筑格局(是否一拖二、大棚市场等、独栋楼宇式商业、综合体等)各层一手租金水平(租金是否包含物业管理费、工商税费、取暖、照明费等,如包含,分别为多少)如租金未包含,则其他费用为什么费?分别为多少?交租及签合同方式(多久一签、多久一付)押金水平各层转租金濮院世贸大厦2004年10层地下0层,地面10层47000㎡综合体(男装、女装、围巾、餐厅)B1:无F8:元/㎡/天F1:25元/㎡/天F9:元/㎡/天F2:12元/㎡/天F10:餐厅F3:10元/㎡/天F4:元/㎡/天F5:元/㎡/天F6:5元/㎡/天F7:元/㎡/天物业费:㎡/月(部分物业费由装修押金抵)半年一签,一年一签装修押金8000元B1:无各层转让费(带货还是空转?是否包含一定周期的租金、装修费?货费多少钱?)硬件设施、主辅通道宽度经营状况消费者来源如铺位曾销售,销售日期、价格、销售状况优势劣势F1:无F2:无F3:无F4:无B1:0元/㎡(使用面积)F1:0元/㎡(使用面积)F2:0元/㎡(使用面积)F3:0元/㎡(使用面积)F4:0元/㎡(使用面积)8部观光电梯,4部货梯,通道3米非常旺的服装市场全国各地万/㎡2004年较好集中型市场,合理的布局,采购商较多租金较高,市场年代较久,停车等功能不够完善。