人权验厂问题汇总
- 格式:doc
- 大小:39.00 KB
- 文档页数:9
人权验厂问卷(不知道答案的都可回答不清楚,不记得或者你说我有权不回答)1.你有没有签劳动合同?你本人有没有保存一份合同?答:有;有,放在家里。
2.你合同签了几年?答:3年。
3.你进厂时要不要出示什么证件?答:身份证4.你在这里工作了几年?你是什么时候进厂的?答:按进厂的年份和月份回答(18月岁前进厂的要从满18岁后开始算)5.你进厂有没有交押金?答:没有6.你进厂有没有押身份证?答:没有。
7.你领厂牌交了多少钱?答:不用交钱。
8.你是哪年的,你的生日,你家住哪里?答:按进厂身份证回答。
9.你们进厂有体检吗?有没有付体检费?答:胶水台面工要回答有体检;没有出体检费。
10.进厂时有没有做培训?有哪些培训?答:有的;包括厂规厂级,消防安全,生产安全等。
11.上岗前有没有做培训?答:由组长做操作安全方面的培训;胶水员工要回答有做化学品安全方面的培训。
12.你什么时候上班,什么时候下班?答:早上8:00点到12:00点,下午1:30到5:30。
13.平时晚上加不加班?最多加几个小时?从几点到几点?答:晚上很少加班;最多加2个小时;从6:10到8:10.14.星期六上不上班,?上几个小时?答:一般上班;一般上上午半天。
15.星期天上不上班?答:星期天不上班。
16.你知不知道法定假日?答:不清楚;或答:元旦1天;春节3天;清明节1天;五一劳动节1天;端午节1天;中秋节1天;国庆节1天。
17.你们最近的法定假日放几天假?答:3个月之前的说不清楚;3个月的之内的可答不清楚,也可答:(2011年元旦放了3天,元月1号,2号和3号;2011年过年是从1月23号放到2月13号;其它假日到时会另行通知)18.你最近连续了多少天班?上一次休息是什么时候?答:要从上个周日开始算;上一次的休息日要考虑到周日或法定假日。
19.你的工资是计件还是计时?答:我们是计时的。
20.平时加班费怎么算?答:平时加班费是按1.5倍算。
21.周六的加班费是怎么算?答:周六的加班费按2倍算。
人权验厂整改报告篇一:验厂整改汇总报告验厂整改汇总报告尊敬的贵公司领导:我司针对本次验厂不符合项已进行详细整改。
整改形式如、体系新修订、现场拍照、纸质文件等..篇二:验厂整改报告验厂存在的问题及整改方式:1.如果客人接受照片的方式,可以在原有问题的地方再照整改后的照片提供给客人。
2.对于文件方面的问题,有些相关的表格需要填写。
3.仔细核对所有单据的日期,不要出现日期的错误,因为报告内已注明单据日期的问题,导致对所有的工资工时无法判定(就是认定工厂在做假),所以会对结果有影响。
4.另关于买社保人数的问题,可以解释是老板的亲属也在名单内,最好是另做一份名单(就是所有参加验厂的人员),加盖社保章做证明,缴费收据要提供正本。
5.像风险评估,质量手册等文件,请参考我提供的要求或范本去制作。
6.再验厂前做好准备工作,另外争取公正行的人能理解工厂,能在报告上写的好一些,不要像这个报告的内容,直接说工厂在作假就全完了。
7.另外在工厂的门口做个报箱,注明是意见箱,作为工人表达意见的信箱。
篇二:飞伟验厂整改报告飞伟公司验厂整改报告上海飞伟公司9月24号对我司进行制造能力检验,客观地提出我司在进料检验和标识、现场管理、质量控制(首件检验、制程控制、作业指导书、工艺参数设定等)、出货管控等方面曾在的不足,现针对飞伟验厂报告提出如下整改方案:a、关于设备:1、部分设备保养记录不全,如冲压车间的冲孔机保养记录只有 9月1号前的记录。
我们要求设备必备:操作指导书、保养记录卡、维修记录卡,其中保养卡和维修卡定期记录,品管负责检查,各车间负责落实行动,双方工作都没有做到位。
现要求全面检查设备管控方面要求,把该项工作变成日常工作一部分,并且持续培训、建立量化评估参数、落实监督力度。
2、电泳车间自动线微米和温度传感器刻度辨认不清,而无法证明烤箱温度,进而保证不了质量,实际情况是我们的部分质量工作凭经验,量化没有做到位,生产部之品管、车间都应加强质量管控。
验厂存在问题及整改方法验厂是企业进行质量控制和生产管理的重要手段,但验厂也存在一些问题。
以下是一些常见问题及相应的整改方法:问题1:资料不全有些质量管理体系(QMS)手册、程序、记录等资料可能缺失,或者没有进行及时更新。
这可能导致员工不熟悉最新的操作流程,甚至造成错误,影响企业的质量和效率。
整改方法:制定并严格执行文件管理制度,确保文件及时更新。
在实际操作中,加大培训力度,使员工掌握最新的操作流程。
问题2:不符合工厂规定一些员工可能没有遵守工厂规定,如未佩戴个人防护装备、未按时上班、迟到早退等。
这不仅是工作纪律问题,也会影响企业的质量和效率。
整改方法:加强员工管理,制定并执行严格的考勤制度和行为规范。
此外,加大员工培训力度,提高员工素质,使员工重视工作纪律。
问题3:生产工艺过程不可靠生产工艺可能存在一些隐患,如成品检验的不准确性、生产线的稳定性、物流管理的不良等。
这些问题可能会导致产生产品缺陷或延迟交货,损害企业声誉和客户满意度。
整改方法:通过质量管理体系建立全面的质量控制体系,改善生产过程,并制定合理的生产计划。
加大人员培训力度,提高员工整体素质和管理能力,以确保符合规范。
问题4:不符合法律要求企业需要遵守国家和地方的法律法规,如安全生产法、环境保护法等。
如果企业不符合法律法规,可能会导致产生重大安全事故、环境污染等。
整改方法:制定符合法律法规的管理制度,并制定完善的安全、环保、卫生等制度。
加强员工培训和监督管理,确保员工遵守法律法规,确保生产的安全和环境质量。
以上就是验厂存在问题及整改方法的简要介绍,企业应根据具体情况制定合理的验厂整改方案,并在日常管理中进行有效的执行和监督。
人权验厂整改报告人权验厂整改报告篇一:验厂整改汇总报告验厂整改汇总报告尊敬的贵公司领导:我司针对本次验厂不符合项已进行详细整改。
整改形式如、体系新修订、现场拍照、纸质文件等..篇二:验厂整改报告验厂存在的问题及整改方式:1.如果客人接受照片的方式,可以在原有问题的地方再照整改后的照片提供给客人。
2.对于文件方面的问题,有些相关的表格需要填写。
3.仔细核对所有单据的日期,不要出现日期的错误,因为报告内已注明单据日期的问题,导致对所有的工资工时无法判定(就是认定工厂在做假),所以会对结果有影响。
4.另关于买社保人数的问题,可以解释是老板的亲属也在名单内,最好是另做一份名单(就是所有参加验厂的人员),加盖社保章做证明,缴费收据要提供正本。
5.像风险评估,质量手册等文件,请参考我提供的要求或范本去制作。
6.再验厂前做好准备工作,另外争取公正行的人能理解工厂,能在报告上写的好一些,不要像这个报告的内容,直接说工厂在作假就全完了。
7.另外在工厂的门口做个报箱,注明是意见箱,作为工人表达意见的信箱。
篇二:飞伟验厂整改报告飞伟公司验厂整改报告上海飞伟公司9月24号对我司进行制造能力检验,客观地提出我司在进料检验和标识、现场管理、质量控制(首件检验、制程控制、作业指导书、工艺参数设定等)、出货管控等方面曾在的不足,现针对飞伟验厂报告提出如下整改方案:a、关于设备:1、部分设备保养记录不全,如冲压车间的冲孔机保养记录只有9月1号前的记录。
我们要求设备必备:操作指导书、保养记录卡、维修记录卡,其中保养卡和维修卡定期记录,品管负责检查,各车间负责落实行动,双方工作都没有做到位。
现要求全面检查设备管控方面要求,把该项工作变成日常工作一部分,并且持续培训、建立量化评估参数、落实监督力度。
2、电泳车间自动线微米和温度传感器刻度辨认不清,而无法证明烤箱温度,进而保证不了质量,实际情况是我们的部分质量工作凭经验,量化没有做到位,生产部之品管、车间都应加强质量管控。
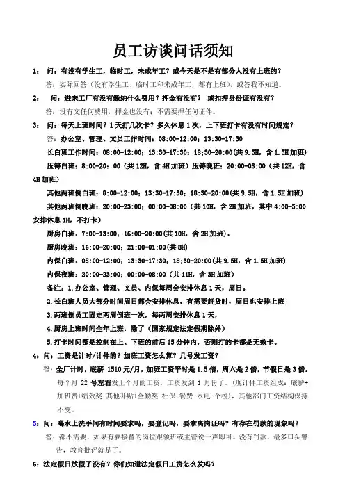
员工访谈问话须知1:问:有没有学生工,临时工,未成年工?或今天是不是有部分人没有上班的?答:实际回答(没有学生工、临时工和未成年工,都有上班),或答我不知道。
2:问:进来工厂有没有缴纳什么费用?押金有没有?或扣押身份证有没有?答:没有交任何费用,押金也没有;不需要押任何证件。
3:问:每天上班时间?1天打几次卡?多久休息1次,上下班打卡有没有时间规定?答:办公室、管理、文员工作时间:08:00-12:00;13:30-17:30长白班工作时间:08:00-12:00;13:30-17:30;18;30-20:00(共9.5H,含1.5H加班) 压铸白班:8:00-20:00(共12H,含4H加班)压铸晚班:20:00-08:00(共12H,含4H加班)其他两班倒白班:8:00-12:00;13:30-17:30;18:30-20:00(共9.5H,含1.5H加班) 其他两班倒晚班:20:00-23:00;00:00-08:00(共10H,含2H加班,其中4:00-5:00安排休息1H,不打卡)厨房白班:7:00-13:00;16:00-20:00(共10H,含2H加班),厨房晚班:16:00-20:00;21:00-01:00(共8H)内保白班:08:00-12:00;13:30-17:30;18;30-20:00(共9.5H,含1.5H加班)内保夜班:20:00-23:00;00:00-08:00(共11H,含3H加班)备注:1.办公室、管理、文员、内保每周会安排休息1天,周日。
2.长白班人员大部分时间周日都会安排休息,有需要赶货时,周日也安排上班3.两班倒员工固定两周倒班一次,每两周安排休息1天,4.厨房上班时间全年上班,除了(国家规定法定假期除外)5.打卡时间都是控制在上、下班的前后15分钟内,否则打的卡都是无效卡。
4:问:工资是计时/计件的?加班工资怎么算?几号发工资?答:全厂计时,底薪 1510元/月,加班工资平时是1.5倍,周六是2倍,节假日是3倍。
员工问答一、人事行政1.你的出生年月?你是什么时候进厂的?…….......... ....按实际情况回答2.你与工厂有没有签订劳动合同?签几年?…………….……有(签2份,签3年),3.你有没有保留一份劳动合同?……………….…….. .. .. .. .. 有4.你进厂时有没有进行培训?………………….…….. .. .. .. .. 有5.你清不清楚培训期间有没有工资收入?…………….. .. .. .. ..有8.你入厂时有没有交纳押金或培训费?……………….. .. .. .. ..没有9.员工违反工作纪律或公司规定时会不会被罚款?…………不会被罚款,会记过,10.记过的话会扣你工资么?………………. ……………………不会,记过次数多的话会解除合同10.你是否为正式员工?厂里有合作工和未成年工么…. ……... 都是正式工,没有二、工资1.你们工资怎么算的,是计件还是计时?…………. …….. 计时,没有计件!2.你们每月工资什么时间发放?……………………. …….. …每月25号发上月工资3.你清楚你的底薪是多少吗?…………………….…….... ..…清楚,1720。
4.你知道你工资的构成吗?……….…….…….……..底薪1720+全勤+岗补+加班费—社保5. 你买了社保吗?扣钱么?... . ….……... .……...有没买按照实际说,扣多少钱按实际说6.你知道晚上加班工资怎样计算吗?………………….……....正常上班工资的1.5倍7.你知道星期六加班工资怎样计算吗?……………….……....正常上班工资的2倍8.你知道法定节假日加班工资怎样计算吗?………….……....正常上班工资的3倍9.你们请病假、工伤假有工资收吗?…………………….…….. ..有10.你们最近有请过这些假么?…………………….……….. ..没有,不记得了11.目前发到哪个月工资了?发了多少?…..…. …………………3月,公司规定工资保密12. 发工资有工资条发么?要签工资表么?…..…. ………………每月有工资条发放,要签工资表13. 能不能拿一张你的工资条给我看一下?.…. …………………没带来14. 工资是发现金还是银行转账? …………………………………银行三、考勤1.你们每周正常班是几天?..….. …………………….…………5天2.你们每天正常班是几小时?.. …………………….………....8小时3.你们星期六与星期天需要加班吗?………………………周六加班,周日全厂休息。
验厂当天各车间负责人要注意的事(人权):1,当天早上各部门负责人第一件事就是对着发出去的员工小纸条,点核对参加验厂人员名单,不可以多出一个人,少的要写请假条,交人事部;并给员工做一次访谈问话点培训。
不在名册里的员工提前计划安排明天休息(休息当天不可以在厂区内任何地方,绝不能留在宿舍,可安排他们出去逛公园,一定要等验厂结束审核员走了,才能通知他们回来厂。
2,给所有员工培训,宣传验厂员工培训问话点,把责任分散到各员工,保证自己的工作区不要留一张纸,剪刀,锥子,(必须要用剪的员工要栓起来)禁止使用可折成一小片小片的戒刀片只可用一片式的刀牌)等利器全部要用绳子栓起来。
确保自己的作业区不被出问题(如发现真实资料,应该带防护用品的没有佩戴,利器没绑,断针,缝纫机,打眼机等所有设备皮带无防护罩,货物放在消防通道上等)。
所有没有防护罩的设备验厂二天决对不能使用,拔掉电源,拆下车针,并必须.张贴暂停使用标识3 各车间班主管要检查好没员工作业的区域(重点),越是没人在的地方或是很久一直没人去作业过的死点风险越大。
所有区域都要有人负责监督,有员工作业的地方员工负责,没员工在的场所由相应车间主管,组长等负责确保不被发现问题,4.验厂当天车间尽量不要安排太多的活。
控制生产速度,不要太快。
一切以验厂为主,5 培训通知所有员工当有审核员问到有关报表的事叫他说不清楚,让审核员找车间老大。
培训必须深入到负责报表填写的文员、班组长这一层。
必须要知道我们所有的记录每天都上缴办公室审核,所以现玚只留有当天的资料报表。
以防提供不明资料、乱说话,如果审核员问以前的在哪里,就说在办公室,带他找你们主管或厂长。
你就说具体你不是很清楚,绝不能把真实原资料给审核.6、万一要是被发现真实资料时,也不用慌,尽快找到相关人员确认是何种资料,是否影响结果.,通知人事部做相应的补救措施.7.检查好各宿舍的房间,确保没有与公司有关的资料(如,员工请假条,离职单,工资条,合同,人事档案,员工本人用来做计件记录的小本子等所有真实资料),还有做饭用的东西及化学品桶.8 监督好所有员工配戴好防护用品。
验厂提问及回答注意事项一、招聘及录用问题:1、你们是怎么进厂的?答:经过公司对外公开招聘进来的。
2、公司招工时是否对外公开及平等录用?答:是。
3、公司在招工时是否有性别、民族或籍贯的歧视行为?听说你们进厂男女比例1:5是吗?答:没有男女比例要求,也没有民族、籍贯上的歧视。
4、你们进厂时有没有收押金或押身份证?答:没有。
6、你什么时候进厂的?进厂时有身份证吗?答:按厂牌上的日期回答:进厂时有身份证。
7、你们厂里有没有新进员工?有没有被辞退的?答:不太清楚。
8、你们有没有试用期?培训期有没有工资?(试用期间有工资吗?有多少?)答:有试用期;试用期、培训期都有工资,员工按所发给的工资条来回答。
9、你们进厂时有没有经过培训?经过了哪些培训?(或问你们进厂时是不是直接就上班了?)答:有,主要有经过厂规厂纪、消防与安全知识、卫生与健康知识、医疗与急救知识、安全生产等培训项目。
我们是经过培训考核合格后才上班的。
二、上班时间问题:1、你们每月工作多少天?休息多少天?答:工作22天,休息8天2、你们每星期休息几天?答:两天,每周六、周日休息3、你们每天工作几小时?答:8小时4、你们的作息时间是怎么规定的?(或问你们什么时候上班?什么时候下班?上班什么时候到这里?)答:上午8:00-12:00;下午13:30-17:305、你们五一放了几天假?答:3天。
6、星期六、星期天有上班吗?(或问:你们星期六、星期天去哪里玩?)答:没有上班(到厂外面玩)。
7、你们中午休息多长时间?答:1个半小时。
三、劳动合同问题:1、公司有没有与你们签订劳动合同?劳动合同的期限是多长?劳动合同的试用期是多长?答:有;一年;1个月,劳动合同的前1个月为试用期。
四、工资及加班问题:1、你们的工资是采用什么形式?有无保底工资?是多少?答:计时(或计件),有保底工资,保底工资是690元。
2、你们每月几号发工资?有无拖欠工资现象?答:每月25号发上月工资,无拖欠工资现象。
人权验厂注意事项人权验厂是一种评估企业在劳动人权和人权保护方面表现的方法。
在进行人权验厂时,有一些注意事项需要考虑。
以下是一些关键点:1.合规性与法律遵从:企业必须确保其运营符合国际人权标准和国家法律要求。
这包括遵守当地劳动法,确保员工享有公平的工作条件,福利和薪资待遇,并对员工进行适当的培训和教育。
2.充分沟通与参与:企业应该与员工和当地社区进行充分的沟通和合作。
企业应该与工会或员工代表进行协商,确保员工在决策过程中有发言权,并参与制定与他们利益相关的政策和规定。
3.虚假标榜与社会责任:企业在宣传中不应夸大其人权保护措施的成效。
人权验厂不仅仅关注公司的政策和文件,还着重于实际操作和结果。
企业应该注重社会责任,持续改善人权保护状况,并与利益相关者进行积极的对话和信息披露。
4.供应链管理:如果企业与供应商合作,并且这些供应商在国际人权标准方面存在冲突,则企业也需要对供应链的人权问题进行评估。
企业应该与供应商进行定期的对话和合作,确保他们也采取了适当的人权保护措施。
5.风险评估与监测:企业应该对其运营中与人权有关的风险进行评估,并制定相应的监测机制和纠正措施。
这可以包括与工人和利益相关者的定期访谈,以及对工厂的现场检查和评估。
6.合规报告和信息披露:企业应该准备并发布透明和可访问的合规报告,包括指出存在的问题和改进措施。
这样可以展示企业对人权保护的承诺,并让外界了解企业的努力和进展。
7.建立举报机制和投诉程序:企业应该建立并公布举报机制和投诉程序,以便员工和利益相关者可以提出人权问题或投诉,并确保这些问题能够透明,公正和迅速地得到解决。
8.持续改进与发展:人权验厂是一个持续的过程,企业应该持续改进其人权保护措施,并根据评估结果进行调整和发展。
总之,人权验厂是一种重要的评估企业人权保护表现的方法。
在进行人权验厂时,企业应该关注合规性和法律遵从、充分沟通和参与、虚假标榜和社会责任、供应链管理、风险评估和监测、合规报告和信息披露、举报机制和投诉程序以及持续改进和发展等方面。
工人面谈注意事项:1.如果问是否签订合同,是否缴纳保险?回答:都签订合同,农村户口缴纳综合保险,是村里面统一组织的。
2.如果问:工资如何结算?回答:按合同结算。
固定工资,不是计件工资。
工资大约在2000.3.如果问:是否加班,是否有休息日?4.回答:加班很少,需要特别申请,正常都是双休日。
特殊情况安需要上班的,会在不忙的时候安排调休。
5.如果问是否注重岗前培训?回答:都需要经过基本培训才能上岗。
6.对工厂的福利待遇是否满意?回答:基本满意。
7.如果问合同期限?回答:无固定期限合同,但是我们都是长期工,家都在公司附件,非常方便。
8.请假和离职如何处理?回答:向自己的上级主管写请假申请,或者离职申请。
9.员工是否满意工作环境?回答:满意10.是否收到过《员工手册》回答:收到过。
主要说一些规章制度。
11.是否有童工或者残疾人员?回答:没有。
员工访谈问题及其答案入职与离职1、你是如何找到这份工作的?答:看到公司的招工广告或熟人介绍进厂的。
2、为了得到这份工作,你是否欠人才中介的钱?答:不,我从来没有通过人才中介找工作,包括以前。
3、公司招工时是否对外公开及平等录用?答:是。
4、问:你是哪里人或家住哪里?答:按进厂的身份证上面实际作答。
5、你是什么时候进厂的?进厂时交身份证吗?答:按员工登记表上的进厂日期回答。
进厂时公司复印身份证,留一份身份证复印件给公司。
6、公司在招工时是否有性别、民族或籍贯的歧视行为?你们进厂有男女比例?答:没有男女比例要求,也没有民族、籍贯上的歧视。
7、你们进厂时有没有收押金或押身份证?答:没有,如果这样我不会在这里做的。
8、你进厂时需要办理什么手续?答:需要填写入职表、签订劳动合同。
9、你们进厂有体检吗?有扣钱吗?答:进厂时有体检,自己出钱(也可达进厂后报销)。
10、你们厂里有没有新进员工?有没有被辞退的?答:不太清楚。
11、你们有没有试用期?有没有培训?培训期有没有工资?(试用期间有工资吗?有多少?)答:有试用期、培训期,试用期、培训期都有工资,员工按所发的工资条来回答。
员工访谈问话须知1:问:什么时候进来的?哪里人?怎么进来的?答:每位员工记住自己的入厂日期(按花名册上的来说),不要出错;哪里人,按实说;招工进来的,都可以。
工资条上有时间2:问:今年多大?这里招工年龄多大?有没有学生工,临时工?答:岁数按照实际说,我认识的都是18岁以上的,没有学生工和临时工。
3:问:有没有签合同?进厂多久签的?合同期多久?自己有没有保留合同?答:进来就签合同了,签了两份;合同期三年;没有试用期。
自己有合同的,在家里。
4:问:进来工厂有没有缴纳什么费用?押金有没有?工厂有扣你们身份证给吗?答:没有交任何费用,押金也没有;身份证复印件给工厂了,原件在家里。
6:问:每天上班几点到几点?几个小时?有没有倒班?加班时间怎么安排?答:一天上8小时。
08:00---12:00 13:00---17:00 ;晚上是18:00-20:00,每个星期天休息除了星期六星期天和节假日的晚上没有加班其他每个晚上都会加班2个小时。
注塑车间有倒班3班倒,早班8:00-16:00 中班:16:00-24:00 晚班:24:00-8:00,,大概每半个月倒班一次,倒班那天休息,具体倒班时间安排由办公室通知我们7:问:一般一个月有几天休息?答:我是周一到周日上班正常工作日请假一天的工资没有过年上班时间为2月10日年前放假时间为1月25日,大概放了十几天假8:问:你们上班怎么记考勤的?打纸卡还是感应卡?一天打几次卡?加班打不打卡?答:都是电子考勤的,一天打4次卡,如果晚上有加班是打6次,注塑换三班只要上下班打卡即打卡2次9:,问:工资怎么计算的?加班工资怎么发的?你一般一个月能拿多少工资?上个月多少工资?答:我们有保底工资,都是计时领月薪,工资发的是现金。
工资多少按照工资条的工资说(无需准确数字,大概数字)10:问:什么时候发工资?工资怎么领的?发银行卡还是现金?有拖欠工资吗?答:每个月30日发上个月的工资;,遇见周六周日就提前到周五发,发工资前工厂会把工资条发给我们,到财务那领现金,我们还要在工资单上签字;我们发工资都很准时,没有拖欠的。
验厂访谈之主要提问及相关注意事项一,验厂人员将巡视工厂,于各个职能部门随机挑选年龄较小之劳工进行访谈,并依据其答问了解工厂对人权保护之执行情况,同时予以评分:1.姓名?出生日期(年月日)?入厂日期(年月日)?家庭住址?员工答问必须与人事档案,身份证之资料相符合,杜绝潜在的童工或历史性童工的存在.2.你们厂里有没有16 岁以下的员工?3.每天的工作时间和加班时间:每天工作时数?加班时数?每周第七天是否休假?加班是否有加班费?加班费如何计算?每天作息时间表?工作时间和加班时间如何考核(各部门主管考勤记录或打卡或刷卡)?答:作息时间:7:30-11:00,12:00-16:30,18:00-20:00.每天工作8小时,平时(周一至周五)加班每天不超过2小时,周六赶货时偶尔上班,按加班计,星期日,法定假日概不上班.每月累计加班不超过36小时.加班费之计算:依据国家劳动法,平时(周一至周五)加班按1.5倍计,周六/周日加班按2倍计,法定假日按3倍计.考勤考核:刷卡.4.每星期上几天班?每周加班多少个晚上?加班时间是否会很长?你对你们厂的加班时间是否满意?答:我们厂每星期上班5天,每天标准工时8小时,上午3.5小时7::30-11:00,下午4.5小时,12:00-16:30,晚上一般不加班,如果加班,也不会超过2小时,18:00-20:00。
我们加班都是自愿的,我对我们厂的加班时间很满意。
5. 你们厂是否按国家法定节假日放假?是否有工资支付?能说一下法定节假日的具体日期吗?答:我们厂有按国家法定节假日放假,放假期间按正常上班计算工资(带薪假期)。
法定节假日的具体日期为:元旦1天,春节3天,劳动节1天,国庆节3天。
清明1天,端午节1天,中秋1天.6.你们厂有哪些福利假期?有哪些福利待遇?答:婚丧假3天,产假90天,工龄满一年以上者有带薪年假5-15天等。
其它福利还有保险、年终抽奖等。
7.酬劳与福利:月薪?工资计算的方法(计件还是计时)?是否扣押工资?工资发放时间?领取工资是否有工资条?是否有纪律性罚款(没有)?是否缴纳法定的社会保险?答:工资计算:全部计时,计时工资=标准工时工资(基本工资)+部门主管依据我们的技能和工作表现核定的技术补贴+加班费。
人权验厂问题汇总第一篇:人权验厂问题汇总验厂发现问题总汇1、童工1)没有童工补救程序(MS/TESCO/Jones);2)历史性童工,即入厂时还是童工,现在是未成年工或成年员工; 3)目前还是童工;4)未成年工夜班工作或从事有毒有害工作岗位;5)未成年工加班超过36小时(Jones);6)未成年工晚上加班(BCBG)2、强迫劳工1)工厂没有自愿加班政策(LIZ);2)工厂有交押金规定; 3)工厂有扣押员工身份证; 4)强迫加班;5)不接受员工辞职; 6)扣押工人工资。
3、胁迫与骚扰1)工厂搜身2)工厂没有建立无骚扰政策(Jones);4、无歧视1)工厂没有建立无歧视政策(Jones); 2)同工不同酬; 3)性别歧视;4)不招收16至18周岁的未成年工。
5、工资1)工资支付低于当地最低基本工资;2)月薪人员按照最低工资倍率而非本人月薪为基数计算;3)件资员工加班费计算不足;4)劳动合同上是件资工人但工资表显示月薪或时薪;5)件资工人没有计算加班工资。
6、工时;1)工时1天超8小时或1周超40小时;2)加班时间超每月超36小时;3)工厂每年非旺季时60小时/ 周超35周,旺季时72小时/ 周超17周;(Disney 要求)4)每周工时不超52小时(MS 要求); 5)没有每7天休1天;6)综合加班计时工时中,员工每天加班3小时或以上;7)执行综合加班计时中,员工年度工时超2440小时(2008小时+432小时)或半年度的综合加班计时超1220小时。
7、社会保险1)工厂没有为员工购买全部5种保险且没有相关合格批文;2)工厂没有100%为员工购买工伤保险(Disney/Jones).8、其它福利 1)女职工没有产假; 2)员工没有年休假;3)没有国假或国假天数不足;4)没有病假、婚假、男职工看护假规定(LIZ、WALMART);5)相关病假、婚假、看护假工资计算没有详细规定(LIZ、WALMART); 6)没有裁员补偿政策(LIZ)7)国假没有支付工资;8)工厂没有跟员工在雇佣30天内签订劳动合同;9)没有签订劳动合同及没有鉴证(除深圳、广州、珠海、上海外); 10)劳动合同须在上班前七天签订; 11)没有劳动合同复印件给员工;12)没有支付员工停工待料工资,非员工本人过错1A.停工在一个工资支付周期内应100%支付员工工资,一个月以上的,应不低于最低基本工资支付(全国通用);B.停工在一个工资支付周期内应100%支付员工工资,一个月以上的,应不低于最低基本工资的80%支付(广东规定);C.停工在一个月以内的,按80%的平时工资支付,一个月以上的不少于80%的最低工资支付(深圳规定,从04年12月开始实施13)试用期超过规定期限A.劳动合同长度三个月以内的,不可以约定试用期;三个月以上一年以下的,试用期一个月;一年以上三年以下的,试用期三个月;三年以上的,试用期6个月;(新劳动合同法规定)B.劳动合同长度少于6个月的,试用长度不超过15天;劳动合同长度6个月以上少于1年的,试用长度不超过30天;1年以上两年以下的,试用不超60天,劳动合同长度包括试用期;(劳动部规定)C.劳动合同6个月以上(不含6个月),试用期应是15天;合同6个月以上1年以下(不含1年),试用期应是30天;合同期1年以上2年以下(不含2年),试用期应是60天;(SEARS 要求)D.劳动合同长度少于6个月的,不能规定试用期;合同长度等于或在6个月以上少于1年的,试用长度不超过30天;1年以上3年以下的,试用不超60天;合同长度等于3年或3年以上的,试用期不超6个月。
如何通过第三方审核验厂及反验厂一问一答人权验厂的问答题1.你今年多少岁?你是什么时候进厂的?答:按身份证上的年龄回答;按厂证的入厂时间回答;2.公司是否与你签订了《劳动合同》?什么时候签的?公司有没有给你一份合同?合同期是多长?月内签订《劳动合同》。
3.《劳动合同》有试用期吗?试用期是多长?老员工也有试用期吗?4.你知道公司有没有帮你购买工伤保险?是公司出钱还是自己出钱?5.你知道公司有没有帮你购买社会保险?要自己出钱吗?6.行时薪工资的?答:计时的;应发工资=基本工资+加班工资+岗位津贴-社保-伙食费;产量高了岗位津贴就会高一些;计件员工实行时薪是从2009年的( 2 )月开始的。
7.管理人员、组长的工资是怎样计算?8.中山地区最低工资是多少?即最低多少元/小时?答:中山地区最低工资是(1100)元,即是最低时薪是(6.3)元/小时。
去年3月份开始最低工资1100元。
9.你们每天工作多少个小时?工作时间是怎样的?上班要不要打卡,一天打几次?有没有夜班?中午休息时间可以外出吗?答:每天工作8小时;上午8:00-12:00 下午13:00-17:30;一天打4次,如果加班就6次;没有夜班。
休息时间可以外出。
10.晚上要不要加班?一般加班多少小时?货多时最迟加到多少点才下班?11.星期六晚上要不要加班?星期天要上班吗?答:旺季时星期六白天(要)上班,星期六晚上(不要)加班,星期天(不要)上班。
12.加班是不是自愿的?星期一至五晚上不加班要请假吗?那星期六、星期日不上班也要请假吗?13.你知道病假有工资吗?国家法定的有薪假期一年有多少天?分别是那几天?元旦1天,春节3天,清明1天,五一1天,端午1天,中秋1天,国庆3天,共11天。
14.公司有哪些福利假期?答:有婚假3天,产假90天,是有薪假期。
年假是有薪的,一般工作满一年以上就有年假,年假是按完整工作年限计算,1年到10年的每年有5天,10年到20年的每年有10天,20年以上的每年都是15天。
社会责任验厂员工访谈内容总结word版本员工生活所有工人都要知道本工厂没有宿舍和食堂,但是验厂人员可能会问以下问题来套工人:1.你们宿舍几个人?答:没有宿舍2.厂内及宿舍是否提供干净的饮水?饭堂用水是否干净?答:没有宿舍,厂内提供的饮用水都很干净。
工厂没有宿舍和饭堂。
3.宿舍大门是否有门锁?宿舍内可不可以烧水煲饭?答:工厂没有宿舍和饭堂。
4. 厂方是否向你们收取住宿费,伙食费等其他费用?收费标准如何?答:工厂没有宿舍5. 住宿条件是否好,厕所是否有人冲洗,是否有人打扫宿舍?答:工厂没有宿舍6. 宿舍大门是否有门锁?宿舍内可不可以烧水煲饭?答:工厂没有宿舍7 饭堂是否干净卫生,饭菜好不好吃?答:工厂没有食堂工厂管理纪律1 你觉得你们厂怎么样?答:可以啊。
2 你们有没有年假,产假,婚假和丧假,有几天?答:有。
进厂时人事有说,具体多少天按劳动法来3 你们厂有没有工会或员工代表?有哪几个?员工代表是不是你们选出来的,怎样选的?答:有工会,把工会人员名单贴在公告栏内,每三个月开一次会4 你们上洗手间或者说装开水要不要拿“离岗证”?答:不用。
5 你们厂有发生过管理人员工或保安打人的事件?答:没有啦。
6.你对厂方有哪些意见,哪些要改善?答:没有什么意见,都感觉工厂对我们员工很好。
7. 如果你们做错了事情,上司或工厂将怎样处理你?是否会罚款?答:说服教育,工厂不会罚款。
8.你的上司是否强迫你做不愿意做的事比如强迫延长工作时间或加班?答:没有,到点就可以下班。
劳动安全1.你是否会使用灭火器,怎样使用? 参加过几次消防培训?答:我会使用灭火器。
1)拉出保险销;2)按下压把;3)对准火焰根部喷射。
上班就给消防培训。
2.发生火警时,你将如何处理 ?答:迅速撤离,我们做过疏散演习。
3.厂区和宿舍区是否都安灭火器?答:没有宿舍,厂内都安有灭火器4.厂方是否培训过你们有关安全逃生等方面的知识?答:培训过,按地上的箭头,往安全出口跑。
验厂发现问题总汇1、童工1)没有童工补救程序(MS/TESCO/Jones);2)历史性童工,即入厂时还是童工,现在是未成年工或成年员工;3)目前还是童工;4)未成年工夜班工作或从事有毒有害工作岗位;5)未成年工加班超过36小时(Jones);6)未成年工晚上加班(BCBG)2、强迫劳工1)工厂没有自愿加班政策(LIZ);2)工厂有交押金规定;3)工厂有扣押员工身份证;4)强迫加班;5)不接受员工辞职;6)扣押工人工资。
3、胁迫与骚扰1)工厂搜身2)工厂没有建立无骚扰政策(Jones);4、无歧视1)工厂没有建立无歧视政策(Jones);2)同工不同酬;3)性别歧视;4)不招收16至18周岁的未成年工。
5、工资1)工资支付低于当地最低基本工资;2)月薪人员按照最低工资倍率而非本人月薪为基数计算;3)件资员工加班费计算不足;4)劳动合同上是件资工人但工资表显示月薪或时薪;5)件资工人没有计算加班工资。
6、工时;1)工时1天超8小时或1周超40小时;2)加班时间超每月超36小时;3)工厂每年非旺季时60小时/ 周超35周,旺季时72小时/ 周超17周;(Disney 要求)4)每周工时不超52小时(MS 要求);5)没有每7天休1天;6)综合加班计时工时中,员工每天加班3小时或以上;7)执行综合加班计时中,员工年度工时超2440小时(2008小时+432小时)或半年度的综合加班计时超1220小时。
7、社会保险1)工厂没有为员工购买全部5种保险且没有相关合格批文;2)工厂没有100%为员工购买工伤保险(Disney/Jones).8、其它福利1)女职工没有产假;2)员工没有年休假;3)没有国假或国假天数不足;4)没有病假、婚假、男职工看护假规定(LIZ、WALMART);5)相关病假、婚假、看护假工资计算没有详细规定(LIZ、WALMART);6)没有裁员补偿政策(LIZ)7)国假没有支付工资;8)工厂没有跟员工在雇佣30天内签订劳动合同;9)没有签订劳动合同及没有鉴证(除深圳、广州、珠海、上海外);10)劳动合同须在上班前七天签订;11)没有劳动合同复印件给员工;12)没有支付员工停工待料工资,非员工本人过错1A.停工在一个工资支付周期内应100%支付员工工资,一个月以上的,应不低于最低基本工资支付(全国通用);B.停工在一个工资支付周期内应100%支付员工工资,一个月以上的,应不低于最低基本工资的80%支付(广东规定);C.停工在一个月以内的,按80%的平时工资支付,一个月以上的不少于80%的最低工资支付(深圳规定,从04年12月开始实施13)试用期超过规定期限A.劳动合同长度三个月以内的,不可以约定试用期;三个月以上一年以下的,试用期一个月;一年以上三年以下的,试用期三个月;三年以上的,试用期6个月;(新劳动合同法规定)B.劳动合同长度少于6个月的,试用长度不超过15天;劳动合同长度6个月以上少于1年的,试用长度不超过30天;1年以上两年以下的,试用不超60天,劳动合同长度包括试用期;(劳动部规定)C.劳动合同6个月以上(不含6个月),试用期应是15天;合同6个月以上1年以下(不含1年),试用期应是30天;合同期1年以上2年以下(不含2年),试用期应是60天;(SEARS 要求)D.劳动合同长度少于6个月的,不能规定试用期;合同长度等于或在6个月以上少于1年的,试用长度不超过30天;1年以上3年以下的,试用不超60天;合同长度等于3年或3年以上的,试用期不超6个月。
E.劳动合同少于6个月的,试用期不超过15天;劳动合同6个月以上但少于3年的,试用期不超过30天;劳动合同长度在3年以上但少于10年的,试用期不超过6个月,试用期应包括在劳动合同期限内。
14)延期支付员工工资A.工资应按月支付支付给员工,没有正当理由不得减发与扣减;B.工资支付应在30天以内;(Disney 要求)C.工资发放不超过次月的第七天;15)不合法罚款;16)工资扣减引超工资低于当地最低基本工资;扣款超过本人工资的20%;17)合作伙伴不以罚款作为员工的纪律处分(MS/Kohls/Disney/Jones/Liz);18)员工在国假期间,用人单位须按员工平时工资正常支付员工假日工资,不管是件资员工、计时员工还是日薪工资员工。
9、健康与安全1)工厂没有安全主任(Jones);2)工厂没有经过专门培训的急救员或急救员数量不足(Jones/Liz/BCBG);3)工厂没有健康安全委员会;(Jones)4)工厂消防器材没有进行检查至少每月一次;(Jones)5)工厂所有用电开关没有标识;(Jones)6)工厂所有灭火器、消防栓、出口下面没有划斜线明确标识;(BCBG)7)空压机在女生洗手间上面,噪音令人不适;8)灭火器受阻;9)灭火器悬挂高度应保持在0.15~1.5米之间;10)没有安装灭火器、没有出口标示、没有安装应急灯、消防栓内没有喷枪和消防水带;12)灭火器摆放超过5个;13)没有消防验收证明;14)工厂没有做消防演习;15)消防通道及出口受阻;16)楼梯间不能安装热水器;17)消防门不能使用旋转门、推拉门及消防门方向应与疏散方向一致即向外开;18)疏散通道至少保持1.1米;19)工场至少有两个安全出口;20)车间缺少医药箱或药品过期;21)针车机器及压力机器没有防护装置;22)注塑机楼梯没有扶手(Disney要求);23)楼梯平台超过1米应安装扶手;24)电线裸露;25)化学品没有单独存放;26)化学品没有单独的化学品仓及建筑(Disney要求);27)没有物质安全资料表及防护用品及容器上没有贴标签;28)仓库灯管使用不正确;29)没有空气测试报告;30)员工没有使用PPE培训化学品使用培训及员工急救培训;31)电梯工电工叉车工锅炉工没有操作证或没有年审已过期;32)特种设备没有注册、没有验收合格证;33)高危险机器缺少警告标识和检验记录;34)工场洗手间或车间环境卫生很差;35)洗手间蹲位不足女职工每100人需5个,男职工每100人至少4个;36)洗手间男女未分开;37)缺少饮用水;38)疏散平面图上没有文字说明(SEARS);39)仓库内灯与物料的距离应保持0.5米。
10、宿舍1)宿舍没有储物柜;(Jones)2)宿舍不能与车间及仓库在同一栋建筑;3)宿舍建筑必须有两个紧急出口;4)厨工缺少健康证或过期;5)厨房缺少卫生许可证;6)宿舍人均住宿面积少于2平米11、监测与守法1)员工访谈与生产记录矛盾,致工资工时不能判定;2)文件保存不完整,工资与考勤至少应保存2年;4)员工档案上没有张贴身份证复印件致员工的实际年龄无法判定;5)未成年工没有登记;6)未成年工没有体检(入厂前、满一年后、满18周岁与前一次体检相隔6个月以上);7)未成年体检费不是由工厂支付。
12、环境保护1)工厂没有到当地环保局登记注册从而没有相关空气污染数据提供审核;2)喷绘部门的有毒有害气体直接向空中排放,没有经过收集与处理;3)工厂没有到环保部门登记注册没有排污许可证;4)废水未经处理直接排到河湖水库没有水排泄装置;5)所有化学废弃物没有分开放置。
)13、分包所有分包商禁止使用(Disney/Kohls/Liz/Jones的要求)14、其它法律.1)没有工资条给员工;2)工资表上没有员工的签名;3)辞职人员的工资应该在辞职当天发放;应在劳动合同解除后3日内发放;4)工资表上应有雇佣单位,员工姓名、支付日期、一般工时、加班工时、一般工资、加班工资及扣减项目;5)工资表记录与工资条应保持一致;6)如果是现金支付,工资表必须有员工的签名验厂注意事项:发这篇文章的目的不是要大家应付评厂,而是要把工厂这些方面工作不完善的地方加以改进和完善,变评厂被动应付升格为企业流程化体系化管理的最佳实践。
一、工资工时1.可接受的考勤记录:①IC卡刷卡考勤记录。
②打卡钟打卡考勤记录,但需要员工每月在工卡上签名确认。
③手工考勤记录,但需要准确记录员工的上下班(包括加班)的时间,并由员工每天签名确认。
2.准备工卡时注意:①不能有连续7天上班记录。
②把上班的总天数,平时加班的总时数,休息日加班的总时数清楚写在工卡上,方便算工资和检查。
③若没有向劳动局申请延长加班的批文,则加班时间每月不能超过36小时,若申请加班批文后,每月加班时间可以达到72小时(周一至周五,每天正常上班8小时,加班2小时,周六加班8小时,周日休息)。
④不能有连续相同的打卡记录,即不能有某些员工有连续几天的上下班时间都是一样的,这样会被怀疑为人工批量处理过。
3.工资表:工资表最好是以计时工资为基础来做,避免以计件工资来算,因为计时工资简单容易做,而计件工资则复杂麻烦,特别是加班工资不好算。
①工资表按工厂实际情况设计表格,但一定要把正常上班工资与加班工资分列出来。
② 工资表内若涉及扣款,则要注意所扣款数是否合理,例如:扣员工住宿费每人每月100元,每个房间8人,则工厂每月每个房间就收员工800元的房租,若同一等级的房间在当地的租金高于800元/月,则工厂的扣款是合理的,若同一等级的房间在当地的租金低于800元,则工厂的扣款就不合理,那么工厂就要减少扣款数至合理。
③工资表上要有员工本人签名。
④工资表上要有发工资日期。
工厂不能压工人工资超过30天,例如8月30日前应该发完7月份的工资。
二、员工的人事资料:4.入厂登记表:①入厂登记表应包括的内容有:姓名、出生日期、地址、身份证号码、员工签名、入厂日期、相片、身份证复印件、联系电话、工作简历等等。
②若身份证的有效期已过的要及时更换。
③要注意入厂登记表上的入厂日期或填表日期不能是工卡上的休息日。
④要注意识别员工的身份证的真假,证件是不是其本人的。
⑤分辨身份证的真假的方法有:a。
资料网上复核:/idcark.aspx或到下载Idcark.exe文件,安装后,输入身份证号码即可知真伪。
5.劳动合同:①员工入厂后就答应签定劳动合同,并在一个月内到劳动部门签证回来。
期六,日和法定假期。
③合同的试用期:老员工续签合同不能有试用期,新员工的合同期为一年的试用期不能超过一个月。
④若合同内容有关于停工待料补贴工资的问题,则补贴工资的最低标准就是按当地最低工资标准。
⑤合同签订后应该发一份副本给员工。
最好还要求工人签收确认已拿到合同副本。
6.未成年工①未成年工是指已满16周岁但未满18周岁的劳动者。
②工厂若有雇佣未成年工,则要为未成年工提供体检并到劳动部门申请登记,③若有未成年工参加验厂,则要特别注意验证他们的身份证真假和核对身份证是是其本人。
以防止被确认为童工的风险。
④若可以,最好不雇佣未成年工。
若有未成年工,一定要有证明这些未成年工是按国家有关规定管控的,如体检、工作岗位、加班等方面的证据。