2015届毕业生跨专业综合实验教学方案
- 格式:doc
- 大小:26.50 KB
- 文档页数:2
西南石油大学本科生毕业设计(论文)工作管理规定西南石大教【2015】115号第一章总则第一条毕业设计和毕业论文(以下称毕业设计(论文))是高等学校实现培养目标的重要教学环节,是对学生学习成果的全面检验。
做好学生的毕业设计(论文)工作,对全面衡量和提高教学质量具有重要的意义。
为进一步规范毕业设计(论文)工作,提高毕业设计(论文)质量,特制定本规定。
第二条本科生毕业设计(论文)的基本目标是培养学生综合运用所学基础理论和专业知识分析问题、解决问题和初步进行科学研究的能力,并培养其优良的思想品质和探求真理的科学精神,提高其综合素质。
其培养和训练过程应包括综合运用知识能力、文献资料应用能力、设计(实验)能力、计算能力、外文应用能力、计算机应用能力、技术经济与社会文化分析能力、创新创业能力、团队协作能力等内容,并根据专业性质有所侧重。
第三条学生用于毕业设计(论文)的时间(包括评阅和答辩时间)不得少于专业人才培养方案规定的周数。
毕业设计(论文)工作的主要环节包括:申报题目——选题——开题——完成毕业设计(论文)——审阅——评阅——答辩——成绩评定——总结归档。
第二章组织与管理第四条毕业设计(论文)工作在学校校长的统一领导下实行校、院两级管理。
学校校长和学院院长是毕业设计(论文)教学工作与教学质量的第一责任人,分管教学工作的副校长负责领导全校毕业设计(论文)工作,教务处代表学校进行统一管理与协调,学院具体组织,专业教研室负责实施。
1.学校成立毕业设计(论文)工作指导委员会,负责全校毕业设计(论文)工作的指导、协调与宏观管理。
指导委员会由分管教学工作的副校长、分管学生工作的副书记、教务处处长及分管副处长,以及学生工作部(处)、规划与评估处、实验室与设备管理处、财务处、现代教育技术中心和图书馆等部门负责人组成。
2.学院成立毕业设计(论文)工作领导小组,负责组织和领导本学院毕业设计(论文)工作。
领导小组由院长、分管教学工作的副院长、学院党总支副书记、学院教学办公室主任、教研室主任、学生工作辅导员组成。
2015年**市大学生工程训练综合能力竞赛方案2015年**市大学生工程训练综合能力竞赛由**市教委主办,清华大学、北方工业大学承办。
竞赛方案如下:一、竞赛目的进一步加强大学生实践能力和创新精神培养,深化实验教学改革,提升大学生工程实践能力、创新意识和团队合作能力,促进创新人才培养,展示**市高校工程训练中心的科技创新实践成果,推动高校人才培养模式改革。
二、参赛资格(一)具备工程训练中心的北京地区普通高等学校在校本、专科生可组队参赛,年级不限。
鼓励参赛学生跨专业组队,团队人数不超过6人,指导教师不超过2人。
(二)参赛学校自行组织校内比赛,择优推荐优秀团队(2~4支)并通过本校工程训练中心统一组织报名参加**市大学生工程训练综合能力竞赛。
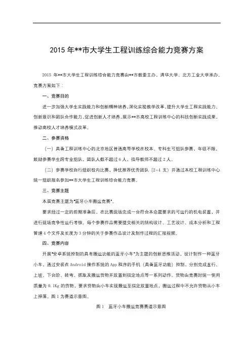
三、竞赛主题本届竞赛主题为“蓝牙小车搬运竞赛”。
要求经过一定的前期准备后,在比赛现场完成一台符合本命题要求的可运行的机电装置,并进行现场竞争性运行考核。
每个参赛作品需要提交相关的结构设计、工艺设计、成本分析和工程管理4个文件及长度为3分钟的关于参赛作品设计及制作过程的汇报视频。
四、竞赛内容开展“安卓系统控制的具有搬运功能的蓝牙小车”为主题的创新思维活动,设计制作一种蓝牙小车,通过安装在Android操作系统的App程序的手机(具备蓝牙功能)控制,分别完成直行、上坡、下台阶、转弯、抓取及搬运货物并放置到指定地点等一系列动作。
货物由竞赛时统一使用质量为0.1Kg的货物,要求货物由小车实现搬运至指定放置地点,搬运过程中不允许货物从小车上掉落。
图1为赛道示意图。
图1 蓝牙小车搬运竞赛赛道示意图具体设计、材料选用及加工制作均由参赛学生自主完成。
允许为参赛小车命名,并在参赛小车上制作标识。
参加蓝牙小车搬运竞赛的每个参赛队选派2名队员在规定的赛道用手机控制小车完成搬运任务,根据完成任务的多少及时间计分。
同时,安排现场加工制作的竞赛。
另外,还要求提交小车结构设计报告,工艺分析报告,成本核算报告,工程管理报告和制作视频等文字视频资料。
山西药科职业学院工商管理系综合实训与定岗实习安排综合实训及顶岗实习以专业教研室为单位完成相关事项的通知,开展实习指导,完成实习资料收集并交回系办留档等工作。
学生需按要求开展实习,期间需要填写《校外分散实习通知》、《综合实训鉴定表》、《定岗实习鉴定表》并加盖企业公章,实习生返校时交回。
1.开展综合实训阶段综合实训时间14年9.15-15年1月09日,共16周。
要求实习生书写“综合实训周记录”。
包括在企业培训情况,在企业学习专业情况,在企业实践情况。
返校时,交回。
专业教师至少会到企业检查指导实习生综合实训和顶岗实习情况一次。
2.顶岗实习阶段顶岗实习时间初步定在15年2月25日-5月29日,共15周(具体再行通知)。
(2月19日春节,2月25日初六左右)此阶段,实习生要书写论文。
3. 关于建立信息员的安排。
班级信息员:班长,团支书,学委。
企业信息员。
各企业选一名组长。
如总人数小于5人,可跨专业。
4.关于论文工作论文选题原则上应限定在管理学学科的一级学科工商管理学科中。
毕业论文的总体要求应与学院要求相一致,做到通过写作和答辩考核,检验实习生综合运用专业知识的能力。
坚持选择有科学价值和现实意义的课题和根据自己的能力选择切实可行的课题。
2015届医药营销等专业毕业生毕业论文内容指导及选题参考,将于2014年12月份在我系网站资源下载栏目公布,请留意下载。
字数3500字。
论文书写一般分为:选题阶段、开题报告、书写提纲、搜集资料、正式书写、修改定稿等六个阶段。
5.综合实训项目工商管理系综合实训项目山西药科职业学院工商管理系2014.06。
跨专业综合实训报告在当代大学教育中,跨专业的综合实训已成为各大高校教育教学改革的重要一环。
而综合实训究竟是什么?跨专业又是为什么如此重要呢?在本文中,我将会从个人的角度、以朝阳师范高等学校的综合实训为例,来探讨这个话题。
一. 跨专业综合实训的定义与意义跨专业综合实训是指集多个专业领域的教育资源,以问答、讨论、实验等方式进行协同互动,并通过摸索实践,提高学生跨界思维能力、团队协作能力、实际问题解决能力及创新能力的一种实践性带有综合性的教学形式。
其目的在于促进个人能力发展、培养创造性思维、打破学科界限、提高专业技能及应用能力,为学生的更高成长打下基础。
二. 朝阳师范高等学校跨专业综合实训情况朝阳师范高等学校开设了跨专业综合实训课程,该课程面向全校学生开展,将学生分为不同专业组进行定期的跨专业实践活动。
在课程的过程中,学生通过团队建设、问题解决、实践演练等方式完成一系列综合性任务,从而使得参与该课程的学生可以获得跨专业协作的锻炼。
为了更贴近实际工作、让学生能够真正将课程中学习到的知识、技能和能力转化为现实工作中的资源,朝阳师范高等学校的跨专业综合实训课程中会邀请各大企业、机构的专业人士过来为学生提供相关课程的实践性培训,让学生充分认识到各种任务的实际意义,同时也很好地将实际工作与课程联系起来。
三. 个人经历本人作为该课程的参与者之一,深刻地感受到跨专业综合实训课程对学习和实际工作的帮助。
在参加该课程的过程中,通过参与各个组别的协作和讨论,我逐渐发现了自己的团队意识、团队沟通能力、责任心等诸多方面的不足,并逐渐加以改善和提高。
同时,在前期的理论学习和讲解、案例运用中,我也学到了很多在实际工作和生活中派得上用场的经验和技能。
而在整个课程的最后阶段——实训环节中,我遇到了许多实际困难和问题。
在这个过程中,我实际运用了各种学习到的知识和技能,并将其应用在实际工作中。
实践的过程中,我不断地反思和总结,发现自己还有很多不足之处。
跨专业综合实习平台建设方案目录1. 开发背景 (4)2. 平台概述 (4)3. 训练内容 (5)4. 训练模式 (5)5. 教学管理 (6)6. 应用模式 (8)7. 运行环境 (10)8. 平台功能 (10)9. 技术服务 (23)10. 教学服务 (23)1.开发背景信息技术的应用对社会经济带来革命性改变,在信息系统的支撑下,新型的制造模式不断诞生,先进的经营模式不断创新,制造业与服务业进行广泛的协同,服务外包等新兴产业开始兴起,信息化与工业化开始融合。
随着经济结构的变化,社会对于应用型、复合型、开放型、创新型人才需求日益加大。
一、教育部十二五规划发展任务:(一)职业教育大力发展职业教育。
发展职业教育是推动经济发展、促进就业、改善民生、解决“三农”问题的重要途径,是缓解劳动力供求结构矛盾的关键环节,必须摆在更加突出的位置。
职业教育要面向人人、面向社会,着力培养学生的职业道德、职业技能和就业创业能力。
到2020年,形成适应经济发展方式转变和产业结构调整要求、体现终身教育理念、中等和高等职业教育协调发展的现代职业教育体系,满足人民群众接受职业教育的需求,满足经济社会对高素质劳动者和技能型人才的需要。
政府切实履行发展职业教育的职责。
把职业教育纳入经济社会发展和产业发展规划,促使职业教育规模、专业设置与经济社会发展需求相适应。
统筹中等职业教育与高等职业教育发展。
健全多渠道投入机制,加大职业教育投入。
把提高质量作为重点。
以服务为宗旨,以就业为导向,推进教育教学改革。
实行工学结合、校企合作、顶岗实习的人才培养模式。
坚持学校教育与职业培训并举,全日制与非全日制并重。
制定职业学校基本办学标准。
加强“双师型”教师队伍和实训基地建设,提升职业教育基础能力。
建立健全技能型人才到职业学校从教的制度。
完善符合职业教育特点的教师资格标准和专业技术职务(职称)评聘办法。
建立健全职业教育质量保障体系,吸收企业参加教育质量评估。
北京师范大学学术学位研究生培养方案(2015版)一级学科:环境科学与工程(代码: 0830 )本专业具有硕士学位授予权和博士学位授予权一、培养目标1.硕士生: 培养具有良好的思想品德和学术道德,具有扎实的环境学科基础理论和系统知识,熟练掌握外语、现代环境学方法和计算机应用技术,熟悉学术规范,具有从事环境科学研究、环境工程技术研发与实际工作的学科基础和技能的高级专业人才。
毕业后能胜任学校、科研机构、政府部门、环保企业单位的教学、研究及管理工作。
2.博士生:培养具有良好的思想品德和学术道德,掌握本学科坚实宽广的基础理论和系统深入的专业知识,熟练掌握环境科学研究、环境工程技术研发的最新技术与方法,熟悉学术规范,熟悉本学科在国内外发展的历史、现状及趋势,有一定的国际交流经历,具有独立从事科学研究工作或实际工作的能力,对环境科学与工程及相关领域研究深入并取得创新性研究成果,毕业后能够胜任本学科及相关专业的学术研究或教学工作的高级专业人才。
二、学科方向与主要研究内容三、学习年限1.硕士生硕士生学习年限一般为3年。
硕士生可以在2年或2年半申请提前毕业,申请答辩前须同时满足下列条件:(1)按规定修满学分、成绩合格;(2)须在英文SCI类期刊或环境类中文核心期刊以第一作者(或导师第一作者,本人第二作者)发表至少1篇论文,所在培养单位为第一单位,论文内容要与毕业论文内容紧密相关;(3)通过系所层面组织的提前毕业论文答辩,答辩委员会成员不少于7人,其中外单位成员至少3人。
2.博士生博士生学习年限一般为3年,硕博连读生、本科直博生学习年限为5年,各类博士生学习年限不超过6年。
四、课程设置与学分要求1.硕士生(最低学分:37分)注:公共选修课由研究生院培养处组织开设,除一外为小语种的研究生必修二外英语以外,其他研究生可以不修公共选修课。
2.博士生(最低学分:23学分)注:公共必修课、公共选修课由研究生院培养处组织开设。
3. 本科直博生、硕博连读博士生(最低学分:45学分)本直博生和硕博连读博士生应修读全部硕士阶段和博士阶段课程(可向研究生院培养处申请免修博士阶段外语课和政治课),并完成硕士综合考试和全部博士必修环节。
大学生跨专业实训实践报告1. 引言大学生跨专业实训实践是指学生在本专业外的领域进行实践活动,旨在提高学生的综合能力和跨学科的应用能力。
本报告旨在总结我在跨专业实训实践中的经验和心得。
2. 实践背景跨专业实训实践是大学培养学生综合素质的重要组成部分。
在现实生活中,社会对于跨领域人才的需求越来越大,因此,跨专业实训实践对于拓宽自己的就业方向和提升竞争力有着重要的意义。
3. 实践内容与方法在跨专业实训中,我选择了计算机科学与工程领域进行实践。
我的本专业是土木工程,但我对计算机编程有很大的兴趣,因此,我希望通过实践来学习和掌握这方面的知识和技能。
具体实践过程如下:3.1 学习理论知识在开始实践之前,我首先对计算机科学与工程的理论知识进行了系统学习。
我阅读了相关的教材和学术论文,并通过参加在线课程和听取相关领域的讲座来进一步深入了解。
3.2 实践项目选择在学习了理论知识之后,我选择了一个与土木工程密切相关的项目来进行实践。
该项目是开发一个基于人工智能的土木结构监测系统,用于实时监测土木结构的健康状况。
3.3 团队合作与交流实践过程中,我加入了一个专业团队,与其他计算机科学与工程的学生一起合作。
我们在项目中共同分工合作,每个人负责不同的任务。
通过团队合作,我学会了与他人进行有效的沟通和合作。
3.4 实践成果展示最后,我们将实践成果进行了展示。
通过演示和报告,我们向其他专业的学生和教师介绍了我们的项目,并获得了很多的赞赏和认可。
4. 实践总结通过这次跨专业实践,我受益匪浅。
首先,我学到了很多新的知识和技能,尤其是在计算机编程方面。
其次,我提高了自己的综合能力,包括问题解决能力、团队合作能力和创新能力。
最后,通过参与实践,我拓宽了自己的就业视野,为将来的职业发展打下了坚实的基础。
5. 展望未来通过这次跨专业实训实践,我深感跨学科的重要性和价值。
我希望将来能够继续跨专业学习和实践,拓宽自己的知识面,提高自己的综合素质。
跨专业综合实训报告本次实训项目旨在通过跨专业的综合实践活动,提高学生的综合能力和创新能力,培养学生的团队合作意识和解决问题的能力。
在本次实训中,我们团队选择了一个具有挑战性的课题,通过团队合作,充分发挥每个成员的专业优势,最终完成了一项跨专业综合实训报告。
首先,我们团队确定了实训课题,经过充分讨论和调研,我们选择了一个涉及多个专业领域的课题,旨在挑战团队成员的综合能力。
在确定课题后,我们进行了详细的需求分析和任务分工,根据每个成员的专业特长和兴趣,合理分配了任务,确保每个成员都能充分发挥自己的优势。
其次,团队成员之间保持了良好的沟通和协作。
在实训过程中,我们建立了一个高效的沟通机制,定期进行团队会议,及时沟通任务进展和存在的问题,及时调整工作计划,确保项目进度顺利推进。
此外,我们还充分利用了现代化的协作工具,如在线文档、即时通讯工具等,方便团队成员随时随地进行沟通和协作。
在实训过程中,团队成员充分发挥了各自的专业优势,进行了深入的研究和探讨。
我们团队涉及了多个专业领域,包括工程设计、市场营销、财务管理等,每个成员都在自己的领域内做出了积极的贡献。
通过团队成员之间的密切合作和交流,我们最终完成了一份全面、深入的跨专业综合实训报告。
最后,我们对整个实训过程进行了总结和反思,发现了一些不足之处,并提出了改进的建议。
在未来的实训活动中,我们将进一步加强团队成员之间的沟通和协作,提高团队的执行力和创新能力,不断完善实训机制,为学生提供更加丰富多彩的跨专业综合实训体验。
通过本次实训活动,我们团队不仅提高了自己的综合能力和创新能力,还培养了团队合作意识和解决问题的能力。
我们相信,在未来的工作和学习中,这些经验和能力都将对我们产生积极的影响,使我们能够更好地适应社会的发展和变化,为社会做出更大的贡献。
专业不对口日益成为文科类本科毕业生就业的一大难题。
跨专业就业意味着放弃自己四年所学专业基础知识这么一个强有力的专业竞争优势,而在自己非主修的领域去和他人竞争,这必然产生了一些问题。
一、文科类本科毕业生跨专业就业现状2015年国家教育部颁布的《普通高等学校本科专业目录》,将学科共划分为12个门类。
其中,哲学、经济学、法学、教育学、文学、历史学、管理学、艺术学等8个学科门类下设的各个基本专业为文科类专业,与理学、工学、农学、医学等自然学科门类下设的基本专业相区分。
本文所研究的“文科类”专业的概念即指8个学科门类下设的人文社会科学专业。
跨专业含有两个层面的意义:一是指越过专业与专业之间的鸿沟,从事非本专业的研究、学习;二是指同时从事两门或两门以上的学科研究或者教育活动。
根据以上定义,我们可以将文科类本科生跨专业就业理解为人文社科类专业的毕业生在就业过程中从事与本科所修专业不一致的工作。
关于跨专业就业可以使用专业是否对口来衡量。
所谓专业对口,是指个体通过教育所积累的各类知识、技能(包括通识教育类、学科基础类和专业知识)与就业岗位对各类知识、技能的实际需求均实现匹配。
据相关调查发现,大学生毕业半年后,约68%的人从事与大学专业匹配的工作,而32%的人则从事与专业不匹配的工作。
根据相关数据显示,文管类本科毕业生的专业对口率(程度)水平要明显高于理工类毕业生。
(表1)二、跨专业就业成因分析(一)劳动力市场的供需失衡。
劳动力市场供需失衡在一定程度上导致了跨专业就业现象。
作为全球人口最多的国家,我国近年来出现了劳动力过剩的现象,并且呈逐年递增的趋势,这种供需不均衡的问题直接导致大学生就业难、用人单位聘人难的问题。
这是近年来经济学界非常注重的一个问题,同样也是社会非常关注的一个热点话题。
从两个方面来剖析造成这种现象和问题的原因:一是随着高校的扩招政策,大学在校生呈现逐年递增的趋势,高校的毕业生总量远远超过就业市场中的社会需求总量,这种供需不匹配的矛盾直接导致目前社会就业问题的主要矛盾,这种矛盾是造成大学毕业生就业压力大的主要原因。
跨专业仿真实习报告【篇一:跨专业仿真实训制造一公司经营分析总结】创高科技有限责任公司(制造一公司)《2015届毕业生校内仿真综合实习报告》创高有限责任公司(制造一)经营总结目录一、公司简介……………………………………二、公司文化…………………………………….三、公司经营状况分析…………………………………….. ? 经营结果硬性指标总收入,毛利,净利,纳税额 ? 竞争对手分析? 战略制定? 各个部门总结四、经营过程中存在的问题………………………….五、收获及建议……………………………………一、创高有限责任公司简介(一)公司构建情况创高有限责任公司由高苠釜马容波李娇周允茜鲁秦瑞李万衡韩自翠等___7方(人)共同出资组建而成,公司注册资本共3000万元人民币,公司增加或减少注册资本,必须召开股东会并由持有2/3以上表决权的股东通过并做出决议。
公司减少注册资本,还应当自做出决议之日起10日内通知债权人,并于30日内在报纸上至少公告3次。
公司变更注册资本应依法向登记机关办理变更登记手续。
(二)公司基本情况创高科技有限责任公司是一家仿真模拟的制造企业,属于技术含量较高的电子生产制造公司。
该公司是一个虚拟公司。
生产制造公司所在的电子制造行业,是一个从生产技术水平相对较低向研发、生产高技术产品发展的行业。
电子行业技术进步快。
虚拟的电子产品正朝着多功能、复合化、轻便化、智能化和品位化的方向发展。
产品附加值高。
该行业的产品技术含量高,领先产品附加值高,但通用产品竞争激烈,利润较低。
二、公司文化1、创高科技有限责任公司拥有优秀的产品设计师与过硬的产品质量,将为您打造属于具有特色、设计优秀、质量过硬的产品。
今天工作不努力,明天努力找工作。
2、特点:迎接变化,勇于创新,理性对待,充分沟通,诚意配合。
1)诚信为本的品质----注重企业信誉,坚持打造合格的产品,诚信经营2)永不妥协的品质---- 始终致力于制造最安全、最可靠的产品.3)不断创新的技术---- 创造世界最优秀、最具创新性的产品4)规范高效的服务---- 提供最专业、最高效的服务,力求客户满意3、口号:只有创造价值,实现价值,企业才能有发展,产品才能有市场,团队才能有成果,个人才能有收获!三、公司经营状况分析(一)经营结果硬性指标总收入,毛利,净利,纳税额由于ceo经营决策错误使公司出现了盈亏,亏损额为1000多万,因此不存在毛利和净利,纳税额也就相当的低。
第1篇摘要:实践教学是高等教育的重要组成部分,对于培养学生的实践能力、创新精神和综合素质具有重要意义。
本文从实践教学体系的构建原则、内容、实施与评价等方面进行探讨,旨在为我国高等教育实践教学改革提供参考。
一、引言随着我国经济社会的快速发展,社会对高素质人才的需求日益增长。
实践教学作为培养学生实践能力、创新精神和综合素质的重要途径,在我国高等教育中占据着越来越重要的地位。
构建一个完整的实践教学体系,对于提高人才培养质量具有重要意义。
二、实践教学体系的构建原则1. 整体性原则:实践教学体系应涵盖人才培养的各个环节,包括课程设置、教学活动、实验实训、实习实训、创新创业教育等,形成一个完整的实践教学体系。
2. 实践性原则:实践教学应以培养学生的实践能力为核心,注重理论与实践相结合,提高学生的动手操作能力和解决实际问题的能力。
3. 开放性原则:实践教学体系应具备开放性,适应社会需求,为学生提供多元化的实践机会,培养学生的创新精神和团队协作能力。
4. 可持续发展原则:实践教学体系应注重资源的合理配置和利用,实现可持续发展,为学生提供长期稳定的实践平台。
三、实践教学体系的内容1. 课程设置:实践教学体系中的课程设置应注重理论与实践相结合,包括专业课程、公共课程和实践课程。
专业课程应涵盖专业基础知识、专业技能和综合应用能力;公共课程应注重培养学生的综合素质;实践课程应注重培养学生的实践能力和创新能力。
2. 教学活动:实践教学体系中的教学活动应包括课堂讲授、实验实训、实习实训、创新创业教育等。
课堂讲授应注重理论与实践相结合,提高学生的理论素养;实验实训应注重培养学生的动手操作能力和实验技能;实习实训应注重培养学生的实际工作能力和职业素养;创新创业教育应注重培养学生的创新精神和创业能力。
3. 实验实训:实践教学体系中的实验实训应包括基础实验、综合实验、创新实验等。
基础实验应注重培养学生的基本实验技能;综合实验应注重培养学生的综合应用能力;创新实验应注重培养学生的创新精神和创新能力。
跨专业融合推动“双创”实践教学作者:冯俏俏唐滨来源:《教书育人·高教论坛》2022年第08期[摘要]在我国市场经济改革进一步深化的背景下,数字媒体领域以及设觉传达设计领域对于人才的需求也在发生变化,传统的人才培养模式已经难以满足市场对于人才的需求。
要提升数字媒体专业以及视觉传达设计专业的人才培养水平,需要结合数字化时代的社会实际,推动视觉传达设计专业以及数字媒体专业的融合发展,优化以及改革教学方法。
在“双创”的背景之下,更好地把握市场对人才的需求,实现人才培养目标的优化以及实践教学模式的丰富,让专业教学能够真正走出校园,走向市场,在实践中促进学生专业能力的发展,培养出符合时代发展需要的人才。
[关键词]数字媒体;视觉传达;实践教学;“双创”[中图分类号] G642 [文献标志码] A [文章編号] 1008-2549(2022) 08-0085-04科技的发展使我国互联网和信息技术得到全面发展,数字化、信息化技术已在多领域得到普遍应用,成为现代社会发展助推利器的同时,也带来了非常深远的影响。
课题组在研究初期进行了大量的文献研究,并结合多年来作为一线教师的经验,从以下方面提出专业融合发展实践教学的建议,期望为同类院校专业的发展起到借鉴、参考的作用。
一、视觉传达设计专业发展现状及问题“视觉传达设计”这一术语1960年在日本东京的世界设计大会被提出,是传统印刷美术在媒介形态上的扩展。
曹方称其是人们为达到某种目的(如信息传递、促销、表达、影响)而进行的有计划、讲究效果的设计图像生成和交流活动,即对设计图像及传递方式的设计,是集艺术、科学技术于一体的边缘性学科。
[1]王延羽称其是人类为实现公共信息的传播,对文字、图像、色彩等各种视觉元素进行组织的行为。
[2]随着互联网技术的普及,人们迎来了数字化信息社会,数字媒体技术发展迅速,我们的生活进入了“数字化时代”。
廖祥忠提到随着数字艺术产品越来越多地出现在我们的日常生活中,它那特有的品质给我们的生活方式、思维方式、价值观念和审美趣味等都带来了深远的影响。
XX学院跨专业实验室建设深圳国泰安教育技术股份有限公司2016年7月3日1目录XX学院实验室建设摘要说明 (1)一、2016 年“中央财政支持地方高校发展专项资金”教学实验平台建设项目计划表(详细请看附件1) (4)二、整体项目经费规划 (4)三、第一期项目经费规划 (5)四、第二期项目经费规划 (7)五、建设进度计划 (8)(一)使用前建设计划表 (8)(二)使用计划表 (8)六、平面规划及效果图 (9)附录 (14)2附件1: (14)附件2: (19)附件3: (31)3一、2016 年“中央财政支持地方高校发展专项资金”教学实验平台建设项目计划表注:详细请看附件1二、整体项目经费规划单位:万4三、第一期项目经费规划注:总金额503万=230万+273万,详细请看附件2。
单位:万56四、第二期项目经费规划注:总金额108万单位:万7五、建设进度计划(一)使用前建设计划表(二)使用计划表8六、平面规划及效果图注:1、各个实验教室装修及设备配套,详细请看附件2。
2、平面规划图(清晰图面,请看附件3)9效果图(部分)10111213附录附件1:20 16 年“中央财政支持地方高校发展专项资金”教学实验平台建设项目计划表填报单位:金额单位:万元1415161718注:第三列“设备型号规格/环改费支出用途”栏,属采购设备的,填写设备型号、规格;属采购教学软件的,填写版本号;属实验室环境改造的,填写环境改造经费支出用途。
附件2:192021222324252627282930附件3:31。
2024届毕业生跨专业综合实验教学方案一、综合实验教学的意义和目标综合实验教学是指将多学科知识与实践技能综合运用的教学方法。
它可以促进学生的跨学科思维和创新能力的培养,提升学生的综合素质和实践能力,为学生的就业和未来的发展打下坚实的基础。
本次跨专业综合实验教学的主要目标是:1.帮助学生深入了解自己所学专业以外的知识领域,提高学生的跨学科思维能力;2.培养学生的创新能力和实践技能,提高解决问题的能力;3.培养学生的团队合作能力和沟通能力,加强学生与他人的合作能力。
二、教学内容和方式1.教学内容:本次综合实验教学的内容安排包括三个学科领域的知识:计算机科学、电子工程和生物科学。
学生将学习相关知识并进行实践应用。
计算机科学:学生将学习计算机基础知识,包括计算机编程、数据库管理和网络安全等。
他们还将学习如何运用计算机软件和工具进行数据处理和分析。
电子工程:学生将学习电子电路原理和设计,包括模拟电路和数字电路的设计与实现。
他们还将学习如何使用电子设备进行实验和测试。
生物科学:学生将学习生物学基础知识,包括细胞结构和功能、遗传学和生态学等。
他们还将学习如何进行生物实验和数据分析。
2.教学方式:本次综合实验教学将采用项目式教学的方式。
学生将会组成小组,每个小组由不同专业的学生组成。
每个小组将接受跨学科培训,学习相关的知识和技能。
然后,每个小组将根据自己的兴趣和专业背景选择一个合适的项目,并进行实践应用。
学生将会与同组其他成员合作,共同解决问题,并最终完成一个综合实验报告。
三、教学评价与激励机制1.教学评价:教师将根据学生的实际表现进行评价。
评价将包括学生在实验中的个人表现和小组合作能力。
教师还将根据学生的实验报告和成果对学生的总体表现进行评价。
2.激励机制:为了激励学生积极参与实验教学,我们将设立以下激励机制:-设立奖励机制,对表现出色的学生或组别进行奖励,如奖学金、证书等;-向学生提供实习机会,使他们能够将所学知识应用于实践,增加实践经验;-举办专题讲座和交流会,邀请相关领域的专家和学者与学生进行交流,帮助学生扩展视野。
尊敬的先生/女士:您好!在此,我荣幸地向您推荐一位跨专业攻读教育学的优秀候选人。
他/她是我院XX专业的应届本科毕业生,经过深思熟虑,他/她决定追随自己对教育事业的热爱,跨专业报考贵校的教育学研究生。
我相信,他/她扎实的专业基础、强烈的学习动机和出色的个人能力,必将为贵校的教育学研究贡献力量。
在本科学习阶段,他/她始终表现出强烈的求知欲和独立思考能力。
尽管他/她的专业并非教育学,但他/她始终关注教育领域的发展,并积极参与相关课程的学习。
通过自学和参加各类讲座,他/她积累了丰富的教育理论知识,对教育学的兴趣日益浓厚。
在学术研究方面,他/她积极参与课题研究,撰写过多篇学术论文,表现出良好的研究素养。
他/她在校期间,积极参与各类社会实践和志愿者活动,锻炼了自己的沟通能力和团队协作精神。
在教学实践中,他/她表现出强烈的责任心和敬业精神,善于与学生沟通,能够因材施教,提高学生的学习兴趣和成绩。
这些实践经验使他/她对教育有了更深刻的理解和认识,坚定了他/她成为一名优秀教育工作者的信念。
此外,他/她具备较强的跨学科适应能力。
在本科阶段,他/她学习了多个跨学科课程,如心理学、社会学、哲学等,为他/她提供了全面的知识体系。
在学术研究中,他/她能够灵活运用不同学科的理论和方法,展现出良好的创新精神和综合素质。
在我看来,他/她是一位具有潜力的教育学候选人。
他/她的跨专业背景将使贵校的教育学研究更具活力和多样性。
我相信,他/她在贵校的学习和研究生活将会非常充实和有意义。
最后,请允许我代表他/她向您表示诚挚的感谢。
感谢您在百忙之中阅读这封推荐信,给予他/她一个展现自己的机会。
我相信,他/她不会让您失望,定会为贵校的教育学研究做出贡献。
敬请考虑,祝您工作顺利!此致敬礼!推荐人:[您的姓名]职务:[您的职务]单位:[您的单位]联系方式:[您的联系方式] [[今天日期]]。
山东财经大学燕山学院
2015届毕业生《跨专业综合实验》教学方案
一、实验目的
(一)通过实训,使学生熟悉一般企业策划创建、注册登记、购销业务等企业创办及运营的基本流程。
(二)通过实训,使学生普遍掌握生产型企业会计核算的基本流程。
二、实验内容和要求
(一)实训模块一
创业软件模拟实训。
在教师指导下,学生利用“情景化创业实训软件”,学生成立实训团队,设定“情景公司”的运营项目和岗位职责,完成从公司设立、运营到企业终止的全过程仿真模拟实训。
每个团队由6-10人组成,要求每人都有明确的岗位及职责,在规定时间完成相应的实训任务。
未参加团队活动的学生不允许参加最终成绩考评。
(二)实训模块二
会计核算综合实训(手工)。
在教师指导下,学生根据给定的某企业经济业务,完成记账凭证填制、账簿登记、报表编制等会计核算实际操作技能的训练。
会计实训团队创建原则上与创业软件实训团队一致,要求每个团队成员都有明确的会计岗位及职责,未参加团队活动的学生不允许参加最终成绩考评。
三、实训时间
本学期第2周至第7周。
其中:
“实训模块一”从第2周开始第6周结束,共5周时间。
“实训模块二”从第3周开始到第7周结束,共5周时间。
四、实训成绩考核
实训成绩考核采用百分制,实训模块一占60%,实训模块二各占40%。
1.教师对学生的成绩评定要客观公允,考勤分、组长及成员评价分要有原始记录,成绩录入之后一周内各位指导教师将原始记录统一交实验中心留存保管;
2.每个班成绩优秀的学生人数原则上不超过学生总数的20%,不及格人数控制在5%以下。
但不参加实训的学生不允许参加实训成绩评定。
每位指导教师将最终成绩录入系统前,务必先将成绩分布总体情况告知教学办公室教务科。
五、集中上课地点:见附件
六、分组:实验分小组进行,每个小组一般为6-10人(不超过10人),实行组长负责制。
分组情况见附件。