科级干部单位民主推荐票
- 格式:xls
- 大小:40.50 KB
- 文档页数:1
民主推荐、考察工作程序一、考察的两种情形(一)提拔考察:级别的晋升(科员→副科,副科→正科)职务的提拔(非领导职务→领导职务,非班子成员→班子成员)(二)一般考察:职务重用(例如镇长→镇委书记,局长→镇长、镇委书记)二、提拔考察的程序组成考察组↓准备好有关材料(组织部):组长讲话稿(注明推荐职位、人选条件、要求等),民主推荐表,民主测评表及德的专项考察测评表,考察公告,民主推荐、测评等各类考察汇总表,干部任免审批及个人有关事项报告表等;征求纪委、计生部门意见的函。
准备好有关材料(各单位)符合推荐条件人选的名册。
↓和单位主要领导充分沟通↓进入单位进行考察:召开大会进行民主推荐→个别谈话推荐(推荐结合个人谈话进行)→汇总推荐得票(向部领导汇报并确定考察对象/异常情况则暂停考察工作)→张贴考察公告、进行民主测评(可以委托单位组织后报送材料/也可以另行召开会议进行民主测评)。
(结合实际情况进行民意调查。
另外,如在本单位工作不满2年,则延伸到原工作单位进行考察。
)↓与考察对象进行谈话:了解其个人情况(工作、生活、纪律、计生等有关事项),要求其撰写工作总结、填写干部任免审批及有关事项报告表),并对其提出要求。
↓考察结束后:要求单位按规定召开会议并上报推荐文件。
考察组对考察情况进行汇总、分析,明确考察材料撰写主要内容等。
考察组向部领导汇报考察情况。
三、一般考察的程序与提拔考察的程序大体相同,主要有以下几点:可以直接进行个别谈话(推荐)→民主测评。
四、民主推荐、个别谈话推荐参加人员范围参加会议推荐的人员范围:单位班子领导成员、内设机构科级干部、下属单位主要负责人(如单位干部职工总人数在30人以内的,则要求全部人员参加会议推荐)。
参加个别谈话的人员范围:单位班子领导成员、内设机构主要负责人、下属单位主要负责人、一般干部代表(单位干部职工总人数在30人以内的,要求一般干部代表2-3人也参加个别谈话推荐)。
五、考察材料的撰写主要的内容(五段论):第一段:总体评价(思想政治素质);第二、三段:突出工作表现、突出优点、特点;第四段:其他(前面没有概况完整的有效补充,如个人为人、性格、组织纪律、廉洁自律等情况);第五段:不足之处;第六段:推荐、测评得票情况。
领导干部推荐理由领导干部推荐理由推荐领导干部建议人选,我们都要去撰写推荐理由,下面是小编搜集整理的领导干部推荐理由,欢迎借鉴和参考。
领导干部推荐理由1您好!根据《关于民主推荐正、副科级后备干部建议人选的通知》,经单位党委研究决定,特向组织推荐同志担任副科级干部职务,请上级组织予以考察。
xxx,女,xx族,19xx年x月出生,中共党员,大学学历,20xx 年7月毕业于大学并分配到工作,先后从事工作,现任单位财务主管。
在单位工作已有年了,在这年中,每一次岗位的变动,他都能愉快的接受和适应,也都能在短时间内掌握岗位须具备的基本技能,及时调整自己的工作思路并积极付诸行为,顺利的完成岗位所需的角色转换。
踏踏实实,认认真真的完成岗位赋予的各项职责及上级交办的各项工作任务。
由于工作业绩突出,曾获得荣誉。
(这段还请客户自行完善) 该同志思想上成熟,忠于事业,政治信仰坚定;组织领导上修身立德,公道正派,领导能力强;工作上律己勤政,作风务实,业务水平较高,得到领导、职工、群众的一致好评,具体表现如下:一、思想上成熟,忠于事业,政治信仰坚定该同志一直以来,能认真学习党的路线、方针、政策,忠实实践“三个代表”重要思想,高举中国特色的社会主义的伟大旗帜。
能坚持向书本学,向群众学,向实践学,不断学习社会主义市场经济知识、法律知识。
具有较强的政治敏锐性和鉴别力,思想上、行动上始终与党中央保护高度一致,善于从大局的角度和讲政治的高度,观察、分析、处理问题,在大是大非面前,经得起考验,始终保持清醒头脑,与上级保持高度一致。
党性原则强,政治立场坚定,说实话、办实事。
服从组织安排,自觉遵守国家法律、法规和各项规章制度,组织纪律观念较强,严于律已,树立正确的世界观、人生观、价值观,尤其是进入十八大以来,他坚持认真贯彻落实学习十八大精神,深入研究科学发展观的思想精髓,努力用先进的思想、科学的观点想问题、解决问题,努力在实践中提高自己解决实际问题的能力。
本文部分内容来自网络整理,本司不为其真实性负责,如有异议或侵权请及时联系,本司将立即删除!== 本文为word格式,下载后可方便编辑和修改! ==干部提拔推荐篇一:干部提拔任用推荐票干部提拔任用推荐票干部提拔任用推荐票干部提拔任用推荐票篇二:关于选拔推荐科级后备干部的会议纪要县委党校关于选拔推荐科级后备干部的会议纪要时间:201X年5月8日地点:县委党校会议室、主持:xxx出席:xxx xxx xxx xxx缺席:xxx (外出学习)列席:xxxxxx记录:xxx201X年5月8日下午2时30分,在学校会议室召开学校班子会议,会议由常务副校长xxx主持,会议对我校民主推荐产生的科级后备干部人选进行研究决定。
会议首先由副校长xxx组织学习《关于做好选拔推荐科级后备干部工作的通知》(X组通[201X]28号)文件,对我校民主推荐产生的科级后备干部xxx等同志的情况作了介绍,提交会议集体研究决定。
学校常务副校长xxx同志要求与会同志认真对照科级后备干部推荐的基本条件,认真研究民主推荐出的4名科级干部是否符合推荐条件,严禁认真负责地对待这项工作。
会上,与会同志根据文件规定积极发表了自己的意见,最后举行举手表决,与会的学校班子成员一致同意推荐xxx、xxx为正科级后备干部人选,xxx、xxx为副科级后备干部人选。
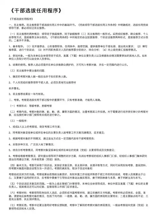
中共XX县委党校办公室 201X年5月8日印发篇三:干部选拔任用程序干部选拔任用程序一、民主推荐。
民主推荐是干部选拔任用工作中的基础环节。
《党政领导干部选拔任用工作条例》中明确规定,选拔任用党政领导干部,都必须经过民主推荐。
(一)民主推荐的两种情况:领导班子换届推荐、班子缺额推荐(二)民主推荐的一般形式:采用组织推荐、群众推荐、个人自荐等方式,是按推荐主体分类的。
《干部任用条例》中所规定的会议投票推荐、个别谈话推荐两种形式,是按推荐方式分类的。
二者并不矛盾。
1、基本程序:(1)召开推荐会,公布推荐职务、任用条件、推荐范围,提供推荐单位干部名册,提出有关要求;(2)填写推荐票,进行个别谈话;(3)对不同职务层次人员的推荐票分别统计,综合分析;(4)向上级党委汇报推荐情况。
干部选拔任用操作步骤为严格干部日常选拔任用程序,有效提高干部选拔任用工作水平,确保选准用好干部,结合我司干部管理工作实际,现将我司干部日常选拔任用工作程序参照X市委组织部发布的《XX市领导干部选拔任用“十步”工作法》,具体采用以下操作程序:一、职位申请当单位出现职位空缺或因特殊情况需增配职位时,组织(人事)部门应向集团党委提出要求配备相应职位的书面请示,集团党委对呈报单位职位空缺情况、职位配备要求进行审核,研究确定是否同意配备。
书面请示中不得直接呈报拟任具体人选。
二、民主推荐(参考文件《民主推荐党政领导干部实施办法》(粤组字[2003]12号))。
对有关职位经集团党委研究确定同意配备后,组织(人事)部门组织进行民主推荐。
民主推荐包括会议投票推荐和个别谈话推荐,普遍采用民主推荐形式。
(一)民主推荐会应当采取以下程序:(1)召开推荐会,公布推荐职务、任职条件、推荐范围,提供符合推荐范围的干部名册;(2)按A票、B票清点到场人数,说明请假人员;(3)填写推荐票,对不同职务层次人员的推荐票分别填写(中层以上A票,主管及以下B票);(4)设置计票人、监票人(监票人必须为纪委小组成员),推荐投票结束后无须现场唱票;(5)推荐会后进行统一计票,需要有最少三人(填表、审核、监督人)并最终由集团公司纪委组组长在监督人一栏签字确认,然后将汇总情况向集团党委汇报推荐情况。
三、民主推荐结果的运用民主推荐的结果是确定考察对象的重要依据之一。
得票数多者,方可列为考察对象;得票数少者,一般不得列为考察对象;得票数相近者,需参考平时掌握的其他情况及领导班子的结构需要等因素,综合考虑后再确定其是否可以列为考察对象。
对不是得票数多者列为考察对象的,须做出专门的说明。
四、资格审核组织(人事)部门对民主推荐得票靠前的人选应进行资格审核,重点审核人选任职资格条件等情况。
五、确定对象确定考察对象时,应当把民主推荐的结果作为重要依据之一。
党委根据民主推荐的结果和资格审核情况,集体研究确定考察对象。
孔目江区民主推荐科级后备干部实施方案为认真贯彻落实中央、省、市关于加强后备干部队伍建设的有关精神,进一步深化干部人事制度改革,切实规范干部选拔任用机制,建设和保持一支德才兼备、素质优良、数量充足、结构合理的区管正、副科级后备干部队伍,结合全区工作实际,制定如下方案。
一、基本原则1、党管干部原则;2、德才兼备、以德为先原则;3、群众公认、注重实绩原则;4、民主、公开、竞争、择优原则;5、注重发展潜力、重视培养提高原则;6、结构优化、动态管理、备用结合原则。
二、名额分配办法(一)正科级后备干部推荐名额分配办法两镇一办原则上各分配2个名额,结合我区进行“模块化管理”的实际,区直单位按照模块分配,每个模块原则上各分配2名,有特别突出贡献的单位,可视情况适当增加1-2个名额。
(二)副科级后备干部推荐名额分配办法两镇一办原则上各分配4个名额,结合我区进行“模块化管理”的实际,区直单位按照模块分配,每个模块原则上各分配7名,有特别突出贡献的单位,可视情况适当增加1-2个名额。
三、科级后备干部的资格和条件(一)正科级后备干部应具备的资格条件正科级后备干部除具备《党政领导干部选拔任用工作条例》规定的资格和条件以外,还应具备以下资格和条件:1、身体健康,年龄不超过40周岁(1972年2月1日以后出生)。
2、具有大学专科以上学历。
3、近三年年度考核均在称职以上等次。
4、担任副科级领导职务一年以上(含副主任科员)。
任副科级领导职务不满一年的,但在1980年2月1日以后出生且具有全日制大学本科以上学历者,也具备正科级后备干部的推荐资格。
(二)副科级后备干部应具备的资格条件副科级后备干部除应具备《党政领导干部选拔任用工作条例》规定的资格和条件以外,还应具备以下资格和条件:1、身体健康,原则上年龄不超过32周岁(1980年2月1日以后出生),工作特别优秀的可放宽至不超过36周岁(1975年2月1日以后出生)。
2、参加工作两年以上。
事业单位提拔科级流程
事业单位提拔科级,通常需要经过以下几个步骤:
1. 单位内部提名。
单位按照规定的科级编制数和提拔条件,进行内部提名。
被提名人员必须在本单位工作满2年以上,且近2年考核合格。
2. 民主推荐。
单位党委或工会以全体员工代表的形式,对提名人选进行民主评议和投票推荐。
投票方式可以采取无记名投票或记名投票。
3. 组织考察。
组织考察小组对被推荐人员进行考察,考察内容包括工作能力、工作业绩、职业道德等。
考察小组应当听取意见,形成考察报告。
4. 组织部门审核。
单位党委组织部门对被推荐人员进行资格审查,经审核符合条件的,提请单位负责人审批。
5. 民主公示。
单位在机关内部公示被推荐人选,公示期不少于5个工作日,无异议之后报上级主管部门。
6. 上级部门审批。
上级主管部门对单位推荐的科级干部人选进行审核,经批准后由单位发文任命。
7. 公开任命。
单位党委按照批复精神,以单位文件的形式公开任命被提拔人选的科级职务。
以上就是事业单位提拔科级的主要流程,需要层层民主推荐、组织考
察,并经上级部门审批,确保科级干部选拔使用的公开、公正、透明。
科级干部调整任用单位民主测评、推荐票总支(支部):党办组织部统战部党支部2008年9月28日备注:1、请在相应栏内打“√”2、单位民主测评优秀格次不受参数限制。
科级干部调整任用单位民主测评、推荐票总支(支部):宣传部德育室党支部2008年9月28日备注:1、请在相应栏内打“√”2、单位民主测评优秀格次不受参数限制。
科级干部调整任用单位民主测评、推荐票总支(支部):纪委监察处审计处工会党支部2008年9月28日备注:1、请在相应栏内打“√”2、单位民主测评优秀格次不受参数限制。
科级干部调整任用单位民主测评、推荐票总支(支部):招生就业处学生处团委党支部2008年9月28日备注:1、请在相应栏内打“√”2、单位民主测评优秀格次不受参数限制。
科级干部调整任用单位民主测评、推荐票总支(支部):离退休职工管理处党总支2008年9月28日备注:1、请在相应栏内打“√”2、单位民主测评优秀格次不受参数限制。
科级干部调整任用单位民主测评、推荐票总支(支部):校长办公室党支部2008年9月28日备注:1、请在相应栏内打“√”2、单位民主测评优秀格次不受参数限制。
科级干部调整任用单位民主测评、推荐票总支(支部):人事处科研处党支部2008年9月28日备注:1、请在相应栏内打“√”2、同一岗位按姓氏笔画排序。
3、单位民主测评优秀格次不受参数限制。
4、单位民主推荐结果作为干部任用重要参考,同一岗位报名2人(含)以上,只能推荐1人,超过1人的推荐票视为无效。
科级干部调整任用单位民主测评、推荐票总支(支部):教务处教学质量与评估中心党支部2008年9月28日备注:1、请在相应栏内打“√”2、同一岗位按姓氏笔画排序。
3、单位民主测评优秀格次不受参数限制。
4、单位民主推荐结果作为干部任用重要参考,同一岗位报名2人(含)以上,只能推荐1人,超过1人的推荐票视为无效。
科级干部调整任用单位民主测评、推荐票总支(支部):财务处党支部2008年9月28日备注:1、请在相应栏内打“√”2、单位民主测评优秀格次不受参数限制。
在民主推荐会议上的说明(201 年月)同志们:根据科级干部队伍建设工作需要,按照县委的统一部署和《党政领导干部选拔任用工作条例》的有关规定,今天,我们召开(单位)干部会议,民主推荐科级领导干部考察人选。
现就有关问题说明如下:一、推荐职位县级/镇级机关单位正科级领导干部名。
县级/镇级机关单位副科级领导干部名。
县级/镇级机关单位主任科员名。
县级/镇级机关单位副主任科员名。
(注:如领导明确的,可按领导明确的说明具体推荐职务名称。
)二、推荐人选条件(一)基本任职资格条件:民主推荐人选应当具备《党政领导干部选拔任用工作条例》第七、八条规定的基本任职资格条件。
(二)其他条件:1.年龄:周岁以下(计算时间截止年月日)。
2.学历:以上学历。
3.专业:。
4.性别:。
(注:一般是特殊岗位要求或者班子结构需要特别的,才明确性别条件。
)5.工作经历:。
(注:一般是专业性较强的岗位才要求特定的工作经历,例如镇武装部长要求有部队工作经历等。
6.任职年限:①提任正科领导:任副科领导2年以上,(计算时间截止年月日)。
②提任副科领导:任科员级职务3年以上,(计算时间截止年月日)。
③提任主任科员:任副科领导或副主任科员3年以上,(计算时间截止年月日)。
④提任副主任科员:任科员级职务3年以上,(计算时间截止年月日)。
7.其他条件:。
●符合条件的人选名单见附表。
三、民主推荐(一)先进行会议推荐,再进行个别谈话推荐。
按照《党政领导干部选拔任用工作条例》的规定,民主推荐包含会议推荐和个别谈话推荐,可先进行会议推荐再进行个别谈话推荐,也可以先进行个别谈话推荐再进行会议推荐。
今天,结合工作实际需要,我们采取先进行会议推荐再进行个别谈话推荐的方法。
请工作人员发放民主推荐表和符合推荐条件名册。
…………(等待工作人员发放表格)1.民主推荐以无记名投票的方式进行。
推荐表分A、B两种表,A表由单位领导班子成员/副科级以上干部填写,B表由其他与会人员。
请大家检查一下发到您手中的表是正确,如不对,请举手示意工作人员更换正确表格。
《⼲部选拔任⽤程序》《⼲部选拔任⽤程序》⼀、民主推荐。
民主推荐是⼲部选拔任⽤⼯作中的基础环节。
《党政领导⼲部选拔任⽤⼯作条例》中明确规定,选拔任⽤党政领导⼲部,都必须经过民主推荐。
(⼀)民主推荐的两种情况:领导班⼦换届推荐、班⼦缺额推荐(⼆)民主推荐的⼀般形式。
采⽤组织推荐、群众推荐、个⼈⾃荐等⽅式,是按推荐主体分类的。
《⼲部任⽤条例》中所规定的会议投票推荐、个别谈话推荐两种形式,是按推荐⽅式分类的。
⼆者并不⽭盾。
1、基本程序。
(1)召开推荐会,公布推荐职务、任⽤条件、推荐范围,提供推荐单位⼲部名册,提出有关要求;(2)填写推荐票,进⾏个别谈话;(3)对不同职务层次⼈员的推荐票分别统计,综合分析;(4)向上级党委汇报推荐情况。
2、参加对象。
⼀般为本单位全体领导班⼦成员、直属(下属)单位主要负责⼈以及根据各⾃情况需要参加的其他⼈员。
如本单位⼈员较少的可以由全体⼈员参加。
3、结果的使⽤。
推荐⼈选必须是所在单位多数群众拥护的,⽅可列⼊考察对象,并在⼀定范围内进⾏公⽰。
(三)民主推荐中要注意的问题:1、确定的考察对象⼈数⼀般应当多于拟任职务⼈数。
2、个⼈向党组织推荐领导⼲部⼈选,必须负责地写出推荐材料并署名。
3、民主推荐结果在⼀年内有效。
⼆、考察。
考察是选拔任⽤⼲部过程中的重要环节,只有考察准确,才能⽤⼈准确。
(⼀)考察形式:等额考察、差额考察(⼆)考察内容。
考察对象的德、能、勤、绩、廉等⽅⾯的情况,注重考察其⼯作实绩。
对于需要进⾏经济责任审计的考察对象,应当委托审计部门按照有关规定进⾏审计。
(三)⼀般程序:1、组成2⼈以上的考察组,制定考察⼯作⽅案;2、同考察对象呈报单位或所在单位的主要负责⼈就考察⼯作⽅案沟通情况,征求意见;3、根据考察对象的不同情况,通过适当⽅式在⼀定范围内发布⼲部考察预告;4、采取多种⽅法,⼴泛深⼊地了解情况;5、综合分析考察情况,同考察对象呈报单位或所在单位的党委(党组)主要领导成员交换意见;6、考察组根据考察情况,研究提出领导班⼦调整的初步⽅案,向派出考察组的组织⼈事部门汇报、经组织⼈事部门集体研究提出任⽤建议⽅案,向本级党委(党组)报告。
处级后备干部民主推荐票样及有关要求
1、参加民主推荐的同志每人应该有正处级和副处级后备干部民主推荐票(票样附后,科级后备干部和优秀青年知识分子民主推荐票可参照处级后备干部民主推荐票的票样)。
2、参加民主推荐的同志分两类发放推荐票:A票发给领导班子成员和其他副处级以上干部;B票发给中层正职。
3、正处级后备干部民主推荐票由区委组织部负责回收并统一汇总;副处级后备干部民主推荐结果由各单位统计后报区委组织部干部科。
4、副处级后备干部民主推荐汇总表(样式):
××(单位)正处级后备干部民主推荐票(A票)(样式)
推荐要求:
1、正处级后备干部人选名额为(X)名;
2、年龄一般在50周岁以下(1960年6月以后出生),50周岁以上的特别优秀的副处级领导干部也可作为正处级后备干部人选;
3、一般应当是副处级干部,特别优秀、发展潜力大的正科级领导干部也可作为正处级后备干部人选;
4、应当具有大学本科以上文化程度,有基层领导经历,身体健康;
5、要注意推荐女干部、非中共党员干部和少数民族干部。
××(单位)副处级后备干部民主推荐票(A票)(样式)
推荐要求:
1、副处级后备干部人选名额为(X)名;
2、年龄在45周岁以下(1965年6月以后出生),应以年龄在30~40周岁的干部为主体,30周岁以下的不少于20%;
3、应当具有大学本科以上学历和科级领导岗位的工作经历,身体
健康;
4、女干部数不少于25%,非中共党员干部比例达到10%以上。
[单位推荐干部材料范文]干部推荐材料范文单位推荐干部材料范文干部推荐材料范文干部的选拔和使用彰显着党和国家的政治权力人民群众对干部的选拔推荐有着监督的权利落实好人民群众在干部选拔使用过程中的监督对于正确的选拔和使用人才能够起到重要的保证作用监督工作的好坏直接影响到所选拔人员的质量是关系到干部队伍建设的百年大计也是对组织选拔工作严肃性的检验。
xxxx 分享的干部推荐材料范文。
供大家参考干部推荐材料范文中共县委:xxx,男,1973年9月8日出生,汉族,大学文化,中共党员,人,1996年参工,历任原区委区公所办公室主任乡人民政府副乡长人武部长,现任乡党委副书记纪委书记。
该同志能够认真学习马列主义毛泽东思想和邓小平理论以及三个代表重要思想认真学习国家政策法规刻苦学习专业知识,特别是通过参加各类培训学习,思想水平工作业务能力有了较大的提高。
政治立场坚定。
该同志能够矢志不渝地坚持马列主义毛泽东思想邓小平理论和三个代表重要思想不动摇,把全心全意为人民服务的宗旨贯穿于工作和生活的始终。
并时刻能够以领导干部的标准要求自己,立场坚定,坚持党性原则,在政治上,始终与党中央保持一致,坚持党的群众路线,关心群众疾苦,群听群众呼声,善于用辨证唯物主义观点分析和解决现实问题,并经常深入村社调查研究,理论和实践相结合,使得思想和行动有机统一起来,达到事半功倍的目的。
工作能力较强。
自参工以来,能积极把大学里所学经济管理知识运用到工作实践中去,积极献言献策,当好参谋。
特别是在农村经济管理中,通过自身的主观努力,已成为一名内行。
在工作中,表现出较高的工作水平和领导能力。
近年来,又不断参加市县各类培训,更加丰富了业务水平。
同时,充分利用在大学里所学的文秘知识和写作知识,积极向书本学习,向实践学习,很快成为办公室工作的行家里手。
在原区委区公所办公室一干就是4年。
工作成效显著。
该同志具有强烈的事业心,几年来,通过努力,积累了较为丰富的工作经验,各项工作干得有声有色。