上海支付结算综合业务系统
- 格式:docx
- 大小:1.33 MB
- 文档页数:110
关于支付结算执法自查工作的报告中国人民银行上海分行:按照《关于转发〈中国人民银行关于开展银行业金融机构支付结算执法检查的通知〉的通知》(上海银发[2011]85号)文件要求,结合我行支付结算实际工作情况,开展了本次支付结算自查工作,现将自查有关情况报告如下:一、自查前准备情况我行成立以分管运营业务的副行长担任组长,运营管理部、信息科技部、资金部、合规部、稽核部、各营业单位负责人为成员的自查工作领导小组,运营管理部负责本次支付结算检查工作的具体组织实施与协调工作.我行依据历年来人民银行制定的支付结算管理、票据业务、账户管理、支付系统方面的检查方案,参照本行内部日常检查方案以及业务重点,制定了较为完善的自查工作方案。
我行要求各自查单位开展自查工作时要以防范风险为导向,通过自查发现制度执行薄弱点,排查可能存在的支付结算风险隐患,真正达到自查实际效果。
我行制定的自查方案重点方面主要包括:一是,已经制订业务操作制度是否已经涵盖了我行开办的支付结算业务类型,相关制度是否仍适用现行业务操作;二是,我行是否严格遵照人民币结算账户管理办法办理各项账户业务;三是,我行是否严格遵守支付结算办法规定办理各项票据业务;四是,办理商业汇票签发及贴现业务内部控制是否严密;五是,支付系统运行是否正常,各类业务办理是否合规;六是,检查支付信息报告情况。
(注:我行尚未开办银行卡类业务)二、基本情况(一)支付结算管理我行依照本行实际支付结算业务开展情况,在开办人民币业务伊始,即制定了《客户服务及作业支援部准则》,该项准则基本涵盖了我行办理账户业务、票据类业务、支付系统业务的操作规范和内部控制方式,是指导我行办理作业业务的工作最主要的规定,也是我行开展支付结算类业务工作检查的重要依据.我行较为注重按照业务发展形势,不断完善与修订准则规范.如我行开办通过小额支付系统解付银行本票、华东三省一市银行汇票等业务时,立即于该项准则中增加了相应的业务处理规范与要求,确保办理各项支付结算业务时,一线业务人员能够有章可循、有据可查。
中国人民银行关于改进个人支付结算服务的通知正文:----------------------------------------------------------------------------------------------------------------------------------------------------中国人民银行关于改进个人支付结算服务的通知(银发〔2007〕154号)中国人民银行上海总部,各分行、营业管理部,省会(首府)城市中心支行;各国有商业银行、股份制商业银行、中国邮政储蓄银行:为满足公众日益增长的金融服务需求,进一步提高银行业金融机构(以下简称银行)支付结算服务效率和服务质量,现就改进个人支付结算服务的有关事项通知如下:一、优化个人银行账户服务(一)简化个人活期储蓄账户转为个人银行结算账户的手续,扩展个人活期储蓄账户的功能。
客户通过个人活期储蓄账户办理第一笔转账支付业务时,在相关凭证上的签章即为确认将该账户转为个人银行结算账户。
个人合法收入款项可以转入个人活期储蓄账户。
(二)扩大个人银行结算账户跨行转账功能。
个人可以选择任一银行开立银行结算账户,办理支付结算业务。
银行不得通过与收、付款单位进行排他性合作,变相为客户指定开户银行。
银行不得拒绝为客户办理跨行代收代付业务,并应创造条件实现社会公众和收付费单位在任一银行开立一个账户就能办理水、电、煤气、电话等公用事业服务费用和工资、养老保险、失业保险、医疗统筹等社会保障金的缴纳和发放。
(三)简化从单位银行结算账户向个人银行结算账户支付款项的处理手续。
从单位银行结算账户向个人银行结算账户支付款项单笔超过5万元人民币时,付款单位若在付款用途栏或备注栏注明事由,可不再另行出具付款依据,但付款单位应对支付款项事由的真实性、合法性负责。
(四)严格执行个人汇兑业务的收费标准。
个人客户依托其银行账户办理个人汇兑业务时,银行应按照《国家计委、中国人民银行关于制定电子汇划收费标准的通知》(计价格〔2001〕791号)、《国家计委、中国人民银行关于进一步规范银行结算业务收费的通知》(计价费〔1996〕184号)中的规定收取电子汇划费和手续费,不得向客户收取其他费用。
上海清算所综合业务系统I SWIFT子系统操作手册目录目录 (i)前言 (1)概述 (1)内容简介 (1)修改记录 (1)1简介 ......................................................................................................................................... - 1 -关于本章........................................................................................................................................................... - 1 -1.1业务服务器 .......................................................................................................................................... - 1 -1.1.1系统介绍...................................................................................................................................... - 1 -1.1.2功能模块...................................................................................................................................... - 2 -2功能说明 ................................................................................................................................. - 3 -关于本章........................................................................................................................................................... - 3 -2.1查询模块 .............................................................................................................................................. - 4 -2.1.1往帐批次查询.............................................................................................................................. - 4 -2.1.2来帐批次查询.............................................................................................................................. - 6 -2.1.3往帐明细查询.............................................................................................................................. - 7 -2.1.4来帐明细查询.............................................................................................................................. - 9 -2.1.5报文文件查询............................................................................................................................. - 11 -2.2往帐处理 ............................................................................................................................................ - 12 -2.2.1MT200/MT202发电.................................................................................................................. - 12 -2.2.2MT300发电............................................................................................................................... - 14 -2.2.3MT399发电............................................................................................................................... - 15 -2.3来帐处理 ............................................................................................................................................ - 16 -2.3.1获取对账单................................................................................................................................ - 16 -2.4参数处理 ............................................................................................................................................ - 17 -2.4.1系统参数设置............................................................................................................................ - 18 -2.5特殊处理 ............................................................................................................................................ - 20 -2.5.1往帐MT200/MT202重发电..................................................................................................... - 20 -2.5.2往帐MT300重发...................................................................................................................... - 20 -2.5.3往帐MT399重发...................................................................................................................... - 20 -2.5.4来帐重发.................................................................................................................................... - 21 -2.6系统监控 ............................................................................................................................................ - 22 -2.6.1往来帐情况监控........................................................................................................................ - 22 -3项目管理 ....................................................................................................... 错误!未定义书签。
银行柜员考试:上海银行柜员考试四1、单选个人定活两便存款最低起存额为人民币100元(含),可多存,递增额为()。
A、10元B、50元C、100元D、200元正确答案:C2、单选对于已受理尚未建档的预(江南博哥)留印鉴,如客户需要更换的,应严格按()手续操作。
A、新开户B、印鉴变更C、销户D、不予受理正确答案:B3、多选办理银行汇票业务的查询查复工作时,必须做到()。
A、有疑必查B、有查必复C、查必及时D、复必详尽E、简明扼要正确答案:A, B, C, D4、单选IBAN的构成由最长不超过()位的数字和字母组成。
A、14B、24C、34D、44正确答案:C5、多选下列()是上海银行核心业务系统用户管理的内容。
A、核心业务系统操作员管理B、柜员权限的申请与设置C、指纹管理D、操作员号管理E、违规处理正确答案:A, B, C, D, E6、多选境外居民个人持外币现钞每人每天存储等值5000美元以上的,凭()办理。
A、本人有效身份证件B、本人外汇收入证明C、经海关签章的《中华人民共和国海关进境旅客行李物品申报单》或本人原存款银行外币现钞提取单据D、《非居民个人外汇收支情况表》正确答案:A, C7、多选客户从境内汇款当选择中行支付时,支行上交总行的凭证为()。
A、暂收传票B、中行外币划款凭证C、客户有效证件复印件D、境内汇款申请书正确答案:A, B8、多选上海银行个人小额质押贷款的质押品包括()。
A、人民币定期整存整取存单B、凭证式国债C、电子国债D、零存整取存折正确答案:A, B, C9、多选关于维修资金的交款业务,下列描述正确的是()。
A、再筹集资金交款时,业主委托业委会或物业服务企业交款,则业委会或物业服务企业亦需向开户行提供交款通知。
B、收益资金交款时,业委会持《商品住宅维修资金收益资金交款汇总表》和相关凭证至开户行办理交款,解款时应注明收益资金来源。
C、活动经费交款时,业委会持《商品住宅维修资金活动经费交款通知》和相关凭证至开户行办理交款,解款时应注明资金来源。
渠道编码渠道名称渠道编码渠道名称SWWD行内交换EATM转账终端TBNK电话银行BOSS集中作业平台PRNT PRNT存折补登折机BTER批处理OFNS基金国债业务(上海支付结算综合业务系统)ECOM电子商务SHPS上海支付结算综合业务系统POSP POSPBNK渠道银行PFTS个人资金托管渠道PCRM分行个人优质客户系统请求方CEPT总行转账电话PBSS银证通CPSP托管业务支付渠道SWWG金卡中心TREM高柜PRNM PRNM存折补登折机CFEK低柜IBBT网内往来批量入账BEMC BoEing投资理财管理端FMIS财务管理信息系统BEPS小额支付人行支付中心MBNK分行版手机银行HBNK家居银行GTSC集中式国际业务系统AUTO AUTO自助终端HRMS贸易通ACMP ACMP委托方发起FAPP代理财政综合服务渠道AUTT AUTT自助终端EWAP总行版手机银行(浏览器界面模式)ATMP ATMESMS总行版手机银行(短信模式)ATII投资平台EREC电子回单箱ABIB TULIP平台发起DCNT数据中心发起ALMS新一代资产负债管理系统CYTH同城票据集中提回ACIS支票影像交换系统CMIP现金管理公网IBPS超级网银CMCP现金管理中心VCTS金库业务管理系统CCNT客服中心JICS司法查询与监控系统CNPS大额支付人行支付中心CCOS贷记卡催收系统CTMP CTMP委托方发起ALL所有渠道CMSP CMS平台WBNK微信EBNK网上银行CPIS贷记卡积分综合应用系统渠道编码渠道名称CPMS信用卡产品管理系统COMP运营集中监管平台CESS贷记卡增值服务系统ADCM自助发卡机系统CRIS信用卡风险信息系统CIPS人民币跨境支付PRMS信用卡风险监控系统COPP信用卡运营作业平台CCBS信用卡申办平台CCMS信用卡发卡营销系统CBIS贷记卡账单管理系统CSMS贷记卡短信上行系统EPAY电子支付SUMP IC卡多应用管理系统GTSS大额支付GTS渠道VISA维萨MAST万事达CUPS银联SMBK短信银行PMSI参数管理系统IBNK互联网银行CMEP现金管理专线ZZDH转账电话TIPS国库信息处理系统EKBS手机银行(客户端模式)TERM柜台ERP客户银企直联9999清算中心。
中国现代化支付系统概述作者:谭卡吉来源:《金融经济·学术版》2008年第07期一、引言上世纪八十年代后,由于金融电子化应用的迅速发展,世界经济发达国家的中央银行十分重视应用先进的信息技术和支付清算理论方法进行现代化支付系统的研究与建设,并将其作为行使央行金融服务、监管职能,提高支付系统清算效率,防范金融风险,加强金融监管的最重要的基础设施和环境之一,美国、欧洲主要国家、日本等纷纷建立起了自己的现代化支付系统。
作为中国支付体系的组织者、支付服务的管理者和社会资金的最终清算者,人民银行为建成适合我国国情的现代化支付体系做了大量卓有成效的工作。
20世纪90年代,人民银行自主设计、自主开发了以卫星通讯技术为主要传输手段的电子联行系统,实现了支付结算由手工和邮路传递向电子化传输的质的变化,为加速社会资金周转,解决银行间的跨行通汇及资金清算发挥了重要作用。
随着中国经济的迅速发展,电子联行系统已难以满足社会需要,人民银行借鉴国际先进经验,结合中国的国情,着手设计现代化支付系统的体系结构,2000年10月,人民银行党委决定调整定位、借鉴吸收、完善需求、以我为主,加快中国现代化支付系统建设,逐步取代电子联行系统,人民银行果断决定,采取“借鉴吸收,自主开发,先大后小,边建边用”的方针,加快了现代化支付系统的建设。
我国支付结算体系建设的总体目标是:建立符合国际惯例、具有前瞻性的支付结算法规体系;形成以人民银行和银行业金融机构为主体,支付清算组织等为补充的支付服务组织体系;完善以支票、汇票、本票和银行卡为主体,电子支付工具为发展方向的支付工具体系;建立以中国现代化支付系统为核心,各商业银行行内系统为基础,票据交换系统、卡基支付系统等并存的支付清算体系;建立健全有利于支付工具创新和支付风险防范的支付结算管理体制。
二、现代化支付系统概述中国现代化支付系统在物理上分为三层架构:国家处理中心(简称NPC)、城市处理中心(简称CCPC)和商业银行前置系统(简称MBFE)。
银行各系统功能简介业务系统核心业务系统业务功能包括:总账管理、卡系统管理、客户信息管理、额度控管、存款、贷款、资金业务、国际结算、支付结算、对外接口等清分清算系统以清算日期为准,将账务类交易、非账务类交易的手续费、代理费、网络服务费等相关费用,按费用类型计算应收、应付金额,经过清算人员确认后上送核心系统完成结算的过程国际结算系统银行为客户提供贸易(或非贸易)外币结算的业务系统,业务包括:信用证、托收、汇款、保理、保函、进口押汇、出口押汇、出口贴现、福费廷、打包贷款等保理业务系统业务功能包括:客户信息管理、合同信息管理、预付款管理、销售分户账、汇率、费用、利息、额度、会计传票、异常处理、逾期管理、报表管理等外汇清算系统1.??提供高效的SWIFT报文收发管理,实现报文自动清分与自动记账,对于支付类报文,提供自动寻找汇款路径和报文黑名单检查等功能2. 提供电文查询,打印,复核,监控,过滤,归档等功能银行IC卡系统IC卡是集成电路卡(Integrated??Circuit??Card)的英文简称,也称之为智能卡、芯片卡等,起源于法国,诞生于1976年;IC卡交易主要分为联机交易、脱机交易、管理类交易,例如:不同渠道的查询、取款、消费、预授权、脱机消费、脱机预授权等、以及签到签退、密钥管理、黑灰白名单的管理等信用卡系统信用卡交易主要有预借现金、还款(现金/转帐)、卡卡转帐、信用卡转出、信用卡转入、信用卡销户申请/销户结清、信用卡激活、信用卡挂失/换卡、查询密码重置、补印帐单/密码函、调整帐单日等基金托管系统业务功能包括:会计核算、资金清算(与沪深登记结算公司)、投资监督、帐户管理、资产估值、投资风险、绩效评估等债券交易系统债券的承销、分销、回购、远期、自营、代理、经纪业务等外汇交易系统指商业银行参与银行间外汇市场交易的一个操作平台,主要实现自营和代客的结售汇、外汇买卖等交易。
业务品种包括即期、远期、调期等。
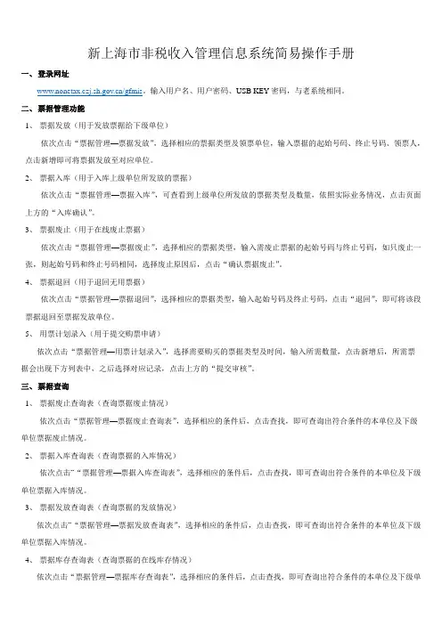
新上海市非税收入管理信息系统简易操作手册一、登录网址/gfmis。
输入用户名、用户密码、USB KEY密码,与老系统相同。
二、票据管理功能1、票据发放(用于发放票据给下级单位)依次点击“票据管理—票据发放”,选择相应的票据类型及领票单位,输入票据的起始号码、终止号码、领票人,点击新增即可将票据发放至对应单位。
2、票据入库(用于入库上级单位所发放的票据)依次点击“票据管理—票据入库”,可查看到上级单位所发放的票据类型及数量,依照实际业务情况,点击页面上方的“入库确认”。
3、票据废止(用于在线废止票据)依次点击“票据管理—票据废止”,选择相应的票据类型,输入需废止票据的起始号码与终止号码,如只废止一张,则起始号码和终止号码相同,选择废止原因后,点击“确认票据废止”。
4、票据退回(用于退回无用票据)依次点击“票据管理—票据退回”,选择相应的票据类型,输入起始号码及终止号码,点击“退回”,即可将该段票据退回至票据发放单位。
5、用票计划录入(用于提交购票申请)依次点击“票据管理—用票计划录入”,选择需要购买的票据类型及时间,输入所需数量,点击新增后,所需票据会出现下方列表中,之后选择对应记录,点击上方的“提交审核”。
三、票据查询1、票据废止查询表(查询票据废止情况)依次点击“票据管理—票据废止查询表”,选择相应的条件后,点击查找,即可查询出符合条件的本单位及下级单位票据废止情况。
2、票据入库查询表(查询票据的入库情况)依次点击““票据管理—票据入库查询表”,选择相应的条件后,点击查找,即可查询出符合条件的本单位及下级单位票据入库情况。
3、票据发放查询表(查询票据的发放情况)依次点击““票据管理—票据发放查询表”,选择相应的条件后,点击查找,即可查询出符合条件的本单位及下级单位票据入库情况。
4、票据库存查询表(查询票据的在线库存情况)依次点击“票据管理—票据库存查询表”,选择相应的条件后,点击查找,即可查询出符合条件的本单位及下级单位票据在线库存情况。
银行间市场清算所股份有限公司关于综合业务系统I上线运行的通知文章属性•【制定机关】银行间市场清算所股份有限公司(上海清算所)•【公布日期】2014.05.19•【文号】清算所发[2014]32号•【施行日期】2014.06.03•【效力等级】行业规定•【时效性】现行有效•【主题分类】公司正文银行间市场清算所股份有限公司关于综合业务系统I上线运行的通知(清算所发〔2014〕32号)银行间市场成员:为更好地服务于银行间市场,银行间市场清算所股份有限公司(以下简称我公司)开发了综合业务系统Ⅰ(以下简称新系统),并拟定于2014年6月3日上线运行,现将有关事宜通知如下:一、上线时间和业务范围我公司拟定于2014年6月3日起新系统正式上线,该系统处理的业务包括:登记结算业务、现券净额清算业务、外汇竞价清算业务。
新系统将提供上述业务主要历史信息的查询服务,但不提供历史业务单据的查询、下载打印服务,请各市场成员务必在2014年6月16日前通过现有系统(以下简称老系统)下载需要的历史业务单据。
人民币外汇即期询价净额清算业务、人民币利率互换集中清算业务、人民币远期运费协议中央对手清算业务暂不在此次新系统的处理范围,其处理系统及操作维持不变。
二、上线配合工作事项新系统上线分为投产准备、系统验证两个阶段,需要市场成员配合的相关事宜如下:(一)投产准备阶段(2014年5月14日至5月30日)1.请各市场成员根据《银行间市场清算所股份有限公司综合业务系统I上线预通知》(/jszc/rjxz/201404/t20140425_35609.html,以下简称预通知),确认完成网络变更,并按照预通知的要求在2014年5月14日至5月22日完成客户端下载、安装、部署、连通性验证,并反馈验证结果。
2.请各市场成员在2014年5月19日至5月22日完成新系统相关业务功能的验证,并反馈验证结果。
3.请各市场成员在2014年5月30日9:00至17:00登录上海清算所老系统客户端,下载“账户变更通知书”,了解新老系统资金账户的账号变更情况。
中国现代化支付系统简介中国现代化支付系统CNAPS(China National Advanced Payment System)是中国人民银行按照我国支付清算需要,利用现代计算机技术和通信网络开发建设的,能够高效、安全处理各银行办理的异地、同城各种支付业务及其资金清算和货币市场交易资金清算的应用系统,是中央银行履行支付清算职能,改进金融服务的重要核心系统。
目前,中国现代化支付系统主要包括大额实时支付系统、小额批量支付系统、全国支票影像系统、境内外币支付系统、电子商业汇票系统和网上支付跨行清算系统等,其中大额实时支付系统、小额批量支付系统、支票影像交换系统和电子商业汇票系统与各企事业单位及百姓的工作生活密切相关。
●大额支付系统HVPS ( High Value Payment System)大额实时支付系统于2002年10月8日投产试运行,2005年6月24日完成全国推广。
该系统主要处理同城和异地的大额贷记支付业务和紧急的小额贷记支付业务。
大额支付系统采取逐笔实时发送方式处理支付业务,全额清算资金,主要为银行业金融机构和金融市场提供快速、高效、安全、可靠的支付清算服务,是支持货币政策实施和维护金融稳定的重要金融基础设施。
大额支付系统是广大企业和百姓日常跨行汇款的最好途径,它款额实时清算资金,只要到任意一家可以办理汇款业务的银行网点,都可以向银行工作人员提出通过大额支付系统进行资金汇划。
原则上大额支付系统处理5万元以上的汇款业务,当然5万元以下也可以通过大额支付系统汇划,但是只受理紧急款项,手续费要高一点。
●小额支付系统BEPS (Bulk Electronic Payment System)小额批量支付系统于2005年11月28日投产试运行,2006年6月26日完成全国推广。
该系统主要处理同城和异地纸凭证截留的借记支付业务以及每笔金额在规定金额起点以下的小额贷记支付业务。
小额批量支付系统采取批量发送支付指令,轧差净额清算资金,主要为社会提供低成本、大业务量的支付清算服务。
支付结算业务工作汇报〔共5篇〕第1篇:支付结算工作汇报湖南**** 支付结算及反洗钱工作情况报告一、****根本情况**县地处湖南省东南部。
,全县总人口约**万人,其中农业人口**人,总面积**平方公里,辖镇乡,共有**个行政村。
****于**年**月**日正式挂牌开业,是**由县级信誉联社直接改制组建的**,下辖**个营业部、**个支行、**个分理处,在职员工263人。
二、****业务情况截至**年四月末,各项存款余额**亿元,比年初净增**亿元,增长12.78%;各项贷款余额**亿元,比年初净增**亿元;1至4月实现财务总收入**万元,同比增加**万元;总支出**1万元,同比减少**万元,实现利润总额**万元,净利润**万元。
三、支付结算业务〔一〕资金清算管理1、我行清算备付资金管理是由金融市场部负责;安排专人负责对清算备付资金账户余额进展实时监测、资金调拨管理和清算账户印鉴保管及变更等日常业务;明确由各网点会计负责支付系统查询查复等信息类业务的及时回复。
2、目前上存省联社支付结算中心的清算备付金按照上月各项存款余额的1.5%的比例设定预警值,我行认为是否可以根据行社存款规模来设定一个清算备付金的最小值。
3、清算备付资金的调拨4、制定了《湖南****备付金暂行管理方法》、《湖南****资金管理方法》、《湖南****支付清算系统暂行管理方法》及《湖南****资金汇划及现金支付审批权限管理方法〔试行〕》。
〔二〕结算账户管理1、账户管理我行是由各个网点会计兼职,每年不定期对会计进展账户管理培训,并将账户管理纳入会计根底考核。
2、账户管理制度建立情况:我行制定了《湖南****人民币银行结算账户操作方法》、《湖南****人民币银行结算账户管理方法》。
3、开户管理情况:开立新的结算账户时,要求必须签订银行结算账户开户协议,由开户网点存档。
4、存款实名制执行情况:我行在前台配置了身份识别仪对客户身份进展识别。
附件6上海支付结算综合业务系统集中代收付业务委托付款授权书《上海支付结算综合业务系统集中代收付业务委托付款资料登记表》中的甲乙双方本着自愿、平等的原则,达成以下委托付款协议:一、甲方授权乙方按照上海支付结算综合业务系统提交的扣款信息从付款账户支付相关款项给收款人。
二、甲方应在付款账户中保留足够余额,保证乙方能够按照扣款信息及时付款。
因甲方付款账户余额不足、账户状态不正常等甲方原因造成未能支付相关费用所造成劳务(服务)终止以及由此形成的一切经济损失、行政纠纷和违约责任全部由甲方承担。
三、甲方有权向乙方提出终止本委托授权书。
甲方终止授权付款时,应与乙方重新签署《上海支付结算综合业务系统集中代收付业务委托付款资料登记表》(委托类型为“授权终止”)。
四、甲方有权与除乙方之外的其他银行签署新的《上海支付结算综合业务系统集中代收付业务委托付款资料登记表》以代替本委托授权书。
但甲方应先通知乙方申请终止委托授权,因甲方未事先撤消原授权而造成的一切经济损失、行政纠纷和违约责任全部由甲方承担。
五、《上海支付结算综合业务系统集中代收付业务委托付款资料登记表》中作为委托付款依据的劳务(服务)合同(协议)解除时,甲方有义务通知乙方并终止本授权付款。
甲方未及时通知乙方所导致的损失由甲方承担。
六、甲方应保证本委托授权书中所填信息的真实、有效。
因本委托授权书中甲方登记信息有误造成劳务(服务)终止以及由此形成的一切经济损失、行政纠纷和违约责任由甲方承担。
七、乙方应根据甲方的需要,提供付款账户的账务信息。
八、甲方对付款金额和付款次数有异议的,可向收款人进行查询。
因收付款项发生争议的,由甲方与收款人自行解决;因扣款信息错误造成的错扣款项的,由收款人与甲方协商,退回错扣款项。
九、乙方因主观原因未按照扣款信息进行付款所造成的损失或自行从付款账户进行扣款所造成的一切经济、行政纠纷和违约责任由乙方承担。
十、因不可抗力、意外事件、不可预见的系统故障以及不可归责于乙方的其他原因导致的损失,乙方不承担责任。
上海支付结算综合业务系统银行接口规范版本号:1.05二○○八年十一月深圳市雁联计算系统有限公司文档控制分发版本控制批阅意见目录第一章概述11.1 目的 (1)1.2 系统概述 (1)1.3 系统总体结构 (2)1.4 接口概述 (3)1.4.1非直联模式 (3)1.4.2直联模式 (3)1.5 定义、缩写词和术语 (3)第二章业务范围5第三章接口主要业务流描述73.1 系统工作日和状态 (7)3.2 业务种类 (7)3.3 支付业务描述 (8)3.3.1贷记业务-网银(自助渠道) (8)3.3.2贷记业务-普通 (16)3.3.3贷记退汇业务 (23)3.3.4借记业务 (28)3.3.5借记冲正业务 (36)3.4 信息业务描述 (38)3.4.1票据影像业务 (38)3.4.2专用内部账户调拨 (40)3.4.3交易明细查询 (43)3.4.4查询查复业务 (44)3.4.5账户信息变更 (46)3.4.6账户余额查询业务 (48)3.4.7自由格式信息 (50)3.5 资金业务描述 (51)3.5.1轧差清算 (51)3.5.2日终处理 (52)3.5.3系统对账 (52)3.6 管理业务描述 (55)3.6.1系统登陆 (55)3.6.2系统退出 (55)3.6.3系统强制退出通知 (55)3.6.4系统状态变更通知 (55)3.6.5场次变更通知 (56)3.6.6日切通知 (56)3.6.7通讯检查 (56)第四章接口系统结构574.1 物理连接 (57)4.2 应用连接 (57)4.2.1示意图 (57)4.2.2API说明 (58)4.2.2.1连接API (59)4.2.2.2断开连接API (59)4.2.2.3发送API (60)4.2.2.4接收API (61)4.2.2.5确认API (63)第五章接口信息处理说明655.1 接口信息处理模式 (65)5.1.1发送处理模式 (65)5.1.2接收处理模式 (65)5.2 接口报文说明 (66)5.2.1字符集说明 (66)5.2.1.1属性符号 (66)5.2.1.2x-字符集 (67)5.2.2报文结构 (67)5.2.2.1报文头 (68)5.2.2.2报文正文 (70)5.2.2.2.1短报文正文 (70)5.2.2.2.2长报文正文 (71)5.2.2.3报文尾 (71)5.3 业务报文 (72)5.3.1支付报文 (72)5.3.1.1实时贷记业务报文(SMP001) (72)5.3.1.2实时借记业务报文(SMP002) (73)5.3.1.3贷记退汇报文(SMP003) (74)5.3.1.4借记冲正业务报文(SMP006) (74)5.3.1.5支付业务回执报文(SMP009) (75)5.3.1.6账户信息查询请求业务报文(SMP101) (76)5.3.1.7账户信息查询回执业务报文(SMP102) (76)5.3.2信息报文 (77)5.3.2.1查询报文(SMP201) (77)5.3.2.2查复报文(SMP202) (77)5.3.2.3专用内部账户调拨报文(SMP203) (78)5.3.2.4专用内部账户回执报文(SMP204) (79)5.3.2.5账户信息变更报文(SMP205) (79)5.3.2.6票据影像业务报文(SMP206) (80)5.3.2.7交易明细查询报文(SMP207) (81)5.3.2.8交易明细查询回执报文(SMP208) (81)5.3.2.9自由格式信息报文(SMP209) (82)5.3.2.10账户余额查询报文(SMP301) (83)5.3.2.11账户余额查询返回报文(SMP302) (83)5.3.2.12账户信息变更返回报文(SMP305) (84)5.3.2.13通用返回报文(SMP999) (84)5.3.3资金报文 (85)5.3.3.1汇总对账报文(SMP 713) (85)5.3.3.2汇总对账返回报文(SMP 714) (86)5.3.3.3明细下载申请(SMP613) (86)5.3.3.4明细对账(SMP 614) (87)5.3.3.5银行资金清算报文(SMP706) (88)5.3.4管理报文 (88)5.3.4.1系统状态变更报文(SMP418) (88)5.3.4.2登陆报文(SMP501) (89)5.3.4.3登陆返回报文(SMP502) (89)5.3.4.4退出申请报文(SMP503) (90)5.3.4.5退出申请返回报文(SMP504) (90)5.3.4.6强制退出报文(SMP505) (90)5.3.4.7行号信息变更报文(SMP 642) (91)5.3.4.8日切通知报文(SMP702) (91)5.3.4.9场次变更通知报文(SMP704) (92)5.3.4.10通讯检查报文(SMP751) (92)5.3.4.11通讯检查返回报文(SMP752) (92)5.3.5返回码说明 (93)第六章接口安全性管理976.1 交易数据的安全性 (97)6.1.1保护密押生成 (97)6.1.2加/核押 (98)6.2 调账业务的安全性 (98)6.3 用户管理 (98)6.4 审计追踪 (99)6.5 网络安全 (99)第七章附录1007.1 加/核押要素 (100)7.2 加/核押设备 (101)7.3 票据影像数据 (101)7.4 账户信息大文件 (102)7.4.1文件命名规则 (102)7.4.2文件结构 (102)第一章概述1.1 目的本文旨在描述上海支付结算综合业务系统与商业银行行内系统之间的接口规范,同时说明商业银行需要配合参与的工作。
各商业银行可以依据本接口规范进行接口设计和银行部分的开发工作。
1.2 系统概述上海支付结算综合业务系统是应用现代计算机技术、网络通讯和安全保密技术,改造并取代传统的处理模式,将各类跨行借、贷方票据业务及转账业务信息转为电子信息流,通过网络互联等手段实现同行内有关部门、国有商业银行、其他金融机构的联结,加速资金周转,实现柜面票据及转账业务的实时发起、实时入客户账,为社会提供优质的支付结算服务。
1.3 系统总体结构直联银行间联银行系统总体结构如上图所示,对于直联银行,当发生跨行业务时,通过接口API发往中心进行业务处理。
对于间联银行,通过客户端将业务发往中心进行业务处理。
1.4 接口概述商业银行行内系统与上海市支付结算综合业务系统的联接可以分为两种方式:一种是直联模式,另一种是非直联模式。
本接口规范主要描述直联模式接口。
1.4.1非直联模式通过中心提供的客户端,实现与上海市支付结算综合业务系统的联接。
1.4.2直联模式通过接口调用接口API实现与上海市支付结算综合业务系统的联接。
1.5 定义、缩写词和术语第二章业务范围采用直联模式的商业银行主要有以下业务:本行发起的业务包括:1)贷记业务2)贷记退汇业务3)借记业务4)借记冲正业务5)票据影像业务6)专用内部账户调拨7)查询查复业务8)交易明细查询9)账户信息变更10)网点信息变更11)账户余额查询本行接收的业务包括:1)贷记业务2)贷记退汇业务3)借记业务4)借记冲正业务5)票据影像业务6)专用内部账户调拨7)查询查复业务8)手续费明细9)行号信息变更10)网点信息变更11)账户余额查询12)银行资金清算报文第三章接口主要业务流描述本节流程图主要是为了说明业务处理过程中的报文交互,图中报文的发起和接收,并不是说明处理是同步模式进行的,其实我们提供的API的消息处理模式是异步的,关于异步转同步的处理机制由商行自己决定。
3.1 系统工作日和状态综合业务系统有工作日期和清算日两个时间概念。
工作日期是对外提供服务的工作时间;清算日是在人行会计核算系统(ABS)上完成最终资金清算的当日,可能和工作日期一致,也可能较工作日期延迟。
综合业务系统提供7*24小时服务。
综合业务系统每日16:30下发“日切通知”,日切后系统进入下一工作日期,日切时间可调整。
3.2 业务种类综合业务系统的主要业务包括以下几类:支付类业务、信息类业务、资金类业务和管理类业务。
➢支付类业务主要包括:贷记业务、贷记退汇业务、借记业务、业务冲正;➢信息类业务主要包括:查询/查复业务、交易明细查询、自由格式信息、账户信息变更、专用内部账户调拨、票据影像业务、账户余额查询业务;➢资金类业务主要包括:资金对账、资金清算。
➢管理类业务主要包括:系统登陆/退出、日切通知、场次变更通知、系统状态变更、通讯状态检查等;3.3 支付业务描述3.3.1贷记业务-网银(自助渠道)【参与者】: 业务处理中心、入网银行机构。
【功能描述】:商业银行同城网上银行跨行转账业务,通过完成与综合业务系统的接口开发,实现实时进行跨行贷记转账。
考虑到一些特殊情况,商业银行也可以在柜面按照网银的业务流程发起贷记业务。
【流程图】:【流程】:1.网银客户向发起行发起网银转账业务,发起行通过合法性检查后,如果发起行为直联银行,则直接向业务处理中心系统发起网银贷记业务(SMP001,业务标志为02-网银,下同);如果发起行为间联银行,业务落地后,通过中心提供的银行客户端,向业务处理中心系统发起网银贷记业务。
2.业务处理中心系统审核收到的网银贷记业务,并将审核结果(“已转发”或者“已拒绝”)以支付业务回执(SMP009,下同)的方式返回给发起行;发起行收到“已转发”的支付业务回执:继续等待业务处理中心系统转发来的接收行返回的支付业务回执;发起行收到“已拒绝”的支付业务回执:结束该笔贷记业务。
发起行可对网银业务进行处理后再次发起一笔新的贷记业务(生成新的流水号)。
所有业务均在处理中心转发接收行后,才将业务处理回执“已转发”返回发起行(下同)。
3.业务处理中心系统保存审核通过的网银贷记业务。
4.业务处理中心系统将审核通过的网银贷记业务转发到接收行;5.接收行收到业务处理中心转发来的网银贷记来账业务,并进行处理;6.接收行将处理结果以支付业务回执的方式返回给业务处理中心系统,对于间联银行可以以手工方式通过中心提供的银行客户端返回给业务处理中心;7.业务处理中心系统收到接收行返回的支付业务回执后进行审核,如果审核不通过,将审核结果(拒绝)以支付业务回执的方式返回给接收行;如果审核通过,则修改该笔贷记交易状态;8.业务处理中心系统将收到的接收行返回的支付业务回执转发给发起行;9.发起行收到业务处理中心转发来的支付业务回执进行相应账务处理。
【说明】:1.支付业务回执的发起行为业务处理中心时,表明是该回执由业务处理中心主动发起,否则表明该回执是商业银行主动发起。