金蝶应收与应付凭证生成操作手册
- 格式:doc
- 大小:1.46 MB
- 文档页数:12
认为“外购”,若此商品是企业内生产获得则修改为“自制或组装件”→选择计量单位组,计量单位将自动产生→选择默认仓库、设置数量精度(小数点后几位小数)→然后点上面的物流资料→计价方法根据成本核算要求选择加权平均法或先进先出法等等→存货科目代码选择1405、销售收入科目代码选择5001、销售成本科目代码选择5401→注意单价精度,根据实际情况设置→完成后点保存完成增加。
3.8、核算项目类别增加:主控台→基础设置→核算项目→点左上角的“新增类别”→输入代码和类别名称,点确定完成增加;增加明细核算项目的方法和增加部门、职员等的方法相同。
4、系统初始化数据录入4.1、主控台→初始化→点启用财务系统,完成财务系统初始化→点启用业务系统,系统重新登录完成业务系统初始化。
5、财务业务常用快捷键F7 :万能获取键(用来提取存放在软件里的信息,比如会计科目、供应商、物料代码等等)在凭证和业务单据编制界面,通过快捷键可调出“基础资料查看”界面,选择需要的资料。
=(等号键):获等录入凭证时,执行此快捷键,系统会根据分录的借贷金额,直接在当前光标停留处填入差额,达到金额借贷自动平衡。
-(减号键):在凭证录入界面,快捷键可使输入的金额在正负间切换。
空格键:在凭证录入界面,快捷键可转换金额的借贷方向。
F12:在凭证录入界面,通过快捷键可以保存新增或修改后的凭证。
..(两个点):快速复制上一条摘要。
//(两个斜杠):快速复制第一条摘要。
F11 :在凭证录入界面,通过快捷键可以调出计算器,计算结果可以用空格键或F12键回填到数字输入框。
F6:业务单据多天记录批量填充ESC键:录入凭证时其金额错误,鼠标在错误金额框中按下此键,清空金额数据重新录入。
二、财务部分1、日常财务操作流程:主控台→账务处理1.1、凭证录入,将本月所有业务凭证完成录入或自动生产。
凭证录入:在主控台→账务处理→点开凭证录入→输入日期(中间的日期)、摘要,在会计科目栏中双击或按下F7选择科目、输入借或贷的金额,确保凭证借贷平衡,完成后点左上角的保存按钮完成录入。
一、初始化1、系统参数设置主要用来设置应收、应付系统的启用期间、用户的名称及其他有关信息,以及选择坏账准备的计提方法,选择要计提坏账准备的科目等路径:系统设置-系统设置-应收款管理-系统设置(1) 公司信息公司信息内容包括:公司名称、地址、电话、税务登记号、开户银行和账号。
系统可以根据此处录入的开户银行和账号,在新增收款单、退款单、预收单时自动填充。
公司名称、公司地址和公司电话默认取账套设置中对应的内容,允许修改,但是修改后不回填账套设置中对应的内容。
开户银行、账号、税务登记号默认取系统设置-销售管理-系统参数-账套选项中对应的内容,允许修改,并且修改后同步更新销售系统、采购系统以及应付系统的对应内容,也就是说应付系统、应收款管理系统、采购系统以及销售系统的系统参数关于开户银行、账号、税务登记号内容是一致的。
如果没有启用物流系统则为空,需要手工录入。
在此处录入后,对发票进行套打设置时,开户银行、账号、税务登记号均是取此处内容,如果为空则不显示。
(2) 会计期间会计期间内容包括:启用年份、启用会计期间、当前年份和当前会计期间。
启用年份、启用会计期间指初次启用应收款管理系统的时间。
它决定了初始化数据录入时应录入哪一个会计期间的期初余额。
如启用年份为2000年,启用会计期间为5期,则初始化数据录入时应录入2000年第5期的期初余额。
启用年份、启用会计期间在初始化结束后不能修改。
当前年份、当前会计期间指当前应收款管理系统所在的年度与期间。
初次使用,启用年份=当前年份,启用会计期间=当前会计期间,初始化结束后,每进行一次期末处理,当前会计期间自动加1,如果经历一个会计年度,则当前年份自动加1。
当前年份、当前会计期间由系统自动更新,用户不能修改。
选择<坏账计提方法>,确定坏账计提的方法。
坏账计提可以一年一次,也可以随时计提。
坏账计提的方法也可以随时更改。
系统根据设置的方法计提坏账准备,并产生相应的凭证。
金蝶操作手册一、系统概述金蝶软件是一款功能强大的财务管理软件,广泛应用于各类企事业单位。
本手册将指导用户进行系统的安装、配置及日常操作,确保软件的高效运行。
二、安装与配置1.安装环境:确保计算机满足金蝶软件的最低配置要求,包括操作系统、内存、硬盘空间等。
2.安装过程:按照金蝶软件的安装向导逐步完成安装,确保选择正确的安装组件。
3.初始化设置:根据企业实际情况,设置账套、会计期间、汇率等基础参数。
三、日常操作1.登录系统:使用已设定的账套、用户名和密码登录系统。
2.凭证录入:根据经济业务发生情况,录入相关凭证。
需确保凭证信息完整、准确。
3.凭证审核:对已录入的凭证进行审核,确保凭证无误。
如有错误,需退回修改。
4.凭证过账:在确认凭证无误后,进行过账操作。
过账后数据将不可更改。
5.报表生成:根据需要,选择报表模板或自定义报表,生成各类财务报表。
6.结账与反结账:在会计期末,进行结账操作。
如需调整,可使用反结账功能回到上期。
7.数据导出与导入:可将系统数据导出为Excel或其他格式,便于分析处理。
如有外部数据需要导入,可按系统要求整理数据并导入。
四、高级功能1.固定资产管理:对固定资产进行卡片录入、折旧计提、变动管理等操作。
2.工资管理:设置工资项目、计算公式,进行工资发放等操作。
3.成本核算:根据企业需求,进行成本归集、分配及计算。
4.预算管理:编制预算、控制预算执行情况,确保费用支出在合理范围内。
5.税务处理:根据税收法规,进行税务申报、税款缴纳等操作。
6.自定义报表:根据企业特殊需求,自行设计报表模板或利用公式函数制作报表。
五、系统维护1.数据备份:定期对系统数据进行备份,以防数据丢失。
2.系统更新:及时更新软件至最新版本,获取更多功能与安全补丁。
3.问题解决:如遇到操作问题,可查看系统帮助文档或联系金蝶客服寻求支持。
六、安全防护1.账号安全:设置复杂密码,并定期更换密码。
同时,确保账号权限合理分配。
金蝶K I S专业版财务业务一体化操作手册Prepared on 22 November 2020估价入库核算外购入库核算调拨单领料单 产品入库单 盘点 存货出库核算自制入库核算 业务生成凭证 期末对账、结如果在一个单据类型里面选择了多张单据,使用这种模式生成凭证时,系统为每一张单生成对应的一张凭证,在单据上记录各自不同的凭证号;如果在不同的单据类型中选择了单据(一张或多张),则只是对于当前过滤界面中的单据按单生成凭证,其他单据类型中的单据不能同时生成凭证;2.按单据类型汇总生成凭证如果选择〖按单据类型汇总生成凭证〗,则可以实现对于同一个单据类型中的单据汇总生成一张凭证,注意对于选项中科目合并的支持定义,凭证借贷方存在相同科目则合并反映(核算项目和单位必须相同)。
如果在不同单据类型中同时选择了多张单据,生成方式是对于当前过滤界面中的单据汇总生成凭证,其他单据类型中已经选择了的单据不能同时生成凭证。
3.所有选择单据生成汇总凭证如果选择〖所有选择单据生成汇总凭证〗,可以实现使得不同单据类型的单据同时选择有效,即如果在不同单据类型中同时选择了多张单据,使用这种模式汇总生成凭证,则可以同时将一种单据类型的单据汇总生成一张凭证图18通过主界面→【存货核算】→【业务与总账对账】,选择不同的会计期间进行对账。
此功能可进行核算系统的存货余额及发生额,与总账系统存货科目余额及发生额进行核对。
*当选择系统参数<调拨单生成凭证>的选项,则在对账时业务数据会包括调拨单的数据,当不选择该选项时,则对账的业务数据不包括调拨单的数据在内。
*若对账不平,用户可从以下几个方面查找原因:(1)是否还有仓存单据未生成凭证。
(2)凭证模板设置不正确,存货收发未与存货科目借贷相对应。
(3)总账中有直接录入的涉及存货科目的凭证。
(4)暂估冲回后未继续暂估或生成外购入库凭证。
(5)账务处理中的凭证是否未过账。
二、应收应付1、收款、付款操作1.1、收款单:主控台→应收应付→单击收款单调出收款单新增界面→选择客户(要收款的对象)→之后点一下上面的“选源单”按钮,然后将调出的该客户对应的销售发票,按着Shift键将需要收款的一张发票上的所有记录全选(如果只有一条记录则不需按Shift键,只需选中此记录即可),或者按者Shift键选中该客户的多张发票→选择完成后点上面的“返回”按钮将收款信息带到收款单上→点一下上面的“合计”按钮,单据上的金额将自动进入单据头上的“表头收款金额”栏中→“结算账户”中按下F7根据实际情况选择收款科目(现金或某个银行)→其他带有“*”号的必录项录入完成后点下左上角的“保存”按钮,之后再点下上面的“审核”按钮完成收款单的录入。
级组”开始增加明细→明细物料输入类别加明细代码→输入物料名称、规格型号→物料属性默认为“外购”,若此商品是企业内生产获得则修改为“自制或组装件”→选择计量单位组,计量单位将自动产生→选择默认仓库、设置数量精度(小数点后几位小数)→然后点上面的物流资料→计价方法根据成本核算要求选择加权平均法或先进先出法等等→存货科目代码选择1405、销售收入科目代码选择5001、销售成本科目代码选择5401→注意单价精度,根据实际情况设置→完成后点保存完成增加。
3.8、核算项目类别增加:主控台→基础设置→核算项目→点左上角的“新增类别”→输入代码和类别名称,点确定完成增加;增加明细核算项目的方法和增加部门、职员等的方法相同。
4、系统初始化数据录入4.1、主控台→初始化→点启用财务系统,完成财务系统初始化→点启用业务系统,系统重新登录完成业务系统初始化。
5、财务业务常用快捷键F7 :万能获取键(用来提取存放在软件里的信息,比如会计科目、供应商、物料代码等等)在凭证和业务单据编制界面,通过快捷键可调出“基础资料查看”界面,选择需要的资料。
=(等号键):获等录入凭证时,执行此快捷键,系统会根据分录的借贷金额,直接在当前光标停留处填入差额,达到金额借贷自动平衡。
-(减号键):在凭证录入界面,快捷键可使输入的金额在正负间切换。
空格键:在凭证录入界面,快捷键可转换金额的借贷方向。
F12:在凭证录入界面,通过快捷键可以保存新增或修改后的凭证。
..(两个点):快速复制上一条摘要。
//(两个斜杠):快速复制第一条摘要。
F11 :在凭证录入界面,通过快捷键可以调出计算器,计算结果可以用空格键或F12键回填到数字输入框。
F6:业务单据多天记录批量填充ESC键:录入凭证时其金额错误,鼠标在错误金额框中按下此键,清空金额数据重新录入。
二、财务部分1、日常财务操作流程:主控台→账务处理1.1、凭证录入,将本月所有业务凭证完成录入或自动生产。
应收票据金蝶操作流程1、收到票据时:财务会计→应收款管理→票据处理→应收票据-新增2、如下图新增界面中红字圈中的为必填项,蓝色圈中的为辅助项最好也填。
3、应收票据生成记账凭证:A.应收账款管理→收款→收款单-维护B.过滤条件为:未核销,未做账C.选择所对应的单据,双击该单据进入相同)选择发票结算实收金额与单据金额核对一致,保存,审核。
定要把复印件做为记账凭证的附件)4、票据承兑收回款项时:财务会计→应收款管理→票据处理→应收票据-维护→收款等下次有银行承兑汇款到款时再继续生成凭证。
录入销售发票、其他应收单等业务单据时可以即时逐笔生成记账凭证,也可以在凭证处理模块进行统一生成凭证操作。
在〖系统参数〗取消<按模板生成凭证>,然后选择〖财务会计〗→〖应收款管理〗→〖凭证处理〗→〖凭证-生成〗,进入凭证处理过滤条件框,系统默认进入收款的过滤条件框。
单击【确定】,进入“凭证处理”界面。
界面中列示了需要生成凭证的收款单记录。
您可以逐张生成凭证,也可以通过Shift键选择成批生成凭证,还可以汇总生成凭证。
目前不按模板生成凭证提供了以下单据类型:收款、预收款、退款单、发票、其他应收单、预收冲应收、应收冲应付、应收款转销、预收款转销、预收冲预付、收款冲付款、应收票据、应收票据收款、应收票据作废、期初应收票据作废、应收票据背书、应收票据贴现、应收票据转出。
如果选择凭证汇总,则表示选中的单据汇总生成一张凭证,否则生成多张凭证。
如果选择借方科目汇总,则表示凭证中借方会计科目相同的数据自动汇总,如果选择贷方科目汇总,则表示凭证中贷方会计科目相同的数据自动汇总。
凭证处理时,右上角会计科目的设置可以自行设置。
在生成凭证的时候首先根据此会计科目生成;,如果此会计科目内容为空,则根据该事务类型下【凭证模板】中的系统模板的设置生成凭证。
应收、应付系统日常操作对应收帐款系统操作1. 销售合同录入。
应收日期可以为系统日期。
2. 供应链销售系统中的销售发票传到应收系统中,将发票中的应收日期改为应收帐款到期日,保存。
3. 收款。
先按F7填入客户名称后,点“应收款”关联对应的销售发票。
录入实收金额、结算金额。
保存、审核并在“结算”------应收帐款核销,在过滤界面将“包括按应收单号核销的单据”打勾。
(要正确计算帐龄分析表、应收记息表、到期债权表必须经核销才作为收款处理,核销日期决定了帐龄分析表、到器债权列表的分析结果)。
已经核销了的收款单要修改必须先反核销。
4. 应收票据处理。
新增应收票据,录入出票人、票据签发日期、财务日期、到期日期、票面金额。
保存审核后自动产生收款单或预收单,并对收款单或预收单加以审核。
当应收票据收款时,在“应收票据-----收款”界面,在“应收票据序时簿”界面单击【收款】,可以对应收票据进行收款操作。
并输入利息、费用和结算科目。
只有审核后的票据才可以进行收款处理。
应收票据进行收款处理后,不在应收款管理系统产生任何单据,只是状态变为“收款”。
在此处进行了应收票据收款处理后,也不用再进行收款单的录入。
如果需要取消票据的收款处理,只要在应收票据序时簿的编辑菜单选择“取消处理”即可,且应收票据的状态变为“审核”。
应收票据收款后,应对收款单与发票核销。
5. 退款处理。
可以关联对应的应收单号或者收款单号,输入实退金额。
6. 帐表查询及分析。
7. 期末结帐。
8. 应付系统与应收系统操作流程一致。
2003年3月15日收到雪尼公司商业承兑汇票15000元,不计息,信用期10天;2003年3月24日因特殊原因飞龙百货公司的票据作废,转为应收账款;2003年3月25日雪尼公司汇票兑现。
一、新增单据:单击票据处理,应收(付)票据-查询,选择过滤条件,弹出票据备查簿窗口。
可以在此录入银行承兑汇票,商业承兑汇票等商业汇票。
在工具栏单击“新增”按钮,弹出应收(付)票据录入窗口。
一、初始化1、系统参数设置主要用来设置应收、应付系统的启用期间、用户的名称及其他有关信息,以及选择坏账准备的计提方法,选择要计提坏账准备的科目等路径:系统设置-系统设置-应收款管理-系统设置(1) 公司信息公司信息内容包括:公司名称、地址、电话、税务登记号、开户银行和账号。
系统可以根据此处录入的开户银行和账号,在新增收款单、退款单、预收单时自动填充。
公司名称、公司地址和公司电话默认取账套设置中对应的内容,允许修改,但是修改后不回填账套设置中对应的内容。
开户银行、账号、税务登记号默认取系统设置-销售管理-系统参数-账套选项中对应的内容,允许修改,并且修改后同步更新销售系统、采购系统以及应付系统的对应内容,也就是说应付系统、应收款管理系统、采购系统以及销售系统的系统参数关于开户银行、账号、税务登记号内容是一致的。
如果没有启用物流系统则为空,需要手工录入。
在此处录入后,对发票进行套打设置时,开户银行、账号、税务登记号均是取此处内容,如果为空则不显示。
(2) 会计期间会计期间内容包括:启用年份、启用会计期间、当前年份和当前会计期间。
启用年份、启用会计期间指初次启用应收款管理系统的时间。
它决定了初始化数据录入时应录入哪一个会计期间的期初余额。
如启用年份为2000年,启用会计期间为5期,则初始化数据录入时应录入2000年第5期的期初余额。
启用年份、启用会计期间在初始化结束后不能修改。
当前年份、当前会计期间指当前应收款管理系统所在的年度与期间。
初次使用,启用年份=当前年份,启用会计期间=当前会计期间,初始化结束后,每进行一次期末处理,当前会计期间自动加1,如果经历一个会计年度,则当前年份自动加1。
当前年份、当前会计期间由系统自动更新,用户不能修改。
选择<坏账计提方法>,确定坏账计提的方法。
坏账计提可以一年一次,也可以随时计提。
坏账计提的方法也可以随时更改。
系统根据设置的方法计提坏账准备,并产生相应的凭证。
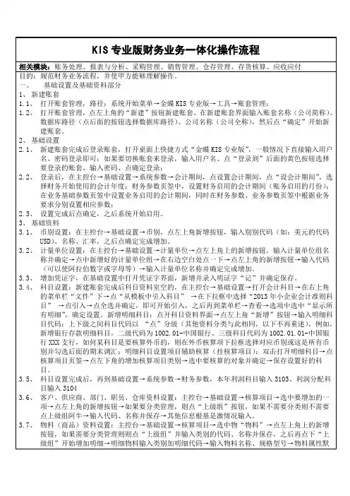
KIS专业版财务业务一体化操作流程相关模块:账务处理、报表与分析、采购管理、销售管理、仓存管理、存货核算、应收应付目的:规范财务业务流程,并使甲方能够理解操作。
一、基础设置及基础资料部分1、新建账套1.1、打开账套管理,路径:系统开始菜单→金蝶KIS专业版→工具→账套管理;1.2、打开账套管理,点左上角的“新建”按钮新建账套。
在新建账套界面输入账套名称(公司简称)、数据库路径(点后面的按钮选择数据库路径)、公司名称(公司全称),然后点“确定”开始新建账套。
2、基础设置2.1、新建账套完成后登录账套,打开桌面上快捷方式“金蝶KIS专业版”,一般情况下直接输入用户名、密码登录即可;如果要切换账套来登录,输入用户名、点“登录到”后面的黄色按钮选择要登录的账套、输入密码、点确定登录;2.2、登录后,在主控台→基础设置→系统参数→会计期间,点设置会计期间,点“设会计期间”,选择财务开始使用的会计年度;财务参数页签中,设置财务启用的会计期间(账务启用的月份);在业务基础参数页签中设置业务启用的会计期间,同时在财务参数、业务参数页签中根据业务要求分别设置相应参数;2.3、设置完成后点确定,之后系统开始启用。
3、基础资料3.1、币别设置:在主控台→基础设置→币别,点左上角新增按钮,输入别别代码(如:美元的代码USD)、名称、汇率,之后点确定完成增加。
3.2、计量单位设置:在主控台→基础设置→计量单位→点左上角上的新增按钮,输入计量单位组名称并确定→点中新增好的计量单位组→在右边空白处点一下→点左上角的新增按钮→输入代码(可以使阿拉伯数字或字母等)→输入计量单位名称并确定完成增加。
3.3、增加凭证字,在基础设置中打开凭证字界面,新增并录入明证字“记”并确定保存。
3.4、科目设置:新建账套完成后科目资料室空的,在主控台→基础设置→打开会计科目→在右上角的菜单栏“文件”下→点“从模板中引入科目”→在下拉框中选择“2013年小企业会计准则科目”→点引入→点全选并确定,即可开始引入,之后再到菜单栏→查看→选项中选中“显示所有明细”,确定设置。
金蝶云K-Cloud财务领域操作流程明细——应收款管理操作规程————————————————————————————————作者:————————————————————————————————日期:应收款管理操作规程应收款管理操作规程应收款管理操作规程 (3)1. 应收款管理系统 (5)1.1业务规程图 (5)2. 操作规程 (5)2.1 基础设置 (5)2.1.1 参数设置 (6)2.1.2 基础资料 (10)2.1.2.1 收款条件 (10)2.1.2.2 应收收款核销方案 (11)2.1.2.3 应收开票核销方案 (13)2.2 业务初始化 (13)2.3 应收单 (13)2.4 其他应收单 (17)2.5 收款单/收款退款单 (18)2.6 应收开票核销 (18)2.7 应收收款核销 (20)2.8 内部应收清理 (23)2.9 期末处理 (24)2.10 账务处理 (25)2.11 报表分析 (26)2.11.1 应收款汇总表 (26)2.11.2 应收款明细表 (28)2.11.3 应收款账龄分析表 (30)2.11.4 到期债权表 (33)2.11.5 往来对账明细表 (34)2.11.6 应收单跟踪表 (36)1. 应收款管理系统1.1业务规程图应收系统业务流程图初始化日常业务期末处理基础设置收款条件应收收款核销方案应收开票核销方案初始数据录入销售应收其他应收收款/退款核销报表查询内部往来清理期末处理账务处理2. 操作规程2.1 基础设置在完成必要的公共设置的前提下,本功能点提供为使用应收款管理系统而必须预先完成的设置项目的入口,基础设置主要包括参数设置和基础资料。
2.1.1 参数设置应收款管理系统的参数主要有如下几个:收款单/收款退款单与应收单具有关联关系时自动核销1.如果该选项勾选,则收款单/收款退款单审核时自动与有关联关系的应收单核销。
2.关联关系核销是最准确的核销方式,在核销的所有方式中优先级最高。
任务七应收应付管理系统应会内容:收款单的录入、审核、生成凭证;付款单的录入、审核、生成凭证。
项目一、应收应付系统概述本系统是业务环节的模块之一,负责业务系统中赊销和赊购发票的后续处理。
应收应付模块是和整个业务系统绑定使用,原有财务系统应收应付功能继续保留,如果要保证业务系统传递过来的应收应付数据和财务系统一致,则在启用业务系统应收应付功能后,不再继续使用财务系统处理重复业务,否则会存在差额,产生差额的部分没有业务关联。
1、应收应付系统的主要特点包括:●灵活的业务流程处理应收应付系统采用灵活的设计理念,以满足用户丰富繁杂的业务需要。
主要体现在:Ø 系统收款单据设置收款和预收款两种收款流程,系统付款单据设置付款和预付款两种付款流程,可以满足企业中大多数采购和销售业务的资金处理;Ø 提供灵活的业务流程管理,使业务处理流程灵活方便。
用户可根据自己的实际需要,选用往来核销或直接收款等不同的单据流程;Ø 收付款流程可以处理多次收/付款、折扣抹零、交叉币别收款、退款、超期预警等功能,可以方便灵活地处理业务;Ø 单据之间联系紧密,设置了核销等联系,以满足用户不同的业务需要;●严密的业务控制应收应付系统提供收付款流程必须挂接发票流程等内部控制手段,从而保证小企业进行规范化的运作以及相关业务政策得到强而有力的执行。
Ø 对于收付款来源,系统在收付款核销来源中控制必须是非现销/赊购发票,防止同时允许从采购入库单/销售出库单取数,造成业务和数据混乱,满足企业标准化管理的需求;丰富的应收应付信息系统提供了丰富的管理报表。
系统为相关业务管理人员提供了相应的明细报表、汇总报表以及业务跟踪报表,业务管理人员可以通过报表查询相应的业务进展情况;另外,系统还提供预警表和账龄分析表,主要辅助决策人员进行决策。
良好的扩展性小企业在长期的发展中,都会形成自己特定的管理模式,而且不同行业的企业在管理上都会具有不同的行业特色。
浙江名芯半导体科技有限公司一、适用范围应收款管理系统,通过销售发票、其它应收单、收款单等单据的录入,对企业的往来账款进行综合管理,及时、准确地提供给客户往来账款余额资料,提供各种分析报表,如账龄分析表、周转分析、欠款分析、坏账分析、回款分析、合同收款情况分析等,通过各种分析报表,帮助您合理地进行资金的调配,提高资金的利用效率。
同时系统还提供了各种预警、控制功能,如到期债权列表的列示以及合同到期款项列表,帮助您及时对到期账款进行催收,以防止发生坏账,信用额度的控制有助于您随时了解客户的信用情况。
此外还提供应收票据的跟踪管理,你可以随时对应收票据的背书、贴现、转出、贴现、作废等操作进行监控。
二、模块介绍1、单据发票:客户购货而开具的发票,形成应收款,如有销售管理系统,则发票可由销售模块中录入自动传递到应收款系统;针对的科目:应收账款的借方;其它应收单:企业存在的非购销应收业务时,需要跟据其他应收单形成其他应收款,针对科目:其他应收款的借方;收款:收款中包括收到客户的应收款及其他应收款的回款;有收款单及预收单;针对的科目是:应收账款的贷方及其他应收款的贷方;退款:收到款后因故退回给客户的款项,针对应收账款的借方;票据处理:处理应收票据有关的业务;三、操作规范1、发票录入(可由销售业务系统中录入的发票传递过来)发票录入路径:K3主控台>供应链>销售管理>结算>发票录入K3主控台>财务会计>应收款管理>发票处理>销售普通发票-新增K3主控台>财务会计>应收款管理>发票处理>销售增值税发票-新增以下对发票录入方式进行说明(非重要项略过):发票号码:系统自动产生,也可通过系统设置为手工录入,使其号码与实际发票号码一致;核算项目类别、核算项目:即此发票对应往来单位,核算项目默认为客户,核算项目即具体的往来单位,可以直接录入单位的编码,或且按F7功能键进行搜索选择开票日期、财务日期:即发票的开出日期及财务记账日期;币别、汇率:即开出此发票所用的记账币别及该币别的汇率,可修改;往来科目:发票自动生成凭证所取的科目,一般应为:应收账款;摘要:可以录入一些与发票有关的备注信息;部门、业务员:销售发票的业务部门及业务员,可按F7进行选择,如客户资料中已维护主管部门及业务员系统在选择客户时自动带出;产品代码:发票上的产品编码,可手工录入产品的物料代码,或按F7功能键进行搜索选择;;产品名称及规格型号:根据录入的产品代码自动带出,不允许修改;单位:根据录入的物料代码自动带出该物料的计量单位,可按F7选择本组中的其他单位;数量:发票上开具的产品的数量;单价(含税单价):跟客户所签订的单价,两者可以根据税率自动换算税率:开增值税票时所采用的税率(默认为17%)折扣率:该物料可采用的折扣率(默认为0)金额,折扣额.折后金额:都是通过公式自己计算得出,金额=数量*单价;折扣额=金额*折扣率,折后金额=金额-折扣额;应收日期、应收金额:表示该发票的收款计划;2.其它应收单其它应收单录入路径:K3主控台>财务会计>应收款管理>其他应收单>其他应收单-新增(非重要项略过)2、收款单、预收单录入收款单录入路径:K3主控台>财务会计>应收款管理>收款>收款单-新增预收单录入路径:K3主控台>财务会计>应收款管理>收款>预收单-新增以下对收款单录入方式进行说明(非重要项略过):收款类型:默认为销售回款,可以根据实际业务类型通过下拉列表选择单据号:单据编码,系统自动产生,也可通过系统设置为手工录入;核算项目类别、核算项目:即此收款单对应往来单位,核算项目默认为客户,核算项目即具体的往来单位,可以直接录入单位的编码,或且按F7功能键进行搜索选择单据日期、财务日期:即收款单的签发日期及财务记账日期;结算方式、结算号:表示该笔收款业务所采用的方式,可修改;币别、汇率:即收到款项的币别及记账汇率,可修改;现金类科目:收款单自动生成凭证所取的科目,一般应为:现金、银行存款;摘要:可以录入一些与收款单有关的备注信息;部门、业务员:往来单位的业务部门及业务员,可按F7进行选择,如客户资料中已维护主管部门及业务员系统在选择客户时自动带出;结算实收金额、结算实收金额(本位币):所收到的款项的原币及本位币,根据汇率自动换算;4、退款单退款单录入路径:K3主控台>财务会计>应收款管理>退款>退款单-新增以下对退款单录入方式进行说明(非重要项略过):单据号:单据编码,系统自动产生,也可通过系统设置为手工录入;核算项目类别、核算项目:即此退款单对应往来单位,核算项目默认为客户,核算项目即具体的往来单位,可以直接录入单位的编码,或且按F7功能键进行搜索选择单据日期、财务日期:即退款单的签发日期及财务记账日期;结算方式、结算号:表示该笔退款业务所采用的方式,可修改;币别、汇率:即退回的款项所用的币别及记账汇率,可修改;现金类科目:退款单自动生成凭证所取的科目,一般应为:现金、银行存款;摘要:可以录入一些与退款单有关的备注信息;部门、业务员:往来单们珠业务部门及业务员,可按F7进行选择,如客户资料中已维护主管部门及业务员系统在选择客户时自动带出;结算实退金额、结算实退金额(本位币):所退回的款项的原币及本位币,根据汇率自动换算;5、应收票据应收票据录入路径:K3主控台>财务会计>应收款管理>票据处理>应收票据-新增以下对应收票据录入方式进行说明(非重要项略过):票据类型:下拉选择;银行承兑汇票、商业承兑汇票票据编号:系统自动产生,可以手工修改,使其号码与实际票据号码一致;单据号:单据编码,系统自动产生,也可通过系统设置为手工录入;核算类别、承兑人、出票人:即此应收票据对应往来单位,核算类别默认为客户,承兑人、出票人即具体的往来单位,可以直接录入单位的编码,或且按F7功能键进行搜索选择签发日期、财务日期、到期日期:表示票据的签发日期,财务记账日期、票据到期的日期,签发日期、到期日期根据付款期限自动换算;票面金额、本位币票面金额:应收票据签发时的金额;票面利率(%)、到期利率(%):对有息票据需录入票面利率;本位币到期值:根据票面金额、票面利率计算而来;币别、汇率:即退回的款项所用的币别及记账汇率,可修改;* 在审核票据时会提示生成的收款类型:收款单、预收单* 目前系统提供四种背书方式:冲减应付款(生成付款单)、转预付款(生成预付单)、转应收款(生成其他应收单)、其它(不产生任何单据)* 转出票据时系统会自动生成一张其它应收单* 贴现、收款,不产生任何单据,只是在生成凭让类型上不一样,6、结算作用: 应收款管理系统提供的结算管理主要是基于应收款的核销处理。
目录目录1第一章操作技巧3第二章委外加工错误!未定义书签。
一、委外加工流程21二、委外加工操作22(一)委外加工出库单22(二)委外加工入库单24(三)采购发票(加工费)28(四)委外加工入库核算29(五)凭证31(六)委外加工核销汇总、明细表33第三章供应商评估35一、供应商评估35(一)供应商评估方案35(二)供应商评估表38(三)物料来源关系表40(四)供应商评估报表42第四章信用管理44一、启用信用管理44二、信用管理基础资料维护45三、分析表49(一)信用额度分析表49(二)信用期限分析表50(三)信用数量分析表51第五章应收应付52一、应付账款52(一)除采购发票外的应付账款单据新增52a.单据审核(只有经过审核的单据才能生成凭证)54b.生成凭证55c.查询或删除凭证56(二)与采购发票有关的应付账款58a.首先应由采购部门录入采购发票58b.财务部门对该发票进行审核58c.发票钩稽60d.核算60e.生成凭证62f.删除或修改凭证64(三)付款(应付账款借方发生)66 a.付款单新增66b.付款单审核67c.生成凭证68(四)预付账款68a.预付单据新增68b.审核69c.生成凭证71(五)核销71a.付款结算71b.预付冲应付73c.核销73d.生成凭证74e.反核销75第一章操作技巧一、采购(一) 查询历史价格及即时库存当录入单据时,可通过工具栏中的【查看】查询到物料的历史价格及即时库存情况,也可通过快捷键Shift+F11查询物料的历史价格,F12查询库存查询。
(二) 单据查询a.过滤条件点击【采购订单-维护】此界面可对采购订单进行查询若想查询订单,需选择查找条件(选择名称、比较关系、数值)及时间和各标志.【逻辑】中的“并且”表示查询时订单要同时满足两个或多个过滤条件,“或者”表示查询时订单只需满足其中一个过滤条件即可。
在【高级】中,可根据需要选择多个过滤条件共同查询. 点击【排序】,可选择查看单据时单据的排序方式.在【表格设置】中,可设置订单表体中所显示的字段。
应收、应付系统日常操作对应收帐款系统操作1.销售合同录入。
应收日期可以为系统日期。
2.供应链销售系统中的销售发票传到应收系统中,将发票中的应收日期改为应收帐款到期日,保存。
3.收款。
先按F7填入客户名称后,点“应收款”关联对应的销售发票。
录入实收金额、结算金额。
保存、审核并在“结算”------应收帐款核销,在过滤界面将“包括按应收单号核销的单据”打勾。
(要正确计算帐龄分析表、应收记息表、到期债权表必须经核销才作为收款处理,核销日期决定了帐龄分析表、到器债权列表的分析结果)。
已经核销了的收款单要修改必须先反核销。
4.应收票据处理。
新增应收票据,录入出票人、票据签发日期、财务日期、到期日期、票面金额。
保存审核后自动产生收款单或预收单,并对收款单或预收单加以审核。
当应收票据收款时,在“应收票据-----收款”界面,在“应收票据序时簿”界面单击【收款】,可以对应收票据进行收款操作。
并输入利息、费用和结算科目。
只有审核后的票据才可以进行收款处理。
应收票据进行收款处理后,不在应收款管理系统产生任何单据,只是状态变为“收款”。
在此处进行了应收票据收款处理后,也不用再进行收款单的录入。
如果需要取消票据的收款处理,只要在应收票据序时簿的编辑菜单选择“取消处理”即可,且应收票据的状态变为“审核”。
应收票据收款后,应对收款单与发票核销。
5.退款处理。
可以关联对应的应收单号或者收款单号,输入实退金额。
6.帐表查询及分析。
7.期末结帐。
8.应付系统与应收系统操作流程一致。
2003年3月15日收到雪尼公司商业承兑汇票15000元,不计息,信用期10天;2003年3月24日因特殊原因飞龙百货公司的票据作废,转为应收账款;2003年3月25日雪尼公司汇票兑现。
一、新增单据:单击票据处理,应收(付)票据-查询,选择过滤条件,弹出票据备查簿窗口。
可以在此录入银行承兑汇票,商业承兑汇票等商业汇票。
在工具栏单击“新增”按钮,弹出应收(付)票据录入窗口。
应收账款凭证生成操作手册
注:应付账款的凭证生成的模式与应收账款的凭证模式操作一样,在此不对应付账款进行凭证操作(以目前公司业务主要是进行收款单,付款单,应收票据转出的凭证模板进行设置)。
另外应收票据进行转出操作时会自动生成一张其他应收单,这个时候需要对生成的其他应收单查询界面里进行审核,只有审核,凭证模板设置好后,才可以生成凭证,针对应收票据转出这类业务在凭证生成事务类型时选择应收票据转出就可以了)。
一:在生成凭证之前需要在凭证模板里进行凭证模板的设置:点击“系统设置”在“基础资料里找到“应收款管理”里所对应的“凭证模板”。
二;应收账款里凭证所对应的是收款单,所以首先点击“收款“进行凭证模板设置。
点击”新增“按钮。
三:点击“新增“后会出现一个新增的界面。
四:在凭证模板里进行对新增的凭证模板进行“模板编号“,”模板名称“,”凭证字“,”科目来源“,”科目“,借贷方向”,“全额来源”,“摘要”,“核算项目”里这些字段进行设置。
注:“模板编号”可以随意填写。
“模板名称”可以写入”收款单2“这个名称,”凭证字“依据你们实际情况来填。
”科目来源“可以填写”凭证模板“。
”科目“就按你们凭证的设置来做进行选择。
”“借贷方向”按公司实际情况来填,“金额来源”可以填入”收款单收款金额“具体怎么填可以依据情况来填。
点击”摘要“会出现一个小界面。
是摘要定义。
填入摘要公式,具体怎么填可以依据公司的实际情况来填,可以填入”收款单’.”核算项目“出现一个界面,
在”对应单据上项目’可以选择“核算项目”,做完这些点击“确认”就可以了。
(注意:要填入两个,不能有借而没有贷。
具体也是按这个进行填写。
五:注;填写完保存后,就会看“收款”的下面多出了一个手工设置的凭证模板。
如图:
六:在凭证模板出现的界面把刚才保存的模板设置成默认凭证。
选择这个新增的凭证模板,点击界面按钮“编辑”点击“设为默认模板”。
这个时候这个新增的凭证模板在“默认”这个界面下面就变成“是”。
如图:
七:会到“应收账款”界面,点击“凭证处理”再点击“凭证生成”这个时候会弹出一个“选择事务类型”(注:应收账款主要是选择“收款”类型,应收账款里做“应收票据转出“的主要是选择”,“应收票据转出“。
应付账款主要是选择“付款”)。
下面是以应收账款里收款凭证的例子。
如图:
九:凭证生成可以选择界面的“按单”或者是选择“汇总”。
按单是把单个单据,汇总是把几个或者是多个进行汇总生成,具体怎么操作按公司实际情况来做。
一下例子是按单来生生成的。
如果凭证模板设置对的话,就会生成成功。
生成成功后可以在“凭证-查询”里进行查询。
如图所示;
十:如需要进行修改可以点击这张凭证进行修改。
确认无误后就可以点击编辑界面的“审核”。
点击界面按钮上的审核后就可以在总账界面看到刚刚在应收账款里做的那张凭证。
在应收账款里生成的凭证会自动传递到总账里。