COD-总氮-总磷-仪器分析方法
- 格式:ppt
- 大小:382.00 KB
- 文档页数:54
COD/氨氮/总磷/总氮测定仪说明书青岛聚创环保设备有限公司1.打开仪器电源,开机预热15min.,按任意键进入曲线选择。
2.根据测定水样COD值的不同,选择对应曲线及确定应取水样体积和所需加入的试剂,COD值为0~200mg/L选择01号曲线(1)、吸取2mL蒸馏水(空白)于清洗干净的消解管中(2)、吸取2mL水样于清洗干净的消解管中(3)、分别加入COD试剂(一)1mL和COD试剂(三)4mL,将消解管颠倒几次摇匀。
COD值为200~1000mg/L选择02号曲线(1)、吸取2mL蒸馏水(空白)于清洗干净的消解管中(2)、吸取2mL水样于清洗干净的消解管中(3)、分别加入COD试剂(二)1mL和COD试剂(三)4mL,将消解管颠倒几次摇匀。
COD值为1000~2000mg/L选择03号曲线(1)、吸取2mL蒸馏水(空白)于清洗干净的消解管中(2)、吸取1mL水样+1mL蒸馏水于清洗干净的消解管中(3)、分别加入COD试剂(二)1mL和COD试剂(三)4mL,将消解管颠倒几次摇匀。
COD值为2000~9999mg/L选择04号曲线(1)、吸取2mL蒸馏水(空白)于清洗干净的消解管中(2)、吸取0.2mL水样+1.8mL蒸馏水于清洗干净的消解管中(3)、分别加入COD试剂(二)1mL和COD试剂(三)4mL,将消解管颠倒几次摇匀。
3.设定消解仪温度165℃,消解时间15分钟,待消解仪温度达到165℃后,将消解管依次插入消解炉孔内,盖上防护罩,仪器自动定时消解,消解完毕后蜂鸣器报警。
4.取出消解管至试管架,自然冷却2min后,再水冷却至室温后,将消解管擦拭干净,等待测量。
5.将擦拭干净后的消解管在对应曲线下先测定空白值,再测定水样的COD值。
测定完成后,将消解管清洗干净,以免管内残留影响下次的测定。
注意事项:1.为了提高检测的准确性,应减少样品在检测时的相互影响,空白、标样、样品的消解管及管盖应固定,以减少操作带来的误差。
总磷总氮的测定方法总磷和总氮的测定方法是环境分析和水质监测中的重要内容,这两个指标对于评估水体质量和判断水环境的污染程度有着重要的意义。
常用的总磷和总氮的测定方法包括光度法、分光光度法和化学分析法等。
1.光度法:光度法是一种利用样品溶液对特定波长光的吸收进行测定的方法。
对于总磷的测定,可以使用酚酞法。
首先,将样品中的总磷与酚酞试剂反应生成的红色络合物进行测定,根据红色络合物的吸收光强度来确定样品中总磷的浓度。
对于总氮的测定,可以使用硫酸邻苯二胺法。
样品中的总氮与硫酸邻苯二胺试剂反应生成蓝色络合物,根据蓝色络合物的吸光度来确定样品中总氮的浓度。
2.分光光度法:分光光度法是在光度法的基础上,利用光谱仪器进行测定的一种方法。
对于总磷的测定,可以使用酚酞法,并利用分光光度计测定酚酞-总磷络合物在特定波长的吸光度。
对于总氮的测定,可以使用吡啶甲酸盐法。
样品中的总氮与吡啶甲酸盐试剂反应生成红色络合物,利用分光光度计测定络合物在特定波长的吸光度来确定总氮的浓度。
3.化学分析法:化学分析法是通过化学反应来确定总磷和总氮的浓度的方法。
对于总磷的测定,可以使用酸高锰酸钾氧化法。
首先,将样品中的总磷氧化为五价磷,然后加入酸高锰酸钾溶液,在酸性条件下进行反应,使得溶液的颜色由紫色变为浅紫色。
根据颜色的变化来确定总磷的浓度。
对于总氮的测定,可以使用氨氮测定法。
将样品中的总氮转化为铵态氮,然后利用氨气与卤素之间的反应进行测定,根据反应的吸热量来测定总氮的浓度。
总结起来,总磷的测定方法主要包括光度法、分光光度法和化学分析法等,而总氮的测定方法主要包括光度法、分光光度法和化学分析法等。
在具体的实验中,应当根据实际需求选择合适的测定方法,并结合样品的性质和测定的条件进行合理的操作,以获得准确可靠的测定结果。
植物中总磷氮测定方法
植物中总氮磷测定方法主要有两种:化学方法和仪器分析法。
下面将对这两种方法分别进行介绍。
一、化学方法:
1.直接燃烧法:该方法将植物样品直接燃烧至灰烬,然后用酸进行溶解,并利用灭菌水制备比色液进行测定。
该方法适用于不同类型的植物材料,但需要考虑到灼烧过程中磷氮的损失。
2.高压消解法:该方法先将植物样品加入高压容器中,然后用强酸和氧化剂进行消解。
消解后的溶液可以直接进行颜色反应,用于磷氮浓度的测定。
该方法适用于各种类型的植物样品,但消解过程中需要注意温度和压力的控制,以避免溶液中磷氮的丢失。
3.传统湿法:该方法将植物样品先用酸进行提取,然后用沉淀法将磷氮分离,并利用比色反应进行测定。
该方法适用于样品含有较高水分的情况,但提取过程中需要注意酸的浓度和提取时间的控制,以避免对磷氮测定的干扰。
二、仪器分析法:
1.紫外-可见光谱法:该方法利用紫外-可见光谱仪测定样品在特定波长处的吸光度,进而计算磷氮浓度。
该方法可以快速测定大量样品,但需要校准标准曲线和校正系统的波长漂移。
2.气相色谱法:该方法将植物样品进行提取,并利用气相色谱仪测定样品中磷氮的浓度。
该方法适用于样品中磷氮浓度较低的情况,但提取和处理过程中需要注意避免污染和样品损失。
3.液相色谱法:该方法利用液相色谱仪测定样品中磷氮的浓度。
该方
法通过样品的分离和检测来测定磷氮的含量,具有较高的灵敏度和精确度,但需要较长的分析时间和较昂贵的设备。
以上是常用的植物中总磷氮测定方法。
根据实际需求和样品类型的不同,选择合适的测定方法可以提高测定的准确性和效率。
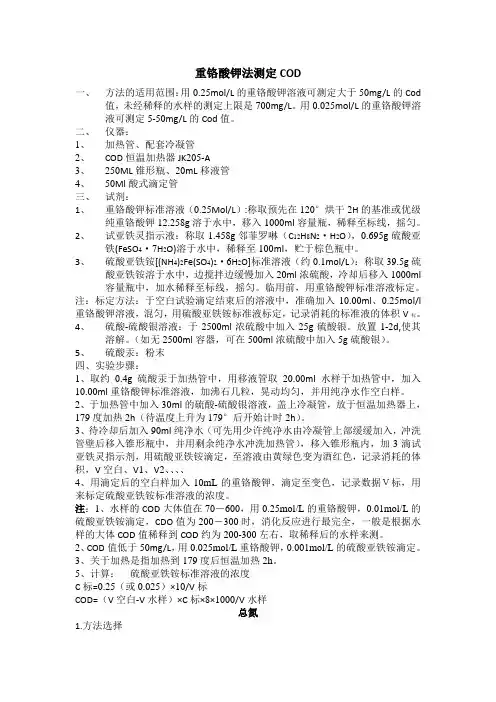
重铬酸钾法测定COD一、方法的适用范围:用0.25mol/L的重铬酸钾溶液可测定大于50mg/L的Cod值,未经稀释的水样的测定上限是700mg/L。
用0.025mol/L的重铬酸钾溶液可测定5-50mg/L的Cod值。
二、仪器:1、加热管、配套冷凝管2、COD恒温加热器JK205-A3、250ML锥形瓶、20mL移液管4、50Ml酸式滴定管三、试剂:1、重铬酸钾标准溶液(0.25Mol/L):称取预先在120°烘干2H的基准或优级纯重铬酸钾12.258g溶于水中,移入1000ml容量瓶,稀释至标线,摇匀。
2、试亚铁灵指示液:称取1.458g邻菲罗啉(C12H8N2·H2O),0.695g硫酸亚铁(FeSO4·7H2O)溶于水中,稀释至100ml,贮于棕色瓶中。
3、硫酸亚铁铵[(NH4)2Fe(SO4)2·6H2O]标准溶液(约0.1mol/L):称取39.5g硫酸亚铁铵溶于水中,边搅拌边缓慢加入20ml浓硫酸,冷却后移入1000ml 容量瓶中,加水稀释至标线,摇匀。
临用前,用重铬酸钾标准溶液标定。
注:标定方法:于空白试验滴定结束后的溶液中,准确加入10.00ml、0.25mol/l 重铬酸钾溶液,混匀,用硫酸亚铁铵标准液标定,记录消耗的标准液的体积V。
标4、硫酸-硫酸银溶液:于2500ml浓硫酸中加入25g硫酸银。
放置1-2d,使其溶解。
(如无2500ml容器,可在500ml浓硫酸中加入5g硫酸银)。
5、硫酸汞:粉末四、实验步骤:1、取约0.4g硫酸汞于加热管中,用移液管取20.00ml水样于加热管中,加入10.00ml重铬酸钾标准溶液,加沸石几粒,晃动均匀,并用纯净水作空白样。
2、于加热管中加入30ml的硫酸-硫酸银溶液,盖上冷凝管,放于恒温加热器上,179度加热2h(待温度上升为179°后开始计时2h)。
3、待冷却后加入90ml纯净水(可先用少许纯净水由冷凝管上部缓缓加入,冲洗管壁后移入锥形瓶中,并用剩余纯净水冲洗加热管),移入锥形瓶内,加3滴试亚铁灵指示剂,用硫酸亚铁铵滴定,至溶液由黄绿色变为酒红色,记录消耗的体积,V空白、V1、V2、、、、4、用滴定后的空白样加入10mL的重铬酸钾,滴定至变色,记录数据V标,用来标定硫酸亚铁铵标准溶液的浓度。
COD1.1方法原理在强酸性溶液中,用一定量的重铬酸钾氧化水样中还原性物质,过量的重铬酸钾以试亚铁灵作指示剂,用硫酸亚铁氨溶液回滴。
根据硫酸亚铁铵的用量算出水样中还原性物质消耗氧的量。
1.2 适用范围适用于地表水、地下水、饮用水、近岸海域海水、生活污水和工业废水的监测。
用0.2500mol /L浓度的重铬酸钾溶液可测定大于50mg/L的COD值,定上限是700mg/L,用0.0250mol /L浓度的重铬酸钾溶液可测定5~50mg/L的COD值。
2仪器试剂2.1回流装置:带250ml锥形瓶的全玻璃回流装置。
2.2加热装置:变阻电炉。
2.3 50ml酸式滴定管。
2.4重铬酸钾标准溶液(1/6K2CrO7=0.2500mol/L):称取预先在120℃烘干2h的基准或优级纯重铬酸钾12.258g溶于水中,移入1000ml容量瓶,稀释至标线,摇匀。
2.5试亚铁灵指示液:称取1.458g邻菲啰啉(C12H8N2•H2O,1,10—phenanthroline),0.695g 硫酸亚铁(FeSO4•7H2O)溶于水中,稀释至100ml,贮于棕色瓶内。
2.7硫酸亚铁铵标准溶液[(NH4)2Fe(SO4)2•6H2O≈0.1mol/L]:称取39.5g硫酸亚铁铵溶液于水中,边搅拌边缓慢加入20ml浓硫酸,冷却后移入1000ml容量瓶中,加水稀释至标线,摇匀。
临用前,剧重铬酸钾标准溶液标定。
标定方法:准确吸取10.00ml重铬酸钾标准溶液于500ml锥形瓶中,加水稀释至110ml左右,缓慢加入30ml浓硫酸,混匀。
冷却后,加入3滴试亚铁灵指示液(约0,15mi),用硫酸亚铁铵溶液滴定,溶液的颜色由黄色经蓝绿色至红褐色即为终点。
C[(NH4)2Fe(SO4)2]=0。
2500*10.00/V式中:C---硫酸亚铁铵标准溶液的浓度(mol/L);F---硫酸亚铁铵标准滴定溶液的用量(ml)。
2.8硫酸—硫酸银溶液:于2500ml浓硫酸中加入25g硫酸银。
总磷测定仪的测定方法总磷作为水质检测的重要指标之一,测定方法一般有滴定法、分光光度法、快速检测包法三种,目前,水质总磷的测定主要采用《水质总磷的测定钼酸铵分光光度法GB/T 11893-1989》,其原理是将水样中各种形态的磷转变成正磷酸盐,然后用分光法进行测定。
01、适用范围《水质总磷的测定钼酸铵分光光度法GB/T 11893-1989》的适用于地面水、污水、地下水和工业废水。
(地下水可采用《HJ 776-2015 水质32种元素的测定电感耦合等离子体发射光谱法》进行测定。
)02、水样的采集、保存及量取1.水样采集①浅水采样:可用容器直接采集,或用聚乙烯塑料长把勺采集;②深层水采样:可使用专制的深层采水器采集;③采样位置:实际的采样位置应在采样断面的中心。
当水深大于1m 时,应在表层下1/4深度处采样;水深小于或等于1m时,在水深的1/2处采样。
2.水样保存水样采集后,加硫酸酸化至pH≤1保存。
溶解性正磷酸盐的测定,不加任何保存剂,于2℃~5℃冷处保存,在24h内进行分析。
03、试剂配制配置过硫酸钾溶液时可以加少量的氢氧化钠(优级纯,浓度约为4g/L),可以提高消解效率。
过硫酸钾在消解条件下会生成硫酸氢钾,硫酸氢钾会电离氢离子。
04、测试水样前,预判水样总磷的含量范围总磷的量程分段为:低量程0-2mg/L、高量程2-20mg/L1.客户水样COD不超过2mg/L,可以直接取5mL,按照操作流程检测即可。
案例1:某企业的排放标准为0.5mg/L以下,现有一排放水样,不知是否达标,直接量取5mL 待测水样检测即可,如检测结果在0-2mg/L之间,则结果准确,如读数超过2mg/L,需选用高量程或稀释后测定具体值。
污水样国标法测定和仪器法数据误差大,检测对比方法。
1.判断取样的一致性,是否同一个水样,同时间段测定,都摇匀或过滤后测定的结果。
2.判断水样稀释的线性关系、偶然误差等。
案例5:某客户水样总磷含量检测结果为8mg/L,将水样分别稀释5倍、10倍、20倍等,观察3组数据的平行性。
2.2.1 分析项目及方法2.2.1.1 COD的测定:COD的测定采用污水COD速测仪测定.具体方法如下:(1) 试剂1.1 氧化剂:重铬酸钾25.6克溶于500毫升蒸馏水,定容至500毫升。
1.2 催化剂:10克AgSO4容于1000毫升的浓H2SO4,定容到1000毫升。
1.3 掩蔽剂:20克硫酸汞溶于1:10稀硫酸中,定容至100毫升摇匀并使之充分溶解备用。
1.4 标准溶液:邻苯二甲酸氢钾0.4251克溶于水,并稀释到500毫升.该标准溶液的理论COD值为1000MG/L,现用现配。
(2) 标准曲线2.1 向一系列清洁干燥的反应管中,分别加入邻苯二甲酸氢钾标准溶液,0,0.20,0.50,1.00,2.00,3.00ml相应的理论COD值为:0,66.7,166.7,333.3,666.7,1000mg/l.本方法规定试份体积为3.00ml,不足者用水补至3.00ml。
2.2 每只反应管中加入3滴掩蔽剂。
2.3 加入1ml氧化剂摇匀。
2.4垂直快速加入5.0ml的催化剂,如发现溶液上下颜色不均,说明加入方法不当,可具塞摇匀.否则将回引起加热飞溅。
2.5将反应管依次置入仪器上部加热孔内,待温度指示回升到165+-0.5度。
按“回零”键,此时,仪器显示由标准时间变为计时状态,对恒温消解反应进行计时。
2.6 经10分钟后,仪器自动发出呼叫,此时,将反应管依次取出,置于试管架上,进行空气冷却,然后水冷至室温。
2.7 向各反应管内加入3.00毫升的蒸馏水,盖塞摇匀,水冷后准备比色。
2.8 于波长610纳米处,用30毫米的比色皿,水做参比,测定各溶液的吸光度。
2.9 从测得的吸光度减去试剂空白的吸光度后,以吸光度对溶液的理论COD 值绘制标准曲线。
(3) 实际水样测定取3.00毫升摇匀的待测水样于反应管中,以下步骤同标准曲线的制作。
将测得的吸光度减去试剂空白吸光度,根据标准曲线计算水样COD值。
被测实际样品的COD值(mg/l),按下式计算:CODcr(mg/l)=3m/vm----由标准曲线查得或由回归方程计算出COD(mg/l)值v------试份体积(ml)3------方法试份最大体积(ml)2.2.1.2 氨氮的测定氨氮的测定采用纳氏试剂分光光度法[14]。
快速测定COD氨氮总磷的方法和步骤一、水质COD氨氮总磷的检测应准备:1、待测水样、蒸馏水、废液杯、干净烧杯等。
2、1mL、2mL和5mL移液器多支,或1mL和5mL移液器各一支。
3、水质COD氨氮总磷快速检测仪一套,包括:31.COD氨氮总磷快速测定仪一台32.多功能快速消解仪一台33.几支比色管34.COD预制试剂一套、氨氮试剂一套、总磷试剂一套35.比色架、保护罩、清洁布、电源线等配件二、试剂的配置和储存1、COD试剂:无需配置,直接使用,避光保存。
2、氨氮试剂:无需配置,直接使用,避光保存。
3.总磷试剂:31.总磷试剂(1)100个样品:将整袋试剂溶解在100mL蒸馏水中;保持新鲜和冷藏。
32.总磷试剂(2)100个样品:将整袋试剂溶解在20mL蒸馏水中;保持新鲜和冷藏。
33.总磷试剂(3)100个样品:试剂瓶装,无需配置。
三、测量步骤和方法COD测定1、打开消解仪电源,选择COD消解方式(165℃.15min)。
12.打开主机电源并预热。
13.在比色管架中准备几个COD预制试剂管。
(200mg/L为低范围,200mg/L以上为高范围)14.精准量取2ml蒸馏水,加到空白反应管中。
(低和高范围需要分别做空白)2、精准吸取每份水样,分别加入到其他反应管中。
a.水样COD值为0200mg/L时,取2ml水样加入低量程预制试剂中;b.当水样的COD值为2001000mg/L时,取2ml水样加入到高效预制试剂中;c.当水样COD值为100010000mg/L时,将水样稀释10倍后,取2ml水样加入到高浓度在该范围的预先制备的试剂中;d.盖好并摇匀;当消解器达到温度时,蜂鸣器会短促鸣响,将消解管插入消解孔,盖上保护盖,按下“OK”键,消解仪开始计时消解。
氨氮的测定11.打开主机电源并预热。
12.在比色管架中准备一些干净干燥的比色管。
13.精准量取5ml蒸馏水,加入空白反应管中。
14.精准吸取每份水样,依次加入其他反应管中。
污水在线检测COD、氨氮、总氮、总磷检测原理、试剂及废液1:COD在线废液废物:(重铬酸钾法)⑴原理:在强酸性和加热条件下,水样中有机物和无机还原性物质被重铬酸钾氧化,通过测量消耗重铬酸钾的量来计算cod浓度,测量过程中一般采用硫酸银作为催化剂,采用硫酸汞掩蔽氯离子干扰。
⑴废液成分:重铬酸钾、浓硫酸、硫酸银、硫酸汞等化学试剂与水样反应混合物。
溶液呈酸性液体,含有银、汞和铬等重金属离子H2SO4 K2CrO7 Hg2+Ag+ Cr3+2:氨氮在线废液废物(纳氏试剂比色法)⑴原理:水样经过预处理后,在碱性条件下,水中离子态铵转换为游离氨,然后加入一定量的纳氏试剂,游离态氨与纳氏试剂反应生产黄色络合物,分析仪器在420nm波长处测定反应液吸收光度A,由A值查询标准曲线,计算氨氮含量。
⑴所用试剂硫代硫酸钠酒石酸钾钠纳氏试剂硫代硫酸钠:除去余氯Na2S2O4酒石酸钾钠:除去常见金属离子Ca2+、、Mg2+、Fe2+、Mn2+等NaKC4H4O6纳氏试剂碘化汞-碘化钾-氢氧化钠(HgI2-KI-NaOH)⑴废液成分:呈碱性混合液,含有金属汞离子3:总磷在线废液(过硫酸钾-钼蓝法)⑴原理:中性条件下,水样加入过硫酸钾,在密闭,高温下消解(120-130℃),水样中部同型态价态的磷全部氧化成正磷酸盐,在酸性介质中,正磷酸盐与钼酸铵反应,在锑盐的存在下生成磷钼杂多酸后,立即被抗坏血酸(VC)反应后生产磷钼杂多蓝,在波长700nm(或880nm)下进行吸收光度测定,在一定范围内,吸光度与正磷酸盐浓度有严格的线性关系。
⑴所用试剂过硫酸钾5% K2S2O8钼酸盐溶液(钼酸氨+酒石酸锑氧钾+(1+1硫酸))(NH4+,、、(MoO4)2-,C8H4K2O12Sb2)10%抗坏血酸(C6H8O6)⑴废液为蓝色酸性液位,4:总氮在线废液(碱性过硫酸钾消解紫外分光光度法)⑴原理:在60℃以上的碱性水溶液中,过硫酸钾与水反应分解生产硫酸钾和原子态氧,原子态氧在120℃-140℃时,可使水中含氮化合物氧化为硝酸盐,用紫外分光光度法于波长220nm 和275nm处分别测量吸光度,用两波长吸光度测定值之差,求得校准吸光度A220和A275, 按式A=A220-A275,,按校准曲线计算总氮含量。
2.2.1分析项目及方法:COD的测定采用污水COD速测仪测定.具体方法如下:(1)试剂1.1氧化剂:重铬酸钾25.6克溶于500毫升蒸馏水,定容至500毫升。
1.2催化剂:10克AgSO4容于1000毫升的浓H2SO4,定容到1000毫升。
1.3掩蔽剂:20克硫酸汞溶于1:10稀硫酸中,定容至100毫升摇匀并使之充分溶解备用。
1.4标准溶液:邻苯二甲酸氢钾0.4251克溶于水,并稀释到500毫升.该标准溶液的理论COD 值为(2)2.10.20,0.502.22.32.42.52.6经2.72.8光度。
2.9(3)取3.00毫升摇匀的待测水样于反应管中,以下步骤同标准曲线的制作。
将测得的吸光度减去试剂空白吸光度,根据标准曲线计算水样COD值。
被测实际样品的COD值(mg/l),按下式计算:CODcr(mg/l)=3m/vm----由标准曲线查得或由回归方程计算出COD(mg/l)值v------试份体积(ml)3------方法试份最大体积(ml)氨氮的测定采用纳氏试剂分光光度法[14]。
(1)应用范围1.1本法适用于测定生活饮用水及其水源水中氨氮含量。
1.2水中常见的钙、镁、铁等离子能在测定过程中生成沉淀,可加入酒石酸钾钠掩蔽。
水样中含有余氯时能与氨结合成氮胺,可用硫代硫酸钠脱氯。
水中悬浮物质可用硫酸锌和氢氧化钠混凝沉淀除去。
1.3硫化物、铜、醛等亦可引起溶液浑浊。
脂肪胺、芳香胺、亚铁等可与碘化汞钾产生颜色。
水中带有颜色的物质,亦能发生干扰。
遇此情况,可采用蒸馏法去除。
1.4本法最低检测量为1μg氨氮,若取50ml水样测定,则最低检测浓度为0.02mg/L。
(2)原理水中氨与纳氏试剂(K2HgI4)在碱性条件下生成黄至棕色的化合物(NH2Hg2I),其色度与氨氮含量成正比。
(3)仪器3.3(4)试剂4.1,4.21000ml,此溶液100ml。
此溶液4.4或45.075gK24.524.610。
水产水质检测cod,总磷,总氮,氨氮等本文档详细介绍了水产水质检测中的COD、总磷、总氮和氨氮等指标的测试方法和评估标准。
在水质检测过程中,这些指标对水体的污染程度和水质健康状况有重要意义。
以下是本文档的具体内容:1. 引言1.1 背景1.2 目的1.3 适用范围2. COD(化学需氧量)检测方法2.1 原理2.2 仪器与试剂2.3 样品处理2.4 操作步骤2.5 结果与数据分析3. 总磷检测方法3.1 原理3.2 仪器与试剂3.3 样品处理3.4 操作步骤3.5 结果与数据分析4. 总氮检测方法4.1 原理4.2 仪器与试剂4.3 样品处理4.4 操作步骤4.5 结果与数据分析5. 氨氮检测方法5.1 原理5.2 仪器与试剂5.3 样品处理5.4 操作步骤5.5 结果与数据分析6. 结论与建议6.1 结果分析6.2 水体污染评估6.3 排污要求7. 附件:实验记录表、数据分析表等8. 法律名词及注释:- COD:化学需氧量,指在一定条件下,水中的有机物被氧化分解所需的化学氧量。
- 总磷:水体中所有形态磷的总量。
- 总氮:水体中所有形态氮的总量。
- 氨氮:水体中以氨的形式存在的氮的含量。
-----------------------------------------------------------------------------------本文档详细介绍了水产水质检测中的COD、总磷、总氮和氨氮等指标的测试方法和评估标准。
在水质监测与评估工作中,准确评估水体污染程度和水质健康状况对于保护水环境和人类健康至关重要。
以下是本文档的具体内容:1. 引言1.1 背景与意义1.2 目的与适用范围2. COD(化学需氧量)检测方法 2.1 原理与相关标准2.2 仪器设备与试剂2.3 样品采集与处理2.4 测试步骤与注意事项2.5 结果分析与评估标准3. 总磷检测方法3.1 原理与相关标准3.2 仪器设备与试剂3.3 样品采集与处理3.4 测试步骤与注意事项3.5 结果分析与评估标准4. 总氮检测方法4.1 原理与相关标准4.2 仪器设备与试剂4.3 样品采集与处理4.4 测试步骤与注意事项4.5 结果分析与评估标准5. 氨氮检测方法5.1 原理与相关标准5.2 仪器设备与试剂5.3 样品采集与处理5.4 测试步骤与注意事项5.5 结果分析与评估标准6. 结论与建议6.1 污染程度评估与风险分析6.2 水质改善策略与污染源控制建议6.3 法律法规要求与监管措施7. 附件:实验记录表、数据分析表等8. 法律名词及注释:- COD:化学需氧量,是一种反映水中有机物质的浓度和水质污染程度的重要指标。
十三种污水处理基础指标的分析方法污水处理是保障环境健康和人们生活质量的重要环节,在正常的运行过程中,我们需要对处理后的水质进行评估,以确保达到国家和地方要求的排放标准。
以下是十三种污水处理基础指标的分析方法。
1.pH值分析:使用玻璃电极或pH计测定污水的酸碱性,水的pH值范围一般为6-9,超出范围则需要调节处理。
2.悬浮物分析:采用过滤、离心、挥发等方法将悬浮物与水分离,然后将其干燥并称量,根据质量计算悬浮物浓度。
3.生化需氧量(BOD)分析:将污水与适量的培养基(如氨基酸、维生素等)混合,进行培养,并测定培养前后的溶解氧(DO)浓度差值,根据差值计算BOD值。
4.化学需氧量(COD)分析:采用化学氧化剂对污水中的有机物进行氧化,通过测定氧化剂用量计算COD值。
5.总氮和总磷分析:将污水中的氮和磷转化为亚硝酸盐氮和氨态氮,然后通过分光光度法、荧光法或电位滴定法测定其浓度。
6.溶解氧(DO)分析:采用溶解氧电极或溶解氧仪测量污水中的溶解氧浓度。
7. 五日生化需氧量(5-Day BOD)分析:类似BOD分析,但培养时间为5天,可更准确地反映污水中的有机物含量。
8.氧化还原电位(ORP)分析:使用氧化还原电极或氧化还原仪测量污水中的氧化还原性质。
9. 氨氮分析:采用Nessler试剂或电极法测定污水中的氨氮浓度。
10.电导率分析:使用电导计测量污水中的离子浓度,可间接反映污水中的溶解物质含量。
11.有机物分析:采用质谱仪、红外光谱仪等现代分析仪器测定污水中的有机物种类和浓度。
12.气体分析:采集污水中的气体样品,使用气相色谱仪等分析仪器测定气体成分。
13.微生物分析:采集污水样品,使用培养基进行菌落计数、PCR等方法测定菌落总数、大肠杆菌等微生物指标。
以上是十三种污水处理基础指标的分析方法,通过对这些指标的分析,可以全面了解污水的性质和组成,为进一步的处理提供可靠的依据。
监测步骤COD测定步骤一.微波消解测定COD1.准确吸取 5.00mL水样于消解罐中并加 5.00mLK2Cr2O7消解液及5.00mLAg2SO4-H2SO4催化剂,摇匀,同时做空白。
2.旋紧密封盖,将罐均匀摆放至炉内消解盘上,转盘边缘留出2cm,关上炉门。
3.将时间旋钮旋转至10min位置,并按下相应功率选择(高)键。
仪器即开始操作。
4.滴定法测COD:①消解结束后,消解罐内反应液高温并有压力,应放冷或用冷水冷却后,才能打开密封盖。
将冷却后的反应液转移至150mL锥形瓶中,用蒸馏水冲洗消解罐、盖2至3次。
冲洗液并入锥形瓶中,加入2滴试亚铁灵显示剂,用硫酸亚铁铵滴定,并记录硫酸亚铁铵消耗的数据V1②用上述方法滴定消解后的空白记录数据V0③计算:COD Cr(O2, mg/L) = ( V0-V1)×C×8×1000V 水样二.稀释硫酸亚铁铵溶液准确移取0.21mol/L硫酸亚铁铵溶液50.0 mL,加入至500 mL试剂瓶中,加水至500 mL刻度处,摇匀。
三.标定稀释后的硫酸亚铁铵溶液取5.00mL重铬酸钾标液(0.1000mol/L)+25 ml水+5ml浓硫酸于150mL锥形瓶中混匀,冷却后加入试亚铁灵2滴,用硫酸亚铁铵标液滴定溶液颜色由黄变蓝至红褐色为终点。
三组平行标定2份。
TP测定步骤一.TP标准曲线的绘制取7支50ml具塞刻度试管,分别加入0.00,0.50,1.00,2.50,5.00,10.00,15.00mL 磷酸盐标准溶液,加水至50ml。
下放置15min后,使用10mm或30mm比色皿,在700nm波长下,以水做参比,测定吸光度。
二.水样消解及测定吸取4份5mL水样于50mL具塞比色管中,加入5mL过硫酸钾溶液,用蒸馏水稀释至25mL,将比色管置于沸水浴中加热30min,取出冷却至室温。
再分别向各份消解液中加入1mL抗坏血酸溶液,2mL钼酸铵溶液,用蒸馏水稀释至50mL,,混合均匀后静置一段时间,用10mm或30mm比色皿测定,于700nm波长,以零浓度溶液为参比,测量吸光度。