最新四川快速艾默生ES变频器快速调试资料
- 格式:doc
- 大小:158.50 KB
- 文档页数:6
艾默生电梯es2000调试资料摘要:1.艾默生电梯es2000 简介2.调试前的准备工作3.调试步骤与方法4.调试过程中可能遇到的问题及解决方法5.调试后的电梯运行与维护正文:艾默生电梯es2000 是一款高性能的电梯,其调试工作对于保证电梯的正常运行至关重要。
本文将详细介绍艾默生电梯es2000 的调试过程及注意事项。
1.艾默生电梯es2000 简介艾默生电梯es2000 是一款集安全、舒适、节能于一身的高性能电梯。
该型号电梯采用了先进的控制系统,可实现快速、准确的楼层控制,满足不同建筑的需求。
2.调试前的准备工作在开始调试之前,需要做好以下几项准备工作:- 检查电梯安装是否符合相关标准和规定;- 确保电梯井道、机房等设施已打扫干净,无杂物;- 检查电梯电源、照明等设施是否正常;- 准备调试所需的工具和设备,如万用表、摇表等。
3.调试步骤与方法艾默生电梯es2000 的调试过程包括以下几个步骤:- 电梯机械部分调试:检查电梯门、轿厢、曳引机等机械部件的运行是否正常;- 电梯电气部分调试:对电梯的电源、控制柜、信号系统等进行检查和测试;- 电梯安全装置调试:测试电梯的限速器、安全钳、缓冲器等安全装置是否可靠;- 电梯运行测试:在完成上述调试后,进行电梯的空载和负载运行测试,检查电梯运行是否平稳、舒适。
4.调试过程中可能遇到的问题及解决方法在调试过程中,可能会遇到一些问题,如:- 电梯运行不稳定:可能是曳引机与导轨之间的间隙过大或过小,需要调整曳引轮与导轨的间隙;- 电梯门无法正常关闭:可能是门扇与门框之间的间隙过大或过小,需要调整门扇与门框的间隙;- 电梯运行噪音较大:可能是曳引机、导轨或轿厢存在磨损或松动,需要进行检查和更换。
5.调试后的电梯运行与维护在电梯调试完成后,应确保电梯的正常运行与维护,包括:- 定期对电梯进行检查和保养,确保各部件运行正常;- 发现电梯故障及时进行维修,避免故障扩大;- 定期对电梯进行年检,确保电梯符合相关标准和规定。
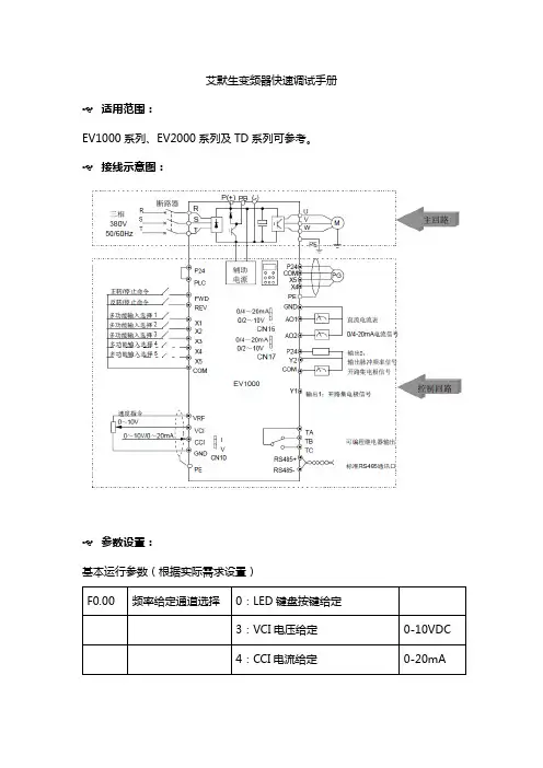
艾默生变频器快速调试手册 适用范围:
EV1000系列、EV2000系列及TD系列可参考。
接线示意图:
参数设置:
基本运行参数(根据实际需求设置)
根据所需要的控制类型进行设置
频率给定参数
如果需要4-20mA给定是如上述设置,如需要0-10VDC电压给定,参数F1.04=0%.
注意跳线CN10(拆开外壳,在控制板上)。
CN10跳线,在V侧位电压给定,在I侧位电流给定。
根据实际需要调整跳线位置。
起动停机参数
停车方式根据实际情况进行选择,默认为减速停机。
但大惯量设备如风机等,建议选择自由停车,减少减速过电压风险。
可编程继电器输出
此信号为传输给DCS的运行反馈信号,也可作变频器故障信号使用。
继电器TA,TC间为常开点,TA,TB间为常闭点。
电机参数
参数保护
新变频器FP.01出厂设置为1:除F0.02外其他参数禁止改写。
设置其他参数时,应该首先改写此参数。
注意事项:
新变频器应首先解除FP.01参数写入保护,再根据实际需求进行参数设置。
旧变频器建议利用FP.02进行恢复出厂设置,再根据实际需求进行参数设置。
基本运行参数组,根据实际需求进行修改。
更多功能应用参考相应说明书。
应用经验:
编写:李鑫2015/9/7。
ES变频器调试指导性说明之青柳念文创作概述:ES变频器是由艾默生CT公司生产的一种高性能驱动器,适用于同步电机及异步电机,有齿轮曳引机及无齿轮曳引机.在匹配同步机方面有着独到的优越性:首先,该驱动器优化的速度节制方式,增加了矫捷的S曲线设计计算功能,防止电梯在起停过程中的冲击,增加了电梯的舒适感;切确的间隔节制形式,实现直接停靠,根据运行间隔自动计算运行速度,效率更高,平层更准,调试更加智能化.其次,驱动器的零伺服和转矩抵偿功能,增强了电梯起动瞬间的动态响应性,使启动不会出现倒溜,提高了电梯的启动性能和舒适感;优化的运行曲线功能,简化了电梯的节制,通过给定相同的减速间隔自动计算速度曲线,自动区分单、多层运行.一.配线说明L1,L2,L3,变频器的进线输入U, V, W,变频器的输出DC2, BR接制动电阻3,5,6,摹拟量口22,(24V用户电源) COM424,(数字输入输出1)变频器运行信号输入25,(数字输入输出2)多段速126,(数字输入输出3)多段速227,(数字输入4)正转28,(数字输入5)反转29,(数字输入6)多段速331,(平安禁区用端)使能信号41,(继电器输出)变频器故障输出二.编码器配线说明1(B- 3b), 2(B+ 4a),3(A+ 2a),4(A- 5b),5(DATA 6b), 6(DATA \1a),11(CLK 2b),12(CLK\ 5a), 13(+5V 1b), 14(0V 4b)注意:上述所配线为AD58编码器,其中括号前面数字是变频器编码器接口的15个针脚定义,括号中前面数字是编码器信号定义,后面数字是编码器插头端子定义.键盘包含:导航键、一个形式键M、三个节制键(含红色复位键)四维导航键用于节制参数布局并更改参数值.形式键用于切换各种显示形式,如观察参数,编辑参数、状态.若选用键盘形式,可用三个节制键节制变频器.红色停止键可以用于变频器复位.如果你第一次使用变频器时(单独变频器时,当变频器已装置柜内且到现场后,请不要随便按此操纵),变频器恢复出厂值方法:方法是0.00=1233(欧洲尺度),然后按红色复位键改变节制形式方法:将0.00=1253(欧洲尺度),按红色复位键,然后 0.48从OPEN LP更改到SERVO.按复位键(红色)显示所有菜单方法:0.49=L2,按M键,将0.00=1000,按红色复位键保管改变形式并恢复出厂值(菜单15到20除外):0.00=1255,按红色复位键保管四,自学习步调自学习前准备工作:1、使主机脱离负载.2、通过短接线路的方法,使变频器输出接触器和抱闸打开,同步主机包管封星短接线已经断开,(如果知足检修条件,可以不必短接线路,直接按检修上行或下行信号节制器会输出变频器输出接触器,方向及使能信号、抱闸信号)3、设定参数0.48=SERO(闭环伺服)节制形式.4、确定在变频器的扩大模块槽2上拔出编码器分频卡(Universal Encoder Plus),变频器的扩大模块槽见说明书.设定参数16.17=05、在毗连编码器前最好检查一下参数3.36(变频器提供给编码器的电源电压),出厂缺省值3.36=5V.预防该参数修改后损坏编码器.6、毗连编码器,把编码器的接口连到变频器的15针编码器的输入口上(而不是PG卡的15针插口),并固定.7、把参数调到3.02菜单(速度反馈),人为的正、反转动主机同时监控一下菜单界面,是否有正、反速度反馈,若没有的情况下请检修编码器的接线是否正确.8、按下表依次输入参数开端自学习1,在确认完第一步并没有故障前提下,开端准备停止自学习.2,确认以下问题a未给出变频器使能信号(端子31);b再次确认编码器参数:⑴编码器类型3.38根据实际情况设定;⑵编码器电压3.36根据实际情设定;⑶编码器每转脉冲数3.34根据实际情况设定;c再次确认电机铭牌额定值:⑴电机额定电流5.07根据实际情况设定;⑵电机额定电压5.09根据实际情况设定;⑶电机极数5.11根据实际情况设定.d设置电机的额定转速5.08根据实际情况设定.1,开端停止自学习:⑴设定0.40=2;⑵通过短接变频器使能信号即端子22与31接通(如果知足检修条件,直接按检修上行或下行)显示器下排交替闪烁“AUTO”及“TunE”,同时变频器执行自调谐.⑶等待变频器显示“StoP”,并等待电机停止转动.0.40=02,自学习后编码器的相位角自动保管在参数中,检测到主机的定子电阻和电机电感自动分别保管在5.17和5.24参数中.检查参数3,自学习成功后.4,断电重新上电,再次做原点自学习,持续做三次自学习,检查每次3.25自学习成果偏差不超出0.1,而且4.13与4.14成果不克不及为0,且不克不及为出厂值,如果不知足条件请检查编码器接线和参数设置,断定编码器接线错误可以通过监控3.29数据在断电前后数据是否坚持一致,如果纷歧致,则接线有问题,检查接线,检查编码器两头屏蔽层是否毗连,而且变频器端屏蔽层必须接到0V5,如果自学习成果知足以上条件后,便可以检修空载下(钢丝绳先不挂),给出速度指令看速度反馈是否稳定,将速度可以调节到额定速度,看是否正常.6,空载运行正常后,断电等待几分钟再次上电,再次检修运行,如果速度正常,可以悬挂轿箱.挂上轿箱后请检修运行,如果运行速度不稳定或不运行请增大参数18.27及18.28直到稳定为止.7,快车舒适感调试主要涉及参数五,参数说明ES变频器的参数是采取数字编号来定义的,在操纵上有些不大方便,需记住相关的定义意义,详细定义如下:#0 疾速/简易编程常常使用基本参数设置,#1 频率/速度给定设置,#2 斜坡参数设置,#3 速度反馈及转速节制参数设#4 转矩及电流节制,#5 电机节制参数#6 定序器及时钟参数#7 摹拟输入输出#8 开关量输入输出 #9 保存#10 状态及故障 #11 变频器一般参数设置#12 保存 #13 保存#14 保存 #15,#16 可选模块参数设置#17 保存 #18 电梯专用参数1#19 电梯专用参数2 #20 电梯专用参数3#21 保存六,快车调试步调1,通电前检查通电前,必须对电气部分停止检查并注意以下事项:(1)应对照使用说明书和电气原理图,检查各部分的毗连是否正确.(2)检查强电部分和弱电部分是否有关联.用万用表欧姆档检查分歧电压回路之间电阻、对地电阻应为∞.(3)请认真检查节制柜电源进线与电机连线是否正确,防止上电后烧毁变频器.(4)检查旋转编码器与变频器的连线是否正确、编码器与曳引机轴的毗连同轴度、布线是否合理.(5)检查节制柜壳体、电动机壳体、轿厢接地线、厅门接地线是否靠得住平安接地,确保人身平安.(6)再次确认主控电脑板的电源接线端子J4接线和接插位置是否正确,防止因倒置而损伤电脑板.(7)检查现场总进线电压:三相线电压应为380±7%VAC,相间偏差应小于15VAC.每相与N线间的电压应为220±7%VAC.(8)确认进线规格及总开关容量符合设计要求.2,通电后检查(1)合上总电源开关,若相序继电器KXX有绿灯显示,则暗示相位正确.否则,应关闭总电源,调换任意两相进线相位.重复上述检查.(2)检查节制柜中的变压器TC1各端子电压,其值应在各端子间标注值±7%范围内,若超出范围,检查原因并改正错误.端子100~ 101之间电压应为110±7%VAC;端子P110~ N110之间电压应为110±7%VDC;端子200~ 201之间电压应为220±7%VAC.(3)确认平安,门锁回路,上、下限位已通.3,按参数表设置变频器参数调试时,请依照后面的参数表设置参数.4,编码器相位角自学习(1)参数设置好了以后,进入#0菜单,把#0.40参数设置为2.(2)然后给定变频器的运行,方向,使能信号;直到0.40变成0 后,断开变频器的运行,方向,使能信号.5,快车运行在编码器的相位角学习完了以后,最后点动运行,检查运行方向和实际方向是否一致,若纷歧致,应对调一下变频器的正,反转的线.注意:快车运行中,出现速度不正常,应仔细检查,确认相位自学习是否成功,参数是否保管.否则,应当重学.变频器故障说明在调试过程当中,如果发生故障,请参照以下变频器故障代码停止查处.故障诊断检测到瞬时输出过流:峰值输出电流加/减率过低大于225%额定电流若自调谐中发生此种情况,则由PR5.15降低升压.检查输出电缆线路是否短路检查电机绝缘是否完好检查反馈装置线路检查反馈装置机械耦合性检查反馈信号有无噪音电机电缆长度是否合尺寸要求?降低速度环增益参数PR3.10、PR3.11及PR3.12值(仅适用于闭环矢量及伺机服形式)相位丈量测试是否完成?(仅适用于伺服形式)降低电流环增益参数PR4.13及PR4.14值(仅适用于闭环矢量伺服形式)dESt两个或更多参数被写入平易近一方针参数设定Prxx.=12001检查菜单中所有可宽高参数是否复制EEF EE0PROM数据被破坏一变频器形式变成开环且串行通讯通过变频器RS485通讯端口上远程键盘超时惟有加载缺省参数并保管方可处理此故障Enc1 编码器故障:编码器电源过载检查编码器电源线路及电源要求最大电流=200mA @ 15V或是300mA@ 8V及5VEnc2 编码器故障:断线检查编码器的配线检查电缆毗连性检查反馈信号配线是否正确检查编码器电源设置是否正确更换反馈装置Enc3 编码器故障:运行中UVW相位偏置错误检查编码器信号有无噪音检查编码器是否屏蔽检查编码器机械装置是否完好重复相位丈量测试Enc4 编码器故障:反馈装置通讯失败确认编码器电源无误确认波特率正确检查编码器配线更换反馈装置Enc6 编码器校验和或CRC错误更换反馈装置对于SSI编码器,检查配线及编码器电源设置Enc7 编码器初始化失败重启变频器检查编码器配线检查编码器电源设置是否正确更换反馈装置Enc8编码器加电时所需自动配置失败更改Pr3.41设定值为0,手动输入变频器编码器转数(Pr3.33)及每转等效线数(Pr3.34)Enc9编码器故障:所选位置反馈由可选模块插槽中选择,该插槽未插有速度/位置反馈可选模块检查参数3.26设定值(如启动辅助电机则检查参数21.21设定值).Enc10 编码器故障:因编码器相角(Pr3.25或Pr0.43)错误检查编码器接线执行自动调节丈量编码器相角或向Pr3.25(或Pr0.43)手动输入相角在动态应用中会出现假故障,可通过将Pr3.08的速度阀值设定为0以上止该故障,在设定超速阀值时应注意该值不克不及设定的太大,因为这意味着能够侦测不出编码器故障.Enc11 编码器故障:因选用SinCos 编码器时Sin和Cos信号受到干扰这故障通常是Sin和 Cos信号有噪声检查编码屏蔽电缆检查Sin和Cos有无干扰Enc12 编码器故障:HIPERFACE编码器-在自整定中编码器类型不确定检查编码器类型检查编码器配线手动输入参数Enc13 编码器故障:ENDAT编码器-自整定读取编码器圈数位不是非乘方更换分歧类型编码器Enc14 编码器故障:ENDAT编码器-编码器自整定程中,从编码器读取一圈内的编码器位置的通讯位数过大更换分歧类型编码器编码出错Enc15 编码器故障:自整定中读取编码器每转达线数数据值小于2或大于50000 编码器线数设定不正确或超出范围Pr5.36=0或Pr21.21=0编码器出错Enc16 编码器故障:ENDAT编码器-通讯检测每周期编码器线超225 更换分歧类型编码器编码器出错Enc17编码器旋转SINCOS编码器在自整定中获得每转线数不是2的乘方更换不平易近类型编码器编码器出错ENP.Er 所选位置反馈装置中电子铭牌数据错误更换反馈装置Et端子31输入外部故障检查端31信号确认Pr10.32或 Pr10.38(=6)不由串行通讯节制HFO1数据处理错误:CPU地址错误硬件故障接洽变频器供应商HF02 数据处理错误:DMAC地址错误硬件故障接洽变频器供应商HF03数据处理错误:非法指令硬件故障接洽变频器供应商HF04数据处理错误:非法插槽指令硬件故障接洽变频器供应商HF05数据处理错误:未定义意外情况硬件故障接洽变频器供应商HF06数据处理错误:有保存意外情况硬件故障接洽变频器供应商HF07数据处理错误:监视器无效硬件故障接洽变频器供应商HF08数据处理错误:四级崩溃硬件故障接洽变频器供应商HF09数据处理错误:堆溢出硬件故障接洽变频器供应商HF10数据处理错误:路由器错误硬件故障接洽变频器供应商HF11数据处理错误:EEPROM不克不及访问硬件故障接洽变频器供应商HF12堆栈溢出硬件故障接洽变频器供应商HF21功率级识别:无法识别帧尺寸硬件故障接洽变频器供应商HF22 功率级识别:多模块帧尺寸不匹配硬件故障接洽变频器供应商HF24 功率级识别:无法识别变频器容量硬件故障接洽变频器供应商HF25电流反馈偏置错误硬件故障接洽变频器供应商HF26软启动继电器无法关闭硬件故障接洽变频器供应商HF27功率级热敏电阻器故障1 硬件故障接洽变频器供应商HF28功率级热敏电阻器故障2硬件故障接洽变频器供应商HF29节制板热敏电阻器故障硬件故障接洽变频器供应商I输出电源过载超时(It)—确认负载无堵塞/吸附检查电机负载无变更调整额定速度参数(仅限闭环矢量形式) 检查反馈装置有无噪音检查反馈装置机械耦合性I制动电阻器过载超时—变频器节制板过温检查密封舱/变频器风扇功能正常检查密封舱通风途径检查密封舱门滤波器检查环境温度降低变频器载叔频率热模子计算功率器件过温降低变频器载波频率缩短变频器负载周期降低加/减速率降低电机负载散热器过温检查站密封舱/变频器风扇功能是否正常检查密封舱通风途径检查密封舱门滤波器加速通风降低加/减速率降低变频器载波频率缩短负载周期降低电机负载检测出制动晶体管过流:制动晶体管短路呵护启动检查制动电阻器配线检查制动电阻器值是否大于或等于最小阻抗值检查制动电阻器绝缘性数字输出过载:24V电源及数字输出发生的总电流超出节200mA检查数字输出总负载(端子24、25、26)及+24V干线(端子22).OV直流母线电压超出峰值电平或最大持续电压水平达30秒降低减速度;降低制动电阻器值(坚持在电波值之上);检查额定交流电源水平检查是否丰在可导致直流母线电压上升的电源干扰-电源超调(电源从直流变发生的陷波中恢复后)检查电机绝缘性.变频器电压额定值峰值电压最大持续电压水平400 830 810O.SPd 电机转速超出过速阈值电机转速超出过速阈值转速超出1.2*Pr1.06或Pr1.07(开环形式)降低速度环P增益(Pr3.10)发降低速度超调(仅限闭环形式)Pad变频器承受键盘速度给定值时裁撤键盘装置键盘并复位更改速度给定值选择器并由另外一个源选择选择速度给定值Ph检测到交流电压输入缺相或较大电源不服衡确认三个相位正常且平衡检查输入电压水平是否正确(满载时)说明:负载水平须介于50%--100%之间,变频器缺相呵护,并在故障前试图停止电机.PS外部电源故障裁撤所有可选模块并复位硬件故障—向变频器供应商接洽tunE自调谐尚未完全即停止自调谐过程中变频器故障自调谐过程中按下红色停止键自调谐程序中已启动平安禁用信号(端子31)tunE1自调谐过程中未改变位置反馈/ 惯性丈量自调谐失败确认电机可自由转动即已消除制动确认编码器与电机耦合tunE2 自调谐过程中位置反馈方向有误检查电机电缆配线无误检查反馈装置配线无误对换任意两个电机的相位(仅在闭环矢量形式中)tunE3 自调谐过程中变频器编码器通讯信号毗连有误检查电机电缆配线无误检查反馈装置U、V 及W 通讯信号线路无误tunE4在调谐过程中变频器编码器U通讯信号无效检查反馈装置U 相位通讯线路毗连性替换编码器tunE5 自调谐过程中变频器编码器V 通讯信号无效检查反馈装置V 相位通讯线路毗连性替换编码器tunE6 自调谐过程中变频器编码器W 通讯信号无效检查反馈装置W 相位通讯线路毗连性替换编码器tunE7电机极数设定不当检查反馈装置每转线数检查Pr 5.11 中极数设定正确Uflt多模块变频器:不明故障检查电源模块间所有互联电缆确认电缆途径避开电噪声源UV已达直流母线欠压阈值检查交流电源电压水平变频器电压额定值(Vac) 400, 欠压阈值(Vdc) 350。
ES2402变频器调试指导书1、1、编码器连接(海德汉ECN13132、操作器操作说明面板操作说明键盘包括:导航键、一个模式键M三个控制键(含红色复位键)四维导航键用于控制参数结构并更改参数值。
模式键用于切换各种显示模式,如察看参数,编辑参数、状态。
若选用键盘模式,可用三个控制键控制变频器。
红色停止键可以用于变频器复位。
如果你第一次使用变频器时(单独变频器时,当变频器已安装柜内且到现场后,请不要随便按此操作),变频器恢复出厂值方法:方法是=1233 (欧洲标准),然后按红色复位键改变控制模式方法:将=1253 (欧洲标准),按红色复位键,然后从OPEN LF更改到SERVO按复位键(红色显示所有菜单方法:=L2,按M键,将=1000,按红色复位键保存软件版本查询:改变模式并恢复出厂值(菜单15到20除外):=1255,按红色复位键3、自学习步骤一、自学习前准备工作:1、使主机脱离负载。
2、通过短接线路的方法,使变频器输出接触器和抱闸打开,同步主机保证封星短接线已经断开,(如3、果满足检修条件,可以不用短接线路,直接按检修上行或下行信号控制器会输出变频器输出接触器,方向及使能信号、抱闸信号)4、设定参数=SER(闭环伺服)控制模式。
5、确定在变频器的扩展模块槽2上插入编码器分频卡(UniversalEncoder Plus),变频器的扩展模块槽见说明书。
设定参数=06在连接编码器前最好检查一下参数(变频器提供给编码器的电源电压),出厂缺省值=5V。
预防该参数修改后损坏编码器。
7、连接编码器,把编码器的接口连到变频器的15针编码器的输入口上(而不是PG卡的15针插口),并固定。
8、把参数调到菜单(速度反馈),人为的正、反转动主机同时监控一下菜单界面,是否有正、反速度反馈,若没有的情况下请检修编码器的接线是否正确。
9、按下表依次输入参数,当采用ECN131:编码器时菜单19 : 参数定义默认值单位范围建议设定值现使用值备注速度环增益切换时间500ms~32000300~1000450与参数#相配合停车减速率1000mm/s0120可以调整平层精二、开始自学习1、在确认完第一步并没有故障前提下,开始准备进行自学习。
四川快速ES变频器参数表1米同步电机
附1,电机自学习(原点定位
1、门锁,安全正常,限位短接;机房可以开检修
2、电机脱离负载(只能做旋转自学习
3、输入电机,编码器等参数(参考以上说明
4、0.05=PR,0.40=2按M键2次,面板显示INH2 run;(PR=数字,A11A2=模
拟,PAD=
面板
5、开动机房检修,面板参数闪烁,当显示INH0 stop时表示自学习完成,
6、在0.00=1000里保存。
7、0.43显示定位参数
8,、如果0.05=PAD,短接报闸和接触器,0.42=2,短接30-31变频器给使能、27-30方向,按M两次显示RDY2,按绿色启动键。
面板参数不在闪烁按M确定,0.00=1000保存。
附2,曲线调整
1、多段速设置,特别是大于 1.5M 电梯最少两段
2、启动增益必须调大点18.27 和,18.28
3、曲线调整 P1\P2\P3\P4\P5\P6\B1\B2\B3’;
4、制动器闭合延时18.24
5、制动器打开延时 19.25
6、启动优化加加速 19.17
7、启动加加速 0.23
8、加速斜率 0.03 b1
9、减速斜率 0.04 b2 10、运行加加速 0.24 P1\P2\P3\P4 11、停车加加速 0.25 P5、P6 12、停车减速斜率 0.22 B3 2012 年 3 月 19 日星期一 PAN QUN SHENG 号阿呦。
【最新整理,下载后即可编辑】ES变频器调试指导性说明概述:ES变频器是由艾默生CT公司生产的一种高性能驱动器,适用于同步电机及异步电机,有齿轮曳引机及无齿轮曳引机。
在匹配同步机方面有着独到的优越性:首先,该驱动器优化的速度控制方式,增加了灵活的S曲线设计计算功能,防止电梯在起停过程中的冲击,增加了电梯的舒适感;精确的距离控制模式,实现直接停靠,根据运行距离自动计算运行速度,效率更高,平层更准,调试更加智能化。
其次,驱动器的零伺服和转矩补偿功能,增强了电梯起动瞬间的动态响应性,使启动不会出现倒溜,提高了电梯的启动性能和舒适感;优化的运行曲线功能,简化了电梯的控制,通过给定相同的减速距离自动计算速度曲线,自动区分单、多层运行。
一.配线说明L1,L2,L3,变频器的进线输入U,V,W,变频器的输出DC2,BR 接制动电阻3,5, 6, 模拟量口22,(24V用户电源)COM424,(数字输入输出1)变频器运行信号输入25,(数字输入输出2)多段速126,(数字输入输出3)多段速227,(数字输入4)正转28,(数字输入5)反转29,(数字输入6)多段速331,(安全禁区用端)使能信号41,(继电器输出)变频器故障输出二.编码器配线说明1(B- 3b),2(B+ 4a),3(A+ 2a),4(A- 5b),5(DATA 6b),6(DATA \ 1a),11(CLK 2b),12(CLK\ 5a),13(+5V 1b),14(0V 4b)注意:上述所配线为AD58编码器,其中括号前面数字是变频器编码器接口的15个针脚定义,括号中前面数字是编码器信号定义,后面数字是编码器插头端子定义。
三. 键盘操作说明键盘包括:导航键、一个模式键M、三个控制键(含红色复位键)四维导航键用于控制参数结构并更改参数值。
模式键用于切换各种显示模式,如察看参数,编辑参数、状态。
若选用键盘模式,可用三个控制键控制变频器。
红色停止键可以用于变频器复位。
艾默生变频器参数调试艾默生变频器是一种能够调控电机运行频率和电压的设备,广泛应用于工业控制系统中。
参数调试是使用变频器的重要环节,通过调试参数可以实现对电机的精确控制,提高设备的效率和稳定性。
本文将介绍艾默生变频器参数调试的关键步骤和注意事项。
一、参数调试前的准备工作1.检查变频器和电机的连接,确保电气连接正确无误。
2.查阅变频器的使用说明书,了解变频器的基本参数和功能设置。
二、变频器参数调试的基本步骤1.设置变频器的基本参数:将检查变频器的型号、电源电压、电机功率等基本参数,并根据需求进行设置。
2.调整速度控制参数:在参数设置菜单中,设置速度控制模式,并进行相应的参数调整。
通常有PID参数、速度限制等设置选项,根据实际情况进行调整。
3.调整转矩控制参数:如果需要进行转矩控制,可以根据具体需求进行调整。
转矩控制参数通常包括转矩增益、转矩限制等。
4.调整电机保护参数:为了保护电机和变频器,需要设置相应的保护参数,如过载保护、过温保护等。
根据电机的额定参数和实际工况进行设置。
5.运行测试和优化:完成参数设置后,进行运行测试,观察电机的运行情况和性能表现,并根据观察结果进行参数优化。
三、参数调试的注意事项1.在参数调试过程中,一般建议逐步调整参数,并进行测试验证。
不宜一次性调整所有参数。
2.在参数调试过程中,注意观察电机的运行情况,如振动、噪声等异常现象。
及时排查原因并进行参数调整。
3.根据电机的额定参数和实际工况进行参数设置,避免过载运行和过度检测。
4.注意变频器和电机的温度,确保在正常范围内运行。
过高的温度可能导致设备损坏。
5.参数调试结束后,及时保存参数设置。
在后续运行中,可以根据需要进行微调和修改。
总结:艾默生变频器参数调试是使用变频器的重要环节,通过参数调试可以实现电机的精确控制,并提高设备的效率和稳定性。
参数设置应根据电机的额定参数和实际工况进行调整,并根据观察结果进行优化。
在调试过程中要注意观察电机的运行情况和温度,并及时进行排查和调整。
ES变频器调试指导性说明概述:ES变频器是由艾默生CT公司生产的一种高性能驱动器,适用于同步电机及异步电机,有齿轮曳引机及无齿轮曳引机。
在匹配同步机方面有着独到的优越性:首先,该驱动器优化的速度控制方式,增加了灵活的S曲线设计计算功能,防止电梯在起停过程中的冲击,增加了电梯的舒适感;精确的距离控制模式,实现直接停靠,根据运行距离自动计算运行速度,效率更高,平层更准,调试更加智能化。
其次,驱动器的零伺服和转矩补偿功能,增强了电梯起动瞬间的动态响应性,使启动不会出现倒溜,提高了电梯的启动性能和舒适感;优化的运行曲线功能,简化了电梯的控制,通过给定相同的减速距离自动计算速度曲线,自动区分单、多层运行。
一.配线说明L1,L2,L3,变频器的进线输入U,V,W,变频器的输出DC2,BR 接制动电阻3,5, 6, 模拟量口22,(24V用户电源)COM424,(数字输入输出1)变频器运行信号输入25,(数字输入输出2)多段速126,(数字输入输出3)多段速227,(数字输入4)正转28,(数字输入5)反转29,(数字输入6)多段速331,(安全禁区用端)使能信号41,(继电器输出)变频器故障输出二.编码器配线说明1(B- 3b),2(B+ 4a),3(A+ 2a),4(A- 5b),5(DATA 6b),6(DATA \ 1a),11(CLK 2b),12(CLK\ 5a),13(+5V 1b),14(0V 4b)注意:上述所配线为AD58编码器,其中括号前面数字是变频器编码器接口的15个针脚定义,括号中前面数字是编码器信号定义,后面数字是编码器插头端子定义。
三. 键盘操作说明键盘包括:导航键、一个模式键M、三个控制键(含红色复位键)四维导航键用于控制参数结构并更改参数值。
模式键用于切换各种显示模式,如察看参数,编辑参数、状态。
若选用键盘模式,可用三个控制键控制变频器。
红色停止键可以用于变频器复位。
如果你第一次使用变频器时(单独变频器时,当变频器已安装柜内且到现场后,请不要随便按此操作),变频器恢复出厂值方法:方法是0.00=1233(欧洲标准),然后按红色复位键改变控制模式方法:将0.00=1253(欧洲标准),按红色复位键,然后0.48从OPEN LP更改到SERVO。
ES变频器调试说明一、ES变频器调试说明1、ES变频器配置编码器为海德汉1313(2048)2、修改控制模式:首先设0.00=1253,然后把0.48从OPEN LP改到SEVRVO.按红色复位键。
3、参数保存:把0.00改为1001,按M键,再按红色复位键为无条件保存所有修改参数。
把X.00改为1000后,按M键,再按红色复位键为一般保存参数。
4、按参数表输入参数,4.07、18.25、18.26、18.27、18.28参数不能修改,只有自学习后才能修改。
一般不能修改参数18.50(恢复出厂值)5、电机自学习:1)改变控制模式 2)输入变频器参数 3)设定0.40=2,闭合变频器使能信号,显示器下排交替显示AUTO及TUNE,同时变频器执行自调谐,显示0时完成6、锁梯后重复开关门:WP+ES参数设置不对,修改主板逻辑输入参数P11为常开点。
ES参数8.31为ON,8.11为ON即可7、电梯舒适感调整:1)先把18.27和18.28调合适值 2)把19.25增大,调节19.20和19.12增大至电梯运行平稳 3)把19.25恢复原值,调节18.25和18.26增大至电梯基本不拌为止。
8、参数3.02菜单(速度反馈),运行时可监控是否有正、负速度反馈,若没有的情况下,检查编码器接线是否正确。
9、参数3.25记录编码器相位角,参数3.29记录编码器位置二、Es变频器参数设置(配套WP控制系统)菜单0:参数定义默认置单位范围建议设定值现使用值备注0.03 电梯运行加速度0.5 0.0—1.0 0.50.04 电梯运行减速度0.8 0.0-1.0 0.55菜单1:参数定义默认置单位范围建议设定值现使用值备注1.06 最高速度值3000 RPM 0.0-300095设定曳引机的额定转速菜单1:参数定义默认置单位范围建议设定值现使用值备注3.1 0 速度环比例增益(KPI)只读1/RAD当选择了增益切换功能时,取决于参数18.25和18.273.1 1 速度环积分增益(KiL)只读1/RAD当选择了增益切换功能时,取决于参数18.26和18.283.2 5 编码器相位角0.0 度0.0-359.9 根据自学习后得出3.2 9 变频器编码器位置只读0-65535观察编码器固定是否牢靠3.3变频器编只读0 码器精确位置3.3 3 变频器编码器转位16 位0-16 0 03.3 4 变频器编码器每转线数4096脉冲/圈2-5000 2048 2048EnDat1311-2048编码器3.3 5 变频器编码器单转通讯分辨率0 位0-32 13 133.3 6 变频器编码器电源5V(0)伏 5.8.15.(伏)5V (0)3.3 7 编码器波特率300 ms 300EnDat1311-2048编码器3.3 8 变频器编码器类型Ab.Servo(3)Ab(0)、Fd(1)、Fr(2)、Ab.Servo(3)Fd.servo(4)、Fr.servo(5)、SC(6)、Sc.HiPer(7)、EndAt(8)、SC.EndAT(9)Ssi(10)SC.EndAT(9)SC.EndAT(9)EnDat1311-2048编码器3.4 0 变频器编码错误检测级别1 位0-2 0 00.断线检测1.错误相位角检测2.SSI编码器电源检测3.4 1 变频器编码器自动配置/SSI二进制格式选择OFF 位OFF/ON ON ON3.4 2 变频器编码器滤波器0 ms0(0)、1(1)、2(2)、4(3)8(4)、16(5)菜单4:参数定义默认置单位范围建议设定值现使用值备注4.07 对称电流极限值175.0 %≥175.0 210自学习后更改(调大)增加起动力矩电梯打滑4.12 电流给0 ms 0.0-25.0 2-6 2 减少马达噪音定值滤波器1增益4.13 电流控制器Kp增益150 0-30000 自学习后得出4.14 电流控制器Ki增益2000 0-30000 自学习后得出4.15 热时间常数20.0 0-400.0 >60 89 热过载保护时间4.23 电流给定滤波器20.0 ms 0.0-25.0 ≥2 20 启动调节菜单5:参数定义默认置单位范围建议设定值现使用值备注5.07 电机额定电流变频器额定电流安培0-电机额定电流电机额定电流(铭牌)5.08 额定负载时额定速度3000.0 rpm 0.0-3000电机额定转速(铭牌)5.11 电机极数 6 Poles 0-120 电机极数(铭牌)5.17 定子电阻0.0 欧姆0-30 自学后得出5.18 最大载波频率6 Khz3.4.6.8.12.16.6-16 6大时干扰大,小时干扰小5.24 瞬态电感0.000 mH 0.0-5000 ≥8 20 自学后得出菜单7参数定义默认置单位范围建议设定值现使用值备注7.10 T5:多段速选择位3输入目的地址18.39 0.0-21.51 18.38 18.38 速度选择位3菜单8:参数定义默认置单位范围建议设定值现使用值备注8.11 T24:端子输出取反OFF ON ON8.21 T24:端子制动输出源地址18.32 0.0-21.51 18.31 18.31抱闸控制输出8.22 T25:端子电机挡触器控制输出源地址18.31 0.0-21.51 18.31 18.31速度阀值输出8.23 T26:多段速选择位2输入目的地址18.37 0.0-21.51 18.37 18.37速度选择位28.24 T27端子上行输入目的地址18.38 0.0-21.51 19.44 19.44 上行8.25 T28端子下行输入目的地址18.44 0.0-21.51 18.44 18.44 下行8.26 T29多段速选择位1输入目的地址18.36 0.0-21.51 18.36 18.36速度选择位18.27 T41、42继电器输出源地址10.1 0.0-21.51 10.1 10.1变频器输出正常8.29 正逻辑输入选择ON 状态OFF/ON ON ON ON:正逻辑OFF:负逻辑菜单18:参数定义默认置单位范围建议设定值现使用值备注18.11停电应急速度设定50 mm/s 0-4000 100 10018.13爬行速度设定800 mm/s 0-4000 50-80 5018.14检修速度设定100 mm/s 0-4000 200-250 20018.16单层速度设定800 mm/s 0-4000 50-80 80018.17额定速度设定100 mm/s 0-4000 电梯额定速度18.21提前开门速度阀值500 mm/s 0-32767 100-200 20018.24制动器闭合延时500 ms 0-2000 500-1500 120018.25运行比例增益100 0-32000 2750 自学习后更改18.26运行积分增益100 0-32000 400-1200 620 自学习后更改18.27启动比例增益200 0-32000 20000 自学习后更改18.28运行积分增益200 0-32000 5000 自学习后更改18.29额定电梯转速3000 rpm 0-10000 电机额定转速18.3额定电梯速度800 mm/s 0-4000 电梯额定速度18.4 5 方向取反OFF Bit ON/OFF OFF ON 操作方向与实际相反时设定18.5出厂设定OFF Bit ON/OFF OFF OFF 恢复出厂值菜单19:参数定义默认置单位范围建议设定值现使用值备注19.1 1 增益转换时间500 ms 0-3200 300-1000 450 与参数19.25相配合19.1停车减速率1000 mm/s2 0-2000 120 可调平层319.14启动加加速度500 mm/s3 0-10000 120-300 15019.16停车加加速度800 mm/s3 0-4000 50-80 7019.17启动优化加加速10 mm/s3 0-10000 1-10 219.1 8 最大距离差值200 mm 0-10000 0 0 取消距离偏差保护19.2 4 最大速度差200 mm 0-10000 0 0 取消速度偏差保护19.2 5 制动器打开延时1000 ms 0-10000 300-1000 350 与参数19.11相配合19.2 6 运行方向输入编程0 0/1 1 1 选择两个端子控制电梯运行方向19.27减速比分母 1 0-3200 1 119.28启动优化时间300 ms 0-10000 100-3000 20019.2 9 绞盘直径480 mm 0-32000 与实际使用的绞盘直径匹配19.3减速比分子31 0-32000 1 1菜单20:参数定义默认置单位范围建议设定值现使用值备注20.1 0 钢丝绳绕法 1 1-4 0 依照实际使用值设定20.1 2 爬行速度选择0 3 3 依照爬行速度的速度段设定菜单16:参数定义默认置单位范围建议设定值现使用值备注16.1 7 故障检测等级 1 0-2 0 0 位0:断线检测位1:相位角错误检测位2:SSI编码器电源监测16.2 4 编码器信号分频输出源参数0.00 0.00--21.513.29 3.2916.2 5 编码器分步输出系数分子0.25 0.2048 0.2048 0.XXXX即为需要设定的编码器的脉冲数16.2 6 编码器分频输出系数分母1.00 1.6384 1.6384 变频器一圈的位置值16.2 8 编码器分频输出模式Ab Ab(0)Fd(1)Ab.L Ab.LSSI.Gray(2) SSI.Bin(3) Ab.L(4) Fd.L(5) H-drv(6) H-int(7)。
艾默生电梯es2000调试资料
艾默生电梯ES2000的调试资料通常由艾默生电梯提供给安装
和维修人员以指导他们进行调试和安装工作。
具体的调试资料可能会因地区和安装环境的不同而有所不同。
下面是一些可能包含在ES2000调试资料中的信息:
1. ES2000规格:此部分提供了ES2000电梯的规格和技术参数,如载重能力、速度、尺寸等。
2. 安装指南:此部分提供ES2000电梯的安装指南,包括基础
施工准备、开挖和地板施工、轿厢和井道的安装等。
3. 调试程序:此部分详细描述了电梯的调试步骤,包括控制系统、机械部件和安全装置的调试。
4. 故障排除指南:此部分提供了常见故障的排除方法和步骤,以帮助维修人员识别和解决问题。
5. 维护和保养:此部分提供ES2000电梯的维护和保养指南,
包括清洁、润滑、部件更换和定期检查等。
6. 安全要求和法规:此部分提供了ES2000电梯的安全要求和
适用法规的信息,以确保符合相关法规和标准。
请注意,以上仅为一般调试资料的可能内容,具体的ES2000
调试资料可能因不同供应商和地区而有所不同。
如果需要获取ES2000的调试资料,请咨询艾默生电梯或其指定经销商。
ES变频器调试指导性说明概述:ES变频器是由艾默生CT公司生产的一种高性能驱动器,适用于同步电机及异步电机,有齿轮曳引机及无齿轮曳引机。
在匹配同步机方面有着独到的优越性:首先,该驱动器优化的速度控制方式,增加了灵活的S曲线设计计算功能,防止电梯在起停过程中的冲击,增加了电梯的舒适感;精确的距离控制模式,实现直接停靠,根据运行距离自动计算运行速度,效率更高,平层更准,调试更加智能化。
其次,驱动器的零伺服和转矩补偿功能,增强了电梯起动瞬间的动态响应性,使启动不会出现倒溜,提高了电梯的启动性能和舒适感;优化的运行曲线功能,简化了电梯的控制,通过给定相同的减速距离自动计算速度曲线,自动区分单、多层运行。
一.配线说明L1,L2,L3,变频器的进线输入U,V,W,变频器的输出DC2,BR 接制动电阻3,5, 6, 模拟量口22,(24V用户电源)COM424,(数字输入输出1)变频器运行信号输入25,(数字输入输出2)多段速126,(数字输入输出3)多段速227,(数字输入4)正转28,(数字输入5)反转29,(数字输入6)多段速331,(安全禁区用端)使能信号41,(继电器输出)变频器故障输出二.编码器配线说明1(B- 3b),2(B+ 4a),3(A+ 2a),4(A- 5b),5(DATA 6b),6(DATA \ 1a),11(CLK 2b),12(CLK\ 5a),13(+5V 1b),14(0V 4b)注意:上述所配线为AD58编码器,其中括号前面数字是变频器编码器接口的15个针脚定义,括号中前面数字是编码器信号定义,后面数字是编码器插头端子定义。
三. 键盘操作说明键盘包括:导航键、一个模式键M、三个控制键(含红色复位键)四维导航键用于控制参数结构并更改参数值。
模式键用于切换各种显示模式,如察看参数,编辑参数、状态。
若选用键盘模式,可用三个控制键控制变频器。
红色停止键可以用于变频器复位。
如果你第一次使用变频器时(单独变频器时,当变频器已安装柜内且到现场后,请不要随便按此操作),变频器恢复出厂值方法:方法是0.00=1233(欧洲标准),然后按红色复位键改变控制模式方法:将0.00=1253(欧洲标准),按红色复位键,然后0.48从OPEN LP更改到SERVO。
ES变频器调试指点性说明之杨若古兰创作概述:ES变频器是由艾默生CT公司生产的一种高功能驱动器,适用于同步电机及异步电机,有齿轮曳引机及无齿轮曳引机.在匹配同步机方面有着独到的优胜性:首先,该驱动器优化的速度控制方式,添加了灵活的S曲线设计计算功能,防止电梯在起停过程中的冲击,添加了电梯的舒适感;精确的距离控制模式,实现直接停靠,根据运转距离主动计算运转速度,效力更高,平层更准,调试更加智能化.其次,驱动器的零伺服和转矩抵偿功能,加强了电梯起动瞬间的动态呼应性,使启动不会出现倒溜,提高了电梯的启动功能和舒适感;优化的运转曲线功能,简化了电梯的控制,通过给定不异的减速距离主动计算速度曲线,主动区分单、多层运转.一.配线说明L1,L2,L3,变频器的进线输入U, V, W,变频器的输出DC2, BR接制动电阻3,5,6,模拟量口22,(24V用户电源) COM424,(数字输入输出1)变频器运转旌旗灯号输入25,(数字输入输出2)多段速126,(数字输入输出3)多段速227,(数字输入4)正转28,(数字输入5)反转29,(数字输入6)多段速331,(平安禁区用端)使能旌旗灯号41,(继电器输出)变频器故障输出二.编码器配线说明1(B- 3b), 2(B+ 4a),3(A+ 2a),4(A- 5b),5(DATA 6b), 6(DATA \1a),11(CLK 2b),12(CLK\ 5a),13(+5V 1b),14(0V 4b)留意:上述所配线为AD58编码器,其中括号前面数字是变频器编码器接口的15个针脚定义,括号中前面数字是编码器旌旗灯号定义,后面数字是编码器插头端子定义.键盘包含:导航键、一个模式键M、三个控制键(含红色复位键)四维导航键用于控制参数结构并更改参数值.模式键用于切换各种显示模式,如观察参数,编辑参数、形态.若选用键盘模式,可用三个控制键控制变频器.红色停止键可以用于变频器复位.如果你第一次使用变频器时(单独变频器时,当变频器已安装柜内且到现场后,请不要随便按此操纵),变频器恢复出厂值方法:方法是0.00=1233(欧洲尺度),然后按红色复位键改变控制模式方法:将0.00=1253(欧洲尺度),按红色复位键,然后 0.48从OPEN LP更改到SERVO.按复位键(红色)显示所有菜单方法:0.49=L2,按M键,将0.00=1000,按红色复位键保管改变模式并恢复出厂值(菜单15到20除外):0.00=1255,按红色复位键保管四,自进修步调自进修前筹办工作:1、使主机离开负载.2、通过短接线路的方法,使变频器输出接触器和抱闸打开,同步主机包管封星短接线曾经断开,(如果满足检修条件,可以不必短接线路,直接按检修上行或下行旌旗灯号控制器会输出变频器输出接触器,方向及使能旌旗灯号、抱闸旌旗灯号)3、设定参数0.48=SERO(闭环伺服)控制模式.4、确定在变频器的扩展模块槽2上拔出编码器分频卡(UniversalEncoder Plus),变频器的扩展模块槽见说明书.设定参数16.17=05、在连接编码器前最好检查一下参数3.36(变频器提供给编码器的电源电压),出厂缺省值3.36=5V.预防该参数点窜后损坏编码器.6、连接编码器,把编码器的接口连到变频器的15针编码器的输入口上(而不是PG卡的15针插口),并固定.7、把参数调到3.02菜单(速度反馈),人为的正、反动弹主机同时监控一下菜单界面,是否有正、反速度反馈,若没有的情况下请检修编码器的接线是否准确.8、按下表顺次输入参数开始自进修1,在确认完第一步并没有故障前提下,开始筹办进行自进修.2,确认以下成绩a未给出变频器使能旌旗灯号(端子31);b再次确认编码器参数:⑴编码器类型3.38根据实际情况设定;⑵编码器电压3.36根据实际情设定;⑶编码器每转脉冲数3.34根据实际情况设定;c再次确认电机铭牌额定值:⑴电机额定电流5.07根据实际情况设定;⑵电机额定电压5.09根据实际情况设定;⑶电机极数5.11根据实际情况设定.d设置电机的额定转速5.08根据实际情况设定.1,开始进行自进修:⑴设定0.40=2;⑵通过短接变频器使能旌旗灯号即端子22与31接通(如果满足检修条件,直接按检修上行或下行)显示器下排交替闪烁“AUTO”及“TunE”,同时变频器履行自调谐.⑶等待变频器显示“StoP”,并等待电机停止动弹.0.40=02,自进修后编码器的相位角主动保管在参数中,检测到主机的定子电阻和电机电感主动分别保管在5.17和5.24参数中.检查参数3,自进修成功后.4,断电从头上电,再次做原点自进修,连续做三次自进修,检查每次3.25自进修结果偏差不超出0.1,而且4.13与4.14结果不克不及为0,且不克不及为出厂值,如果不满足条件请检查编码器接线和参数设置,判断编码器接线错误可以通过监控3.29数据在断电前后数据是否坚持分歧,如果纷歧致,则接线有成绩,检查接线,检查编码器两端屏蔽层是否连接,而且变频器端屏蔽层必须接到0V5,如果自进修结果满足以上条件后,就可以检修空载下(钢丝绳先不挂),给出速度指令看速度反馈是否波动,将速度可以调节到额定速度,看是否正常.6,空载运转正常后,断电等待几分钟再次上电,再次检修运转,如果速度正常,可以吊挂轿箱.挂上轿箱后请检修运转,如果运转速度不波动或不运转请增大参数18.27及18.28直到波动为止.7,快车舒适感调试次要涉及参数五,参数说明ES变频器的参数是采取数字编号来定义的,在操纵上有些不大方便,需记住相干的定义意义,具体定义如下:#0 快速/简易编程经常使用基本参数设置,#1 频率/速度给定设置,#2 斜坡参数设置,#3 速度反馈及转速控制参数设#4 转矩及电流控制,#5 电机控制参数#6 定序器及时钟参数#7 模拟输入输出#8 开关量输入输出 #9 保存#10 形态及故障 #11 变频器普通参数设置#12 保存 #13 保存#14 保存 #15,#16 可选模块参数设置#17 保存 #18 电梯公用参数1#19 电梯公用参数2 #20 电梯公用参数3#21 保存六,慢车调试步调1,通电前检查通电前,必须对电气部分进行检查并留意以下事项:(1)应对照使用说明书和电气道理图,检查各部分的连接是否准确.(2)检查强电部分和弱电部分是否有关联.用万用表欧姆档检查分歧电压回路之间电阻、对地电阻应为∞.(3)请认真检查控制柜电源进线与电机连线是否准确,防止上电后烧毁变频器.(4)检查扭转编码器与变频器的连线是否准确、编码器与曳引机轴的连接同轴度、布线是否合理.(5)检查控制柜壳体、电动机壳体、轿厢接地线、厅门接地线是否可靠平安接地,确保人身平安.(6)再次确认主控电脑板的电源接线端子J4接线和接插地位是否准确,防止因倒置而损伤电脑板.(7)检查现场总进线电压:三相线电压应为380±7%VAC,相间偏差应小于15VAC.每相与N线间的电压应为220±7%VAC.(8)确认进线规格及总开关容量符合设计请求.2,通电后检查(1)合上总电源开关,若相序继电器KXX有绿灯显示,则暗示相位准确.否则,应关闭总电源,调换任意两相进线相位.反复上述检查.(2)检查控制柜中的变压器TC1各端子电压,其值应在各端子间标注值±7%范围内,若超出范围,检查缘由并改正错误.端子100~101之间电压应为110±7%VAC;端子P110~N110之间电压应为110±7%VDC;端子200~ 201之间电压应为220±7%VAC.(3)确认平安,门锁回路,上、上限位已通.3,按参数表设置变频器参数调试时,请按照后面的参数表设置参数.4,编码器相位角自进修(1)参数设置好了当前,进入#0菜单,把#0.40参数设置为2.(2)然后给定变频器的运转,方向,使能旌旗灯号;直到0.40变成0 后,断开变频器的运转,方向,使能旌旗灯号.5,慢车运转在编码器的相位角进修完了当前,最初点动运转,检查运转方向和实际方向是否分歧,若纷歧致,应对调一下变频器的正,反转的线.留意:慢车运转中,出现速度不正常,应细心检查,确认相位自进修是否成功,参数是否保管.否则,该当重学.变频器故障说明在调试过程当中,如果发生故障,请参照以下变频器故障代码进行查处.故障诊断检测到瞬时输出过流:峰值输出电流加/减率过低大于225%额定电流若自调谐中发生此种情况,则由PR5.15降低升压.检查输出电缆线路是否短路检查电机绝缘是否残缺检查反馈安装线路检查反馈安装机械耦合性检查反馈旌旗灯号有没有乐音电机电缆长度是否合尺寸请求?降低速度环增益参数PR3.10、PR3.11及PR3.12值(仅适用于闭环矢量及伺机服模式)相位测量测试是否完成?(仅适用于伺服模式)降低电流环增益参数PR4.13及PR4.14值(仅适用于闭环矢量伺服模式)dESt两个或更多参数被写入民一目标参数设定Prxx.=12001检查菜单中所有可宽高参数是否复制EEF EE0PROM数据被破坏一变频器模式变成开环且串行通讯通过变频器RS485通讯端口上近程键盘超时唯有加载缺省参数并保管方可解决此故障Enc1 编码器故障:编码器电源过载检查编码器电源线路及电源请求最大电流=200mA @ 15V或是300mA@ 8V及5VEnc2 编码器故障:断线检查编码器的配线检查电缆连贯性检查反馈旌旗灯号配线是否准确检查编码器电源设置是否准确更换反馈安装Enc3 编码器故障:运转中UVW相位偏置错误检查编码器旌旗灯号有没有乐音检查编码器是否屏蔽检查编码器机械安装是否残缺反复相位测量测试Enc4 编码器故障:反馈安装通讯失败确认编码器电源无误确认波特率准确检查编码器配线更换反馈安装Enc6 编码器校验和或CRC错误更换反馈安装对于SSI编码器,检查配线及编码器电源设置Enc7 编码器初始化失败重启变频器检查编码器配线检查编码器电源设置是否准确更换反馈安装Enc8编码器加电时所需主动配置失败更改Pr3.41设定值为0,手动输入变频器编码器转数(Pr3.33)及每转等效线数(Pr3.34)Enc9编码器故障:所选地位反馈由可选模块插槽当选择,该插槽未插有速度/地位反馈可选模块检查参数3.26设定值(如启动辅助电机则检查参数21.21设定值).Enc10 编码器故障:因编码器相角(Pr3.25或Pr0.43)错误检查编码器接线履行主动调节测量编码器相角或向Pr3.25(或Pr0.43)手动输入相角在动态利用中会出现假故障,可通过将Pr3.08的速度阀值设定为0以上止该故障,在设定超速阀值时应留意该值不克不及设定的太大,由于这意味着可能侦测不出编码器故障.Enc11 编码器故障:因选用SinCos 编码器时Sin和Cos旌旗灯号受到干扰这故障通常是Sin和 Cos旌旗灯号有噪声检查编码屏蔽电缆检查Sin和Cos有没有干扰Enc12 编码器故障:HIPERFACE编码器-在自整定中编码器类型不确定检查编码器类型检查编码器配线手动输入参数Enc13 编码器故障:ENDAT编码器-自整定读取编码器圈数位不是非乘方更换分歧类型编码器Enc14 编码器故障:ENDAT编码器-编码器自整定程中,从编码器读取一圈内的编码器地位的通讯位数过大更换分歧类型编码器编码出错Enc15 编码器故障:自整定中读取编码器每传达线数数据值小于2或大于50000 编码器线数设定不准确或超出范围Pr5.36=0或Pr21.21=0编码器出错Enc16 编码器故障:ENDAT编码器-通讯检测每周期编码器线超225 更换分歧类型编码器编码器出错Enc17编码器扭转SINCOS编码器在自整定中获得每转线数不是2的乘方更换不民类型编码器编码器出错ENP.Er 所选地位反馈安装中电子铭牌数据错误更换反馈安装Et端子31输入内部故障检查端31旌旗灯号确认Pr10.32或 Pr10.38(=6)不由串行通讯控制HFO1数据处理错误:CPU地址错误硬件故障联系变频器供应商HF02 数据处理错误:DMAC地址错误硬件故障联系变频器供应商HF03数据处理错误:非法指令硬件故障联系变频器供应商HF04数据处理错误:非法插槽指令硬件故障联系变频器供应商HF05数据处理错误:不决义不测情况硬件故障联系变频器供应商HF06数据处理错误:有保存不测情况硬件故障联系变频器供应商HF07数据处理错误:监视器有效硬件故障联系变频器供应商HF08数据处理错误:四级解体硬件故障联系变频器供应商HF09数据处理错误:堆溢出硬件故障联系变频器供应商HF10数据处理错误:路由器错误硬件故障联系变频器供应商HF11数据处理错误:EEPROM不克不及访问硬件故障联系变频器供应商HF12堆栈溢出硬件故障联系变频器供应商HF21功率级识别:没法识别帧尺寸硬件故障联系变频器供应商HF22 功率级识别:多模块帧尺寸不匹配硬件故障联系变频器供应商HF24 功率级识别:没法识别变频器容量硬件故障联系变频器供应商HF25电流反馈偏置错误硬件故障联系变频器供应商HF26软启动继电器没法关闭硬件故障联系变频器供应商HF27功率级热敏电阻器故障1 硬件故障联系变频器供应商HF28功率级热敏电阻器故障2硬件故障联系变频器供应商HF29控制板热敏电阻器故障硬件故障联系变频器供应商I输出电源过载超时(It)—确认负载无堵塞/吸附检查电机负载无变更调整额定速度参数(仅限闭环矢量模式) 检查反馈安装有没有乐音检查反馈安装机械耦合性I制动电阻器过载超时—变频器控制板过温检查密封舱/变频器风扇功能正常检查密封舱通风路径检查密封舱门滤波器检查环境温度降低变频器载叔频率热模型计算功率器件过温降低变频器载波频率缩短变频器负载周期降低加/减速率降低电机负载散热器过温检查站密封舱/变频器风扇功能是否正常检查密封舱通风路径检查密封舱门滤波器加速通风降低加/减速率降低变频器载波频率缩短负载周期降低电机负载检测出制动晶体管过流:制动晶体管短路呵护启动检查制动电阻器配线检查制动电阻器值是否大于或等于最小阻抗值检查制动电阻器绝缘性数字输出过载:24V电源及数字输出发生的总电流超出节200mA检查数字输出总负载(端子24、25、26)及+24V干线(端子22).OV直流母线电压超出峰值电平或最大连续电压水平达30秒降低减速度;降低制动电阻器值(坚持在电波值之上);检查额定交流电源水平检查是否丰在可导致直流母线电压上升的电源干扰-电源超调(电源从直流变发生的陷波中恢复后)检查电机绝缘性.变频器电压额定值峰值电压最大连续电压水平400 830 810O.SPd 电机转速超出过速阈值电机转速超出过速阈值转速超出1.2*Pr1.06或Pr1.07(开环模式)降低速度环P增益(Pr3.10)发降低速度超调(仅限闭环模式)Pad变频器接受键盘速度给定值时裁撤键盘安装键盘并复位更改速度给定值选择器并由另一个源选择选择速度给定值Ph检测到交流电压输入缺相或较大电源不服衡确认三个相位正常且平衡检查输入电压水平是否准确(满载时)说明:负载水平须介于50%--100%之间,变频器缺相呵护,并在故障前试图停止电机.PS内部电源故障裁撤所有可选模块并复位硬件故障—向变频器供应商联系tunE自调谐尚未完整即停止自调谐过程中变频器故障自调谐过程中按下红色停止键自调谐程序中已启动平安禁用旌旗灯号(端子31)tunE1自调谐过程中未改变地位反馈/ 惯性测量自调谐失败确认电机可自在动弹即已解除制动确认编码器与电机耦合tunE2 自调谐过程中地位反馈方向有误检查电机电缆配线无误检查反馈安装配线无误对换任意两个电机的相位(仅在闭环矢量模式中)tunE3 自调谐过程中变频器编码器通讯旌旗灯号连接有误检查电机电缆配线无误检查反馈安装U、V 及W 通讯旌旗灯号线路无误tunE4在调谐过程中变频器编码器U 通讯旌旗灯号有效检查反馈安装U 相位通讯线路连贯性替换编码器tunE5 自调谐过程中变频器编码器V 通讯旌旗灯号有效检查反馈安装V 相位通讯线路连贯性替换编码器tunE6 自调谐过程中变频器编码器W 通讯旌旗灯号有效检查反馈安装W 相位通讯线路连贯性替换编码器tunE7电机极数设定不当检查反馈安装每转线数检查Pr 5.11 中极数设定准确Uflt多模块变频器:不明故障检查电源模块间所有互联电缆确认电缆路径避开电噪声源UV已达直流母线欠压阈值检查交流电源电压水平变频器电压额定值(Vac) 400, 欠压阈值(Vdc) 350。
ES变频器调试指导性说明概述:ES变频器是由艾默生CT公司生产的一种高性能驱动器,适用于同步电机及异步电机,有齿轮曳引机及无齿轮曳引机。
在匹配同步机方面有着独到的优越性:首先,该驱动器优化的速度控制方式,增加了灵活的S曲线设计计算功能,防止电梯在起停过程中的冲击,增加了电梯的舒适感;精确的距离控制模式,实现直接停靠,根据运行距离自动计算运行速度,效率更高,平层更准,调试更加智能化。
其次,驱动器的零伺服和转矩补偿功能,增强了电梯起动瞬间的动态响应性,使启动不会出现倒溜,提高了电梯的启动性能和舒适感;优化的运行曲线功能,简化了电梯的控制,通过给定相同的减速距离自动计算速度曲线,自动区分单、多层运行。
一.配线说明L1,L2,L3,变频器的进线输入U,V,W,变频器的输出DC2,BR接制动电阻3,5,6,模拟量口22,(24V用户电源) COM424,(数字输入输出1)变频器运行信号输入25,(数字输入输出2)多段速126,(数字输入输出3)多段速227,(数字输入4)正转28,(数字输入5)反转29,(数字输入6)多段速331,(安全禁区用端)使能信号41,(继电器输出)变频器故障输出二.编码器配线说明1(B- 3b),2(B+ 4a),3(A+ 2a),4(A- 5b),5(DATA 6b), 6(DATA \1a),11(CLK 2b),12(CLK\ 5a), 13(+5V 1b),14(0V 4b)注意:上述所配线为AD58编码器,其中括号前面数字是变频器编码器接口的15个针脚定义,括号中前面数字是编码器信号定义,后面数字是编码器插头端子定义。
三。
键盘操作说明键盘包括:导航键、一个模式键M、三个控制键(含红色复位键)四维导航键用于控制参数结构并更改参数值。
模式键用于切换各种显示模式,如察看参数,编辑参数、状态。
若选用键盘模式,可用三个控制键控制变频器。
红色停止键可以用于变频器复位。
如果你第一次使用变频器时(单独变频器时,当变频器已安装柜内且到现场后,请不要随便按此操作),变频器恢复出厂值方法:方法是0。
ES变频器调试指导性说明概述:ES变频器是由艾默生CT公司生产的一种高性能驱动器,适用于同步电机及异步电机,有齿轮曳引机及无齿轮曳引机。
在匹配同步机方面有着独到的优越性:首先,该驱动器优化的速度控制方式,增加了灵活的S曲线设计计算功能,防止电梯在起停过程中的冲击,增加了电梯的舒适感;精确的距离控制模式,实现直接停靠,根据运行距离自动计算运行速度,效率更高,平层更准,调试更加智能化。
其次,驱动器的零伺服和转矩补偿功能,增强了电梯起动瞬间的动态响应性,使启动不会出现倒溜,提高了电梯的启动性能和舒适感;优化的运行曲线功能,简化了电梯的控制,通过给定相同的减速距离自动计算速度曲线,自动区分单、多层运行。
一.配线说明L1,L2,L3,变频器的进线输入U,V,W,变频器的输出DC2,BR接制动电阻3,5,6,模拟量口22,(24V用户电源)COM424,(数字输入输出1)变频器运行信号输入25,(数字输入输出2)多段速126,(数字输入输出3)多段速227,(数字输入4)正转28,(数字输入5)反转29,(数字输入6)多段速331,(安全禁区用端)使能信号41,(继电器输出)变频器故障输出二.编码器配线说明1(B-3b),2(B+4a),3(A+2a),4(A-5b),5(DATA6b),6(DATA\1a),11(CLK2b),12(CLK\5a),13(+5V1b),14(0V4b)注意:上述所配线为AD58编码器,其中括号前面数字是变频器编码器接口的15个针脚定义,括号中前面数字是编码器信号定义,后面数字是编码器插头端子定义。
三.键盘操作说明键盘包括:导航键、一个模式键M、三个控制键(含红色复位键)四维导航键用于控制参数结构并更改参数值。
模式键用于切换各种显示模式,如察看参数,编辑参数、状态。
若选用键盘模式,可用三个控制键控制变频器。
红色停止键可以用于变频器复位。
如果你第一次使用变频器时(单独变频器时,当变频器已安装柜内且到现场后,请不要随便按此操作),变频器恢复出厂值方法:方法是0.00=1233(欧洲标准),然后按红色复位键改变控制模式方法:将0.00=1253(欧洲标准),按红色复位键,然后0.48从OPENLP更改到SERVO。
E S2402变频器调试指导书1、1、编码器连接(海德汉ECN1313)2、操作器操作说明面板操作说明键盘包括:导航键、一个模式键M、三个控制键(含红色复位键)四维导航键用于控制参数结构并更改参数值。
模式键用于切换各种显示模式,如察看参数,编辑参数、状态。
若选用键盘模式,可用三个控制键控制变频器。
红色停止键可以用于变频器复位。
如果你第一次使用变频器时(单独变频器时,当变频器已安装柜内且到现场后,请不要随便按此操作),变频器恢复出厂值方法:方法是0.00=1233(欧洲标准),然后按红色复位键改变控制模式方法:将0.00=1253(欧洲标准),按红色复位键,然后?0.48从OPEN LP更改到SERVO。
按复位键(红色)显示所有菜单方法:0.49=L2,按M键,将0.00=1000,按红色复位键保存软件版本查询:20.01改变模式并恢复出厂值(菜单15到20除外):0.00=1255,按红色复位键3、自学习步骤一、自学习前准备工作:1、使主机脱离负载。
2、通过短接线路的方法,使变频器输出接触器和抱闸打开,同步主机保证封星短接线已经断开,(如3、果满足检修条件,可以不用短接线路,直接按检修上行或下行信号控制器会输出变频器输出接触?器,方向及使能信号、抱闸信号)4、设定参数0.48=SERO(闭环伺服)控制模式。
5、确定在变频器的扩展模块槽2上插入编码器分频卡(Universal Encoder??Plus),变频器的扩展模块槽见说明书。
设定参数16.17=06、在连接编码器前最好检查一下参数3.36(变频器提供给编码器的电源电压),出厂缺省值3.36=5V。
预防该参数修改后损坏编码器。
7、连接编码器,把编码器的接口连到变频器的15针编码器的输入口上(而不是PG卡的15针插口),并固定。
8、把参数调到3.02菜单(速度反馈),人为的正、反转动主机同时监控一下菜单界面,是否有正、反速度反馈,若没有的情况下请检修编码器的接线是否正确。
ES变频器调试指导性说明概述:ES变频器是由艾默生CT公司生产的一种高性能驱动器,适用于同步电机及异步电机,有齿轮曳引机及无齿轮曳引机。
在匹配同步机方面有着独到的优越性:首先,该驱动器优化的速度控制方式,增加了灵活的S曲线设计计算功能,防止电梯在起停过程中的冲击,增加了电梯的舒适感;精确的距离控制模式,实现直接停靠,根据运行距离自动计算运行速度,效率更高,平层更准,调试更加智能化。
其次,驱动器的零伺服和转矩补偿功能,增强了电梯起动瞬间的动态响应性,使启动不会出现倒溜,提高了电梯的启动性能和舒适感;优化的运行曲线功能,简化了电梯的控制,通过给定相同的减速距离自动计算速度曲线,自动区分单、多层运行。
一.配线说明L1,L2,L3,变频器的进线输入U, V, W,变频器的输出DC2, BR 接制动电阻3,5, 6, 模拟量口22,(24V用户电源) COM424,(数字输入输出1)变频器运行信号输入25,(数字输入输出2)多段速126,(数字输入输出3)多段速227,(数字输入4)正转28,(数字输入5)反转29,(数字输入6)多段速331,(安全禁区用端)使能信号41,(继电器输出)变频器故障输出二.编码器配线说明1(B- 3b), 2(B+ 4a),3(A+ 2a),4(A- 5b),5(DATA 6b), 6(DATA \ 1a),11(CLK 2b), 12(CLK\ 5a), 13(+5V 1b), 14(0V 4b)注意:上述所配线为AD58编码器,其中括号前面数字是变频器编码器接口的15个针脚定义,括号中前面数字是编码器信号定义,后面数字是编码器插头端子定义。
三. 键盘操作说明键盘包括:导航键、一个模式键M、三个控制键(含红色复位键)四维导航键用于控制参数结构并更改参数值。
模式键用于切换各种显示模式,如察看参数,编辑参数、状态。
若选用键盘模式,可用三个控制键控制变频器。
红色停止键可以用于变频器复位。
四川快速ES变频器参数表
同步电机
附1,电机自学习(原点定位)
门锁,安全正常,限位短接;机房可以开检修
电机脱离负载(只能做旋转自学习)
输入电机,编码器等参数(参考以上说明)
0.05=PR,0.40=2按M键2次,面板显示INH2 run;(PR=数字,A11A2=模拟,PAD=面板)
开动机房检修,面板参数闪烁,当显示INH0 stop时表示自学习完成,
在0.00=1000里保存。
0.43显示定位参数
8,、如果0.05=PAD,短接报闸和接触器,0.42=2,短接30-31变频器给使能、27-30方向,按M两次显示RDY2,按绿色启动键。
面板参数不在闪烁按M确定,0.00=1000保存。
附2,曲线调整
11多段速设置,特别是大于1.5M电梯最少两段
22启动增益必须调大点18.27和,18.28
33曲线调整P1\P2\P3\P4\P5\P6\B1\B2\B3’;
44制动器闭合延时18.24
55制动器打开延时19.25
66启动优化加加速19.17
77启动加加速0.23
88加速斜率0.03 b1
99减速斜率0.04 b2
1010运行加加速0.24 P1\P2\P3\P4
1111停车加加速0.25 P5、P6
1212停车减速斜率0.22 B
罗玉明电梯资料提供。