准确记录24小时出入量
- 格式:doc
- 大小:93.50 KB
- 文档页数:3
24小时出入量记录方法在临床护理中,对于一些需要严格控制液体摄入和排出的患者,如心力衰竭、肾脏疾病和肝脏疾病患者,常常需要进行24小时出入量的记录。
正确记录患者的出入量不仅可以及时了解患者的液体平衡情况,还可以为医生提供重要的诊断依据。
因此,正确的出入量记录方法对于患者的治疗和护理至关重要。
首先,进行出入量记录时需要准备好记录表格或者记录本,确保记录的准确性和完整性。
记录表格通常包括患者姓名、日期、时间、摄入液体种类和量、排出液体种类和量等项目。
在记录时,需要仔细填写每一项信息,确保不遗漏任何细节。
其次,对于摄入液体的记录,需要包括所有口服液体、静脉输液和饮食中摄入的液体。
在记录时,需要准确估算每种液体的摄入量,可以使用量杯或者注射器进行测量,确保记录的准确性。
同时,需要注意记录摄入液体的种类,如水、茶、果汁、奶昔等,以便医生了解患者的饮食习惯和摄入情况。
再者,对于排出液体的记录,需要包括尿量、呕吐量、引流管出液量等。
尿量是最主要的排出液体,需要准确记录每次排尿的量,可以使用尿量杯进行测量。
对于呕吐量和引流管出液量,需要及时记录每次的量,以便医生了解患者的排出情况。
此外,需要特别注意记录特殊情况下的液体摄入和排出,如输血、输液、呕吐、腹泻等。
对于输血和输液,需要记录开始时间、结束时间和输液量,以便医生了解患者的输液情况。
对于呕吐和腹泻,需要记录每次的量和时间,以便医生了解患者的排出情况。
最后,需要定时对记录进行审核和整理,确保记录的完整性和准确性。
可以每班交接时对记录进行审核,及时发现和纠正错误。
同时,需要将记录整理成清晰、易读的格式,便于医生查阅和分析。
总之,正确的24小时出入量记录方法对于患者的治疗和护理至关重要。
护理人员需要认真负责地进行出入量记录,确保记录的准确性和完整性,为医生提供重要的诊断依据,保障患者的安全和健康。
精确记载24小时出入量【1 】时光:介入人员;原则:明白重要性.选择好对象勤沟通记载.实时给反馈患者液体摄入量.排出量的盘算和记载是基本护理工作中一项十分重要的工作,具有很强的科学性.但在临床现实工作中,出入量记载的精确性消失很多问题,并且这些问题往往轻易被护理人员疏忽.出入量的记载,怎么记才干更精确?入量起首,护士应记载患者所有的静脉液给液量.经胃管摄入液量.假如患者可以经口进食,须要记载患者经口摄入的液体(平日以毫升为单位)和患者摄入的食物(描写尺寸).临床中对患者各类饮食水量的盘算广泛缺少科学尺度.如患者服药时经口进少量水经常被疏忽.此外,固体食物的含水量.肌注和静脉推注的药液因为剂量小,也经常被疏忽.汇总肉眼可不雅察并可经由过程评估计具进行精确测量的入量,重要包含:①固体食物含水量: 用尺度秤取得食物重量, 参考食物含水量表即得固体食物含水量.②饮水或饮料量记载: 用有容量刻度标识表记标帜的专用容器计量进入患者机体的水量或饮料量.③输液.输血.静脉或肠道养分治疗时的液体输注量.④各类口服水剂药物.肌注或皮下打针的各类药物液体含量等.经常应用食物含水量表出量出量,重要包含尿液,其次包含大便量.吐逆物.咯血量.痰量.胃肠减压抽出液量.胸腹腔抽出液量.各类引流管及伤口渗出液等.每班接班前,护士应清空尿袋及引流袋,将尿量.引流量和吐逆总量记载在出入液量登记表上.以往的研讨显示,护士对吐逆物.汗液.引流液及伤口渗出液中出量的盘算及记载是单薄环节,广泛消失对呼吸.皮肤.代谢等不轻易测量的无形掉水量的漏记.接下来汇总一下肉眼可不雅察并可经由过程评估计具进行精确测量的出量:①尿量:用有容量的专用量杯量取,尿掉禁者留置导尿管记载或是用尿布湿称重的方法将增长的重量千克按尿比重换算成毫升量.②各类胸腹腔.胃肠减压液量用量杯量取记载.③粪便量:100~300 g/d 含液量约 150 mL, 若为稀水便应排入便盆, 再倒入量杯, 酌情加已知容量水, 量取总量后减去已知水容量既得粪便含水量.④吐逆物亦同上大便含液量换算办法.⑤伤口渗液或汗液: 先称得湿床单或湿纱布总重量再减去干纱布.干床单等重量既得液体重量, 然后换算成毫升量.对于没有尿管的患者,在便盆内放置一次性尿液收集盆并指点患者将全体尿液留置于尿液收集盆内,防止测量误差.指点患者在须要清空一次性尿液收集盆时通知护士,切勿将尿液收集盆移走.护士在每次清空尿液时须将尿液倒置量杯内,严厉记载尿量.出入量该由谁记?正常情形下,护士理应对住院患者的饮食.用药.渗出等相干情形周全控制,从这个角度讲,出入量是应该由护士记载的.然而,因为大部分病院消失护理人力资本缺少的问题,护士可以或许完成通例治疗护理项目已属不轻易,准时记载患者出入量很难做到.国外研讨也显示,在记载出入量的进程中,患者积极介入是很重要的,可以或许进步记载的精确性.在这种情形下,很多病院,现实上是由陪护的家眷.护工或护理员来完成出入量记载的.这就形成了很多隐患.护士将这个工作交予他人,就消失沟通的问题.一旦沟通不到位,家眷或陪护对出入量记载的重要性懂得缺少,就会产生少记.多记.漏记的错误;又或者未能学会记载的办法,造成误记.此外,陪护或家眷义务心不强,也可能会疏于记载.是以,须要记载出入液量的患者须要护士多与患者.家眷.护工等多方面的沟通,宣教记出入量的重要性及办法,实时总结记载监视,进步记载的精确性.出入量该怎么记?测量体重从而懂得患者的一般情形是最简略精确的一个办法,特殊是针对血液透析的病人来说.然而,临床上很多须要记载出入量的病人是卧床病人,很难精确测量体重.此外,患者的非显性掉水量是难以精确评估和记载的.研讨显示,对患者粪便.吐逆物.汗液.引流液及伤口渗出液中出量的盘算及记载是单薄环节,今朝广泛消失呼吸.皮肤.代谢等不轻易测量项目标漏记.此外,测量对象也须要引起护理人员的看重.很多时刻,一旦容器上没有精确的刻度,估算时必定会产生误差.。
临床护理准确记录24h出入量管理要点出入量是指患者24h内的摄入量与排出量,护理人员有必要掌握正确地测量和记录患者每日液体的摄入量和排出量,以作为了解病情、做出诊断、决定治疗方案的重要依据。
入量:进入体内的所有液体,包括:饮水量、食物中含水量、输液量和输血量等。
出量:从体内排出的所有液体,包括:包括大小便、出血、呕吐物、痰液、引流液等。
记录患者出入量是基础护理工作中一项重要内容,在临床工作中,多种原因导致护士记录患者出入量有误差,影响患者的治疗,准确记录患者的出入量,对了解患者病情、协助诊治至关重要。
进行出入量管理第一、评估与监测液体潴留情况(1)了解患者病史,密切监测临床症状,包括既往史、服药情况、出汗、呼吸情况、发热、纳差、突发液体丢失情况(如腹泻,呕吐)等。
(2)完善体格检查,包括生命体征,患者的意识,皮色、皮温、皮肤弹性、颈静脉充盈度,评估外周水肿情况,是否存在端坐呼吸,目前液体摄入量,患者的尿量、体重、腹围等。
通常患者发生血管舒张表现为血容量降低,但事实为水肿、液体较多。
患者容量不足的临床表现有:脉搏细速、血压下降、皮肤湿冷、毛细血管充盈差。
反之,患者出现血压增高、肺部湿啰音、呼吸困难、氧饱和降低。
(3)关注实验室及影像学检查:血常规、血生化、尿素、肌酎、尿比重。
第二、液体出入量平衡管理首先我们了解一个公式:出入量平衡=24小时入量-24小时出量(若为正值则为正平衡,负值则为负平衡)出量大于入量:常见于尿崩症,休克,过度使用利尿剂,大量呕吐腹泻,过度通气。
注意观察有无低血容量休克表现,意识瞳孔变化,生命体征,末梢循环情况等,及时通知医生。
出量小于入量:常见于肾功能不全,肾衰竭。
注意观察有无心衰,水肿发生,有无呼吸困难,水肿,颈静脉怒张,咳出粉红色泡沫样痰等,及时通知医生。
第三、利尿剂治疗动态调整利尿剂使用时需要持续密切监测患者本身的服药依从性、对利尿剂的反应、电解质、肾功能、血尿酸等指标。
出入量记录规范一、临床意义准确地记录24h出入量是反应机体内水、电解质、酸碱平衡的重要指标,可直接反应病人的病情变化, 及时了解病情、协助医师进行明确诊断、制定治疗方案、提高疗效。
二、适用范围针对那些不能进食需要通过补液维持生命的重症患者,以及有过多体液丧失需要及时补充和纠正者。
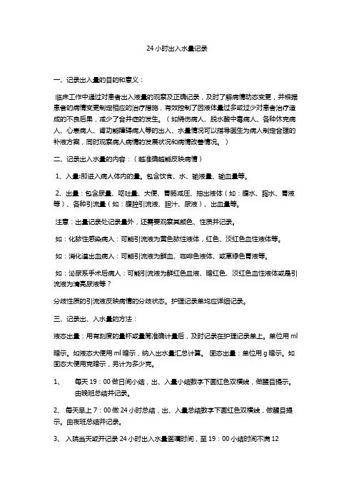
三、记出入量的内容1、入量:即进入病人体内的所有液体量。
包括饮水量、食物中含水量、输液量、输血量等。
2、出量:即从体内排出的所有液体。
显性失水:大小便量、出血、呕吐量、胃肠减压、穿刺抽出液体(如:腹水、胸水等)、各种引流量(如:腹腔引流液、胆汁、尿液)等。
非显性失水(隐性失水):指皮肤不显汗或出汗及呼吸道呼出水分。
(隐形失水量850ml:皮肤蒸发—350ml,体温每升高1度,皮肤蒸发增加3-5ml/kg; 呼吸失水—500ml,气管切开后呼吸道蒸发量是正常的2-3倍)注意:出量记录处记录量外,还需要观察其颜色、性质并记录。
如:化脓性感染病人:可能引流液为黄色脓性液体,红色、淡红色血性液体等。
如:消化道出血病人:可能引流液为鲜血、咖啡色液体、或草绿色胃液等。
如:泌尿系手术后病人:可能引流液为鲜红色血液、暗红色、淡红色血性液体或是引流液为清亮尿液等。
不同性质的引流液反映病情的不同状态。
还要结合病理情况考虑:剧烈腹泻、大量呕吐、肠瘘、高热、出汗、气切等。
护理记录单均应详细记录。
四、水的摄入与排出正常成人24h出入水量约2000~2500ml摄入量:饮水量约1000~1500ml、固体食物水约700ml、代谢氧化内生水约300ml,共计2000~2500ml排出量:肾排出约1000~1500ml、大肠排出约150ml、呼吸蒸发约350ml、皮肤蒸发约500ml,共计2000~2500ml正常成人24h尿量1000~2000ml。
每日尿量>2500ml称为多尿。
每日尿量少于400ml或17ml/h 称为少尿。
尿量每日少于100ml则为无尿。
24小时出入量护理记录单示范【实用版】目录1.24 小时出入量护理记录单的概念与重要性2.24 小时出入量护理记录单的内容与格式3.24 小时出入量护理记录单的填写方法与注意事项4.24 小时出入量护理记录单的作用与意义正文一、24 小时出入量护理记录单的概念与重要性24 小时出入量护理记录单是护理工作中常用的一种记录方式,用于全面、准确地记录患者在 24 小时内的出入量情况。
出入量是指患者摄入和排出的水量、食物、药物等物质总量。
在临床护理工作中,对患者的出入量进行准确记录和分析,有助于了解患者的生理需求、评估治疗效果及预防并发症,具有重要的临床意义。
二、24 小时出入量护理记录单的内容与格式24 小时出入量护理记录单通常包括以下内容:患者基本信息、记录时间、出入量具体内容及数量、大便次数及性状、小便次数及尿量等。
记录单的格式一般采用表格形式,以便于记录、查看和统计。
三、24 小时出入量护理记录单的填写方法与注意事项1.填写方法:在记录单上详细记录患者每日摄入和排出的各种物质,包括饮水量、食物量、药物剂量等。
同时,要注意观察患者的大便次数、性状及小便次数、尿量等,并及时记录在表格中。
2.注意事项:(1)确保记录的准确性和完整性,避免遗漏或错误。
(2)在记录时,要区分出入量的种类和数量,以免造成混淆。
(3)记录时间应准确无误,以确保数据的可靠性。
(4)在记录过程中,如发现异常情况,应及时报告护士或医生,并采取相应措施。
四、24 小时出入量护理记录单的作用与意义1.评估患者的生理需求:通过记录患者的出入量,可以了解患者的饮水量、食物摄入量等生理需求,为临床护理工作提供依据。
2.监测治疗效果:对患者的出入量进行长期监测,可以评估治疗效果,帮助医护人员了解患者的病情变化。
3.预防并发症:准确记录患者的出入量,有助于医护人员及时发现异常情况,如脱水、电解质紊乱等,从而采取措施预防并发症的发生。
4.提供护理依据:24 小时出入量护理记录单为医护人员提供了患者详细的生理数据,有助于制定合理的护理计划和措施,提高护理质量。
准确记录24小时出入量在临床医学中,准确记录患者的24小时出入量是非常重要的。
出入量记录可以提供医生和护士们患者体液平衡的信息,以便及时调整治疗方案。
本文将详细介绍如何准确记录患者的24小时出入量。
首先,出入量的记录需要包括两个方面:出量记录和入量记录。
出量指的是患者的尿液量、呕吐物、大便、伤口渗液或引流液等从体内排出的液体量。
入量指的是患者通过口服、静脉输液、胃管、静脉营养、胃肠外营养或其他管路输入的液体量。
其次,对于每种出量和入量种类,需要准确记录其数量、时间和性质。
数量一般以毫升(ml)为单位,时间需记录完整的时、分,性质则包括颜色、质地、气味等信息。
例如,尿液量应记录为每次排尿的毫升数,呕吐物和大便量应记录为每次呕吐或排便的毫升数,伤口渗液或引流液量应按照每次更换或测量的毫升数记录。
第三,出入量的记录需要按照一定的时间间隔进行,一般为每1小时或每4小时进行一次记录,并及时更新到患者的病历中。
如果监测患者病情较为复杂,或患者存在明显的液体平衡问题,出入量的记录间隔可以缩短至每半小时或每小时。
第四,为了准确记录患者的出入量,使用合适的测量工具也是非常重要的。
对于尿液量的测量,可以使用尿量计或容量尿杯进行。
对于呕吐物和大便量的测量,可以使用称重尿杯或称重纸巾等容器进行。
而对于引流液和渗液的测量,可以使用瓶装尿袋或瓶装标准容积管进行。
测量时应保持仪器干净、无菌,并在每次使用前后进行适当的清洁和消毒。
第五,注意特殊情况下的出入量记录。
如果患者存在漏尿或尿失禁的情况,应借助尿布计算尿液的量。
对于吸入性肺炎或气管切开的患者,也需要记录气管分泌物的数量。
在给予静脉输液时,需要记录每袋输液的总容量,并监测滴速和输液剩余量。
最后,出入量记录需要及时与医护人员进行交流和沟通。
医护人员应对患者的出入量进行及时评估,发现异常情况时需要及时采取相应的处理措施,如加强补液、调整输液速度或更换引流器等。
总结起来,准确记录患者的24小时出入量对于监测患者的液体平衡、做出合理的治疗决策非常重要。
【准确记录24小时出入量】24h尿量护理记录单图片准确记录24小时出入量时间:参加人员;原则:明确重要性、选择好工具勤沟通记录、及时给反馈患者液体摄入量、排出量的计算和记录是基础护理工作中一项十分重要的工作,具有很强的科学性。
但在临床实际工作中,出入量记录的准确性存在很多问题,并且这些问题往往容易被护理人员忽视。
出入量的记录,怎么记才能更准确?入量首先,护士应记录患者所有的静脉液给液量、经胃管摄入液量。
如果患者可以经口进食,需要记录患者经口摄入的液体(通常以毫升为单位)和患者摄入的食物(描述尺寸)。
临床中对患者各种饮食水量的计算普遍缺乏科学标准。
如患者服药时经口进少量水经常被忽视。
此外,固体食物的含水量、肌注和静脉推注的药液因为剂量小,也经常被忽视。
汇总肉眼可观察并可通过评估量具进行准确测量的入量,主要包括:①固体食物含水量:用标准秤取得食物重量,参考食物含水量表即得固体食物含水量。
②饮水或饮料量记录:用有容量刻度标记的专用容器计量进入患者机体的水量或饮料量。
③输液、输血、静脉或肠道营养治疗时的液体输注量。
④各种口服水剂药物、肌注或皮下注射的各种药物液体含量等。
常用食物含水量表出量出量,主要包括尿液,其次包括大便量、呕吐物、咯血量、痰量、胃肠减压抽出液量、胸腹腔抽出液量、各种引流管及伤口渗出液等。
每班交班前,护士应清空尿袋及引流袋,将尿量、引流量和呕吐总量纪录在出入液量登记表上。
以往的研究显示,护士对呕吐物、汗液、引流液及伤口渗出液中出量的计算及记录是薄弱环节,普遍存在对呼吸、皮肤、代谢等不易测量的无形失水量的漏记。
接下来汇总一下肉眼可观察并可通过评估量具进行准确测量的出量:①尿量:用有容量的专用量杯量取,尿失禁者留置导尿管记录或是用尿布湿称重的方式将增加的重量千克按尿比重换算成毫升量。
②各种胸腹腔、胃肠减压液量用量杯量取记录。
③粪便量:100~300g/d含液量约150mL,若为稀水便应排入便盆,再倒入量杯,酌情加已知容量水,量取总量后减去已知水容量既得粪便含水量。
如何准确记录出入量准确记录出入量对于评估患者的液体平衡以及及时发现和处理液体失衡至关重要。
以下是一些指导原则和步骤,可以帮助医务人员准确记录出入量。
1.确定记录时间:出入量记录应该是连续的,每个24小时内都应包括全部的出入量。
建议在每天的固定时间开始和结束记录,例如固定在早上8点或晚上8点。
2.准备工具:为了准确记录,需要一个专门用于记录出入量的表格或记录本。
这些表格应包括日期、时间、类型(出量或入量)、数量、单位和备注等列项。
3.分类记录:将出量和入量细分为不同类别,以便更好地区分和分析。
常见的出量包括尿液、呕吐物、排泄物(包括粪便和胃管引流)、伤口引流、引流管(如胸腔引流管、胃肠引流管)等。
入量包括口服液体、输液、输血、用于冲洗胃肠道的液体、静脉肠道营养等。
4.准确衡量数量:根据不同的出入液体类型,量化记录其数量。
对于尿液,可以使用尿尿量尺或者尿袋秤来测量;对于其他排泄物,可以使用量杯或计算引流管的容量来衡量。
对于口服液体和输液,可以使用滴定器、药品步进器或算量杯等工具来衡量液体的准确数量。
5. 注意单位转换:在记录过程中,需要注意将不同单位的量进行转换,以确保数据的准确性。
例如,尿液通常以毫升(ml)为单位,而输液通常以滴数或毫升为单位。
6.记录及时性:记录的及时性非常重要,特别是对于涉及急性状况的患者。
尽量在发生出入量变化的同时进行记录,以准确反映患者的液体平衡情况。
7.记录备注:在出入量记录中,为了更好地理解患者的情况并为医生提供参考,应在备注栏中记录其他相关细节。
例如,如果尿液含有血液或异味,或者如果患者出现呕吐或腹泻等症状,都应在备注中注明。
8.监测和评估液体平衡:除了准确记录出入量之外,还需要密切监测患者的体征和症状来评估液体平衡。
这些包括体重变化、皮肤弹性、尿液颜色和频率、心率和血压等。
9.交流和沟通:出入量记录不仅仅是医护人员的责任,也需要患者和家属的积极配合。
医务人员应与患者和家属进行有效的交流和沟通,帮助他们理解出入量的重要性,并鼓励他们记录相关的信息。
24小时出入水量记录一、记录出入量的目的和意义:临床工作中通过对患者出入液量的观察及正确记录,及时了解病情动态变更,并根据患者的病情变更制定相应的治疗措施,有效控制了因液体量过多或过少对患者治疗造成的不良后果,减少了合并症的发生。
(如烧伤病人、脱水酸中毒病人、各种休克病人、心衰病人、肾功能障碍病人等的出入、水量情况可以指导医生为病人制定合理的补液方案,同时观察病人病情的发展状况和病情改善情况。
)二、记录出入水量的内容:(越准确越能反映病情)1、入量:即进入病人体内的量。
包含饮食、水、输液量、输血量等。
2、出量:包含尿量、呕吐量、大便、胃肠减压、抽出液体(如:腹水、胸水、胃液等)、各种引流量(如:腹腔引流液、胆汁、尿液)、出血量等。
注意:出量记录处记录量外,还需要观察其颜色、性质并记录。
如:化脓性感染病人:可能引流液为黄色脓性液体,红色、淡红色血性液体等。
如:消化道出血病人:可能引流液为鲜血、咖啡色液体、或草绿色胃液等。
如:泌尿系手术后病人:可能引流液为鲜红色血液、暗红色、淡红色血性液体或是引流液为清亮尿液等?分歧性质的引流液反映病情的分歧状态。
护理记录单均应详细记录。
三、记录出、入水量的方法:液态出量:用有刻度的量杯或量筒准确计量后,及时记录在护理记录单上。
单位用ml暗示。
如液态大便用ml暗示,纳入出水量汇总计算。
固态出量:单位用g暗示。
如固态大便用克暗示,另计为多少克。
1、每天19:00做日间小结,出、入量小结数字下画红色双横线,做醒目提示。
由晚班总结并记录。
2、每天早上7:00做24小时总结,出、入量总结数字下画红色双横线,做醒目提示。
由夜班总结并记录。
3、入院当天或开记录24小时出入水量医嘱时间,至19:00小结时间不满12小时的,依照实际记录时间计算。
如:中午12点入院开始记录,至晚上19:00小结时,记做5小时小结。
早上7:00 ,24小时总结也是同样,依照实际入院时间计算。
如总结时入院仅12小时即记录成12小时总结。
24h出入量护理记录单1.引言1.1 概述24小时出入量护理记录单是医疗护理中常用的一种管理工具,用于记录患者24小时内的出入量情况。
出入量是指患者所摄取的液体和排出的尿液、呕吐物、大便、引流液等生理液体的总和。
通过记录患者的出入量情况,医护人员可以及时评估患者的液体平衡情况,把握患者的病情变化。
24小时出入量护理记录单主要包括三个方面的内容:摄入量、排出量和液体平衡。
摄入量包括口服液体、静脉输液、血制品输注、营养液等患者所摄取的各种液体,排出量则包括尿液、呕吐物、大便、引流液等患者排除的各种液体。
通过计算患者的摄入量和排出量,医护人员可以得出液体平衡情况,进而评估患者的健康状况。
使用24小时出入量护理记录单时,护士需要按照规定的格式和时间点记录患者的出入量情况。
摄入量需要准确记录患者所摄取的各种液体的种类、用量和时间,排出量则需要详细记录患者排出液体的种类、量和时间。
在记录出入量时,护士需要保持准确性和规范性,严格按照规定的程序进行记录,避免遗漏或错误。
24小时出入量护理记录单在临床护理中具有重要的意义。
通过对患者出入量情况的监测和记录,可以帮助医护人员掌握患者的液体状态,及时发现和处理液体平衡失调的情况,有效预防并发症的发生。
同时,出入量记录也是医护人员与患者、患者家属进行沟通的重要依据,能够向他们直观地展示患者的液体管理情况。
未来的发展方向,随着信息技术的发展,电子化的24小时出入量护理记录系统将逐渐被引入临床护理中。
这将进一步提高出入量记录的准确性和效率,减少人为因素的干扰,为医护人员提供更好的决策支持和护理指导。
同时,还可以通过数据分析和统计,挖掘出入量与患者病情发展、治疗效果等之间的关联,为临床决策提供更科学的依据。
1.2文章结构1.2 文章结构本文将按照以下结构进行叙述:第一部分为引言。
在引言中,将对本文的主题进行概述,并介绍文章的结构和目的,为读者提供一个整体的了解。
第二部分为正文。
24小时出入水量记录一、记录出入量的目的和意义:临床工作中通过对患者出入液量的观察及正确记录,及时了解病情动态变化,并根据患者的病情变化制定相应的治疗措施,有效控制了因液体量过多或过少对患者治疗造成的不良后果,减少了合并症的发生。
(如烧伤病人、脱水酸中毒病人、各种休克病人、心衰病人、肾功能障碍病人等的出入、水量情况可以指导医生为病人制定合理的补液方案,同时观察病人病情的发展状况和病情改善情况。
)二、记录出入水量的内容:(越准确越能反映病情)1、入量:即进入病人体内的量。
包括饮食、水、输液量、输血量等。
2、出量:包括尿量、呕吐量、大便、胃肠减压、抽出液体(如:腹水、胸水、胃液等)、各种引流量(如:腹腔引流液、胆汁、尿液)、出血量等。
注意:出量记录处记录量外,还需要观察其颜色、性质并记录。
如:化脓性感染病人:可能引流液为黄色脓性液体,红色、淡红色血性液体等.如:消化道出血病人:可能引流液为鲜血、咖啡色液体、或草绿色胃液等。
如:泌尿系手术后病人:可能引流液为鲜红色血液、暗红色、淡红色血性液体或是引流液为清亮尿液等?不同性质的引流液反映病情的不同状态。
护理记录单均应详细记录。
三、记录出、入水量的方法:液态出量:用有刻度的量杯或量筒准确计量后,及时记录在护理记录单上。
单位用ml表示。
如液态大便用ml表示,纳入出水量汇总计算。
固态出量:单位用g表示。
如固态大便用克表示,另计为多少克.1、每天19:00做日间小结,出、入量小结数字下画红色双横线,做醒目提示。
由晚班总结并记录。
2、每天早上7:00做24小时总结,出、入量总结数字下画红色双横线,做醒目提示。
由夜班总结并记录。
3、入院当天或开记录24小时出入水量医嘱时间,至19:00小结时间不满12小时的,按照实际记录时间计算。
如:中午12点入院开始记录,至晚上19:00小结时,记做5小时小结。
早上7:00 ,24小时总结也是同样,按照实际入院时间计算。
如总结时入院仅12小时即记录成12小时总结。
For personal use only in study and research; not forcommercial use24小时出入水量记录一、记录出入量的目的和意义:临床工作中通过对患者出入液量的观察及正确记录,及时了解病情动态变化,并根据患者的病情变化制定相应的治疗措施,有效控制了因液体量过多或过少对患者治疗造成的不良后果,减少了合并症的发生。
(如烧伤病人、脱水酸中毒病人、各种休克病人、心衰病人、肾功能障碍病人等的出入、水量情况可以指导医生为病人制定合理的补液方案,同时观察病人病情的发展状况和病情改善情况。
)二、记录出入水量的内容:(越准确越能反映病情)1、入量:即进入病人体内的量。
包括饮食、水、输液量、输血量等。
2、出量:包括尿量、呕吐量、大便、胃肠减压、抽出液体(如:腹水、胸水、胃液等)、各种引流量(如:腹腔引流液、胆汁、尿液)、出血量等。
注意:出量记录处记录量外,还需要观察其颜色、性质并记录。
如:化脓性感染病人:可能引流液为黄色脓性液体,红色、淡红色血性液体等。
如:消化道出血病人:可能引流液为鲜血、咖啡色液体、或草绿色胃液等。
如:泌尿系手术后病人:可能引流液为鲜红色血液、暗红色、淡红色血性液体或是引流液为清亮尿液等?不同性质的引流液反映病情的不同状态。
护理记录单均应详细记录。
三、记录出、入水量的方法:液态出量:用有刻度的量杯或量筒准确计量后,及时记录在护理记录单上。
单位用ml表示。
如液态大便用ml表示,纳入出水量汇总计算。
固态出量:单位用g表示。
如固态大便用克表示,另计为多少克。
1、每天19:00做日间小结,出、入量小结数字下画红色双横线,做醒目提示。
由晚班总结并记录。
2、每天早上7:00做24小时总结,出、入量总结数字下画红色双横线,做醒目提示。
由夜班总结并记录。
3、入院当天或开记录24小时出入水量医嘱时间,至19:00小结时间不满12小时的,按照实际记录时间计算。
如:中午12点入院开始记录,至晚上19:00小结时,记做5小时小结。
24小时出入水量记载一.记载出入量的目标和意义:临床工作中经由过程对患者出入液量的不雅察及精确记载,实时懂得病情动态变更,并依据患者的病情变更制订响应的治疗措施,有用掌握了因液体量过多或过少对患者治疗造成的不良效果,削减了归并症的产生.(如烧伤病人.脱水酸中毒病人.各类休克病人.心衰病人.肾功效障碍病人等的出入.水量情形可以指点大夫为病人制订合理的补液计划,同时不雅察病人病情的成长状况和病情改良情形.)二.记载出入水量的内容:(越精确越能反应病情)1.入量:即进入病人体内的量.包含饮食.水.输液量.输血量等.2.出量:包含尿量.吐逆量.大便.胃肠减压.抽出液体(如:腹水.胸水.胃液等).各类引流量(如:腹腔引流液.胆汁.尿液).出血量等.留意:出量记载处记载量外,还须要不雅察其色彩.性质并记载.如:化脓性沾染病人:可能引流液为黄色脓性液体,红色.淡红色血性液体等.如:消化道出血病人:可能引流液为鲜血.咖啡色液体.或草绿色胃液等.如:泌尿系手术后病人:可能引流液为鲜红色血液.暗红色.淡红色血性液体或是引流液为清澈尿液等?不合性质的引流液反应病情的不合状况.护理记载单均应具体记载.三.记载出.入水量的办法:液态出量:用有刻度的量杯或量筒精确计量后,实时记载在护理记载单上.单位用ml暗示.如液态大便用ml暗示,纳入出水量汇总盘算. 固态出量:单位用g暗示.如固态大便用克暗示,另计为若干克.1、天天19:00做日间小结,出.入量小结数字下画红色双横线,做能干提醒.由晚班总结并记载.2. 天天早上7:00做24小时总结,出.入量总结数字下画红色双横线,做能干提醒.由夜班总结并记载.3. 入院当天或开记载24小时出入水量医嘱时光,至19:00小结时光不满12小时的,按照现实记载时光盘算.如:正午12点入院开端记载,至晚上19:00小结时,记做5小时小结.早上7:00 ,24小时总结也是同样,按照现实入院时光盘算.如总结时入院仅12小时即记载成12小时总结.4. 天天出入水量24小时总结数目记载于三测单上,记载办法为:今天7:00的总结记载在三测单昨天的日期响应栏内.由夜班记载.。
准确记录24小时出入量
时间:
参加人员;
原则:明确重要性、选择好工具
勤沟通记录、及时给反馈
患者液体摄入量、排出量的计算和记录是基础护理工作中一项十分重要的工作,具有很强的科学性。
但在临床实际工作中,出入量记录的准确性存在很多问题,并且这些问题往往容易被护理人员忽视。
出入量的记录,怎么记才能更准确?
入量
首先,护士应记录患者所有的静脉液给液量、经胃管摄入液量。
如果患者可以经口进食,需要记录患者经口摄入的液体(通常以毫升为单位)和患者摄入的食物(描述尺寸)。
临床中对患者各种饮食水量的计算普遍缺乏科学标准。
如患者服药时经口进少量水经常被忽视。
此外,固体食物的含水量、肌注和静脉推注的药液因为剂量小,也经常被忽视。
汇总肉眼可观察并可通过评估量具进行准确测量的入量,主要包括:
①固体食物含水量: 用标准秤取得食物重量, 参考食物含水量表即得固体食物含水量。
②饮水或饮料量记录: 用有容量刻度标记的专用容器计量进入患者机体的水量或饮料量。
③输液、输血、静脉或肠道营养治疗时的液体输注量。
④各种口服水剂药物、肌注或皮下注射的各种药物液体含量等。
常用食物含水量表
出量
出量,主要包括尿液,其次包括大便量、呕吐物、咯血量、痰量、胃肠减压抽出液量、胸腹腔抽出液量、各种引流管及伤口渗出液等。
每班交班前,护士应清空尿袋及引流袋,将尿量、引流量和呕吐总量纪录在出入液量登记表上。
以往的研究显示,护士对呕吐物、汗液、引流液及伤口渗出液中出量的计算及记录是薄弱环节,普遍存在对呼吸、皮肤、代谢等不易测量的无形失水量的漏记。
接下来汇总一下肉眼可观察并可通过评估量具进行准确测量的出量:
①尿量:用有容量的专用量杯量取,尿失禁者留置导尿管记录或是用尿布湿称重的方式将增加的重量千克按尿比重换算成毫升量。
②各种胸腹腔、胃肠减压液量用量杯量取记录。
③粪便量:100~300 g/d 含液量约 150 mL, 若为稀水便应排入便盆, 再倒入量杯, 酌情加已知容量水, 量取总量后减去已知水容量既得粪便含水量。
④呕吐物亦同上大便含液量换算方法。
⑤伤口渗液或汗液: 先称得湿床单或湿纱布总重量再减去干纱布、干床单等重量既得液体重量, 然后换算成毫升量。
对于没有尿管的患者,在便盆内放置一次性尿液收集盆并指导患者将全部尿液留置于尿液收集盆内,避免测量误差。
指导患者在需要清空一次性尿液收集盆时通知护士,切勿将尿液收集盆移走。
护士在每次清空尿液时须将尿液倒置量杯内,严格记录尿量。
出入量该由谁记?
正常情况下,护士理应对住院患者的饮食、用药、排泄等相关情况全面掌握,从这个角度讲,出入量是应当由护士记录的。
然而,由于大部分医院存在护理人力资源不足的问题,护士能够完成常规治疗护理项目已属不易,定时记录患者出入量很难做到。
国外研究也显示,在记录出入量的过程中,患者积极参与是很重要的,能够提高记录的准确性。
在这种情况下,很多医院,实际上是由陪护的家属、护工或护理员来完成出入量记录的。
这就形成了许多隐患。
护士将这个工作交予他人,就存在沟通的问题。
一旦沟通不到位,家属或陪护对出入量记录的重要性理解不足,就会发生少记、多记、漏记的差错;又或者未能学会记录的方法,造成误记。
此外,陪护或家属
责任心不强,也可能会疏于记录。
因此,需要记录出入液量的患者需要护士多与患者、家属、护工等多方面的沟通,
宣教记出入量的重要性及方法,及时总结记录监督,提高记录的准确性。
出入量该怎么记?
测量体重从而了解患者的一般情况是最简单准确的一个方法,特别是针对血液透析的病人来说。
然而,临床上很多需要记录出入量的病人是卧床病人,很难准确测量体重。
此外,患者的非显性失水量是难以准确评估和记录的。
研究显示,对患者粪便、呕吐物、汗液、引流液及伤口渗出液中出量的计算及记录是薄弱环节,目前普遍存在呼吸、皮肤、代谢等不易测量项目的漏记。
此外,测量工具也需要引起护理人员的重视。
很多时候,一旦容器上没有准确的刻度,估算时必然会产生误差。