函数及其表示知识点
- 格式:docx
- 大小:37.35 KB
- 文档页数:3
函数1.函数的概念:设A 、B 是非空的数集,如果按照某个确定的对应关系f ,使对于集合A 中的任意一个数x ,在集合B 中都有唯一确定的数f (x )和它对应,那么就称f :A →B 为从集合A 到集合B 的一个函数。
记作:y =f (x ),x ∈A 。
其中,x 叫做自变量,x 的取值范围A 叫做函数的定义域;与x 的值相对应的y 值叫做函数值,函数值的集合{f (x )| x ∈A }叫做函数的值域。
显然,值域是集合B 的子集.解读函数概念(1)“A ,B 是非空的数集”,一方面强调了A ,B 只能是数集,即A ,B 中的元素只能是实数;另一方面指出了定义域、值域都不能是空集,也就是说定义域为空集的函数是不存在的.(2)理解函数的概念要注意函数的定义域是非空数集A ,但函数的值域不一定是非空数集B ,而是集合B 的子集.(3)函数定义中强调“三性”:任意性、存在性、唯一性,即对于非空数集A 中的任意一个(任意性)元素x ,在非空数集B 中都有(存在性)唯一(唯一性)的元素y 与之对应.(4) “y=f(x)”是函数符号,可以用任意的字母表示,如“y=g(x)”;常用函数符号: ƒ(x) ,g(x), h(x), F(x), G(x)等.(5)函数符号“()y f x =”是数学中抽象符号之一,“()y f x =”仅为y 是x 的函数的数学表示,不表示y 等于f 与x 的乘积,()f x 也不一定是解析式,还可以是图表或图象.(6)函数只能是一对一或者多对一(7)函数求值,需要把所有定义域都做代换2.构成函数的三要素:定义域、对应关系和值域函数的构成要素由函数概念知,一个函数的构成要素为定义域、对应关系和值域_.由于值域是由定义域和对应关系决定的,所以确定一个函数只需要两个要素:定义域和对应关系.辨析() f x 与()()f a a A ∈:()f a 表示当自变量x a =时函数() f x 的值,是一个常量,而() f x 是自变量x 的函数,它是一个变量,()f a 是() f x 的一个特殊值.(1)解决一切函数问题必须认真确定该函数的定义域,函数的定义域包含三种形式:①自然型:指函数的解析式有意义的自变量x 的取值范围(如:分式函数的分母不为零,偶次根式函数的被开方数为非负数,对数函数的真数为正数,等等);②限制型:指命题的条件或人为对自变量x 的限制,这是函数学习中重点,往往也是难点,因为有时这种限制比较隐蔽,容易犯错误;③实际型:解决函数的综合问题与应用问题时,应认真考察自变量x 的实际意义。
数学函数知识点简洁归纳一、函数概念1. 函数:对于给定的两个集合A与B,如果存在一种对应法则,使得A中的每一个元素,按照法则的要求,对应到B中的某一个元素,那么这种对应关系称为从A到B的函数,记作y = f(x)。
2. 变量:在函数关系式中,令x与y互相替换得到的新式子称为由x所对应的y的值,其中的x与y称为变量。
3. 值域:函数在其定义域内任取一个x的值,根据对应法则,可以得到唯一确定的y的值,这个集合称为函数的值域。
二、基本初等函数1. 幂函数:形如y=x^a(a为实数)的函数称为幂函数。
2. 指数函数:形如y=a^x(a>0且a≠1)的函数称为指数函数。
3. 对数函数:形如y=log(a) x(a>0且a≠1)的函数称为对数函数。
4. 三角函数:数学中常用的一类周期性函数,主要有正弦、余弦、正切、余切等。
三、函数性质1. 增减性:对于定义域内的某个区间来说,如果在该区间内y随x的增大而增大,则该函数在该区间内具有增函数性质;如果在该区间内y随x的增大而减小,则该函数在该区间内具有减函数性质。
2. 有界性:对于任意给定的x值,对应的y值总有范围限制。
四、复合函数两个函数$f(u)$和$u=g(x)$的复合函数可以表示为$y=f[g(x)]$,通常简称为复合过程。
复合过程通常有两种类型:外层函数与内层函数的变量顺序相反,这两种情况通常也可以看成一种模型化的对应关系,即将已知对象视为变量的一种形式化方法。
具体在解析几何中常用的变比方程(参数方程、极坐标方程)就属于这一类型。
此类形式主要用于多元微积分的函数分析。
注意区别其他三种情况的对应关系模型和符号。
五、其他知识点1. 图像:函数的图像是函数的图形在平面直角坐标系上的表示方法,是研究函数的重要工具。
图像可以是单值图像或复值图像。
单值图像是指每一个输入值对应一个输出值;复值图像是指输入值的对应输出值除了数值之外还带有某种其他信息。
复值图像常见于如坐标轴的交叉点或对称点等位置信息等表示方法。
第二章函数的概念与基本初等函数Ⅰ第一节函数及其表示一、基础知识1.函数与映射的概念2.函数的有关概念(1)函数的定义域、值域:在函数y=f(x),x∈A中,x叫做自变量,x的取值范围A叫做函数的定义域;与x的值相对应的y值叫做函数值,函数值的集合{f(x)|x∈A}叫做函数的值域.求函数定义域的策略(1)确定函数的定义域常从解析式本身有意义,或从实际出发.(2)如果函数y=f(x)是用表格给出,则表格中x的集合即为定义域.(3)如果函数y=f(x)是用图象给出,则图象在x轴上的投影所覆盖的x的集合即为定义域.(2)函数的三要素:定义域、值域和对应关系.(3)相等函数:如果两个函数的定义域和对应关系完全一致,则这两个函数相等,这是判断两函数相等的依据.两函数值域与对应关系相同时,两函数不一定相同.(4)函数的表示法:表示函数的常用方法有:解析法、图象法、列表法.3.分段函数若函数在其定义域内,对于定义域内的不同取值区间,有着不同的对应关系,这样的函数通常叫做分段函数.关于分段函数的3个注意(1)分段函数虽然由几个部分构成,但它表示同一个函数.(2)分段函数的定义域是各段定义域的并集,值域是各段值域的并集.(3)各段函数的定义域不可以相交.考点一 函数的定义域[典例] (1)(2019·长春质检)函数y =ln1-x x +1+1x的定义域是( ) A .[-1,0)∪(0,1) B .[-1,0)∪(0,1] C .(-1,0)∪(0,1]D .(-1,0)∪(0,1)(2)已知函数f (x )的定义域为(-1,0),则函数f (2x +1)的定义域为( ) A .(-1,1) B.⎝⎛⎭⎫-1,-12 C .(-1,0)D.⎝⎛⎭⎫12,1[解析] (1)由题意得⎩⎪⎨⎪⎧1-x >0,x +1>0,x ≠0,解得-1<x <0或0<x <1.所以原函数的定义域为(-1,0)∪(0,1).(2)令u =2x +1,由f (x )的定义域为(-1,0),可知-1<u <0,即-1<2x +1<0, 得-1<x <-12.[答案] (1)D (2)B [解题技法]1.使函数解析式有意义的一般准则(1)分式中的分母不为0; (2)偶次根式的被开方数非负; (3)y =x 0要求x ≠0;(4)对数式中的真数大于0,底数大于0且不等于1; (5)正切函数y =tan x ,x ≠k π+π2(k ∈Z);(6)实际问题中除考虑函数解析式有意义外,还应考虑实际问题本身的要求. 2.抽象函数的定义域问题(1)若已知函数f (x )的定义域为[a ,b ],其复合函数f (g (x ))的定义域由不等式a ≤g (x )≤b 求出;(2)若已知函数f (g (x ))的定义域为[a ,b ],则f (x )的定义域为g (x )在x ∈[a ,b ]上的值域. [题组训练] 1.函数f (x )=1lnx +1+4-x 2的定义域为( ) A .[-2,0)∪(0,2] B .(-1,0)∪(0,2] C .[-2,2]D .(-1,2]解析:选B 由⎩⎪⎨⎪⎧x +1>0,ln x +1≠0,4-x 2≥0,得-1<x ≤2,且x ≠0.2.若函数y =f (x )的定义域是[1,2 019],则函数g (x )=f x +1x -1的定义域是________________.解析:因为y =f (x )的定义域是[1,2 019],所以若g (x )有意义,应满足⎩⎪⎨⎪⎧1≤x +1≤2 019,x -1≠0,所以0≤x ≤2 018,且x ≠1.因此g (x )的定义域是{x |0≤x ≤2 018,且x ≠1}. 答案:{x |0≤x ≤2 018,且x ≠1}考点二 求函数的解析式[典例] (1)已知二次函数f (2x +1)=4x 2-6x +5,求f (x ); (2)已知函数f (x )满足f (-x )+2f (x )=2x ,求f (x ). [解] (1)法一:待定系数法因为f (x )是二次函数,所以设f (x )=ax 2+bx +c (a ≠0),则f (2x +1)=a (2x +1)2+b (2x +1)+c =4ax 2+(4a +2b )x +a +b +c .因为f (2x +1)=4x 2-6x +5, 所以⎩⎪⎨⎪⎧4a =4,4a +2b =-6,a +b +c =5,解得⎩⎪⎨⎪⎧a =1,b =-5,c =9,所以f (x )=x 2-5x +9(x ∈R). 法二:换元法令2x +1=t (t ∈R),则x =t -12,所以f (t )=4⎝⎛⎭⎫t -122-6·t -12+5=t 2-5t +9(t ∈R),所以f (x )=x 2-5x +9(x ∈R). 法三:配凑法因为f (2x +1)=4x 2-6x +5=(2x +1)2-10x +4=(2x +1)2-5(2x +1)+9, 所以f (x )=x 2-5x +9(x ∈R).(2)解方程组法由f (-x )+2f (x )=2x , ① 得f (x )+2f (-x )=2-x ,② ①×2-②,得3f (x )=2x +1-2-x . 即f (x )=2x +1-2-x3.故f (x )的解析式是f (x )=2x +1-2-x3(x ∈R).[解题技法] 求函数解析式的4种方法及适用条件 (1)待定系数法先设出含有待定系数的解析式,再利用恒等式的性质,或将已知条件代入,建立方程(组),通过解方程(组)求出相应的待定系数.(2)换元法对于形如y =f (g (x ))的函数解析式,令t =g (x ),从中求出x =φ(t ),然后代入表达式求出f (t ),再将t 换成x ,得到f (x )的解析式,要注意新元的取值范围.(3)配凑法由已知条件f (g (x ))=F (x ),可将F (x )改写成关于g (x )的表达式,然后以x 替代g (x ),便得f (x )的解析式.(4)解方程组法已知关于f (x )与f ⎝⎛⎭⎫1x 或f (-x )的表达式,可根据已知条件再构造出另外一个等式组成方程组,通过解方程组求出f (x ).[提醒] 由于函数的解析式相同,定义域不同,则为不相同的函数,因此求函数的解析式时,如果定义域不是R ,一定要注明函数的定义域.[题组训练]1.[口诀第2句]已知f (x )是二次函数,且f (0)=0,f (x +1)=f (x )+x +1,则f (x )=________________.解析:设f (x )=ax 2+bx +c (a ≠0), 由f (0)=0,知c =0,f (x )=ax 2+bx . 又由f (x +1)=f (x )+x +1,得a (x +1)2+b (x +1)=ax 2+bx +x +1, 即ax 2+(2a +b )x +a +b =ax 2+(b +1)x +1,所以⎩⎪⎨⎪⎧2a +b =b +1,a +b =1,解得a =b =12.所以f (x )=12x 2+12x (x ∈R).答案:12x 2+12x (x ∈R)2.[口诀第3句]已知f ⎝⎛⎭⎫2x +1=lg x ,则f (x )=________________.解析:令2x +1=t ,得x =2t -1,则f (t )=lg 2t -1,又x >0,所以t >1,故f (x )的解析式是f (x )=lg2x -1(x >1). 答案:lg2x -1(x >1) 3.[口诀第4句]已知f (x )满足2f (x )+f ⎝⎛⎭⎫1x =3x ,则f (x )=________. 解析:∵2f (x )+f ⎝⎛⎭⎫1x =3x ,①把①中的x 换成1x ,得2f ⎝⎛⎭⎫1x +f (x )=3x.② 联立①②可得⎩⎨⎧2f x +f ⎝⎛⎭⎫1x =3x ,2f ⎝⎛⎭⎫1x +f x =3x,解此方程组可得f (x )=2x -1x(x ≠0).答案:2x -1x (x ≠0)考点三 分段函数考法(一) 求函数值[典例] (2019·石家庄模拟)已知f (x )=⎩⎪⎨⎪⎧log 3x ,x >0,a x +b ,x ≤0(0<a <1),且f (-2)=5,f (-1)=3,则f (f (-3))=( )A .-2B .2C .3D .-3[解析] 由题意得,f (-2)=a -2+b =5,①f (-1)=a -1+b =3,②联立①②,结合0<a <1,得a =12,b =1,所以f (x )=⎩⎪⎨⎪⎧log 3x ,x >0,⎝⎛⎭⎫12x +1,x ≤0,则f (-3)=⎝⎛⎭⎫12-3+1=9,f (f (-3))=f (9)=log 39=2. [答案] B[解题技法] 求分段函数的函数值的策略(1)求分段函数的函数值时,要先确定要求值的自变量属于哪一区间,然后代入该区间对应的解析式求值;(2)当出现f (f (a ))的形式时,应从内到外依次求值;(3)当自变量的值所在区间不确定时,要分类讨论,分类标准应参照分段函数不同段的端点.考法(二) 求参数或自变量的值(或范围)[典例] (2018·全国卷Ⅰ)设函数f (x )=⎩⎪⎨⎪⎧2-x ,x ≤0,1,x >0,则满足f (x +1)<f (2x )的x 的取值范围是( )A .(-∞,-1]B .(0,+∞)C .(-1,0)D .(-∞,0)[解析] 法一:分类讨论法①当⎩⎪⎨⎪⎧x +1≤0,2x ≤0,即x ≤-1时,f (x +1)<f (2x ),即为2-(x +1)<2-2x,即-(x +1)<-2x ,解得x <1. 因此不等式的解集为(-∞,-1].②当⎩⎪⎨⎪⎧x +1≤0,2x >0时,不等式组无解.③当⎩⎪⎨⎪⎧x +1>0,2x ≤0,即-1<x ≤0时,f (x +1)<f (2x ),即为1<2-2x,解得x <0.因此不等式的解集为(-1,0).④当⎩⎪⎨⎪⎧x +1>0,2x >0,即x >0时,f (x +1)=1,f (2x )=1,不合题意.综上,不等式f (x +1)<f (2x )的解集为(-∞,0). 法二:数形结合法∵f (x )=⎩⎪⎨⎪⎧2-x ,x ≤0,1,x >0,∴函数f (x )的图象如图所示. 结合图象知,要使f (x +1)<f (2x ), 则需⎩⎪⎨⎪⎧x +1<0,2x <0,2x <x +1或⎩⎪⎨⎪⎧x +1≥0,2x <0, ∴x <0,故选D. [答案] D[解题技法]已知函数值(或范围)求自变量的值(或范围)的方法(1)根据每一段的解析式分别求解,但要注意检验所求自变量的值(或范围)是否符合相应段的自变量的取值范围,最后将各段的结果合起来(求并集)即可;(2)如果分段函数的图象易得,也可以画出函数图象后结合图象求解.[题组训练]1.设f (x )=⎩⎨⎧x ,0<x <1,2x -1,x ≥1,若f (a )=f (a +1),则f ⎝⎛⎭⎫1a =( ) A .2 B .4 C .6D .8解析:选C 当0<a <1时,a +1>1,f (a )=a ,f (a +1)=2(a +1-1)=2a , ∵f (a )=f (a +1),∴a =2a , 解得a =14或a =0(舍去).∴f ⎝⎛⎭⎫1a =f (4)=2×(4-1)=6.当a ≥1时,a +1≥2,f (a )=2(a -1),f (a +1)=2(a +1-1)=2a , ∵f (a )=f (a +1),∴2(a -1)=2a ,无解. 综上,f ⎝⎛⎭⎫1a =6.2.已知函数f (x )=⎩⎪⎨⎪⎧2x ,x ≤1,f x -1,x >1,则f (f (3))=________.解析:由题意,得f (3)=f (2)=f (1)=21=2, ∴f (f (3))=f (2)=2. 答案:23.(2017·全国卷Ⅰ)设函数f (x )=⎩⎪⎨⎪⎧x +1,x ≤0,2x ,x >0,则满足f (x )+f ⎝⎛⎭⎫x -12>1的x 的取值范围是________.解析:由题意知,可对不等式分x ≤0,0<x ≤12,x >12讨论.①当x ≤0时,原不等式为x +1+x +12>1,解得x >-14,故-14<x ≤0.②当0<x ≤12时,原不等式为2x +x +12>1,显然成立.③当x >12时,原不等式为2x +2x -12>1,显然成立.综上可知,所求x 的取值范围是⎝⎛⎭⎫-14,+∞. 答案:⎝⎛⎭⎫-14,+∞ 4.设函数f (x )=⎩⎪⎨⎪⎧⎝⎛⎭⎫12x -7,x <0,x ,x ≥0,若f (a )<1,则实数a 的取值范围是____________.解析:若a <0,则f (a )<1⇔⎝⎛⎭⎫12a-7<1⇔⎝⎛⎭⎫12a <8,解得a >-3,故-3<a <0; 若a ≥0,则f (a )<1⇔a <1,解得a <1,故0≤a <1. 综上可得-3<a <1. 答案:(-3,1)[课时跟踪检测]1.下列所给图象是函数图象的个数为( )A .1B .2C .3D .4解析:选B ①中当x >0时,每一个x 的值对应两个不同的y 值,因此不是函数图象;②中当x =x 0时,y 的值有两个,因此不是函数图象;③④中每一个x 的值对应唯一的y 值,因此是函数图象.故选B.2.函数f (x )=2x -1+1x -2的定义域为( ) A .[0,2)B .(2,+∞)C .[0,2)∪(2,+∞)D .(-∞,2)∪(2,+∞)解析:选C 由题意得⎩⎪⎨⎪⎧2x -1≥0,x -2≠0,解得x ≥0,且x ≠2.3.已知f ⎝⎛⎭⎫12x -1=2x -5,且f (a )=6,则a 等于( ) A.74 B .-74C.43D .-43解析:选A 令t =12x -1,则x =2t +2,f (t )=2(2t +2)-5=4t -1,则4a -1=6,解得a =74.4.(2019·贵阳检测)下列函数中,同一个函数的定义域与值域相同的是( ) A .y =x -1 B .y =ln x C .y =13x -1D .y =x +1x -1解析:选D 对于A ,定义域为[1,+∞),值域为[0,+∞),不满足题意;对于B ,定义域为(0,+∞),值域为R ,不满足题意;对于C ,定义域为(-∞,0)∪(0,+∞),值域为(-∞,-1)∪(0,+∞),不满足题意;对于D ,y =x +1x -1=1+2x -1,定义域为(-∞,1)∪(1,+∞),值域也是(-∞,1)∪(1,+∞).5.(2018·福建期末)已知函数f (x )=⎩⎪⎨⎪⎧log 2x +a ,x >0,4x -2-1,x ≤0.若f (a )=3,则f (a -2)=( )A .-1516B .3C .-6364或3D .-1516或3解析:选A 当a >0时,若f (a )=3,则log 2a +a =3,解得a =2(满足a >0);当a ≤0时,若f (a )=3,则4a -2-1=3,解得a =3,不满足a ≤0,所以舍去.于是,可得a =2.故f (a -2)=f (0)=4-2-1=-1516.6.已知函数y =f (2x -1)的定义域是[0,1],则函数f 2x +1log 2x +1的定义域是( )A .[1,2]B .(-1,1] C.⎣⎡⎦⎤-12,0 D .(-1,0)解析:选D 由f (2x -1)的定义域是[0,1], 得0≤x ≤1,故-1≤2x -1≤1, ∴f (x )的定义域是[-1,1], ∴要使函数f 2x +1log 2x +1有意义,需满足⎩⎪⎨⎪⎧-1≤2x +1≤1,x +1>0,x +1≠1,解得-1<x <0.7.下列函数中,不满足f (2 018x )=2 018f (x )的是( ) A .f (x )=|x | B .f (x )=x -|x | C .f (x )=x +2D .f (x )=-2x解析:选C 若f (x )=|x |,则f (2 018x )=|2 018x |=2 018|x |=2 018f (x );若f (x )=x -|x |,则f (2 018x )=2 018x -|2 018x |=2 018(x -|x |)=2 018f (x );若f (x )=x +2,则f (2 018x )=2 018x +2,而2 018f (x )=2 018x +2 018×2,故f (x )=x +2不满足f (2 018x )=2 018f (x );若f (x )=-2x ,则f (2 018x )=-2×2 018x =2 018×(-2x )=2 018f (x ).故选C.8.已知具有性质:f ⎝⎛⎭⎫1x =-f (x )的函数,我们称为满足“倒负”变换的函数,下列函数: ①f (x )=x -1x ;②f (x )=x +1x ;③f (x )=⎩⎪⎨⎪⎧x ,0<x <1,0,x =1,-1x ,x >1.其中满足“倒负”变换的函数是( ) A .①② B .①③ C .②③D .①解析:选B 对于①,f (x )=x -1x ,f ⎝⎛⎭⎫1x =1x-x =-f (x ),满足题意;对于②,f ⎝⎛⎭⎫1x =1x +x=f (x ),不满足题意;对于③,f ⎝⎛⎭⎫1x =⎩⎪⎨⎪⎧ 1x ,0<1x <1,0,1x =1,-x ,1x >1,即f ⎝⎛⎭⎫1x =⎩⎪⎨⎪⎧ 1x ,x >1,0,x =1,-x ,0<x <1,故f ⎝⎛⎭⎫1x =-f (x ),满足题意.综上可知,满足“倒负”变换的函数是①③. 9.(2019·青岛模拟)函数y =ln ⎝⎛⎭⎫1+1x +1-x 2的定义域为________. 解析:由⎩⎪⎨⎪⎧ 1+1x >0,1-x 2≥0⇒⎩⎪⎨⎪⎧x <-1或x >0,-1≤x ≤1⇒0<x ≤1. 所以该函数的定义域为(0,1].答案:(0,1]10.(2019·益阳、湘潭调研)若函数f (x )=⎩⎨⎧ lg 1-x ,x <0,-2x ,x ≥0,则f (f (-9))=________. 解析:∵函数f (x )=⎩⎨⎧ lg 1-x ,x <0,-2x ,x ≥0,∴f (-9)=lg 10=1,∴f (f (-9))=f (1)=-2. 答案:-211.(2018·张掖一诊)已知函数f (x )=⎩⎪⎨⎪⎧2x ,x >0,x +1,x ≤0,若f (a )+f (1)=0,则实数a 的值等于________.解析:∵f (1)=2,且f (1)+f (a )=0,∴f (a )=-2<0,故a ≤0. 依题知a +1=-2,解得a =-3.答案:-312.已知f (x )=⎩⎪⎨⎪⎧ 12x +1,x ≤0,-x -12,x >0,使f (x )≥-1成立的x 的取值范围是________. 解析:由题意知⎩⎪⎨⎪⎧ x ≤0,12x +1≥-1或⎩⎪⎨⎪⎧ x >0,-x -12≥-1,解得-4≤x ≤0或0<x ≤2,故所求x 的取值范围是[-4,2].答案:[-4,2]13.设函数f (x )=⎩⎪⎨⎪⎧ax +b ,x <0,2x ,x ≥0,且f (-2)=3,f (-1)=f (1). (1)求函数f (x )的解析式;(2)在如图所示的直角坐标系中画出f (x )的图象.解:(1)由f (-2)=3,f (-1)=f (1),得⎩⎪⎨⎪⎧ -2a +b =3,-a +b =2, 解得⎩⎪⎨⎪⎧ a =-1,b =1,所以f (x )=⎩⎪⎨⎪⎧-x +1,x <0,2x ,x ≥0. (2)函数f (x )的图象如图所示.。
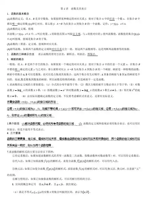
第1讲 函数及其表示1.函数的基本概念(1)函数的定义:设A 、B 是非空数集,如果按照某种确定的对应关系f ,使对于集合A 中的任意一个数x ,在集合B 中都有唯一确定的数f (x )和它对应,那么称f :A →B 为从集合A 到集合B 的一个函数,记作:y =f (x ),x ∈A . (2)函数的定义域、值域在函数y =f (x ),x ∈A 中,x 叫自变量,x 的取值范围A 叫做定义域,与x 的值对应的y 值叫函数值,函数值的集合{f (x )|x ∈A }叫值域.值域是集合B 的子集. (3)函数的三要素:定义域、值域和对应关系.(4)相等函数:如果两个函数的定义域和对应关系完全一致,则这两个函数相等;这是判断两函数相等的依据. 2.函数的三种表示方法 表示函数的常用方法有:解析法、列表法、图象法. 3.映射的概念一般地,设A 、B 是两个非空的集合,如果按某一个确定的对应关系f ,使对于集合A 中的任意一个元素x ,在集合B 中都有唯一确定的元素y 与之对应,那么就称对应f :A →B 为从集合A 到集合B 的一个映射.映射是一种特殊的函数,映射中的集合A,B 可以是数集,也可以是点集或其他集合,这两个集合有先后顺序。
A 到B 的映射与B 到A 的映射是不同的。
而函数是数集到数集的映射,所以函数是特殊的映射,但是映射不一定是函数。
4.求函数的定义域的主要依据是:(1)分式的分母不能等于零;(2)偶次方根的被开方数必须大于等于零;(3)对数函数x y a log =的真数0>x ;(4)指数函数x a y =和对数函数x y a log =的底数0>a 且1≠a ;(5)零次幂0x 的底数0≠x ; (6)由实际问题确定函数的定义域,不仅要考虑解析式有意义,还要有实际意义。
求复合函数y =f (t ),t =q (x )的定义域的方法:①若y =f (t )的定义域为(a ,b ),则解不等式得a <q (x )<b 即可求出y =f (q (x ))的定义域;②若y =f (g (x ))的定义域为(a ,b ),则求出g (x )的值域即为f (t )的定义域.5.两个防范 (1)解决函数问题,必须优先考虑函数的定义域. (2) 函数的定义域和值域必须用集合表示,也可以用区间表示,但是不能用不等式表示。
函数及其表示(一)知识梳理1.映射的概念设B A 、是两个非空集合,如果按照某种对应法则f ,对A 中的任意一个元素x ,在集合B 中都有唯一确定的元素y 与之对应,则称f 是集合A 到集合B 的映射,记作f(x).2.函数的概念(1)函数的定义:设B A 、是两个非空的数集,如果按照某种对应法则f ,对A 中的 任意数 x ,在集合B 中都有 唯一确定 的数y 和它对应,则这样的对应关系叫做从A 到B 的一个函数,通常记为___y=f(x),x ∈A(2)函数的定义域、值域在函数A x x f y ∈=),(中,x 叫做自变量,x 的取值范围A 叫做函数的定义域;与x 的值相对应的y 值叫做函数值, 对于的函数值的集合所有的集合构成值域。
(3)函数的三要素: 定义域 、 值域 和 对应法则3.函数的三种表示法:图象法、列表法、解析法(1).图象法:就是用函数图象表示两个变量之间的关系;(2).列表法:就是列出表格来表示两个变量的函数关系;(3).解析法:就是把两个变量的函数关系,用等式来表示。
4.分段函数在自变量的不同变化范围中,对应法则用不同式子来表示的函数称为分段函数。
(二)考点分析考点1:判断两函数是否为同一个函数如果两个函数的定义域相同,并且对应关系完全一致,称这两个函数相等。
考点2:求函数解析式方法总结:(1)若已知函数的类型(如一次函数、二次函数),则用待定系数法;(2)若已知复合函数)]([x g f 的解析式,则可用换元法或配凑法;(3)若已知抽象函数的表达式,则常用解方程组消参的方法求出)(x f1.2函数及其表示练习题(2)一、选择题1. 判断下列各组中的两个函数是同一函数的为( ) ⑴3)5)(3(1+-+=x x x y ,52-=x y ; ⑵111-+=x x y ,)1)(1(2-+=x x y ;⑶x x f =)(,2)(x x g =;⑷()f x =()F x = ⑸21)52()(-=x x f ,52)(2-=x x f .A. ⑴、⑵B. ⑵、⑶C. ⑷D. ⑶、⑸2. 函数()y f x =的图象与直线1x =的公共点数目是( )A. 1B. 0C. 0或1D. 1或23. 已知集合{}{}421,2,3,,4,7,,3A k B a a a ==+,且*,,a N x A y B ∈∈∈ 使B 中元素31y x =+和A 中的元素x 对应,则,a k 的值分别为( )A. 2,3B. 3,4C. 3,5D. 2,54. 已知22(1)()(12)2(2)x x f x x x x x +≤-⎧⎪=-<<⎨⎪≥⎩,若()3f x =,则x 的值是( )A. 1B. 1或32C. 1,32或 D.5. 为了得到函数(2)y f x =-的图象,可以把函数(12)y f x =-的图象适当平移, 这个平移是( )A. 沿x 轴向右平移1个单位B. 沿x 轴向右平移12个单位 C. 沿x 轴向左平移1个单位 D. 沿x 轴向左平移12个单位 6. 设⎩⎨⎧<+≥-=)10()],6([)10(,2)(x x f f x x x f 则)5(f 的值为( ) A. 10 B. 11 C. 12 D. 13二、填空题1. 设函数.)().0(1),0(121)(a a f x xx x x f >⎪⎪⎩⎪⎪⎨⎧<≥-=若则实数a 的取值范围是 . 2. 函数422--=x x y 的定义域 . 3. 若二次函数2y ax bx c =++的图象与x 轴交于(2,0),(4,0)A B -,且函数的最大值为9,则这个二次函数的表达式是 .4.函数0y =_____________________. 5. 函数1)(2-+=x x x f 的最小值是_________________.三、解答题1.求函数()f x =.2. 求函数12++=x x y 的值域.3. 12,x x 是关于x 的一元二次方程22(1)10x m x m --++=的两个实根,又2212y x x =+,求()y f m =的解析式及此函数的定义域.4. 已知函数2()23(0)f x ax ax b a =-+->在[1,3]有最大值5和最小值2,求a 、b 的值.参考答案(2)一、选择题 1. C 2. C 3. D 4. D∴2()3,12,f x x x x ===-<<而∴ x =5. D 平移前的“1122()2x x -=--”,平移后的“2x -”, 用“x ”代替了“12x -”,即1122x x -+→,左移 6. B [][](5)(11)(9)(15)(13)11f f f f f f f =====.二、 1.(),1-∞- 当10,()1,22a f a a a a ≥=-><-时,这是矛盾的; 当10,(),1a f a a a a<=><-时; 2. {}|2,2x x x ≠-≠且 240x -≠3. (2)(4)y x x =-+- 设(2)(4)y a x x =+-,对称轴1x =, 当1x =时,max 99,1y a a =-==-4. (),0-∞ 10,00x x x x -≠⎧⎪<⎨->⎪⎩ 5. 54- 22155()1()244f x x x x =+-=+-≥-. 三、 1. 解:∵10,10,1x x x +≠+≠≠-,∴定义域为{}|1x x ≠-2. 解: ∵221331(),244x x x ++=++≥∴y ≥,∴值域为)+∞ 3. 解:24(1)4(1)0,30m m m m ∆=--+≥≥≤得或,222121212()2y x x x x x x =+=+-224(1)2(1)4102m m m m =--+=-+∴2()4102,(03)f m m m m m =-+≤≥或.4. 解:对称轴1x =,[]1,3是()f x 的递增区间,max ()(3)5,335f x f a b ==-+=即min ()(1)2,32,f x f a b ==--+=即∴3231,.144a b a b a b -=⎧==⎨--=-⎩得。
第四讲函数及其表示函数是数学中的一个重要概念,广泛应用于各个学科,具有很多不同的表示方法。
本文将介绍函数的定义、常见表示方法以及函数的性质。
一、函数的定义:函数是数学中描述两个数集之间特定对应关系的一个映射。
通俗地说,函数就是将一个“输入值”映射到一个“输出值”的规则。
函数通常用f(x)或y来表示,其中x是自变量,y是因变量。
函数的定义域是所有可能的自变量值的集合,值域是所有可能的因变量值的集合。
二、函数的表示方法:1.显式定义:显式定义是最常见和简单的函数表示方法。
通过明确给出自变量和因变量之间的关系式,可以直接计算函数值。
例如:f(x)=2x+12.隐式定义:当函数关系无法用一个简单的解析式表示时,可以用隐式定义来描述。
例如:x^2+y^2=1表示一个单位圆的上半部分。
在一些工程和物理问题中,常常需要通过求解隐式方程来得到函数的解析式。
3.递归定义:递归定义是一种特殊的定义方法,函数的定义依赖于问题本身的解。
递归定义在计算机科学中经常使用,例如:斐波那契数列的定义方法为f(n)=f(n-1)+f(n-2)。
4.图表表示:函数还可以通过图表来表示。
在直角坐标系中,自变量对应横坐标,因变量对应纵坐标,可以绘制函数的曲线。
图表能直观展示函数在不同自变量取值下的对应关系。
三、函数的性质:1.定义域和值域:函数的定义域和值域是函数的基本属性。
定义域指的是所有可能的自变量值的集合,而值域指的是所有可能的因变量值的集合。
2.单调性:函数的单调性描述了函数值随自变量的增加或减小而单调变化的性质。
单调递增(递减)表示函数随着自变量的增加(减小)而递增(递减)。
3.奇偶性:奇偶性描述了函数的对称性。
偶函数满足f(x)=f(-x),在直角坐标系中关于y轴对称;奇函数满足f(x)=-f(-x),在直角坐标系中关于原点对称。
4.周期性:周期性表示函数在其中一特定区间内具有重复的模式。
函数的周期性可以通过函数的解析式或图表进行判断。
函数常用公式及知识点总结一、基本的函数类型及其表达式1. 线性函数线性函数是最简单的一类函数,其表达式可以写成y = kx + b的形式,其中k和b是常数,k代表斜率,b代表截距。
线性函数的图像通常是一条直线,斜率决定了直线的倾斜程度,截距决定了直线和y轴的交点位置。
2. 二次函数二次函数的一般形式是y = ax^2 + bx + c,其中a、b、c分别是二次项系数、一次项系数和常数。
二次函数的图像通常是一条开口向上或向下的抛物线,抛物线的开口方向取决于二次项系数a的正负。
3. 指数函数指数函数的一般形式是y = a^x,其中a是底数。
指数函数的特点是以指数形式增长或衰减,当底数a大于1时,函数图像呈现增长趋势;当底数a介于0和1之间时,函数图像呈现衰减趋势。
4. 对数函数对数函数的一般形式是y = log_a(x),其中a是底数。
对数函数和指数函数是互为反函数的关系,对数函数的图像通常是一条斜率逐渐趋近于零的曲线。
5. 三角函数常见的三角函数包括正弦函数、余弦函数和正切函数,它们分别表示了角的正弦值、余弦值和正切值。
三角函数的图像是周期性的波形,具有很强的周期性和对称性特点。
二、函数的常见性质和变换1. 奇偶性函数的奇偶性是指当x取相反数时,函数值是否相等。
如果函数满足f(-x) = f(x),则称其为偶函数;如果函数满足f(-x) = -f(x),则称其为奇函数。
2. 周期性周期性是指函数在一定范围内具有重复的规律性。
对于三角函数和指数函数等周期函数,周期可以通过函数表达式或图像来确定。
3. 平移、缩放和翻转函数可以通过平移、缩放和翻转等方式进行变换。
平移指的是将函数图像沿着x轴或y轴进行平移,缩放指的是改变函数图像的大小或形状,翻转指的是将函数图像进行对称变换。
4. 复合函数复合函数是指一个函数作为另一个函数的自变量,通过这种方式可以得到新的函数。
复合函数的求导、积分和求极限等运算与单个函数类似,但需要注意变量的替换和链式求导法则。
函数的中学知识点归纳总结一、函数的概念1. 函数的定义函数是一个特殊的关系,它将自变量的取值映射到因变量的取值上。
通常用记号 f(x) 表示函数,其中 x 是自变量,f(x) 是因变量。
2. 自变量和因变量在函数 f(x) 中,x 是自变量,f(x) 是因变量。
自变量的取值决定了因变量的取值。
二、函数的表示1. 函数的表达式函数可以用公式、图像、数据表等形式表示,常见的函数表示形式包括多项式函数、指数函数、对数函数、三角函数等。
2. 函数的图像函数的图像是自变量和因变量之间的关系在平面直角坐标系中的图形。
函数的图像有助于直观地理解函数的性质和特点。
三、函数的性质1. 定义域和值域函数的定义域是自变量的取值范围,值域是因变量的取值范围。
2. 奇函数和偶函数奇函数满足 f(-x) = -f(x),偶函数满足 f(-x) = f(x)。
奇函数的图像关于原点对称,偶函数的图像关于 y 轴对称。
3. 单调性函数在定义域上是单调增加或单调减少的,当且仅当对于任意 x1 和 x2(x1<x2),有f(x1)<f(x2) 或者 f(x1)>f(x2)。
4. 函数的奇偶性如果 f(-x) = f(x),那么函数是偶函数;如果 f(-x) = -f(x),那么函数是奇函数;如果既不满足前两者,那么函数既不是奇函数也不是偶函数。
四、函数的运算1. 函数的加减给定两个函数 f(x) 和 g(x),它们的和函数为 h(x) = f(x) + g(x),差函数为 h(x) = f(x) - g(x)。
2. 函数的乘除给定两个函数 f(x) 和 g(x),它们的积函数为 h(x) = f(x) * g(x),商函数为 h(x) = f(x) / g(x)(其中 g(x) 不等于 0)。
3. 复合函数给定两个函数 f(x) 和 g(x),它们的复合函数为 h(x) = f(g(x))。
五、函数的应用1. 函数的求值给定一函数 f(x),求解 f(x) 在某个特定点的取值。
函数知识点与公式总结一、函数的定义和性质函数的定义:函数是一个对应关系,它把一个集合的元素对应到另一个集合的元素。
一个简单的函数可以用如下的记号来表示:f:X→Y,表示一个函数f从集合X到集合Y的映射关系。
其中,X称为定义域,Y称为值域。
函数的性质:1. 定义域和值域:定义域是指函数的输入可以取的值的集合,值域是函数的输出可以取的值的集合。
2. 单调性:函数的单调性是指在定义域内,函数的增减趋势。
可以分为递增和递减两种情况。
3. 奇偶性:函数的奇偶性是指函数的图像是否关于原点对称。
如果对于任意x∈定义域,都有f(-x)=f(x),那么函数是偶函数;如果对于任意x∈定义域,都有f(-x)=-f(x),那么函数是奇函数。
4. 周期性:函数的周期性是指函数在一定范围内具有重复的性质。
5. 函数的图像:函数的图像是函数在直角坐标系中的点的集合,描述了函数的性质和特点。
二、常见的函数公式1. 线性函数线性函数是指函数的图像是一条直线的函数。
线性函数的一般形式为y=ax+b,其中a和b 是常数,a称为斜率,b称为截距。
2. 二次函数二次函数是指函数的图像是一个抛物线的函数。
二次函数的一般形式为y=ax^2+bx+c,其中a、b和c是常数,a≠0。
3. 指数函数指数函数是以常数e为底数的幂函数,一般形式为y=a^x,其中a为底数,x为指数。
4. 对数函数对数函数是指以常数a为底数的对数函数,一般形式为y=log_a(x),其中a为底数,x为真数。
5. 三角函数三角函数包括正弦函数、余弦函数、正切函数等,它们描述了角度和弧度之间的关系。
6. 反比例函数反比例函数是指函数的图像是一条反比例曲线的函数,一般形式为y=k/x,其中k是常数。
7. 绝对值函数绝对值函数的一般形式为y=|x|,它表示x的绝对值,即x的正数部分。
8. 分段函数分段函数是指在定义域的不同区间上有不同函数式的函数,一般形式为f(x)=```{g(x),a≤x≤bh(x),b<x<c}```9. 复合函数复合函数是指一个函数的自变量(或生成元素)是另一个函数的值域,即f[g(x)],表示函数f和g的复合。
高一数学函数知识点归纳一、函数的概念1. 函数定义:函数是从一个数集A(定义域)到另一个数集B(值域)的映射,通常表示为y=f(x)。
2. 定义域:能够输入到函数中的所有可能的x值的集合。
3. 值域:函数输出的所有可能的y值的集合。
4. 函数图像:函数在坐标系中的图形表示。
二、函数的表示法1. 公式法:用数学公式表示函数关系,如y=2x+3。
2. 表格法:用表格列出x与y的对应值。
3. 图像法:通过函数图像直观表示函数关系。
三、函数的性质1. 单调性:函数在定义域内随着x的增加,y值单调递增或递减。
2. 奇偶性:函数f(x)如果满足f(-x)=-f(x)称为奇函数;如果满足f(-x)=f(x)称为偶函数。
3. 周期性:函数如果存在一个非零常数T,使得对于所有x,都有f(x+T)=f(x),则称函数具有周期性。
4. 有界性:函数的值域在某个区间内有限,称函数在该区间内有界。
四、基本初等函数1. 线性函数:y=kx+b(k≠0),其中k为斜率,b为截距。
2. 二次函数:y=ax^2+bx+c(a≠0),顶点形式为y=a(x-h)^2+k。
3. 幂函数:y=x^n,其中n为实数。
4. 指数函数:y=a^x(a>0,a≠1)。
5. 对数函数:y=log_a(x)(a>0,a≠1)。
6. 三角函数:正弦函数y=sin(x),余弦函数y=cos(x),正切函数y=tan(x)等。
五、函数的运算1. 函数的和差:(f±g)(x)=f(x)±g(x)。
2. 函数的乘积:(f*g)(x)=f(x)g(x)。
3. 函数的商:(f/g)(x)=f(x)/g(x)(g(x)≠0)。
六、复合函数1. 复合函数定义:如果有两个函数f(x)和g(x),那么(f∘g)(x)=f(g(x))。
2. 复合函数的运算法则:(f∘g)(x)=f(g(x)),其中g(x)≠0。
七、反函数1. 反函数定义:如果函数y=f(x)在区间I上是单调的,则存在一个函数x=f^(-1)(y),使得f(f^(-1)(y))=y。
函数及其表示考纲知识梳理一、函数与映射的概念集合,可以不是数集,而函数中的两个集合必须是非空数集。
二、函数的其他有关概念〔1〕函数的定义域、值域在函数()y f x =,x A ∈中,x 叫做自变量,x 的取值围A 叫做函数的定义域;与x 的值相对应的y 值叫做函数值,函数值{()|}f x x A ∈的集合叫做函数的值域〔2〕一个函数的构成要素 定义域、值域和对应法则 〔3〕相等函数如果两个函数的定义域一样,并且对应关系完全一致,则这两个函数为相等函数。
注:假设两个函数的定义域与值域一样,是否为相等函数.〔不一定。
如果函数y=*和y=*+1,其定义域与值域完全一样,但不是相等函数;再如y=sin*与y=cos*,其定义域为R ,值域都为[-1,1],显然不是相等函数。
因此凑数两个函数是否相等,关键是看定义域和对应关系〕〔4〕函数的表示方法表示函数的常用方法有:解析法、图象法和列表法。
〔5〕分段函数假设函数在其定义域的不同子集上,因对应法则不同而分别用几个不同的式子来表示,这种函数称为分段函数。
分段函数的定义域等于各段函数的定义域的并集,其值域等于各段函数的值域的并集,分段函数虽由几个局部组成,但它表示的是个函数。
函数及其表示测试题1、设函数⎩⎨⎧<+≥+-=0,60,64)(2x x x x x x f 则不等式)1()(f x f >的解集是〔 A 〕A.),3()1,3(+∞⋃-B.),2()1,3(+∞⋃-C.),3()1,1(+∞⋃-D.)3,1()3,(⋃--∞解析由,函数先增后减再增当0≥x ,2)(≥x f 3)1(=f 令,3)(=x f 解得3,1==x x 。
当0<x ,3,36-==+x x故3)1()(=>f x f ,解得313><<-x x 或 2、试判断以下各组函数是否表示同一函数.〔1〕f 〔*〕=2x ,g 〔*〕=33x ;〔2〕f 〔*〕=x x ||,g 〔*〕=⎩⎨⎧<-≥;01,01x x〔3〕f 〔*〕=1212++n n x ,g 〔*〕=〔12-n x 〕2n -1〔n ∈N *〕;〔4〕f 〔*〕=x 1+x ,g 〔*〕=x x +2; 〔5〕f 〔*〕=*2-2*-1,g 〔t 〕=t 2-2t -1。
函数的概念及其表示知识梳理1.函数的基本概念(1)函数的定义一般地,设A,B是两个数集,如果按照某种确定的对应关系f,使对于集合A中的任意一个数x,在集合B中都有确定的数f(x)与之对应;那么就称:f:A→B为从集合A到集合B的一个函数.记作y=f(x),x∈A.(2)函数的定义域、值域在函数y=f(x),x∈A中,x叫做自变量,x的取值范围A叫做函数的;与x的值相对应的y值叫做函数值,函数值的集合叫做函数的.(3)函数的三要素是:、和对应关系.(4)表示函数的常用方法有:、和图象法.(5)分段函数若函数在其定义域的不同子集上,因不同而分别用几个不同的式子来表示,这种函数称为分段函数.分段函数的定义域等于各段函数的定义域的,其值域等于各段函数的值域的,分段函数虽由几个部分组成,但它表示的是一个函数.2.函数定义域的求法类型x满足的条件2n f(x),n∈N*1与[f(x)]0f(x)log a f(x)四则运算组成的函数各个函数定义域的交集考点自测:判断下列命题的真假1.对函数概念的理解.(1)如图:以x 为自变量的函数的图象为②④.( )(2)函数y =1与y =x 0是同一函数.( )2.函数的定义域的求法(3)函数y =x ln(1-x )的定义域为(0,1).( )3.分段函数求值(4)设函数f (x )=Error!则f (f (3))=139.( )4.函数解析式的求法(5)已知f (x )=2x 2+x -1,则f (x +1)=2x 2+5x +2.( )典例突破考点一 求函数的定义域【例1】 (2013·山东卷)函数f (x )=1-2x +1x +3的定义域为( ).A .(-3,0] B .(-3,1] C .(-∞,-3)∪(-3,0] D .(-∞,-3)∪(-3,1]练习1:函数y =ln (1+1x )+1-x 2的定义域为________.【例2】(1)f(x)的定义域为[1,2],f(2x )的定义域为(2)f(2 x )的定义域为[1,2],f(x)的定义域为实际问题使实际问题有意义练习2:已知f(2x )的定义域是[-1,1],则f(log 2x)的定义域为练习3:已知函数f(x)的定义域为[1,2],则函数g(x)=的定义域是 规律方法 (1)求函数的定义域,其实质就是以函数解析式有意义为准则,列出不等式或不等式组,然后求出它们的解集即可.(2)抽象函数定义域:若已知函数f(x)的定义域为[a,b],则复合函数f(g(x))的定义域由a 求出若已知函数f(g(x))的定义域为[a,b],则f(x)的定义域为g(x)在x [a,b]时的值域考点二 求函数的解析式【例3】若f (x +1)=2x 2+1,则f (x )=________.练习4:已知f ()=x+2,求f (x )的解析式.练习5:定义在R 上的函数f (x )满足f (x +1)=2f (x ).若当0≤x ≤1时,f (x )=x (1-x ),则当-1≤x ≤0时,f (x )=________.)1()2(-x x f b x g ≤≤)(∈1+x x【例4】f(x)为一次函数,且2f(1)+3f(2)=3,2f(-1)-f(0)= -1,则f(x)=练习6:f (x )为二次函数且f (0)=3,f (x +2)-f (x )=4x +2.试求出f (x )的解析式.【例5】定义在(-1,1)内的函数f (x )满足2f (x )-f (-x )=lg(x +1),求函数f (x )的解析式.练习7:已知f(x)+2f()=x(x 0),则f(x)= 规律方法 求函数解析式常用方法(1)待定系数法:若已知函数的类型(如一次函数、二次函数),可用待定系数法;(2)换元法:已知复合函数f (g (x ))的解析式,可用换元法,此时要注意新元的取值范围;(3)方程法:已知关于f (x )与f (1x )或f (-x )的表达式,可根据已知条件再构造出另外一个等式组成方程组,通过解方程组求出f (x ).考点二 分段函数及其应用【例6】定义在R 上的函数f (x )满足f (x )=Error!,则f (3)的值为( ).A .-1B .-2C .1D .2练习8:已知函数f (x )=Error!则f (a )+f (1)=0,则实数a 的值等于( ).x1A.-3 B.-1或3 C.1 D.-3或1规律方法(1)求分段函数的函数值,要先确定要求值的自变量属于哪一段区间,然后代入该段的解析式求值,当出现f(f(a))的形式时,应从内到外依次求值.(2)当给出函数值求自变量的值时,先假设所求的值在分段函数定义区间的各段上,然后求出相应自变量的值,切记要代入检验,看所求的自变量的值是否满足相应段自变量的取值范围.课堂小结1.函数的定义域是函数的灵魂,它决定了函数的值域,并且它是研究函数性质的基础.因此,我们一定要树立函数定义域优先意识.2.函数有三种表示方法——列表法、图象法和解析法,三者之间是可以互相转化的;求函数解析式比较常见的方法有凑配法、换元法、待定系数法和方程法等,特别要注意将实际问题转化为函数问题,通过设自变量,写出函数的解析式并明确定义域.。
数学基本函数知识点总结一、函数的定义及表示1、函数的定义函数是一个或多个自变量和一个因变量之间的对应关系。
也就是说,对于每一个自变量输入,都有一个对应的因变量输出。
函数通常用 f(x) 表示,其中 x 是自变量,f(x) 是因变量。
2、函数的表示函数可以用不同的方式表示,包括:数学公式:如 f(x) = x^2 + 1表格:列出自变量和因变量之间的对应关系图像:用坐标系将函数表示为图形符号:一般用字母表示函数,如 f, g, h 等二、基本函数及其图像1、线性函数线性函数的一般形式是 f(x) = mx + b,其中 m 是斜率,b 是截距。
线性函数的图像是一条直线,斜率决定了直线的倾斜程度,截距决定了直线与 y 轴的交点位置。
2、二次函数二次函数的一般形式是 f(x) = ax^2 + bx + c,其中 a, b, c 是常数且a ≠ 0。
二次函数的图像是抛物线,开口方向由 a 的正负确定,即向上开口还是向下开口。
3、指数函数指数函数的一般形式是 f(x) = a^x,其中 a 是底数,x 是指数。
指数函数的图像是一条曲线,在 a 大于 1 时呈现递增趋势,在 0 到 1 之间呈现递减趋势。
4、对数函数对数函数的一般形式是 f(x) = log_a(x),其中 a 是底数,x 是真数。
对数函数的图像是一条曲线,有一条垂直渐近线。
5、三角函数三角函数包括正弦函数、余弦函数、正切函数等。
它们的图像都是周期性的波动曲线,表现出不同的振动特性。
三、函数的性质1、定义域和值域函数的定义域是自变量的取值范围,值域是因变量的取值范围。
函数的图像通常在定义域内展现出对应的曲线和波动。
2、奇偶性函数的奇偶性可以通过函数公式进行判断。
若 f(-x) = f(x),则函数是偶函数;若 f(-x) = -f(x),则函数是奇函数;若不满足以上条件,则函数是非奇非偶函数。
3、单调性函数的单调性是指函数的增减趋势。
函数 f 在定义域上是单调增加的,就是对于任意的 x1 < x2,有 f(x1) < f(x2)。
数学所有函数知识点总结一、函数的概念函数是数学中的一个基本概念,它描述了一种特殊的关系,其中每个自变量的值都对应一个唯一的因变量的值。
通俗来讲,函数就是一个“黑匣子”,输入一个自变量,通过某种规律运算之后,得到一个因变量的值。
函数通常用f(x)表示,其中x为自变量,f(x)为因变量。
二、函数的表示1. 显式表示法:y = f(x),其中y表示因变量,x表示自变量,f(x)表示因变量和自变量的关系。
2. 参数方程表示法:x=f(t), y=g(t),其中t是参数。
3. 值域法:f: X → Y,表示自变量X的取值范围与因变量Y的取值范围之间的对应关系。
4. 函数图形表示法:通过画出函数的图形来表示函数的性质和特点。
三、函数的分类1. 按定义域和值域的关系分类:一元函数、多元函数。
2. 按函数的解析表达式的形式分类:代数函数、三角函数、指数函数、对数函数、幂函数、双曲函数、常数函数、分段函数等。
3. 按导数的存在性分类:可导函数、不可导函数。
四、函数的性质1. 定义域和值域:函数的定义域是自变量的取值范围,值域是因变量的取值范围。
2. 奇偶性:奇函数和偶函数。
3. 单调性:增函数和减函数。
4. 周期性:周期函数。
5. 对称性:轴对称函数和中心对称函数。
五、函数的运算1. 四则运算:加法、减法、乘法、除法。
2. 复合运算:f(g(x)),表示g(x)的结果再作为自变量输入到f(x)中进行运算。
3. 反函数运算:如果f(x)是函数,且f(x)在其定义域内是一一对应的,那么可以定义一个函数g(x),使得g(f(x)) = x,这个函数称为f(x)的反函数。
六、函数的极限1. 函数极限的概念:当自变量趋于某个值时,因变量的值趋于一个确定的值。
2. 极限的性质:有界性、保号性、夹逼性、局部有界性、局部保号性、局部夹逼性。
3. 函数极限的计算方法:利用极限的性质和函数的性质进行计算。
七、函数的导数1. 导数的概念:定义导数为函数在某一点的切线的斜率,也可以表示为函数的变化率。
函数及其表示 (一)知识梳理 1.函数的概念 (1)函数的定义:设B A 、是两个非空的数集,如果按照某种对应法则f ,对于集合A 中的 x ,在集合B 中都有 的数和它对应,那么这样的对应叫做从A 到B 的一个函数,通常记为__________(2)函数的定义域、值域在函数A x x f y ∈=),(中,x 叫做自变量,x A 叫做)(x f y =的定义域;与x 的值相对应的y 值叫做函数值, {}A x x f ∈)(称为函数)(x f y =的值域。
(3)函数的三要素: 、 和 2.函数的三种表示法:图象法、列表法、解析法 (1).图象法:就是用函数图象表示两个变量之间的关系; (2).列表法:就是列出表格来表示两个变量的函数关系; (3).解析法:就是把两个变量的函数关系,用等式来表示。
3.分段函数在自变量的不同变化范围中,对应法则用不同式子来表示的函数称为分段函数。
4.映射的概念设B A 、是两个集合,如果按照某种对应法则f ,对于集合A 中的任意元素,在集合B 中都有唯一确定的元素与之对应,那么这样的单值对应叫做从A 到B 的映射,通常记为B A f →: ,f 表示对应法则注意:⑴A 中元素必须都有象且唯一;⑵B 中元素不一定都有原象,但原象不一定唯一。
(二)考点分析考点1:判断两函数是否为同一个函数如果两个函数的定义域相同,并且对应关系完全一致,称这两个函数相等。
例1. 试判断以下各组函数是否表示同一函数?(1)2)(x x f =,33)(x x g =; (2)x xx f =)(,⎩⎨⎧<-≥=;01,01)(x x x g (3)x x f =)(1+x ,x x x g +=2)(;(4)12)(2--=x x x f ,12)(2--=t t t g(5)1212)(++=n n x x f ,1212)()(--=n n x x g (n ∈N *); 考点2:映射的概念例1.下述两个个对应是A 到B 的映射吗?(1)A R =,{|0}B y y =>,:||f x y x →=;(2){|0}A x x =>,{|}B y y R =∈,:f x y →=例2.若}4,3,2,1{=A ,},,{c b a B =,,,a b c R ∈,则A 到B 的映射有 个,B 到A 的映射有 个 例3.设集合{1,0,1}M =-,{2,1,0,1,2}N =--,如果从M 到N 的映射f 满足条件:对M 中的每个元素x 与它在N 中的象()f x 的和都为奇数,则映射f 的个数是( )()A 8个 ()B 12个 ()C 16个 ()D 18个考点3:求函数的定义域题型1:求有解析式的函数的定义域(1)方法总结:如没有标明定义域,则认为定义域为使得函数解析式有意义的x 的取值范围,实际操作时要注意:① 分母不能为0;② 对数的真数必须为正;③ 偶次根式中被开方数应为非负数;④ 零指数幂中,底数不等于0;⑤ 负分数指数幂中,底数应大于0;⑥ 若解析式由几个部分组成,则定义域为各个部分相应集合的交集;⑦ 如果涉及实际问题,还应使得实际问题有意义,而且注意:研究函数的有关问题一定要注意定义域优先原则,实际问题的定义域不要漏写。
高中数学必修1知识点(二)-----函数及其表示【1.2.1】函数的概念(1)函数的概念①设A 、B 是两个非空的数集,如果按照某种对应法则f ,对于集合A 中任何一个数x ,在集合B 中都有唯一确定的数()f x 和它对应,那么这样的对应(包括集合A ,B 以及A 到B 的对应法则f )叫做集合A 到B 的一个函数,记作:f A B →.②函数的三要素:定义域、值域和对应法则.③只有定义域相同,且对应法则也相同的两个函数才是同一函数.(2)区间的概念及表示法①设,a b 是两个实数,且a b <,满足a x b ≤≤的实数x 的集合叫做闭区间,记做[,]a b ;满足a x b <<的实数x 的集合叫做开区间,记做(,)a b ;满足a x b ≤<,或a x b <≤的实数x 的集合叫做半开半闭区间,分别记做[,)a b ,(,]a b ;满足,,,x a x a x b x b ≥>≤<的实数x 的集合分别记做[,),(,),(,],(,)a a b b +∞+∞-∞-∞. 注意:对于集合{|}x a x b <<与区间(,)a b ,前者a 可以大于或等于b ,而后者必须 a b <.(3)求函数的定义域时,一般遵循以下原则:①()f x 是整式时,定义域是全体实数.②()f x 是分式函数时,定义域是使分母不为零的一切实数.③()f x 是偶次根式时,定义域是使被开方式为非负值时的实数的集合.④对数函数的真数大于零,当对数或指数函数的底数中含变量时,底数须大于零且不等于1.⑤tan y x =中,()2x k k Z ππ≠+∈.⑥零(负)指数幂的底数不能为零.⑦若()f x 是由有限个基本初等函数的四则运算而合成的函数时,则其定义域一般是各基本初等函数的定义域的交集.⑧对于求复合函数定义域问题,一般步骤是:若已知()f x 的定义域为[,]a b ,其复合函数[()]f g x 的定义域应由不等式()a g x b ≤≤解出.⑨对于含字母参数的函数,求其定义域,根据问题具体情况需对字母参数进行分类讨论. ⑩由实际问题确定的函数,其定义域除使函数有意义外,还要符合问题的实际意义.(4)求函数的值域或最值求函数最值的常用方法和求函数值域的方法基本上是相同的.事实上,如果在函数的值域中存在一个最小(大)数,这个数就是函数的最小(大)值.因此求函数的最值与值域,其实质是相同的,只是提问的角度不同.求函数值域与最值的常用方法:①观察法:对于比较简单的函数,我们可以通过观察直接得到值域或最值.②配方法:将函数解析式化成含有自变量的平方式与常数的和,然后根据变量的取值范围确定函数的值域或最值.③判别式法:若函数()y f x =可以化成一个系数含有y 的关于x 的二次方程2()()()0a y x b y x c y ++=,则在()0a y ≠时,由于,x y 为实数,故必须有2()4()()0b y a y c y ∆=-⋅≥,从而确定函数的值域或最值.④不等式法:利用基本不等式确定函数的值域或最值.⑤换元法:通过变量代换达到化繁为简、化难为易的目的,三角代换可将代数函数的最值问题转化为三角函数的最值问题.⑥反函数法:利用函数和它的反函数的定义域与值域的互逆关系确定函数的值域或最值. ⑦数形结合法:利用函数图象或几何方法确定函数的值域或最值.⑧函数的单调性法.【1.2.2】函数的表示法(5)函数的表示方法表示函数的方法,常用的有解析法、列表法、图象法三种.解析法:就是用数学表达式表示两个变量之间的对应关系.列表法:就是列出表格来表示两个变量之间的对应关系.图象法:就是用图象表示两个变量之间的对应关系.(6)映射的概念①设A 、B 是两个集合,如果按照某种对应法则f ,对于集合A 中任何一个元素,在集合B 中都有唯一的元素和它对应,那么这样的对应(包括集合A ,B 以及A 到B 的对应法则f )叫做集合A 到B 的映射,记作:f A B →.②给定一个集合A 到集合B 的映射,且,a A b B ∈∈.如果元素a 和元素b 对应,那么我们把元素b 叫做元素a 的象,元素a 叫做元素b 的原象.。
人教版高一数学必修一第一单元知识点:函数及其表示数学,是研究数目、构造、变化、空间以及信息等观点的一门学科,小编准备了人教版高一数学必修一第一单元知识点,希望你喜爱。
1.函数的基本观点(1)函数的定义:设 A 、B 是非空数集,假如依照某种确立的对应关系 f ,使关于会合 A 中的随意一个数x,在会合 B 中都有独一确立的数f(x) 和它对应,那么称f: A→B为从会合A 到会合B 的一个函数,记作:y=f(x) , x∈ A.(2)函数的定义域、值域在函数 y=f(x) ,x ∈ A 中, x 叫自变量, x 的取值范围 A 叫做定义域,与x 的值对应的y 值叫函数值,函数值的会合{f(x)|x ∈ A} 叫值域 .值域是会合 B 的子集 .(3)函数的三因素:定义域、值域和对应关系.(4)相等函数:假如两个函数的定义域和对应关系完整一致,则这两个函数相等;这是判断两函数相等的依照.2.函数的三种表示方法表示函数的常用方法有:分析法、列表法、图象法.3.映照的观点一般地,设 A 、B 是两个非空的会合,假如按某一个确立的对应关系 f ,使关于会合 A 中的随意一个元素x,在会合B中都有独一确立的元素y 与之对应,那么就称对应 f :A →B 为从会合 A 到会合 B 的一个映照 .注意:一个方法求复合函数y=f(t) ,t=q(x) 的定义域的方法:①若 y=f(t) 的定义域为 (a, b),则解不等式得a两个防备(1)解决函数问题,一定优先考虑函数的定义域.课本、报刊杂志中的成语、名言警语等俯首皆是,但学生写作文运用到文章中的甚少,即便运用也很难做到恰到好处。
为什么?仍是没有完全“记死”的缘由。
要解决这个问题 ,方法很简单,每天花3-5 分钟左右的时间记一条成语、一则名言警语即可。
能够写在后黑板的“累积专栏”上每天一换 ,能够在每天课前的3 分钟让学生轮番解说 ,也可让学生个人采集 ,每天往笔录本上抄写 ,教师按期检查等等。
函数及其表示知识点
一、函数的定义和特征
在数学中,函数是一种关系,它将一个或多个输入值映射到一个唯一的输出值。
函数通常用字母表示,例如f(x)或g(y),其中x和y是输入值,f(x)和g(y)是对应的输出。
函数的定义可以用多种方式表达,比如公式、算法或图表。
函数的核心特征是单值性和一对一性。
单值性要求每个输入对应唯一的输出,而一对一性则要求每个输出值只能由一个输入产生。
二、函数的符号表示
函数可以用多种符号来表示,最常见的是用函数名和自变量表示函数。
例如,f(x)表示一个以x为自变量的函数。
函数的符号表示还可以用映射符号箭头“→”表示,例如f: x→f(x)。
在离散数学中,函数也可以使用集合的形式表示。
例如,如果定义了一个函数f,将集合A中的元素映射到集合B中的元素,可以用f: A→B表示。
三、函数的图像表示
函数的图像是一种常用的表示方式。
通过绘制函数的图像,我们可以直观地了解函数的特点和关系。
函数的图像通常是在笛卡尔坐标系中绘制的。
横轴表示自变量,纵轴表示函数的值。
函数的图像可以是曲线、直线、折线等不同形状。
曲线图像可以反映函数的变化趋势和特征,而直线和折线图像则更加简单明了。
四、函数的性质和分类
函数有许多性质和分类。
其中一些重要的性质包括:
1. 定义域和值域:函数的定义域是自变量的取值范围,值域是函数
的所有可能输出值的集合。
2. 奇偶性:如果一个函数满足f(-x) = -f(x),则称其为奇函数;如果
满足f(-x) = f(x),则称其为偶函数。
3. 增减性:函数的增减性描述了函数的单调性。
如果函数在定义域
上是递增的,称其为增函数;如果在定义域上是递减的,称其为减函数。
根据函数的具体形式和性质,我们可以将函数进行分类,常见的函
数包括:
1. 线性函数:形如f(x) = kx + b的函数,其中k和b是常数。
2. 幂函数:形如f(x) = x^a的函数,其中a是常数。
3. 指数函数:形如f(x) = a^x的函数,其中a是常数。
4. 对数函数:形如f(x) = loga(x)的函数,其中a是常数。
五、函数的应用
函数广泛应用于科学、工程、经济等领域。
函数可以用于描述自然
现象的变化规律,进行数学建模和预测。
例如,物理学中的运动模型、经济学中的供需函数、生物学中的生长模型等都是基于函数的描述。
函数还可以用于优化问题、图像处理、信号处理等实际应用。
总结:
函数是数学中的重要概念,是描述变量之间关系的有效工具。
函数的表示形式多样,包括符号表示、图像表示等。
函数的性质和分类可以帮助我们深入理解函数的特点和规律。
函数的应用广泛,涉及到许多领域。
通过学习和掌握函数的知识点,我们可以更好地理解和解决实际问题。