阀门打压记录表
- 格式:xls
- 大小:11.00 KB
- 文档页数:1
1、手动阀门的正确操作手动阀门是设备和装置上使用很普遍的一种阀门,它是通过手柄、手轮来操作的。
一般情况下手柄、手轮顺时针旋转规定为关闭方向,逆时针旋转规定为开启方向。
但有的阀门启闭方向与上述相反,故操作前应注意检查启闭标志后再操作手动阀门,其手柄、手轮的大小是按正常人力设计的。
因此,在阀门使用上规定:不允许操作者借助杠杆和长扳手启、闭阀门。
同时,手柄长度、手轮直径小于320mm的,只允许一个人操作;直径等于或超过320mm的手轮,允许两人共同操作,或者允许一人借助适当的杠杆(一般长度不超过0.5m)操作。
但隔膜阀、非金属阀门是严禁使用杠杆或长扳手操作的,也不允许用过大、过猛的力关闭阀门有的操作者习惯使用杠杆和长扳手操作手动阀门,认为关闭力越大越好,其实不然。
这样会造成阀门过早损坏,甚至酿成事故。
实践证明:除撞击式手轮外,过大过猛地操作阀门容易损坏手轮、手柄,擦伤阀杆和密封面,甚至压坏密封面。
其次,手轮、手柄损坏或丢失后,应及时配齐,不允许用活扳手代用。
闸阀和截止阀之类的阀门,关闭或开启到头(即下死点或上死点)时要回转1/4~1/2圈,使螺纹更好密合,以有利操作时检查,以免拧得过紧损坏阀门。
较大口径的蝶阀、闸阀和截止阀,有的设有旁通阀。
旁通阀的作用是平衡进出口压差,减少开启力矩。
开启时,应先打开旁通阀,然后再开启大阀门。
开启蒸汽阀门前必须先将管道预热,排出凝结水。
开启时要缓慢,以免产生水锤现象,损坏阀门和设备。
开闭球阀、蝶阀、旋塞阀时,当阀杆顶面的沟槽与通道平行时,表明阀门在全开启位置;当阀杆向左或向右旋转90。
时,沟槽与通道垂直时,表明阀门在全关闭位置。
有的球阀、蝶阀、旋塞阀以扳手与通道平行为开启,垂直为关闭。
三通、四通阀门的操作应按开启、关闭、换向的标记进行,操作完毕后应取下活动手柄。
对有标尺的闸阀和节流阀,应检查调整好全开或全闭的指示位置。
明杆闸阀、截止阀也应记住它们全开和全闭的位置,这样可以避免全开时顶撞死点。
管路打压测试方案
1. 目的
管路打压测试是为了检查管路系统的密封性和承压能力,确保系统在正常工作压力下不会发生泄漏或损坏。
2. 适用范围
本测试方案适用于各种工业管路系统,包括输送气体、液体和粉体的管路。
3.测试准备
3.1 确定被测管路的最大工作压力。
3.2 准备合适的压力源,如压缩空气或液压泵。
3.3 安装压力表、压力开关等测量仪表。
3.4 关闭所有管路上的阀门。
3.5 检查管路系统的完整性,确保没有明显裂缝或损坏。
4. 测试步骤
4.1 缓慢增加压力至设计压力的50%,保持10分钟,检查压力是否下降。
4.2 缓慢增加压力至设计压力的100%,保持30分钟,检查压力是否下降。
4.3 缓慢增加压力至设计压力的150%,保持10分钟,检查压力是否下降。
4.4 如果压力无明显下降,则逐步释放压力至大气压。
5. 判定标准
5.1 在测试过程中,压力无明显下降,表明管路系统密封性良好。
5.2 如果出现压力明显下降,则需查找泄漏点并修复,重新进行测试。
6. 注意事项
6.1 测试时应远离管路系统,防止发生意外伤害。
6.2 测试压力不得超过管路的最大允许工作压力。
6.3 测试完成后,应彻底释放残余压力。
6.4 测试过程中应遵守相关的安全操作规程。
7. 测试记录
测试人员应如实记录测试过程和结果,包括测试日期、管路编号、压力值、持续时间等,以备查阅。
以上是一个管路打压测试的基本方案,具体操作时可根据实际情况进行适当调整。
测试的目的是确保管路系统的安全可靠运行,避免发生泄漏和事故。
工程名称:岚山化工重质油加工及油品质量升级项目编号:
工程名称:岚山化工重质油加工及油品质量升级项目编号:
工程名称:岚山化工重质油加工及油品质量升级项目编号:
工程名称:岚山化工重质油加工及油品质量升级项目编号:
工程名称:岚山化工重质油加工及油品质量升级项目编号:
工程名称:岚山化工重质油加工及油品质量升级项目编号:
工程名称:岚山化工重质油加工及油品质量升级项目编号:
工程名称:岚山化工重质油加工及油品质量升级项目编号:。
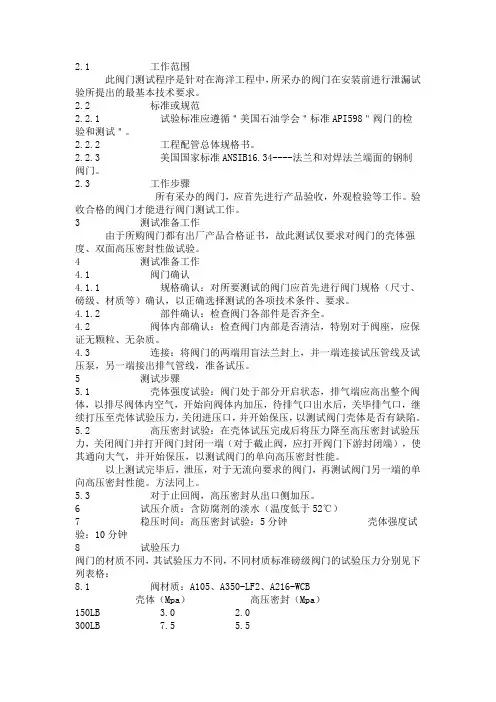
2.1 工作范围此阀门测试程序是针对在海洋工程中,所采办的阀门在安装前进行泄漏试验所提出的最基本技术要求。
2.2 标准或规范2.2.1 试验标准应遵循"美国石油学会"标准API598"阀门的检验和测试"。
2.2.2 工程配管总体规格书。
2.2.3 美国国家标准ANSIB16.34----法兰和对焊法兰端面的钢制阀门。
2.3 工作步骤所有采办的阀门,应首先进行产品验收,外观检验等工作。
验收合格的阀门才能进行阀门测试工作。
3 测试准备工作由于所购阀门都有出厂产品合格证书,故此测试仅要求对阀门的壳体强度、双面高压密封性做试验。
4 测试准备工作4.1 阀门确认4.1.1 规格确认:对所要测试的阀门应首先进行阀门规格(尺寸、磅级、材质等)确认,以正确选择测试的各项技术条件、要求。
4.1.2 部件确认:检查阀门各部件是否齐全。
4.2 阀体内部确认:检查阀门内部是否清洁,特别对于阀座,应保证无颗粒、无杂质。
4.3 连接:将阀门的两端用盲法兰封上,并一端连接试压管线及试压泵,另一端接出排气管线,准备试压。
5 测试步骤5.1 壳体强度试验:阀门处于部分开启状态,排气端应高出整个阀体,以排尽阀体内空气,开始向阀体内加压,待排气口出水后,关毕排气口,继续打压至壳体试验压力,关闭进压口,并开始保压,以测试阀门壳体是否有缺陷。
5.2 高压密封试验:在壳体试压完成后将压力降至高压密封试验压力,关闭阀门并打开阀门封闭一端(对于截止阀,应打开阀门下游封闭端),使其通向大气,并开始保压,以测试阀门的单向高压密封性能。
以上测试完毕后,泄压,对于无流向要求的阀门,再测试阀门另一端的单向高压密封性能。
方法同上。
5.3 对于止回阀,高压密封从出口侧加压。
6 试压介质:含防腐剂的淡水(温度低于52℃)7 稳压时间:高压密封试验:5分钟壳体强度试验:10分钟8 试验压力阀门的材质不同,其试验压力不同,不同材质标准磅级阀门的试验压力分别见下列表格:8.1 阀材质:A105、A350-LF2、A216-WCB壳体(Mpa)高压密封(Mpa)150LB 3.0 2.0300LB 7.5 5.5600LB 15.0 11.0900LB 22.0 16.01500LB 38.0 28.02500LB 62.0 46.08.2 阀材质:A182-F304、A312-TP304、A-182-F316、A312-TP316壳体(Mpa)高压密封(Mpa)150LB 2.5 2.0300LB 7.5 5.0600LB 14.0 10.0900LB 22.0 16.01500LB 37.0 27.02500LB 60.0 45.08.3 阀材质:A182-F316L、A312-TP316L、A312-TP304L壳体(Mpa)高压密封(Mpa)150LB 2.0 1.5300LB 6.0 4.5600LB 12.0 9.0900LB 18.0 13.01500LB 30.0 22.02500LB 50.0 37.09 检验9.1 壳体测试检验:各个外部表面上不应有明显的水滴或潮湿的痕迹,且也没有任何结构损伤。
燃气打压操作规程燃气打压是一种将高压气体转化为低压气体的工艺操作,旨在满足生产和使用上的需求。
为确保燃气打压操作的安全和效率,制定了以下操作规程。
一、操作前的准备工作1. 检查打压设备和管道的完整性和可用性,确保设备无漏气、无损坏,仪表功能正常。
2. 检查工作区域周围的环境,确保无易燃、易爆物品,保持通风良好。
3. 检查工作区域的安全设施是否完备,如灭火器、安全标识等。
4. 根据需要,准备好相应的工具和备用设备。
二、安全操作措施1. 操作人员必须穿戴好防护装备,包括安全鞋、安全帽、耐酸碱手套等,以防止意外发生。
2. 操纵时要认真仔细,避免突然反应或动作引发意外。
操作时应保持冷静,不得携带易燃易爆物品。
3. 操作时必须站稳脚跟,保持平衡,避免因失去平衡而摔倒或碰撞到设备。
4. 操作人员必须遵守燃气打压的安全操作规程,严禁擅自操作、修改设备,一旦发现问题应及时报告上级。
5. 操作期间,严禁吸烟,禁止使用明火或高温设备。
如遇到火灾或其他紧急情况,应立即采取适当的措施进行处理。
三、操作步骤1. 打开设备阀门前,应先用减压阀进行降压测试,确保逐级降压的稳定进行。
测试合格后,方可正式操作。
2. 打开气缸阀门前,应先检查气缸是否连接牢固,避免气缸脱落造成伤害。
3. 打开燃气阀门时,首先应缓慢打开阀门,逐渐增加燃气流量,避免压力突变引起设备损坏。
4. 打开燃气阀门后,应及时观察压力表和流量计,确保压力和流量在正常范围内,如异常应立即停止操作并报告上级。
5. 完成打压工作后,应先关闭燃气阀门,再逐级关闭其他阀门,确保设备压力归零。
6. 关闭设备后,应及时清理和维护设备,确保设备干净、完好。
四、事故应急处理1. 如发生火灾事故,应立即采取灭火措施,并及时报警。
2. 如发生泄漏事故,应及时切断气源,迅速撤离现场,并采取适当的措施防止火灾或爆炸。
3. 如发生设备故障,应立即停止操作,及时进行检修或更换设备。
五、操作记录和总结每次操作结束后,应及时记录操作过程中发生的事件和异常情况,并进行总结,以便日后参考和改进。
给水打压试验规范给水打压试验是水利工程中常见的一项检测工作,用于检验给水系统的安全性和稳定性。
为了确保测试结果准确可靠,下面介绍一份给水打压试验规范,以供参考。
一、测试前准备1. 确定测试日期和时间,并通知相关人员参加。
2. 清洁测试管道和设备,确保无杂质和污垢。
3. 检查测试设备是否完好,确认仪器仪表的准确性和可靠性。
4. 准备测试所需的材料和工具,包括测压泵、压力表、螺旋刀、密封材料等。
二、测试步骤1. 封闭给水系统,并进行标记,防止他人误操作。
2. 检查给水系统的所有阀门和管道,确保没有泄漏和堵塞情况。
3. 在系统的最高点安装一个有刻度的压力表,用于记录系统的最高水压。
4. 在系统的最低点安装另一个有刻度的压力表,用于记录系统的最低水压。
5. 在系统的最低点关闭出口阀门,并与加压泵相连。
6. 打开加压泵,将水缓慢灌入系统,逐渐增加水压。
7. 在系统达到设计压力后,保持一段时间,观察是否有压力降低或泄漏现象。
8. 将水压逐渐降低至正常工作水平,观察系统的回弹情况。
9. 确认系统的最高和最低水压是否在设计范围内,记录测试结果。
10. 打开出口阀门,将系统内的水排空,确保系统恢复正常。
三、测试后处理1. 清洁测试现场,恢复系统正常工作状态。
2. 对测试结果进行分析和总结,确定系统存在的问题和改进措施。
3. 保存测试记录和相关材料,以备后续参考和查阅。
4. 将测试结果及时通报给相关人员,协调解决问题。
5. 定期进行测试,并比对历次测试结果,监测系统的运行状态。
以上是一个基本的给水打压试验规范,具体测试方式和步骤可根据实际情况进行调整和完善。
在测试过程中,要注意安全和保护环境,确保测试顺利进行。
日丰管打压标准
一、打压设备
1.打压设备应选用专用的管道打压泵,其压力表应经过认证,并在有效期内
使用。
2.打压设备应放置在平坦、坚实的硬地面上,周围应设置警戒线,并安排专
人看管。
二、管道密封性
1.在打压前,应对管道进行全面检查,确保管道连接处、阀门等部位无泄漏。
2.管道连接处应使用合格的密封材料进行密封,确保管道的密封性能。
三、压力测试
1.打压试验的压力应按照产品说明书或相关标准的要求进行。
2.打压试验的压力应逐渐增加,并保持3-5分钟的稳定压力。
3.在打压试验过程中,应密切关注压力表的读数,以及管道是否有泄漏或变
形等现象。
四、管道连接
1.管道连接应使用专用的连接工具进行连接,连接处应保持平整、牢固。
2.管道连接后,应确保连接处无泄漏、无变形。
五、外观检查
1.在打压试验后,应对管道进行全面检查,确保管道无变形、无泄漏。
2.管道外观应保持清洁、无污渍、无损伤。
六、密封胶检验
1.在打压试验前,应对使用的密封胶进行检验,确保其符合产品要求。
2.密封胶应按照说明书或相关标准的要求进行使用。
七、打压记录
1.在打压过程中,应记录压力表的读数、打压时间、管道连接情况等信息。
2.打压记录应准确、完整,并存档备查。
八、注意事项
1.在打压试验过程中,应注意安全,避免发生意外伤害。
2.在打压试验前,应对使用的设备和材料进行检查,确保其安全可靠。
管道系统通水试验记录管道系统通水试验记录表C6-2-5 DB64/266-2003管道系统通水试验记录管道系统通水试验记录管道系统通水试验记录管道系统通水试验记录表C6-2-4 DB64/266-2003阀门强度严密性试验记录表C6-2-4 DB64/266-2003阀门强度严密性试验记录表C6-2-4 DB64/266-2003阀门强度严密性试验记录表C6-2-4 DB64/266-2003阀门强度严密性试验记录表C6-2-4 DB64/266-2003阀门强度严密性试验记录表C6-2-4 DB64/266-2003阀门强度严密性试验记录表C6-2-6室内消火栓系统试射试验记录室内消火栓系统试射试验记录表G.O.1-2单位(子单位)工程质量控制资料核查记录□□□□□填表说明:1.对质量控制资料核查,应按项目分别进行,这样方便,施工单位应先将资料分项目整理成册,项目顺序按本表顺序。
每个项目按层次核查,并判断其能否满足规定要求;2.核查由总监理工程师组织,有关专业监理工程师签字;3.由施工(总包)单位项目经理和总监理工程师签字;4.具体资料项目按专业验收规范的项目进行核查。
单位(子单位)工程安全和功能检验资料核查及主要功能抽查记录注:抽查项目由验收组协商确定。
填表说明:1.按项目分别进行核查和检查,对再分部、子分部已抽查的项目,核查其结论是否符合设计要求;对在单位工程(子单位)抽查的项目,应进行全面检查,并核实其结论是否符合设计要求;2.总监理工程师组织有关监理工程师核查、检查,有关施工单位项目经理、技术负责人参加;3.由施工(总包)单位项目经理和总监理工程师签字单位(子单位)工程观感质量检查记录G.O.1-4注:质量评价为差的项目,应进行返修。
填表说明,重点注意:1.其他表都是施工单位先验收合格填写好,监理再验收:2.由总监理工程师组织有关监理工程师,会同参加验收的人员共同进行,通过现场全面检查,在听取有关人员的意见后,由总监理工程师为主监理工程师共同确定质量评价;评价分为好、一般、差。
目录1、工程概述 (1)2、编制依据 (1)3、管道水压试验段划分 (1)4、管道水压试验技术要求 (2)5、管道水压试验参数 (3)6、资源配置 (3)6.1 施工机械准备 (3)6.2人员准备 (4)7、管道水压试验 (4)7.1施工工艺流程 (4)7.2水源、排水路线 (4)7.3试验检测项目 (4)7.4打压管布置及形式 (5)7.5水压试验实施 (6)8、管道水压试验注意事项 (8)9、质量控制保证措施 (10)10、安全保证措施 (10)11、应急措施 (11)附件一《水压试验记录表》 (16)附件二《升压记录表》 (17)北干管管道水压试验方案1、工程概述本标段工程主管道管径为PCCP管DN2000、球墨铸铁管DN2000、DN1800、DN1600、DN1400、DN1200、DN1000、DN800、DN700、DN600、DN500及压力钢管,工程主要包括管道、各类阀井房、管道镇支墩、过路交叉建筑物及穿越道路等土建建筑,钢管采购及安装等工程项目。
目前干管管道安装及回填已基本完成,阀门管件正在安装,已具备干管管道水压试验条件,支管及分支管水压试验随着干管水压试验进行。
2、编制依据2.1招标文件相关资料;2.2《给水排水管道工程施工及验收规范》GB50268-2008;2.3设计下发的管道水压试验技术要求;2.4《预应力钢筒混凝土管道技术规范》(SL702-2015);2.5《水利水电工程球墨铸铁管道技术导则》(T/CWHIDA0002-2018);2.6工程施工图纸;2.7项目管理部、监理部的要求;2.8 2024年管理规划专题会。
3、管道水压试验段划分根据现场实际情况,干管管道水压试验分段及试验时间如下表:4、管道水压试验技术要求4.1管道安装完成后进行管道水压试验,试验合格的判定依据分为允许压力降值和允许渗水量值,应在监理人或业主代表在场的情况下进行水压试验。
4.2管道采用两种或两种以上管材(管型)时,宜按不同管材(管型)分别进行试验;不具备分别试验的条件应进行组合试验,试验分为预试验和主试验阶段。
闸阀验收标准一、阀门到货后,应由物资采购部、提报计划(配合验收)部门、安全设备部等相关部门进行联检。
每批阀门逐个进行外观验收。
若检验不合格率超过10%,该批阀门做退货处理。
二、外观检查内容:1、阀体为铸件时,其表面应平整光滑,无裂纹、缩孔、砂眼、气孔等缺陷;阀体为锻件时,其表面应无裂纹、夹层、重皮、斑疤等缺陷。
2、阀门法兰密封面不得有径向划痕及其他影响密封性能的损伤。
3、阀体表面不得存在补焊现象。
4、阀门手轮、阀杆不得有变形、裂纹等缺陷。
5、阀门公称直径大于等于80mm时,阀门螺套材质应为铜合金。
6、闸板密封位置不得有影响密封性能的缺陷。
7、阀杆与闸板连接处的间隙不宜过大。
8、对于焊连接阀门的焊接接头坡口,应进行磁粉或渗透检测,生产厂家提供本批次的检验报告。
9、订货合同中规定的验收事项。
10、到货阀门的开闭位置:应处于全关闭位置。
11、阀体上应有制造厂铭牌和合格证标牌,铭牌或标牌上应有制造厂名称及出厂日期;产品名称、型号及规格;公称压力、公称通径、适用介质及适用温度;负责检验人员签章等标识(应与采购计划一致)。
12、铭牌与阀体上标识的规格型号应一致。
13、阀门不得有损伤、缺件、腐蚀、铭牌脱落等现象,阀门两端应有防护盖保护,且阀体内不得有脏物、积水、锈蚀、存压。
14、手柄或手轮操作应灵活轻便,不得有卡涩现象。
15、阀体表面所喷涂的油漆不得有脱落现象;抗腐蚀阀门应不涂覆油漆;法兰面、焊端坡面和裸露的阀杆不应涂漆。
16、外漏阀杆、阀门的其他关闭件和阀座密封面应涂工业用防锈油脂。
三、打压试验:每批阀门随机抽取该批次(同制造厂、同规格、同型号、同时到货)的20%数量,且不少于3台,进行打压验收;若有不合格,则逐个检查,检验不合格率超过10%,该批阀门做退货处理。
打压过程执行以下规定:(1)阀门壳体压力试验的试验压力为阀门公称压力的1.1倍;无特殊规定时,试验介质为水,温度宜为5~50℃。
(2)阀门试验时,应由一人以正常的力量进行关闭。
房建给排水打压旁站表格摘要:1.房建给排水打压旁站的定义和作用2.房建给排水打压旁站的具体内容3.房建给排水打压旁站的实施流程4.房建给排水打压旁站的重要性正文:一、房建给排水打压旁站的定义和作用房建给排水打压旁站,顾名思义,就是在房屋建筑工程中,针对给排水系统进行打压测试的一个临时性工作站点。
其主要作用是确保给排水系统在正式投入使用之前,能够达到设计要求的压力标准,以保证水力系统运行的正常和安全。
二、房建给排水打压旁站的具体内容房建给排水打压旁站的具体内容包括以下几个方面:1.设备准备:需要准备打压泵、压力表、阀门等设备,以及相应的连接管道和附件。
2.打压测试:将打压泵连接到给排水系统的适当位置,通过打压泵向系统内注入压力,然后观察压力表的读数,以判断系统是否有泄漏或者其他问题。
3.数据记录:在打压测试过程中,需要记录压力表的读数、测试时间、环境温度等数据,以便进行分析。
4.问题处理:如果发现系统存在问题,需要及时处理,例如修复泄漏部位、更换阀门等。
三、房建给排水打压旁站的实施流程房建给排水打压旁站的实施流程大致可以分为以下几个步骤:1.设备检查:在开始打压测试之前,需要先检查设备是否完好,压力表是否准确。
2.系统隔离:在进行打压测试之前,需要先将给排水系统与其他系统隔离,以防止压力测试影响其他系统。
3.打压测试:将打压泵连接到给排水系统,然后开始打压测试。
4.数据记录:在测试过程中,需要实时记录压力表的读数,以及测试时间、环境温度等数据。
5.问题处理:如果发现系统存在问题,需要及时处理。
6.测试结束:测试结束后,需要将打压泵和连接管道拆除,恢复系统的正常状态。
四、房建给排水打压旁站的重要性房建给排水打压旁站对于保证给排水系统的正常运行和安全具有重要的作用。
通过打压测试,可以及时发现和修复系统中的问题,避免在正式投入使用后出现问题,影响房屋的使用和居住者的生活。
1 总则1.0.1为了提高工业金属管道工程的施工水平,保证工程质量,制订本规范。
1.0.2本规范适用于设计压力不大于42MPa,设计温度不超过材料允许的使用温度的工业金属管道(以下简称“管道”)工程的施工及验收。
1.0.3本规范不适用于核能装置的专用管道、矿井专用管道、长输管道。
1.0.4管道的施工应按设计文件施行。
当修改设计时,应经原设计单位确认,并经建设单位同意。
1.0.5与场组装的机吕或设备所属管道,应按制造厂的技术文件施行,但质量标准不得低于本规范的规定。
1.0.6管道的施工除应执行本规范的规定外,尚应执行国家现行有关标准、规范的规定。
2 术语2.0.1管道 piping由管道组成件和管道支承件组成,用以输送、分配、混合、分离、排放、计量、控制或制止流体流动的样子、管件、法兰、螺栓连接、垫片、阀门和其他组成件或受压部件的装配总成。
2.0.2管道组成件 piping components用于连接或装配管道的元件。
它包括管子、管件、法兰、垫片、紧固件、阀门以及膨胀接头、挠性接头、耐压软管、疏水器、过滤器和分离器等。
2.0.3管道支承件 pipe-supporting elements管道安装件和附着件的总称。
2.0.4安装件 fixtures将负荷从管子或管道附着件上传递到支承结构和设备上的元件。
它包括吊杆、弹簧支吊架、余拉杆、平衡锤、松紧螺栓、支撑杆、链条、导轨、锚固件、鞍座、垫板、滚柱、托座和滑动支架等。
2.0.5附着件 structural attachments用焊接、螺栓连接或夹紧等方法附装在管子上的零件,它包括管吊、吊(支)耳、圆环、夹子、吊夹、紧固夹板和裙式管座等。
2.0.6剧毒流体 lethal fluid如有极少量这类物质泄漏到环境中,被人吸入或与人体接触,即使迅速治疗,也能对人体造成严重的和难以治疗的伤害的物质。
相当于现行国家标准《职业性接触毒物危害程度分级》中Ⅰ级危害程度的毒物。
1 总则1.0.1为了提高工业金属管道工程的施工水平,保证工程质量,制订本规范。
1.0.2本规范适用于设计压力不大于42MPa,设计温度不超过材料允许的使用温度的工业金属管道(以下简称“管道”)工程的施工及验收。
1.0.3本规范不适用于核能装置的专用管道、矿井专用管道、长输管道。
1.0.4管道的施工应按设计文件施行。
当修改设计时,应经原设计单位确认,并经建设单位同意。
1.0.5与场组装的机吕或设备所属管道,应按制造厂的技术文件施行,但质量标准不得低于本规范的规定。
1.0.6管道的施工除应执行本规范的规定外,尚应执行国家现行有关标准、规范的规定。
2 术语2.0.1管道 piping由管道组成件和管道支承件组成,用以输送、分配、混合、分离、排放、计量、控制或制止流体流动的样子、管件、法兰、螺栓连接、垫片、阀门和其他组成件或受压部件的装配总成。
2.0.2管道组成件 piping components用于连接或装配管道的元件。
它包括管子、管件、法兰、垫片、紧固件、阀门以及膨胀接头、挠性接头、耐压软管、疏水器、过滤器和分离器等。
2.0.3管道支承件 pipe-supporting elements管道安装件和附着件的总称。
2.0.4安装件 fixtures将负荷从管子或管道附着件上传递到支承结构和设备上的元件。
它包括吊杆、弹簧支吊架、余拉杆、平衡锤、松紧螺栓、支撑杆、链条、导轨、锚固件、鞍座、垫板、滚柱、托座和滑动支架等。
2.0.5附着件 structural attachments用焊接、螺栓连接或夹紧等方法附装在管子上的零件,它包括管吊、吊(支)耳、圆环、夹子、吊夹、紧固夹板和裙式管座等。
2.0.6剧毒流体 lethal fluid如有极少量这类物质泄漏到环境中,被人吸入或与人体接触,即使迅速治疗,也能对人体造成严重的和难以治疗的伤害的物质。
相当于现行国家标准《职业性接触毒物危害程度分级》中Ⅰ级危害程度的毒物。