科目三驾驶考试系统(个人总结)
- 格式:docx
- 大小:26.37 KB
- 文档页数:10
科目三考试必备知识点总结一、驾驶技能1. 反方向泊车反方向泊车是科目三考试中的一个重要环节,考生需要在驾驶场地内,以车头向外的方式完成泊车动作。
在进行反方向泊车时,需要注意车辆的位置和方向,掌握好方向盘和油门的控制力度,确保车辆能够顺利泊入停车位。
2. 侧方位泊车侧方位泊车是科目三考试中的另一个重要技能,考生需要在驾驶场地内,以车头向左或向右的方式完成泊车动作。
在进行侧方位泊车时,需要注意车辆与车位的角度和距离,正确使用后视镜和侧视镜,掌握好方向盘的转动力度,确保车辆能够稳妥泊入停车位。
3. 坡道定点停车坡道定点停车是科目三考试中的另一个考核项目,考生需要在斜坡上进行定点停车和起步。
在进行坡道定点停车时,需要注意掌握好手刹和离合器的配合,保持车辆在坡道上平稳停车和起步,确保不会造成滚动和侧倾。
4. 直角转弯直角转弯是科目三考试中常见的驾驶技能考核项目,考生需要在驾驶场地内,以车头向左或向右的方式完成直角转弯动作。
在进行直角转弯时,需要注意车辆的速度和角度,正确使用方向盘和加减速踏板,保持车辆在转弯过程中稳定和准确,避免与障碍物相撞。
5. 紧急停车紧急停车是科目三考试中需要掌握的关键技能,考生需要在模拟道路上模拟紧急情况下的急刹车和避险动作。
在进行紧急停车时,需要迅速判断路况和交通情况,正确踩下刹车踏板,保持车辆在急刹车下不会失控或侧滑。
以上是科目三考试中需要掌握的驾驶技能,考生需要在训练中多次练习和熟练掌握这些技能,才能在考试中顺利通过。
二、交通法规1. 交通信号在科目三考试中,考生需要熟悉并遵守交通信号灯的指示,包括红灯停、绿灯行、黄灯避让等规则。
考生在驾驶场地内需要根据交通信号的指示,正确控制车速和停车位置,保证交通流畅和安全。
2. 交通规则科目三考试中对考生的交通规则遵守和执行能力有着严格的要求,考生需要熟悉并遵守道路交通法规,包括车辆超车、变道、掉头、让行等规定。
在驾驶场地内,考生需要严格遵守交通规则,不得违反交通法规。
驾驶人科目三考试系统一、考试系统的特点。
1、充分利用现有道路来规划考试场地,改造工程最小,可以适应平原、山地等各种地形。
考试道路有直道也有弯道,有宽路也有窄路,有直行也有转弯,既封闭又开放。
场地规划人车分流,车车分流,互不干扰,考试路线清晰,流程清晰。
2、考试过程全部采用电子化自动系统,效率高考试容量大,一天最多可进行几千人的考试。
3、考试采用实际社会道路,社会车辆允许进入考场,真实体现社会道路的复杂路况。
4、考试系统完全按照公安部111号令关于科目三考试的相关规定和要求设计判分项目,完全符合公安部的标准。
5、考试系统采用考试全程的场地结合车载音视频监控,并可以支持录像回放备查和远程监管控制。
有效的杜绝了考生作弊和监考员的徇私舞弊现象。
6、系统可以实现场地电子地图的车辆实时调度和导航系统。
7、系统与科目一、科目二考试系统完全兼容、互不干扰。
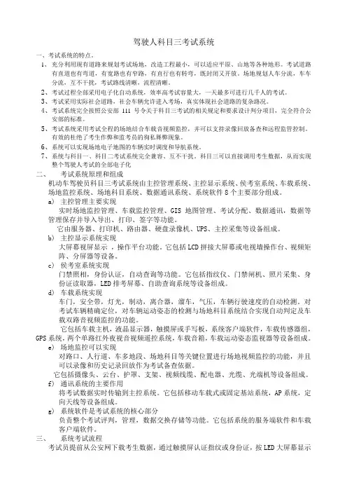
科目三可以直接调用考生数据,从而实现整个驾驶人考试的全部电子化二、考试系统原理和组成机动车驾驶员科目三考试系统由主控管理系统、主控显示系统、侯考室系统、车载系统、场地监控系统、场地科目系统、数据通讯系统、系统软件8个主要部分组成。
a)主控管理主要实现实时场地监控管理、车载监控管理、GIS地图管理、考试分配、数据通讯,数据等管理保存并导入导出、打印、签字等功能。
它由服务器、打印机、路由器、硬盘录像机、UPS、主控采集等设备组成。
b)主控显示系统实现大屏幕视屏显示,操作平台功能。
它包括LCD拼接大屏幕或电视墙操作台、视频矩阵、分屏器等设备。
c)侯考室系统实现门禁照相,身份认证,自动查询等功能。
它包括指纹仪、门禁闸机、照片采集、身份证读取器,LED排考屏幕、自助查询系统等设备组成。
d)车载系统实现车门,安全带,灯光,制动,离合器,溜车,气压,车辆行驶速度的自动检测。
对考试车辆精确定位,对车辆运动姿态的检测与场地科目系统结合实现自动判定及车载双路音视频监控的功能。
它包括车载主机,液晶显示器,触摸屏或手写板,系统客户端软件,车载传感器组,GPS系统,两个单路红外夜视音视频遥控系统,车载音箱,车载运动姿态监视器等设备组成。
科目三考试心得6篇科目三考试心得6篇轮到我考试时,向考官递上身份证,然后系安全带,踏离合,挂一档,打左转向灯,看左后视镜,放手刹。
考官接着让起步,起步时我担心熄火,踩了一下油门,听车声音油门太大,就又稍稍松了下油门,然后慢抬离合,感觉车动起来后,才把离合完全抬起。
起步后考官让加档,再加档,我按口令加油门一档升二档,然后二档升三档,刚升到三档考官紧接着让减档,我怀疑自己不会听错吧,为啥不让加到五档再减档?但还是赶紧从三档减到二档,考官紧接着让靠边停车,我赶忙打右转向灯,看右后视镜,同时踩刹车离合靠边把车停住。
然后拉手刹,摘档,松离合刹车,回右方向灯,解安全带。
当时心里毛毛的,为什么开了几十米的距离就让我停车,不会是哪个地方挂了吧?这时考官对我说:以后开车注意安全。
狂喜,过了,手哆嗦着在考试登记表上签了名字。
下车后上了后面跟着拉学员的皮卡,上面的学员问我过了吗?我说过了,没想到开这么点距离就过了。
他们说,考官可能看你开得熟练吧。
这样看来,只要练习熟练了,过关是不难的。
【科目三考试心得6篇】 1、多练方能生巧。
路上的练习没有捷径,只有多练习才能掌握好技术。
我开始一周多的练习失误不断,几乎没有一次是完美的,有一段时间甚至越练越泄气。
开始时的毛病主要是挂错档,起步熄火,忘看后视镜,忘打转向灯,油离配合不好等等,但随着练习时间的增加,这些小毛病一般不再犯了,逐渐形成了良好的感觉和习惯。
这个过程大概要半月左右的时间。
所以,多练方能生巧,多练才能找到感觉,多练就会形成习惯.2、细节决定成败。
百米加减档练习多了对谁都不是难题,说到底路考的难点就是一些技术性细节,如系不系安全带,看不看后视镜,打不打转向灯等等,所以练习中应当突出这些细节问题,强化记忆和训练。
多数路考不过的学员就是挂在了这些小细节上。
驾校心得(科目三)(5篇)第一篇:驾校心得(科目三)科目三攻略一、科目三路线示意图红色为第一个人的路线,向西开;蓝色为第二个人的路线,向东开。
二、科目三考试步骤(一)第一段路线1、准备:逆时针方向绕车一圈检查(通常省略);开门之前向后看,确定安全;上车递身份证,问好(通常考官这时在给上一个人签字,可先行调座椅);调座椅、后视镜、系安全带;准备好后报告考官。
2、起步:起步前关双闪、打左灯,挂一档,松手刹,看车后视镜并扭头观察,确保安全起步(起步时如果校门口的直行绿灯刚变绿时,主路车辆会稍多)。
起步后在辅路行驶,加到二档。
3、进入主路公交道:打左灯,进主路前扭头向后看,不能只看镜子,因为镜子有盲区,入口进入主路公交车道(考官可能不发话,自己看情况掌握)。
4、公交车道内加到三档(不能长时间占用,时机成熟尽快并线),5、择机并线:打左灯,看镜子,并入中间车道,逐级加到五档直行。
若考官没有要求,不要超速60(切记!进入路口时绝对不能直接进入中间车道,这属于连续并线,当场就折)。
6、直行不久到达桥下,先下坡再上坡。
这段路有减速带,速度过高的话收油门,否则可加油通过(注意:这段路一般无意外,但万一有个情况停车了,不要忘记坡起动作要领)。
7、过桥后不远,到达一个没有红绿灯的路口,一般没有车,左右观望并适当减速后确保安全通过(但也有特殊情况,如果有车注意减速减档)。
8、收到考官“前方红绿灯掉头”的指令,打灯,看后视镜,并到左车道,直行至路口(注意:并线后左转向灯如果灭了,记得掉头前要补打灯)。
9、掉头不受红绿灯限制。
如果前方无障碍,直接减速减档掉头;如果有障碍,需要停车,就可以停车后再挂一档了,更方便。
掉头时不能压到人行道,要向右观望,确保安全。
掉头后进入中间车道(左边数第二条车道)(注意:如果掉头时前面有车在等待左转,但他给你留出了掉头的空间。
教练说,理论上你是要停下来的,但如果考官要求你即时掉头,你再操作),掉头后不需要开太快!10、最后就是靠边停车了,打右灯,看镜子,松油门,离合到底,离马路边30cm停车。
科目三考试心得体会五篇在进入路考实际道路考试时,进门报告和场地一样,如果车子是熄火停着的,你调整座位系好安全带后,先点火,点火后,轻加油至2000转,然后喊:报告,仪表工作正常。
考官就会示意你启动。
起步时候,一定要观察一下后视镜,哪怕你闭着眼睛看也没关系,要让考官知道你有这个意识就可以了。
车子启动后,如果路考道路状况良好,一定要尽快换档到最高档位,换到5档后,考官一般会选择地点让你目标停车或靠边停车。
停车时候一定要看清后面的来车。
停车后一般就OK了。
如果停车后考官不说换人,那就继续启动开车。
考试徒中,注意道路标志线和各种标志,遇有减速带,一定要点刹车,并换到适当的挡位。
如果遇到不能前进停车了,千万注意换到1档起步。
遇到让你一次性掉头,注意把档位减到2档或1挡,看清后方车辆,实在不行,允许停车后在起步掉头,千万不能贸然掉头。
路考完毕后,注意先把手制动拉起,把档位退到空挡,然后松离合器和脚制动。
如果是考官让你熄火,先把挡位退到1挡,在熄火。
科目三考试心得体会21、考试起点上车准备,绕车一周,在左边车门往后边车尾绕回来上车(注意观看考官停好的车轮与实线之前的30cm距离)2、上车起步,关好车门,调整座椅,调整右中左后视镜(注意观看右边后视镜考官停好的车轮与实线之前的30cm距离)系好安全带,然后进行灯光考试。
考试结束后,查看三个仪表(主要是看这车是否熄火了)侧头观看左方交通情况,打左转向灯,挂一挡,放手刹,按喇叭两声,松离合起步,听到语音完成起步后,回左灯。
2、听到信号指示,靠边停车时,打右灯,看右边后视镜半连动离合30CM追线,听到指示过程5秒钟,暗数5下停车,拉手刹,挂空挡,回右转向灯(追线时候千万别乱动方向,因为考官停好距离了,好多人就是在这里不合格的,路都没出去多冤呀)3、再起步,观看右中左后视镜,侧头观看左方交通情况,打左转向灯,挂一挡,放手刹,按喇叭两声,松离合起步,缓慢走出别压实线,(压了马上不合格)中间会听见会车信号指示,不用理它,打右转向灯,加点油一挡转右,走出来以后拉直加点油挂二挡,打左转向灯变出中间车道直走4、听到通过人行横道,收油通过。
科目三路考考试心得科目三路考考试心得当我们受到启发,对生活有了新的感悟时,将其记录在心得体会里,让自己铭记于心,这样有利于我们不断提升自我。
怎样写好心得体会呢?下面是店铺为大家整理的科目三路考考试心得,仅供参考,欢迎大家阅读。
科目三路考考试心得11、灯光模拟:这里一般不会挂的,一般都是开灯-远光-近光-远光-近光,听到"通过"这个词就是闪光。
听到车辆发生故障这句,不要急于去变换车灯,下面还有一句话,全部讲完才可以动手。
2、起步1档:车子抖动之后松手刹,离合器先不动,车子走一小段距离之后慢慢抬起即可,不会熄火的,然后再慢慢加油。
要点:松手刹之后离合器先不要立刻抬起,等车辆走一段距离之后缓缓抬起即可!3、加档1档加至2档:少许加油之后立刻加至2档。
千万不要一下次猛踩油门,否则扣分,转数应该在两千以下。
要点:要轻轻加油,转数20xx转以下。
4、加档2档加至3档:再加少许油,立刻加至3档,之后会有变更车道或路过学校等项目,松油门减速通过或踩下刹车均可通过;保险起见踩刹车;要点:不可以猛踩油门,否则会被扣分,少许轻缓加油即可!5、路口转弯2档:所有的路口转弯均用2档通过,可以不加油,通过之前用三档,行至路口箭头处轻踩刹车然后踩离合更换至2档,转弯之后立刻加油少许加至3档行驶;掉头必须一档。
要点:看到路口时可以抬起油门,三档划至路口,在箭头处点下刹车,然后踩下离合换二档。
6、掉头1档:掉头必须一档。
要点:考试的时候路上会有掉头提示的,必须减速然后一档掉头。
7、中间路段3档:除了起步1档,转弯2档之外,其他中间路段均保持三档20码速度即可(40码4档加速段除外)特别是路口转弯之后少许加油即可加档至3档哦!要点:大多数路段用三档即可,不可长期二档,加速时轻缓加油。
8、加速4档:到达加速路段,安全员小声提醒后,加大油门使得速度尽快到达35码,然后立刻加档至4档或5档,加油保持速度40码以上几秒即可,然后松开油门即可。
上车准备:上车前逆时针绕车一圈,检查车的状况以及周边路况,打开车门的时候观察后方交通情况,留意一下车轮距离边线多远吧,如果超过30厘米,就要视情况看要不要追线停车了,考试车是传祺车,车身比捷达车宽大,追线较为困难,可以不追线扣10分。
开车前准备:检查车门是否完全关闭,调整好座椅和后视镜,并系好安全带。
模拟灯光考试:【夜间在有路灯,照明良好条件下行驶】动作:打开示廓灯、近光灯。
【夜间在没有路灯,照明不良条件下行驶】动作:切换至远光灯。
【夜间在窄路与非机动车会车】动作:近光灯。
【请将前照灯变换成远光】动作:开启远光灯。
【夜间同方向近距离跟车行驶】动作:切换成近光灯。
【夜间通过无信号灯路口】动作:交替使用远/近灯光,停在近光灯。
【夜间超越前方车辆】动作:交替使用远近光灯。
停在近光灯。
【夜间通过拱桥人行横道】动作:交替使用远/近光灯,停在近光灯。
【夜间在道路上发生故障妨碍交通又难以移动】动作:开启应急灯。
【夜间与机动车会车】动作:关闭应急灯。
交替使用远/近光灯,停在近光灯。
【模拟夜间考试完成请关闭所有灯光】动作:关闭所有灯光。
合格则开始考试。
起步:左转向灯,手指可以按着以防回灯;看左镜;按喇叭;踩离合和刹车,挂一档;松手刹。
(打灯,看镜子,喇叭,一档,松手刹。
从左到右)(一定要大于3秒以上,小于3秒扣10分,左中右镜子顺序右中左,扭头幅度要大)靠边停车(靠右边停):起步后回灯后立刻右转向灯,手指可以按着;看右镜;追线;停车;手刹拉起;空挡,回灯。
(手刹拉起,空挡,回灯。
从右到左)。
距离边线如果可以的话应控制在30厘米以内,压线则不合格,不要一味的追线,超30厘米只是扣10分。
电子考官发靠边停车指令后,车子要在15米内停下。
(第一次起步后的灯光马上回正,然后马上打右转向灯做停车的准备,这样才能达到3秒以上)左转弯后右转弯进入华观路:重新起步后,左转弯,注意打灯,看镜,3秒,有点小下坡注意车速。
快要进入华观路的时候,注意看左边的来车,会提示“前方右转,请注意车辆”,注意打右灯,看镜,三秒(即数5下),等车头盖住沙井盖就方向向右转一圈,尽量进入右边第二个车道,车身直的时候回正方向盘。
科目三考试系统和流程一、上车准备:上车前绕车一周,检查车辆外观和安全情况。
打开车门前应该观察后方交通情况。
二、开始考试后:报告,离车门35公分处,用左手打开车门,先迈右脚,左手抓住车门内把手,右手抓住转向盘左侧,再迈右脚上车,右手及时换抓转向盘右侧,用力关好车门。
上车、门关后,要面带微笑对考官说“您好”,双手恭恭敬敬递上学员证,上车后关闭车门系好安全带,调整驾驶座椅,直至能用脚将离合器踩到底为止;再调整座椅的倾斜度,至舒适为止。
调整内、外后视镜检查仪表盘,检查档位和助车制动器。
检查是否启动,车载语音会提示,启动后。
车载语音会提示,下面将进行模拟夜间行驶场景灯光使用的考试:按语音指令在5秒内作出相应的灯光操作;及时打开对应灯光。
模拟夜间考试结束,请关闭所有灯光,请起步继续完成考试,起步前打开左转向灯,向左方侧头,通过内、外后视镜观察车后方交通情况;等待3秒后起步,按起步要领:一踩(踩离合器)、二挂(挂一挡)、三打(打开左转向灯)、四按(按喇叭)、五看(左、中、右后视镜)、六松(松开驻车制动)、七抬(慢抬离合器)轻加油;升至二档关转向。
(注:注意:要慢抬离合器,慢跟油,起步一定要稳。
慢抬离合,车起步;加油门、挂入2档后,注意慢抬离合,快则容易发生车抖动或熄火现象,加油、挂3档;4档、5档;不能用眼看档位,靠感觉。
在5秒内完成起步动作)三、变更车道:车载语音提示:请变更车道时,①开转向灯,②通过内、外后视镜观察后方交通情况,,观察动作要合理、有效。
③等待三秒后进行变更车道(注:听到语音后在150米内完成变更车道;不能连续变更两条车道四、通过路口:距路口120米时,车载语音提示:前方路口直行,按车道导向箭头指示,选择合适车道行驶,并按交通信号灯行驶,通过路口停车线前,有减速动作或将速度控制在每小时30公里以下。
直行通过路口时应观察左右方交通情况;在路口转弯时,提前三秒开转向灯。
左转通过路口时,应靠路口中心点左侧转弯不得将车辆停在路口内。
科三学车心得体会6篇通过写心得体会,我们可以更好地理解他人的观点和看法,在受到启发之后,我们需要及时写好心得体会,以下是网作者精心为您推荐的科三学车心得体会精选6篇,供大家参考。
科三学车心得体会篇1随着私家小轿车的普及,我也不得不加入到学车火爆的队伍里。
报了名不久就开始学习道路交通安全法律法规和驾驶机动车的理论基础知识,安全驾驶从那里开始。
透过学习能够了解道路交通法和实施条例,以及驾驶机动车的基本理论知识等。
毫不夸张的说,道路交通安全法律法规既是前人的经验总结,也是前人用鲜血和生命换来的规律和规则,我们务必学好,这是对自己负责,对家人负责,也是对社会负责。
我透过反复认真的阅读《机动车驾驶员考试手册》,以及在网上题库的多次模拟考试后,以100分的成绩透过了科目一理论考试。
接下来就是开始上车进行场考练习,第一次坐在车上是既紧张又兴奋,不知如何是好,才上车就跟马老师说自己理解和反应潜质不怎样理想,期望老师耐心细致地教导,好在教练马老师平易敬人教学很有耐心,几乎是手把手地一步一步地教离合器、刹车、油门的位置和操作,怎样控制以及用哪只脚控制,还有方向盘怎样转适宜等,之后就是练习走直线,学会控制好离合器,让车走平稳,然后练习倒正库、倒反库、移库。
在老师的耐心教导下,经过半个多月的刻苦练习,科目二倒库也顺利透过了。
大约二十几天后开始练习走单边桥、侧方停车、定点停车、上坡起步等,虽然紧张但很搞笑,我们自己也闹了不少笑话,但是从上车一向到此刻,马老师都没有大声呵斥过任何同学,当我们练习得很到位时,老师总是高兴地说:“这样么就板扎啦!”当我们出错时老师总爱说“哎!太可惜了!”然后细致耐心地帮忙我们分析出错的地方和原因,并再次教我们正确的操作。
上坡起步时,我总是会出现熄火和后溜,看着同学们一个个练习得十分漂亮,我心里却十分紧张,老师看出了我的恐慌心理,利用中午饭后休息的时刻亲自演示坡上起步的`操作要领,个性演示了光靠控制离合器也能让车子上坡,从而消除了我过分担心车辆后溜的紧张,之后上坡起步就好多了。
(必看)驾照考试科目二与科目三详细的完整总结(电子路+倒库+灯光考试+大路考试)上车前步骤 1.关车门2.调座椅3.系安全带4放手刹5开左转向灯(向下拉)6.离合踩到底,挂一档7.轻抬离合起步坡道定点实战:1.沿着车印子向上,偏左些(让扣压边10分)看到第二条线中部时停车2.听到100分,坡道起步时候方向盘向左带一点听到90分,不用带方向盘S弯道:1、车辆驶向曲线行驶考试区。
(车内语音提示:下一考试项目曲线行驶,请开始——已进入曲线行驶)2、在进入S弯时,要注意车头的位置,尽量使车辆外前轮靠近弯道右侧边线行驶,用1挡半联动前进,前进过程中不能停车。
前进过程中,还应观察左右后视镜,使车辆沿S路行驶。
3、向左转弯:车辆靠近右边行驶,(当左车角与右边缘线相重合时,)方向往左打一圈,同时微调方向,让左车角和右边缘线基本重合,沿着S路向左转弯,车辆就不会压线或出线了。
驶过左弯后准备向右转弯。
4、向右转弯:当左车角慢慢地走完向左转弯的右边缘线时,方向先保持不动,(等到左车角碰到向右转弯的左边缘线时,回正方向)慢慢地往前走一会。
5、(当看到车头盖右加强筋顶点处和向右转弯的左边缘线碰到时,)向右打一圈方向,同时微调方向,使右车角和向右转弯的左边缘线基本重合,沿着S路向右转弯,车辆就不会压线或出线了。
6、出弯:当车辆驶出S路,车头对准出口时,迅速回正方向,继续前行驶出曲线行驶考试区域。
曲线行驶时一定要注意车速的平稳,打方向时也要记住及时回方向,注意不要停车,还应观察后视镜,注意车尾不要超出或压上标线。
曲线行驶合格标准:任一车轮压道路边缘线,不合格(原规定车轮挤压边线扣20分,过线不合格。
新标准挤压边线也提高到不合格。
)侧方停车:1.车左轮开在两黄线的中间偏左,一直开到盖住前面的蓝油漆刹车停下;2.挂倒车档,方向盘右打死。
轻抬离合。
看左后视镜,小铁片一碰到边缘白线时,右回正。
后车轮一压到边缘白线时,左打死。
3.车身与边缘线平行时,刹车停车。
科目三学习心得(精选3篇)篇一:科三心得科三考试内容:1、待考时先系上安全带,且全程不能说话。
2、待前一考生考试结束下车后,我才能开门出去进行我自己的考试。
3、拉开车门,调整座位,先调座位的远近,将手腕放在方向盘上检查是否合适:手伸直,手腕要刚过方向盘。
然后调整座位的高矮,右手握紧拳头,放在头顶至少有一拳的空间来检查高矮是否合适。
顺便记下靠边停车的停车点位置。
4、检查灯光是否正常,看到时速/里程仪表上显示远光灯标志为正常。
5、给安全员报告:我准备好了。
6、语音提示:“请绕车一周”此时检查车身周围有无危险状况,顺便用脚比一下上个考生的停车点与自己的相差多少,做到心中有数。
然后拉开车门,回到驾驶座位上,系安全带,准备夜间灯光模拟考试。
7、语音播报:灯光考试开始,每组灯光共五个问题,只抽考一组,考试完毕后关掉所有灯光。
听到起步后,打左转向灯,左脚踩离合到底,右脚踩刹车到底,松手刹,挂一档,先松离合至抖动并稳住离合,再松刹车,平稳起步后完全松离合,先观察左后视镜,确认后方无来车,再往左微打方向,加油变道至中间道路上,再加油,速度达到10公里/小时(陡坡要达到15公里/小时)以上换二档(可瞄下转速表),继续加油,速度达到20公里/小时以上换三档(陡坡就保持二档以上,油门踩完,稳住油门走完陡坡,过完坡顶刚下坡时,马上切换至三档,继续向前行驶。
8、途中发如下指令:超车:先打左灯,观察左后方无来车,3秒后便可向左微动方向,加油变道至最左边道上,关闭左灯后保持直线平稳行驶。
(注意:超车只能往左边变道)变道:先打左灯,观察左后方无来车,3秒后便可向左微动方向,加油变道至最左边道上,如左边有车,右边无车,也可向右变道:先打右灯,观察右后方无来车,3秒后便可向左微动方向,加油变道至右边道上。
掉头:先打左灯,先踩刹车减速减档至二档,快接近掉头路口时减速减档至一档,稳住离合,左肩膀与花台圆弧顶端平齐时,向左打一圈(如无花台,行至第一个箭头处便向左打死),当车头快要与对向道路从左至右第二根虚线平行时再向左打半圈,车身正即回正,加油,踩离合换二档,再加油,踩离合换三档,稳住三档一直向前,准备直线行驶。
重庆市江北复盛镇电子路考驾照科目三考试系统考试经验总结一、自己搜索资源结合考场路况及实际到考试场地后对考试系统规则总结1、前方有坑洼路段不可避开,防止压到道路两边线,一切照常行驶操作。
2、所有操作都是听到语言后3秒内完成。
通过学校、路口、公交车站等。
3、语音提示完后马上操作,最好不要语音一说你就操作,怕抢时导致系统检查不到。
4、直线行驶没有车速限制,但最好是三档高速行驶,建议保持在30km/h到35km/h之间。
5、空挡滑行(扣100分)6、三档正常行驶车速不要低于20km/h,因为3档要大于16Km/h,所以用三档如果低于20km/h 很难把握它不低于16km/h。
建议三档在非直线行驶的路段保持时速在25km/h到30km/h之间。
7、考试的时候如果遇上前方不远处堵车等特殊情况,预测自己无法顺利通过时,就要减速减到,最后选择停车。
如果你强行通行,那么眼看危险了,副驾驶上的安全员会给你踩刹车,他/她一踩刹车就宣告你死亡,但是如果你提前自己踩刹车停车,那么不会扣分,你可以等待前方无障碍安全后用一档重新起步都可以。
(记住:前方危险或拥堵情况下宁可自己减速停车,也不要让旁边安全员给你踩刹车导致你考试结束)8、如果熄火,马上挂空挡停车重新起步,只扣10分。
9、车辆严禁在黄色方格内停车。
10、注意观察路标,防止语言不提示:学校路标,人行横道路标,公交车站路标等。
11、注意控制车子在路中,控制好方向盘,防止压实线!12、打开车门前一定要左右观察,打开车门一个小缝后再观察后方。
打开车门后必须在15秒内下车关闭车门,否则考试不合格。
(眼看考完了,不要高兴过度栽到最后一步上!)13、档位与速度问题解答:(1)速度提到10km/h后马上换二档,速度提到20km/h后马上换三档。
发现速度低于或者减到20km/h了,马上换二档;发现到10km/h了,马上换一档。
(2)0km/h——10km/h用一档; 10km/h——到20km/h用二档; 20km/h——45km/h用三档。
驾考科目三心得总结最新7篇2023年10月4日,我参加了新规后的驾照科目二考试,为此被好多朋友戏称为“小白鼠”。
考试结束后,感觉自己真的成了小白鼠,因为考试中遇到的好多东西,是考前不知道的或者是没有遇到过的,需要自己去面对、去解决。
由于幸运女神的眷顾,让我这次通过了考试,但是我认为,这与教练的认真、负责,同学们的无私帮助,和自己的努力以及利用好各种视频资料是分不开的。
题外话有点多了,但全是肺腑之言。
下面我谈一下,整个考试过程中,我遇到及想到的一些问题,以及考试感想。
一、考试前准备①准备2个靠背,不管用不用的到,有备无患。
②考试中需要注意的一些细节,记下来,这次考试大家都写在了手上,我也跟着写在了手上,感觉挺有用的,因为考中难免紧张,一紧张可能好多细节就忘了,考每一项前,看一下手背上记得细节。
③平复下心情,尽量平静,不要太紧张。
二、启动前后准备①调整座椅、镜子,看需不需要坐垫、靠背,适应下离合、刹车,都没问题后扣紧安全带,考试中这里没有时间限制,可以一项一项慢慢来,也可以借此平复心情。
②踩住离合+刹车,打火、挂档、松手刹。
③慢慢领车,不要着急,借这个过程适应下车辆,特别是离合三、倒车入库①领车,与边线太宽不容易入库,与边线太近容易车头出线,所以平时训练的时候按教练教的宽度,多练一下(还有一点,领车是从一个方向→拐到另一个方向↓,拐弯的时机也需要注意一下,偏差太多,拐过去以后调车的距离不够,容易跑偏)。
②左侧倒库:慢慢领车到感应线,会有语音提示“倒车入库开始”(没有语音提示就不用停),挂倒档,3秒内车要动起来。
影山考场+杨子皮卡造成了一种意外情况,按提示音指示开始倒车,刚开始的时候就已经看不到平时训练定的那个点,所以在先考完的同学的建议下,车一动立马左打死方向,慢慢倒+慢慢调,是可以倒进库的。
③右侧倒库:我是出库,车头抹线,右打死,回正,到感应线(注意此处没有语音提示),右侧可以看到平时训练定的点,很容易就倒进去了。
科目三考试心得体会范文4篇科目三考试心得体会范文4篇科目三,从开始练我就问过很多人,师傅带去跑长途有没有作用,都回答道没得但是必须要切...以下是店铺为大家精心准备的:科目三考试心得体会范文4篇,欢迎参考阅读!科目三考试心得体会范文一相信很多朋友在第一次练科目三的时候都有一种恐惧无助感,我在网上遍寻资料也没有找到可以给新手参考的信息,所以把我自己学车的心得记下来,一个是给自己加深印象,二是给新手上路的朋友一个参考,提前有准备。
调整座椅,镜子之类的就不多说了,直接切入正题。
新手上路最迷惑的就是换档,换档包括加档和减档,一档基本就是起步用,松离合,踩油门,速度到了10多码就准备换2档,换档前,左脚把离合踩到底,右脚松开油门,换好档以后又继续踩油门,左脚慢慢松离合,速度到20多就可以换到3档了,换档前也是离合踩到底,右脚把油门松开,依次,到40码以上就换成4档,初学只用到了4档,换好档以后继续踩油门,同时慢慢把离合松完,可以开到60码左右。
关于减档的疑惑。
初学的时候一直不知道什么时候该减档,特别是面对最常见的红绿灯路口。
现在把我的心得说一下,如果遇到前方红绿灯路口,判断如果需要将车停下,就先轻踩刹车,然后把离合踩到底,靠惯性让车滑行一段距离后停下,在车停下后,再把档位换到一档,因为你马上要起步,所以一定要挂到一档上,如果马上是红灯变绿,不需要停车,但是必须减速,因为前面的车起步慢,也是先轻踩刹车,然后左脚离合踩到底,把档位减到2档或者3档,根据速度看。
转弯的时候一般速度控制在2档左右。
初学易犯的错误,1、离合没踩到底就换档。
2、换档的时候没松油门,发动机就会异响这是我初学经常犯的错误,希望对大家有所帮助,初次上车前不会太迷茫,第一次练车就有好效果。
科目三考试心得体会范文二我考完科目二至今已半年有余,因为工作特殊,所以平时都没有时间,只能拖到现在。
不过还是过了,现在我将自己的心得归纳如下。
如果说科目三有不过的,大多是在直线行驶和百米加减档这两处。
科目三考试总结一、上车准备:记住是逆时针转圈,转反了也不行,开车门前要观察后方情况。
二、起步:细节不用说了吧,多说一点起步后不要急着变道,起来步回转向就行,接下来语音会提示你变道。
三、变更车道:由语音提示开始到语音提示结束,记得打转向和回转向,只有回了转向语音才提示“变更车道结束”四、直线行驶:由语音提示开始到语音提示结束,大约15秒钟会通知直线行驶结束,在这期间一定要把好方向五、过横道线:有语音提示,但是遇到不提示的也要按照要求做,过人行横道线时要减速、鸣笛、左右看,有行人在过横道线上时要停车让行。
六、通过路口:有语音提示,但是遇到不提示的路口也要按照要求做,通过路口一定要减速慢行必要时减档、左右看、避让行人和优行车。
七、靠边停车:按照规定动作做,再提醒一点就是别停在路口等不能停的地方。
经验110月18号傍晚知道了自己抽的是白天考。
我们一共13个人,有两个抽到了夜考我是10月19日参加的电子路考。
6:30就和教练一起到了104国道路考现场。
到8:30考试在考试大厅从本驾校的管理员那里领取了自己的档案。
档案上都有编号,一般每个编号有10个人。
我的是17组。
我们也是10个人。
然后公共安全专家给大家讲了些话,让大家放松一些。
随后就开始分车,组号不是车的编号。
车管所里的考试车有10多辆,我们就分到了9号车。
分好车后,考试车陆续出发。
每个考试车都有一辆服务车,一般服务车是征调驾校的车当服务车。
考试车上先让两个考生上。
一个参加考试,另一个坐在后排候考。
服务车上座4个考生。
余下的四个在候考大厅等着考完前四个考生后,服务车再回来拉。
我是第8个考试的,所以就在候考大厅等待了,等待的时候候考大厅里有考试的现场直播,在那里可以看在考试学员的情况。
陆续看到本校的很多学员被考试员一个个撸下来,心里很紧张。
与此同时被撸下来的学院给教练打电话汇报没过的情况。
有的是考官没有发出操作指令提前操作,有的是通过路口没有减速。
要么就是减速了,考官说没感觉出来。
科目三考试心得体会【篇一:科目三学习心得体会】c1科目三路考学习经验总结本文根据个人学车经历总结了一下自己学习到的知识,主要从上车、起步、换挡、停车、下车五个方面进行总结,考试中还有很多需要注意的零分动作,自己学车过程中要认真听教练讲授。
【一】上车过程一、待考下车:在车子里后排左侧下车后,从车后面绕车,走到副驾驶窗外,即考官位置,双手拿着身份证,对考官说:“报告老师,学院某某,请求上车”,然后从车前绕到驾驶位置,开车门进入。
二、上车后检查:上车后,先调整座椅,位置合适后系上安全带。
看看左右后视镜是否合适,不合适的话微微作出调整;开大灯开关,检查灯光是否正常,检查完后记得关灯;轻轻踩离合、刹车、油门,然后微转下方向盘。
检查完后面向考官说:“仪表正常,制动有效,请求起步”。
听到指示后,起步??【二】起步的步骤一踩离合;二挂一档;三开左灯;四观察,先调中镜,双手握着中镜调整,然后左手抓住车把手向左侧身,观察车子侧后路况;五踩刹车,松手刹。
这些做完整以后,为了保险起见,再迅速观察下右镜、中镜、左镜,按下喇叭,慢慢抬离合,车子走了有两米远松完离合,这样绝对不会熄火。
附注:从坡度上,路有上坡、下坡和平路之分。
如果是上坡,起步时就按照科目二场考中陡坡起步的方法,先抬点离合,车子抖动后再松刹车,不会后溜;如果是下坡,先松开刹车,车子就会往前行,再慢慢抬离合?? 平时按照这个顺序练习,就会有章法了,考试就算紧张也不会乱。
【三】换挡需知路考关键就是换挡,要学会根据速度的变化加减档,根据时速表确认速度,换挡千万不要去看档位,否则视为零分。
一、平路在平路上,速度达到10公里/时,换二档,达到20换三档,达到30换四档。
二、上坡上坡在平路的基础上加十,即达到20公里/时,换二档,达到30换三档。
三、下坡下坡时换挡不受速度限制,可以连续逐级换挡。
一档起步,走出两米,松完离合,紧接着再将离合踩到底,换二档,松完离合,再将离合踩到底,换三档,如果下坡道足够长,换到四档也可以,然后加油跑路就可以。
考试系统总结报告关于考试系统总结报告篇一:驾照科目三考试系统考试经验总结重庆市江北复盛镇电子路考驾照科目三考试系统考试经验总结一、考试场地后对考试系统规则总结1、前方有坑洼路段不可避开,防止压到道路两边线,一切照常行驶操作。
2、所有操作都是听到语言后3秒内完成。
通过学校、路口、公交车站等。
3、语音提示完后马上操作,最好不要语音一说你就操作,怕抢时导致系统检查不到。
4、直线行驶没有车速限制,但最好是三档高速行驶,建议保持在30km/h到35km/h之间。
5、空挡滑行(扣100分)6、三档正常行驶车速不要低于20km/h,因为3档要大于16Km/h,所以用三档如果低于20km/h很难把握它不低于16km/h。
建议三档在非直线行驶的路段保持时速在25km/h到30km/h之间。
7、考试的时候如果遇上前方不远处堵车等特殊情况,预测自己无法顺利通过时,就要减速减到,最后选择停车。
如果你强行通行,那么眼看危险了,副驾驶上的安全员会给你踩刹车,他/她一踩刹车就宣告你死亡,但是如果你提前自己踩刹车停车,那么不会扣分,你可以等待前方无障碍安全后用一档重新起步都可以。
(记住:前方危险或拥堵情况下宁可自己减速停车,也不要让旁边安全员给你踩刹车导致你考试结束)8、如果熄火,马上挂空挡停车重新起步,只扣10分。
9、车辆严禁在黄色方格内停车。
10、注意观察路标,防止语言不提示:学校路标,人行横道路标,公交车站路标等。
11、注意控制车子在路中,控制好方向盘,防止压实线! 12、打开车门前一定要左右观察,打开车门一个小缝后再观察后方。
打开车门后必须在15秒内下车关闭车门,否则考试不合格。
(眼看考完了,不要高兴过度栽到最后一步上!)13、档位与速度问题解答:(1)速度提到10km/h后马上换二档,速度提到20km/h后马上换三档。
发现速度低于或者减到20km/h了,马上换二档;发现到10km/h了,马上换一档。
(2)0km/h——10km/h用一档;10km/h——到20km/h用二档;20km/h——45km/h用三档。
科目三驾驶考试系统科目三考试流程及要求(2014.11.5更新系统与老系统区别)2014.12.5科目三考试流程及要求一、考生签到:考生按时到达候考大厅进行签到,听从考场工作人员安排进行身份证刷卡识别,并签到拍照,之后去候考大厅刷门禁,注意观察候考大厅LED大屏幕显示内容。
系统按照签到顺序随机分配到空闲考试车辆(分配人数小于4的车辆)。
暂未分配考车的考生,在候考大厅随时注意观察LED显示屏,关注将要分配的考车车号。
二、到达考场:已签到并分配考车的考生随车到达考试场地。
三、考生身份识别:考生将身份证交由安全员进行确认。
考生上车,听到车载系统语音提示“请考生面对摄像头”,系统开始进行人脸识别。
车载系统识别成功后将提示语音“考生身份确认成功”。
安全员点击继续考试。
考生在听到语音提示“请考生准备考试”,将下车进行(绕车一周)。
四、开始考试·上车准备:车载考试系统在语音提示“请考生准备考试”后,将进行60秒倒计时,判断考生是否绕车一周。
(注意触摸绕车一周感应器)a.考前进行绕车一周,即检查车况是否适合上路或车辆周边环境是否适合进行考试及起步。
b.考生再次上车后需关闭好车门,系好安全带,由安全员确认考生准备好后,点击继续考试。
·夜间行驶:a.白天参加考试的考生进行夜间行驶灯光模拟考试。
夜间模拟灯光考试:车载考试系统语音提示“下面将进行模拟夜间行驶场景灯光实用的考试,请在语音提示后5秒内做出相应的灯光操作”。
考生在听到下列语音提示后5秒内做出正确灯光操作:1.语音提示:“夜间在没有路灯,照明不良条件下行驶”正确操作:远光灯+示廓灯2.此时前照灯为远光状态,系统语音报出:“在刚才条件下紧跟前车行驶”正确操作:将远光灯变换为近光灯3系统语音报出:“夜间通过急弯、坡路、拱桥、人行横道或者没有交通信号灯控制的路口”正确操作:应交替使用远近灯光(否则不合格,最后应将灯光落在近光灯上)4.此时前照灯为非远光灯状态,系统语音报出:“请将前照灯变换成远光”正确操作:考生不变换或者变换错误不合格5.在远光状态下系统语音报出“与对方会车,距对方来车150米”正确操作:考生应将远光变为近光灯(否则不合格)6.此时前照灯为非远光状态,系统语音提示“请将前照灯变换成远光”正确操作:变为远光(考生不变换或者变换错误的不合格)7.在远光状态下,系统语音提示“夜间在窄路、窄桥与非机动车会车”正确操作:将远光灯变换为近光灯(不变不合格)8.系统语音提示:“雾天行驶”正确操作:考生应开启雾灯(不开或者错误不合格)9.系统语音提示”夜间在道路上发生故障或者交通事故,妨碍交通又难以移动“正确操作:开启危险报警闪光灯,同时开启示廓灯和后位灯(考试的话默认是开启灯光的所以只开启报警闪光灯即可)10.系统语音提示“模拟夜间考试完成,请关闭所有灯光“正确操作:考生须按提示音关闭所有灯光(先关报警闪光,雾灯最后关闭大灯注意双手不得同时离开方向盘)如果是夜间考试:系统提示:进入夜考驾驶模式,请开启灯光。
正确操作:开启示宽灯+近光灯/远光灯(5秒内完成)·起步听到车载系统提示“请点火”,考生应先检查档位是否在空挡,手刹是否拉起,开启车钥匙到车通电灯置,停顿1秒,再点火,点火后及时(5秒内)松开钥匙回位。
起步前应系好安全带,起步应平稳,保持发动机转速不能超过2400转/分,车辆起步前,需按喇叭时间超过一秒,不能熄火。
车载系统提示“请起步”,考生须鸣笛大于1秒,打左方向灯大于3秒,挂一档,松手刹,抬离合器找半联动点,起步。
·超车安全员根据实际道路情况发出超车指令,考生在听到语音提示“请超越前方车辆”后再100米内完成超车。
左右摆头观望后视镜一次。
超车时打左转向灯大于3秒,并保持直线行驶。
三秒之后根据实际道路情况变更到左侧车道。
(夜间驾驶考试模式下超车需远近光交替)(如果车速在30KM/H以下,不用踩刹车,须左右摆头看后视镜至少一次)·直线行驶语音提示项目开始后,30米后系统检测是否保持直线行驶,不允许行驶过程中左右摆动;控制车身距离左右车道边缘线大于30CM 直线行驶过程中应左右摆头通过后视镜观察后方交通情况(至少一次)(如果车速在30KM/H以下,不用踩刹车,须左右摆头看后视镜至少一次)·通过学校区域语音提示项目开始后,减速慢行,速度保持在30KM/H以下,速度高于30KM/H需要踩刹车。
(如果车速在30KM/H以下,不用踩刹车,须左右摆头看后视镜至少一次)·通过公交汽车站:语音提示项目开始后,减速慢行,速度保持在30KM/H以下,左右摆头观望后视镜一次。
(如果车速在30KM/H以下,不用踩刹车,须左右摆头看后视镜至少一次)·通过人行横道线语音提示项目开始后,减速慢行,速度保持在30KM/H以下,左右观望一次。
(夜考模式下需要交替打远近光灯)(如果车速在30KM/H以下,不用踩刹车,须左右摆头看后视镜至少一次)·直行通过路口语音提示项目开始后,减速慢行,速度保持你在30KM/H以下,左右观望后视镜一次,当车辆通过停车线后,在路口内停车不允许超过10秒,否则视为不合格。
(夜考模式下通过路口交替打远近光灯,不允许打远光灯,否则视为不合格)(如果车速在30KM/H以下,不用踩刹车,须左右摆头看后视镜至少一次)·加减档操作100米之内需加减档位至少升降档各一次,保持速度与档位匹配,不允许跳档。
(车速超过20KM/H直接上3档,然后松开油门,怠速滑行车速降至20KM/H时直接降至2档,完成加减档操作)(如果车速在30KM/H以下,不用踩刹车,须左右摆头看后视镜至少一次)档位与相应匹配速度:1档:0--- 20KM/H2档:5--- 30KM/H3档:15----- 40KM/H4档:25-----55KM/H5档:>35km/h·右转语音提示项目开始后,减速慢行,速度保持在30KM/H以下行驶,左右观望后视镜一次。
车辆越过停车线后,在路口内停车不允许超过10秒,否则视为不合格。
(必须在右转车道右转,夜考模式下通过路口不允许实用远光灯,交替打远近光)(如果车速在30KM/H以下,不用踩刹车,须左右摆头看后视镜至少一次)·掉头语音提示项目开始后,减速慢行,听到车载系统提示“前方请选择合适地点掉头”后,考生应先打左转向灯大于3秒后开始掉头,须在150米内完成该项操作,左右观望后视镜一次,掉头要在马路双黄色虚线处,实线不能掉头,否则扣100分。
若未在规定范围内完成掉头,判定不合格。
(如果车速在30KM/H以下,不用踩刹车,须左右摆头看后视镜至少一次)·左转语音提示项目开始后,减速慢行,考生应先打左转向灯大于3秒后开始左转,速度保持在30KM/H以下,左右观望后视镜一次。
车辆通过停车线后,在路口内停车不允许超过10秒,否则视为不合格。
(必须在左转车道左转)(如果车速在30KM/H以下,不用踩刹车,须左右摆头看后视镜至少一次)·变更车道语音提示项目开始后,考生需要左右观望后视镜一次,打左转向(或右转向)灯大于3秒后变更车道。
变更车道时,规定范围内部允许变更多次,否则不合格,不变更车道,只打转向灯也判定不合格。
(10秒内不允许连续变更两条及两条以上车道)(如果车速在30KM/H以下,不用踩刹车,须左右摆头看后视镜至少一次)·会车语音提示项目开始后,应及时减速,必须要踩刹车,将速度降下一段距离,左右观望后视镜一次,且车速必须在30KM/H以下。
·靠边停车所有项目完成后有安全员点击靠边停车(全程车速45KM/H累计行驶小于50米视为不合格)打右转向3秒后,打转向靠边,边点离合边点刹车,缓慢停车,禁止猛踩离合、刹车,溜车超过5秒不合格。
驾驶员在路中心位置,右边正好1米距离。
靠边停车车身距离车道边沿实线或绿化带1米能打开门为准。
车辆停稳后,拉起手刹,摘挡至空挡,开门向后看然后关闭车门,等待系统评判报成绩。
·考试结束由车载考试系统提示“考试结束,档前考试成绩为(X)请考生面对摄像头”然后开门下车(开门前应观察后方交通情况,由监控室通过视频监控评判,若无此项操作可通过人工评判直接视为不合格)关门之后,由安全员点击结束考试。
回考场大厅,打印成绩单,签字确认。
注意事项:考试项目(除起步外)均不需要鸣笛需要减速慢行项目在速度不超过30KM/H的情况下不要减速,会车项目必须踩刹车。
变更车道、超车、直线行驶、必须在有道路分界线(虚线)的时候才可以进行相应的项目桥上不准变更车道、超车;考试过程中轧虚线时间不得超过15秒,实线不能轧起步鸣笛长按喇叭不低于一秒。
所有需要操作转向灯项目,转向灯操作不得低于3秒,不得超过30秒。
考官踩副刹车直接不合格。
需人工按得项目:变更车道、直线行驶、加减档位操作,超车,会车,靠边停车。
考试过程中如果考生考试成绩低于90分,系统自动提示“考试不合格,请考生靠边停车,下车请注意后方来车”。
所有项目不得超过30KM/H考试全程3公里达到40KM/H车速累计需要有50米,否则靠边停车视为不合格,3档直接冲刺到40km/h,5秒后减速。
驾驶员正常行驶时,右腿一般是在路中,车在路中位置。