关于90平方米小户型优缺点的探讨
- 格式:doc
- 大小:1.19 MB
- 文档页数:6
90平方米的房间设计理念
在当今社会,房屋面积越来越受到人们的重视,尤其是对于90平方米的房间
来说,如何进行合理的设计理念成为了人们关注的焦点。
90平方米的房间虽然不
算太大,但也不小,因此在设计上需要充分考虑空间的利用和功能的实现。
首先,90平方米的房间设计应该注重空间的开放性和流畅性。
通过合理的布局和家具摆放,使得整个房间显得宽敞明亮。
采用开放式的设计风格,可以使得客厅、餐厅和厨房之间形成一个连贯的空间,增加整体的通透感和舒适度。
其次,90平方米的房间设计理念还应该注重功能的多元化和灵活性。
在有限的空间内,如何实现多种功能的合理布局成为了设计的重点。
可以通过多功能家具的选择和空间的巧妙利用,使得同一个空间可以满足不同的需求,比如客厅可以兼具娱乐、休息和办公的功能,厨房可以兼具烹饪和就餐的功能,卧室可以兼具睡眠和储物的功能。
最后,90平方米的房间设计理念还应该注重细节的处理和个性化的表达。
通过合理的色彩搭配、装饰品的选择和软装的搭配,使得整个房间呈现出独特的风格和个性。
同时,也可以通过一些创意的设计手法,比如利用隔断、嵌入式家具等,使得空间更加丰富多样,给人以惊喜和愉悦。
总之,90平方米的房间设计理念需要兼顾空间的开放性、功能的多元化和细节的处理,通过合理的设计和巧妙的布局,使得整个房间既实用又美观,为居住者带来舒适的生活体验。
90平方米的房间设计理念
在当今社会,房屋空间越来越受到人们的关注,尤其是90平方米的房间设计。
90平方米的房间虽然不算很大,但也不小,如何在有限的空间内实现功能齐全、
舒适美观的设计理念成为了许多人的追求。
首先,对于90平方米的房间设计,我们需要充分考虑空间的利用率。
在有限
的空间内,合理地规划布局是至关重要的。
可以通过使用多功能家具、定制家具等方式,最大限度地利用每一寸空间,使得房间既不显得拥挤,又能满足日常生活的需求。
其次,色彩搭配也是设计90平方米房间的关键。
明亮、清新的色彩可以让房
间显得更加宽敞明亮,让人感到舒适和愉悦。
同时,合理的色彩搭配也可以起到装饰和点缀的作用,为房间增添一份生机和活力。
再者,对于90平方米的房间设计,我们还需要注重细节。
细节决定成败,无
论是家具的选择、软装的搭配还是装饰品的摆放,都需要精心设计。
通过巧妙的细节处理,可以让整个房间显得更加精致和有品味。
最后,舒适度也是90平方米房间设计的重要考量因素。
在有限的空间内,如
何让人们感到舒适自在是设计师们需要思考的问题。
可以通过合理的采光设计、通风设计、温馨的软装搭配等方式,营造一个舒适宜居的居住环境。
总的来说,90平方米的房间设计理念需要在有限的空间内实现多功能、舒适美观的目标。
通过合理的规划布局、色彩搭配、细节处理和舒适度的考量,可以打造出一个完美的90平方米的家居空间。
希望每一个家庭都能拥有一个温馨舒适的家!。
90平方米的房间设计理念
在当今社会,居住空间越来越受到人们的重视。
90平方米的房间作为一个典型的中等大小的居住空间,其设计理念也变得愈发重要。
如何在有限的空间内创造出舒适、实用、美观的居住环境,成为了许多人关注的焦点。
首先,90平方米的房间设计需要充分考虑空间的利用率。
在有限的空间内,合理布局是至关重要的。
可以通过选择多功能家具、利用墙面空间、使用嵌入式家具等方式来最大程度地利用空间,使得房间既能满足日常生活的需要,又不显得拥挤。
其次,设计理念也需要考虑到居住者的生活习惯和需求。
在90平方米的房间内,设计师需要充分了解居住者的生活方式,包括工作、休闲、娱乐等方面的需求,从而为他们打造出一个贴合个性的居住空间。
例如,可以根据居住者的爱好设置一个阅读角落、一个休闲娱乐区域等,使得房间更加个性化、舒适。
最后,设计理念也需要考虑到美观和实用性的平衡。
在90平方米的房间内,
设计师需要在美观和实用性之间找到一个平衡点。
通过选择合适的色彩搭配、家具风格和装饰品,使得房间既能展现出美感,又能满足日常生活的实际需求。
总的来说,90平方米的房间设计理念需要充分考虑空间的利用率、居住者的生活需求和美观与实用性的平衡。
只有在这些方面做到全面考虑,才能创造出一个舒适、实用、美观的居住空间。
90平米开放式设计理念
在当今的城市生活中,住房空间越来越受到人们的重视。
90平米的房屋面积在城市中已经算是比较宽敞的了,如何在有限的空间内创造出舒适、实用的居住环境成为了许多人关注的焦点。
开放式设计理念应运而生,成为了许多人追求的居住方式。
开放式设计理念强调的是将不同功能的空间融为一体,打破传统的隔断,让空间更加通透、自由。
在90平米的空间内,开放式设计可以让客厅、餐厅、厨房等功能区域相互连接,使整个空间显得更加宽敞明亮。
而且,开放式设计还可以增加家庭成员之间的互动,让家庭更加温馨和谐。
在90平米的开放式设计中,合理利用每一寸空间显得尤为重要。
通过巧妙的家具摆放和多功能家具的运用,可以最大限度地节约空间,让90平米的空间得到最充分的利用。
此外,开放式设计还可以通过合理的色彩搭配和装饰风格,让整个空间显得更加时尚、现代。
除此之外,开放式设计还可以通过合理的采光和通风设计,让整个空间显得更加舒适。
90平米的空间内,通过大面积的窗户和开放式的设计,可以让阳光充分照射进来,让整个空间更加明亮。
同时,通风也是非常重要的,可以让空气更加流通,让居住环境更加健康。
总的来说,90平米的开放式设计理念是一种非常适合城市居住的居住方式。
它不仅可以让空间显得更加宽敞明亮,还可以增加家庭成员之间的互动,让整个家庭更加温馨和谐。
希望未来的居住空间设计能够更加贴近人们的需求,让每一个家庭都能够享受到舒适、实用的居住环境。
90平米开放式设计理念
在当今城市生活中,房屋面积越来越受限制,许多人都在追求更加开放和灵活
的居住空间。
90平米的房屋面积虽然不算大,但如果能够巧妙地运用开放式设计
理念,就能够让空间显得更加宽敞和通透。
开放式设计理念强调的是空间的流动性和连续性,通过去除隔断和墙体,让不
同功能区域之间形成更加自然的过渡和联系。
在90平米的房屋中,可以采用开放
式设计来打破传统的房屋格局,让客厅、餐厅和厨房形成一个连续的空间,使整个居住空间更加通风和明亮。
在90平米的开放式设计中,可以通过合理的家具摆放和色彩搭配来增强空间
的层次感和视觉效果。
选择简约明亮的家具和装饰,可以让空间显得更加整洁和舒适。
同时,可以利用巧妙的收纳设计来最大化利用空间,让90平米的房屋变得更
加实用和舒适。
此外,开放式设计还可以通过引入自然光和绿植来提升居住空间的舒适度。
通
过大面积的窗户和开放式的阳台设计,可以让阳光充分照射到室内,使整个空间更加明亮和通透。
同时,可以在室内引入一些绿植,让自然元素与室内空间融为一体,营造出舒适宜人的居住环境。
总的来说,90平米的开放式设计理念不仅可以让空间显得更加宽敞和通透,还可以提升居住空间的舒适度和实用性。
通过合理的布局和设计,可以让90平米的
房屋成为一个宜居的家,满足人们对于舒适居住空间的追求。
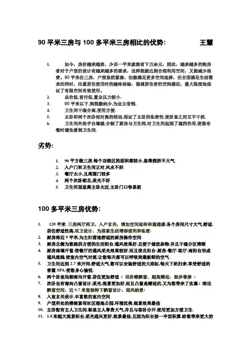
90平米三房与100多平米三房相比的优势: 王慧1.如今,房价越来越贵,少买一平米就能省下万余元,因此,越来越多的购房者对于户型的设计有越来越多的要求,这样既能达到合理利用空间,又能减少浪费。
90平米住三房,户型虽然紧凑,但能满足更多空间选择,在全面满足生活需求的同时,注重居住使用时的趣味体验,强调居住者的空间感应,最大限度地保证了有限空间有效使用。
2.总价低,首付低,置业压力较小.3.90平米以下,契税缴纳少,为业主省钱.4.卫生间干湿分离,使用方便.5.主卧和两个次卧相对离的较远,保证了主卧的私密性,使卧室之间互不干扰.6.卫生间外洗手台墙壁,分割了厨房与卫生间,对卫生间起到了遮挡作用,使您布餐时避免看到卫生间.劣势:1.90平方做三房,每个功能区的面积都较小,显得拥挤不大气.2.入户门和卫生间正对,风水不好.3.餐厅太小,且周围门较多4.两个次卧朝北,采光不好5.卫生间面盆离主卧太近,主卧门口容易脏100多平米三房优势:1.120平米三房两厅两卫,入户玄关,增加空间延伸和通透感,各个房间尺寸大气,舒适,居住舒适性高,双卫设计,为居家生活增添便利和私密.2.厨房将近9平米,为主妇营造舒适的厨房操作空间3.厨房北侧为您提供方便的生活阳台,通风效果好,且便于储放杂物.并且干湿分区清晰4.厨房南墙开窗,使餐厅的通风采光效果较好,而且使北阳台-厨房-餐厅-客厅-南阳台形成通风流线,使室内空气对流,让您每天都可以呼吸到最新鲜的空气.5.卫生间达到2.7米开间,舒适大气,您可以安装舒适的大浴缸,每天下班归来,享受舒适的香薰SPA.使您身心愉悦.6.两个卧室均朝南向开窗,居住更加舒适( 双卧赠飘窗,超高赠送,独步尊崇)7.次卧也有南向凸窗设计,采光,观景更加好,而且凸窗是赠送的,又为您带来了实惠.(赠送飘窗空间,近0.7米宽独特下飘窗设计,迎风纳景)8.入室玄关设计,丰富您的室内空间9.户型所处的楼栋紧邻社区湿地公园,环境优美,观景效果最佳10.主卧配有主人卫生间,彰显主人尊贵大气,并且与客卧分开,使用更加方便卫生.11. 1.8米超大观景阳台,采光通风更好,观景最佳,且因为阳台按一半面积算,给您带来更大的实惠.12.南北双阳台和两处飘窗,6.6平方米面积赠送,彰显性价比。
90平方米的房间设计理念
在当今社会,城市化进程不断加快,人们对居住空间的需求也越来越高。
90平方米的房间设计理念成为了许多人追求的目标,因为这个大小的房间既不会显得拥挤,又能满足日常生活的需求。
在这样的背景下,如何合理地设计和利用90平方
米的房间成为了一个热门话题。
首先,90平方米的房间设计需要考虑到空间的合理利用。
在有限的空间内,如何让每一寸空间都得到充分利用,是设计师们需要思考的问题。
可以通过定制家具、利用隔断和储物空间等方法来最大化地利用空间,让房间显得更加宽敞和整洁。
其次,90平方米的房间设计需要考虑到功能的合理分区。
在这样的房间里,通常包括卧室、客厅、厨房和卫生间等功能区域。
设计师需要根据家庭成员的需求和生活习惯来合理地划分这些区域,让每个功能区域都能够发挥最大的作用,同时又不会相互干扰。
另外,90平方米的房间设计还需要考虑到采光和通风的问题。
在有限的空间内,如何让阳光和新鲜空气能够充分地进入房间,是设计师们需要思考的问题。
可以通过设计大面积的窗户和利用通风设备来解决这个问题,让房间内的空气和光线都能够得到良好的保障。
总的来说,90平方米的房间设计需要考虑到空间的合理利用、功能的合理分区以及采光和通风的问题。
只有在这些方面都得到了充分的考虑和合理的设计,才能够让90平方米的房间成为一个舒适、宜居的家。
90平方米的房间设计理念
在当今的城市生活中,房屋的面积往往受到限制,因此如何在有限的空间内设
计出舒适、实用的居住环境成为了许多人的挑战。
90平方米的房间虽然不算太大,但也不算太小,恰到好处的大小使得我们可以在其中发挥出丰富的设计理念。
首先,90平方米的房间设计需要注重空间的合理利用。
在这样的房间中,我们可以通过巧妙的布局来创造出多功能的区域,比如在客厅兼顾餐厅的功能,或者在卧室中设置一个小书房。
通过合理的空间规划,我们可以让每一寸空间都得到充分利用,使得整个房间显得更加宽敞明亮。
其次,90平方米的房间设计需要注重舒适性和实用性。
在这样的房间中,我们可以选择一些简约大方的家具和装饰品,避免过多的装饰和摆设,以免造成空间的压迫感。
同时,我们可以在布置家具时考虑到实用性,比如选择一些可以收纳的家具,或者在墙面上安装一些多功能的收纳架,以便更好地利用空间。
最后,90平方米的房间设计需要注重个性化和创意性。
在这样的房间中,我们可以根据自己的喜好和生活习惯来进行装饰和布置,打造出独具个性的居住空间。
比如可以选择一些特色鲜明的装饰画或者摆件,或者在墙面上使用一些个性化的壁纸或涂料,让整个房间充满生活的气息。
总的来说,90平方米的房间设计理念需要注重空间的合理利用、舒适性和实用性,同时也需要注重个性化和创意性。
只有在这些方面做到兼顾,我们才能打造出一个既舒适又实用、既个性化又具有创意的居住空间。
90平方二层房子设计理念
在如今的城市生活中,房屋面积越来越受限制,尤其是在一些繁华的城市中,90平方米的二层房子已经成为了很多家庭的选择。
在这样的空间限制下,如何设
计出一个舒适、实用、美观的家居环境成为了设计师们的挑战。
首先,90平方米的二层房子设计需要充分考虑空间的利用率。
在有限的空间内,设计师需要充分考虑家具的摆放位置、功能的合理分区,以及利用立体空间来增加储物空间。
通过巧妙的设计,可以让90平方米的空间发挥出更大的作用。
其次,设计理念需要注重舒适性和实用性。
在90平方米的空间内,不宜过分
追求豪华和繁复的设计,而是要注重功能性和舒适性。
家具的选择要考虑到实用性和舒适度,同时要充分考虑到通风、采光等方面的设计,使得居住在其中的人们能够感到舒适自在。
最后,美观也是90平方米二层房子设计的重要理念。
在有限的空间内,设计
师需要充分考虑到美感和协调性,通过合理的色彩搭配、家具选择和装饰摆放,打造出一个美观、整洁的家居环境。
综上所述,90平方米的二层房子设计理念需要充分考虑空间的利用率、舒适性和实用性,同时要注重美观性。
只有在这些方面都得到充分考虑和平衡的情况下,才能设计出一个满足人们居住需求的理想家居环境。
90平方米的房间设计理念
在现代都市生活中,房屋面积的限制已经成为了很多人的现实问题。
然而,90
平方米的房间却给了我们足够的空间来发挥设计的创意,打造一个舒适、实用的居住环境。
首先,对于90平方米的房间设计来说,我们需要充分考虑空间的利用率。
在
这个面积范围内,我们可以采用开放式的设计理念,将客厅、餐厅和厨房融为一体,打破空间的界限,使得整个居室显得更加宽敞明亮。
同时,通过合理的家具摆放和墙面颜色的搭配,可以让90平方米的房间看起来更加整洁、舒适。
其次,对于90平方米的房间设计来说,我们需要注重功能性和实用性。
在有
限的空间内,我们可以选择多功能家具,比如沙发床、收纳柜等,来充分利用每一寸空间。
另外,可以通过定制家具来满足个性化的需求,比如利用墙面空间设计嵌入式书柜、衣柜等,让空间更加利用率更高。
最后,对于90平方米的房间设计来说,我们需要注重细节和装饰。
在有限的
空间内,可以通过选择简约大方的装饰风格,比如简约现代风格或者北欧风格,来打造一个清新、舒适的居住环境。
同时,可以通过选择合适的灯具、窗帘等软装饰品,来提升整个空间的品质感。
综上所述,90平方米的房间设计理念需要充分考虑空间的利用率、功能性和实用性,以及细节和装饰。
通过合理的设计和装修,我们可以打造一个舒适、实用的居住环境,让有限的空间焕发出无限的魅力。
90平方米的房间设计理念
在现代城市生活中,90平方米的房间已经成为许多家庭的标准住房面积。
如何在有限的空间内实现舒适、实用和美观的设计,成为了许多业主和设计师的挑战。
在这篇文章中,我们将探讨一些关于90平方米房间设计的理念和建议。
首先,90平方米的房间设计需要充分考虑空间的利用率。
在有限的面积内,我们需要尽可能地减少浪费空间的设计,例如利用墙面进行储物,选择多功能家具等。
此外,合理规划房间的布局也是至关重要的,避免过多的隔断和门窗,保持空间的通透性和流畅性。
其次,色彩和光线的运用也是90平方米房间设计的关键。
明亮的色彩和充足
的自然光可以让空间显得更加宽敞和通透,而暗淡的色彩和不足的光线则会让空间显得压抑和狭小。
因此,在选择墙面、家具和装饰时,可以优先考虑明亮的色彩和透明的材质,同时合理利用窗户和灯具,增加光线的投射。
最后,个性化和舒适性也是90平方米房间设计的重要考量。
每个家庭都有自
己的生活习惯和喜好,因此在设计房间时,可以根据家庭成员的需求和喜好进行个性化定制,打造一个符合家庭生活方式的空间。
同时,舒适的家具和装饰也是不可或缺的,可以通过选择舒适的沙发、柔软的地毯和舒适的床品,营造一个温馨舒适的家居环境。
总的来说,90平方米的房间设计需要充分考虑空间的利用率、色彩和光线的运用以及个性化和舒适性的打造。
通过合理的规划和设计,可以让有限的空间焕发出无限的魅力,成为家庭生活的温馨港湾。
90平方米的房间设计理念
90平方米的房间设计理念是一篇关于如何充分利用有限空间,打造舒适宜居的家居环境的文章。
在当今城市化进程加快的背景下,房屋面积普遍较小,因此如何在有限的空间内实现功能性和美观性的平衡成为了许多人关注的焦点。
以下是一些关于90平方米房间设计的理念和建议。
首先,考虑空间的布局。
在90平方米的房间内,合理的空间布局是至关重要的。
可以考虑使用开放式的设计理念,将客厅、餐厅和厨房融为一体,从而最大限度地利用空间。
另外,可以选择多功能家具,如可折叠的餐桌、储物功能的沙发等,以节省空间的同时增加功能性。
其次,注重色彩和材质的搭配。
在90平方米的房间内,选择明亮的色彩可以
让空间显得更加宽敞和通透。
同时,选择合适的材质也可以为空间增添层次感和舒适度。
例如,选择木质地板和家具可以营造温馨的氛围,而使用镜面材质可以增加空间的视觉效果。
最后,注重细节和个性化的装饰。
在90平方米的房间内,可以通过细节和装
饰来展现个性和品味。
可以选择一些艺术品或装饰画来点缀空间,同时也可以通过植物和绿植来增加生气和活力。
此外,可以选择一些个性化的家居饰品来为空间增添趣味和亮点。
总之,90平方米的房间设计理念是在有限的空间内实现功能性和美观性的平衡。
通过合理的空间布局、合适的色彩和材质搭配以及个性化的装饰,可以打造出一个舒适宜居的家居环境。
希望以上建议可以为有需要的人们提供一些参考和启发。
90平米全开放式设计理念
在当今社会,城市居住空间变得越来越紧张,人们对于居住空间的利用和设计
也越发重视。
在这样的背景下,全开放式设计理念应运而生,成为了当下最受欢迎的居住空间设计理念之一。
90平米的空间,对于很多人来说可能并不算大,但是如果能够采用全开放式设计理念,这样的空间就能够得到最大化的利用。
全开放式设计理念强调的是空间的流动性和灵活性,通过合理的布局和设计,让整个空间看起来更加宽敞明亮,同时也能够满足不同功能的需求。
在90平米的空间中,可以采用开放式厨房设计,将厨房和客厅融为一体,不
仅增加了空间的利用率,还能够让家庭成员在做饭的同时与客人进行交流。
此外,采用全开放式设计理念还可以打破传统的卧室隔断,通过玻璃隔断或者半墙设计,将卧室与起居空间相连,增加了整个空间的通透感和流动性。
在90平米的全开放式设计理念中,还可以利用一些多功能家具和隔断来实现
空间的多元化利用,比如可折叠的餐桌、储物隔断等,这样就能够在保证空间的开放性的同时,满足不同功能的需求。
总的来说,90平米的全开放式设计理念,不仅能够最大化地利用空间,还能够提升空间的舒适性和美感。
在当下,越来越多的人开始关注居住空间的设计和利用,全开放式设计理念无疑是一个不错的选择。
希望未来能够有更多的人能够享受到这样的居住空间设计理念带来的便利和舒适。
对中小户型住宅设计现状的探讨摘要:本文研究问题的模式为:发现问题—分析问题—解决问题。
通过对目前中小户型住宅设计过程中存在的一些问题进行挖掘和分析,从而提出中小户型住宅设计的要点,对中小户型设计前景进行展望,以此对中小户型住宅设计以及保障房建设进行有益探讨。
关键词:中小户型;住宅设计;保障房建设1 中小户型住宅的概念界定和现状1.1 中小户型的概念界定目前对于中小户型的概念没有明确的界定。
狭义的认为中小户型住宅是建筑面积在60平方米以下,具有厨、卫和卧室功能的一居室,居住空间狭隘,设计标准低,居住的舒适性差。
广义的认为中小户型是一种与目前开发的户型相比,建筑面积较小的一种户型。
户型面积小至20多平方米,大则80到100平米。
本文所指的中小户型是指建筑面积在90平方米左右的户型。
具有平面设计合理,功能齐全,经济合理特点,是当下较受欢迎的产品。
1.2 中小户型住宅的现状2006年,国务院办公厅出台《关于调整住房供应结构稳定住房价格的意见》(国十五条),要求凡新审批、新开工的商品住房建设,套型建筑面积90平方米以下住房(含经济适用住房)面积所占比重,必须达到开发建设总面积的70%以上,保障房建设也提出了35平米至85平米的标准。
毋庸置疑,“70/90政策”的出台对规范市场,提高土地利用率,调节城市住房结构,缓和房价涨速等方面产生了积极的影响,而90平方米以下的中小户型住宅也逐渐成为了我国主要城市房地产市场的主力产品。
因此,90平方米左右的中小户型因其舒适、经济合理和功能齐全等优点成为市场的主流。
特别是国家对保障房建设的要求。
因此,如何设计出更好的中小户型是当下业内都比较关注的问题。
2 中小户型住宅设计中存在的一些问题。
2.1 中小户型群众认同率比较低在建筑模式上,目前对中小户型缺乏足够的研究,没有相应的体系去支撑它。
在大多数人眼中,中小型住宅面积狭小,设计不标准,简陋不舒适。
因而都一味的追逐大户型的住宅户型。
90平方米的房间设计理念
在如今的城市生活中,房屋面积越来越受到限制,很多人都在面临着如何在有限的空间内创造出舒适宜居的生活环境的问题。
而90平方米的房间设计理念,正是为了解决这一难题而诞生的。
首先,90平方米的房间设计理念注重空间的合理利用。
在有限的空间内,设计师们通过巧妙的布局和设计,将每一寸空间都充分利用起来。
比如,利用墙面搭建储物柜,将床下空间设计成抽屉式的储物空间,以及利用隔断设计将空间分割成多个功能区域等等。
这样不仅可以最大限度地利用空间,还能让居住者在有限的空间内享受到更多的便利和舒适。
其次,90平方米的房间设计理念追求简约、清新的风格。
在设计风格上,设计师们通常会选择简约清新的风格,以白色、灰色等浅色系为主调,搭配少量的明亮色彩和自然元素,营造出舒适宜人的居住环境。
此外,设计师们还会在软装搭配上下功夫,选择简约大方的家具和装饰品,让整个空间显得更加干净整洁,让人感到轻松愉悦。
最后,90平方米的房间设计理念注重个性化定制。
在设计过程中,设计师们会根据业主的需求和生活习惯,量身定制出符合他们需求的设计方案。
比如,根据业主的爱好和需求设计出个性化的储物空间、书房、休闲区等等,让每一个空间都能充分满足业主的需求,让他们在有限的空间内享受到更多的舒适和便利。
总的来说,90平方米的房间设计理念是一种将空间利用、简约风格和个性化定制相结合的设计理念,旨在为有限空间内的居住者创造出舒适宜居的生活环境。
通过合理的空间规划、简约的设计风格和个性化的定制,让90平方米的房间也能成为一个舒适宜居的家。
关于90平方米小户型优缺点的探讨
“90平方米”及其之下的户型要占今后新建项目总量的70%以上,这恐怕是不久之前九部委联合发布的宏观调控政策中,最具有“冲击力”的一项条文。
不仅是因为在将来的城市建设中,90平方米及其之下面积的户型将一举成为主流,更重要的是,对于在传统中素有“豪宅情结”的中国百姓而言,90平方米的房子是什么样,又怎么满足大家的居住需求,就成了一个让人们疑惑的问题。
在此,试图对90平方米及以下户型的优缺点进行探讨。
1.优点分析:
(1)符合市场客户群的需求
目前,在地产客户群中,青年客户的购买力逐渐突现,而他们的购买方向主要集中在小户型的住宅项目。
就90平方米小户型来说,现在市场上的小户型项目,多为住宅和酒店式公寓等,年轻人购买它们的原因多为投资或者自用。
开发适应市场需要的90平方米以下小户型产品,吸引年轻的购买者,正是符合了市场的需求。
(2)解决中低收入家庭的居住问题
在亚洲的其他几个经济发达地区,中小户型设计已十分成熟,实现设计模数化、施工标准化,成为当地市场的主流户型,分析其成因,除技术原因之外,主要有赖于政府的调控:如新加坡的第一次住房调控,将75平米作为房屋建设的控制面积,就是由政府主导控制的;香港政府倡导的和谐式公屋和康和式公屋,住宅设计以“模块”为基本单位,三居室一般控制在90平米左右;日本为解决低收入家庭居住问题,成立住宅公团,大力发展廉租房事业,户型设计符合日本人生活习惯,在较小的面积下可以实现卫浴分离,餐起合一,并设置多种储藏空间。
而这些中小户型的出现,最根本的问题是解决中低收入人群的居住问题。
90平方米以下的房型建筑面积小,可以控制住总价,尽管小户型与大户型相比,存在一定的缺陷,却依然可以以低总价的优势被中低收入的消费者接受,而现在政府要着手解决的,正是这类人的居住改善问题。
(3)小户型设计得当可拥有足够的空间
有的人质疑小户型空间不够用,如果小户型功能布局得当,同时可以拥有足够、舒适的生活空间。
75平米户型:75平米二室二厅一卫的户型适合刚刚工作的年轻人,既能提前享受独居的乐趣,又能为以后家庭成员的增加留有余地。
为控制面积并满足二室的要求,各个功能房间的面积都控制在最小,如起居面宽控制在3.9米,进深3.6米,带1.2米的阳台;主卧面宽3.3米,进深3.6米;次卧面宽3米,进深3.3米,几乎都为一般作法的限值;厨房北向,带阳台,采用“Ⅱ”布局;为提高使用率,餐厅承担一部分走廊的功能,带阳台;户型设计的亮点是尽管面积较小但做到了动静分区;卫生间采用最节约的宾馆式布置,有效的节省空间。
85平米户型:85平米二室二厅一卫的户型采用同75平米一样的原理设计,在做到动静分区、节约空间的同时,适当扩大主卧和次卧的进深,增加设置衣柜的区域,并将卫生间设计的更加宽敞舒适。
两室两厅一卫
建筑面积约86平方米
2.缺点分析:
(1)容积率最大化与单户建筑面积限制的矛盾
由于小户型建筑面积的限制,开发商往往以“拔高”楼层的手法以达到容积率最大化。
由此,原来是多层产品的居住区需要增加小高层产品,原本是小高层产品的居住区需要增加高层产品,而原本是高层产品的居住区则需布置点式住宅。
对于单体建筑而言,小户型在点式住宅与板式住宅内的布置都存在不同方面的弊端。
点式住宅的小户型产品边角户型多,其依托于大的社区环境,景观设计出色,配套齐全,物业费用低廉,但常有不能南向采光,南北不通风,公摊面积较大等劣势。
板式住宅一梯两户的小户型优势比较明显,尤其是在新开发楼盘中占据70%建设面积之后,户型能够拥有较好的景观面,具有通风采光良好,公摊小、得房率高,交通负荷压力小等优势。
但是对于整个楼盘而言,以小户型板式住宅为主力产品,势必损失了较多的容积率。
(2)“建筑增高,得房率降低”
一般对于一户舒适的多层住宅而言,公摊面积约为6平方米左右,如果是建筑面积为90平方米的单户,得房率约为93%;
对于一户舒适的小高层住宅而言,公摊面积约为9-10平方米左右,如果是建筑面积为90平方米的单户,得房率约为89%;
对于一户舒适的高层住宅而言,公摊面积约为15平方米左右,如果是建筑面积为90平方米的单户,得房率约为83%。
相对于大面积户型,90平方米以下的小户型得房率较低,而且建筑越高,得房率越低,然而,开发商往往用拔高楼层的做法来保证容积率的最大化以及大面积户型的品质,因此,就出现了“两梯六户”甚至是“两梯八户”的高层点式产品。
(3)酒店式公寓的出现与弊端
随着90平方米以下小户型将成为市场主流这一趋势的明朗化,一种集合式公寓——酒店式公寓(包括SOHO)产品出现。
这种集合式公寓大多离交通核心区比较近,入住人群收入水平相当,具有总价低、易于出租、出售的优势,主流户型为40平米的一居。
但是,其存在着一定的缺陷。
如,这种公寓存在着先天用地较小,绿化率低,而且还有得房率低、北向户型多、采光通风差、竖向交通负荷量大等难以弥补的缺陷,而停车位的解决和景观绿化的完善也是一个较大的问题。
酒店式公寓标准层平面
(4)户数增多加大配套设施需求
在相同的建筑面积下,小户型产品的户数必定增多,由此带出了一系列的配套设施增加和升级的问题,如,停车位的增加,幼儿园、开闭所、公共厕所等市政以及公共配套设施的增设。
停车位的增加直接影响到地下室的开挖面积,关系到居住区的整体建设成本。