1单晶硅片--(企业标准)
- 格式:docx
- 大小:53.24 KB
- 文档页数:8
10gw单晶硅棒及切片标准
10GW单晶硅棒及切片的标准包括以下方面:
尺寸:单晶硅棒的长度、直径和公差应符合规定。
切片后的硅片厚度、尺寸和公差也应在规定范围内。
外观:单晶硅棒和切片的外观应平整、无裂纹、无缺陷、无色差。
电性能:单晶硅棒和切片的电阻率、少子寿命、载流子浓度等电性能指标应符合规定。
纯度:单晶硅棒和切片的纯度应符合规定,无杂质、无污染。
晶体结构:单晶硅棒应为单晶结构,晶体完整性好,位错密度低。
切片后的硅片晶体结构也应保持良好。
机械性能:单晶硅棒和切片的抗弯强度、抗拉强度等机械性能指标应符合规定。
环保性能:单晶硅棒和切片的生产过程应符合环保要求,无有害物质排放。
以上标准仅供参考,具体标准可能会因不同厂家和不同应用场合而有所不同。
在购买和使用单晶硅棒及切片时,应根据具体需求和厂家提供的标准进行选择和判断。
同时,为了保证产品的质量和可靠性,建议在购买和使用单晶硅棒及切片时选择经过权威机构认证的产品,并保留好相关的检测报告和证书,以备查证。
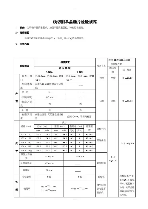
线切割单晶硅片检验规范1、目的:为明确产品质量要求,加强产品质量管控,特制订本规范。
2、适用范围适用于线切割后单晶硅片(125×125)和(156×156)的品质检验。
3、主要内容精选模板A.检验项目及要求:检测环境要求(温度20~28℃,湿度不大于60%)B.判定:a. 成品检验结果的判定:①以每根晶棒所切片数为一单位,按表1抽检方案对其进行外观检测,根据检测结果对合格品进行分类包装;②针对尺寸﹑电阻率﹑导电型号检测时,如发现一片不合格,则针对不合格项目进行全检,除去不合格品后,按其等级进行包装。
b. 出厂检验结果的判定:抽检判别不合格的批不合格产品,可以针对不合格项目进行全检,除去不合格品后,合格品可以重新组批。
重新送检的产品,复检时可以只对上次检验不合格项目进行检验判别。
c. 如客户有特殊质量要求时按客户的质量标准为依据。
4.包装、储运A.将每一收缩袋装满100片,并用封口机将其封口,标签上注明产品规格、数量、晶体编号;B.每四包硅片装入一包装盒内,两包之间用两片珍珠棉隔开,两端用硬泡沫板、瓦棱板固定;C.用胶带将包装盒封牢,顶盖上粘贴标签,注明产品名称、规格、晶体编号、数量、包装日期,加盖检验章;D.将规格相同、性能相似的硅片每六盒装入一纸箱内,用胶带将纸箱封牢,外标签上注明产品名称、规格、数量、包装日期,加盖检验章;E.包装箱外侧须印刷有:“易碎”、“小心轻放”、“防潮”、等标识,并标明产品名称、规格、数量、生产商名称及地址、毛重、净重等字样;F.每批产品须附产品质保书;G.产品应储存在清洁、干燥的环境中;H.运输过程中应轻装轻卸,防震、防潮、防挤压。
5、相关记录《单晶硅片检验报告单》. .精选模板。
太阳能级单晶硅片1 范围本标准规定了太阳能级单晶硅片的术语和定义、技术要求、试验方法、检验规则、标志、包装、运输和贮存。
本标准适用于太阳能电池用的太阳能级单晶硅片(以下简称单晶硅片)。
2 规范性引用文件下列文件中的条款通过本标准的引用而成为本标准的条款。
凡是注日期的引用文件,其随后所有的修改单(不包括勘误的内容)或修订版均不适用于本标准,然而,鼓励根据本标准达成协议的各方研究是否可以使用这些文件的最新版本。
凡是不注日期的引用文件,其最新版本适用于本标准。
GB/T 2828.1-2003 计数抽样检验程序第1部分:按接收质量限(AQL)检索的逐批检验抽样计划3 术语和定义3.1本产品导电类型为p-型半导体硅片导电类型是指半导体材料中多数载流子的性质所决定的导电特性,本产品导电类型是p-型半导体,其多数载流子为空穴的半导体。
3.2杂质浓度单位体积内杂质原子的数目。
本产品的主要杂质是指氧含量、碳含量。
3.3体电阻率单位体积的材料对于两平行面垂直通过的电流的阻力。
一般来说,体电阻率为材料中平行电流的电场强度与电流密度之比。
符号为ρ,单位为Ω·cm 。
3.4四探针测量材料表面层电阻率的一种探针装置。
排列成一直线、间距相等的四根金属探针垂直压在样品表面上,使电流从两外探针之间通过,测量两内探针的电位差。
3.5寿命晶体中非平衡载流子由产生到复合存在的平均时间间隔,它等于非平衡少数载流子浓度衰减到其始值的1/e(e=2.718)所需的时间。
又称少数载流子寿命,简称少子寿命。
寿命符号τ,单位为μs 。
3.6孪晶在晶体中晶体是两部分,彼此成镜象对称的晶体结构。
连接两部分的界面称为孪晶或孪晶边界。
在金刚石结构中,例如硅,孪晶面为(111)面。
3.7单晶不含大角晶界或孪晶界的晶体。
3.8直拉法(CZ)本产品单晶硅的生长方式为直拉法,其工艺为沿着垂直方向从熔体中拉制单晶体的方法,又称切克劳斯基法,表示符号为CZ。
光伏组件晶硅标准
光伏组件晶硅标准涉及到多个方面,如尺寸、电气性能、安全性能等。
尺寸方面,光伏硅片的尺寸通常按照其直径进行分类,例如156mm、
165mm、210mm等。
这些尺寸的标准是根据生产工艺和设备能力制定的,以保证在制造过程中能够实现高效的生产和良品率。
除了直径之外,硅片的厚度和重量等因素也需满足一定标准,硅片的厚度一般在200μm左右。
电气性能方面,光伏组件的电气性能主要涉及到开路电压、短路电流、最大功率点电压、最大功率点电流等参数。
这些参数是衡量光伏组件性能的重要指标,必须符合相关标准要求。
此外,光伏组件还需要满足一定的安全性能标准,如抗风、抗震、防水等性能要求。
这些标准是为了保证光伏组件在各种恶劣环境下能够安全稳定地运行,并保证人员的安全。
总之,光伏组件晶硅标准是一个复杂而全面的体系,涉及到多个方面的要求和指标。
这些标准的制定和实施,是为了保证光伏组件的质量和性能,促进光伏产业的发展和推广应用。
太阳能级单晶硅片1 范围本标准规定了太阳能级单晶硅片的术语和定义、技术要求、试验方法、检验规则、标志、包装、运输和贮存。
本标准适用于太阳能电池用的太阳能级单晶硅片(以下简称单晶硅片)。
2 规范性引用文件下列文件中的条款通过本标准的引用而成为本标准的条款。
凡是注日期的引用文件,其随后所有的修改单(不包括勘误的内容)或修订版均不适用于本标准,然而,鼓励根据本标准达成协议的各方研究是否可以使用这些文件的最新版本。
凡是不注日期的引用文件,其最新版本适用于本标准。
GB/T 2828.1-2003 计数抽样检验程序第1部分:按接收质量限(AQL)检索的逐批检验抽样计划3 术语和定义3.1本产品导电类型为p-型半导体硅片导电类型是指半导体材料中多数载流子的性质所决定的导电特性,本产品导电类型是p-型半导体,其多数载流子为空穴的半导体。
3.2杂质浓度单位体积内杂质原子的数目。
本产品的主要杂质是指氧含量、碳含量。
3.3体电阻率单位体积的材料对于两平行面垂直通过的电流的阻力。
一般来说,体电阻率为材料中平行电流的电场强度与电流密度之比。
符号为ρ,单位为Ω·cm 。
3.4四探针测量材料表面层电阻率的一种探针装置。
排列成一直线、间距相等的四根金属探针垂直压在样品表面上,使电流从两外探针之间通过,测量两内探针的电位差。
3.5寿命晶体中非平衡载流子由产生到复合存在的平均时间间隔,它等于非平衡少数载流子浓度衰减到其始值的1/e(e=2.718)所需的时间。
又称少数载流子寿命,简称少子寿命。
寿命符号τ,单位为μs 。
3.6孪晶在晶体中晶体是两部分,彼此成镜象对称的晶体结构。
连接两部分的界面称为孪晶或孪晶边界。
在金刚石结构中,例如硅,孪晶面为(111)面。
3.7单晶不含大角晶界或孪晶界的晶体。
3.8直拉法(CZ)本产品单晶硅的生长方式为直拉法,其工艺为沿着垂直方向从熔体中拉制单晶体的方法,又称切克劳斯基法,表示符号为CZ。
单晶硅片检验作业指导书
1.目的规范单晶硅片检验项目和判定准则,指导单晶硅片进料检验作业流程,控制产品
的品质,提供符合生产需求的原材料。
2.范围适用于各规格的单晶硅片的检验判定
3.定义详见品质检验标准
4.职责
生产部下发产品技术要求文件至相关部门
针对客户要求编制产品检验标准
严格按照检验标准的要求执行
5.内容
产品的基本检验要求
检验环境室温,有良好的光照
运输储存要求
产品应储存在清洁,干燥的环境,避免酸碱腐蚀性气氛,避免油污,灰尘颗粒气氛运输过程中轻拿轻放,严禁抛掷,大力放置,且须采取防震,防潮措施。
核对相关信息
收料凭证与供应商来料规格信息核对,外包装无破损。
报料信息需于实物料号一致,数量,规格准确无误。
单晶硅片的技术标准1范围本要求规定了单晶硅片的分类、技术要求、包装以及检验规范等本要求适用于单晶硅片的采购及其检验。
2 规范性引用文件ASTM F42-02半导体材料导电率类型的测试方法ASTM F26半导体材料晶向测试方法F84直线四探针法测量硅片电阻率的试验方法ASTM F1391-93太阳能硅晶体碳含量的标准测试方法ASTM F121-83太阳能硅晶体氧含量的标准测试方法ASTM F 1535用非接触测量微波反射所致光电导性衰减测定载流子复合寿命的实验方法3 术语和定义TV:硅片中心点的厚度,是指一批硅片的厚度分布情况;TTV:总厚度误差,是指一片硅片的最厚和最薄的误差(标准测量是取硅片5点厚度:边缘上下左右6mm处4点和中心点);位错:晶体中由于原子错配引起的具有伯格斯矢量的一种线缺陷;位错密度:单位体积内位错线的总长度(cm/cm3),通常以晶体某晶面单位面积上位错蚀坑的数目来表示;崩边:晶片边缘或表面未贯穿晶片的局部缺损区域,当崩边在晶片边缘产生时,其尺寸由径向深度和周边弦长给出;裂纹、裂痕:延伸到晶片表面,可能贯穿,也可能不贯穿整个晶片厚度的解理或裂痕;四角同心度:单晶硅片四个角与标准规格尺寸相比较的差值。
密集型线痕:每1cm上可视线痕的条数超过5条4 分类单晶硅片的等级有A级品和B级品,规格为:125′125Ⅰ(mm)、125′125Ⅱ(mm)、156′156(mm)。
5 技术要求外观见附录表格中检验要求。
外形尺寸方片TV为200±20 um,测试点为中心点;方片TTV小于30um,测试点为边缘6mm处4点、中心1点;硅片TTV以五点测量法为准,同一片硅片厚度变化应小于其标称厚度的15%;相邻C段的垂直度:90o±;其他尺寸要求见表1。
表1单晶硅片尺寸要求图1硅单晶片尺寸示意图材料性质导电类型:硅片电阻率:见下表;硅片少子寿命:见下表(此寿命为2mm样片钝化后的少子寿命);晶向:表面晶向<100>+/°;位错密度≤3000pcs/cm2;氧碳含量:氧含量≤20ppma,碳含量≤。
硅片等级分类及标准一、优等品1:硅片表面光滑洁净。
2:TV:220±20μm。
3:几何尺寸:边长125±0.5mm;对角150±0.5mm、148±0.5mm、165±0.5mm;边长103±0.5mm、对角135±0.5mm;边长150±0.5mm 、156±0.5mm、对角203±0.5mm、200±0.5mm。
同心度:任意两个弧的弦长之差≤1mm。
垂直度:任意两边的夹角:90°±0.3。
二、合格品一级品:1:表面有少许污渍、轻微线痕。
2:220±20μm ≤TV≤220±30μm。
3:几何尺寸:边长125±0.5mm;对角150±0.5mm、148±0.5mm、165±0.5mm;边长103±0.5mm、对角135±0.5mm;边长150±0.5mm 、156±0.5mm、对角203±0.5mm、200±0.5mm。
同心度:任意两个弧的弦长之差≤1.2mm。
垂直度:任意两边的夹角:90°±0.5。
二级品:1:表面有少许污渍、线痕、凹痕,轻微崩边。
2:220±30μm ≤TV≤220±40μm。
3:凹痕:硅片表面凹痕之和≤30μm。
4:崩边范围:崩边口不是三角形状,崩边口长度≤1mm,深度≤0.5mm 5:几何尺寸:边长125±0.52mm;对角150±0.52mm、148±0.52mm、165±0.52mm;边长103±0.52mm、对角135±0.52mm;边长150±0.52mm 、156±0.52mm、对角203±0.52mm、200±0.52mm。
单晶硅产品质量标准英文回答:Silicon Single Crystal Quality Standards.1. Surface Characteristics.The surface of the single crystal silicon shall be free from any visible defects, such as scratches, pits, and cracks.The surface roughness shall not exceed a specified value, typically in the range of 0.1 to 1.0 micrometers.2. Crystallographic Properties.The single crystal silicon shall have a well-defined crystal structure with a specified orientation.The crystal lattice shall be free from any defects,such as dislocations, stacking faults, and grain boundaries.3. Electrical Properties.The electrical resistivity of the single crystalsilicon shall be within a specified range, typically in the range of 0.1 to 100 ohm-centimeters.The carrier concentration shall be within a specified range, typically in the range of 10^14 to 10^18 atoms per cubic centimeter.4. Mechanical Properties.The single crystal silicon shall have a specified hardness, typically in the range of 7 to 8 on the Mohs scale.The fracture strength shall be within a specified range, typically in the range of 3 to 5 gigapascals.5. Thermal Properties.The thermal conductivity of the single crystal silicon shall be within a specified range, typically in the range of 100 to 200 watts per meter-Kelvin.The specific heat capacity shall be within a specified range, typically in the range of 0.6 to 0.8 joules per gram-Kelvin.6. Optical Properties.The single crystal silicon shall have a specified refractive index, typically in the range of 3.4 to 3.6.The absorption coefficient shall be within a specified range, typically in the range of 1 to 1000 inverse centimeters.7. Chemical Properties.The single crystal silicon shall be chemically pure, with a purity of at least 99.999%.The surface shall be free from any contaminants, such as metals, oxides, and hydrocarbons.中文回答:单晶硅产品质量标准。
太阳能级单晶硅片1 范围本标准规定了太阳能级单晶硅片的术语和定义、技术要求、试验方法、检验规则、标志、包装、运输和贮存。
本标准适用于太阳能电池用的太阳能级单晶硅片(以下简称单晶硅片)。
2 规范性引用文件下列文件中的条款通过本标准的引用而成为本标准的条款。
凡是注日期的引用文件,其随后所有的修改单(不包括勘误的内容)或修订版均不适用于本标准,然而,鼓励根据本标准达成协议的各方研究是否可以使用这些文件的最新版本。
凡是不注日期的引用文件,其最新版本适用于本标准。
GB/T 2828.1-2003 计数抽样检验程序第1部分:按接收质量限(AQL)检索的逐批检验抽样计划3 术语和定义3.1本产品导电类型为p-型半导体硅片导电类型是指半导体材料中多数载流子的性质所决定的导电特性,本产品导电类型是p-型半导体,其多数载流子为空穴的半导体。
3.2杂质浓度单位体积内杂质原子的数目。
本产品的主要杂质是指氧含量、碳含量。
3.3体电阻率单位体积的材料对于两平行面垂直通过的电流的阻力。
一般来说,体电阻率为材料中平行电流的电场强度与电流密度之比。
符号为ρ,单位为Ω·cm 。
3.4四探针测量材料表面层电阻率的一种探针装置。
排列成一直线、间距相等的四根金属探针垂直压在样品表面上,使电流从两外探针之间通过,测量两内探针的电位差。
3.5寿命晶体中非平衡载流子由产生到复合存在的平均时间间隔,它等于非平衡少数载流子浓度衰减到其始值的1/e(e=2.718)所需的时间。
又称少数载流子寿命,简称少子寿命。
寿命符号τ,单位为μs 。
3.6孪晶在晶体中晶体是两部分,彼此成镜象对称的晶体结构。
连接两部分的界面称为孪晶或孪晶边界。
在金刚石结构中,例如硅,孪晶面为(111)面。
3.7单晶不含大角晶界或孪晶界的晶体。
3.8直拉法(CZ)本产品单晶硅的生长方式为直拉法,其工艺为沿着垂直方向从熔体中拉制单晶体的方法,又称切克劳斯基法,表示符号为CZ。
0I CS企业标准硅单晶XXX有限公司发布前言本标准修改采用了Ibis Technology《美国Ibis公司硅单晶产品样本》,其他技术要求执行了GB/T 12962-2005标准。
编写格式按GB/T 1.1-2009《标准化工作导则第1部分:标准结构和编写》标准修订。
本标准于XXX 首次发布。
硅单晶1 范围本标准规定了硅单晶的产品术语、要求、试验方法、检验规则以及标志、包装、运输、贮存。
本标准适用于直拉法制备的硅单晶。
产品主要用于制作太阳能电池及其组件。
2 规范性引用文件下列文件对于本文件的应用是必不可少的。
凡是注日期的引用文件,仅所注日期的版本适用于本文件。
凡是不注日期的引用文件,其最新版本(包括所有的修改单)适用于本文件。
GB/T1550 非本征半导体材料导电类型测试方法GB/T1551 硅锗单晶电阻率测定直流二探针法GB/T1552 硅锗单晶电阻率测定直排四探针法GB/T1553 硅和锗体内少数载流子寿命测定光电导衰减法GB/T1554 硅晶体完整性化学择优腐蚀检验方法GB/T1555 半导体单晶晶向测定方法GB/T1557 硅晶体中间隙氧含量的红外吸收测量方法GB/T1558 硅中代位碳原子含量红外吸收测量方法GB/T11073 硅片径向电阻率变化的测量方法GB/T12964 硅单晶抛光片GB/T13387 电子材料晶片参考面长度测量方法GB/T14140 (所有部分)硅片直径测量方法GB/T14143 300μm-900μm硅片间隙氧含量红外吸收测量方法GB/T14844 半导体材料牌号表示方法Ibis Technology 美国Ibis公司硅单晶产品样本3 术语和定义下列术语和定义适用于本标准。
3.1 径向电阻率变化晶片中心点与偏离中心的某一点或若干对称分布的设定点(典型设定点是晶片半径的1/2处或靠近晶片边缘处)的电阻率之间的差值。
这种电阻率的差值可以表示为中心值的百分数。
又称径向电阻率剃度。
单晶硅片检验作业指导书
1.目的规范单晶硅片检验项目和判定准则,指导单晶硅片进料检验作业流程,控制产品
的品质,提供符合生产需求的原材料。
2.范围适用于各规格的单晶硅片的检验判定
3.定义详见品质检验标准
4.职责
生产部下发产品技术要求文件至相关部门
针对客户要求编制产品检验标准
严格按照检验标准的要求执行
5.内容
产品的基本检验要求
检验环境室温,有良好的光照
运输储存要求
产品应储存在清洁,干燥的环境,避免酸碱腐蚀性气氛,避免油污,灰尘颗粒气氛运输过程中轻拿轻放,严禁抛掷,大力放置,且须采取防震,防潮措施。
核对相关信息
收料凭证与供应商来料规格信息核对,外包装无破损。
报料信息需于实物料号一致,数量,规格准确无误。
单晶硅棒、单晶硅片加工贸易单耗标准 HDB/YD003-20001 范围本标准规定了以多晶硅(商品编号28046190)为主要原料加工制成4英寸、5英寸单晶硅棒(商品编号28046110)和单晶硅片(商品编号38180011)的加工贸易单耗标准。
本标准适用于海关和外经贸部门对用多晶硅(商品编号28046190)加工生产单晶硅棒(商品编号28046110)、单晶硅片(商品编号38180011)的加工贸易企业进行加工贸易单耗备案,审批和核销管理。
2 定义本标准采用以下定义:多晶硅加工单晶硅棒单耗指:在正常生产条件下,加工生产每公斤单晶硅棒所耗用多晶硅质量(kg)。
(包括净耗和工艺损耗)单晶硅棒加工单晶硅片净耗指:在正常生产条件下,物化在每千片单晶硅片中单晶硅棒的质量(kg)。
多晶硅加工单晶硅棒损耗率(%):单晶硅棒在正常加工过程中,因生产工艺所必需但不能物化在成品中的多晶硅耗用量占多晶硅投入量的百分比。
单晶硅棒加工单晶硅片损耗率(%):单晶硅片在正常加工过程中,因生产工艺所必需但不能物化在成品中的单晶硅棒耗用量占单晶硅棒投入量的百分比。
3 单、损耗标准3.1 原料的品质规格原料品质为免洗料,符合相关国内或国际行业技术标准规定及合同对产品质级的认定。
3.2 成品的品质规格单晶硅棒品质规格:该单耗标准对原料适用于相关GB/T12962-1996国家标准及合同对单晶硅棒质级的认定。
单晶硅抛光片品质规格:该单耗标准适用于相关GB/T12964-1996国家标准及合同对单晶硅抛光片质级的认定。
3.3 单、损耗标准3.3.1 多晶硅---单晶硅棒原料单位商品编号单耗标准(kg)损耗率(%)序号成品名称成品单位商品编号成品规格原料名称1.单晶硅棒Kg280461104英寸多晶硅Kg28046190 1.8345.32.单晶硅棒Kg280461105英寸多晶硅Kg28046190 1.7843.83.3.2 单晶硅棒---单晶硅抛光片原料单位商品编号单耗标准(kg)损耗率(%)序号成品名称成品单位商品编号成品规格原料名称单晶硅棒Kg2804611010.22457.41.IC级单晶硅抛光片千片381800114英寸525um2.IC级单晶硅抛光片千片381800115英寸单晶硅棒Kg2804611018.61956.7625um注:1、可利用制成低档次硅产品的掺埚底料、头尾料,应按边角科征税。
太阳能125单晶电池片企业标准一.产品型号01-125-46A(B)、02-125-47A(B)、73-156-45A(B)电流档的效率等级区别电流档2,3区别125单晶电池片的对角尺寸7区别硅片的来源二.结构设计和性能1.基体材料电池的基体材料是为单晶硅片,采用太阳能级硅晶体片。
片厚为180~250μm。
2.电极(1)电极图形完整、图形尺寸如下:主栅线2根:宽1.8mm,间距60mm。
副栅线44根(125),宽0.14mm。
背电极2根:宽8mm,间距60mm。
背电极与正电极主栅线在同一直线上,错位不超过1mm。
(2)栅线电极为银材料,背电极为银或铝掺杂银材料。
应呈材料本色,无变色现象。
(3)栅线印刷完整清晰,整体位移和偏斜不超过1mm,中心区小于1mm宽度的断线不超过1处,(4)电极应有良好的可焊性,焊接后无明显变形。
焊点的抗拉强度不小于4×105Pa。
(5)电极具有良好的导电性,电阻系数小于10mΩ/□。
3.铝背场(1)电池采用铝背场结构,主要为铝材料。
铝层厚度为10~40μm。
(2)背面铝膜与基体材料的附着强度检测后,无铝膜脱落。
(3)背电场铝膜图形完整,与背电极的图形位移不超过1mm。
无高于0.2mm以上的铝疱,铝钩,无明显尖锐突起。
4.减反射膜(1)减反射膜采用氮化硅薄膜结构,厚度为65~80nm,在电池表面法线60度的立体角内视察其颜色,可以为紫、深蓝等均匀颜色。
(2)减反射膜与基体材料的附着强度检测后,减反射膜85%不脱落。
5.尺寸注:12)总厚度偏差:在一系列点的厚度(包含电极厚度)测量中,所测电池的最大厚度与最小厚度的绝对差值。
6.外观电池的颜色应均匀一致,无明显的色差、水痕、手印等外观缺陷。
电池的崩边、钝形缺口等外形缺损的尺寸要求:崩边长度不大于 1.5mm,由边缘向中心的深度不大于0.5mm,厚度不超过片厚的一半,同一片电池上正面出现此类外形缺损数量不超过两处。
同时不允许电池上有肉眼可见的裂纹以及V形缺口。
太阳能级单晶硅片
1 范围
本标准规定了太阳能级单晶硅片的术语和定义、技术要求、试验方法、检验规则、标志、包装、运输和贮存。
本标准适用于太阳能电池用的太阳能级单晶硅片(以下简称单晶硅片)。
2 规范性引用文件
下列文件中的条款通过本标准的引用而成为本标准的条款。
凡是注日期的引用文件,其随后所有的修改单(不包括勘误的内容)或修订版均不适用于本标准,然而,鼓励根据本标准达成协议的各方研究是否可以使用这些文件的最新版本。
凡是不注日期的引用文件,其最新版本适用于本标准。
GB/T 2828.1-2003 计数抽样检验程序第1部分:按接收质量限(AQL)检索的逐批检验抽样计划3 术语和定义
3.1
本产品导电类型为p-型半导体硅片
导电类型是指半导体材料中多数载流子的性质所决定的导电特性,本产品导电类型是p-型半导体,其多数载流子为空穴的半导体。
3.2
杂质浓度
单位体积内杂质原子的数目。
本产品的主要杂质是指氧含量、碳含量。
3.3
体电阻率
单位体积的材料对于两平行面垂直通过的电流的阻力。
一般来说,体电阻率为材料中平行电流的电场强度与电流密度之比。
符号为ρ,单位为Ω·cm 。
3.4
四探针
测量材料表面层电阻率的一种探针装置。
排列成一直线、间距相等的四根金属探针垂直压在样品表面上,使电流从两外探针之间通过,测量两内探针的电位差。
3.5
寿命
晶体中非平衡载流子由产生到复合存在的平均时间间隔,它等于非平衡少数载流子浓度衰减到其始值的1/e(e=2.718)所需的时间。
又称少数载流子寿命,简称少子寿命。
寿命符号τ,单位为μs 。
3.6
孪晶
在晶体中晶体是两部分,彼此成镜象对称的晶体结构。
连接两部分的界面称为孪晶或孪晶边界。
在金刚石结构中,例如硅,孪晶面为(111)面。
3.7
单晶
不含大角晶界或孪晶界的晶体。
3.8
直拉法(CZ)
本产品单晶硅的生长方式为直拉法,其工艺为沿着垂直方向从熔体中拉制单晶体的方法,又称切克劳斯基法,表示符号为CZ。
3.9
对角线
横穿圆片表面,通过晶片中心点且不与参考面或圆周上其他基准区相交的直线长度。
3.10
硅片中心厚度
硅片中心点垂直于表面方向穿过硅片的距离为硅片中心厚度。
3.11
厚度允许偏差
硅片厚度的测量值与标称值的最大允许差值。
3.12
总厚度变化 (TTV)
在厚度扫描或一系列点的厚度测量中,所测量的硅片的最大厚度与最小厚度的绝对差值。
3.13
翘曲度
硅片中心面与基准片面之间的最大和最小距离的差值。
翘曲度是硅片一种体性质而不是表面特性。
3.14
崩边
硅片边缘或表面未贯穿硅片的局部损伤区域,当崩边在硅片边缘产生时,其尺寸有径向深度和周边弦长给出。
3.15
缺角
上下贯穿硅片边缘的缺损。
3.16
裂纹、裂痕
延伸到硅片表面,有可能贯穿,也可能不贯穿整个硅片厚度的解理或裂纹或裂痕。
3.17
C角
单晶方棒四个角用滚磨机滚出圆弧形。
3.18
晶向
同一个格子可以形成方向不同的晶列,每一个晶列定义了一个反向,称为晶向。
3.19
晶向偏离度
晶体的轴与晶体方向不吻合时,其偏离的角度称为晶向偏离度。
4 技术要求
4.1 外观要求
外观要求见表1。
4.2 规格尺寸及极限偏差
4.2.1规格尺寸及极限偏差应符合表2、表3、表4规定。
4.2.2 单晶硅片对角线(Φ)、边长(W)、C角尺寸(C)见图1。
图1
4.3 理化指标
理化指标应符合表5规定。
项目
指标
A等B等
1 生长方式CZ CZ
2 晶向〈100〉〈100〉
3 晶向偏离度/(°)﹤±1.5 ±1.5
4 导电类型P P
5 掺杂剂Boron(B)Boron(B)
6 氧含量/(atoms/cm3)≤ 1.0×1018 1.0×1018
7 碳含量/(atoms/cm3)≤ 5.0×1017 5.0×1017
8 电阻率范围(ρ)/(Ω·cm) 1.0~3.0,3.0~6.0 1.0~3.0,3.0~6.0
9 少子寿命(τd)/(μs)≥10(钝化后)10(钝化后)
单晶硅片从该编号的单晶硅棒切割出来,该单晶硅棒的编号含义如下。
□□□□□□
晶棒位置
晶棒序号
该炉出炉的晶棒根数
出炉总数
炉号
年号
示例:单晶硅棒编号为090809322B表示该硅棒是2009年第8号炉出的第93炉的2根晶棒中的第2根晶棒,该截断晶棒在原出炉晶棒的B段,见图2。
头 A段 B段 C段尾
图2
5 试验方法
5.1 感官要求
在室温下,光线明亮的室内手感、目测检查。
5.2 规格尺寸
5.2.1 中心厚度和总厚度变化(TTV)
中心厚度和总厚度变化使用相应精度的千分表测量。
5.2.2 边长和对角线
边长和对角线使用相应精度的游标卡尺测量。
5.2.3 C角
C角使用90°角尺测量。
5.2.4 翘曲度
翘曲度使用塞尺测量。
5.2.5 线痕
线痕使用粗糙度测量仪测量。
5.2.6 崩边
崩边长度和深度使用相应精度的游标卡尺测量并目测。
5.3 理化指标
5.3.1 生长方式
生长方式由单晶硅棒生长炉而决定,因此检查单晶硅棒生长炉是否符合要求。
5.3.2 晶向和晶向偏离度
晶向和晶向偏离度使用晶向仪测量。
5.3.3 导电类型和掺杂剂
导电类型使用型号测试仪测量,掺杂剂用电阻率测试仪测量。
5.3.4 氧含量和碳含量
氧含量和碳含量使用氧碳含量测试仪测量。
5.3.5 电阻率
电阻率使用四探针电阻率测试仪测量。
5.3.6 少子寿命
少子寿命使用少子寿命测量仪测量。
6 检验规则
6.1 单晶硅片应经生产厂质检部门检验合格后,并附产品合格证方可出厂发货。
6.2 检验应逐批进行,采用GB/T 2828.1-2003的规定进行检验。
6.3 检验组批:以同一种型号、规格和等级的合格硅片组成一个检验批次。
6.4 单位产品:单晶硅片的单位产品为片。
6.5 批质量:以每百单位产品的不合格品数(即片)计算。
6.6 抽样方法:采取随机抽样的方法抽取。
6.7 检验项目:为本标准第4.1、4.2、4.3条。
6.8 抽样方案:采用正常检验一次抽样方案。
检验水平、接收质量限(AQL)见表6。
6.9逐批检验时,正常检验一次抽样方案按GB/T 2828.1-2003中表2-A制定出的表7进行操作。
表7:正常检验一次抽样方案
6.10 检验结果判定
当样本检验中发现的不合格数小于或等于其对应的接收数(Ac)时,则判定该批产品为可接收。
如果样本中发现的不合格数大于或等于其对应的拒收数(Re)时,则判定该批产品为不可接收。
7 标志、包装、运输和储存
7.1 标志
单晶硅片合格证标志内容如下:
a)泰州德通电气有限公司标志;
b)规格;
c)电阻率;
d)编号;
e)数量;
f)厚度;
g)日期;
h)分选员和检验员。
7.2 包装
单晶硅片每400片装入塑料泡沫包装盒内,每4只塑料泡沫包装盒装入瓦楞纸板外包装箱。
7.3 运输
运输工具应干燥、防雨,装卸时应轻拿、轻放,避免挤压,堆高限层应小于4层。
7.4 储存
产品应在清洁、干燥、常温的库房中存放,并按等级和规格分别堆放,堆高限层应小于4层。