客房送餐服务程序
- 格式:ppt
- 大小:40.50 KB
- 文档页数:14
客房送餐服务程序第一步:接单和处理订单1.客房送餐服务员接到客人的送餐需求后,确认客人的房间号和送餐时间。
2.服务员查询菜单,向客人提供可选择的菜品列表,并记录客人的点餐需求。
3.客人选择完菜品后,服务员确认订单,并将订单信息输入到计算机系统中进行处理。
4.计算机系统生成订单号,并将订单信息发送给厨房进行准备。
5.服务员将订单号和送餐时间通知厨房,并等待送餐准备完成。
第二步:送餐准备和配送1.厨房根据订单信息准备菜品,并将准备好的菜品装配到餐盘或餐袋中,并附上订单信息。
2.服务员根据送餐时间将准备好的菜品取出,并确认菜品的数量和品质。
3.服务员将菜品装载到专用的送餐小推车中,并确保菜品的稳定和安全。
4.服务员根据订单的送餐地址和房间号,将菜品送到客人的房间门口。
5.服务员敲门并宣布自己是客房送餐服务员,等待客人开门接收食物。
6.客人开门后,服务员将菜品交给客人,并要求客人签收确认,以确保订单的准确性和完整性。
第三步:订单记录和结算1.服务员将已经送达的订单信息记录在计算机系统中,包括订单号、送餐时间、菜品和数量、客人的签收确认等。
2.服务员进行订单的结算,确认菜品的总价和客人需支付的金额,并提供发票或支付凭证。
3.客人支付完款项后,服务员将订单的支付状态标记为已支付,并将支付信息记录在计算机系统中。
4.服务员将订单的送达和结算情况报告给上级,并将相关记录保存在客房送餐服务部门的档案中。
第四步:客户反馈和问题解决2.服务员收到客人的反馈后,及时记录客人的问题或意见,并向上级汇报,以便及时解决问题。
3.上级收到客人的反馈后,安排与客人进行沟通和解决,以确保客人的满意度。
4.客房送餐服务部门进行问题的整理和分析,并采取相应的措施,以避免类似问题再次发生。
5.服务员和上级对客人的反馈和问题解决情况进行跟踪和记录,并进行总结和评估,以提升服务质量。
以上是一个客房送餐服务的程序,通过以上步骤,可以实现客人的快速点餐并准时送达的服务,同时也能及时解决客人的问题和需求,提升客人的满意度和餐厅的形象。
MEMO备忘录To致呈:董事长(Board Chairman) From由:市场营销部(S&M)cc抄送:总经办(GM)、财务部(A/C)、前厅(FO) Archive存档:市场营销部(S&M) 客房部(HSKP)、餐饮部(F&B)Subject事由:有关贵港文华凯莱大饭店客房送餐操作流程申请方案Date日期: 2023-02-10 File No文献编号:S&M1.送餐部:西餐厅;2.送餐范围:在住来宾晚餐、宵夜、水果(果拼)、各类饮料酒水等;3.送餐时间:10:00--22:00;4.送餐工具:送餐专用托盘、餐车、温馨提醒牌;5.送餐筹办工作:西餐厅设置一种专区,用于寄存所有送餐需要用到旳餐具、酱料、酒杯、温馨提醒、纸巾、牙签、冰桶、开瓶器等;6.送餐使用表格及单据:点餐本、送餐登记表(餐饮)、餐具使用登记表(餐饮)、餐具回收登记表(房务中心);7.送餐人员规定:熟悉客房送餐问候礼仪,体现清晰;8.送餐菜单规定:简朴易出品,大众化(后附);9.送餐流程:接受预定→跟客人确认点餐项目→确认客人付款方式(如是客人强烈规定挂房账需跟前厅部确认与否可以入房账)→根据客人所点项目告诉客人送餐所需时长→下单制作→准备餐具酒杯器皿牙签纸巾温馨提醒等→打印消费账单→准备找补零钞(如入房账旳填写消费确认单让客人签字)→准备送餐→填写送餐登记表→送达客人房间→告知客人用餐事项→收取款项或让客人在消费单签字→离开10.送餐旳有关服务操作收:根据送餐记录本,送餐离开客人房间1个小时后积极打至客房问询客人与否用餐快乐,菜式饮料等与否满意,与否需要加餐等问候后,与否可以取回餐具,如可以回收旳告知房务中心派人先回收至房务中心,如客人说尚未用完餐,需要较长时间旳,西餐厅服务员可交接至房务中心,阐明餐具数量,客人所点菜单等,餐具先回收至房务中心,并做好餐具登记;西餐厅次日上班根据送餐登记表到房务中心回收餐具;12.表格客房送餐登记表编号:日期:年月日13.客房送餐服务程序与关键问题14.客房送餐与收餐服务规范15.客房送餐服务工作制度一、接受预定1、礼貌答应客人旳预定:“早上好∕中午好∕晚上好,送餐服务,请问有什么需要服务旳?”2、详细问清客人旳房号,规定送餐旳时间及所要旳菜点,并复述一遍。
客房送餐服务流程与规范一、客房送餐服务流程:1.定义服务范围:确定客房送餐的时间段和可提供的菜单种类,并将此信息提前告知客人。
3.检查订餐单:服务员收到订餐单后,要仔细核对客人的订餐内容是否与实际相符,如有不明确的地方,要及时与客人确认。
避免出现送错菜品或数量不符的情况。
4.安排送餐时间:根据客人要求的送餐时间,服务员要合理安排送餐的顺序,确保菜品的新鲜度和温度。
尽量准时送达客人房间,不得迟到。
5.准备送餐:在送餐前,服务员要检查所需的食材和餐具是否齐全,确保送餐的质量和数量。
如果需要加热,服务员要提前准备好加热设备,并确保操作安全。
6.送餐到客房:服务员在送餐前要保持良好的仪容仪表和礼貌态度。
到达客房后,服务员要敲门并主动问好,确认是客人订餐后,再进入客房。
服务员需要将送餐放置在指定位置,如餐桌或服务车上,并向客人介绍菜品,确认菜品的完整性。
7.客人确认:送餐员离开客房后,客人要对送餐内容进行核对,确认订单的准确性和完整性。
如有遗漏或错误,客人应及时向服务员反馈,并进行补救措施。
8.结算支付:客房送餐服务可以提供各种支付方式,包括现金支付、刷卡和移动支付等,服务员需要提供相应的结算方式,并提供发票或小票。
9.清理整理:送餐员离开客房后,需要将餐具和餐盘等物品进行收拾整理,并进行清洁。
确保客房的整洁和卫生。
10.反馈评价:客人对菜品和服务的满意度是衡量客房送餐服务质量的重要标准,服务员应主动询问客人的意见和建议,并在离开前向客人道别,感谢客人对酒店的支持。
二、客房送餐服务规范:1.保持安全卫生:送餐员在送餐前,要保持手部清洁,并佩戴干净的工作服和手套。
送餐员要确保送餐的食材和餐具的卫生安全,餐具要经过消毒处理。
2.保证食品质量:送餐员在送餐前要检查菜品的质量,确保食材新鲜和菜品的口感美味。
如有菜品变质或不达标的情况,要及时更换或向客人做出解释。
3.注意隐私保护:送餐员在送餐时,要尊重客人的隐私,不得擅自进入客人的房间,除非得到明确的允许。
客房送餐服务流程与规范首先,送餐服务的流程应该包括以下几个环节:1.接收订单:当客人下单时,应该有专门的人员接收订单,并核对客人的姓名、房间号、送餐时间等信息,确保信息的准确性。
2.配餐准备:根据客人的订单,酒店应该组织厨房进行相应的菜品准备和烹饪工作,确保菜品的质量和口感。
3.配送准备:配送员应该按照送餐时间做好准备工作,将菜品装盘整齐,并准备好所需的送餐工具、餐具和酒水等。
4.送餐上门:送餐员应戴好工作牌,拿着餐车按照客人的要求送餐到客房。
在到达客房后,送餐员应敲门并确认客人的身份,确保送餐的准确性。
5.餐品呈现:送餐员将菜品摆放在餐桌上,同时将餐具、酒水等摆放整齐,对于需要加热的菜品,应向客人询问是否需要帮助加热。
6.服务离开:送餐员在确认客人满意后,向客人道别并离开客房。
送餐员应确保客人收到餐品后才离开,以避免餐品被他人侵犯或损坏。
其次,送餐服务的规范应该着重以下几个方面:1.快速响应:酒店应确保在接收到客人的送餐订单后,能够快速响应并进行确认,避免客人长时间等待不确定的情况发生。
2.准时送达:送餐员应按照客人预订的送餐时间提前准备并到达客房,确保餐品在客人需要时准时送达。
3.热情服务:送餐员应以热情、友好的态度向客人提供送餐服务,主动询问客人的需求,并根据客人的要求进行合理的协助和配合。
4.餐品质量:送餐员在送餐过程中应确保餐品的质量和口感良好,不得出现菜品凉、烧焦或变质等情况。
5.保持隐私:送餐员在送餐过程中应尽量保持客人的隐私,不得擅自进入客人的房间或触碰客人的私人物品。
6.客户满意:送餐员在离开客房前,应向客人确认餐品是否满意,并根据客人的反馈做出相应的改进和调整。
最后,送餐服务的标准化运营还需要酒店进行定期的培训和评估。
酒店应定期对送餐员进行送餐服务流程和规范的培训,提升员工的专业素养和服务水平。
同时,酒店应定期对送餐服务进行评估,收集客人的反馈意见,并及时进行改进和优化,确保送餐服务的质量和满意度达到最佳水平。
酒店客房送餐部服务流程客房送餐服务是高星级酒店、旅馆为方便客人,增加收入所提供的一项服务。
如果客人方便快捷的心理需求得不到满足,那么,顾客忠诚荡然无存,进而导致酒店产品成本过高、入住率下降结果。
应基于顾客利益、方便顾客,建立多样化的经营思路、加强培训、合理配制人员和建立合理成本管理机制,提供高品质服务1 引言随着经济的发展,各式各样的餐饮业如雨后春笋,然而由于场时空发展有限,商家的竞争就会激烈化。
于此同时国内酒店和海外著名酒店也在迅速扩张,并且现代的酒店更加向奢华、舒适的方向发展。
现代的酒店都在极力营造“宾至如归”的感觉,让客人尽可能的感到舒适、方便。
所以在酒店每一个环节都是十分重要,任何一个环节的疏漏都会影响其他所有环节的辛勤付出。
客房送餐部同样不可或缺并且扮演着十分重要的角色。
送餐部可以24小时满足客人的送餐需求,并且如果您叫了客房送餐服务,那么您就不必预定也能在窗边享用美味的食物和饮料,尽情享受那种在自己的房间里特有的从容而愉悦的就餐体验。
避免了餐厅的喧哗,可以一个人在温馨的房间内近尽情享受美味的食物和美丽的夜色。
送餐部个性优雅的服务同样是酒店的一项特色一定会给客人留下深刻的印象。
所以对送餐部的管理就十分重要,良好科学的送餐管理不仅可以给客人带来舒适和方便,更可以提高酒店的品质同时还能创造收入。
2 酒店客房送餐部概念的界定与研究现状2.1 酒店客房送餐部的含义随着酒店行业的快速发展,许多专家学者对酒店做了许多相关研究。
但是对客房送餐做出研究的还不多。
客房的送餐概念简单,但从字面上就能能看出其内涵,不会给人们造成太大的误解。
客房餐服务是高星级酒店、旅馆为方便客人,增加收入所提供的一项服务。
也有学者认为:客房送餐服务(Room Service)是指根据客人要求在客房中为客人提供的餐饮服务。
它是四、五星级饭店为方便客人、增加收入、减轻餐厅压力、体现饭店等级而提供的服务项目。
本文引用的客房送餐部的概念是:客房送餐服务(Room Service)是指根据客人要求在客房中为客人提供的餐饮服务。
客房送餐服务流程及标准一、了解当天供应食品1、服务员要了解当天供应食品情况。
二、接受预订1、电话铃响三声之内接听电话:“您好,餐厅;请问有什么需要?”2、聆听客人预订要求,掌握客人订餐种类、数量、人数及特殊要求, 详细问清客人的房号,要求送餐的时间;解答客人提问。
3、主动向客人推荐,说明客餐服务项目,介绍当天推荐食品,描述食品的数量、原料、味道、辅助配料及制作方法。
4、复述客人预订內容及要求,得到客人确认后询问宾客结账方式(挂账、现金或扫码支付)。
5、待客人将电话挂断后,方可放下听筒。
6、开好菜单,并在菜单上写上接订时间。
7、通知厨房客人所点菜品及送餐时间,若客人需要特殊食品或要求,需附文字说明,连同订单一同迅速送往厨房,必要时需向厨师长当面说明。
8、在客餐服务记录本上记录客人订餐情况,包括:订餐额人房间号码、订餐內容、订餐时间、服务员姓名、帐单号码。
三、备餐1、根椐客人的订单开出帐单2、根据就餐人数准备送餐用具(送餐车、托盘)和餐具、杯具 (如有酒类需带开瓶器)。
3、依据客人订餐种类和数量, 按菜品要求准备各类餐具,布件;放置好菜品、调味品等。
4、整理个人仪表仪容。
四、检查核对1、送餐员认真核对菜肴与订单是否相符2、检查餐具,布件及调味品是否洁净无渍无破损3、检查菜肴点心的质量是否符合标准4、如宾客属于VIP,管理人员要与服务员一起送餐进房,并提供各项服务。
五、送餐1、在送餐过程中不要与客人同乘电梯;送餐途中,保持送餐用具平稳,避免食品或饮品溢出。
2、食品、饮品餐具,须加盖或洁净盖布,确保卫生。
六、送餐入房:1、核对房号、时间;敲门三下或按门铃,并说明送餐服务已到“您好,客房送餐”。
2、客人开门问好,并请示客人是否可以进入“早上好/上午好/晚上好,客房送餐,请问可以进来吗?”在得到客人允许后才能进入房间;询问客人餐车或托盘放在哪里,“您看,餐车/托盘需要放在哪里?”。
3、摆好餐具及菜品后,请客人用餐。
客房送餐服务流程与规范客房送餐服务是酒店的一项重要服务之一,为了提供优质的服务,确保客人的满意度,酒店需要制定一套完善的送餐服务流程与规范。
以下是一套常见的客房送餐服务流程与规范,具体操作过程可能因酒店的规模和特点而有所差异。
一、客房送餐服务流程:2.确认订单:服务员与厨房确认订单的内容和时间,确保能够准时提供送餐服务。
3.准备餐点:根据订单内容,厨房开始准备食材并进行烹饪。
4.装盘和打点:将烹饪好的餐点装盘,并根据客人的要求进行美化和布置。
5.送餐至客房门口:服务员将餐点送至客房门口,并敲门提醒客人。
6.进行餐点确认:客人确认餐点无误后,服务员将餐点送至客房内。
7.结账:客人签字确认订单,服务员与客人核对订单内容,确认付款方式并开具发票。
8.收拾餐具:服务员收拾餐具,清理餐桌,确保客房的整洁。
二、客房送餐服务规范:1.服务员仪容仪表:送餐服务员应穿戴整洁的工作制服,戴着工作牌,并保持良好的仪容仪表。
2.服务态度:送餐服务员应以热情、礼貌的态度对待客人,提供周到细致的服务。
3.送餐速度:服务员应保证送餐的速度,避免让客人等待过久。
4.餐点质量:送餐的餐点应符合客人的预期,保证食材的新鲜与卫生,并确保食物的口味和温度在送达客房时仍然完好。
5.餐食隐私保密:服务员在进入客房前应敲门并宣布身份,确保客人的隐私和安全。
6.温馨提醒:服务员在送餐时可以适当提醒客人关于食物的保存和消费时间,保证客人的食品安全。
7.桌布与餐具:服务员应在客房内为客人布置餐桌,并提供干净整洁的餐具,确保客人用餐舒适。
8.结账流程:服务员在客人确认餐点无误后核对订单,提供专业的结账服务,并开具发票或收据。
9.客房清洁:送餐服务结束后,服务员应及时清理客房内的餐具和餐桌,保持客房的整洁。
10.客人反馈:服务员可以向客人征求对送餐服务的反馈和建议,以便不断改进服务品质。
以上是一套常见的客房送餐服务流程与规范,通过制定和落实这些规定,酒店可以提供高效、优质并且满足客人需求的送餐服务,提升客人的入住体验和酒店的竞争力。
客房送餐和收餐具工作流程
为了完善服务标准,为住店客人创造一个好的入住环境,用一种特有服务方式欢迎客人。
本工作流程的目的是为了明确要求员工在服务工作中角色和职责,强调员工各自的工作标准以及酒店服务目标。
一、送餐服务:
1、餐饮部提前做好预送餐工作,事前与客房部办公室(负责人)通知,例如:8212房间需送餐服务;
2、如客人在房间,告知客房部送餐的餐具数量,并请客房部注意协助回收餐具,由餐饮部自行送餐服务;同客人告别时应说“祝您用餐愉快”或“如您需要帮助请您电话通知8000前厅”
3、如客人不在房间,需由客房部做好开房门准备;由客房部办公室(负责人)通知需送餐房间楼层客服人员提前到8212客房门前等候;开房门共同进入客房摆放好餐具,并交接记录好餐具数量;
二、收餐具、果盘服务:
当客人用完餐后,餐饮部送餐员应及时到客房收回餐具,仔细清点餐具,必须做到“当日用,当日清”的标准。
1、依据工作标准,餐饮部和客房部协商制定收餐具时间和地点;客房部各楼层客服员在早上8:00——9:00对所负责的楼层客房清理时第一时间将客房内的餐具、果盘回收到各自的操作间,同时做好各房间餐具、果盘数量记录;并通知客房部办公室(负责人)记录;
2、餐饮部于每天早上10:00到客房各楼层,联系客服员在客房部操作间回收餐具、果盘并交接数量;
3、清点交接过程中注意餐具、果盘有无损坏,如有损坏及时做好记录汇报;。
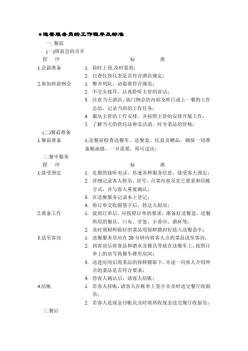
·送餐服务员的工作程序及标准一.餐前(一)班前会的召开程序标准1.会前准备 1.按时上岗,及时签到;2.自查仪容仪表是否符合酒店规定;2.参加班前例会 1.整齐列队,站姿要符合规范;2.不交头接耳,认真聆听主管的讲话;3.注意当天酒店、部门例会的内容及昨日或上一餐的工作总结,记录当班的工作任务;4.服从主管的工作安排,并按照主管的安排开展工作;5.了解当天的供应品种及沽清,时令菜品的价格;(二)餐前准备1.餐前准备 1.送餐前检查送餐车、送餐盒、托盘及赠品,确保一切准备粮油绪,一旦需要,即可送出;二.餐中服务程序标准1.接受预定 1.礼貌的接听电话,传递各种服务信息,接受客人预定;2.详细记录客人姓名、房号、点菜内容及其它要求和结帐方式,并与客人重复确认;3.在送餐服务记录本上登记;4.将订单交收银签字后,转达入厨房;2.准备工作 1.接到订单后,应按照订单的要求,准备好送餐盒、送餐所用的餐具、口布、牙签、小香巾、酒杯等;2.及时领厨师做好的菜品用保鲜膜封好放入送餐盒中;3.送至客房 1.送餐服务员应在20分钟内将客人点的菜品送至客房;2.到客房后将食品和酒水及餐具等放在送餐车上,按照订单上的房号将餐车推至房间;3.送进房间后将菜品的保鲜膜取下,并逐一向客人介绍所点的菜品是否符合要求;4.待客人确认后,请客人结帐;4.结帐 1.若客人持帐,请客人在帐单上签字并及时送交餐厅收银员;2.若客人是现金付帐庆及时将所收现金送交餐厅收银员;三.餐后程序标准1.收撤餐具 1.接到客房部的通知后,按照送餐记录本上所送的餐具数量回收送餐餐具。
酒店送餐服务流程规范一、传菜服务1.传菜服务程序(1)准备工作。
①在传菜台右侧准备若干个干净无损的长托盘及圆托盘;②准备银托:将干净的无氧化痕迹的银托整齐地摆放在传菜台的左侧;③用固体酒精保温米饭,准备干净无损的餐具,包括米饭碗整齐地摆放在盛米饭的自助餐炉的旁边,并配饭勺,另外准备小吃盘和小吃垫盘。
(2)服务程序。
为了保证菜点的质量(火候、色泽和温度等),使顾客吃得满意,服务员应加强外、后场的联系,恰到好处地掌提上菜的时间和速度,菜上得过慢,会进成空盘或菜冷汤凉的现录;如果菜上得过快,会使顾客吃不好和有被催促的感觉。
特别是当主人或主宾即席致视酒词时,要和厨房及时联系,采取措施,同时要根据席上客人食用的情况,保持和厨房的紧密配合,通常是客慢则慢,客快则快。
①传菜员接到订单后,检查订单是否盖章,订单上是否写订单时间、服务员姓名、客人人数、台号及日期;②检查订单上是否有客人特殊要求,如有,马上通知厨师长,并将结果告诉服务员;③通知冷菜间制作冷菜,并保证冷菜在5分钟内送进餐厅;④请厨师制作热菜,送进餐厅不得超过10分钟;⑤传送热菜时,先传高档菜,如鱼翅、鲍鱼、大虾等,后传鸡、鸭、肉类,最后传送蔬菜、炒饭类,如客人有特殊要求,要按照客人要求传菜。
(3)餐后工作。
将所有银托盘放回银器柜,托盘及餐具送洗碗部清洗保管,更换传菜台的台布。
2.端托盘程序端托盘是传菜服务首要的专业技能。
端托盘其实是技术活,既要注重平衡,又要讲究方法。
端托盘可分为下列程序:3.托的方法(1)胸前托。
胸前托是左手掌向上,与手臂成90 °,手指分开并用力托住托盘中央,保持托盘的平衡。
如果托盘沉重,可用右手相扶,否则将右手放置在身后。
(2)肩托法。
肩托法是左手肘向上,掌心比左肩稍高,与手臂约成90°,五指分开托住托盘,使重心落在掌心。
行走时同样将右手置于身后,如遇碰撞危险,即可改为胸托法,并用右手相扶。
4.端盘的方法(1)单手托两盘。
2023客房送餐服务contents •送餐服务简介•送餐服务类型•客房送餐服务流程•客房送餐服务质量保障•客房送餐服务遇到的挑战与解决方案•客房送餐服务案例分享目录01送餐服务简介•客房送餐服务是指酒店或餐厅为客房客人提供食品和饮料的服务,客人无需离开房间,通过电话、传真、网络或其他方式点餐,由服务员送至客房,或由客人到指定地点自取。
服务定义客房送餐服务提供了便利的餐饮选择,客人无需离开房间,避免了在餐厅排队等候的麻烦。
服务特点便利性客房送餐服务尊重客人的隐私,客人可以在房间内享受美食,保护了客人的个人空间。
隐私保护客房送餐服务可以根据客人的需求提供个性化的餐饮服务,满足不同客人的口味和需求。
差异性•客房送餐服务最早出现在20世纪50年代的美国,当时是一些高级酒店为了提供更加优质的服务而推出的。
到了70年代,随着快捷餐厅和外卖服务的兴起,客房送餐服务逐渐普及开来。
近年来,随着互联网技术和餐饮业的不断发展,客房送餐服务也逐渐向着更加高效、便捷、个性化的方向发展。
服务历史与发展02送餐服务类型食品选择通常提供一系列的早餐食品选择,如面包、麦片、水果、果汁等。
繁忙时段早餐送餐服务在酒店入住高峰期间,如周末或节假日,可能会变得非常繁忙。
时间限制早餐送餐服务通常在早上7点到9点之间提供。
早餐送餐午餐送餐服务通常在中午12点到下午2点之间提供。
服务时间食品选择特殊要求午餐送餐的食品选择通常比早餐更多样化,包括各种主菜、沙拉、汤等。
客人可能对午餐有一些特殊要求,如素食、低盐等。
030201晚餐送餐服务通常在下午5点到晚上10点之间提供。
服务时间晚餐送餐的食品选择通常包括各种主菜、配菜、甜点等。
食品选择由于晚餐通常是一天中比较正式的一餐,因此客人可能需要提前预订。
预订需求特色送餐服务通常提供个性化的服务,如预定特定的菜单、安排特殊的餐饮环境等。
个性化服务特色送餐服务通常由酒店的专业厨师团队提供,他们可以提供各种国际和本地特色菜肴。
在努力的过程中,离不开帮助和支持我们的领导和同事,大家都有这样的感受,很多时候指责你做错事和鼓励你要加油的是一个人,吐槽你不够好和帮助你完成目标的也是同一个人,
你看着超级不爽但当你需要帮助他毫不犹豫愿意帮助你的人往往也是一个人...我想说,在工作和生活中被我们误解的人,也许他的出发点仅仅是为了你好,只不过用错了方式和方法,所以,希望不论什么时候大家都能用包容的心态去对待我们身边的每一个同事,不论什么情况都能用宽容的胸怀去理解和善待出现在自己生命里的人,不仅仅是为了别人为了集体,更是为了自己,因为一个和谐相处的工作环境,总是充满着朝气和活力,使人进步积极向上,相反则全是负能量,谁都愿意和正能量的人在一起,那么2022年,就请大家以包容的心态积极的自信去做一个可以传递正能量的人,你的正能量会得到更多正能量的回应,所谓朋友多了路好走,有帮助和认可你的人,去往目标的道路也许不够平坦但一定会少很多坎坷。
客房送餐服务为进一步规范送餐服务,结合送餐服务现存问题,从送餐菜单、电话预定、准备工作、房间送餐及餐具收撤等五个环节进行了理顺,具体如下:一、提供标准及要求项目提供标准及要求示意图送餐菜单1.菜单印制精美,中英文对照,内容设置合理(菜品、饮品及甜食品分类展示)。
2.客房房间配备送餐菜单,摆放位置合理。
3.根据送餐菜品情况及时做好客房房间送餐菜单更新,确保经营菜品与房间菜单相一致。
——送餐电话1.送餐服务时间内保证送餐电话接听及时,且接听电话服务人员熟知可提供的送餐菜品及服务标准。
——送餐形式1.根据客人送菜菜品数量确定菜品提供形式,以方便客人为基本原则:(1)托盘送餐:适用于2款以内菜品,要求托盘整洁、底部配有垫布/餐垫,与酒店品质一致。
(2)餐车送餐:适用于2款以上菜品,要求餐车配备桌布,干净整洁。
(3)运送时菜品必须加菜盖,起到保温、防尘功能。
2.餐具及用具要求洁净、配备齐全、功能完好、摆放规范:(1)根据客人所点菜品种类、酒水种类及用餐习惯(外宾)配备相应餐具、用具,如筷子、汤匙、刀叉、汤碗、吸管、开瓶器等。
(2)餐具摆放合理,使用专用餐具套装盛,餐具套干净无污迹。
3.根据客人所点菜品及口味要求准备配料,要求配料齐全、盛器合适。
房间摆放位置原则上根据征询客人意见及菜品数量,并根据客人要求放置合适位置,以方便客人食用:1.使用托盘提供时,征询客人意见后直接放置在茶几及写字台处,并征询客人意见对桌面其它物品进行位置调整,以方便客人。
2.使用餐车送餐提供时:菜品及饮品较多时,建议客人使用送餐车就餐,并协助客人开启餐车、调整椅子位置等;客人不需要餐车时,根据客人要求放置相应位置。
备注:设有就餐区的房型,可直接帮客人摆放于餐桌上。
二、具体服务标准(一)电话预定1.电话预定操作流程规范报称—信息了解—菜品介绍、商品推销—重复点单—确认时间—服务费提醒—感谢来电—录入信息,下单2.具体操作标准(1)规范报称①固定送餐电话接听人员;②电话铃响三声之内接起电话,使用中英文报称;③使用礼貌用语问候客人,声音甜美,吐字清晰,语速适中。
中餐厅送餐流程
1、根据接听电话礼仪的表准,认真倾听,仔细记录(菜品、客人姓氏、房间、人数、结账方式)
2、所有菜品、餐具、易耗品,零钱(挂账单)要一次性到位。
运送过程中轻推轻放,以免弄乱菜品。
(冬季做好保温工作)
3、不论是否开门,轻敲房门两下,无人应答稍重再敲两下,应答后讲“您好,我是中餐厅送餐员”。
4、三遍无人应答可对讲呼吧台确认房间号码,并由吧台向客人房间打电话。
5、在客人允许后方可进入客房,询问客人菜品放置的位置,同意后轻拿轻放布置好菜品。
6、询问客人是否还有其他需要,并签字或结账。
7、告知客人需要收餐具给客房服务通知或拔打订餐电话,抱歉打扰您了,请您慢用。
8、送餐结束需在交接本登记(餐具数量、房间号码)。
取餐完毕也需在交接本登记。
9、取餐时注意不可在客人房间刮盘、叠盘。
核对好餐具后用托盘盖住,较多时用餐车推走。
10、向客人致歉,打扰了,礼貌的轻轻关门。
11、如客人要求送早餐至房间,要接受并理解。
确认房间含早即可,如不包含早餐问清付费方式。
12、仔细告知早餐种类,根据客人需要登记。
选取后根据送餐流程送
至房间。
在登记表上填写清楚。